L'impact des politiques environnementales dans le traitement des copropriétés en difficulté

Page 1

DSA maîtrise d’ouvrage architecturale et urbaine 1 Table des matières Introduction ........................................................................................................................... 2 I. L’implication publique dans l’amélioration énergétique des copropriétés 6 1. L’évolution des aides publiques à la rénovation énergétique pour les copropriétés 6 a) L’impact du cadre environnemental sur les politiques de l’habitat privé ................ 6 b) Une multiplicité d’aides à la rénovation énergétique en copropriétés 11 2. L’imbrication des politiques environnementales dans les opérations programmées de réhabilitation des copropriétés en difficulté ............................................................ 20 a) La rénovation énergétique, une approche inéluctable pour le traitement des copropriétés en difficulté 21 b) Un plan de financement appuyé sur les subventions de l’amélioration énergétique 30 II. L’incitation à la rénovation énergétique pour la copropriété en difficulté ................... 36 1. La mobilisation des copropriétaires à s’engager dans les travaux : quel argument pour les motiver ? 36 a) Les difficultés de mobiliser les copropriétaires dans la rénovation énergétique ... 36 b) Le générateur qui mobilise les copropriétaires ...................................................... 39 2. La rénovation énergétique, quelle incidence sur les autres acteurs ? ................... 40 a) Incidence sur les financeurs 40 b) Incidence sur les concepteurs ................................................................................ 43 Conclusion ............................................................................................................................ 47

Introduction :

Une copropriété est « tout immeuble bâti ou groupe d’immeubles bâtis à usage total ou partiel d’habitation dont la propriété est répartie par lots entre plusieurs personnes. Le lot de copropriété comporte obligatoirement une partie privative et une quote-part de parties communes, lesquelles sont indissociables »1. Ce statut entériné par la loi de 1965 a fondé le principe du fonctionnement des copropriétés modernes. Malgré le fait que cette loi ait fait l’objet de modifications régulières au fil du temps, au moins jusqu’à la fin des années 2000, les grands principes de la loi sont restés inchangés2 .

La structure juridique de la copropriété est très présente en France : on en compte cinq-centmille, soit un quart des logements français, concentrés essentiellement dans les villes et leurs agglomérations3 Selon Eva Simon, doctorante en sociologie de l’université de Grenoble et responsable de programme de recherche du Plan Urbanisme Construction Architecture (PUCA), la copropriété crée un objet à deux facettes4 . D’un côté, elle est un lieu : un espace bâti, composé d’un ou plusieurs bâtiments avec parfois des espaces ouverts qui s’insèrent dans un environnement urbain. Ce bâti est habité par ses habitants et il fait l’objet de travaux d’entretien. De l’autre côté, la copropriété est une organisation composée de trois organes de gestion : le syndicat des copropriétaires, le conseil syndical et le syndic. Au sein de cette organisation vont intervenir d’une part des copropriétaires décideurs avec des poids différents selon la quote-part qu’ils possèdent et des membres du conseil syndical qui sont des mandataires élus parmi eux. D’autre part, va intervenir le syndic chargé de la mise en œuvre des décisions à travers les votes pendant l’assemblée générale (AG)

Selon Marie-Pierre Lefeuvre, professeure de sociologie à l'Université de Tours et chercheuse au laboratoire CITERES-COST, la copropriété donne à ses habitants à la fois un rôle «d’associés» pour les prises de décisions et un rôle de « voisins » lié à la proximité spatiale. L’existence de ces deux sous-systèmes est perceptible lorsqu’il y a dysfonctionnement5. En conséquence, la copropriété oscille entre une forme d’organisation hyper-structurée, faite d’acteurs œuvrant pour un intérêt commun et des formes d’actions aléatoires, imprévisibles. Ce qui rend le système général de la copropriété faillible.

À partir des années 70, les collectivités locales s’inquiètent des difficultés que connaissent certaines copropriétés de leurs territoires comme, les locataires mal-logés et la concentration d’habitants précaires dans un habitat dégradé. Par conséquent, les solutions qui ont été adoptées

1 France. Loi n° 65-557 du 10 juillet 1965 fixant le statut de la copropriété des immeubles bâtis. Article 1.

2 Marie-Pierre Lefeuvre. Structuration d’un champ d’action publique : la copropriété en difficulté, Sociologie du travail, vol. 52, n°1, 2010, p. 87-103.

3 Dominique Braye Prévenir et guérir les difficultés des copropriétés : une priorité des politiques de l’habitat, 2012, p163.

4 Eva Simon. Quelques enjeux autour des copropriétés et de leur dégradation. Les lieux de la Ville, Université de Lorraine, 2013, Nancy, France, p12.

5 Marie-Pierre Lefeuvre La copropriété en difficulté : faillite d’une structure de confiance, La Tour d’Aigue, éditions de l’Aube, 1999, p183.

2
DSA maîtrise d’ouvrage architecturale et urbaine

étaient : la transformation en logement social, l’accompagnement social et l’aménagement urbain6

Des chercheurs comme le groupe GETUR7 ont réalisé des premiers travaux qui décrivent l’entrée dans un cycle de dégradation des copropriétés au gré de plusieurs facteurs. La dégradation selon eux8 est caractérisée par les malfaçons du bâti, des difficultés de commercialisation, des difficultés de gestion et le départ des copropriétaires les plus solvables. L’enquête est poursuivie par d’autres chercheurs afin d’identifier cette «dégradation» des copropriétés qui se résume selon Simon9 en un phénomène multidimensionnel complexe caractérisé par : une copropriété avec un bâti mal entretenu, des charges élevées, des problèmes d’impayés de charges, des populations modestes et souvent d’origine immigrée. Ces critères sont corrélés à la fin à un mauvais état de l’organisation munie d’une gestion défaillante, conflits entre propriétaires, incapacité du collectif à prendre des décisions et à les mettre en œuvre.

La politique de l’amélioration de l’habitat a commencé à s’intéresser à l’habitat privé dès l’élaboration de la loi de 1948, à travers le Fond National pour l’Amélioration de l’Habitat (FNAH). L’action publique était traduite par la mise en place des subventions et des prêts aux bailleurs privés réalisant des travaux d’amélioration de leurs logements pour remédier au mauvais état et à l’inconfort du parc existant10 Une autre loi relative à l'amélioration de l'habitat, qui est aujourd’hui toujours en vigueur, est la loi du 12 juillet 1967 11 . Elle définit les modalités selon lesquelles les bailleurs ou les locataires d’un logement peuvent entreprendre des travaux destinés à l’adapter aux normes de salubrité, de sécurité, d’équipements et de confort applicables.

En 1971, le FNAH devenu inadapté face aux nombreuses contraintes de l’amélioration de l’habitat, devient l’Agence nationale pour l’amélioration de l’habitat (ANAH). Cette agence est alors chargée de promouvoir une politique moderne d’amélioration et d’entretien de l’habitat qui visait à généraliser les trois éléments de confort nécessaires pour l’époque : les sanitaires intérieurs, la salle de bain, le chauffage central12 .

L’action de l’ANAH est renforcée par la mise en place en 1977 des Opérations Programmées d’Amélioration de l’Habitat (OPAH) qui vont contribuer de façon déterminante à revaloriser les quartiers anciens des villes et des bourgs ruraux. En effet, ceci était l’objet d’une convention tripartite entre l’ANAH, une ou plusieurs collectivités locales et l’État dans laquelle les OPAH visent

6 Eva Simon, Copropriété : Panorama des recherches en science sociale, 2022, p112.

7 GETUR : Groupe d’Étude et de Recherche sur le Travail et l’Urbain. Groupe de chercheurs grenoblois comprenant notamment : R. Ballain, C. Jacquier, A. Jeantet.

8 Ministère de l'Urbanisme et du Logement - Ballain, René, Jacquier, Claude. Dévalorisation du parc collectif privé et gestion des copropriétés. GETUR, 1984

9 Eva Simon. L’action publique locale sur les copropriétés dégradées : des politiques publiques différenciées et inégales à Lyon, Marseille et Grenoble. Science politique. Université Grenoble Alpes, 2017.

10 MARTIN, Yannick et Isabelle ROUGIER. Agence nationale de l’habitat (ANAH)

11 FRANCE, Loi n° 67-561 du 12 juillet 1967 relative à l'amélioration de l'habitat, Journal officiel, n° 162, 13 juillet 1967, page 7019.

12 ANAH. L’ANAH en dates. Disponible sur : https://www.anah.fr/qui-sommes-nous/lanah-en-dates (Page consultée le 12 juin 2022)

3
DSA maîtrise d’ouvrage architecturale et urbaine

à favoriser l’amélioration des logements anciens et leur environnement, en coordonnant l’action publique et l’initiative privée. Parallèlement, l’ANAH adapte ses interventions aux orientations politiques successives : salubrité, qualité technique du bâti, travaux d’intérêt architecturaux, travaux spécifiques pour les personnes à mobilité réduite, et travaux d’économie d’énergie13 .

Le cadre législatif face aux copropriétés a attendu jusqu'en 1994 pour instruire un nouveau statut, celui de la « copropriété en difficulté », entériné par la loi du 21 juillet 1994, qui déclare le syndicat de copropriété en difficulté. Selon Daniel Tomasin, professeur émérite de l'Université Toulouse I et spécialiste du droit de la copropriété, cette loi organise un régime succinct destiné à remettre ce syndicat en ordre de marche14

Cette évolution de statut juridique de la copropriété a ouvert le chemin de l’orientation de l’action politique de la rénovation urbaine vers les copropriétés à travers le programme des « Opérations Programmées d’Amélioration de l’Habitat - pour les Copropriétés Dégradées » (OPAH-CD). Ces actions ont été les premiers leviers de réhabilitation des immeubles de copropriétés dégradées. Elles nécessitent des procédures complexes en combinant les volets techniques et financiers des opérations. Dans le cas où les situations des copropriétés sont plus critiques, l’OPAH-CD peut être parachevée par un dispositif qui a été institué par la loi du 14 novembre 1996, c’est le plan de sauvegarde (PDS). Ce dernier permettait une aide de l’État pour des copropriétés en grandes difficultés dans le but de redresser leur situation financière et l’amélioration de l’état de l’immeuble.

L’année 2000, marquée par la mise en œuvre de la loi « solidarité et renouvellement urbain » (SRU), donne une nouvelle inflexion dans les politiques publiques sur les copropriétés dégradées. Les moyens alloués s’étoffent ; l’apparition de l’ANRU et de la déclaration d’état de carence offre aux communes de nouvelles solutions, radicalement différentes des rénovations permises par les OPAH-CD et les PDS où les copropriétés repérées se retrouvent au sein des interventions de la politique de la ville. Les études locales se multiplient et les acteurs locaux acquièrent également un droit à signaler à la justice les difficultés des copropriétés (Lefeuvre 2010).

Face à l’essor du phénomène des copropriétés dégradées, la loi ALUR en 2014 a rendu l’intervention plus efficace à travers la mise en œuvre d’un nouveau dispositif : l’opération d’intérêt national de requalification des copropriétés dégradées (ORCOD) dans le cas d’une forte concentration d’habitat précaire et le besoin d’intervention lourde.

Nous pouvons affirmer que l’évolution des cadres juridiques de l’action sur les copropriétés dégradées présente un facteur clé de la progression des opérations de réhabilitation. Certes, La réhabilitation est basée sur le cadre du bâti, mais la dimension sociale reste fondamentale dans l’élaboration de différents dispositifs, vu les difficultés socio-économiques des ménages occupants.

En parallèle à cette évolution des dispositifs réglementaires, le rôle de l’ANAH s’est élargi, selon la loi n°98- 546 du 3 juillet 1998, à « faciliter l'exécution de travaux de réparation, d'assainissement

13 MARTIN, Yannick et Isabelle ROUGIER. Agence nationale de l’habitat (ANAH)

14 Tomasin Daniel. « Suite de réflexions sur les copropriétés en difficulté », Droit et Ville, vol. 73, no. 1, 2012, pp. 11-18

DSA maîtrise d’ouvrage
4
architecturale et urbaine

et d'amélioration des immeubles à usage principal d'habitation, notamment par la prise en charge totale ou partielle de l'intérêt des capitaux investis dans les travaux »15. Peu à peu, cette définition va s’étoffer et compléter en 2009 par la précision de son rôle : « de promouvoir le développement et la qualité du parc existant de logements privés ainsi que de participer à la lutte contre l'habitat indigne et à l'amélioration des structures d’hébergement »16 .

Le rôle de l’ANAH a été en constante évolution pour l’intégration des préoccupations sociales jusqu’en 2014 où elle a ajouté une nouvelle prérogative : c’est de participer aux actions « de prévention et de traitement des copropriétés fragiles ou en difficulté, à la lutte contre la précarité énergétique »17. Cette dernière est définie par la loi du 10 juillet 2010, dite loi Grenelle 2 : « Est en situation de précarité énergétique une personne qui éprouve dans son logement des difficultés particulières à disposer de la fourniture d’énergie nécessaire à la satisfaction de ses besoins élémentaires en raison de l’inadaptation de ses ressources ou de ses conditions d’habitat »18 . Par conséquent, la lutte contre la précarité énergétique dans les copropriétés en difficulté était une des actions de l’engagement national pour l’environnement.

Cette analyse du contexte des copropriétés dégradées, chevauchée avec l’évolution des politiques publiques, montre une progression de l’action publique jusqu’à leur implication face aux enjeux de la précarité énergétique, précisément par l'encouragement des travaux de réhabilitation énergétique. Cette réflexion nous a poussé à nous intéresser à un phénomène à enquêter tout au long de ce mémoire : En quoi les politiques environnementales présentent-elles un levier de la réhabilitation des copropriétés dégradées ?

Afin de répondre à cette problématique, nous émettons deux hypothèses qui vont structurer ce mémoire. La première repose sur l’idée que les fonds prévus pour la transition énergétique, visant à financer les travaux de gain énergétique, seraient essentiels pour compléter le financement des opérations de réhabilitation des copropriétés dégradées. Ensuite, une seconde hypothèse vient en complément de la première : les travaux de réhabilitation énergétique inciteraient les acteurs et surtout les copropriétaires à s’engager dans l’opération afin, d’une part de profiter des aides et d’autre part de bénéficier de la réduction de charges à long terme.

La méthodologie adoptée a été la suivante : ce mémoire a été effectué à travers un travail de recherche selon plusieurs démarches. Un premier travail bibliographique a été réalisé, visant à déterminer les retombées des politiques environnementales sur l’habitat privé. Des textes

15 FRANCE, Loi n°98-546 du 2 juillet 1998 portant diverses dispositions d'ordre économique et financier, Article

9 Journal officiel, n°152, 3 juillet 1998, page 10127.

16 FRANCE. Loi n° 2009-323 du 25 mars 2009 de mobilisation pour le logement et la lutte contre l'exclusion, Journal Officiel, n°0073, 27 mars 2009, page 5408

17 FRANCE, Loi n° 2014-366 du 24 mars 2014 pour l'accès au logement et un urbanisme rénové (1), Journal Officiel n°0072, 26 mars 2014, page 5809

18 L'Observatoire National de la Précarité Énergétique Disponible sur : www.onpe.org .(Page consulté le 13 juin 2022)

DSA maîtrise d’ouvrage architecturale et urbaine 5

DSA maîtrise d’ouvrage architecturale et urbaine

juridiques et législatifs ont été nécessaires pour visualiser les articulations entre copropriétés dégradées et les politiques publiques, en particulier leur basculement vers l’aspect énergétique et la lutte contre la précarité énergétique. En parallèle, nous nous sommes appuyés sur l’analyse de deux cas pratiques sur le territoire francilien dans lesquels nous avons collaboré dans le cadre de notre stage au sein de SOLIHA, opérateur national de réhabilitation de l’habitat privé Ce sont deux opérations de réhabilitation des copropriétés dégradées des années 60, 70 où le phénomène étudié est apparu : La première est la Résidence Fabien à Garges-Lès-Gonesse et la deuxième est la Résidence Près de l’Enclos II à Villiers-Le-Bel. Le but de cette analyse est d’interroger l’impact des aides pour la réhabilitation énergétique dans la viabilité de l’opération de point de vue économique et la mobilité des différents acteurs.

Afin d’avoir une vision complète, nous nous sommes également appuyés sur des entretiens réalisés avec les différents acteurs, notamment des financeurs, des maîtrises d’ouvrages et des pouvoirs publics :

- ANAH

Caroline MARIE Chargée de mission rénovation énergétique Direction Départementale

Des Territoires du Val-d'Oise

- La Région île de France :

Loïc Gandais Chef du service habitat privé chez Conseil Régional Ile de France

- SOLIHA : Assistance à la maîtrise d’ouvrage

Estelle Baron Cheffe de pôle conduite de projet territorial Grand Paris

Isabelle Maillard Architecte référent copropriété

- Ville de Garges-Lès-Gonesse

Bertrand Tannous Responsable de Projet PNRU

Salomé Habib Responsable service d’habitat

- Conseil syndical des Copropriétaires :

Dominique Rolland Président du Conseil syndical Fabien

Serge Usan Président du Conseil syndical Pré de l’Enclos II

I. L’implication publique dans l’amélioration énergétique des copropriétés :

1. L’évolution des aides publiques à la rénovation énergétique pour les copropriétés :

a) L’impact du cadre environnemental sur les politiques de l’habitat privé : Depuis les années 1970, face aux crises industrielles et environnementales mondiales, les politiques, tant au niveau national qu’international, ont marqué une prise de conscience environnementale Des réflexions écologiques ont été développées afin de prévoir les solutions alternatives pour l’avenir. Au fil de temps, des nouvelles dispositions et des accords internationaux et nationaux ont été élaborés. On peut citer notamment l’événement fondateur de la politique écologique : la Conférence des Parties (COP) de Kyoto en 1997, faisant suite au

6

Sommet de la Terre de Rio en 1992, qui visait justement la réduction des émissions de gaz à effet de serre (GES) à l’échelle mondiale

En réponse aux enjeux environnementaux internationaux, la France a mis en place à partir des années 2000 certaines mesures pour tous les secteurs, notamment dans l’habitat.

Nous pouvons citer en l'occurrence le Plan Climat 2004-2012 qui cible des actions pour atténuer les émissions de GES de tous les secteurs de l’économie et même de la vie quotidienne afin d’atteindre les engagements du protocole de Kyoto. Il a visé de stabiliser le niveau d’émission pour 2010 à celle de 1990 et atteindre une division par 4 des émissions à l’horizon de 2050.

Pour atteindre ces objectifs, des orientations sur la maîtrise de l’énergie ont été exprimées. Une orientation du plan climat qui nous intéresse tout particulièrement. Il s’agit du volet «Bâtiment et Écohabitat», dans lequel est décrit l’objectif de « Donner à tous les Français, y compris les plus défavorisés, la chance de vivre dans un habitat écologique »19 et de permettre la mise en place de « l’utilisation d’équipements performants lors des constructions ou des rénovations de bâtiments permet de réduire les factures énergétiques, et ainsi de réduire le risque économique pour les personnes qui les habitent. »20 Ces orientations évoquent les prémices d’une réflexion dans laquelle la question environnementale rencontre la question sociale. Postérieurement, une panoplie d’actions ont été menées à l’image de l’imposition d’un dispositif des certificats d'économie d'énergie (CEE) qui « obligera les producteurs d'énergie à financer des travaux d'économie d'énergie dans le bâtiment et l'industrie. Un diagnostic de performance énergétique sera rendu obligatoire avant toute vente en 2006, et avant toute location en 2008. Il permettra d'identifier des investissements énergétiques à réaliser et intégrera l'Étiquette Énergie du bâtiment »21 . La mise en place du système de CEE a ainsi eu le rôle d’information pour les consommateurs, mais surtout un rôle de renforcement à la réglementation thermique. Les collectivités locales sont aussi impliquées par la possibilité d'exonérer de taxe foncière pendant 2 à 6 ans les propriétaires réalisant des travaux d’amélioration énergétique En plus, un crédit d'impôts est ciblé sur les équipements performants et porté jusqu'à 25 % à 40 %.

L’application de ces réflexions a été traduite par l’instauration des lois progressivement afin d’atteindre les objectifs environnementaux nationaux Parmi lesquelles se tient le Grenelle de l’environnement en deux temps qui est qualifié de « révolution culturelle » Ce dernier a suscité une grande inspiration dans lequel il a évoqué la rénovation énergétique des bâtiments comme un consensus de la réduction des émissions de gaz à effet de serre.

En premier temps, la loi Grenelle I du 3 août 2009 de programmation relative à la mise en œuvre du Grenelle de l'environnement a commencé par rappeler que « le secteur du bâtiment, qui consomme plus de 40 % de l'énergie finale et contribue pour près du quart aux émissions

19 Ministère de l’écologie et du développement durable Plan Climat 2004 2004. p5 Disponible sur : https://unfccc.int/resource/country/plan_climat_fr.pdf (page consultée le 14 décembre 2022)

20 Ibid.

21 Ministère de l’écologie et du développement durable. Plan Climat 2004. 2004. p5. Disponible sur : https://unfccc.int/resource/country/plan_climat_fr.pdf (page consultée le 14 décembre 2023)

DSA maîtrise d’ouvrage architecturale et urbaine 7

nationales de gaz à effet de serre, représente le principal gisement d'économies d'énergie exploitable immédiatement »22 Ce constat a permis selon le Grenelle I « la mise en œuvre d'un programme de rénovation accélérée du parc existant »23 . En conséquence, la traduction cette orientation traduite par l’engagement de L'État « de réduire les consommations d'énergie du parc des bâtiments existants d'au moins 38 % d'ici à 2020 »24 et précisément pour le résidentiel « la rénovation complète de 400 000 logements chaque année à compter de 2013 »25. Par contre, pour l’habitat privé, « l'État prévoira des dispositifs d'incitation financière visant à encourager les propriétaires et les syndicats de copropriétaires à réaliser des travaux de rénovation lourde destinés à accroître la performance énergétique de logements anciens aux caractéristiques thermiques et énergétiques très dégradées. Ces dispositifs privilégieront les financements qui tirent parti des gains réalisés par les économies d'énergie »26

En complément à la loi Grenelle I, la loi Grenelle II du 12 juillet 2010 portant engagement national pour l'environnement a visé l’amélioration de la performance énergétique des bâtiments. En effet, cette loi a initié dans le droit au logement des mesures destinées à lutter contre la précarité énergétique27 En outre, des modifications ont été apportées au niveau de la loi n°65-557 du 10 juillet 1965 fixant le statut de la copropriété des immeubles bâtis en précisant des moyens donnés concernant les actions d'économie d'énergie dans les copropriétés28

Par ailleurs, les politiques de l’habitat se sont appuyées pendant longtemps sur les logements sociaux comme un levier principal de l’intervention énergétique publique sur l’habitat existant. Or, ce type de logement présente moins d’un cinquième des logements français. En revanche, les copropriétés présentent un parc ancien singularisé par une réserve importante des logements construits dans les années 50, 60. Elles ont été construites sans aucune exigence thermique. Nous pouvons donc les considérer comme des passoirs thermiques.

De ce fait, les copropriétés ont été rapidement identifiées comme un secteur clé dans la lutte contre les émissions de GES et la diminution de la consommation d’énergie. Elles offrent un « gisement d’économie d’énergie important puisque la consommation moyenne des appartements en copropriété est estimée à 250 kWh/m²/an. De plus, il n’a pas bénéficié de la même dynamique d’amélioration continue que les HLM dont la consommation moyenne est nettement inférieure à 180 kWh/m²/an. La rénovation thermique des copropriétés doit ainsi être considérée comme une innovation, car ces immeubles n’ont jamais encore été confrontés à une

22 France. LOI n° 2009-967 du 3 août 2009, chapitre 1er, article 3 (legifrance.gouv.fr)

23 Ibid.

24 France. LOI n° 2009-967 du 3 août 2009, chapitre 1er, article5

25 Ibid.

26 Ibid.

27 France. LOI n° 2010-788 du 12 juillet 2010, chapitre1, article 11

28 France. LOI n° 2010-788 du 12 juillet 2010, chapitre1, article 7

DSA maîtrise d’ouvrage architecturale et urbaine 8

injonction au changement d’une aussi grande ampleur »29 Pour cette raison, la préoccupation énergétique envers les copropriétés est traduite par des programmes d’incitation à la rénovation énergétique.

En conséquent, l’ANAH considérée comme l’acteur principal de l’amélioration de l’habitat, oriente aussi ces préoccupations afin de répondre aux objectifs du Grenelle II. Elle a lancé en 2011, un programme spécifique à la lutte contre la précarité énergétique des ménages qui est « Habiter Mieux ». En effet, ce programme a pour objectif d’inciter à l’amélioration des performances énergétiques à travers l’accompagnement des ménages modestes et très modestes dans la rénovation énergétique de leurs logements.

On peut dire que les politiques de l’habitat ont été influencées par les orientations environnementales qui est apparue clairement dans le plan d’investissement pour le logement (PIL) en 2013. Ce PIL a instruit un plan de rénovation énergétique qui vise à promouvoir les démarches initiées par les collectivités. Il a présenté aussi de nouveaux outils de financement et subventionnement de la rénovation énergétique afin d’atteindre les objectifs lancés :

“ - à compter de 2014, 180 000 logements privés, dont 38 000 occupés par des habitants en situation de précarité, auxquels s’ajoutent 90 000 logements sociaux ; - à compter de 2017, 380 000 logements privés, dont 50 000 logements occupés par des habitants en situation de précarité, auxquels s’ajoutent 120 000 logements sociaux.”30

Cinq ans après le Grenelle de l’Environnement, un débat national sur la transition énergétique a abouti à la publication de la loi de la transition énergétique pour la croissance verte (LTECV) le 18 août 2015. Cette loi a continué la trajectoire prise par les précédentes politiques environnementale et a fixé des objectifs plus ambitieux pour le secteur du bâtiment. En effet, elle a annoncé que « La France se fixe comme objectif de rénover énergétiquement 500 000 logements par an à compter de 2017, dont au moins la moitié est occupée par des ménages aux revenus modestes, visant ainsi une baisse de 15 % de la précarité énergétique d'ici 2020 »31 Elle a prévu d’autre objectifs, notamment nous pouvons citer qu’« avant 2025, tous les bâtiments privés résidentiels classés F ou G … doivent avoir fait l'objet d'une rénovation énergétique. »32

Grace à cette loi, plusieurs mesures ont été instaurées comme le regroupement d'un fond spécial concourant à la lutte contre la précarité énergétique et la création d’un fond dénommé « enveloppe spéciale transition énergétique », dont les ressources sont définies par la loi de finances. Tous ces fonds ont été placés dans le but d’assurer l’accompagnement publique le long

29 Gaëtan Brisepierre. Comment se décide une rénovation thermique en copropriété ? Un nouveau mode d’organisation de l’habitat comme condition de l’innovation énergétique, 2014, p1.

30ADEME Expertises. Le Plan de rénovation énergétique de l’habitat (PREH). Disponible sur : <https://expertises.ademe.fr/batiment/elements-contexte/politiques-vigueur/plan-renovation-energetiquelhabitat-preh> (Page consultée le 15 décembre 2022)

31 France. LOI n° 2015-992 du 17 août 2015 relative à la transition énergétique pour la croissance verte Article3

32 Ibid. article 5

DSA maîtrise d’ouvrage architecturale et urbaine 9

DSA maîtrise d’ouvrage architecturale et urbaine

de cette transition énergétique dans l’habitat à travers une politique d’incitation aux travaux de l’amélioration énergétique.

10
Figure 1: Frise chronologique des politiques environnementales chevauchés avec les politiques de l'habitat _ illustrée par l’auteur

Pour synthétiser, nous avons bien compris que le secteur de l’habitat privé a précipitamment identifié comme un gisement d’économie d’énergie pour atteindre les objectifs environnementaux visés. C’est pourquoi un accent national a été mis en avant sur la rénovation énergétique des bâtiments résidentiels existants. En effet, ces exigences environnementales font émerger de nouvelles considérations autour des politiques publiques de l’habitat, qui est à l’origine la lutte contre le mal-logement

À ce moment, un dialogue entre deux enjeux complémentaires a été identifié dans les politiques publiques. D’une part, on trouve l’enjeu environnemental qui pousse vers une optique de généralisation de la performance énergétique, ce qui permet la réalisation des économies en énergie et de limiter l’émission des GES associée. D’autre part, l’enjeu social prévoit l’accompagnement publique des ménages fragiles dans une réhabilitation permettant de les aider à sortir de leurs précarités énergétiques. Ceci nous mène à dire que l’habitat est devenu un sujet technique qui présente un moyen stratégique de l’état pour agir sur la réduction de la consommation énergétique. Néanmoins de l’aspect technique, d’autres considérations dans notre époque permettent de légitimer l’intervention sur l’aspect énergétique dans l’habitat et notamment l’émergence de la notion de précarité énergétique. Dès lors, la lutte contre la précarité énergétique est devenue l’une des principales justifications des rénovations énergétiques. Par conséquent, c’est à travers cette thématique que l’enjeu social est associé et intrinsèquement lié à l’enjeu environnemental.

Essentiellement, cette sous-partie nous a montré de quelle façon les politiques environnementales ont influé progressivement sur les politiques publiques pour l’habitat privé Notamment à travers l’incitation à l’amélioration énergétique qui désormais fait partie intégrante des politiques du logement. Par ailleurs, cette dualité qui se joue entre l’aspect environnemental et l’aspect social, s’exprime particulièrement dans le cas des copropriétés en difficulté dans lesquelles les enjeux sociaux sont plus avancés.

Cette évolution des politiques publiques est traduite par l’instauration d’une multitude des dispositifs pour l’encouragement à la rénovation énergétique qui vont être le sujet de la partie suivante afin de voir comment les habitants, les copropriétaires dans notre cas, peuvent se saisir de cette incitation à la rénovation énergétique ?

b) Une multiplicité d’aides à la rénovation énergétique en copropriétés : La lutte contre la précarité énergétique et l’encouragement à la rénovation énergétique représente un enjeu majeur pour la transition énergétique dans l’habitat privé. Par contre, la diversité de la situation des ménages fragiles présente des difficultés dans la mise en place des solutions pour les accompagner à atteindre ces objectifs. Partant de ce fait, les acteurs du terrain ont pu avoir à leur disposition un éventail de dispositifs adaptés et complémentaires pour l’accompagnement des ménages En outre, ces dispositifs peuvent être classés en trois branches : des dispositifs hors travaux, des dispositifs d’accompagnement à la réalisation de travaux et des dispositifs financiers.

DSA
11
maîtrise d’ouvrage architecturale et urbaine

(i) Les dispositifs hors travaux :

Les dispositifs hors travaux présentent des aides qui peuvent être mobilisées en amont ou en parallèle à la réalisation des travaux d’amélioration de la performance énergétique des logements. Les ménages modestes ou les structures qui les accompagnent peuvent bénéficier de ces programmes pour payer leurs factures d’énergie et de mieux gérer la consommation chez eux.

On commence par les aides légales dans laquelle on trouve le Chèque énergie33 Cette aide est prévue par la LTECV distribuée à l’échelle nationale depuis 2018. Le chèque énergie est accordé par l’Agence de Services et de Paiement et le Ministère de la Transition écologique. Il se substitue aux tarifs sociaux de l’énergie qui a pour objectif d’une part, de répondre à l'obligation réglementaire instituant le droit à l’énergie et d’autre part, de prévenir les impayés aux personnes très modestes par le règlement de leurs factures d’énergie.

L’instrument incontournable des politiques locales du logement, est le Fond de solidarité pour le logement (FSL) 34 . C'est un dispositif porté par les conseils départementaux et les métropoles institués par la loi du 31 mars 1990, il présente des aides légales sous forme de prêt ou de subvention, versées aux ménages à faibles ressources ou directement au fournisseur d’énergie. Il a pour objectif d’aider les propriétaires ou locataires en résidence principale qui rencontrent des difficultés à se maintenir dans leur logement, en proposant un soutien pour les dépenses liées à leurs logements : loyers, charges, notamment les factures d’énergie.

En complément à ces prestations légales, on distingue d’autre extra-aides D’une part, il y a les aides financières à l’énergie des centres communaux et intercommunaux d’action sociale (CCAS) et (CIAS) 35 qui sont octroyés sous forme des versements à destination des demandeurs ou des fournisseurs et parfois sous forme de prêt. Elles sont issues des politiques volontaristes pour l’aide au paiement des impayés ou des factures d’énergie. C'est généralement le reste à vivre qui est pris en considération pour l’attribution de ces aides. D’autre part, ce sont les caisses d'allocations familiales (CAF), la mutualité sociale agricole (MSA) et les caisses de retraite qui ont développé des aides au paiement des dettes énergétiques. Ce sont des mesures d’action sociale qui ont été faites en attribuant des primes pour le paiement de certaines factures afin de contribuer aux maintiens des allocataires en difficulté dans leurs logements.

En parallèle avec ces primes, des mesures d’accompagnement ont été mise en évidence pour l’accompagnement des ménages aux revenus modestes, parmi lesquelles on peut citer les

33 Ministère de la transition énergétique. Le chèque énergie. Disponible sur : <https://chequeenergie.gouv.fr/beneficiaire/faq>. (Page consultée en décembre 2022)

34 ANIL. Fonds de solidarité pour le logement. Disponible sur : <https://www.anil.org/documentationexperte/analyses-juridiques-jurisprudence/analyses-juridiques/analyses-juridiques-1999/fonds-de-solidaritepour-le-logement/>. (Page consultée le 15 décembre 2022)

35 ONPE. Les aides financières des CCAS et des CIAS Fiche 7. Disponible sur : https://www.onpe.org/sites/default/files/les_aides_financieres_des_ccas_et_des_cias.pdf. (Page consultée le 15 décembre 2022)

DSA maîtrise d’ouvrage architecturale et
12
urbaine

mesures ASLL36 (l’accompagnement social lié au logement). En effet, ce sont des outils d’aide aux démarches administratives et accès au droit à travers lequel les travailleurs sociaux et les bailleurs sociaux pouvaient les mobiliser pour favoriser le maintien des ménages en difficulté dans leurs logements.

On trouve aussi un programme considéré comme un outil d’ingénierie territoriale : c'est le programme SLIME37 financé par les CEE qui est un dispositif local destiné à l’élaboration d’un diagnostic « sociotechnique », puis orienter et accompagner les ménages très modestes vers des solutions durables et adaptées. Ce dispositif peut proposer l’installation gratuite d’équipements économes en énergie et en eau pour résoudre les situations de précarités énergétiques.

Par ailleurs, les ménages en précarité peuvent bénéficier aussi des actions de médiation38 qui ont été mises en place par le médiateur national de l’énergie pour résoudre un litige avec leur fournisseur d’énergie. Ces actions peuvent être portées également par des associations dans le but de sortir les locataires des situations locatives conflictuelles en permettant d’imposer aux bailleurs les travaux d’amélioration de leurs habitats et les maintenir dans leurs logements.

Par rapport à la copropriété, cette famille d'aides hors travaux sert à proposer des solutions individuelles préventives aux habitants fragiles qu’ils soient des propriétaires occupants ou même locataires, de manière à régler leurs factures d’énergie et leurs impayés de charges de leurs logements. Cependant, les actions d’accompagnement, les soutiennent dans une démarche d’amélioration de leur habitat et l’atteinte d’un niveau de confort thermique correct dans le logement.

Passons ensuite au deuxième groupe des dispositifs qui sont plus opérationnels et qui épaulent la réalisation des travaux.

(ii) Les dispositifs d’accompagnement à la réalisation de travaux : Ces dispositifs constituent des outils essentiels à inciter d’une manière sécurisée les ménages fragiles et les maintenir dans une dynamique de travaux de rénovation énergétique. Ils simplifient le parcours des ménages pour les travaux selon des différentes dimensions

L’ANAH a vécu une évolution au niveau des dispositifs qu’elle offre en réponse à la politique de la lutte contre la précarité énergétique des occupants modestes ou très modestes.

En effet, nous pouvons citer notamment le dispositif « Habiter Mieux »39 qui est la première fois où l’ANAH s’oriente vers l’aspect énergétique. Ce dispositif propose des aides sous forme de subventions aux travaux d’amélioration les performances thermiques des logements privés. Dans ce programme, on trouve « Habiter Mieux Agilité », qui s’adresse aux propriétaires occupant une maison individuelle pour un seul poste de travaux et un autre programme pour une rénovation

36 Le réseau rappel. Guide « quel dispositif pour accompagner les ménages en précarité énergétique ? ». Août 2022.

37 Ibid.

38 Ibid.

39 ANIL. Habiter Mieux : une aide de l'Anah pour la rénovation énergétique. Disponible sur : https://www.anil.org/habiter-mieux-aide-anah . (Page consultée le 15 décembre 2022)

DSA maîtrise d’ouvrage architecturale et urbaine 13

globale : « Habiter Mieux Sérénité », qui s’adresse aux propriétaires occupants d’une maison individuelle pour un bouquet de travaux. En 2017, le champ d’application du programme a été élargi à travers « Habiter Mieux copropriétés » afin d’accompagner les collectivités dans leurs interventions sur les copropriétés dégradées.

Le principe d’accéder au financement de l’ANAH c’est de respecter les limites de ressources modestes et très modestes avec l’obligation de réaliser un gain énergétique d'au minimum 35 %. Le subventionnement peut atteindre 50 % du montant des travaux pour les ménages aux ressources très modestes et 35 % du montant total des travaux pour les ménages à ressources modestes. Toutefois, pour améliorer la soutenabilité financière des ménages, ces aides sont complétées par des bonus “sortie de passoire thermique” de 1 500 € pour améliorer les logements dont le DPE initial F ou G. Il y a une autre prime qui sert à accroître les seuils de la rénovation : c’est le “bonus BBC” de 1500 € pour les travaux permettant l’atteinte des étiquettes A ou B. Dans le cas d’une copropriété, s’ajoute la prise en charge d’une prestation d’Assistance à Maîtrise d’Ouvrage (AMO), jusqu’à 180 € par logement pour soutenir l’accompagnement des instances de gestion.

En outre, depuis 2020, l’ANAH a remplacé « Habiter Mieux » par «MaPrimeRénov’»40 . À travers ce nouveau programme, l’ANAH a étendu le subventionnement même pour les ménages à ressources intermédiaires et supérieures. Cette évolution a continué pour « MaPrimeRénov’ Copropriété » qui propose un financement de la rénovation énergétique à toute copropriété sans condition de fragilité. Cependant, MaPrimeRénov’ préserve la condition principale pour accéder aux aides de base, au minimum 35 % de gain sur la performance énergétique après travaux mais atteindre au minimum l’étiquette E.

D’un autre côté, l’ANAH finance aussi les prestations de l’audit énergétique, qui permettent de s’orienter vers les travaux les plus adaptés afin d’atteindre les forfaits de la rénovation globale et les bonus complémentaires. Les subventions sont proportionnelles au montant des travaux dans lequel le montant pris en compte est plafonné à 30 000 € par logement.

Pour les ménages qui n'atteignent pas les conditions du programme MaPrimeRénov’ Sérinité dans le cas des travaux hors liste des travaux finançables ou bien d’insuffisance du gain énergétique inenvisageable, « le Fond social d’Aide aux Travaux de Maitrise de l’Énergie (FSATME) » peut être mobilisé. Ce fond peut intervenir en complément à MaPrimeRénov’ Sérinité pour réduire le montant du reste à charge des ménages bénéficiaires. Les FSATME créés en 2000, sont destinés à financer la réalisation de travaux de maîtrise d’énergie simple en faveur des ménages défavorisés. Ce fond est mobilisé dans une politique de prévention tant technique que sociale. Les partenaires financiers du FSATME sont les conseils régionaux et départementaux, les CAF, les fournisseurs d’énergie et les syndicats d’énergie. Cette aide peut atteindre 30 % maximum du montant des travaux pour les propriétaires bailleurs, plafonné à 1500 € par logement, cependant 2600 € pour les propriétaires occupants, avec une participation de 10% aux travaux.

14
DSA maîtrise d’ouvrage architecturale et urbaine
40 ADEME. Rénovation : Les aides financières en 2022. 2022, p6

Dans le cadre de la lutte contre la précarité énergétique, d’autre dispositifs complémentaires s’appuient sur les aides de l’ANAH et les collectivités locales pour un accompagnement plus avancé sur les territoires parmi lesquels on peut citer :

« L’auto-réhabilitation accompagnée (ARA) » qui est une démarche engagée au profit des personnes vulnérables ou en grande précarité dans leur logement. Elle est basée sur la participation des propriétaires occupants ou des locataires à l’amélioration de leurs logements. Pour cette démarche de réhabilitation, un opérateur professionnel accompagnera l’habitant dans l’élaboration de son projet avec la mise en œuvre du chantier. Une telle démarche participative permet non seulement de sensibiliser les ménages en favorisant l’appropriation de l’acte, mais également réduire les coûts en main d’œuvre pour les travaux les plus légers. Pour un résultat réussi sur le bâti, l’intervention des compagnons bâtisseurs est prévu mais avec une dynamique sociale. Ce dispositif est éligible aux aides de l’ANAH avec 10 % d’apport de la part du ménage au montant des matériaux engagés.

Par ailleurs, la loi ALUR et la LTECV a introduit un outil dédié au financement des travaux de rénovation énergétique c’est le « Tier financement »41. Il a pour objectif de financer et d’accompagner techniquement les propriétaires occupants ou bailleurs et aux syndicats de copropriété avec condition de ressources. La finalité principale de ce dispositif est d’avoir des économies d’énergie d’au moins 25 % par rapport à la consommation initiale. Le Tier financement propose une offre qui intègre le financement des travaux y compris les aides mobilisables avec une gestion technique et opérationnelle le long du projet. En outre, il offre l’avance des fonds, dans la plupart des cas, le reste à charge par le biais des crédits sans intérêt de la part des Sociétés de Tiers Financement dans lesquelles les collectivités présentent l’actionnaire majoritaire. À titre d’exemple, le financement maximal proposé par ARTÉÉ (un des partenaire) est de 75 000 €.

Par ailleurs, nous pouvons citer des dispositifs à destination des bailleurs privés. En premier lieu, « le bail à réhabilitation » qui permet la réalisation des travaux par un organisme et la gestion locative en faveur des personnes ayant des faibles revenus pour une durée minimale de 12 ans selon l’ampleur des travaux. À la fin du bail, le propriétaire initial bénéficie à nouveau de la pleine propriété de son logement, sans en avoir supporté les frais de réhabilitation. Dans certain cas, un propriétaire occupant à des critères sociaux peut devenir locataire de l’organisme preneur pour la durée du bail.

Le bail à réhabilitation peut être porté par des organismes sociaux, des collectivités et des associations agréés par l’État dans le cadre de la résorption de l’habitat vacant et de la lutte contre l’habitat indigne et la précarité énergétique.

41ANIL. Le tiers financement. Disponible sur : https://www.anil.org/documentation-experte/analysesjuridiques-jurisprudence/analyses-juridiques/analyses-juridiques-2015/le-tiers-financement/. (Page consultée le 15 décembre 2022)

DSA maîtrise d’ouvrage architecturale et urbaine 15

En deuxième lieu, un dispositif est piloté par l’ANAH : c’est le dispositif « Loc’Avantages avec travaux »42 Il permet à la fois une réduction fiscale et un accès aux aides financières pour réaliser des travaux de rénovation en fonction de la réduction du montant du loyer. Cette incitation permet la rénovation du patrimoine tout en respectant l’amélioration de la performance énergétique et en atteignant au minimum l’étiquette énergie D après travaux. Les aides peuvent atteindre jusqu’à 28 000 € pour une rénovation lourde et jusqu’à 15000€ pour une rénovation énergétique

Ce groupe d’outils pour l’accompagnement des travaux présente une incitation considérable pour le lancement des travaux. En effet, ces dispositifs favorisent aux ménages précaires un accompagnement avancé à différent volets : technique, juridique et financier. Elles visent tous les statuts d’occupation à différent avantages qu’ils soient propriétaires occupants, bailleurs ou parfois locataires.

À la base, la politique de l’habitat d’aide à la rénovation énergétique présente toujours une enveloppe sociale de lutte contre la précarité énergétique Néanmoins, nous pouvons déduire selon l’évolution des programmes de l’ANAH, que l’enjeu environnemental a dépassé l’enjeux social dans l’incitation à l’amélioration énergétique. Il est devenu généralisé pour tous les types d’habitations et tous les statuts d’occupation mais avec des privilèges différents.

(iii) Dispositifs financiers :

Dans une politique d'amélioration de l’habitat et de la lutte contre la précarité énergétique, ces dispositifs permettent le financement des travaux de la rénovation énergétique des logements. Il s’agit d’aides publiques, parfois privées, des prêts et des avantages fiscaux.

Tout d’abord, le Ministère de la Transition écologique a mis en place, en 2006, des « Primes et coup de pouce » présentées par le dispositif de Certificats d’Économie d’Énergie (CEE)43. Ce dispositif impose aux fournisseurs d’énergie, à réaliser des économies d’énergie pour le bénéfice des ménages en situation de précarité énergétique. En effet, le CEE offre, en premier lieu, des primes pour les ménages sur leurs achats d’équipements ou de matériaux pour des travaux d’amélioration thermique. En deuxième lieu, il propose des offres commerciales avantageuses en fonction des revenus des travaux d’isolation à partir d’1 €.

Pour les ménages modestes et très modestes, les bonifications des primes CEE sont possibles selon le type de travaux. Les CEE permettent après les travaux de valider les économies d'énergies, objectif des actions réalisées.

42 Le réseau rappel. Guide « quel dispositif pour accompagner les ménages en précarité énergétique ? ». Août 2022.

43 Ministères de la Transition écologique et de la Cohésion des Territoires. Les aides des fournisseurs d’énergie (dispositif CEE). Disponible sur : https://france-renov.gouv.fr/aides/cee. (Page consultée le 15 décembre 2022)

16
DSA maîtrise d’ouvrage architecturale et urbaine

Également, pour les personnes retraitées de plus de 55 ans, socialement fragilisées, on trouve les « aides aux travaux des caisses de retraite et complémentaires retraite »44. Ces aides sont sous forme des subventions de nature extra-légale dans le but de favoriser leur maintien à domicile. En effet, elles permettent la réalisation des travaux de prévention de la perte d’autonomie, d’adaptation au vieillissement et de lutte contre la précarité énergétique. Le montant des aides dépend des ressources À titre d’exemple, il peut aller jusqu’à 3500 € pour la Caisse Nationale d’Assurance Vieillesse (CNAV), 15000 € pour la Caisse Nationale de Retraite des Agents des collectivités locales (CNRAL).

Même avec la multiplicité des aides à la rénovation énergétique, l’engagement des ménages en grande difficulté n’est pas toujours évident où la solvabilité présente un grand frein pour commencer les travaux. De ce fait, des prêts avantageux pour financer la rénovation énergétique ont été mis en œuvre afin de d’offrir la solvabilisation aux ménages à travers des emprunts très avantageux.

Notamment, « l’Éco-prêt à taux zéro »45 qui a été créé par l’arrêté du 30 mars 2009 relatif aux avances remboursables sans intérêt destinées au financement de travaux de rénovation pour les logements occupés au titre de la résidence principale. Il est destiné, sans conditions de ressources, aux propriétaires ou syndicats de copropriété. On trouve aussi « les Prêts des énergéticiens » qui sont accordés à des taux bas, voire à taux zéro aux propriétaires et locataires pour soutenir les travaux d’amélioration de la performance énergétique des logements.

La loi climat et résilience du 22 aout 2021 a mis en place « le Prêt avance Rénovation »46 , dans le but de favoriser la massification des travaux de rénovation énergétique pour les publics présentant des difficultés à accéder aux prêts bancaires. Il vise principalement les passoires thermiques (logement classés F et G) en permettant notamment de financer le reste à charge des travaux.

En complément des dispositifs légaux à la rénovation accompagné par l’ANAH ou les collectivités, les partenaires de l’habitat comme les CAF, les MSA et action logement participent par des prêts à destination l’amélioration énergétique. En effet, ils offrent « le Prêt à l’amélioration de l’habitat » avec un taux d’intérêt de 1 %.

On peut citer un autre dispositif qui est porté par les Sociétés Anonymes Coopératives d'Intérêt Collectif pour l'Accession à la Propriété c’est le « Dispositif de soutien à la réalisation des travaux du réseau PROCIVIS »47 . Il permet aux propriétaires occupants à revenus modeste qui

44 ONPE. Fiche 9 : Aide aux travaux des caisses de retraite et complémentaires retraite. Disponible sur : https://www.onpe.org/sites/default/files/9-caisses-de-retraite-et-complementaires-travaux.pdf (Page consultée le 15 décembre 2022)

45 Ministère de la transition énergétique. Éco-prêt à taux zéro (éco-PTZ). Disponible sur : https://www.ecologie.gouv.fr/eco-pret-taux-zero-eco-ptz (Page consultée le 15 décembre 2022)

46 ANIL. Le prêt Avance rénovation. Disponible sur : https://www.anil.org/pret-avance-renovation-travauxeconomie-energie/ (Page consultée le 15 décembre 2022)

47ONPE. Dispositifs de soutien à la réalisation de travaux du réseau Procivis. Disponible sur : https://www.onpe.org/sites/default/files/21.fiche_dispositifs_soutien_travaux_procivis_vf.pdf (Page consultée le 15 décembre 2022)

DSA maîtrise d’ouvrage architecturale et urbaine 17

rencontrent un refus de prêt d’avoir un prêt à taux à zéro pour le financement du reste à charge en attendant les subventions de l’Anah. C’est une sorte d’avance permettant de régler les acomptes nécessaires ou les premières factures.

En parallèle avec les prêts à taux avantageux, l’état a instauré « la TVA à taux réduit »48 par les lois de finances 2014 en favorisant un taux de 5.5% ou 10% pour tous les travaux de l’amélioration énergétique Cet avantage est destiné aux propriétaires occupants, bailleurs ou locataires d’un logement, que ce soit en résidence principale ou secondaire.

Certaines collectivités territoriales ont mis en place en 2006 une « Exonération de la taxe foncière ». Cet avantage est décidé au cas par cas selon l’ambition de chaque collectivité dans le cas de dépenses d’installation d’équipements pour des économies d’énergie. Pour finir, nous citons « le déficit foncier », instauré en 1993 par la loi Balladur, il renvoie à une diminution du montant de l’impôt sur le revenu en privilégiant la rénovation de l’habitat ancien.

Nous pouvons affirmer que l’état a compris que pour accroitre la rénovation énergétique, il est essentiel d’agir, d’une part sur la solvabilité des propriétaires occupants et d’autre part d’inciter les bailleurs privés par des avantages fiscaux. Cette approche permet de boucler le cycle de l’intervention publique dans les différentes phases de l’opération. Compte tenu de la complexité d’agir en copropriété dégradée, ces outils financiers sont considérés comme des outils complémentaires aux dispositifs opérationnels permettant le bouclage financier les travaux de réhabilitation.

48 Ministère de la transition énergétique. TVA à taux réduits. Disponible sur : https://www.economie.gouv.fr/particuliers/tva-taux-reduits-travaux (Page consultée le 15 décembre 2022)

DSA maîtrise d’ouvrage architecturale et urbaine 18
DSA maîtrise d’ouvrage architecturale et urbaine 19
Figure 2: Récapitulatif des aides publiques pour la rénovation énergétique _illustré par l'auteur

Cette panoplie de dispositifs dévoile l’application des politiques environnementales dans les politiques de l’habitat Ce lien est présent notamment en imposant à chaque fois les conditions de l’amélioration de la performance énergétique pour bénéficier des avantages proposés par chaque dispositif. Toutefois, la volonté publique a conservé une enveloppe sociale à travers la justification de cette évolution par la lutte contre la précarité énergétique qui présente un enjeu majeur à notre époque En effet, les politiques publiques garantissent le soutien les ménages fragiles, quels que soient leurs statuts d’occupation, à sortir de leurs situations de précarité. Cet accompagnement a englobé progressivement toute les phases de difficulté commençant par des démarches de prévention et les avantages financiers jusqu’à l’implication dans les travaux.

En outre, les copropriétés en difficulté peuvent s’appuyer sur ces dispositifs qui offrent des avantages individuels ou collectifs afin de sortir de leurs états de dégradation. En effet, elles pourront bénéficier en premier lieu de la réduction des impayés des copropriétaires et de profiter en second lieu de l’accompagnement proposé dans le cas d’une opération de rénovation globale. Ainsi qu’en fonction des territoires, les collectivités présentes des aides complémentaires qui peuvent exister localement pour soutenir ces actions.

Dans tous les cas, nous pouvons dire qu’il est nécessaire d’articuler les dispositifs avec l’implication de tous les acteurs pour favoriser la réussite de l’opération de réhabilitation surtout dans le cas d’une copropriété en grande difficulté. À ce moment, une question pourrait être posée : quel est l’impact de ces incitations à l’amélioration énergétique dans les opérations programmées par les collectivités pour le traitement des copropriétés dégradées dans leurs territoires ? C’est ce que nous allons présenter dans la partie suivante à travers deux cas pratiques.

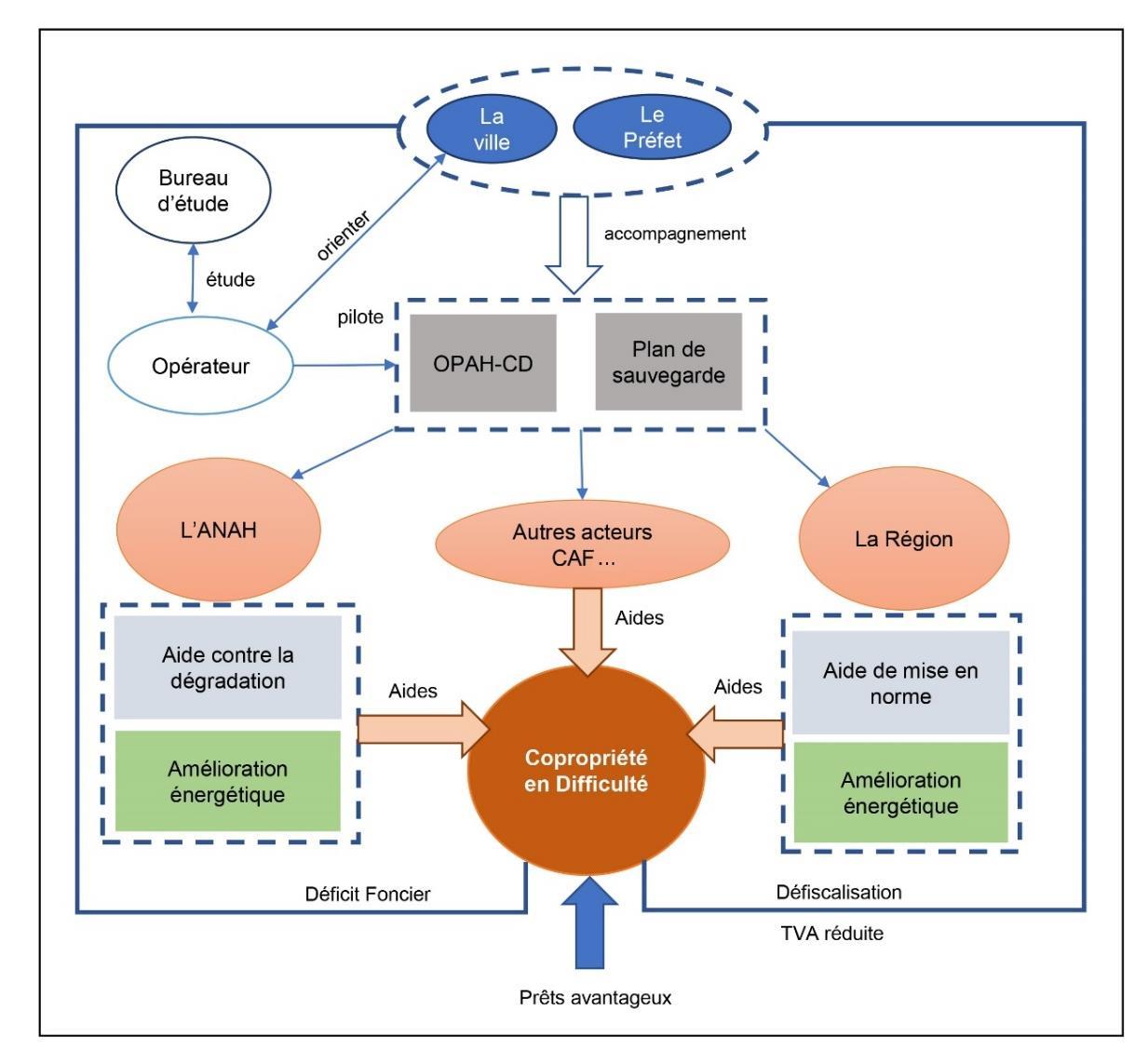
2. L’imbrication des politiques environnementales dans les opérations programmées de réhabilitation des copropriétés en difficulté :

Le rapport de Dominique Braye49 : « Prévenir et guérir les difficultés des copropriétés : Une priorité des politiques de l'habitat » en 2012, a mis en évidence la notion de copropriété en difficulté qui « renvoie à un processus de déqualification qui se manifeste par un cumul de dysfonctionnements qui interagissent entre eux. L'enjeu est de pouvoir poser correctement les problèmes, d’identifier les situations, et de leur apporter des réponses adaptées. Il est primordial ‘‘ d'armer ’’ sur ce plan les collectivités, maître d'ouvrage des interventions »50 .

Les politiques locales de l’habitation liées à l’intervention sur les copropriétés en difficultés s’illustrent principalement autour de deux cas de figure :

49 Dominique Braye, président de ANAH. Dans un contexte de vieillissement d'une partie du parc, il a été chargé par le secrétaire d'État au logement de développer des propositions portant sur l'amélioration des interventions sur les copropriétés fragiles ou en difficulté.

50 Rapport Dominique Braye Prévenir et guérir les difficultés des copropriétés : Une priorité des politiques de l'habitat 2012. p9

DSA maîtrise d’ouvrage architecturale et urbaine 20

DSA maîtrise d’ouvrage architecturale et urbaine

Nous trouvons les copropriétés dites dans le diffus (hors dispositif programmé) et les copropriétés dans des dispositifs programmés comme les OPAH-CD et les PSD. L’intervention dans le cas de ces dispositifs est plus accompagnée et amplifiée, ainsi toutes les aides peuvent sensiblement augmenter.

Dans cette partie nous essayons, à travers l'analyse de deux interventions publiques dans la réhabilitation de deux copropriétés en difficultés, de comprendre la mise en pratique des politiques environnementales dans le processus de la réhabilitation sur le territoire. Le premier cas d’étude est « la résidence Fabien » à Garges-Lès-Gonesse. Le deuxième cas, est « la résidence Pré de l’Enclos II » à Villiers-Le-Bel.

a) La rénovation énergétique, une approche inéluctable pour le traitement des copropriétés en difficulté :

(i) L’opération de réhabilitation de la « Résidence Fabien » : Située dans le quartier Dame Blanche Ouest à Garges-lès-Gonesse, la copropriété est positionnée à quelques rues du centre-ville et à proximité de la gare RER Garges - Sarcelles. Elle se compose de 6 bâtiments accueillant 194 lots d’habitation.

- Deux bâtiments verticaux D en R+9 et E en R+13,

- Trois bâtiments horizontaux A, B et C en R+3.

- Ces bâtiments s’articulent autour des espaces extérieurs.

21
A
C D E
Figure 3: Vue satellite de la résidence Fabien à Gardes-Les-Gones Google earth
B

DSA maîtrise d’ouvrage architecturale et urbaine

Le Permis de construire commun a été déposé en 1962. Ensuite, le premier propriétaire de l’ensemble immobilier « La société Habitat Communautaire » a proposé l’acquisition d’un certain nombre de lots à ses locataires.

La mise en copropriété de l’ensemble immobilier s’est faite en 1995 avec le statut de syndicat communautaire jusqu’au 2007. À ce moment, la copropriété abandonne définitivement le statut de syndicat communautaire. La copropriété présente environ 70% de propriétaires occupants contre 30% de propriétaires bailleurs.

22
Figure 4: Photos de la résidence Fabien en 2013 _ prises par l'équipe de SOLIHA

La copropriété a subi une dégradation remarquable ce qui mène la ville, en 2009, à réaliser un diagnostic pour évaluer les difficultés de cette copropriété. Selon la personne interrogée Isabelle Maillard, architecte référent copropriété chez SOLIHA : « c’était un diagnostic multicritère : l’aspect social, l’aspect gestion, le besoin des travaux et partir de ces éléments là on va déterminer si on le rentre dans le cas d’une opération et dans quel type d’opération : on peut le faire entre le cas des copros fragiles : qui commence à avoir des petites dettes de charges qui tend vers des premiers crises, ou le cas des copros dégradées : et là on commence à voir des impayés un peu plus importants, des dettes des fournisseurs et aussi un programme des travaux important ».

Ce diagnostic a souligné la précarité des copropriétaires et les besoins en termes de travaux Ainsi il a confirmé la nécessité d’une opération dans un dispositif de Plan de Sauvegarde « donc là, c’est la commune qui se rapproche de préfet, là on est avec le PSD sous la régie de préfet tant que l’OPAH-CD c’est sur la régie de la commune » ajouta Isabelle Maillard. De ce fait, le Conseil syndical de la Résidence Fabien, est en attente d’une opération qui pourrait donner à la copropriété un nouveau souffle.

En 2013, une étude pré-opérationnelle de Plan de Sauvegarde a été engagée par la ville de Garges-lès-Gonesse menée par le groupement du SOLIHA et l’agence d’architecture Archétude. Une étude approfondie a pris en compte tous les volets de la copropriété afin d’élaborer un programme des travaux. Ensuite, l’élaboration de plan de financement des différentes solutions avec l’identification de l’enveloppe financière pour chaque scénario proposé par les bureaux d’études. Un travail d’information a été fait avec les copropriétaires afin de leur expliquer le programme des travaux et les options qu’on peut avoir vis-à-vis du reste à charge.

Toutefois, le conseil syndical n’a pas pu voter pour les travaux et l’opération fut échouée. À ce moment, vu la grande difficulté de la copropriété, cette dernière est remise à une administration judiciaire provisoire pour assurer son redressement et le lancement des travaux. Selon L’article 29-1 de loi du 10 juillet 1965, la désignation de l’administration provisoire s’est faite par le président du tribunal « si l'équilibre financier du syndicat des copropriétaires est gravement compromis ou si le syndicat est dans l'impossibilité de pourvoir à la conservation de l'immeuble »51 .

Avec l’administrateur provisoire, l’opérateur a commencé le montage de l’opération avec les bureaux d’études pour répondre aux conditions des partenaires financiers

Avant travaux, les étiquettes énergétiques des bâtiments étaient au niveau F. À ce stade, « pour bénéficier des aides de l’ANAH, souligna Isabelle Maillard, il faut accomplir des conditions des gains énergétique de 35%. On peut avoir des primes supplémentaires si l’immeuble est en étiquette G, des primes en plus par logement. En plus des primes par

51 France. Loi du 10 juillet 1965 fixant le statut de la copropriété des immeubles bâtis L’article 29-1

DSA maîtrise d’ouvrage architecturale et urbaine 23

logement si l’immeuble en très grande difficulté économique. Par contre, la région, a des exigences différentes selon l’étiquette de départ si elle est G ou F, on te demande d’avoir un gain énergétique qui correspond à une montée de deux étiquettes. Par contre, les bâtiments qui ont une étiquette autre que G et H, doivent arriver au niveau BBC. Par exemple tu es en E il faut que tu arrives à l’étiquette C qui n’est pas toujours évident ».

Étant donné que ces copropriétés sont considérées comme des passoires thermiques et le principe de PDS est d’assurer une rénovation globale, l’opération a prévu des travaux selon un scénario qui permettra d’atteindre l’étiquette énergie D avec un gain énergétique supérieure à 50% qui est au-dessus des conditions des financeurs. Par rapport au niveau de la qualité de bâti : la résidence Fabien présente des dégradations dans lesquelles les enveloppes ne sont pas étanches avec la présence des défauts de construction. Ainsi, la copropriété est dépourvue des normes de la sécurité incendie avec l’absence de la ventilation dans les logements. Dans ce cas, le bilan de l’opération a prévu un ensemble des travaux pour mettre à niveau les bâtiments. De la sorte, la stratégie suivie est de couvrir le maximum de travaux pour que la copropriété n’ait plus à faire que les travaux d’entretien.

Ci-dessous, une illustration basée sur le bilan prévisionnel de l’opération, présente le part de chaque type de dépense pour la mise en œuvre du projet.

DSA maîtrise d’ouvrage architecturale et urbaine 24
Figure 5: Récapitulatif de l’étude énergétique de la résidence Fabien élaboré par Scooping ingénierie coopérative

Travaux d'économie d'energie (toiture, Isolation, Menuiseries ext, chauffage..)

Autre Travaux (électricité, serrurerie, Menuiseries int, compteur..)

Etudes (MOE/SPS/BC..)

Frais (Assurance / intérêt/ financement..)

On remarque que les dépenses liées aux travaux de l’économie d’énergie pour la réhabilitation de cette copropriété présentent 69%, plus que les deux tiers du montant de l’opération. Ceci nous montre l’impact des politiques incitatives à orienter les travaux vers l’amélioration de la performance énergétique. Ce qui est bénéfique pour une copropriété comme Fabien qui n’a pas eu des travaux d’entretien depuis sa construction. Cette rénovation énergétique a assuré un remède à la dégradation de l’enveloppe non isolée et aux défauts apparents du bâti.

DSA maîtrise d’ouvrage architecturale et urbaine 25
69% 18% 3% 10%
Figure 7: Photo de chantier en septembre 2023 _prise par l'auteur Figure 6: Schéma présentant le montant prévisionnel par type de dépense _illustration de l’auteur

(ii) L’Opération de réhabilitation « Résidence Pré de l’Enclos II » :

La copropriété se situe à l’extrémité sud-est du quartier de Derrière-les-murs-deMonseigneur. Ce quartier comprend 65 % de logements sociaux Il a fait l’objet de l’attention des pouvoirs publics depuis les années 1980, du fait des difficultés sociales et urbaines. Il a été inscrit en 2009 dans un Périmètre de renouvellement urbain et récemment fait partie du périmètre du Nouveau Programme National de Renouvellement Urbain (NPNRU)

La résidence « Pré de l’enclos II » est composée de trois bâtiments répartis en R+6, R+4, et R+10, respectivement de gauche à droite dans la vue ci-dessus avec un niveau de sous-sol. Elle comprend 91 logements, des espaces extérieurs et un parking aérien. La copropriété est répartie entre 64% de propriétaires occupants et 36 % de propriétaires bailleurs.

DSA maîtrise d’ouvrage architecturale et urbaine 26
Figure 8: Vue aérienne de la résidence Pré de l'Enclos II _Google earth Figure 9: Photos de la résidence Pré de l'Enclos II en 2017 _ prises par l'équipe de SOLIHA

La copropriété a été repérée dans les années 2000 pour ses difficultés de fonctionnement. Elle a fait l’objet d’un diagnostic préalable en 2007, puis, une étude pré-opérationnelle en 2009 qui a débouché sur le lancement d’une OPAH-CD en 2011 pendant 4 ans. Le choix de ce type d’opération est fait comme nous l’indique Madame Maillard : « parce que la copropriété avait en matière de travaux réalisé des travaux d’économie d’énergie et avait réalisé un certain nombre de choses dans les années 80. C’était un peu vieux mais il y a déjà une première prémisse de travaux et en termes de dette de charge de fonctionnement de la copro n’est pas aussi dégradé que ça, il n’y avait pas de situation sociale et technique aggravée ». Cette opération a permis de lancer une dynamique de redressement, sans pour autant résoudre toutes les difficultés de gestion, ni susciter la rénovation de la résidence. Comme nous l’explique Isabelle Maillard : « Cet échec est dû parce qu’on n’a pas pu voter pour les travaux. En fait on a eu une difficulté, c’est le fait que dans une OPAH, après la réalisation du diagnostic thermique on n’a pas pu atteindre les obligations des financeurs, … parce que l’immeuble est déjà isolé. Donc le coût des travaux est monstrueux pour avoir ce petit écart de gain énergétique. Pour atteindre les obligations des financeurs qui est limité dans une OPAH à 35% des travaux donc le dispositif n’est pas satisfaisant pour ce type de copro ».

Faisant suite à cette OPAH, la ville de Villiers-le-Bel a engagé la copropriété dans un PDS en 2016 Les études pré-opérationnelles ont été menées par SOLIHA et les études architecturales

DSA maîtrise d’ouvrage architecturale et urbaine 27
Figure 10: Vue satellite de la résidence Pré de l’Enclos II à Villiers-Le-Bel _Google earth

par Sol Architecture, pour établir un programme global de travaux de réhabilitation énergétique.

Dans le cadre de ce PDS, une étude a été faite dans le but de répondre cette fois-ci aux conditions obligatoires de gain énergétique. En effet, les travaux vont permettre d’évoluer de D à B en termes d’étiquette thermique avec un gain énergétique supérieure à 50% selon le scénario choisi. Ce dernier a permis d’une part, d’avoir le financement public nécessaire et d’autre part, favoriser une meilleure rénovation aux bâtiments.

Avant travaux : Après travaux :

Le développement du programme des travaux a été fait en réponse à ce scénario. Par ailleurs, basé sur le bilan prévisionnel de l’opération, le schéma illustré ci-dessous présente le pourcentage de chaque groupe de dépense pour la mise en œuvre du projet.

Travaux d'économie d'energie

Autre Travaux

Etudes (MOE/SPS/BC..)

Frais (Assurance / Service..)

28
DSA maîtrise d’ouvrage architecturale et urbaine
49% 38% 6% 7%
Figure 11: Récapitulatif de l’étude énergétique de la résidence Pré de l'Enclos II _élaboré par ALTEREA Figure 12: Schéma présentant le montant prévisionnel par type des dépenses _illustration de l’auteur

Selon le bilan de l’opération, nous avons aperçu que les travaux de rénovation énergétique occupent 49% du montant global par rapport à 38% pour les travaux de mise en norme des bâtiments. Ces dépenses considérables liées à la rénovation énergétique sont dû à l’objectif du gain énergétique souhaité. En effet, il est prévu d’isoler la totalité les loggias et les balcons de la copropriété. De ce fait, le programme des travaux a permis de créer des jardins d’hiver qui viennent s’intégrer aux loggias existantes. Celui-ci permettra d’augmenter légèrement la surface habitable des logements, d’isolé et d’unifier la totalité de la façade. L’ensemble des travaux ont été développés pour résoudre la problématique de pont thermique et dans ce cas-là, les normes des financeurs ont été atteintes pour pouvoir bénéficier des subventions. En conséquence, un projet ambitieux a été élaboré, ce qui amène Madame Maillard à nous annonce : « ce sont des travaux dans un contexte de copro dans un plan de sauvegarde, ce sont des travaux entre guillemets luxueux ».

DSA maîtrise d’ouvrage architecturale et urbaine 29
Figure 13: Une image 3D du projet _élaboré par Sol architecture Figure 14: Photo de chantier en septembre 2023 _prise par l'auteur

Nous pouvons déduire que les deux opérations sont impactées par les travaux d’économie de l’énergie à différents degrés selon l’état initial de la copropriété, ce qui est une condition fondamentale pour bénéficier des aides. En revanche, nous sommes aperçus que même si le gain énergétique n’est pas la priorité par rapport à l’état des deux copropriétés, il a tout de même contribué à une rénovation de base.

Comme évoqué par Estelle Le Baron, Cheffe de pôle conduite de projet territorial SOLIHA Grand Paris : « À l’époque on a traité que le volet dégradé en disant on remet en état... on fait vivre dans un bâti à peu près remis à niveau où il n’y avait pas forcément ambition d’améliorer les choses à quelque chose de plus performant initialement. L’idée surtout de traiter la priorité, l’urgent et le plus dégradé ». De la sorte, ce passage par l’amélioration énergétique a ajouté d’autres atouts à l’opération. Il a participé à l’amélioration du bâti à travers une opération globale En conséquence, cette incitation à l’amélioration énergétique a ajouté une durabilité à l’intervention pour l’habitat dégradé

b) Un plan de financement appuyé sur les subventions de l’amélioration énergétique :

Avant de dévoiler le plan de financement de nos études de cas, il y a tout un panel d’aides qui est adapté en fonction des caractéristiques de la copropriété, en fonction de son niveau de dégradation et de son niveau de difficulté. Dans le cadre des dispositifs OPAH-CD ou PSD, les copropriétés sont celle concernées par un échelon supérieur des aides en passant par la rénovation énergétique. En outre, l’intervention de la collectivité locale (soit la ville, soit la commune) avec une convention avec l’état, permettra de concentrer plusieurs financements dans un dispositif global pendant une durée bien précise de trois à cinq ans.

Nous présentons la composition des plans de financement des deux opérations dans le but d’analyser et d’extraire des résultats qui serviront dans notre raisonnement :

Aide ANAH au syndicat

Aide ANAH au syndicat mandataire commun

Prime Habiter Mieux SDC ANAH

Subvention de la Région travaux subventionnables

Subvention de la Région Autre travaux

Subvention ADP

Aides individuelles ANAH / Région

DSA maîtrise d’ouvrage architecturale et urbaine 30
15% 14% 4% 7% 18% 13% 9% 20%
Figure 15: Schéma présentant le plan de financement de la résidence Fabien _illustration de l’auteur

Subvention ADP

L’analyse du plan de financement de l’opération de la Résidence Fabien et celle de Pré de l’Enclos II, montre que le financement est basé sur les subventions publiques avec un reste à charge de 20% pour la première et 5% pour la deuxième. Cet écart de reste à charge est dû à l’état de dégradation initial qui est plus avancé pour la résidence Fabien. En plus, il ne faut pas oublier toutes les aides mises en place en parallèle dans l’aide à la gestion et le redressement de la copropriété. En conséquence, dans les deux cas d’études, les subventions publiques ou locales présentent la majorité des sources de financement de travaux. Ceci nous mène à dire que l’aide de l’état présente le générateur de l’opération.

Les acteurs qui ont participé au financement des travaux sont l’ANAH, la région île de France et l’aéroport de Paris (ADP) Nous commençons par le financement de l’ANAH qui a occupé une part de 38% dans l’opération Fabien contre 61% pour Pré de l’Enclos II. En effet, ces aides de l’ANAH se divisent en trois parties :

Une aide pour le syndicat de copropriété qui concerne essentiellement le cas des copropriétés fragiles ou en difficulté, généralement demandée dans le cadre d’un dispositif programmé Les copropriétés dites fragiles sont les copropriétés qui ont un taux d’impayés compris entre 8 et 25 % et entre 8 et 15 % pour les copropriétés de plus de 200 lots principaux. Au-delà de ces taux, elle est considérée comme copropriété en difficulté.52

La deuxième aide est une subvention versée au syndicat mandataire commun. C'est une aide individuelle pour les modestes et les très modestes, mais qui est gérée en commun. Dans notre cas c’est dans le cadre de programme Habiter Mieux qui sera versé à la fin des travaux, en un seul versement par l'ANAH pour les personnes répondant aux conditions de ressources.

La dernière aide de l’ANAH est la prime complémentaire pour des travaux d'économie d'énergie dans le cadre du programme Habiter Mieux.

52 ANAH. Guide des aides de l’ANAH. Établi au 1er janvier 2018. p16.

DSA maîtrise d’ouvrage architecturale et urbaine 31
Figure 16: Schéma présentant le plan de financement de la résidence Pré de l‘Enclos II _illustration de l’auteur
34% 24% 3% 7% 17% 10% 5% Aide au syndicat ANAH Aide Anah au syndicat mandataire commun Primes ASE syndicat
Région Travaux subventionnables
Autres travaux
Aide
Aide Région

Selon Estelle Baron, l’aide collective au syndicat de l’ANAH présente une aide socle qui est la clé en faveur de l’intervention en copropriété que ce soit dans le diffus ou bien en dispositif programmé. Elle a expliqué : « avant habiter mieux fragile puis Ma prime renov’ copro, les aides à la rénovation énergétique étaient au logement donc si tu veux intervenir sur une corpo, donc intervenir en collectif en un programme global : tu vas travailler forcément sur la structure du bâti, améliorer ses performances énergétiques, sauf qu’avant les aides à la rénovation énergétique étaient sur des actes individuels. Donc du coup, tu pourras changer ton chauffage, tes fenêtres mais si tu n’as pas une démarche cohérente globale au niveau du collectif, tu vas juste déréguler les choses, mais tu ne vas pas améliorer de façon très nette la consommation de chauffage de l’ensemble de l’immeuble. » En conséquence, propriétaires bailleurs ou propriétaires occupants qui ont les moyens ou qui sont en difficulté peuvent bénéficier de cette aide qui constitue une base pour l’ensemble de l’opération. En outre, le cumul des aides individuelles pour les ménages en difficultés pour majorer leurs aides que les autres ne sont pas éligibles.

L’ANAH a financé les travaux mais toujours sous la condition du gain énergétique en fin travaux qui est dans nos cas : au minimum 25% pour les propriétaires occupant et 35% minimum pour les propriétaires bailleurs qui vont appliquer un loyer modéré pour le logement rénové.

Nous pouvons déduire que l’ANAH est le principal financeur des travaux, c’est à dire sans ses aides, il n’y a pas d’opération. Cela nous mène à affirmer que sans avoir une approche énergétique dans l’opération, il n’aura pas une implication publique Donc l’ANAH a appuyé sur les fonds destinés à la transition énergétique pour agir sur le phénomène de la copropriété dégradée

Successivement, comme nous l’indique Loïc Gandais, chef du service habitat privé chez Conseil Régional Ile de France, nous avons « des dispositions que ce soit auprès de l’ANAH puis les collectivités comme la région d’ailleurs des aides publiques qui ciblent qu’on ne fait pas simplement la réhabilitation classique mais une réhabilitation pour longtemps (durable) qui prend en compte les besoins en économie d’énergie et de performance énergique du bâti ». En conséquence, la région a joué un rôle fondamental pour la réussite des deux projets, par la participation au financement du 1/4 de l’opération dans les deux cas : une aide pour les travaux d’économie d’énergie et une aide autres travaux pour les travaux de mise en sécurité des biens et personnes et la rénovation des parties communes.

Un autre partenaire financier pour ces opérations, l’ADP, qui attribue des aides typiques pour ce territoire. Ces soutiens ont pour destination l’amélioration acoustique dans le logement.

La politique de l’incitation à la rénovation énergétique a été adaptée au système de l’organisation de copropriétés qui fonctionne en collectif. Comme l’a expliqué Estelle Baron : « si par exemple on veut rénover un patrimoine en copro, on peut changer toutes les fenêtres raison d’amélioration thermique qui sont considérées comme des parties privatives mais d’intérêt collectif. Donc on peut évoquer un AG pour décider de changer toutes les fenêtres en AG et mener une grande compagne de changer des fenêtres harmonisées. Lorsqu’on a commencé à travailler sur les copros en difficulté ce levier-là n’existe pas. Donc soit on les accompagne à insister les gens à changer leurs fenêtres et faire une commande groupée et changer leurs fenêtres au même temps, soit ils le font cas par cas individuellement »

DSA maîtrise d’ouvrage architecturale et urbaine 32

Nous pouvons dire que les lois énergétiques et les lois environnementales ont apporté des outils d’intervention en copropriétés en difficulté par le fait qu’elles prennent en considération la difficulté d’agir sur un patrimoine privé qui appartient à plusieurs copropriétaires. Cette intervention en collectif a amélioré la façon de l’intervention en copropriétés. Elle a rendu moins complexe l’imbrication des travaux de l’amélioration rénovation énergétique dans l’ensemble de l’opération.

Par ailleurs, le financement de ces deux principaux partenaires ANAH et la Région ne procède au financement de ces opérations qu’avec l’obligation du gain énergétique. De ce fait, nous avons identifié dans le schéma ci-dessous, les aides qui sont impactées par l’obligation d’assurer une amélioration énergétique. Précisément, le ratio de ces subventions est 49 % pour l’opération Fabien contre 68 % pour Pré de l’enclos 2.

En conséquence, nous pouvons visualiser l’importance de l’incitation financière publique à la rénovation énergétique qui présente le pilier fondamental dans le financement de ces deux opérations de réhabilitation.

Passant au reste à charge, dans notre cas, les ménages sont en grande difficulté Un soutien a eu lieu à travers des subventions et des prêts avantageux de la part des acteurs qui s’impliquent dans la politique de la rénovation énergétique. En effet, pour le préfinancement de Pré de l’Enclos, une convention cadre entre Procivis et l’État engage les SACICAP à préfinancer les subventions accordées par un prêt collectif sans intérêt, au profit des syndicats de copropriétaires, qui servira à financer le reste-à-charge.

En parallèle aux travaux, un accompagnement social a été fait pour les occupants en grande difficulté. En effet, la ville, les services sociaux et l’opérateur sont dans la mesure de mobiliser les

DSA maîtrise d’ouvrage architecturale et urbaine 33
ANAH au syndicat 15% ANAH au syndicat mandataire commun 14% Primes ANAH 4% Aides individuelles 9% Région Travaux subventio nnables 7% Région Autres travaux 18% Subvention ADP 13% Reste à Charge 20% 49 % ANAH au syndicat 34% ANAH au syndicat mandataire commun 24% Prime ANAH 3% Région 7% Région Autres travaux 17% Subvention ADP 10% Reste à charge 5% 68 %
Figure 17: Schémas présentant les aides de l’amélioration énergétique dans le financement des deux opérations _illustration de l’auteur

aides sociales pour assurer le financement de reste à charge et l’assainissement des impayés Parmi les dispositif mis en œuvre :

- La mobilisation du FSL pour les impayés de charges ou de loyers : les outils spécifiques au territoire de la Communauté d’Agglomération de Cergy-Pontoise : Fonds de solidarité Eau et chauffage ;

- La mobilisation des outils de financement ou règlement des travaux (micro-crédits, prêts CAF ou autres prêts sociaux) ;

- Une mesure d’Accompagnement Social Lié au Logement (ASLL) : la constitution d’un dossier de demande de logement social en vue d’un relogement.

En conséquence, ce soutien social a permis aux 13 ménages d’être l’objet d’un accompagnement social en 2020 Parmi ces ménages, 5 copropriétaires ont pu bénéficier de l’instruction d’un FSL, 2 autres ont bénéficié des aides du CNAV et 2 familles ont bénéficié d’une mesure ASLL.

Par contre la situation dans la résidence Fabien est plus difficile, l’accompagnement social a visé 29 évaluations sociales en 2017. La commission sociale constituée du centre communal d'action sociale (CCAS) et du Service social départemental (SSD) a accompagné depuis le début du PDS, 15 ménages. Cet accompagnement permettra d’assainir leur situation financière vis à vis du syndicat en mobilisant le FSL.

Certains des ménages en difficulté ne sont pas en mesure de rester propriétaires. En effet, la Ville a prévu la mise en œuvre d’un dispositif de portage provisoire pour 7 logements avec Coprocoop dont 3 logements ont déjà un projet de vente en cours. C’est le cas extrême d’un redressement en copropriété.

Essentiellement, l’accompagnement social dans les opérations de réhabilitation vient pour compléter une intervention basée sur la rénovation énergétique. Pour les copropriétés en difficulté, les incitations à la rénovation énergétique sont massives. À travers l’analyse des cas d’étude, nous pouvons arriver au moins à 3/4 du montant des travaux pour un programme qui permet un gain énergétique de 50%. Les sources de financements sont principalement publiques, à travers les aides de l’ANAH et des aides locales spécifiques pour chaque territoire.

Comme nous a indiqué Loïc Gandais : « aujourd’hui toutes les orientations sur les dispositifs, à mon sens, publiques que ça soit au niveau de département, les intercommunalités, la région et l’état son fléché sur le fait que la réhabilitation doit être globale et ne doit pas limiter à l’ascenseur ou le ravalement être intégrer à ce qu’on appelle un paquet de travaux essentiellement le chauffage, la ventilation et l’isolation. Et puis ils sont appropriés en termes de montant d’aides au fait effectivement elles sont un effet levier sur le financement de toute ces postes. Oui quelques parts il y comme même un effet de levier et une orientation précise, une prise en compte de ces difficultés dans les dispositifs de financement ça date déjà depuis une quinzaine d’années à peu près qui à cette orientation sur la transition énergétique et l’économie d’énergie. Aujourd’hui on

DSA maîtrise d’ouvrage architecturale et urbaine 34

ne va pas changer la chaudière sans s’occuper de savoir si on va mettre de l’énergie renouvelable,

s’il y a de l’isolation de réseau et du bâti, tout ça aujourd’hui est très cadré et assez intéressant ».

En outre, le mécanisme de subventionnement est basé sur des aides collectives qui présente une base pour la copropriété qui encourage tous les copropriétaires à s’engager dans les travaux. En complément, il y a les aides individuelles qui sont spécifiques selon la situation des copropriétaires précaires. Cependant, ces aides sont mobilisées à condition d’assurer une amélioration de la performance énergétique, ce qui montre l’imbrication des politiques environnementales dans les politiques de l’habitat.

Cette approche environnementale est considérablement présente dans les opérations programmées comme les OPAH-CD et les PSD dans lesquels l’enjeux social est avancé et l’intervention publique est poussée dans une politique d’amélioration de l’habitat dégradé. En conséquence, nous pouvons déduire que l’action sur les copropriétés en difficulté est une intervention composée par les partenaires financiers nationaux et des acteurs spécifiques selon les territoires. Chacun de ces acteurs s’est appuyé sur les fonds de la transition énergétique pour essayer d’intervenir d’une manière globale dans le but de remédier au phénomène des copropriétés dégradées.

DSA maîtrise d’ouvrage architecturale et urbaine 35
Figure 18: les acteurs de la rénovation énergétique selon cas d’études _illustration de l’auteur

Par ailleurs, l’approche énergétique contribue à la sortie de la copropriété de leurs difficultés à travers la réduction des charges de l’énergie Étant donné que les prix de l’énergie ont explosé, sans l’amélioration énergétique, la copropriété risque de rester dans un cercle vicieux d’impayés. Alors, est-ce que l’argument de diminuer la consommation de l’énergie de l’immeuble présenteil le déclencheur de la mobilisation des copropriétaires ?

II.

L’incitation à la rénovation énergétique pour la copropriété en difficulté :

1. La mobilisation des copropriétaires à s’engager dans les travaux : quel argument pour les motiver ?

a) Les difficultés de mobiliser les copropriétaires dans la rénovation énergétique :

Le système d’engagement pour les travaux dans la copropriété est basé sur le principe de la décision en commun. De ce fait, il faut que les copropriétaires votent avec majorité absolue53 les travaux pour que la copropriété puisse engage dans l’opération de réhabilitation. Étant donné que les copropriétés en question sont déjà surendettées, les ménages occupants sont aussi en grande difficulté De la sorte, c’est assez compliqué de leur demander d’investir de l’argent dans des travaux de rénovation.

Dans ce cas, comme nous le souligne Isabelle Maillard : “l’engagement vers les travaux reste quand même la sociabilité des copropriétés, dans une copro en difficulté même parler travaux ça devient impossible. Et les aides même elles sont conséquentes, ça peut aller jusqu’au 100% de hors taxe des travaux subventionnables, et reste à payer simplement le syndic, la TVA et les travaux non subventionnables, on n’arrive pas, on est très limite quelquefois.”

Les opérations programmées lancées par la ville commencent par des ateliers d’information organisés par l’opérateur chargé du pilotage de l’intervention Ces ateliers jouent le rôle d’une campagne d’information pour éclairer les ménages et leurs expliquer les démarches et les avantages de s’impliquer dans la réhabilitation. Durant cette phase de sensibilisation, les copropriétaires sont rendus conscients des enjeux de la rénovation énergétique et l’impact à long terme sur les charges quotidiennes. L’objectif principal, c’est de les encourager à entamer les travaux et bénéficier de ces incitations financières issues des politiques environnementales.

Cependant, comme il nous l’indique Bertrand Tannous, responsables de Projet PNRU à la ville de Garges-Lès-Gonesse, il y a « un grand frein à la rénovation de la copropriété » car selon lui : « le niveau de précarité des gens qui y habitent, auxquels les enjeux de l’environnement n’est pas la priorité sauf si ça signifie une baisse de la température qui est souvent le cas, donc ça leur fait moins enfermés ». En plus, il a ajouté qu’il y a toujours une « résistance contre le programme des travaux, parce que les gens ne sont pas d’accord à cause du reste à charge bien évidement, mais

53 « La majorité absolue (dite majorité de l'article 25) correspond à la majorité des voix de tous les copropriétaires de l'immeuble (présents, représentés et absents). Si la décision a reçu au moins ⅓ des voix, elle peut faire l'objet d'un 2nd vote à la majorité simple de l'article 24 (majorité des voix des copropriétaires présents, représentés ou ayant voté par correspondance) ». service-public.fr Consulté janvier 2023

DSA maîtrise d’ouvrage architecturale et urbaine 36

aussi, il y a des gens qui sont énervés contre les travaux induits, passer la ventilation induit la cassure des carreaux de plafond… » Cette phase avant-vote est déterminante pour l’avenir de la copropriété, dans laquelle tous les acteurs essayent de convaincre les copropriétaires à s’impliquer dans l’opération.

L’enveloppe politique environnementale dans les opérations de réhabilitation est très secondaire. Comme nous le souligne Bertrand Tannous : « avoir un logement plus sain avec des factures d’énergie moins élevées ne suffit pas à gommer les réticences que les gens ont. Les gens pensent qu’on leur vole de l’argent, une arnaque, une obligation. C’est pour cela dans la plupart de temps, dans les copropriétés dégradées, c'est l’administrateur judiciaire qui réagit et décide une méthode coercitive qui se mette en place, qui désert un petit peu cette politique environnementale. Donc de point de vue ville, c'est tout bénéfique, mais de point de vue bénéficiaire ce n’est pas toujours ambitieux. Donc la mobilisation des copropriétés pour les travaux de gain énergétique, c'est secondaire, très moyenne, sauf une partie un peu éclairée des gens des cadres moyens. Les autres sont méfiants, il y a un recul. »

La fragilité du système de décision dans cette organisation qui présente des grandes difficultés, pousse les pouvoirs publics dans certain cas à éliminer le droit au vote. Autrement dit, la copropriété est mise sous administration provisoire où la gestion n’est plus à travers le conseil syndical et le système de vote est obsolète en Assemblée Général (AG). Donc nous pouvons dire que l’engagement des copropriétaires dépend de la situation de la gestion de leur copropriété Comme nous l’explique Salomé Habib Responsable service d’habitat à la ville de Garges-LèsGonesse : « l’entrée en PSD ça se vote en AG alors que sous administration provisoire les décisions se prennent de manière complètement bilatérale entre les financeurs, les partenaires et l’administrateur sans que les propriétaires nécessairement soient associés ».

Cette procédure d’introduire les copropriétaires dans les travaux de manière coercitive, n’est pas toujours efficace Ainsi Salomé Habib nous a expliqué : « on sait que de toute façon, on ne réussit pas ces opérations si les copropriétaires ne seront pas impliqués, parce qu’enfin de compte les intervenants se retirent après la fin des travaux et la copro tient la route donc à ce moment que les copropriétaires doivent s’impliquer dans leur copro pour que ça tienne. Si on n’arrive pas à les mobiliser et à assurer cette transition, on sait que ça ne tient pas dans le temps » C’est pour cela l’implication des copropriétaires est nécessaire pour garantir les fruits de l’opération.

Par ailleurs, il y a la question des charges qui sont le principal problème de toutes les copropriétés en difficulté. Prenant le cas la résidence Pré de l’Enclos II, selon le président de conseil syndical, le dépassement du budget des années précédentes est de 20000, 30000 € L’un des principaux facteurs est les factures de l’énergie. En effet, selon lui, en juin 2021, le mégawatt/heure est augmenté de 50%, ce qui a engendré une augmentation des charges du chauffage de 23000 € à 35000 €. Il a estimé aussi que ça va être pire dans les années à venir à cause des crises mondiales. De ce fait, Serge Usan nous affirme que les travaux prévus pour le gain énergétique ont de la valeur pour les copropriétaires « c’est ce que je leurs dis, ça va dans les factures le prix du kw/h aujourd’hui qui est monté en flèche qui va de pire en pire. Donc à travers les travaux de gain énergétique on essaye de les stabiliser ». Étant donné que la rénovation énergétique présente une

DSA maîtrise d’ouvrage architecturale et urbaine 37

nécessité aujourd’hui pour les copropriétés, mais elle ne présente pas une priorité pour les copropriétaires. Comme nous l’indique Usan : « tout ce qu’ils veulent, c'est quand est-ce qu’on termine les travaux. Pour payer moins et bénéficier de la valorisation de leurs biens ». En conséquence, les travaux de réhabilitation, surtout ceux qui ont un rapport avec l’amélioration énergétique, apporteront une diminution des charges de l'énergie. Ils vont renforcer la procédure globale et favorise la sortie de la copropriété du cercle vicieux d’endettement.

D'un autre point de vue, Il y avait une difficulté culturelle au départ pour faire adhérer collectivement les gens qui n’ont comme regard que l’intérêt personnel. Comme nous l’exprime

Loïc Gandais : « La difficulté, c’est que les copropriétaires ne veulent pas voir le bénéfice collectif mais le bénéfice individuel. Donc on a un obstacle, c’est l’organisation même de la copro qui fait que chacun voit ce qui ça va lui couter et son retour pour lui-même sans regarder la dimension collective, or la rénovation énergétique est une approche collective ».

En outre, la réticence des copropriétaires face au travaux de la rénovation énergétique est justifié selon Salomé Habib par le fait que les gens vivent dans des copropriétés en très grande difficulté comme elle a évoqué: « Les gens, leurs problématiques, c'est qu’ils ont des fenêtres cassées, qu’ils n’ont pas de chauffage, qui ont aujourd’hui des façades qui font 6 cm d’épaisseur, qui ne sont pas isolées, qui ont froid l’hiver, chaud l’été et leurs enfants attrapent des maladies pulmonaires parce qu’il y a des infiltrations dans la façade, qui ont des punaises de lit, des rats, des problèmes de cafards, qui ne peuvent plus ouvrir leurs fenêtres. Donc la problématique du gain énergétique est très loin, on n’est pas à cette considération ». Quelquefois, ces copropriétés atteignent un certain niveau de dégradation que l’idée d’y habiter deviendra indécente. En conséquence, les ménages pensent plutôt à s’enfuir de ces passoires thermiques et ne pas payer des charges énormes qui peuvent atteindre 1000€ par trimestre sans avoir en contrepartie un minimum de confort dans leur logement. Ensuite, les copropriétaires ont une autre vision de ce qu’ils attendent de la rénovation énergétique. Comme nous l’explique Habib : « En fait, ce n’est pas de dire qu’on va passer par une étiquette F à E, et c’est génial de le dire un moment parce que dans la facture ça va réduire de tant, c'est-à-dire que leurs enfants seront plus chauds à l’hiver, c’est ça qui rentre dans l’esprit des gens. Ce n’est pas notre vision à nous de gain énergétique »

Nous pouvons affirmer que la rénovation énergétique est indispensable pour la réduction des charges, du chauffage, de l’eau chaude, qui sont impactés par la question de l’augmentation des coûts de l’énergie. Ce fait est approuvé par un retour d’expérience d’Estelle Baron : « Après ce qu’on identifie c’est qu’il y a une vraie satisfaction des copropriétaires une fois que les travaux sont réalisés, qu’il commence à y avoir un confort d’été et d’hiver beaucoup plus important, donc si tu veux après, ils sont convaincus »

Certainement, nous pouvons dire que la baisse des charges de l'énergie après travaux mobilise les copropriétaires, mais ce n’est pas leur priorité à cause de leurs fragilités financières. Éminemment, leurs motivations de voter les travaux s’expliquent d’une part par le fait de bénéficier d’un minimum de confort dans leurs logements.

DSA maîtrise d’ouvrage architecturale et urbaine 38

b) Le générateur qui mobilise les copropriétaires :

Dans le cas du fonctionnement normal de la copropriété, dans lequel le pouvoir de décision appartient à la volonté des copropriétaires par le vote, leurs mobilisations est inévitable pour l’opération de réhabilitation. Prenons l’exemple de la résidence Près de l’Enclos II, le conseil syndical a pu voter les travaux même avec les difficultés au sein de la copropriété. En effet, la raison qui a mobilisé les copropriétaires selon le président de conseil syndical c’est l’importance des subventions. Comme il nous l’a mentionné : « l’annonce que je dis aux copropriétaires, c'est que vous payez aujourd’hui 3 ou 4 milles de reste à charge au lieu de payer 55, 60 voire 70 milles » ou bien « qu’on fasse appel à un administrateur judiciaire ou on rase un bâtiment ». Nous pouvons déduire que les copropriétaires n’ont pas vraiment le choix. S’ils ne s’engagent pas cette fois aux travaux et bénéficient des subventions, la situation de la copropriété continuera à se dégrader et ils pourront perdre leurs logements.

La composition des copropriétaires entre propriétaire occupant et propriétaire bailleur joue un rôle fondamental lors du vote. Dans cette résidence Pré de l’enclos II comme nous l’indique Usan : « On est 53% des bailleurs et 47% des propriétaires occupants alors il y a 33 ans lorsque j’ai commencé à habiter ici ils étaient à 74%. Ils ont diminué (les propriétaires occupants) et il y a de plus en plus de bailleurs qui s'en fichent complètement. Avant c’est les propriétaires occupants qui votent majoritairement dans les AG. Même dans les dernières assemblées, ils sont bien mobilisés. »

Le phénomène qui apparait est que la dégradation est liée à la diminution de nombre des propriétaires occupants dans la résidence. En effet, les bailleurs privés ont rarement la volonté d’investir pour l’amélioration de l’ensemble de la copropriété surtout que le gain énergétique éventuellement reviendra sur l’exploitation du locataire.

En conséquence, les politiques publiques ont adapté le mécanisme du subventionnement selon le système fragile de la copropriété. Dans le programme de réhabilitation, Estelle Baron nous l’expliqué : « dans le 95, dans les OPAH CD et les PSD, on est sur des taux de financement énorme. On est entre 50 et 80% voire 90% de financement par copropriétaire : 50% pour les propriétaires bailleurs non éligibles et jusqu'à 90% des propriétaires éligibles aux aides individuelles. Donc le taux de financement il est tel que s’il ne vote pas là maintenant pour la rénovation de leur immeuble il passe à côté d’une occasion très intéressante. Étant donné que la copropriété est non redressable donc on les laisse continuer à s’abimer et on vient dans 5 ans avec un projet de recyclage urbain. Donc les aides sont tellement massives que l’incitation est aboutissante »

Les copropriétaires sont conscients des enjeux de la situation, il n’y a pas de résistance à s’engager dans le plan de sauvegarde Ils ont tous voté pour, sauf un seul bailleur qui est contre. De ce fait, ils sont arrivés avec le syndic à relever petit à petit la copropriété et profiter de l’accompagnement public. Le principal argument qui a fait mobiliser les copropriétaires comme nous le souligne Serge Usan, c’est que les travaux vont améliorer la valeur de l’immeuble : « C’est ça le premier argument, elle va prendre de la valeur, s’ils veulent vendre, ils vont vendre plus cher par rapport à le laisser comme ça ».

DSA maîtrise d’ouvrage architecturale et urbaine 39

Dans le marché immobilier, une meilleure étiquette énergie participe à la valorisation patrimoniale. C'est-à-dire que l’appartement rénové et bien isolé assure un confort pour ces habitants. En plus, avec contexte où l’énergie ne fait qu’augmenter, cette amélioration de la performance énergétiquement apportera une valeur verte au logement. Ce qui rend le bien plus facile à vendre et plus chère. En outre, en termes de location, cette rénovation apportera un surloyer grâce à la charge de l’énergie maitrisée.

Étant donné que l’objectif des politiques d’amélioration de l’habitat est destiné aux ménages précaires, une sécurisation de l’argent publique est élaborée. En effet, dans le cas de profit de ces aides, le bailleur s’engage à respecter l’application d’un loyer modéré pendant une période déterminée. D’autre part, les propriétaires occupants aussi sont obligés d’habiter et de jouir eux même de leur logement. En revanche, dans le cas de la vente directe, le remboursement des subventions publiques est nécessaire.

Nous pouvons déduire que profiter de cette opportunité et engager pour les travaux de rénovation reste un investissement à long termes pour les copropriétaires. Le fait que l’opération rapportera une plus-value avec une participation minimale des copropriétaires présente l’argument principal qui mobilise les propriétaires occupants et les bailleurs privés.

Nous pouvons dire que l’aspect environnemental ne semble pas être l’argument qui touche les copropriétaires. D’autre part, l’impact de la rénovation énergétique sur l’économie de l’énergie et la baisse des charges motive juste une partie qui est consciente des enjeux de l’époque. Cela peut s’expliquer par le fait que l’implication dans travaux sont coûteuses par rapport à une majorité à des revenus modestes et la rentabilité des dépenses des travaux par la baisse des charges est loin d’être leur priorité.

Cependant, les aides publiques présentent clairement le principal argument qui mobilise les copropriétaires à voter pour l’opération. En effet, les copropriétaires peuvent être convaincus par l’aspect d’économie des charges et le confort apporté après travaux, sans avoir une part conséquente des aides c’est difficile de leurs impliquer.

Partant de ce fait, le mécanisme de subventionnement massif mis par l’état dans le cas des copropriétés en difficulté est indispensable pour la viabilité de l’opération. Le premier argument motivant les copropriétaires lors du vote c’est le maintien de leur logement et le valoriser avec un minimum de participation de leur part. Au cœur d’une habitation dégradée avec des copropriétaires majoritairement modestes et très modestes, c’est l’enjeu social qui domine les autres aspects. C’est bien la présence d’aides ou non qui conditionne la décision de s’engager dans une rénovation énergétique dans la copropriété en difficulté. Après, arrivent en second lieu les arguments de la réduction des factures et l’amélioration du confort dans le logement

2. La rénovation énergétique, quelle incidence sur les autres acteurs ? :

a) Incidence sur les financeurs :

Dans le traitement d’une copropriété en difficulté, en même temps que la rénovation énergétique, il faut résoudre les autres obstacles au sein de la copropriété ce qui est le cas dans les opérations programmées. Dans ces interventions, il aura lieu toute une procédure d’épuration

DSA maîtrise d’ouvrage architecturale et urbaine 40

des impayés et assainir la situation du syndicat des copropriétaires C’est indispensable de procéder à un redressement global de la copropriété vis-à-vis de la difficulté d’effectuer les travaux en laissant les ménages endettés.

De ce fait, l’accompagnement public est indispensable sur plusieurs volets, comme nous l’explique Loïc Gandais : « il faut au même temps dé-endetter et accompagner les ménages dans le règlement de leurs prêts et leurs impayés par rapport à la copro qui t’est allée devant le tribunal, il faut en même temps préparer la solvabilisation des travaux. Donc il faut prendre le droit commun et après traiter le reste c’est en fait plusieurs mesures à la fois ». Également, par rapport aux copropriétés en difficulté, selon lui, l’intervention régionale est basée sur quatre thèmes :

- Le traitement de l’enveloppe et du bâti avec de la rénovation énergétique,

- Le traitement de l’insertion socio-urbaine de la corpo : comment elle se situe dans son quartier, la résidentialisation, les parkings, et les problématiques avec les autres partenaires.

- La remobilisation des instances de gestion parce qu’en général soit le syndic n’est pas très mobilisé soit les copropriétaires ne sont pas mobilisés au sein du conseil syndical

- L’aide à l’accompagnement social des ménages les plus précaires avec une aide de portage immobilier.

En conséquence, les incitations publiques et les aides à la rénovation énergétique peuvent servir à résoudre une difficulté parmi d’autres. Ce qui explique le fait de passer obligatoirement par un minimum de gain énergétique demandé par les financeurs qui a permis de sécuriser l’argent public et de l’investir dans la performance énergétique. C’était la garantie qui a été instaurée dans les règles et les lois pour avoir un minimum attendu de n’importe quelle opération.

Par rapport au coût de l’énergie qui augmente, la rénovation énergétique est considérée comme un investissement très rentable. De la sorte, le mécanisme des subventions publiques ne peut pas tout financer ou surfinancer, ce qui est expliquer par Gandais : « c'est-à-dire qu’il faut qui est aussi une logique où les gens sont des propriétaires de leur bien et c’est à eux d’être les gardiens et les personnes qui prennent soin comme la gestion de bon père de famille » Donc, les propriétaires doivent avoir cette logique de marché immobilier et profiter de l’occasion d’avoir des subventions.

Par ailleurs, l’ANAH, le principal acteur qui agit sur l’habitat, comme nous avons montré dans les parties précédentes, elle a occupé la majorité du financement de la rénovation énergétique qui n’est pas le cas avant. Comme nous l’indique Estalle Baron : « Mais au point que sur le diffus, on a vu effectivement aujourd’hui que l’ANAH finance avec une entrée principalement, c’est la rénovation énergétique, culturellement moi je n’ai jamais vu ça avant, à la base l’Anah finance le logement, l’habitat. L’ANAH ne finance même plus s’il n’y a pas une entrée énergétique par exemple les conditions pour les copros MaPrimeRenov’ copro dans lequel il faut atteindre 35% de gain énergétique pour avoir de l’aide » En conséquence c’est une mutation culturelle du fonctionnement de l’ANAH qui au-delà de la politique de l’Habitat, elle participe à l’amélioration énergétique.

Dans la suite, ce passage obligatoire de l’amélioration énergétique en réhabilitation montre que « La porte d’entrée des aides de l’ANAH c’est la rénovation énergétique » selon Caroline Marie, chargée de mission rénovation énergétique direction départementale des territoires du Val-

DSA maîtrise d’ouvrage architecturale et urbaine 41

d'Oise. Elle a ajouté : « on a même rajouté le GES, on est vraiment nous l’ANAH pour injecter de l’argent, des subventionnements, il faut qui est une rénovation énergétique. L’ANAH finance la rénovation énergétique. C’est l’une de notre première thématique parce que de toute façon, le financement de l’ANAH, d’où vient l’argent que l’ANAH utilise, ça vient d’abord de CEE » et d’autres sources comme elle a détaillé ci-dessous :

- La vente aux enchères des quotas carbone ;

- La recette émanant du Grand Plan d’Investissement ;

- La contribution des fournisseurs d’énergie au programme "Habiter Mieux" en contrepartie ; de la délivrance de Certificats d’économies d’énergie (CEE) ;

- La taxe sur les logements vacants ;

- Subventions et autres produits divers

En effet, une grande partie des sources du financement de l’ANAH ont un rapport direct avec les politiques environnementales. Ce qui nous montre que l’ANAH a appuyé sur les fonds de la transition énergétique pour intervenir sur l’habitat privé dégradé.

Pour les actions sur les copropriétés en difficulté, l’ANAH accompagne aussi les collectivités comme a mentionné Caroline Marie dans le financement jusqu’à 50% des études pour l’ingénierie afin d’entamer les études de repérages, les diagnostics multicritères pour les études préopérationnelles et le choix de l’opération programmée selon l’état de la copropriété.

En outre, l’implication des collectivités locales apparaît au niveau de la définition des périmètres de l’intervention urbaine et l’identification des copropriétés en difficulté qui permettra de bénéficier d’une intervention publique lourde face à la dégradation au sein de leur territoire En effet, comme nous l’explique Salomé Habib, prenant l’exemple de « La résidence Fabien ce n’était pas très compliqué parce qu’elle est dans un quartier de périmètre ANRU 1, c’est un quartier en projet de rénovation urbaine, on a les vergers, les mouettes et Indochine qui sont réhabilités dans ce cadre-là et Fabien c’est la continuité de cette opération. Donc les partenaires nous ont suivi puisqu’elle fait partie d’une opération plus globale qui est la porte d’entrée, jusqu’aujourd’hui c’est la dernière ».

En outre, selon Bernard Tannous, l’action publique présente le levier, même le générateur dans la réhabilitation des copropriétés en difficulté mais elle est conditionnée par la rénovation énergétique qui est parfois coercitive : « c’est qu’on ne peut pas vous laisser vivre dans un passoir et vous seriez content en fait et c’est très bien car si on attend les gens à se mettre... Pour mettre environ 600 à se mettre d’accord ce n’est pas évident surtout ils sont en complète galère pour peut-être on aura une baisse de facture ». Mais il a aussi mentionné qu’« Il faut prévoir une actualisation dans le long terme parce que peut-être il aura des choses qui ne marche pas dans l’PNRU qui est daté de 15 ans depuis 2006 qui ne présente rien à l’échelle des politiques environnementales »

La préoccupation de la ville par rapport aux copropriétés en difficulté est principalement focalisée sur la lutte contre l’habitat indigne mais ce passage de gain énergétique est justifié, selon Salomé Habib, par la réalisation d’une opération globale qui présente une assurance des « investissements publics c'est-à-dire aujourd’hui on ne demande à l’état de mettre 5 Millions dans

DSA maîtrise d’ouvrage architecturale et urbaine 42

une copro alors qu’on va faire un programme qui ne va ni isoler ni permettre l’amélioration de chauffage. C’est la logique de l’investissement de l’argent public qu’il faut que ça dure dans le temps ». Certainement, la réussite des opérations de réhabilitation des copropriétés est forcément conditionnée par le passage de l’amélioration énergétique. En revanche à la fin de l’accompagnement publique, ça nécessite l’implication des copropriétaires pour assurer la durabilité de l’intervention.

Une autre limite que nous pouvons évoquer, c’est qu’il y a aussi la question de l’accompagnement par étape qui est absent aujourd’hui c'est-à-dire on atteint le 35% de gain énergétique pour toucher les subventions ou rien. Comme nous l’évoque Estelle Baron : « ça pose aussi la question des immeubles jusqu’à présent qui fond plein d’effort pour entretenir et améliorer leurs patrimoines et qui ont besoin de coup de pouce à un moment donné sur un acte particulier par exemple sur la toiture mais ils ne peuvent pas avoir cette aide puisqu’il n’atteint pas la condition de 35% ». En ce moment, il n’y a pas la possibilité d’échelonner les aides par phasage des travaux qui pourra construire au fil de temps une finalité cohérente. Cette limite laisse de côté une majorité de patrimoine privé en France. Peut-être le fait d’affiner cette idée de schéma global de rénovation invitera une typologie des copropriétés à s’engager pour les travaux

b) Incidence sur les concepteurs :

Avec toutes les évolutions de l’intervention publique face à ce phénomène de dégradation, le mouvement de la rénovation énergétique a impacté aussi l’ingénierie en général et l’architecture en particulier. En effet, le long des projets de réhabilitation des copropriétés, architectes et bureaux d’études, travaillent ensemble pour répondre aux conditions des financeurs publics. À travers les subventions, les concepteurs peuvent proposer une amélioration architecturale de cette typologie d’habitat, qui a cumulé une réputation de défaillance. En conséquence, prenons l’exemple du projet de Pré de l’Enclos II, appuyé sur tout un travail d’ingénierie, l’architecte a réussi à développer une réflexion avancée en développant un concept qui l’a appelé : « l'épaisseur de la matière isolante devient habitée »

DSA maîtrise d’ouvrage architecturale et urbaine 43
Figure 19: Esquisse de l’architecte sol architecture

En effet, les exigences en termes de performance thermique ont amené le concepteur à penser comment exploiter cette contrainte et la rendre le point fort du projet. Selon l’explication de l’architecte « fermés en hiver, les jardins d'hiver vitrés créent un espace tampon isolant. Très ouverts en été, ils favorisent un système bioclimatique en évitant les problèmes de surchauffe par une ventilation naturelle. »54

Le concepteur a développé l’idée que cette intervention doit répondre aux attentes des habitants. Comme il a communiqué à propos de son projet : « Chaque élément du projet, présenté sous forme de différents scenarios, a fait l'objet d'un échange et d'une prise de position de la part des habitants. La co-conception a ainsi duré 2 ans, le temps nécessaire pour que chacun se saisisse des enjeux, pour que le projet murisse et qu'il rassemble les copropriétaires »55 . En conséquence, le projet a eu une appréciation chez les propriétaires qui a assuré la mobilisation collective, ce qui a exprimé par le président de conseil de syndicat des copropriétaires : « Il y a des études de notre architecte concernant des extension qui sont aujourd’hui un endroit pour les pigeons et sert à mettre les encombrants et des antennes paraboliques du linge et des trucs comme ça. Donc on va se débarrasser de ces balcons, en fait les extensions sont l’argument. C’est que je leurs dis, ça va prendre de la valeur pour la copropriété, parce qu’avec l’extension qui peut-être une sorte de véranda ou jardin d’hiver ». Ces jardins d’hiver ont été intégrés à la place des loggias existantes permettant une légère augmentation de la surface habitable des logements À part l’aspect architectural, techniquement, ce geste permettra un gain énergétique de 56% et une diminution de la facture énergétique des ménages. Le bâtiment est devenu plus économe avec un coefficient d’Energie Primaire (CEP) en moyen 72 kwhep/m²/an.

54 Sol architecture. Disponible sur : https://sol-architecture.com/jardins-d-hiver-habiter-l-isolant (page consultée le 03/01/2023)

55 Sol architecture Disponible sur : https://sol-architecture.com/jardins-d-hiver-habiter-l-isolant (page consultée le 03/01/2023)

DSA maîtrise d’ouvrage architecturale et urbaine 44
Figure 20: vues depuis le logement : Création de jardins d'hiver sol architecture

Avec l’aspect technique, le projet permettra l’amélioration de l’image de la copropriété. Comme a expliqué le concepteur : « Revêtement carreaux de céramique pour les jardins d'hiver en façades. En plus d'allier artisanat et esthétique colorée, ce matériau possède de nombreuses qualités : simplicité de mise en œuvre, durabilité, facilité d'entretien et de nettoyage et il protège contre l'humidité en hiver et la chaleur en été. »56

Généralement, l’ANAH n’a pas la vocation de financer ce genre d'intervention, c'était un cadre dérogatoire justifié par l’aspect technique du gain énergétique et l’accompagnement favorable de la région. En plus, l’ADP aussi, qui n'a pas non plus la vocation de participer à ce type de travaux, a décidé de suivre les autres partenaires. Selon Isabelle Maillard : “On a pu orienter les demandes des financeurs qui n’ont pas la vocation de payer l’agrandissement de ces balcons mais on a pu démontrer avec l’agrandissement de ses balcons et leurs fermetures qu’on a pu réussir à atteindre un gain énergétique 52 pourcent on a réussi à la fin d’apporter un confort aux habitants en grandissant de leurs balcons… donc on a apporté une plus-value au bâtiment en plus de l’apport énergétique”.

56 https://sol-architecture.com/jardins-d-hiver-habiter-l-isolant

DSA maîtrise d’ouvrage architecturale et urbaine 45
Figure 21: Façade Sud/Est projet Pré de l'Enclos II sol architecture

Cette version de programme de travaux est la plus chère, environ 1 millions d’euro avec un gain énergétique supplémentaire de 3%. Cependant, les acteurs ont suivi le financement du programme le plus ambitieux. Cet engagement des partenaires financeurs poussé est dû à la volonté de changer brutalement l’image de la copropriété. Véritablement, c’est une opération qui a pu établir un équilibre entre l’aspect financier, architectural et technique La réussite de cette opération a créé un projet ambitieux au point qu’il a inspiré les copropriétés voisines à s’engager dans les travaux de réhabilitation afin de profiter de l’opportunité.

Pour résumer, la rénovation énergétique est considérée comme un passage obligatoire pour la réhabilitation des copropriétés dégradées. D’une part elle assure un gain énergétique qui assure une baisse considérable des factures et des charges de l’énergie. D’autre part, elle favorise une mise à niveau du bâtiment qui est déphasé par rapport aux performances actuelles des logements et favorise un confort thermique aux habitants.

Cette incitation à l’amélioration énergétique propose une solution de remédier une conséquente partie des anomalies dans les copropriétés en difficulté. Elle a créé tout un dynamisme entre les différents acteurs pour profiter du mouvement de la rénovation énergétique et essayer d’améliorer la situation des copropriétés dégradées.

DSA maîtrise d’ouvrage architecturale et urbaine 46
Figure 22: Plan étage courant projet Pré de l'Enclos II, sol architecture

Conclusion :

Pour conclure, les politiques environnementales ont identifié des objectifs nationaux pour limiter les émissions de GES à des seuils prédéterminés. Cette stratégie a eu un impact sur tous les secteurs pour réduire la consommation Le secteur de l'habitat, considéré comme une source importante d'économies d'énergie, a également été touché par cette transition énergétique. Les politiques de l’habitat ont évolué progressivement en se concentrant sur la maîtrise de l’énergie commençant par l’habitat social et s'étendant à l’habitat privé. En effet, l'État encourage les ménages à réaliser des travaux d'économie d'énergie dans leur logement. Cette incitation tient compte des ménages en situation de précarité. Par conséquent, l'ANAH a ajouté à sa lutte contre l'habitat indigne une nouvelle préoccupation de lutte contre la précarité énergétique

Au fil du temps, la priorité de l'efficacité énergétique a évolué en instaurant une multitude de dispositifs pour intervenir sur les logements individuellement et même sur les copropriétés collectivement. En effet, ces dispositifs ont été mis en place sous forme d'aides et d'avantages que nous avons classés en trois catégories :

Tout d'abord, il y a les dispositifs hors travaux, qui proposent des aides mobilisées avant ou en parallèle à la réalisation des travaux. Leur objectif est de soutenir un confort thermique adéquat pour les ménages précaires en proposant des solutions individuelles pour réguler les impayés des charges et des factures d'énergie.

Ensuite, nous citons les dispositifs d'accompagnement pour la réalisation de travaux, qui constituent des outils essentiels pour les réhabilitations. Ils garantissent une incitation financière en toute sécurité pour maintenir les ménages fragiles dans un dynamisme de rénovation énergétique. Ils simplifient et accompagnent les propriétaires occupants et les bailleurs privés tout au long des travaux sur les plans administratif, technique et financier. Ce groupe de dispositifs garantit une incitation considérable pour le lancement des travaux.

En dernier lieu, il y a les dispositifs financiers, grâce auxquels les politiques publiques ont prévu des privilèges pour les prêts et des avantages fiscaux pour encourager la rénovation énergétique. Ce type de dispositif est essentiel pour assurer la solvabilité des ménages et inciter les bailleurs privés.

Nous pouvons dire que la diversité des dispositifs complémentaires permet de boucler le cycle de l'intervention publique au cours des différentes phases de l'opération. Cependant, le bénéfice de ces aides est subordonné à l'obligation d'avoir un gain énergétique minimal après les travaux. La politique de l'habitat a mis en place une enveloppe sociale pour lutter contre la précarité énergétique en faveur de la rénovation énergétique. Néanmoins, au fil du temps, les programmes de l'ANAH se sont généralisés à tous les types d'habitations et à tous les ménages, quel que soit leur niveau de ressources. Cela a fait pencher la balance de la politique de l'habitat en faveur de l'aspect environnemental par rapport à l'aspect social

DSA maîtrise d’ouvrage architecturale et urbaine 47

Par ailleurs, les copropriétés en difficulté posent un enjeu social complexe en raison de la situation précaire de leurs ménages. Elles sont composées de bâtiments dégradés et d'une gestion mal organisée. Cette situation difficile accentue la fragilité d'un système basé sur la prise de décisions collectives et nécessite des interventions publiques importantes. C'est pourquoi les collectivités locales ont recours à des opérations programmées pour aider les copropriétés identifiées sur leur territoire à améliorer leur situation et à rénover leurs bâtiments.

Nous avons vu à travers les cas examinés comment la rénovation énergétique reste la démarche incontournable pour bénéficier des aides publiques. Cette approche publique vise à garantir une rénovation globale qui apporte une durabilité aux copropriétés considérées comme des gouffres énergétiques. À travers les travaux d’économie d’énergie, ces interventions peuvent remédier à une partie importante des anomalies, telles que le bâti dégradé, l’enveloppe non isolée et la mise à niveau des équipements de production de chaleur. Il s'agit d'une amélioration de la performance du bâtiment qui représente une évolution culturelle de la politique relative aux habitats dégradés.

En d’autres termes, l'évaluation du plan de financement de l'opération a révélé que les aides publiques sont la principale source de financement. En effet, l'ANAH est un acteur inévitable de l'opération, suivi par les collectivités territoriales, principalement la région. Ces acteurs financiers, en particulier l'ANAH, ont utilisé les fonds de la transition énergétique pour aborder le problème de l'habitat privé dégradé. En conséquence, les travaux de réhabilitation des copropriétés en difficulté ont été menés selon une approche environnementale basée sur la rénovation énergétique. Cette stratégie est justifiée par la lutte contre la précarité énergétique et le fait que les coûts d'énergie et les charges représentent une difficulté majeure pour les ménages à revenus modestes dans les copropriétés dégradées. Compte tenu de l'augmentation des prix de l'énergie, ce problème ne fera qu'aggraver la situation globale. Par conséquent, la rénovation énergétique peut aider à briser le cercle vicieux des impayés et à réduire les coûts des charges de l'énergie pour la copropriété. Donc, nous pouvons affirmer que les aides à la rénovation énergétique, qu'il s'agisse d'aides nationales ou locales, constituent un levier important pour remédier les copropriétés en difficulté.

Dans ce défi sociétal et environnemental, les copropriétaires sont les principaux acteurs de la décision en cas de fonctionnement normal de la copropriété. Leur implication est justifiée par leur intérêt personnel, qui peut les motiver à s'engager sur ce sujet. Cependant, en raison de la grande dégradation de la copropriété, la mobilisation des copropriétaires nécessite des arguments plus motivants que la promesse de réduction des charges suite à la rénovation énergétique. Cela est dû à leur situation difficile. De plus, pour les ménages concernés, la priorité n'est pas la réduction de la consommation d'énergie, mais plutôt la recherche d'un minimum de confort dans leur logement. Par conséquent, la réduction des coûts de l'énergie ne représente pas la priorité pour les ménages fragiles.

En revanche, nous pouvons affirmer que la raison génératrice pour encourager le vote et engager des travaux de rénovation énergétique est l'aide financière conséquente offerte à tous les copropriétaires. Les programmes de l'ANAH ont en effet adapté le mécanisme de subvention pour

DSA maîtrise d’ouvrage architecturale et urbaine 48

la copropriété en offrant une aide de base à tous les copropriétaires. Grâce à ces opérations programmées, les ménages ont une occasion à ne pas manquer, une concentration d'aides publiques qui peuvent préserver leurs logements. C'est pourquoi les copropriétaires sont attirés par ces incitations lors des votes, dans l'espoir de valoriser leur bien avec un coût restant à leur charge minimum. Ils sont conscients que la rénovation énergétique augmentera la valeur de leur logement sur le marché. Cette motivation concerne à la fois les propriétaires occupants et les bailleurs privés, ce qui renforce le soutien pour les travaux lors du vote. Cependant, l'État a assuré la protection de l'argent public après travaux en interdisant la vente du logement rénové ou en imposant un loyer à tarif social.

Il est maintenant clair que les interventions publiques pour aider les copropriétés en difficulté sont complétées par les incitations à la rénovation énergétique. En d'autres termes, cette démarche ne se concentrera pas seulement sur l'isolation des murs et des toits ainsi que le type de chauffage, mais elle fera partie d'un raisonnement global de réhabilitation et de redressement. En parallèle avec la rénovation énergétique, il est nécessaire de traiter d'autres aspects tels que l'entretien des parties communes et la mise en conformité de la sécurité. De plus, il est indispensable de développer tout le travail sur le volet social, en traitant les problèmes d'impayés, en fournissant une aide à la gestion et en accompagnant les cas sociaux de manière approfondie.

D'un autre point de vue, l'obligation d'améliorer l'efficacité énergétique a créé un dynamisme entre les acteurs particulièrement les concepteurs. Ils ont réussi à orienter les financements de manière à atteindre les objectifs d'économie d'énergie tout en améliorant le cadre de vie des habitants. Comme nous avons vu, dans le cas de la résidence Pré de l'Enclos II, l'architecte a mis en œuvre le concept de « l’isolant habiter », qui a ajouté des jardins d'hiver aux logements en tant qu'espace tampon entre l'intérieur et l'extérieur. Ce reflexe architectural a donné à la copropriété une nouvelle image, autre que celle d'un immeuble insalubre. Les acteurs publics, à leur tour, ont soutenu le financement pour réussir l'opération et aider la copropriété à sortir de sa difficulté. En fin de compte, nous pouvons dire que les incitations publiques à la rénovation énergétique favorisent la mise aux normes d’un patrimoine dégradé en offrant des performances énergétiques et améliorant le cadre de vie au sein des logements. C’est une réussite des interventions publiques qui offre une image d'espoir à un parc immobilier qui a beaucoup souffert du phénomène de la dégradation.

DSA maîtrise d’ouvrage architecturale et urbaine 49

Turn static files into dynamic content formats.

Create a flipbook
Issuu converts static files into: digital portfolios, online yearbooks, online catalogs, digital photo albums and more. Sign up and create your flipbook.