Portfolio - Elien Lesieure Desbriere (2024)

Page 1

PORTFOLIO 2024

Elien LESIEURE DESBRIERE

Architecte HMONP Ingénieur Structure

PROJETS

Entre Aguas

Halle 07

Galerie Nationale du Design

CURRICULUM VITAE
PROFESSIONNELS
ACADÉMIQUES PFE d'architecture PFE d’ingénierie CREATIONS PERSONNELLES Photographie Dessin Infographie 3 4 10 16 22 28 30 31 32
PROJETS

FORMATION

HMONP

INSA Strasbourg | 2022

Architecte | Ingénieur génie civil

Double Master

INSA Strasbourg | 2021

Semestre d’échange au Mexique

CUCEI Guadalajara | 2019

Baccalauréat scientifique

Section Euro Anglais | Mention TB

Lycée Jean-Paul II | Rennes | 2014

ELIEN LESIEURE DESBRIERE

Architecte HMONP - Ingénieur Structure INSA

e.lesieure@hotmail.fr | 06 51 51 56 14

Diplômé du double cursus Architecte - Ingénieur de l’INSA de Strasbourg et riche de deux années d’expérience, je cherche aujourd’hui à enrichir ma pratique et élargir mes connaissances dans le cadre de projets proches de mes convictions et des enjeux contemporains du monde de la construction

EXPÉRIENCES

SILT Architectes

Chargé de projet - phase concours

Lyon | CDD | Oct. - Déc. 2023

+ Gérer le concours pour l’aménagement d’un parcours archéologique et la création d’un centre de conservation et d’études au musée Henri Prades à Lattes (34)

Association NARA

Conception d’un Eco-Hostal à Mendihuaca

Colombie | Indépendant | Mars - Juil. 2023

+ Créer une association

+ Concevoir un bâtiment frugal en auto construction

+ Rencontrer les acteurs et filières locales

+ Proposer des réponses aux enjeux de la communauté

SILT Architectes

Assistant de projet

Lyon | CDD | janv. - déc. 2022

COMPÉTENCES

Langues

Anglais - TOEIC : 880 pts

Espagnol - Echange au Mexique

Informatique

CAD/BIM : Revit, AutoCAD

Eléments finis : RFEM, Robot

3D : Rhinoceros, Sketchup, V-Ray

Adobe : Photoshop, Illustrator, InDesign

Bureautique : Word, Excel, PowerPoint

Permis B

LOISIRS

Escalade - Pratique régulière

Photographie - Numérique, Argentique

Guitare - Débutant

Plongée - Niveau 3 PADI

Voyages - Environ 40 pays visités

+ Suivre et mener à bien des phases d’études ( ESQ - DCE )

+ Assister les phases EXE et le suivi de chantier

+ Participer à des concours de maîtrise d’œuvre

+ Réaliser un diagnostic historique, patrimonial et sanitaire

BOLLINGER+GROHMANN

Ingénieur Structure

Paris | Projet de fin d’études | nov. 2020 - mars 2021

Sujet : « Optimisation d’une structure en pierre massive et bois »

+ Dimensionner et vérifier des structures

+ Modéliser aux éléments finis

+ Rechercher des pistes d’optimisation

+ Rédiger une notice structure

+ Viser des plans d’exécution

ANGEVIN EG

Assistant conducteur de travaux TCE

Rennes | Stage | Juin - Juil. 2019

LES BOIS DU NORD

Conception de micro-structures en bois

Nouvelle Calédonie | Stage | Juin - Juil. 2018

BRETAGNE HABITATION

Assistant architecte, maître d’œuvre Rennes | Stage | Juin - Juil. 2017

ENTRE AGUAS

Association NARA

Phases ESQ-PRO

Localisation : Playa Mendihuaca, Colombie Maître d’ouvrage : J. Dorado

Collaborateurs : R. Brossette, L. Derule, H. Findji et J. Pereira

Ce projet est issu d’un groupe d’amis, d’une volonté de réfléchir et de partager des réflexions sur nos manières de construire et d’occuper le monde. Avec une équipe de cinq architectes et ingénieurs de l’INSA Strasbourg, nous avons fondé l’association Nara et saisi l’opportunité de ce projet pour confronter ces questionnements au contexte de la plage de Mendihuaca et de ses environs. Plus qu’une volonté de construire, notre objectif était avant tout d’explorer et d’expérimenter d’autres manières de faire, de partager, et d’apprendre avec les populations locales, pour contribuer au développement des habitudes constructives de la région.

C'est au pied de la Sierra Nevada, à l’embouchure du río Mendihuaca, sur un bandeau de sable adossé à la mangrove bordé par la mer que se sont portées nos réflexions. Cette plage, où ne se tenait qu’une simple cabane de pêcheurs il y a peu, révèle désormais une ligne de constructions modestes. Profitant de cette situation singulière, pecheurs, habitants de la région reconvertis et vacanciers cohabitent désormais. C’est en son centre, sur un terrain vide et en attente, qu’il nous a été demandé de proposer une architecture pour un eco-hostel et équipement communautaire.

Nous avons pris le parti de laisser de la place, d’affirmer la présence de la séquence primaire offerte par ce vide : la mangrove, la plage, la mer. Le projet s’organise donc autour d’une traversée, d'un entre-deux dans la continuité des paysages, qui concentre les circulations dans un espace suspendu au-dessus du sable. Autour de ce vide, une structure s’élance vers le ciel. Deux lignes régulières de poteaux en bambou se dressent pour marquer la traversée et contenir l’habitat de part et d’autre.

Accrochées individuellement à la structure, les chambres constituent des espaces intimes qui cadrent et célebrent la mer ou la mangrove selon leur orientation. Le nécéssaire et les éléments techniques sont absorbés dans l'épaisseur de l'enveloppe pour permettre la contemplation. Au dernier niveau, une terrasse s’élève au-dessus de la séquence primaire et permet de prendre conscience de la singularité de ce site en révélant le paysage dans son ensemble.

L’ensemble de notre conception a été guidé par la envie de s’inscrire dans une approche ‘frugale’ de la construction, visant à une économie de ressources et d’énergie, en utilisant principalement des techniques low-tech et en privilégiant les matériaux et savoirfaire locaux. Ce bâtiment se veut étroitement lié à son territoire et cherche à répondre aux enjeux de la communauté de la plage.

Malheureusement, en raison d’un manque de financement, le projet n’a finalement pas vu le jour. Ce travail restera le témoignage d’un état de l’histoire de la plage, de son développement, des gens qui l’habitent et qui l’animent, de la force de la nature qui l’entoure et de cette subtile harmonie qui crée la poésie du lieu.

4 PORTFOLIO 2024
5
PROJETS PROFESSIONNELS | ENTRE AGUAS
La plage de Mendihuaca au pied de la Sierra Nevada

Plan | Terrasse

Plan | R+1

6 PORTFOLIO 2024 Plan | RDC
A A B B Accueil / Boutique Chambre 2 Chambre 1 Communs / Espace d’exposition
principale A A B B Cuisine Laverie A A B B Chambre 3 Chambre 5 Chambre 4 Chambre 6
Entrée
7 PROJETS PROFESSIONNELS | ENTRE AGUAS
GSPublisherVersion 3.90.99.100
Coupe perspective d'une chambre

Au-delà de l’expérience sensible du projet, sa conception découle aussi de réponses à des enjeux locaux et nationaux. Nous avons notamment privilégié l’utilisation de matériaux locaux et géosourcés comme le bois de sapan ou encore la guadua, le bambou endémique de Colombie dont l’utilisation est encore trop peu répandue dans le pays.

La gestion des eaux est également une préoccupation majeure de la plage. La zone n’étant pas raccordée aux réseaux d’eau et d’assainissement publics, c’est le fleuve Mendihuaca qui sert de source à tous les habitants qui vivent sur ses berges. Garantir la propreté de l’eau extraite puis rejetée dans la nature est un impératif rarement respecté dans la région. Nous avons donc dessiné et dimensionné un système low-tech de filtration de l’eau de notre projet ainsi qu’un principe de micro-station d’épuration avec le matériel disponible localement.

Détails d’assemblage de la structure bambou

8 PORTFOLIO 2024
Schéma de principe de la micro-station d’épuration
depuis le palier du R+I
Visualisation

HALLE 07

SILT Architectes

Phases APS-DCE

Localisation : Saint-Chamond (42)

Maître d’ouvrage : Cap Métropole Architecte associé en charge : N. Scharff

Co-traitants : Batiserf | Nicolas Ing. | BMF | Link Acoustique

J’ai pu suivre l’ensemble des études pour le projet de reconversion de l’ancienne Halle 07, à Saint-Chamond, en un musée dédié au street art. Ce majestueux édifice de presque 10 000 m² au sol est un bâtiment industriel construit à la fin du XIXe siècle pour héberger les activités de la Compagnie des Forges et Aciéries de la Marine et d’Homécourt. Il prend la forme de deux nefs initialement destinées à usiner de très grandes pièces de métallurgie. Figure emblématique de l’âge d’or de l’activité industrielle de la ville avant la Seconde Guerre mondiale, elle est aujourd’hui à l’abandon et fait l’objet d’un projet de reconversion dans le cadre de l’aménagement de la ZAC Novaciéries.

Pour ce projet, deux postures complémentaires ont guidé la conception. D’une part, restaurer le clos couvert de la Halle afin de la mettre aux normes ERP et inscrire l’enveloppe du bâtiment dans la durée. D’autre part, préparer l’accueil du premier exploitant du bâtiment en proposant quelques aménagements plus légers à l’intérieur.

Pérenniser la Halle

Le projet aspire à révéler le bâtiment existant en conservant et en affirmant la patine qui fait désormais partie de son identité. Pour ce faire, l’essentiel de l’intervention consiste donc au ressuivi et au nettoyage des façades existantes. Les baies historiques qui ont pu être comblées seront ouvertes à nouveau et les réseaux et ajouts en façades seront déposés. Les menuiseries extérieures, qui participent à l’image de l’édifice, seront également restaurées ou remplacées à l’identique. En toiture, l’état de dégradation des éléments de couverture ne permet pas de les sauvegarder. La réfection complète des tuiles et des verrières est donc nécessaire pour retrouver le dessin d’origine.

Ces travaux de restaurations sont accompagnés d’interventions destinées à adapter l’édifice à ses futurs usages. Nous avons imaginé un langage contemporain, à la hauteur d’un équipement culturel de cette envergure. Saisissant les opportunités de projet offertes, de nouvelles menuiseries viennent s’inscrire dans les anciennes ouvertures obstruées. Ces châssis neufs s’adaptent à la géométrie et aux fonctions des différentes ouvertures et s‘affirment grâce à une écriture commune en acier noir sablé et des impostes en «tôle pliée» permettent de signaler les entrées.

Accueillir de nouveaux usages

Contrairement aux travaux sur le clos couvert, l’intérieur de la halle fera l’objet de peu d’interventions lourdes. L’ambition est de mettre en valeur les marqueurs de l’histoire et de respecter l’identité du lieu. Les mezzanines seront déposées pour laisser place à un bâtiment en rez-de-chaussée dans un premier temps. Un simple isolement au tiers et un nettoyage des peintures plombées, nécessaires pour accueillir du public, sont prévus.

En complément, l’aménagement de locaux d’accueil et sanitaires plus légers vient compléter ce projet pour préparer l’accueil du futur exploitant. Nous avons donc imaginé un aménagement qui permet de structurer l’espace intérieur tout en limitant les interventions sur l’existant. Quatre «boîtes» seront disposées dans la halle pour accueillir les fonctions d’accueil, galerie, café, ateliers et bureau, nécessaires au bon fonctionnement d’un musée. Ces interventions sont pensées pour être réversibles, avec un faible impact environnemental, afin de laisser la porte ouverte à d’autres potentiels futurs usages.

10 PORTFOLIO 2024
Photos de la Halle 07 © Kevin Dolmaire

Pérenniser la Halle

Axonométrie générale et interventions sur l’enveloppe

Accueillir de nouveaux usages

Axonométrie du RDC et disposition des boîtes

11 PROJETS PROFESSIONNELS | HALLE 07

Ce projet a été l’occasion pour l’agence de porter des initiatives telles que la mise en place de réemploi in-situ des matériaux issus de la restauration de la Halle. Ainsi, les anciens planchers bois des mezzanines démontées, les tuiles en état ou encore certains châssis ont trouvé leur place dans le dessin du nouveau projet. Il a notamment été décidé d’utiliser le bois réemployable pour réaliser l’enveloppe des boîtes destinées à accueillir le nouveau programme. Cette approche permet non seulement de donner une seconde vie à ces matériaux, mais elle contribue également à créer une esthétique unique, en accord avec l’histoire du lieu.

12 PORTFOLIO 2024
Axonométrie éclatée de la boîte Accueil / Boutique

Isolant polystyrène ep. 120 mm

Platelage OSB ep. 22mm

Isolant polystyrène ep. 120 mm

Platelage OSB ep. 22mm

Isolant laine de bois ep. 60 mm

Isolant laine de bois ep. 60 mm

Dalle accoustique fibre de bois ep. 25mm

Dalle accoustique fibre de bois ep. 25mm

Poutre périphérique bois 80x340 ht

Poutre périphérique bois 80x340 ht

Polycarbonate translucide ep.10mm

Polycarbonate translucide ep.10mm

Montant 45x200

Montant 45x200

Ruban LED encastré

Lisse basse

Isolant laine de bois

Poutre bois habillage contreplaqué

Ruban LED encastré

Lisse basse

Isolant laine de bois

Poutre bois habillage contreplaqué

Bardage bois de réemploi (Variante)

Bardage bois de réemploi (Variante)

Chassis fixe bois 2200

mm

Chassis fixe bois 2200 x 2200 mm

Habillage de l'embrasure à fleur formant joint creux, contreplaqué ep.15

Habillage de l'embrasure à fleur formant joint creux, contreplaqué ep.15

Plancher bois de réemploi (Variante)

Plancher bois de réemploi (Variante)

Solivage bois 80x140 ht Isolant Laine de bois ep.140 mm + 60 mm

Solivage bois 80x140 ht Isolant Laine de bois ep.140 mm + 60 mm

Solive Périphérique 200x200 ht

Solive Périphérique 200x200 ht

r is e d o e uv r e

Architecte mandataire

13 PROJETS PROFESSIONNELS | HALLE 07 57102 Ma i tr ise d o uv r age Ma it r is e d o e uv r e 1 : 25 CA P ME TRO PO LE 21 rue Pierre et Dominique Ponchardier 42015 Saint-Etienne 04 77 49 25 29 mathilde.lourmet@capmetropole.fr Maitre d'ouvrage SIL T 63 Avenue du Maréchal de Saxe 69003 Lyon 04 26 02 68 15 ns@silt.archi Architecte mandataire 05.07.2022 0 7 DT-AG-05.a Façade boîtes
x 2200
57102 Ma i tr ise d o uv r age Ma
1 : 25 CA P ME TRO PO LE 21 rue Pierre et Dominique Ponchardier 42015 Saint-Etienne 04 77 49 25 29 mathilde.lourmet@capmetropole.fr Maitre d'ouvrage SIL T 63 Avenue du Maréchal de Saxe 69003 Lyon 04 26 02 68 15 ns@silt.archi
it
05.07.2022 b il it a t io n d e l a H al l e 0 7 PRO-A-PRJ-DT-AG-05.a type - Façade boîtes Projet
Extrait des façade et détail type de boîte en bois de réemploi

4

HA

HA

Détail de façade - Nouvelle menuiserie extérieure

DCE I Dossier de Consultation des Entreprises

HAL-DCE-A-PRJ-DT-ME-05

HAL-DCE-A-PRJ-DT-ME-05

Détail traitement - Entrée centrale nord

Détail traitement - Entrée centrale nord

DCE I Dossier de Consultation des Entreprises

HAL-DCE-PRJ-DT-TT-02.b

Détail toiture verrière - Axonométrie éclatée

E ns em b l es m ét al l iq u es

S t r u c t u re

S

Jambages, Linteaux, Traverses

Jambages, Linteaux, Traverses

Tube acier 80 x 180 mm

Tube acier 80 x 180 mm

Tôle plate soudée ep. 10 mm formant joint creux

Tôle plate soudée ep. 10 mm formant joint creux

Finition thermolaqué -Noir sablé

Finition thermolaqué -Noir sablé

Fixation sur structure acier existante

Fixation sur structure acier existante

Re m pl is s a g e

Tôle acier pliée 45° ep. 4 mm

1 2 3 4

R Tôle acier pliée 45° ep. 4 mm

Montage sur cornières acier 50 x 50 mm verticales

Montage sur cornières acier 50 x 50 mm verticales

Finition thermolaqué -Noir sablé

P or t es v it r ée s s ur piv ot

Finition thermolaqué -Noir sablé

Cadre périphérique tôle acier ep. 8 mm

P Cadre périphérique tôle acier ep. 8 mm

Parcloses cornières acier 40 x 40 mm

Simple vitrage feuilleté 44.2

Parcloses cornières acier 40 x 40 mm

Simple vitrage feuilleté 44.2

Finition thermolaqué -Noir sablé

Finition thermolaqué -Noir sablé

P oig né e d e t ir a g e Profilé acier en T 30 x 30mm soudé

P Profilé acier en T 30 x 30mm soudé

Finition Thermolaqué -RAL noir sablé

Verrière

Verrière

Système de verrière aluminium avec capots en T Simple vitrage feuilleté 44.2 (1200 joules)

Système de verrière aluminium avec capots en T Simple vitrage feuilleté 44.2 (1200 joules)

Pose sur chevrons acier IPN 100

Pose sur chevrons acier IPN 100 Finition thermolaqué -Noir sablé

Couverture à joint debout

Couverture à joint debout

Profil de couverture type Mauka line T entraxe 500 mm

Profil de couverture type Mauka line T entraxe 500 mm

Support panneau CTBH ep 18 mm sur chevrons acier

Support panneau CTBH ep 18 mm sur chevrons acier

Finition thermolaqué -Noir sablé

Finition thermolaqué -Noir sablé

Charpente métallique créée

Charpente métallique créée

Cadre préfabriqué 600 x 300 cm composé de : > 2 tubes acier creux 40 x 50 mm + 1 tôle plate soudée 6 x 100 mm > 11 chevrons IPN 100 entraxe 500 mm longueur 3138 mm

Cadre préfabriqué 600 x 300 cm composé de : > 2 tubes acier creux 40 x 50 mm + 1 tôle plate soudée 6 x 100 mm > 11 chevrons IPN 100 entraxe 500 mm longueur 3138 mm

Panne existante IPN 200

Panne existante

IPN 200

Structure existante

o uv r age

Ma i tr ise d o uv r age Ma

it r ise d o

it r ise d o

euv r e CA P METRO PO LE 21 rue Pierre et Dominique Ponchardier 42015 Saint-Etienne 04 77 49 25 29 mathilde.lourmet@capmetropole.fr Maitre d'ouvrage SIL T 63 Avenue du Maréchal de Saxe 69003 Lyon 04 26 02 68 15 ns@silt.archi Architecte mandataire 24.08.2022 HA L I Ré hab il it a t io n d e l a H al l e 0 7 HAL-DCE-PRJ-DT-TT-02.b Détail toiture verrière - Axonométrie éclatée DCE I Dossier de Consultation des Entreprises

14 PORTFOLIO 2024 250 143 143 143 143 570 Ma i tr ise d o uv r age Ma it r ise d o euv r e 1 : 50 CA P METRO PO LE 21 rue Pierre et Dominique Ponchardier 42015 Saint-Etienne 04 77 49 25 29 mathilde.lourmet@capmetropole.fr Maitre d'ouvrage SIL T 63 Avenue du Maréchal de Saxe 69003 Lyon 04 26 02 68 15 ns@silt.archi Architecte mandataire 24.08.2022
L I Ré hab il it a t io n d e l a H al l e 0 7
2 1 3 E
4 250 260 10 143 143 143 143 570 Ma i tr ise d o uv r age Ma it r ise d o euv r e 1 : 50 CA P METRO PO LE 21 rue Pierre et Dominique Ponchardier 42015 Saint-Etienne 04 77 49 25 29 mathilde.lourmet@capmetropole.fr Maitre d'ouvrage SIL T 63 Avenue du Maréchal de Saxe 69003 Lyon 04 26 02 68 15 ns@silt.archi Architecte mandataire 24.08.2022
L I Ré hab il it a t io n d e l a H al l e 0 7
DCE I Dossier de Consultation des Entreprises 2 1 3
Finition Thermolaqué -RAL noir sablé
euv r e CA P METRO PO LE 21 rue Pierre et Dominique Ponchardier 42015 Saint-Etienne 04 77 49 25 29 mathilde.lourmet@capmetropole.fr Maitre d'ouvrage SIL T 63 Avenue du Maréchal de Saxe 69003 Lyon 04 26 02 68 15 ns@silt.archi Architecte mandataire 24.08.2022
Détail de toiture - Axonométrie éclatée d’une verrière remplacée
HA L I Ré hab il it a t io n d e l a H al l e 0 7
Finition thermolaqué -Noir sablé Ma i tr se d
Ma
Structure existante
Visualisation de l’entrée nord est de la Halle © Laurier Verdaguer

GALERIE NATIONALE DU DESIGN

SILT Architectes

Phase concours | Lauréat

Localisation : Saint-Étienne (42)

Maître d’ouvrage : Cap Métropole Architecte associé en charge : N. Scharff

Collaborateur : S. Nessa

Cotraitants : dUCKS | GBA | Vessiere & Cie | Peutz

J’ai eu le plaisir de travailler sur le concours pour la réhabilitation de l’ancienne manufacture d’armes de SaintEtienne, un site culturel majeur de la ville aux murs chargés d’histoire. Ce projet s’inscrit dans le projet plus global de la Cité 2025 qui vise à transformer le patrimoine bâti, représentant environ 50 000 m2 de surface de plancher, en un lieu de vie multifonctionnel à horizon 2025. L’établissement abritera des expositions annuelles et des collections de design conservées dans différentes institutions culturelles françaises.

Pour ce projet, le programme est divisé entre trois entités principales, qui s'implantent chacune dans un bâtiment différent de la manufacture :

- L’accueil du quartier créatif pour la future Cité du design.

- La Galerie Nationale du Design, futur musée pérenne du site.

- Une halle événementielle, modulable et polyvalente.

Notre parti architectural général se veut sobre et humble vis-à-vis des bâtiments existants. Il revendique une forme de systématisme, une radicalité dans le dessin qui entre en résonance avec la rigueur du passé industriel et donne à voir une intervention discrète et mesurée. Un langage architectural et une matérialité commune aux différentes zones permettent d'offrir la lecture d’une réhabilitation cohérente à l’échelle du site.

Le projet est ainsi structuré par une série de refends implantés perpendiculairement aux longueurs des grandes halles. Ces refends, constitués d’ossature bois et habillés de tôles d’acier brut, revendiquent une forme de filiation avec le projet d'ensemble déjà initié sur le site et incarnent l’intervention contemporaine. Leur dessin, constitué d’une série de trois arcades, est emprunté à celui des pignons existants et propose une continuité formelle nouvelle entre l’extérieur et l’intérieur des bâtiments. Ces éléments constructifs structurent le projet et les espaces qui le composent.

De manière générale, le projet d’architecture cherche ici à dialoguer de manière subtile avec les existants pour en révéler toutes les qualités. Il tend à libérer les structures et les volumes des parasites techniques qui en brouillent la lecture. Il accompagne l’existant qui l’accueille plus qu’il ne s’y adosse. Il met en scène les espaces existants plus qu’il ne les investit.

16 PORTFOLIO 2024
17 PROJETS PROFESSIONNELS | GALERIE NATIONALE DU DESIGN
Photo d’état des lieux du bâtiment 243 © Kevin Dolmaire Visualisation de la halle événementielle (bâtiment 243) © Laurier Verdaguer

Galerie Nationale du Design

Salle hors sac

Esplanade J. Bonnaval

Fabuleux Jardin

Plan

du rez-de-chaussée

Accueil du quartier créatif

Halle événementielle 1

Boutique

Zone

NATIONALE DU DESIGN & HALLE ÉVÉNEMENTIELLE I PLAN GÉNÉRAL DU REZ DE CHAUSSÉE
d’ensemble
GALERIE NATIONALE DU DESIGN & HALLE ÉVÉNEMENTIELLE I CITE DU DESIGN 2025 I SAINT-ETIENNE SILT + dUCKS + VESSIERE + GBA + PEUTZ
Ateliers techniques tampon Halle événementielle 2 Logistique

Axonométrie | Détail et scénographie | Galerie Nationale du Design

Coupe du bâtiment 242 | Galerie Nationale du Design

20 PORTFOLIO 2024 GALERIE NATIONALE DU DESIGN COUPE TRANSVERSALE I 1.200 SILT + dUCKS + VESSIERE + GBA + PEUTZ SILT + dUCKS + VESSIERE + GBA + PEUTZ Rail 3 phases pour éclairage modulaire GALERIE NATIONALE DU DESIGN I SILT + dUCKS + VESSIERE + GBA + PEUTZ Rail 3 phases pour éclairage modulaire Double store tamisant/occultant Rail alphen Châssis patrimonial existant Doublage intérieur lessivable Truss démontable Caniveau scénique détrappable passe câble/diffusion d’air Conduit de ventilation enterré Solives béton armé existantes Complexe thermoacoustique Poutres béton armé existantes Rail alphen pour suspension cimaises/équipements Cimaise mobile GALERIE NATIONALE DU DESIGN AXONOMÉTRIE DÉTAILLÉE

IPN 200 / Rail filant scénique

IPN 200 / Rail filant scénique

Châssis existant

Rideaux acoustiques occultant

Revêtement acoustique bois

Revêtement acoustique bois

Nouveau

Nouveau châssis intérieur Panneau de diffusion d’air lames d’acier ajourées

Plenum

Plenum

Caniveau technique

Caniveau technique

Axonométrie | Détail et scénographie | Halle événementielle

HALLE ÉVÉNEMENTIELLE AXONOMÉTRIE DÉTAILLÉE

HALLE ÉVÉNEMENTIELLE I AXONOMÉTRIE DÉTAILLÉE

Couverture tuile Chevrons 80x60 mm Isolant biosourcé entre pannes 150x250 mm Panneau OSB 18mm

Isolant biosourcé 300mm

Nouveau portique profil U moisé 350mm

Revêtement fibre de bois 25mm

Ferme Polonceau existante

Palan motorisé sur chariot 1000Kg

Lisse démontable fixée dans les attentes des portiques latéraux

Truss démontable Caillebottis

Caniveau scénique détrappables pour passe-cables

GALERIE NATIONALE DU DESIGN & HALLE ÉVÉNEMENTIELLE CITE DU DESIGN 2025 I SAINT-ETIENNE SILT + dUCKS + VESSIERE + GBA + PEUTZ

GALERIE NATIONALE DU DESIGN & HALLE ÉVÉNEMENTIELLE CITE DU DESIGN 2025 I SAINT-ETIENNE SILT + dUCKS + VESSIERE + GBA + PEUTZ

ÉVÉNEMENTIELLE AXONOMÉTRIE DÉTAILLÉE GALERIE NATIONALE DU DESIGN & HALLE ÉVÉNEMENTIELLE I CITE DU DESIGN 2025 SAINT-ETIENNE SILT + dUCKS + VESSIERE + GBA + PEUTZ

Coupe du bâtiment 243 | Halle événementielle

21
Châssis existant
de ventilation Conduit de ventilation
Rideaux
acoustiques occultant
de diffusion d’air lames d’acier ajourées
châssis intérieur Cadre bois Panneau
de ventilation Conduit de ventilation
| GALERIE NATIONALE DU DESIGN
PROJETS PROFESSIONNELS

LE

COLOMBIER SENS

DESSUS DESSOUS

Projet de fin d’études d’architecture

Projet urbain

Sous la direction de B. Steiner

Finalisé avec l’aide de G. Calmels, T. Grossetete, M. Köhler, E. Lemonier, P. Liégaux et G. Maillard.

Le quartier du Colombier constitue la partie sud du centreville de Rennes. Situé à l’interface entre le centre historique et la gare, c’est une pièce urbaine majeure qui concentre la plupart des grands équipements de la métropole. Cependant, malgré cette position stratégique, il apparaît déconnecté de son contexte et particulièrement en proie aux problématiques environnementales actuelles.

Construit à la suite d’opérations de rénovation urbaine des années 70, l’ensemble du quartier a suivi une logique d’urbanisme sur dalle. Toute une pièce de ville s’est ainsi vue bâtie sur de vastes surfaces de parkings souterrains, dissimulées des regards, et dont la toiture constitue aujourd’hui la quasi-totalité de l’espace public. Le résultat de ces opérations successives, maladroitement imbriquées, laisse aujourd’hui un quartier trop minéral, où l’échelle humaine se perd entre des passages trop étroits et des places bien trop lâches. Les trames vertes et bleues semblent s’interrompre au niveau des boulevards qui délimitent le quartier.

A contrario, ce site offre aujourd’hui un potentiel de mutation incroyable. Il concentre une part importante du patrimoine moderne de la ville qui donne à ce quartier une identité singulière et remarquable. Le système vertical mis en place par la dalle permet de tirer profit de nombreuses surfaces communément «perdues» en ville et génère un paysage unique, sur plusieurs niveaux. L’espace public est mis à l’abri des nuisances liées aux circulations automobiles et permet d’y développer de multiples activités ainsi qu’une grande diversité de parcours.

Ce projet vise alors à exploiter les ressources de ce site pour en faire une nouvelle centralité attractive atypique, et exploratoire d’une ville plus durable.

Dans cette optique, je propose d’ouvrir ce quartier à la ville et d’imaginer un écosystème urbain où habitants et natures reconquises pourraient davantage cohabiter. Il ne s’agit pas de faire place à de simples parcs mais bien de déployer une nature nourricière, régénératrice, porteuse de fonctions récréatives, environnementales, économiques et sociales.

Ma démarche consiste alors à investir les dalles et penser le quartier dans ses 3 dimensions, en allant retrouver le sol d’origine et en investissant les toitures. Elle s’articule autour de trois stratégies (espace public, environnementale et agricole) qui proposent de nouveaux usages pour le quartier tout en créant un paysage urbain singulier où les différentes mailles se rencontrent et s’entremêlent sur plusieurs niveaux.

22 PORTFOLIO 2024
Photos du quartier du Colombier

Renouveler un rêve moderne, carte mentale du quartier intégrant les différentes interventions du projet

23 PROJETS ACADÉMIQUES | PFE D’ARCHITECTURE
Coupe et croquis perspectif de la nouvelle rue Coupe et croquis perspectif des nouveaux espaces publics

La deuxième ambition de ce projet est d’initier une dynamique

ENVIRONNEMENTALE dans le quartier. Je propose d’y introduire des zones de renaturation afin d’en faire un cadre de vie plus agréable, mais aussi pour répondre à l’urgence climatique et penser un centre urbain plus résilient. Cette stratégie s’appuie sur les dynamiques de trame verte initiées par la ville que je propose de prolonger en repérant sur ce site un corridor biologique urbain. Un long parc traversant tout le site viendrait ainsi remplacer un axe routier pacifié et permettrait d’accrocher et de renforcer les espaces verts autour de lui.

Coupe générale et axonométries des différentes interventions de renaturation du quartier

25
PROJETS ACADÉMIQUES | PFE D’ARCHITECTURE

Enfin, ce projet vise également à promouvoir une AGRICULTURE URBAINE, porteuse de valeurs écologiques et sociales, et démonstratives des potentiels offerts par les espaces urbains délaissés. Sur ce site, je propose d’initier cette dynamique par l’investissement de l’ancien cinéma abandonné qui donne sur la place du Colombier. En le transformant en une micro ferme en permaculture, associé à une maison de quartier, il deviendrait porteur d’une nouvelle synergie habitante. Cette intervention aurait aussi pour vocation d’inviter les riverains à investir les toitures alentours, pour y développer un réseau d’agriculture potagère et hors-sol.

Centre de recherche

Ferme urbaine

Champ en permaculture

Amphithéâtre

Maison de quartier

Potagers en toiture

26 PORTFOLIO 2024
Axonométrie éclatée de l’ancien cinéma Maquette générale du projet

PFE D’INGÉNIERIE

Bollinger+Grohmann Paris

Optimisation d’une structure en pierre massive et bois

Projet du Lot Petit - ZAC Saint-Vincent-de-Paul, Paris

Par Kuehn Malvezzi ; Nicolas Dorval-Bory ; Plan Común

J’ai effectué mon projet de fin d’études d’ingénierie au sein de l’équipe structure du bureau d’études Bollinger+Grohmann. Ma mission était de rechercher des pistes d’optimisation de la structure du projet du Lot Petit, à Paris, durant sa phase APD. Il s’agit d’un projet de logements sociaux et intermédiaires en R+9. Ce bâtiment tente d’apporter une réponse aux problématiques environnementales contemporaines, notamment au travers de son principe structurel, avec une ossature en bois et une façade en pierre massive. Il était donc question ici de définir des méthodes de dimensionnement adaptées à ces matériaux biosourcés, et de présenter les différentes pistes d’optimisation envisagées.

Dans son approche générale, la structure est composée de trois systèmes structurels (bois+acier ; béton ; pierre) qui interagissent et se complètent. Les grands principes ayant été définis avant mon arrivée, les pistes de recherche ont donc principalement consisté en la vérification des principes APS, l’optimisation des différents éléments et l’établissement des premiers détails. L’enjeu était de proposer des solutions qui respectent les intentions initiales du projet en s’inscrivant dans les budgets prévus. Chaque système a donc été étudié indépendamment, en favorisant autant que possible les matériaux d’origine biosourcée. Si les réglementations concernant les vérifications des structures en béton, en acier et en bois sont bien cadrées par les Eurocodes, les études des éléments en pierre et des planchers CLT ont dû faire l’objet de recherches plus approfondies.

J’ai ainsi pu travailler sur les points d’intérêt suivants :

- Modélisation du projet aux éléments finis sur RFEM

- Dimensionnement et vérification de la façade en pierre

- Optimisation des plans de principes structurels

- Pré-dimensionnement des poteaux bois

- Vérification des planchers CLT

- Étude de solutions pour éviter l’emploi de poutres en acier

- Amélioration du principe de contreventement

- Définition du principe de reprise des charges en PH-RDC

Au terme de ce stage, plusieurs des solutions proposées ont été retenues pour le lancement de la phase PRO. Le projet ne semble pas avoir été dénaturé par rapport aux esquisses initiales. Les objectifs de cette optimisation semblent donc être tenus au regard des ambitions fixées. Le projet est encore en cours à ce jour.

28 PORTFOLIO 2024
Le Lot Petit, perspective depuis l’espace public (©Kuehn Malvezzi)

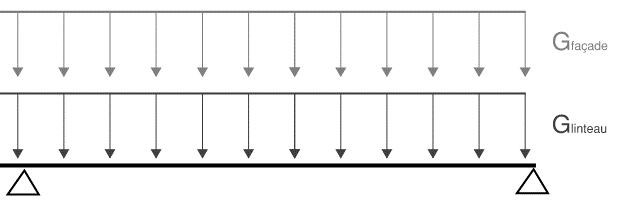
Proposition de calepinage pour les linteaux en pierre

Modélisation du linteau sous charges permanentes

Résultats obtenus et funiculaires de compression associés

29 PROJETS ACADÉMIQUES | PFE D’INGÉNIERIE

PHOTOGRAPHIE

30 PORTFOLIO 2024
Pause goutée, Lyon | Photographie argentique Pesca costeña, Mendihuaca, Colombie | Photographie numérique

DESSIN

31
CREATIONS PERSONNELLES
Croquis minutes | Techniques diverses

INFOGRAPHIE

32 PORTFOLIO 2024
Concours de graphisme - Premier prix «Living to tell the tale» par DOCEXDOCE et ArchSharing, Avril 2020
architecturales
En collaboration avec R. Brossette et A. Marc
Perspectives
Elien LESIEURE DESBRIERE e.lesieure@hotmail.fr 06 51 51 56 14

Turn static files into dynamic content formats.

Create a flipbook
Issuu converts static files into: digital portfolios, online yearbooks, online catalogs, digital photo albums and more. Sign up and create your flipbook.