PERANCANGAN TRANSIT HUB TAWANG

Page 1


PERANCANGAN TRANSIT HUB TAWANG

PENDEKATAN PLACE MAKING

Blurring The Boundaries

oleh : Egi Budiman Triguna

Dosen pembimbing: Dr. Resza Riskiyanto, S.T., M.T Dosen Penguji   : Ir Sri Hartuti Wahyuningrum, M.T.

ABSTRAK

Transit hub di Stasiun Tawang menjadi fokus utama dalam upaya meningkatkan konektivitas transportasi dan memperbaiki pengalaman pengguna. Tulisan ini mengusulkan pendekatan place making dalam perencanaan dan perancangan transit hub tersebut. Melalui integrasi berbagai elemen seperti transportasi publik, fasilitas komersial, ruang terbuka publik, dan infrastruktur hijau, tujuan utama pendekatan placemaking adalah menciptakan lingkungan yang nyaman, aman, dan menarik bagi pengguna. Analisis konteks lokal, termasuk karakteristik budaya dan sosial, menjadi dasar dalam pengambilan keputusan perancangan. Penerapan konsep-konsep desain seperti pejalan kaki yang ramah, aksesibilitas universal, dan penataan ruang yang estetis memainkan peran penting dalam menciptakan identitas tempat yang kuat. Selain itu, partisipasi masyarakat dalam proses perencanaan dan perancangan menjadi kunci keberhasilan, sehingga kebutuhan dan aspirasi lokal dapat tercermin dalam desain akhir. Dengan demikian, perencanaan dan perancangan transit hub di Stasiun Tawang dengan pendekatan placemaking tidak hanya memperbaiki infrastruktur fisik, tetapi juga menciptakan ruang publik yang inklusif dan berdaya saing.

DAFTAR ISI

BAGIAN I: Pendahuluan

Latar Belakang

Isu & Permasalahan

Pendekatan Perancangan

Deskripsi Projek

Diagram perancangan

BAGIAN II:Analisis

Perkotaan

Site

pengguna dan aktivitas

BAGIAN

III: Hasil Perncangan

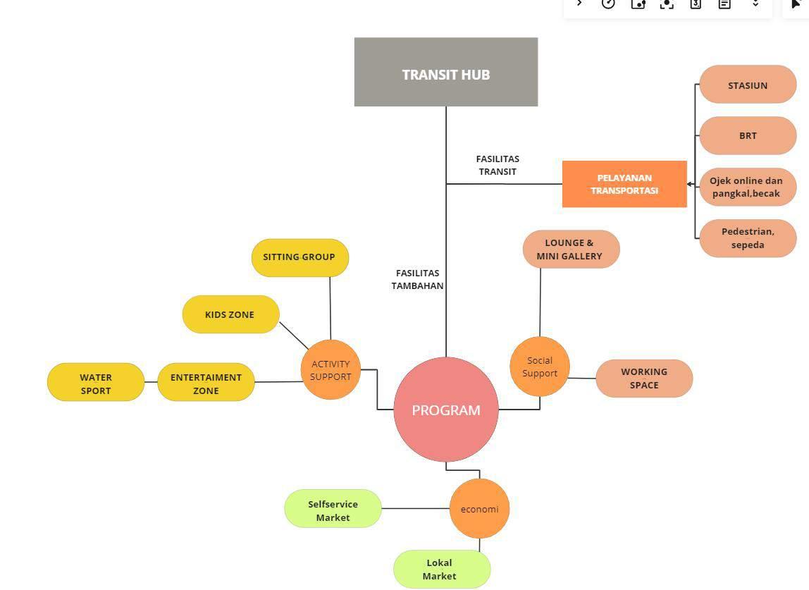
Program rancangan

Hasil Rancangan

Gambar Kerja

DEVELOPING COMMUNITY PROFILE

PLACE MAKING

HASIL PERANCAN GAN

ANALISIS SITE
PERMASALA
HAN
ANALISIS PERKOTAAN

BAGIAN 1: PENDAHULUAN

Latar Belakang

Mobilitas yang tinggi di perkotaan menuntut tersedianya sarana transportasi umum yang handal. Di negara-negara maju, masyarakatnya mengandalkan transportasi umum sebagai moda untuk mobilitas. Kendaraan pribadi untuk perjalanan jauh atau untuk liburan bersama keluarga. Masyarakat di negara maju lebih memilih menggunakan transportasi umum karena sistem transportasi umum cepat, nyaman, bersih, tepat waktu dan aman.

Salah satu kota dengan mobilitas yang tinggi adalah kota semarang. Terdapat berbagai moda transportasi darat yang tersedia di kota Semarang, salah satunya Keret Api. Semarang memiliki dua stasiun yang tersedia, yaitu stasiun poncol dan stasiun Tawang. Stasiun tawang merupakan salah satu stasiun terpadat dan tersibuk. Selain itu juga terdapat berbagai transportasi publik yang tersedia pada kawasan stasiun tawang, Namun hal tersebut kurang di akomodir dengan baik, sehingga terdapat berbagai permasalahan yang timbul, oleh karena itu perlu adanya penyelesaian atas permasalahan tersebut.

Selain itu kawasan stasiun tawang juga berada pada daerah kota lama, salah satu daerah wisata yang cukup padat dan ramai, terlebih lagi pada bagian depan juga terdapat polder yang dijadikan area publik, namun kenyataannya area publik tersebut kurang ditata dengan baik, sehingga kurang efektif untuk digunakan

Dengan kedua permasalahan tersebut, maka perlu suatu penyelesaian berupa wadah yang dapat mengakomodir kedua hal tersebut, yaitu Transit Hub. Perencanaan transit Hub sebagai ruang publik ini, diharapkan dapat mengakomodir mobilitas yang ada pada stasiun Tawang, baik kualitas ruang publik yang baik, serta ruang tunggu yang nyaman bagi para pengguna stasiun Tawang.

ISU & PERMASALHAN

KONEKTIVITAS

Bagaimana membuat keselarasan serta menghubungkan antara ketiga daerah tersebut agar terintegrasi serta menjadi satu kesatuan

Ruang tunggu yang seperti apa nantinya yang akan dihadirkan untuk memenuhi segala aktivitas serta kebutuhan dari pengguna kawasan stasiun tawang

RUANG TUNGGU
BANJIR
ST. TAWANG
KOTALAMA POLDER

PLACE MAKING

Deskripsi Projek

Projek ini bertujuan untuk menciptakan suatu wadah yang dapat mengakomodir kebutuhan pengguna stasiun serta moda transportasi publik agar lebih nyaman, aman serta efisien, selain itu berdasarkan tinjauan lokasi makan perancangan ini juga memiliki tujuan untuk menciptakan ruang publik yang dapat mendukung produktivitas pengguna serta mengakomodir kebutuhan pengguna agar kualitas ruang publik pada kawasan stasiun tawang menjadi lebih baik

BAGIAN 2: ANALISIS

ANALISIS URBAN/ PERKOTAAN

ANALISIS

USER & AKTIVITAS

Lahan

Eksisting

ANALISIS URBAN/PERKOTAAN

Zoning

Analisis Kendaraan umum

Analisis fungsi bangunan
Analisis Ketinggian Bangunan
Analisis fasilitas
Analisis Jalan

ANALISIS BANGUNAN

AREA PEMUKIMAN

AREA PABRIK

AREA KANTOR

AREA KOMERSIL

BANGUNAN KOSONG

AREA PENDIDIKAN

FUNGSI BANGUNAN

Pada area sekitar perancangan terdapat beberapa fungsi bangunan yang tersedia, seperti pada gambar di atas. Permasalahan utama pada fungsi ini adalah banyak nya bangunan terbangkalai yang cukup mengganggu

BANGUNAN 3 LANTAI / LEBIH

BANGUNAN 2 LANTAI

BANGUNAN 1 LANTAI

KETINGGIAN BANGUNAN

Rata- rata ketinggian pada area sekitar tapak ialah 8-10m atau 1-2 lantai, dengan fungsi yang berbeda beda

ANALISIS FASILITAS

FASILITAS PUBLIK

Terdapat berbagai macam bangunan publik dengan berbagai macam fungsinya, guna menunjang kemudahan serta kenyamanan pengguna

Terdapat zona parkir serta area hijau yang tersedia dan diperispakan

ANALISIS JALAN

JALAN UTAMA: 10M

JALAN NON UTAMA: 7M

PEMBAGIAN JALAN

Garis berwarna merah merupakan jalan utama, atau jalan yang sering digunakan masyarakat untuk mengelilingi kota lama dengan berkendara, dikarenakan jalannya yang cukup lebar

Jalan 1 arah

Jalan 2 arah

Jalan Perumahan

PERATURAN JALAN

Terdpat beberapa titik jalan yang ad adi kota lama yang di fungsikan satu arah dan dua arah

TRANSPORTASI UMUM

Bus Rapid Transit/BRT

HALTE BRT RUTE BRT

OJEK/GOJEK

OJEK/GOJEK GOCAR

ANALISIS SITE

stasiun kereta api kelas besar

tipe A yang terletak di kawasan Kota Lama Semarang, Tanjung Mas, Semarang Utara,

SURABAYA ST Pasar turi

Anatar Kota

Ekonomi

Eksekutif

titik tengah dari lintas utara Jawa

JAKARTA Gambir

LUAS TANAH 12.000 M

TERPADAT +_ 8000 ORANG/HARI

Pelayanan kepadatan

fasilitas

TERENDAH +_ 3000 ORANG/ HARI

TERKAIT PERATURAN TAPAK

FASILITAS SEKITAR

PERATURAN PEMBANGUNAN

KELOMPOK BWK

FUNGSI BWK KDB & KLB

BWK III meliputi Kecamatan Semarang Barat dan Kecamatan Semarang Utara; BWK III dengan pengembangan fungsi utama meliputi: transportasi laut; transportasi udara; dan kantor pelayanan pemerintah Provinsi.

PERATURAN MENGENAI BENTUK

PERATURAN POLDER

Campuran Perdagangan dan Jasa, Perumahan KDB yang direncanakan 60% (enam puluh perseratus), dengan KLB: 1

Garis sempadan yang ditetapkan untuk garis sempadan kolam retensi yaitu sepanjang 20 m dari titik as tanggul

Garis sempadan folder dapat dimanfaatkan secara bersyarat atau terbatas untuk: Bangunan Sarana dan prsarana Kegiatan olahraga dan pariwisata Fasilitas Dermaga atau jembatan Ruang terbuka hijau Utilitas Kota

ANALISIS SITE

KANTOR KAI

BANGUNAN 3 Lantai dengan

ketinggian kurang lebih 12 meter

BANGUNAN 2 Lantai dengan ketinggian kurang lebih 11 meter

BANGUNAN 2 Lantai dengan

ketinggian kurang lebih 9

2 Lantai dengan ketinggian kurang lebih 8 meter

KAI TERRACE
meter
BANGUNAN
BANGUNAN RUMAH
LOKO CAFE

ANALISIS SITE

ATAP YANG TINGGI DAN BERBENTUK PELANA
UNSUR VERTIKAL YANG KUAT
TERDAPAT SELASAR YANG CUKUP LUAS
KETINGGIAN TERTINGGI MENCAPAI 21 M

USER & AKTIVITAS

STASIUN TAWANG AREA POLDER

USER & AKTIVITAS

AREA SEKELILING

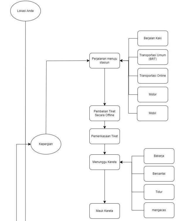
SIRKULASI PENGGUNA

SIRKULASI PENGANTAR

MENUNGGUPARKIR PENUMPANG

MENUNGGUPARKIR PENUMPANG

HANYA MENGANTAR, LALU KELUAR

MENUNGGU KERETA

MENUNGGU BERSAMA PENUMPANG MENUNGGU DI LOKO CAFE MENUNGGU DI POLDER

MASUK
KELUAR

SIRKULASI PENGGUNA

SIRKULASI KEDATANGAN

MENUJUHALTEBRT

MENUJUPANGKALANOJEK

SIRKULASI PENGGUNA

SUPERIMPOSE

Jika melihat sirkulasi tapak, maka akan jadi kepadatan pada area sebelah barat, yang dekat dengan pintu keluar, dikarenakan pusat aksesibilitas berada di area barat

ANBALISIS BANGUNAN

ANALISIS SITE

PERANCANGAN TRANSIT HUB TAWANG SEBAGAI RUANG PUBLIK

ANALISIS FASILITAS

ZONING

PROGRAM ANALISIS JALAN

ANALISIS USEER DAN AKTIVITAS

ANALISIS UTILITAS

ANALISIS SIRKULASI

HASIL RANCANGAN

PROGRAM RUANG

ZONING DAN SIRKULASI

SIRKULASI EKSISTING

GUBAHAN MASSA

PENENTUAN LETAK BANGUNAN

PEMISAHAN BANGUNA

ketinggian bangunan hanya 14m

terdapat selasar guna mereduksi panas

PENAIKAN MASSA BANGUNAN

PENAMBAHAN ATAP

PEMANFAATAN IKLIM TROPIS, YAITU
PENCAHAYAAN DAN PENGHAWAAN
BERDASARKAN PROGRAM RUANG YANG
TELAH DI RANCANG
Mengikuti axis dari bangunan tawang

SKEMA SIRKULASI KENDARAAN

SIRKULASI BRT

SIRKULASI MOTOR/MOBIL

SIRKULASI DROP OFF KEBERANGAKTAN

SIRKULASI SERVIS HALTE BRT

POTONGAN KAWASAN

AREA POLDER

DROPOFFCO-WORKING Toilet, Difabel& Umum RuangTungguJalanTaman Area Bermain Anak Jogging Track DeckMancing DeckMancingPedestrian Jogging Track CommunalareaPrdestrianSelasar Retail Taman Indoor RetailDROPOFF Area Parkir

PERBEDAAN ELEVASI TANAH

KONEKTIVITAS

RUANG TUNGGU

Penyelsaian terhdap permasalahan tersebut kerat kaitanya tentang penyelarasan bentuk bangunan, bagaimana bangunan yang dirancangan tidak menutupi bangunan utama itu sendiri yaitu stasiun tawang, serta program yang dirancanakan dapat mengakomodir bagi seluruh kebutuhan pengguna, baik penggunan area publik ataupun penggunan transit HUB

BANJIR

Material yang digunakan pun sama yaitu atap genteng tanah liat dengan warna yang serupa

Berdasarkan kontekstual, bentuk atap paling dominan adalah limasan, oleh karna itu, pada bangunan ini

mengadopsi bentuk atap limasan, namun dengan modifikasi lebih modern

Pengunaan selasar sebagai mereduksi panas, juga mengikuti karakteristik dari tawang, yang memiliki selsar yang luas

Bentuk yang memanjang dan repetisi sesuai dengan bangunan tawang, serta ketinggian yang tidka melebihi bangunan tawang

Struktur mrnggunakan kolom 50 x50 dengan grid terpanjang 9 meter dan terpendek 5 meter. Menggunakan pondasi bore pile

Bentuk grid ini juga dapat mempermudah sirkulasi serta mempermudah dalam merancang retail

BANJIR

Saat stasiun tawang terendam banjir, semua aktivitas dan kegiatan lumpuh, tidak ada tempat tinggi yang dapat digunkana penumpang untuk mengungsi, sehingga penumpang harus berada dalam kondisi banjir sampai banjir pun surut, maka perlunya tempa berlindung di saat banjir melanda, yaitu dengan cara meninggikan permukaan lantai bangunan yang baru

Banjir pada kawasan stasiun tawang bertahan cukup lama, dengan ketinggian bervariatif yaitu 30-50cm

Ketinggian bangunan pada kawasan stasiun tawang, dinaikan setinggi 90cm, yang bertujuan agar aman dari banjir yang biasanya terjadi pada kawasan ini. Banjir yang terjadi pada kawasan stasiun tawang ini berkisar 30-50 cm, sehingga mengganggu kenyamanan penumpang untuk menunggu dikala banjir

Bangunan ini dikala banjir juga dapat dijadikan tempat penampungan sementara yang nyaman, dengan berbagai fasilitas yang memadai serta lengkap, sehingga penumpang akan merasa aman ketika adanya banjir di kawasan stasiun tawang

Simulasi ketinggian banjir 60 cm dengan ketinggian bangunan

BANGUNAN KEBERANGKATAN

BANGUNAN KEDATANGAN

PERBEDAAN ELEVASI TANAH

RUANG TUNGGU

AREA TRANSIT

Blurrinng the boundaries

AREA PUBLIK

MEMBUAT SUATU WADAH YANG DAPAT

MENGAKOMODIR KEBUTUHAN BAIK PENGGUNA

RUANG PUBLIK MAUPUN TRANSIT MENJADI SATU

KAWASAN TANPA ADANYA HAMBATAN, SEHINGGA

DAPAT DINIKMATI OLEH KEDUANYA

SKEMA MASUK MENGGUNAKAN BRT
SKEMA MASUK KENDARAAN SELAIN BRT

SKEMA SIRKULASI KELUAR SIANG-MALAM

KELUAR MENUJU DROP OFF DAN TRANSPORTASI ONLINE
KELUAR MENUJU KOTA LAMA/ HALTE BRT

SKEMA SIRKULASI KELUAR TENGAH MALAM

Pada malam hari, area retail akan ditutup sehingga pengunjung dapat langsung keluar menuju drop off ataupun area tunggu gojek secara langsung, tanpa melalui area retail terlebih dahulu

KELUAR MENUJU DROP OFF DAN TRANSPORTASI ONLINE

KELUAR MENUJU KOTA LAMA/ HALTE BRT AREA DITUTUP

AREA SEALSAR KEDATANGAN

Selasar Saat Malam Hari
Selasar saat siang Hari

EgiBudimanTriguna 21020120130116

PERANCANGANTRANSITHUBTAWANG DENGANPENDEKATANPLACEMAKING

SEBAGAIRUANGPUBLIK

Dr.ReszaRiskiyanto,S.T.,M.T

NIM
TUGAS
JUDUL
DOSENPENGAMPU GAMBAR
SKALA HALAMAN
TUGASAKHIR158
DOSENPENGAMPU
GAMBAR
SKALA
HALAMAN

EgiBudimanTriguna 21020120130116

PERANCANGANTRANSITHUBTAWANG DENGANPENDEKATANPLACEMAKING

SEBAGAIRUANGPUBLIK

Dr.ReszaRiskiyanto,S.T.,M.T

DenahLantai1dan2pada bagianKeberangkatan 1:550

TUGAS
JUDUL
DOSENPENGAMPU GAMBAR
SKALA
HALAMAN
TUGASAKHIR158
GAMBAR
SKALA

Turn static files into dynamic content formats.

Create a flipbook
Issuu converts static files into: digital portfolios, online yearbooks, online catalogs, digital photo albums and more. Sign up and create your flipbook.
PERANCANGAN TRANSIT HUB TAWANG by Egi Budiman - Issuu