Skip to main content

Manual de normas

Page 1

Calle 68A # 7C 20 Cali, Valle del Cauca, Colombia talentohumano@prom.com.co + 57 0000 000 00 57 0000 000 00
MANUAL DE NORMAS

¿Quiénes somos?

PROMPACK es una empresa colombiana con más de 32 años de experiencia, aportando tecnología e innovación al sector de la salud, cubriendo demanda de grandes compañías que han confiado en nosotros convirtiéndonos en aliados estratégicos.

Contamos con procesos altamente controlados y asépticos que no modifican su cadena de custodia, con relación costo efectividad de alta competitividad.

CONTENIDO PROMPACK S.A.S 4 PRÓPOSITOS, META,VISIÓN, MISIÓN 4 NUESTRA HISTORIA 5 CERTIFICACIONES 5 POLÍTICA INTEGRADA 6 NUESTROS VALORES 8 ORGANIGRAMA 10 XXXXX * XXXXXX * XXXXXX *
TABLA DE

PROMPACK S.A.S

Contribuir a mejorar la salud y la calidad de vida de las personas a nivel mundial a través de la co-creación, investigación y desarrollo de dispositivos médicos innovadores de alta calidad. Trabajamos en estrecha colaboración con aliados estratégicos y equipos de alto desempeño brindando soluciones revolucionarias que garantizan la sostenibilidad a largo plazo de nuestra empresa, priorizando el cuidado social, la protección ambiental, y la excelencia en la experiencia de nuestros clientes y usuarios finales.

VISIÓN

Para el 2027 mediante Alianzas Estratégicas seremos una empresa Latinoamericana reconocida en el diseño, manufactura y comercialización de Dispositivos Médicos a nivel globlal, impulsados por nuestra innovación respaldada por estándares I+D+i y mejoramiento continuo. Nos proyectamos facturando USD 14.400.000 con un margen EBITDA superior al 25%, fundamentados en una transformación cultural sólida, desarollando habilidades de liderazgo en nuestros colaboradores para construir equipos de alto desempeño.

PRÓPOSITO MISIÓN

Ofrecemos una solución integral personalizada desde la investigación, co-creación, desarrollo, fabricación, acondicionamiento y comercialización de Dispositivos Médicos innovadores, con experiencia en la tramitología de registros, y obtención de patentes. Adaptamos nuestros procesos para satisfacer las necesidades y optimizar los costos a nuestros clientes a nivel nacional e internacional, brindando soluciones para la protección, suministro sencillo, preciso y controlado de dosis, orientado a la prevención, diagnóstico, y tratamiento de la salud protegiendo la integridad de los usuarios finales.

MEGA

Para el año 2030 estaremos en el listado de las 500 empresas más grandes y exitosas del país facturando USD 72.000.000 anuales, con márgenes Ebitda superiores al 25% generando valor para nuestros clientes, nuestra empresa y otras partes interesadas. Brindaremos soluciones innovadoras, con talento humano comprometido de alto desempeño y aportando al mejoramiento de la salud del mundo.

PROMPACK S.A.S. 2024 4

NUESTRA HISTORIA

PROMPACK fue fundada en 1989 en la ciudad de Cali, como un taller metalmecánico para la fabricación, comercialización y reparación de moldes, piezas para moldes de inyección y soplado y cuchillas industriales. Gracias a esta experiencia hoy somos especialistas desarrollando nuevos productos y soluciones integrales a la medida de las necesidades de nuestros clientes.

En el año 2000, iniciamos la fabricación de productos plásticos desarrollando los primeros moldes para nuestros Aplicadores para cremas Vaginales y a partir de ahí hemos crecido junto con nuestros clientes desarrollando y brindando toda clase de soluciones de empaques plásticos para la industria farmacéutica, veterinaria y alimenticia. Hoy en día contamos con la tecnología y personal capacitado para cumplir con las exigencias del mercado farmacéutico, veterinario de alimentos y cosméticos.

SC-CER457809 SC-CER457808
PROMPACK S.A.S. 2024 5

POLÍTICA INTEGRADA

*PROMPACK con su experiencia en el diseño, fabricación y comercialización de dispositivos médicos; tiene como propósito contribuir a la salud y seguridad con sus productos, mediante soluciones innovadoras co-creadas con clientes, aliados estratégicos y equipos de alto desempeño. Para lograrlo se compromete a:

Desarrollar nuevos productos y procesos innovadores aplicando I+D+I (investigación, diseño e innovación) Mantener altos niveles de satisfacción y lealtad de nuestros clientes, como las expectativas de sus partes interesadas de acuerdo con requisitos establecidos

Gestionar los aspectos ambientales en el desarrollo de nuestras actividades productivas con el fin de minimizar los impactos negativos.

Mejorar y mantener la calidad de vida laboral, incentivando estilos de vida saludables, previniendo lesiones y enfermedades en nuestros colaboradores, mediante el control, toma de conciencia y minimización de riesgos.

Realizar una gestión eficiente de procesos, enfocados a la mejora continua; aplicando herramientas que contribuyan al crecimiento, rentabilidad y sostenibilidad .

6 PROMPACK S.A.S. 2024

Identificar los peligros, evaluar y valorar los riesgos con el fin de establecer los respectivos controles para evitar su materialización.

Desarrollar competencias en nuestros colaboradores, para consolidar equipos de alto desempeño.

Implementar y mantener el Sistema de Gestión de integrado, mediante el cumplimiento de los requisitos normativos, legales, técnicos, regulatorios, de propiedad intelectual y demás requeridos por las partes interesadas.

Mitigar las consecuencias generadas por amenazas naturales, antrópicos y tecnológicos.

La alta Gerencia se hace responsable del seguimiento, asignar los recuersos necesarios y tomas las acciones para su cumplimiento*

7 PROMPACK S.A.S. 2024

NUESTROS VALORES

COOPERACIÓN

Promovemos la colaboración y el trabajo en equipo en todos los niveles de la organización. Creemos en la sinergia que surge cuando trabajamos juntos para alcanzar objetivos comunes.

RESILIENCIA

Fomentamos la resiliencia como una fuerza motriz en nuestra cultura corporativa. Reconocemos que los desafíos son inevitables, pero nuestra capacidad para adaptarnos y aprender de las experiencias difíciles nos hace más fuertes

CERCANÍA

Valoramos la cercanía en nuestras relaciones, tanto internas como externas. Nos esforzamos por construir vínculos sólidos con nuestros colaboradores, clientes y socios comerciales. La proximidad nos permite comprender mejor las necesidades de quienes nos rodean, facilitando una comunicación abierta y efectiva.

8 PROMPACK S.A.S. 2024

EMPATÍA

Nos esforzamos por comprender las perspectivas y emociones de los demás, creando un ambiente donde la empatía es la base de nuestras relaciones. Esta conexión emocional nos ayuda a construir un equipo cohesionado y a entender mejor las necesidades cambiantes de nuestros clientes.

RESPETO

Valoramos la diversidad de pensamiento, experiencia y origen. Fomentamos un entorno inclusivo donde cada individuo se sienta valorado y respetado. Tratamos a los demás con cortesía y consideración, reconociendo que el respeto mutuo es esencial para el éxito conjunto.

SENTIDO DE PERTENENCIA

Promovemos un sentido de pertinencia al alentar a cada miembro de nuestro equipo a comprender la importancia de su contribución al logro de los objetivos organizacionales. Creemos que cada tarea, por pequeña que sea, es relevante para el éxito general de la empresa.

9 PROMPACK S.A.S. 2024
10 PROMPACK S.A.S. 2024
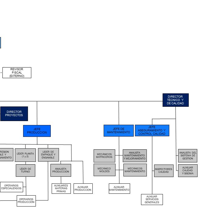
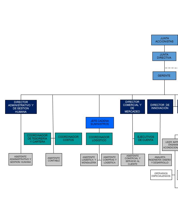
ORGANIGRAMA
11 PROMPACK S.A.S. 2024
+ 57 0000 000 00 57 0000 000 00 talentohumano@prom.com.co Calle
# 7C 20 Cali,
68A
Valle del Cauca, Colombia

Turn static files into dynamic content formats.

Create a flipbook