
83 minute read
Vũ Đức Quyền K65 ĐT ThS. Đặng Minh Đức ROBOT, Chat with Spkt

DẠY KÈM QUY NHƠN OFFICIAL đạt 2A. IC L298N được gắn với các đi ốt trên board giúp bảo vệ vi xử lý chống lại các dòng điện cảm ứng từ việc khởi động/ tắt động cơ. - Thông số kĩ thuật: ● Driver: L298N tích hợp 2 mạch cầu H ● Điện áp điều khiển : +5V ~ +12 V ● Dòng tối đa cho mỗi cầu H là :2A ● Điện áp tín hiệu điều khiển : +5 V ~ +7 V ● Dòng của tín hiệu điều khiển : 0 ~ 36Ma ● Công suất hao phí : 20W (T = 75 °C) ● Nhiệt độ bảo quản : -25°C ~ +130 Tín hiệu ra từ module điều khiển động cơ sẽ được đưa vào điều khiển động cơ giảm tốc RB01 và động cơ servo futaba S3003 . -Khối nguồn: Sử dụng ắc quy OT 12V 1,3Ah loại nhỏ/20HR Thông số kĩ thuật + Điện áp định mức: 12V. + Công suất: 1.3AH (20HR). + Kích thước: Chiều dài 9,7cm * chiều rộng 4,5cm * chiều cao 5,1cm. + Trọng lượng: 0,6 kg. Sơ đồ nguyên lí và nguyên tắc làm việc của Robot hút bụi tự động: + Sơ đồ nguyên lí: Hình 3: Sơ đồ nguyên lí của máy hút bụi tự động
Advertisement

DẠY KÈM QUY NHƠN OFFICIAL + Nguyên tắc làm việc: Khi cấp nguồn vào mạch thì có 1 dòng điện I0 chạy trong mạch, robot hút bụi tự động ở trạng thái thường trực, vi điều khiển sẽ đưa ra 1 khoảng cách an toàn . Cảm biến siêu âm bắt đầu đo khoảng cách rồi đưa ra biến khoảng cách trước. động cơ hút bụi hoạt động. Khi không có vật cản trước mặt thì khoảng cách an toàn sẽ lớn hơn khoảng cách trước lúc này vi điều khiển sẽ phân tích , đánh giá số liệu rồi chuyển qua moudule điều khiển động cơ l298 để điều khiển động cơ đi thẳng. Khi có vật cản đằng trước thì khoảng cách an toàn sẽ nhỏ hơn khoảng cách trước lúc này vi điều khiển điều khiển servo gắn cảm biến siều âm sang 2 bên để xác định khoảng cách trái, khoảng cách phải từ đó đưa 2 giá trị khoảng cách này về bộ vi điều khiển. Từ đó vi điều khiển sẽ so sánh giá trị này . Nếu khoảng cách trái lớn hơn khoảng cách phải thì vi điều khiển sẽ đưa ra tín hiệu sang moudule l298 để điều khiển động cơ quay trái. Nếu khoảng cách trái nhỏ hơn hoặc bằng khoảng cách phải thì vi điều khiển sẽ đưa ra tín hiệu cho moudule điều khiển động cơ l298 để động cơ quay phải. - Nguyên tắc đo khoảng cách dùng cảm biến siêu âm: Việc đo khoảng cách của cảm biến siêu âm được thực hiện gián thiếp thông qua việc đo thời gian phản hồi của sóng siêu âm. Chúng ta sẽ đo thời gian từ lúc bắt đầu phát sóng siêu âm cho đến khi nhận được tín hiệu phản hồi. Với cảm biến siêu âm SRF05-SRF04, thời gian từ lúc phát sóng siêu âm, cho đến khi có tín hiệu phản hồi, được tính bằng độ rộng mức 1 trên chân ECHO Để đo khoảng cách, ta phát 1 xung rất ngắn (5 microSeconds) từ chân TRIG. Sau đó cảm biến sẽ tạo ra 1 xung HIGH ở chân ECHO cho đến khi nhận được xung phản xạ ở chân này. Chiều rộng của xung sẽ bằng với thời gian sóng siêu âm được phát từ cảm biến quay trở lại. Tốc độ của âm thanh trong không khí là 340 m/s tương đương với 29,412 microSeconds/cm(1000000/(340*100)). Khi đã tính được thời gian ta chia cho 29,412 để được khoảng cách cần đo. 3. Kết luận và kiến nghị Sau một thời gian nghiên cứu, nhóm tác giả đã thiết kế, chế tạo thành công Robot hút bụi tự động. Robot hoạt động đùng yêu cầu đã đặt ra và làm việc rất ổn định, chính xác. Tuy nhiên do thời gian và trình độ chuyên môn, kinh tế của nhóm

DẠY KÈM QUY NHƠN OFFICIAL tác giả có hạn nên Robot vẫn còn một số nhược điểm như: kích thước còn lớn, độ thẩm mĩ chưa cao, awcqui lớn, cồng kềnh. Hình ảnh sản phẩm sau khi hoàn thiện: Tài liệu tham khảo [1] Nguyễn Minh Hà ( 2008), Kỹ thuật mạch điện tử, NXB Khoa học &Kĩ thuật. Hà Nội. [2] Nguyễn Thị Mai Lan (2015), Tập bài giảng Kĩ thuật tương tự,Khoa Sư phạm kĩ thuật, Đại học Sư phạm Hà Nội [3] Nguyễn Đức Phô (chủ biên), Nguyễn Đức Chiến (2009), Giáo trình cảm biến, NXB Khoa học và kĩ thuật. Hà Nội. [4] Lê Thế Quang (Chủ biên) ,Thực hành kĩ thuật điện tử , NXB Đại học sư phạm Hà Nội. Hà Nội [5] www.alldatasheet.com, truy cập cuối cùng ngày 20/4/2018

DẠY KÈM QUY NHƠN OFFICIAL ỨNG DỤNG ATMEGA328 ĐIỀU KHIỂN THIẾT BỊ TRONG GIA ĐÌNH Sinh viên thực hiện: Đỗ Thị Chanh, Nguyễn Văn Hiếu, Lớp : K64ĐT Điện thoại: 01667014047, Email: chanhspktk64@gmail.com Người hướng dẫn: ThS. Nguyễn Thị Hoàng Yến Tóm tắt Mạch sử dụng phần mềm trên android để điều khiển thiết bị điện trong gia đình. Phần mềm được xây dựng bằng MIT APPINVENTOR. Phần cứng sử dụng ARDUINO giao tiếp với phần mềm thông qua Bluetooth. Từ khóa: MIT APPINVENTOR; ARDUINO; BLUETOOTH I. MỞ ĐẦU 1. Lý do chọ đề tài Ngày nay khoa học kỹ thuật đang phát triển hết sức mạnh mẽ, đặc biệt là lĩnh vực điều khiển và tự động hoá. Để tăng tính năng điều khiển, các bộ vi điều khiển đã không ngừng được cải tiến và nâng cấp. Và một trong những họ vi điều khiển đang được ứng dụng rộng rãi ngày nay là họ vi điều khiển AVR. Các bộ vi điều khiển thuộc họ AVR đầu tiên ra đời vào năm 1996. AVR là chip vi điều khiển 8 bits với cấu trúc tập lệnh đơn giản hóa-RISC(Reduced Instruction Set Computer), một kiểu cấu trúc đang thể hiện ưu thế trong các bộ xử lí. So với các chip vi điều khiển 8 bits khác, AVR có nhiều đặc tính vượt trội về chức năng như :Có dao động nội, tức không cần mắc thêm khối dao động ngoài như họ 8051, mạch nạp đơn giản. Về nguồn tài nguyên mở của họ AVR rất lớn. Do những đặc tính nổi trội này, họ AVR có rất nhiều ứng dụng trong thực tế như điều khiển động cơ, điều khiển led, điều khiển đèn giao thông, làm bộ đếm sản phẩm..... Trong các ứng dụng đó, vi điều khiển họ AVR có thể tương tác được với màn hình LCD, bàn phím KEYPAD, ... vì vậy AVR được ứng dụng rất rộng trên nhiều lĩnh vực trong đời sống. Sự phát triển nổi trội của AVR trên hệ điều hành Android, sau một thời gian nghiên cứu và tìm hiểu, em đã chọn đề tài: “Ứng dụng ATMEGA328 trong điều khiển thiết bị điện gia đình” làm nghiên cứu khoa học. 2. Mục đích nghiên cứu Thiết kế được mạch ứng dụng atmega 328 trong điều khiển thiết bị điện gia đình nhằm đáp ứng sự tiện dụng và áp dụng tiến bộ khoa học kĩ thuật vào cuộc sống thường ngày. 3. Đối tượng nghiên cứu - Nghiên cứu cấu tạo và nguyên lý hoạt động của vi điều khiển ATMEGA328P. - Nghiên cứu nguyên lý hoạt động của phần mềm MIT APP INVENTOR. - Nghiên cứu cấu tạo và nguyên lý hoạt động của module Bluetooth HC-06. 4. Phương pháp nghiên cứu - Phương pháp nghiên cứu lý thuyết về ATMEGA328, MIT APPINVENTOR, module Bluetooth HC-06. - Phương pháp nghiên cứu thực nghiệm: thiết kế, chế tạo sản phẩm, tiến hành so sánh, đối chiếu kết quả đo được với các thiết bị đã có hiện nay. - Phương pháp chuyên gia:
DẠY KÈM QUY NHƠN OFFICIAL 5. Phạm vi nghiên cứu Thiết kế mạch ứng dụng ATMEGA328P và MIT App Inventor vào điều khiển thiết bị điện trong gia đình. 6. Nội dung nghiên cứu Nghiên cứu về atmega328, MIT App Inventor, module Bluetooth HC-06. II. NỘI DUNG CHƯƠNG 1: CƠ SỞ LÝ THUYẾT 1.1.Mit app inventor Các tính năng trên MIT APPINVENTOR Hình 1: Giao diện chương trình MIT APPINVENTOR Những tính năng có trên MIT App Inventor là: + Cho phép xây dựng nhanh chóng những thành phần cơ bản (components) của một ứng dụng Android: Nút bấm, nút lựa chọn, chọn ngày giờ, ảnh, văn bản, thông báo, kéo trượt, trình duyệt web + Sử dụng nhiều tính năng trên điện thoại: Chụp ảnh, quay phim, chọn ảnh, bật video hoặc audio, thu âm, nhận diện giọng nói, chuyển lời thoại thành văn bản, dịch + Hỗ trợ xây dựng game bằng các components: Ball, Canvas, ImageSprite + Cảm biến: đo gia tốc (AccelerometerSensor), đọc mã vạch, tính giờ, con quay hồi chuyển (gyroscopeSensor), xác định địa điểm (locationSensor), NFC, đo tốc độ (pedometer), đo khoảng cách xa gần với vật thể (proximitySensor) + Kết nối: Danh bạ, email, gọi điện, chia sẻ thông qua các ứng dụng mạng xã hội khác trên thiết bị, nhắn tin, sử dụng twitter qua API, bật ứng dụng khác, bluetooth, bật trình duyệt + Lưu trữ: đọc hoặc lưu tệp txt, csv, sử dụng FusiontablesControl, tạo cơ sở dữ liệu đơn giản trên điện thoại hoặc trên đám mây thông qua server tự tạo hoặc Firebase + Điều khiển robot thông qua LegoMindstorms + Và rất nhiều mở rộng do các nhà lập trình hoạt động riêng liên tục thêm vào như là: Mua bán trong ứng dụng, Floating button, Báo thức, cảm biến ánh sáng, kết nối dữ liệu SQLite…

DẠY KÈM QUY NHƠN OFFICIAL Vì MIT App Inventor là mã nguồn mở, bất cứ ai cũng có thể tạo ra mở rộng tùy thuộc vào nhu cầu sử dụng dựa trên hướng dẫn chi tiết của MIT. Những nhược điểm chính của App Inventor là: + Lập trình viên chưa thể sử dụng mọi tính năng của Android và việc này phụ thuộc vào khi nào mở rộng mới có tính năng bạn cần có được tạo ra. Khuyết điểm này chỉ có thể khắc phục bằng cách tự xây dựng mở rộng cho App Inventor + Vì là website với mục đích giáo dục, MIT App Inventor không hỗ trợ quảng cáo. + Giao diện chưa chuyên nghiệp + Chuyển mã từ ngôn ngữ Drag and Drop sang Java chưa thực sự dễ dàng. + Do ứng dụng được phát triển trên server của MIT, giới hạn dung lượng của mỗi project chỉ là 5mb. 1.2. Module Bluetooth HC-06 1.2.1. Giới thiệu Module Bluetooth HC-06 được thiết kế để chuyển đổi giao tiếp nối tiếp không đồng bộ và thành giao tiếp không dây Bluetooth và ngược lại. Hình 2: Module bluetooth 1.2.2. Đặc điểm kĩ thuật - Chuẩn Bluetooth : V2.0+EDR. - Điện áp hoạt động : 3.3-5VDC, 30mA. - Kích thước 28mm x 15mm x 2.35mm. - Tần số: 2.4GHz. - Tốc độ: 2.1Mbs (Max)/160kbps - Tốc độ baudrate mặc định: 9600, 8bit dữ liệu, 1bit Stop. Hỗ trợ tốc độ baud: 9600, 19200, 38400, 57600, 115200, 230400, 460800. - Nhiệt độ làm việc: -20 ~ 75 độ C - Độ nhạy: -80dBm 2.1. - Module có 2 chế độ làm việc: + Kết nối truyền thông. + Đáp ứng theo lệnh: khi làm việc ở chế độ này, chúng ta có thể gửi các lệnh AT để giao tiếp và cài đặt module. 1.3. Giới thiệu về Arduino Một mạch Arduino bao gồm một vi điều khiển AVR với nhiều linh kiện bổ sung giúp dễ dàng lập trình và có thể mở rộng với các mạch khác. Một khía cạnh quan

DẠY KÈM QUY NHƠN OFFICIAL trọng của Arduino là các kết nối tiêu chuẩn của nó, cho phép người dùng kết nối với CPU của board với các module thêm vào có thể dễ dàng chuyển đổi, được gọi là shield. Vài shield truyền thông với board Arduino trực tiếp thông qua các chân khách nhau, nhưng nhiều shield được định địa chỉ thông qua serial bus I²C-nhiều shield có thể được xếp chồng và sử dụng dưới dạng song song. Arduino chính thức thường sử dụng các dòng chip megaAVR, đặc biệt là ATmega8, ATmega168, ATmega328, ATmega1280, và ATmega2560. Một vài các bộ vi xử lý khác cũng được sử dụng bởi các mạch Aquino tương thích. Hầu hết các mạch gồm một bộ điều chỉnh tuyến tính 5V và một thạch anh dao động 16 MHz (hoặc bộ cộng hưởng ceramic trong một vài biến thể), mặc dù một vài thiết kế như LilyPad chạy tại 8 MHz và bỏ qua bộ điều chỉnh điện áp onboard do hạn chế về kích cỡ thiết bị. Một vi điều khiển Arduino cũng có thể được lập trình sẵn với một boot loader cho phép đơn giản là upload chương trình vào bộ nhớ flash on-chip, so với các thiết bị khác thường phải cần một bộ nạp bên ngoài. Điều này giúp cho việc sử dụng Arduino được trực tiếp hơn bằng cách cho phép sử dụng 1 máy tính gốc như là một bộ nạp chương trình. CHƯƠNG 2: THIẾT KẾ MẠCH ỨNG DỤNG ATMEGA 328 TRONG ĐIỀU KHIỂN THẾT BỊ ĐIỆN TRONG GIA ĐÌNH 2.1. Sơ đồ khối Hình 3: Sơ đồ khối 2.1.1. Phân tích các khối - Khối nguồn: Cấp nguồn cho mạch hoạt động. Nguồn cho khối hiển thị và điều khiển là nguồn pin. - Khối hiển thị và điều khiển: Điều khiển thiết bị điện và hiển thị nhiệt độ, độ ẩm lên màn hình.

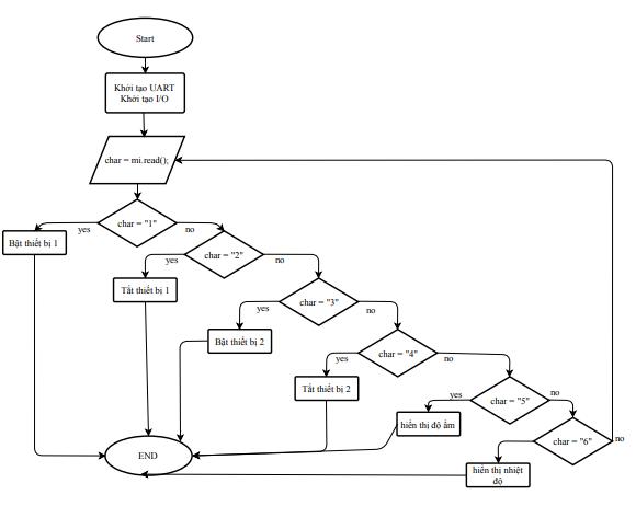
DẠY KÈM QUY NHƠN OFFICIAL - Khối truyền dữ liệu: Truyền tín hiệu từ khối xử lý trung tâm đến khối hiển thị và điều khiển, - Nhận tín hiệu từ khối hiển thị và điều khiển và đưa đến khối xử lý trung tâm. - Khối Xử lý trung tâm: Xử lý tín hiệu nhận được từ cảm biến gửi lệnh đến khối truyền dữ liệu. - Khối relay: xử lý tín hiệu từ khối truyền dữ liệu để điều khiển thiết bị điện. - Khối cảm biến: tiếp nhận nhiệt độ, độ ẩm từ môi trường chuyển thành tín hiệu điện rồi gửi tới khối xử lý trung tâm. 2.1.2. Lưu đồ thuật toán Hình 4: Lưu đồ thuật toán 2.2.Sơ đồ nguyên lý a. Sơ đồ nguyên lý


DẠY KÈM QUY NHƠN OFFICIAL Hình 5: Sơ đồ nguyên lý của mạch 2.3. Giải thuật #include "DHT.h" #include<SoftwareSerial.h> #define DHTPIN 2 #define DHTTYPE DHT11 DHT dht(DHTPIN, DHTTYPE); SoftwareSerial mi(11,12); char str[2], i; void setup() { // put your setup code here, to run once:

} DẠY KÈM QUY NHƠN OFFICIAL pinMode(5, OUTPUT); digitalWrite(5, LOW); pinMode(6, OUTPUT); digitalWrite(6, LOW); Serial.begin(9600); mi.begin(9600); dht.begin(); void loop() { byte h = dht.readHumidity(); byte t = dht.readTemperature(); while (mi.available()) { char ch = mi.read(); str[i++] = ch; if (str[i - 1] == '1') { digitalWrite( 5, HIGH); i = 0; } else if (str[i - 1] == '2') { digitalWrite(5, LOW); i = 0; } else if (str[i - 1] == '3') { digitalWrite(6, HIGH); i = 0; } else if (str[i - 1] == '4') { digitalWrite(6, LOW); i = 0; } else if (str[i - 1] == '6') { mi.print(t); mi.print("*C");
} DẠY KÈM QUY NHƠN OFFICIAL i = 0; } else if (str[i - 1] == '5') { mi.print(h); mi.print("%"); i = 0; } delay(100); } CHƯƠNG 3: KẾT QUẢ VÀ ĐÁNH GIÁ 1.4. Sản phẩm thực tế Hình 6: Sản phẩm hoàn thiện 1.5. Đánh giá sản phẩm - Sảnphẩm hoạt động ổn định - An toàn, tiện lợi - Hoàn toàn có thể áp dụng trong thực tế TÀI LIỆU THAM KHẢO [1] Kỹ thuật đo lường, Nguyễn Văn Công, Nhà xuất bản Đại học quốc gia Hà Nội [2] Lê Thế Quang (Chủ biên) . Thực hành Kỹ thuật điện tử . NXB ĐHSP Hà Nội. Hà Nội. [3] Nguyễn Chí Nhân. Giáo trình họ vi điều khiển AVR. Nhà xuất bản đại học Khoa học Tự nhiên Hà Nội

DẠY KÈM QUY NHƠN OFFICIAL THIẾT BỊ DỰ ĐOÁN VÀ CẢNH BÁO CHÁY THEO CẤP ĐỘ Sinh viên thực hiện: Lê Thị Quỳnh Xuân, Đặng Thị Huyền, Lớp: K64 ĐT, Khoa: Sư Phạm Kĩ Thuật Người hướng dẫn: PGS.TS Đặng Văn Nghĩa. Tóm tắt: Hỏa hoạn nói chung và cháy rừng nói riêng hiện nay chính là một trong những nguyên nhân gây nên việc giảm, thiệt hại lớn đến diện tích rừng cũng như mọi hệ sinh thái trong rừng. Đề tài nghiên cứu khoa học về Thiết bị dự đoán và cảnh báo cháy rừng theo cấp độ dựa trên nhu cầu hiện tại thiết yêu để phục vụ cho việc Nên chính bởi vậy cần các thiết bị dự đoán và cảnh báo cháy rừng với yêu cầu đặt ra đó là giúp cho con người kịp thời theo dõi được tình hình và có những biện pháp phòng tránh cũng như là khắc phục đám cháy kịp thời. Đồng thời qua đó tác giả tự giúp cho bản thân mình tự thu nhập các kĩ năng về kiểm tra thiết bị, thu thập thông tin, lập trình cũng như hàng loạt các loại cảm biến. I. ĐẶT VẤN ĐỀ 1. Lí do chọn đề tài nghiên cứu khoa học Tác giả chọn đề tài nghiên cứu khoa học đó là : “Thiết bị dự đoán và cảnh báo cháy rừng theo cấp độ” bởi vì những điều căn bản sau: - Thứ nhất: Cháy rừng là một vấn đề rất quan trọng đến cuộc sống và môi trường. Đối với mỗi chúng ta cũng như hàng loạt các hệ sinh thái trong rừng. Do vậy bộ thiết bị này giúp cho việc đó là giúp cho tác giả trau dồi mọi kiến thức mình đã học được ở trường và đem vào thực tiễn để thiết kế ra một sản phẩm thực tế để đưa vào hoạt động tỏng đời sống hằng ngày. - Thứ hai: Giá thành của các bộ cảnh báo cháy rừng và theo dõi thông tin và nhiệt độ trong rừng hiện nay có giá thành rất cao. Chính bởi vậy tác giả đã dùng những kiến thức mình sẵn có để tiến hành tạo ra một bộ sản phẩm phù hợp với giá thành và túi tiền. Giúp cho việc ngăn chặn và kịp thời có tác động ngăn chặn cháy rừng. Đồng thời rèn luyện các kĩ năng liên quan đến môn học như: thiết kế mạch, kĩ thuật mạch điện tử, vi xử lí vi điều khiển. - Thứ ba: Linh kiện SHT11 là một cảm biến đo nhiệt độ và độ ẩm có độ chính xác cao. Mang lại một thông tin tổng hợp về hai khía cạnh nhiệt độ và độ ẩm cung cấp thông tin để xử lí tín hiệu một cách đơn giản và dễ dàng. Nó có thể kết hợp với một số các cảm biến khác để đưa ra một loạt các thông tin phù hợp. Chính bởi mà tác giả của đề tài nghiên cứu khoa học đã lồng ghép kết hợp giữa các loại cảm biến là cảm biến đo nhiệt độ và độ ẩm Sht11, cảm biến chuyển động PIR, cảm biến khói cùng thiết lập lên bộ thiết bị dự đoán và cảnh báo cháy rừng theo các
DẠY KÈM QUY NHƠN OFFICIAL cấp độ đã được thiết lập trước. Đảm bảo dự đoán chính xác và cung cấp các thông số cần thiết cho người dùng. 2. Mục đích của đề tài nghiên cứu khoa học - Giúp cho tác giả hiểu sâu về kiến thức của các môn học đã được học trong quá trình học tập và nghiên cứu của mình tại trường đại học. Đồng thời có khả năng thực hành những gì đã học trong lí thuyết vào trong thực tế. - Hướng tới được việc tự tay sản xuất ra các bộ thiết bị cũng như các bộ thiết bị phục vụ trong học tập, nghiên cứu cũng như trong chính đời sống hằng ngày cho con người. 3. Đối tượng và phạm vi nghiên cứu - Đối tượng nghiên cứu: +Cảm biến SHT 11, PIR, khói A6 + Arduino uno r3, module sim 800A - Phạm vi nghiên cứu: kết hợp thông tin lấy được từ cảm biến và đưa kết quả vào Arduino uno r3 xử lí và đưa thông tin qua module sim 800A gửi về cho máy chủ. II. NỘI DUNG 1. Sơ lược về các cảm biến. a. Cảm biến SHT 11 b. Hình ảnh 1.2: Sơ đồ cấu tạo chân và các phần của SHT11 Cảm biến SHT 11 bao gồm có 8 chân. Trong đó tên gọi từng chân và chức năng của chúng như sau:

DẠY KÈM QUY NHƠN OFFICIAL Hình 1.3: Sơ đồ chân của vỏ ngoài cảm biến. Chân 1: GND: nối điện áp 0v cho mạch Chân 2: Data: Chân cung cấp dữ liệu Chân 3:SCK: Chân nhận tín hiệu xung clock, chỉ nhận tín hiệu vào. Chân 4:VDD: Chân cung cấp nguồn. Chân NC: Phải được để lại không kết nối. Đối với điện áp cung cấp vào ở chân số 4 VDD thì mạch có thể nhận điện áp vào trong khoảng đó là từ 2,4V- 5,5 V nhưng mà để hoạt động ổn định nhất thì mạch chỉ chấp nhận hoạt động ở mức 3,3V. Cấu tạo của chip cảm biến Sensor chip: Bên cạnh độ ẩm và cảm biến nhiệt độ. Thì chip còn chứa các bộ phận như sau: -Bộ khuếch đại -Bộ A/D chuyển đổi -Bộ nhớ OTP và một giao diện kĩ thuật số. Bộ cảm biến này có thể xác định bằng mã đó chính là mã alpha –numeric trên nắp của cảm biến Thông số kĩ thuật Hình 2.2: cảm biến SHT 11

Thông số kĩ thuật: -Điện áp tối đa: 150VDC. -Nhiệt độ môi trường xung quanh là từ -40 độ C đến 125 độ C. -Độ ẩm môi trường từ 0% đến 100% -Thời gian đáp ứng 20ms. c. Sơ lược về cảm biến PIR
DẠY KÈM QUY NHƠN OFFICIAL Hình ảnh 1.4: Cấu tạo của cảm biến chuyển động PIR Theo như trên hình vẽ thì chúng ta thấy được cấu tạo của cảm biến chuyển động này bao gồm: -Bên trong có gắn 2 cảm biến tia nhiệt có 3 chân ra: một chân nối mass, một chân nối nguồn DC( khoảng từ 3-15V), một chân lấy tín hiệu điện ra. - Để tăng độ nhạy cho cảm biến này thì dùng thêm kính Fresnel giúp cho mở rộng góc dò và ngăn tia tử ngoại. Thông số kĩ thuật của PIR Hình 2.1 : Cảm biến chuyển động PIR D203B

Thông số kĩ thuật: - Điện áp vào từ 4,5V -14V - Điện áp ra 0-3,3V Cảm biến chuyển động PIR 203B có cấu trúc gồm có 3 chân đầu ra. Đó là gồm các chân D, S, G.Trong đó: Chân số 1-D:Drain có chức năng cấp nguồn VCC cho cảm biến. Chân số 2-S: Source có chức năng đưa tín hiệu output mà cảm biến đã thu nhận được. Chân số 3-G: Ground có chức năng là cấp mass 0V.


DẠY KÈM QUY NHƠN OFFICIAL 2. Sơ lược về Arduino Uno R3 Hình 2.3 : Arduino uno r3

Thông số kĩ thuật: -Chip điều khiển chính: atmega328 -Nguồn nuôi mạch 5V -Số chân Digital 14( hỗ trợ 6 chân PWM) -Số chân Analog6 -Dòng ra trên chân digital tối đa 40mA -Dòng ra trên chân 3,3V là 50mA -Dung lượng bộ nhớ Flash 32KB -SRAM 2KB -EFPROM 1 KB -Tần số 16 MHz
3. Sơ lược về Module sim 800A a. Cấu tạo Cấu tạo của Module sim A6 Hình ảnh: Mặt trước và mặt sau của Module Sim A6
Thứ tự các chân: Header 1:
- VCC: Nguồn dương từ 5-18VDC, lớn hơn 1A - GND: Mass, 0VDC.

DẠY KÈM QUY NHƠN OFFICIAL - EN: Mặc định nối lên cao, chức năng dùng để khởi động (Enable) hoặc dừng hoạt động (Disable) Module Sim800, nếu nếu muốn module Sim800 dừng hoạt động bạn có thể nối chân này xuống âm GND (0VDC). - 232R: Chân nhận tín hiệu RS232. - 232T: Chân truyền tín hiệu RS232 - GND: Mass, 0VDC. - RXD: Chân nhận tín hiệu TTL, chấp nhận mức 3.3 và 5VDC. - TXD: Chân truyền tín hiệu TTL, chấp nhận mức 3.3 và 5VDC. Header 2: - BRXD: Thường không sử dụng, chân nhận tín hiệu, dùng để giao tiếp nạp Firmware cho Sim800, mức tín hiệu 3.3VDC. - BTXD: Thường không sử dụng, chân truyền tín hiệu, dùng để giao tiếp nạp Firmware cho Sim800, mức tín hiệu 3.3VDC. - GND: Mass, 0VDC. - EPN: Ngõ ra loa Speaker âm - EPP: Ngõ ra loa Speaker dương. - MICP: Ngõ vào Micro dương. - MICN: Ngõ vào Micro âm. b. Thông số kĩ thuật - Sử dụng module GSM GPRS sim 800A - Nguồn cung cấp đầu vào: 5-18 VDC , lớn hơn 1A - Mức tín hiệu giao tiếp: TTL ( 3,3-5VDC) hoặc RS232 - Tích hợp chuyển mức tín hiệu TTL Mosfet tốc độ cao - Tích hợp IC chuyển mức tín hiệu RS232 MAX232 - Tích hợp nguồn xung với dòng cao cung cấp cho Sim800A - Sử dụng khe Micro Sim - Thiết kế mạch nhỏ gọn, bền bỉ, chống nhiễu. III Chế tạo thiết bị dự đoán và cảnh báo cháy rừng theo cấp độ 1 Sơ đồ nguyên lí của thiết bị.

DẠY KÈM QUY NHƠN OFFICIAL Sơ đồ nguyên lí của thiết bị dự đoán và cảnh báo chảy rừng theo mức độ - Giá trị của các yếu tố môi trường xung quan cảm biến như là nhiệt độ, độ ẩm, sự chuyển động của con người, động vật, xuất hiện của khói được thu nhận vào thông qua các cảm biến tương ứng và sau đó chuyển từ các tín hiệu tương tự thành tín hiệu điện. Để tiếp nhân giá trị đó và chuyển về bộ xử lí trung tâm. - Sau khi tín hiệu được đưa vào xử lí. Bộ vi xử lí tiến hành xử lí các tín hiệu đã được mã hóa. Thực hiện quét theo các khoảng đã đặt trước và tiến hành đưa lệnh cho các bộ phận chấp hành và gửi tin nhắn về hệ thống. 2. Ý tưởng thiết kế Quy trình nghiên cứu. 3. Thiết kế và hình ảnh sản phẩm đạt được. STT Vật tư,thiết bị Số lượng 1 Thiết bị dự đoán và cảnh báo 1 bộ 2 Nguồn Adapter 12V-1A 1 bộ 3 Điện thoại liên lạc 1 chiếc 4 Đồng hồ vạn năng 1 chiếc

DẠY KÈM QUY NHƠN OFFICIAL Sản phẩm sau khi đã hoàn thành. Cách sử dụng bộ thí nghiệm: Bước 1: Tiến hành lắp đặt các thiết bị vào giá đỡ của chống đỡ. Bước 2: Đưa tín hiệu vào, thay đổi các giá trị của môi trường xung quanh. Thay đổi nhiệt độ, độ ẩm. Bước 3 : kiểm tra tin nhắn và các thiết bị chấp hành đi kèm theo bộ thiết bị. V. KẾT LUẬN 1.Kết quả thu được - Hiều được chức năng,nguyên lí hoạt động của các loại cảm biến nhiệt độ, độ ẩm, chuyển động, khói. - Hiểu về nguyên lí làm việc của Module Sim A6 - Chế tạo và lắp ráp thành công bộ thiết bị. Và thiết kế sao cho phù hợp với mọi yêu cầu đã đặt ra.

DẠY KÈM QUY NHƠN OFFICIAL 2. Hạn chế - Tín hiệu tạo chưa được hoàn toàn theo mong muốn do những hạn chế việc lắp ráp linh kiện(các mối nối hàn vào mạch in). - Tín hiệu nhận được vẫn có độ trễ nhất định do sai số của các linh kiện. TÀI LIỆU THAM KHẢO [1]. Lê Thế Quang (Chủ biên) . Thực hành Kỹ thuật điện tử . NXB ĐHSP Hà Nội. Hà Nội. [2] Phạm Minh Hà (2006), Kỹ thuật mạch điện tử, NXB KHKT. Hà Nội [3] Tống Văn On (Chủ biên) (2000). Vi mạch và mạch tạo sóng. Nhà xuất bản giáo dục. Hồ Chí Minh.
DẠY KÈM QUY NHƠN OFFICIAL MÔ HÌNH HỆ THỐNG CHIẾU SÁNG TIẾT KIỆM ĐIỆN NĂNG TRONG LỚP HỌC Nhóm sinh viên: Trần Đức Anh; Nguyễn Thu Huyền; Trần Văn Thành Công Lớp: K66CN, Khoa Sư phạm Kĩ thuật Người hướng dẫn: ThS. Nguyễn Thị Mai Lan TÓM TẮT Tiết kiệm năng lượng đang là một chương trình hành động quyết liệt đối với nhiều quốc gia trên thế giới nói chung và Việt Nam nói riêng. Với mong muốn được vận dụng những kiến thức đã học về kĩ thuật điện tử vào giải quyết những vấn đề có thực gần gũi trong cuộc sống hàng ngày, nhóm sinh viên lựa chọn nghiên cứu “Mô hình hệ thống chiếu sáng tiết kiệm điện năng trong lớp học” làm đề tài nghiên cứu khoa học của mình. Trước tiên là phải nêu ý tưởng thiết kế và những linh kiện cần dùng để thực hiện ý tưởng. Tiếp theo là vẽ sơ đồ khối hệ thống, sau đó phân tích và thiết kế từng khối. Tiếp đến là vẽ sơ đồ nguyên lý mạch điện tử hệ thống chiếu sáng tiết kiệm điện năng trong lớp học. Cuối cùng là làm mô hình hoàn chỉnh. Từ khóa: chiếu sáng, tự động, tiết kiệm điện năng. 1. MỞ ĐẦU Ngày nay, với sự phát triển mạnh mẽ của thế giới về mọi mặt, trong đó khoa học công nghệ nói chung và ngành công nghệ kĩ thuật điện tử nói riêng đã góp phần làm cho cuộc sống ngày càng hiện đại văn minh hơn. Sự phát triển của xã hội, cơ sở hạ tầng bao gồm các hệ thống chiếu sáng được xây dựng tiêu thụ một lượng lớn điện năng toàn cầu. Do đó tiết kiệm năng lượng đang là một chương trình hành động quyết liệt đối với nhiều quốc gia trên thế giới nói chung và Việt Nam nói riêng. Để thực hiện triệt để việc tiết kiệm điện trong chiếu sáng đơn giản nhất đó là điều khiển đèn tự động. Điều khiển đèn tự động làm cuộc sống đơn giản, góp phần giảm thiểu lãng phí điện năng khi mọi người quên tắt đèn sau khi sử dụng, mang lại nhiều tiện ích cho người sử dụng. Một phòng học đạt tiêu chuẩn thường lựa chọn nguồn sáng và thiết bị chiếu sáng hiệu suất cao nhưng tiêu thụ khá nhiều điện năng. Do đó sử dụng bóng đèn tiết kiệm điện không chỉ giúp học sinh có môi trường học tập với chất lượng ánh sáng tốt hơn, mà còn giúp nhà trường giảm được đáng kể tiền điện. Với mong muốn được vận dụng những kiến thức đã học về kĩ thuật điện tử vào giải quyết những vấn đề có thực gần gũi trong cuộc sống hàng ngày, nhóm sinh
DẠY KÈM QUY NHƠN OFFICIAL viên lựa chọn nghiên cứu “Mô hình hệ thống chiếu sáng tiết kiệm điện năng trong lớp học” làm đề tài nghiên cứu khoa học của mình. 2. NỘI DUNG NGHIÊN CỨU 2.1. Ý tưởng thiết kế Hệ thống chiếu sáng tiết kiệm điện năng trong lớp học hoạt động như sau: - Điều khiển bật/ tắt tự động hệ thống 4 bóng đèn chiếu sáng dùng nguồn220V trong lớp học tùy vào cường độ ánh sáng ngoài trời tác động vào lớp học để đảm bảo phòng học đủ ánh sáng (phòng học đạt tiêu chuẩn là phòng học có độ rọi từ 300-500 lux , mật độ ánh sáng phải đạt mức công suất tiêu thụ 10W/m2.) - Mạch có thể điều chỉnh ngưỡng bật/ tắt đèn theo yêu cầu - Sử dụng nguồn nuôi 220V - Hoạt động ổn định trong thời gian dài -Mô hình có kích thước nhỏ gọn:14x17 cm -Gía thành chế tạo: dưới 200.000 VNĐ Như vậy hệ thống sẽ sử dụng cảm biến ánh sáng để xác định cường độ ánh sáng trong phòng học, chuyển đổi thành tín hiệu có mức điện áp khác nhau tùy thuộc cường độ chiếu sáng. 2.2. Thiết kế hệ thống chiếu sáng tiết kiệm điện năng trong lớp học a. Sơ đồ khối hệ thống Sơ đồ khối hệ thống chiếu sáng tiết kiệm điện năng trong lớp học điều khiển bật/tắt tự động 4 bóng đèn theo cường độ chiếu sáng như sau Cảm biến ánh sáng
Khối xử lý Khối chấp hành (4 bóng đèn loại 220V)
Nguồn nuôi DC Nguồn AC 220V/AC Hình 1. Sơ đồ khối hệ thống chiếu sáng tiết kiệm điện năng trong lớp học điều khiển bật/tắt tự động 4 bóng đèn theo cường độ chiếu sáng
b. Phân tích và thiết kế từng khối
Khối Nhiệm vụ Các phương án thiết kế Phương án lựa chọn
Cảm biến ánh sáng Cảm nhận cường độ ánh sáng để chuyển đổi dòng điện tương ứng - Quang trở - Photodiode Quang trở Chấp Đóng/ mở nguồn 220V - Replay 5V Dùng replay, loại
DẠY KÈM QUY NHƠN OFFICIAL hành cung cấp cho 4 bóng đèn - Phần tử cách ly quang module 4 replay 5V Xử lý Tùy thuộc vào cường độ ánh sáng bật tắt số lượng bóng đèn tương ứng. Trời càng sáng thì bật ít đèn và trời càng tối thì bật nhiều đèn

- Khóa điện tử dùng transistor BJT=> chỉ so sánh 1 mức điện áp - Mạch so sánh OA => có thể so sánh nhiều mức điện áp khác nhau - Dùng vi xử lý, vi điều khiển => có thể so sánh nhiều mức điện áp khác nhau nhưng cần kiến thức lập trình OA so sánh nhiều mức
Nguồn nguồn ổn áp 5V - Nguồn adapter - Mạch ổn áp
Nguồn adapter (nhỏ gọn)
c. Sơ đồ nguyên lý mạch điện tử hệ thống chiếu sáng tiết kiệm điện năng trong lớp học
Hình 2. Sơ đồ nguyên lý mạch điện tử hệ thống chiếu sáng tiết kiệm điện năng trong lớp học




DẠY KÈM QUY NHƠN OFFICIAL Cấu trúc chân của LM324 Quang trở 5mm Nguồn Adapter 5V/2A. DC4.0x1.7mm Module relay 4 kênh 5V- 220V/10A Hình 3. Một số linh kiện dùng trong hệ thống 2.3 Chế tạo mô hình hệ thống chiếu sáng tiết kiệm điện năng trong lớp học Dựa vào Sơ đồ nguyên lý mạch điện tử hệ thống chiếu sáng tiết kiệm điện năng trong lớp học, nhóm sinh viên tiến hành chế tạo mô hình sản phẩm như sau: Hình 4. Một số hình ảnh sản phẩm




DẠY KÈM QUY NHƠN OFFICIAL 3. KẾT LUẬN Qua một thời gian nhiên cứu, thiết kế và chế tạo đè tài đã đạt được những vấn đề sau: Nghiên cứu về việc thiết kế hệ thống điều khiển tự động bật tắt đèn nhiều mức trong thực tiễn và cơ sở lý thuyết thiết kế mô hình điều khiển tự động bật tắt đèn nhiều mức sử dụng OA so sánh nhiều mức. Tiến hành thiết kế và chế tạo thành công mô hình điều khiển tự động bật tắt đèn nhiều mức theo như yêu cầu thiết kế ban đầu và có thể áp dụng thực tế. Qua quá trình nghiên cứu khoa học giúp nhóm tác giả áp dụng những kiến thức đã học, tự tìm hiểu kiến thức mới để thiết kế, chế tạo ra mô hình hệ thống chiếu sáng tiết kiệm điện năng trong lớp học vào thực tiễn cuộc sống. Nắm được quy trình tạo ra sản phẩm kỹ thuật trong thực tế. Mở rộng, phát triển đề tài và xây dựng mô hình hệ thống chiếu sáng tiết kiệm điện năng trong lớp học. TÀI LIỆU THAM KHẢO [1] Nguyễn Thị Mai Lan (2016). Tập bài giảng thực tập chuyên ngành-cho sinh viên chuyên ngành điện tử. Khoa Sư phạm kỹ thuật, Đại học Sư phạm Hà Nội [2]Nguyễn Thị Mai Lan. Tập bài giảng Kỹ thuật tương tự. Khoa Sư phạm kỹ thuật, Đại học Sư phạm Hà Nội. [3]Nguyễn Đức Phô(chủ biên), Nguyễn Đức Chiến(2009). Giáo trình Cảm biến. NXB Khoa học và kỹ thuật. Hà Nội
DẠY KÈM QUY NHƠN OFFICIAL THIẾT KẾ VÀ CHẾ TẠO MÔ HÌNH ĐỘNG CƠ ĐIỆN MỘT CHIỀU Tác giả: Nguyễn Thị Ngọc Hoa, Lớp: K64CN Điện thoại: 01657844345 Email: a31.ngochoa@gmail.com Nguyễn Thị Anh Thư, Lớp: K64CN Điện thoại: 01656062328 Email: nguyenthianhthu50@gmail.com Thầy hướng dẫn: PGS. TS Nguyễn Trọng Khạnh Toám tắt: Trong dạy học khó để biểu diễn cho học sinh về chiều đi của dòng điện, chiều của đường sức từ và tác dụng của lực điện từ lên khung dây. Vì vậy mô hình động cơ điện một chiều sẽ hỗ trợ giáo viên trong việc mô tả và truyền thụ nguyên lý làm việc của động cơ; góp phần bổ sung tài liệu học tập và nâng cao hiệu quả dạy học trong các nhà trường. Đề tài được nghiên cứu dựa trên cơ sở lý luận và thực tiễn của động cơ điện một chiều kích từ độc lập bằng nam châm vĩnh cửu, từ đó đề xuất quy trình thiết kế và chế tạo mô hình động cơ điện một chiều trong dạy học. Mô hình được sử dụng để biểu diễn nguyên lý làm việc của động cơ điện một chiều và đa số người được khảo sát đồng ý việc sử dụng mô hình trong dạy học sẽ nâng cao chất lượng dạy học. Cuối cùng tác giả có một số kết luận và kiến nghị trong việc nghiên cứu và sử dụng mô hình động cơ điện một chiều trong dạy học. Từ khóa: Thiết kế, chế tạo, mô hình, động cơ điện một chiều
DẠY KÈM QUY NHƠN OFFICIAL 1. Mở đầu Do giá thành của động cơ điện một chiều cao nên khó để có một động cơ thật sử dụng trong dạy học ở các trường Trung học phổ thông, Trung tâm Giáo dục Kỹ thuật tổng hợp – Hướng nghiệp cho học sinh. Những trường có động cơ thật thì khó để biểu diễn cho học sinh về chiều đi của dòng điện, chiều của đường sức từ và tác dụng của lực điện từ lên khung dây. Vì vậy mô hình động cơ điện một chiều sẽ giúp học sinh dễ quan sát; làm tăng hứng thú học tập cho học sinh; hỗ trợ giáo viên trong việc mô tả và truyền thụ nguyên lý làm việc của động cơ; góp phần bổ sung tài liệu học tập và nâng cao hiệu quả dạy học trong các nhà trường. Đề tài được nghiên cứu dựa trên cơ sở lý luận và thực tiễn của động cơ điện một chiều kích từ độc lập bằng nam châm vĩnh cửu, từ đó đề xuất quy trình thiết kế và chế tạo mô hình động cơ điện một chiều trong dạy học. Đối tượng nghiên cứu của đề tài là quá trình dạy học môn kỹ thuật điện; phương pháp mô hình; các bước thiết kế và chế tạo mô hình động cơ điện một chiều. Đề tài được áp dụng trong phạm vi các trường Trung học phổ thông, Trung tâm Giáo dục Kỹ thuật tổng hợp – Hướng nghiệp. Đề tài sử dụng kết hợp các phương pháp nghiên cứu sau: Phương pháp phân tích và tổng hợp lý thuyết, phương pháp mô hình, phương pháp nghiên cứu lịch sử,... 2. Nội dung Mô hình động cơ điện một chiều được thiết kế bao gồm các bộ phận chính: nam châm vĩnh cửu, khung dây, cổ góp và chổi điện. Tiến trình thi công sản phẩm như sau: Để đảm bảo độ bền, tính thẩm mỹ, giá thành sản phẩm, thuận tiện cho việc di chuyển trong quá trình dạy học, mô hình được chế tạo chủ yếu bằng tấm fomex có chiều dày 1cm (có thể dùng xốp cứng, gỗ ép, … thay thế) và ống nhựa. a) Bước 1: Làm đế mô hình động cơ điện một chiều Cắt tấm fomex với kích thước 40x55cm để làm đế mô hình động cơ điện một chiều.

DẠY KÈM QUY NHƠN OFFICIAL Hình 1. Thiết kế đế mô hình động cơ điện một chiều b) Bước 2: Thiết kế stato (phần tĩnh) thiết kế nam châm vĩnh cửu Để đơn giản cho việc quan sát và phân tích sử dụng một cặp nam châm N-S, không có dây quấn. Cắt tấm fomex thành 4 miếng 5x6cm, 4 miếng 6x30cm, 2 miếng 5x30cm, 4 miếng 2x16cm. Sau đó ghép lại thành hai khối hộp, cách hai mép theo chiều dài 55cm của đế 3cm, cách mép theo chiều dài 40cm của đế 6cm. Dùng 4 miếng 2x16cm làm trục đỡ 2 khối hộp ngang với trục rôto. Hình 2. Thiết kế stato (phần tĩnh) thiết kế nam châm vĩnh cửu c) Bước 3: Thiết kế rôto (phần động): thiết kế khung dây - Sử dụng ống nhựa 21mm làm khung dây của động cơ điện một chiều. Cắt ống nhựa thành 2 ống dài 24cm, 1 ống dài 14cm, 2 ống dài 6.5cm, 2 ống dài 2.5cm. Sau đó ghép lại bằng các ống nối 21mm tạo thành khung dây kích thước 30x20cm và phần đầu khung dây dài 3cm (đã trừ phần ống nối). Hai đầu khung dây nối với cổ góp. Đặt khung dây trong từ trường của nam châm vĩnh cửu.


DẠY KÈM QUY NHƠN OFFICIAL Hình 3. Thiết kế khung dây động cơ điện một chiều - Thiết kế trục roto làm bằng inox (có thể thay thế bằng tre/sắt/gỗ…) đường kính 1cm, dài 55cm. Trục roto gắn ở giữa khung dây và được cố định bởi hai giá đỡ kích thước 5x16cm. Chuyển động của trục roto chính là chuyển động của khung dây và động cơ. Giá đỡ gắn vào đế, cách hai mép theo chiều dài 40cm của đế 3cm. Hình 4. Thiết kế trục roto và giá đỡ của động cơ điện một chiều d) Bước 4: Thiết kế cổ góp và chổi điện - Cổ góp có dạng hình trụ, gắn ở hai đầu của khung dây. Cổ góp làm bằng ống nhựa 90mm. - Chổi điện tì chặt lên cổ góp, giá chổi điện gắn trên đế của động cơ. Chổi điện có kích thước 3x13cm.


DẠY KÈM QUY NHƠN OFFICIAL Hình 5. Thiết kế cổ góp và chổi điện Dưới đây là sản phẩm mô hình động cơ điện một chiều: Hình 6. Mô hình động cơ điện một chiều Sau khi hoàn thành, mô hình được sử dụng biểu diễn nguyên lý làm việc của động cơ điện một chiều và khảo sát ý kiến 24 sinh viên khoa Sư phạm kỹ thuật, trường Đại học Sư phạm Hà Nội về tính hiệu quả của mô hình động cơ điện một chiều trong dạy học. Nguyên lý làm việc như sau:

DẠY KÈM QUY NHƠN OFFICIAL Cho điện áp một chiều U vào hai chổi điện (dương bên phải và âm bên trái), trong khung dây có dòng điện. Khung dây có điện nằm trong từ trường sẽ chịu tác dụng của lực điện từ F (quy tắc bàn tay trái), sinh ra mômen làm quay khung dây. Khi khung dây quay được nửa vòng, vị trí các thanh dẫn đổi chỗ cho nhau, nhưng do có cổ góp đổi chiều dòng điện, nên chiều lực tác dụng không đổi, đảm bảo chiều quay của khung dây (tức rôto) không đổi. Dựa vào kết quả khảo sát đa số người được khảo sát đồng ý việc sử dụng mô hình động cơ điện một chiều trong dạy học sẽ giúp cho khả năng tiếp thu bài giảng lý thuyết của học sinh tốt hơn; giúp học sinh năng động và sáng tạo hơn; giúp học sinh tự tìm tòi và phát huy khả năng tư duy tốt hơn; giúp học sinh yêu thích môn học hơn và làm nâng cao chất lượng dạy học. Như vậy kết quả khảo sát đã phần nào khẳng định tính thực tiễn và hiệu quả của đề tài. 3. Kết luận và kiến nghị Kết luận Tác giả đã hoàn thành công việc đề tài “Thiết kế và chế tạo động cơ điện một chiều” yêu cầu: - Nghiên cứu cơ sở lý luận và thực tiễn của việc thiết kế và chế tạo mô hình động cơ điện một chiều trong dạy học - Xây dựng các bước thiết kế và chế tạo mô hình động cơ điện một chiều trong dạy học Dựa vào kết quả nhận được, đề tài này có tính khả thi và tính hiệu quả trong dạy học. Kiến nghị Qua quá trình nghiên cứu đề tài, tác giả xin có một số kiến nghị như sau: - Đối với Bộ Giáo dục và Đào tạo: Cung cấp đầy đủ trang thiết bị, phương tiện dạy học hiện đại tạo điều kiện học tập cho giáo viên, học sinh để đạt hiệu quả cao trong dạy học. - Đối với các trường Trung học phổ thông, Trung tâm Giáo dục Kỹ thuật tổng hợp – Hướng nghiệp: Cần trang bị cơ sở vật chất, các phương tiện dạy học hiện đại tạo điều kiện học tập cho giáo viên, học sinh. - Đối với giáo viên: Tăng cường sử dụng phương tiện trực quan (tranh ảnh, mô hình, vật thật,...) trong dạy học. Trên đây là những kết quả nghiên cứu của đề tài “Thiết kế và chế tạo mô hình động cơ điện một chiều”. Đề tài này trong quá trình thực hiện không tránh khỏi những sai sót, mong được sự đóng góp ý kiến, đánh giá của thầy cô và toàn thể các
DẠY KÈM QUY NHƠN OFFICIAL bạn để khắc phục những mặt còn hạn chế để tạo ra sản phẩm tối ưu phục vụ cho hoạt động dạy học. 4. Tài liệu tham kháo 1. Nhữ Thị Việt Hoa (2016), Tập bài giảng Lý luận dạy học Công nghệ, Khoa Sư phạm kỹ thuật, trường Đại học Sư phạm Hà Nội 2. Trần Minh Sơ (10/2011), Giáo trình Kĩ thuật điện, Nhà xuất bản Đại học Sư phạm 3. Động cơ điện https://vi.wikipedia.org/wiki/%C4%90%E1%BB%99ng_c%C6%A1_%C4%91i%E 1%BB%87n 4. Động cơ điện một chiều https://vi.wikipedia.org/wiki/%C4%90%E1%BB%99ng_c%C6%A1_%C4%91i%E 1%BB%87n_m%E1%BB%99t_chi%E1%BB%81u 5. Khái niệm mô hình https://vdict.com/m%C3%B4+h%C3%ACnh,3,0,0.html 6. Mô hình hóa và khảo sát các đặc tính của động cơ điện một chiều http://luanvan.net.vn/luan-van/mo-hinh-hoa-va-khao-sat-cac-dac-tinh-cua-dong-codien-mot-chieu-47158/ 7. Phạm Khánh Tùng, Bài giảng Kỹ thuật điện chương 9 http://hnue.edu.vn/Portals/0/TeachingSubject/tungpk/e636d1c9-c91d-4bd2-86a6f9134f08f9e6Bai-giang---Ky-thuat-Dien---Chuong-9.pdf
DẠY KÈM QUY NHƠN OFFICIALTHIẾT KẾ MỘT SỐ DỒ DÙNG DẠY HỌC KỸ THUẬT ĐIỆN TRONG CHƯƠNG TRÌNH CÔNG NGHỆ 8 Họ và tên sinh viên: Nguyễn Thị Thu Chang Dương Hồng Hà Đinh Thị Thanh Huyền Nguyễn Thị Lan Lớp: K65CN, Khoa: Sư Phạm Kỹ Thuật Người hướng dẫn: PGS.TS Nguyễn Văn Khôi Tóm tắt: Đề tài nghiên cứu và chế tạo một số đồ dùng dạy học cho phần kĩ thuật điện ở môn Công nghệ 8. Sản phẩm nhằm phát triển tư duy tưởng tượng kỹ thuật cho học sinh; học sinh nhận thức nhanh, hiểu chắc chắn, nhớ bền hơn; tạo hứng thú trong việc dạy - học và kiểm tra - đánh giá cho học sinh và giáo viên; góp phần đổi mới phương pháp dạy học tích cực thông qua đó làm tăng tính tích cực trong quá trình nhận thức. Các sản phẩm đã thực hiện về máy biến áp 1 pha., đông cơ điện một pha công suất nhỏ dùng trong một số thiết bị trong gia đình như quạt điện, máy bơm nước, mạch điện cầu thang. Sản phẩm có ý nghĩa thực tiễn, khả thi, đáp ứng được nhu cầu giải quyết khó khăn về đồ dùng dạy học trong quá trình học về lĩnh vực kĩ thuật điện. Sản phẩm giúp học sinh nắm kiến thức dễ dàng hơn và dễ liên hệ với thực tế. Từ khóa: Đồ dùng dạy học, công nghệ 8, kĩ thuật điện I: MỞ ĐẦU 1. Tổng quan tình hình nghiên cứu khoa học lĩnh vực phương pháp dạy học Hiện nay, ở các nhà trường phổ thông và các trường Đại học, cao đẳng vấn đề nghiên cứu khoa học ngày càng được chú trọng và đầu tư. Đặc biệt ở trường Sư phạm, sinh viên càng cần phải rèn luyện khả năng nghiên cứu khoa học để phục vụ cho việc học và hành nghề sau này. Đặc biệt hiện nay khi Giáo Dục Việt nam đang đổi mới theo định hướng phát triển năng lực đề cao sự vận dụng kiến thức, kỹ năng đã học vào cuộc sống thực tiễn thì việc đổi mới phương pháp dạy học trở nên cần thiết hơn bao giờ hết. Và vì thế nên trong quá trình dạy học, người giáo viên cần thiết sử dụng các phương pháp mới, kỹ năng mới cùng với các phương tiện dạy học, thiết bị đồ dùng dạy học để có thể kích thích sự tìm tòi sáng tạo của học sinh. Từ đó, học sinh có thể chủ động áp dụng những kiến thức đã học vào thực tiễn cuộc sống.
DẠY KÈM QUY NHƠN OFFICIAL Nhận rõ được tầm quan trọng của việc này, những năm gần đây ở bậc phổ thông có không ít những cuộc thi nghiên cứu khoa học dành cho học sinh và các cuộc thi sáng tạo đồ dùng dạy học nhằm cổ vũ khuyến khích động viên các thầy cô giáo trong việc tìm tòi nghiên cứu phương pháp dạy học. 2. Lý do chọn đề tài Ngày nay, trước sự phát triển nhanh chóng của khoa học và công nghệ, cả thế giới đang đứng trước thời kỳ công nghệ mới – công nghệ 4.0, các ngành công nghiệp truyền thống như cơ khí, điện, hóa chất được hiện đại hóa và nhiều ngành công nghiệp mới như điện tử, công nghệ thông tin, công nghệ sinh học đang phát triển mạnh mẽ. Môn Công nghệ 8 có thể trang bị cho học sinh một số kiến thức kỹ thuậy cơ bản, một số quy trình công nghệ và kỹ năng lao động đơn giản về cơ khí và điện. Trong chương trình Công nghệ 8, số bài học về Kỹ thuật điện chiếm số lượng khá lớn trên tổng số bài học: Phần 1: VẼ KỸ THUẬT: Từ bài 1 đến bài 16. Phần 2: CƠ KHÍ: Từ bài 17 đến bài 31. Phần 3: KỸ THUẬT ĐIỆN: Từ bài 32 đến bài 59. Nội dung của phần này đề cập đến các vấn đề rất thiết thực và gần gũi với học sinh: An toàn điện, một số đồ dùng điện trong gia đình, mạng điện trong nhà. Từ đây giáo dục học sinh những kiến thức, kỹ năng cần thiết khi các em tiếp xúc với điện hằng ngày. Các em phải biết được nguyên nhân gây ra tai nạn điện, sự nguy hiểm của dòng điện với cơ thế người để biết các biện pháp sử dụng điện một cách an toàn hợp lý đồng thời biết cách xử lý khi xảy ra sự cố điện, tai nạn điện. Bên cạnh đó cũng giáo dục học sinh biết tiết kiệm điện là một hình thức bảo vệ môi trường ngay trong sinh hoạt hằng ngày. Tuy vậy, hiện nay ở các nhà trường Trung học cơ sở, các trang thiết bị, đồ dùng dạy học cho phần học này nói riêng và môn Công nghệ nói chung còn thiếu rất nhiều. Vì thế nên nhóm chúng em muốn thiết kế một số đồ dùng dạy học trên cơ sở một số môn học ở Đại học để phục vụ cho việc dạy học trở nên gần gũi và thực tế hơn. Đây là một hướng nghiên cứu đáp ứng nguyên tắc/yêu cầu 3C trong dạy học: phát huy tính Chủ động của người học; dạy Cách học; áp dụng Công nghệ TT&TT trong dạy học.
DẠY KÈM QUY NHƠN OFFICIAL 3. Mục tiêu đề tài Thiết kế một số đồ dùng dạy học cho phần điện trong chương trình công nghệ 8 để nâng cao hiệu quả dạy học - Nghiên cứu về phương tiện dạy học và cách sử dụng. - Thiết kế được mô hình máy biến áp 1 pha. - Thiết kế được mô hình đông cơ điện một pha công suất nhỏ dùng trong một số thiết bị trong gia đình như quạt điện, máy bơm nước. - Thiết kế được mô hình mạch điện đơn giản: Mạch điện cầu thang. 4. Phương pháp nghiên cứu - Phương pháp nghiên cứu lý thuyết: + Phương pháp phân tích và tổng hợp lý thuyết: + Phương pháp phân loại và hệ thống hóa: - Phương pháp nghiên cứu thực tiễn: + Phương pháp quan sát, điều tra và khảo sát. + Phương pháp thiết kế, chế tạo thử. + Phương pháp mô phỏng. + Phương pháp lấy ý kiến chuyên gia: Xin ý kiến các thầy cô giáo trực tiếp giảng dạy, những người đã có kinh nghiệm. + Phương pháp thực nghiệm sư phạm: Qua thực nghiệm, thực tế. 5. Đối tượng, phạm vi nghiên cứu * Đối tượng: - Nội dung dạy học môn Công nghệ lớp 8. - Các phương tiện trực quan thường dùng trong dạy học môn công nghệ 8. - Hoạt động của giáo viên và học sinh trong giờ học sử dụng phương tiện trực quan. * Phạm vi nghiên cứu: - Đề tài không đi nghiên cứu toàn bộ các đồ dùng dạy học, mà chỉ tìm hiểu và thiết kế một số thiết bị tiêu biểu nhằm phát triển một số năng lực cho học sinh thông qua việc sử dụng phương tiện trực quan trong dạy học công nghệ 8 ở THCS.
DẠY KÈM QUY NHƠN OFFICIAL II: NỘI DUNG NGHIÊN CỨU Chương 1: CHẾ TẠO QUẠT ĐIỆN, MÁY BƠM NƯỚC TỪ ĐỘNG CƠ ĐIỆN 1 PHA Sử dụng trong dạy học bài 44, 45 sách giáo khoa công nghệ 8: ĐỒ DÙNG LOẠI ĐIỆN-CƠ: QUẠT ĐIỆN, MÁY BƠM NƯỚC và THỰC HÀNH QUẠT ĐIỆN. 1. Động cơ điện 1 pha a) Cấu tạo: Động cơ điện 1 pha gồm 2 phần chính là roto và stato. - Stato (phần đứng yên): gồm lõi thép và dây quấn. Lõi thép stato làm bằng lá thép kỹ thuật điện ghép thành hình trụ rỗng, mặt trong có các trụ hoặc các rãnh để quấn dây điện từ. Dây quấn làm bằng dây điện từ được đặt cách điện với lõi thép. Loại động cơ điện mạt trong lõi thép có các cực để cuốn dây thường được chế tạo với công suất nhỏ. Loại động cơ điện mặt trong có rãnh để cuốn dây thường được chế tạo với công suất lớn hơn. Hình 1 Cấu tạo stato động cơ điện 1 pha: 1: dây quấn; 2:Lõi thép có các cực để quấn dây.

Hình 2 Cấu tạo roto của động cơ điện 1 pha: 1: Lõi thép; 2: Thanh dẫn lồng sóc; 3: Vòng ngắn mạch - Roto (phần quay): gồm lõi thép và dây quấn. Lõi thép làm bằng lá thép kỹ thuật điện ghép lại thành khối trụ, mặt ngoài có các rãnh. Dây quấn roto kiểu lồng sóc, gồm các thanh dẫn (nhôm, đồng) đặt trong các rãnh của lõi thép nối với nhau bằng vòng ngắn mạch ở hai đầu.
Hình 3 Sản phẩm động cơ điện b) Nguyên lý làm việc:



DẠY KÈM QUY NHƠN OFFICIAL - Xét một động cơ điện xoay chiều một pha đơn giản gồm stato, rôto lồng sóc và một cuộn dây stato đấu vào lưới điện xoay chiều một pha. Xét từ trường do dòng điện sinh ra trong cuộn dây tại các thời điểm t1, t2, t3 . Tại thời điểm t1, giả sử B dương, A âm, dòng điện chạy qua cuộn dây Stato. Dùng quy tắc vặn nút chai xác định được chiều của từ trường tương ứng chạy trong Stato như sau: Hình 4: Nguyên lý làm việc của động cơ điện 1 pha dùng vòng ngắn mạch Tại thời điểm t2, không có dòng điện chạy qua cuộn dây Stato nên từ trường trong Stato bằng không. Tại thời điểm t3, khi đó B âm, A dương dòng điện chạy qua cuộn dây Stato. Dùng quy tắc vặn nút chai xác định được chiều của từ trường tương ứng chạy trong Stato. Ở các chu kỳ tiếp theo kết quả tương tự. 2. Quạt điện: a) Cấu tạo: Gồm 2 phần chính: Động cơ điện và cánh quạt. - Cánh quạt được lắp với trục động cơ điện. Cánh quạt được làm bằng nhựa hoặc kim loại được tạo dáng để tạo ra gió khi quay. - Ngoài ra, còn có các bộ phận điều chỉnh tốc độ, thay đổi hướng gió, hẹn giờ,... Hình 5 Sản phẩm quạt điện b) Nguyên lý làm việc - Quạt điện thực chất là động cơ điện cộng với cánh quạt. - Khi đóng điện vào quạt, động cơ điện quay, kéo theo cánh quạt quay theo tạo ra gió mát.



DẠY KÈM QUY NHƠN OFFICIAL 3. Máy bơm nước a) Cấu tạo: Máy bơm nước gồm 2 phần: phần động cơ điện và phần bơm. Phần bơm gồm có các bộ phận chính: roto bơm (phần quay), buồng bơm (phần đứng yên), cửa hút nước, cửa xả nước. Roto bơm có nhiều cánh bơm được đặt trong buồng bơm và lắp chặt trên cùng trục quay của động cơ điện. Hình 6 Sơ đồ khối máy bơm nước:


Hình 7: Sản phẩm máy bơm nước 1: Động cơ điện; 2: Trục; 3. Buồng bơm; 4. Cửa hút nước; 5 Cửa xả nước
b) Nguyên lý làm việc:
- Máy bơm nước thực chất là động cơ điện cộng với phần bơm. - Khi đóng điện, động cơ điện quay, cánh bơm lắp trên trục động cơ sẽ quay, hút nước vào buông bơm đồng thời đẩy nước tới ống thoát nước đưa đến nơi sử dụng. -----------------------------------------------------------------------
Chương 2: CHẾ TẠO MÁY BIẾN ÁP MỘT PHA
Sử dụng trong dạy học bài 46, 47 sách giáo khoa công nghệ 8: MÁY BIẾN ÁP MỘT PHA và THỰC HÀNH MÁY BIẾN ÁP 1. Cấu tạo: Gồm 2 bộ phận chính: lõi thép và dây quấn.
a) Lõi thép:
- Lõi thép được làm từ thép kĩ thuật điện, được cán thành các lá thép dày 0,3; 0,35; 0,5mm, hai mặt có phủ sơn cách điện để giảm tổn hao do dòng điện xoáy (dòng Phucô). Lõi thép dùng để dẫn từ cho máy biến áp. Hình 8: Một số loại lá thép kỹ thuật điện loại I, U, E
b) Dây quấn:

DẠY KÈM QUY NHƠN OFFICIAL Dây quấn được làm bằng dây điện từ (được tráng hoặc bọc lớp cách điện) được quấn quanh lõi thép.Giữa các vòng dây có cách điện với nhau và cách điện với lõi thép. Máy biến áp 1 pha thường có hai dây quấn: - Dây quấn nối với nguồn điện áp U1 gọi là dây quấn sơ cấp có N1 vòng dây. - Dây quấn lấy điện ra sử dụng có điện áp U2 gọi là dây quấn thứ cấp có N2 vòng dây. Hình 9: Sơ đồ cấu tạo máy biến áp 1 pha 1: Dây quấn sơ cấp; 2: Dây quấn thứ cấp; 3: Lõi thép 2. Nguyên lý làm việc Hình 10: Nguyên lý làm việc của máy biến áp 1 pha Máy biến áp làm việc dựa vào hiện tượng cảm ứng điện từ. Khi máy biến áp làm việc, điện áp đưa vào dây quấn sơ cấp là U1, trong dây quấn sơ cấp có dòng điện. Nhờ có cảm ứng điện từ giữa dây quấn sơ cấp và dây quấn thứ cấp, điện áp lấy ra ở hai đầu của dây quấn thứ cấp là U2. Tỉ số giữa số vòng dây sơ cấp và thứ cấp bằng tỉ số điện áp giữa chúng. (k: hệ số biến áp) - Máy biến áp có U1 > U2: máy biến áp hạ áp. - Máy biến áp có U1 < U2: máy biến áp tăng áp. 3. Tính toán quấn máy biến áp 1 pha. BT1: Tính toán và quấn dây MBA có P=50W từ U1=220V xuống U21=6V; U22=12V. Dùng lá thép dày 0,5mm; bề rộng a=1.5cm; thép silic 3%. (k=0,5; B=1,2). P=50W => J=4(A/mm2)



DẠY KÈM QUY NHƠN OFFICIAL - Thiết diện tính toán: Stt= = 6,7cm2 - Ssắt= Stt x k = 6,7 x 0,5=3,35cm2 - Độ dày lõi thép: Ssắt : a= 3,35: 3 = 1,1cm =11mm -Số lá thép: 11 : 0,5 =22 lá - Số vòng/von: nv=45/(B x Stt)=45/(1,2 x 3) = 12,5 vòng/von N1= U1 x nv =220 x 12,5= 2750 vòng. N21= U21 x nv=6 x 12,5= 75 vòng. N22= U22 x nv=12 x 12,5=150 vòng. I1= P/U1=50/220=0,23A ; I21=U1xI1/U21=8,44A ; I22=U1xI1/U22=4,22A Thiết diện dây sơ cấp: S1=I1/J=0.23/4=0.575mm2 => Đường kính d1= 0.28mm Thiết diện dây thứ cấp; I22/J= 4,22/4= 1,055mm2 => Dường kính d2 = 1 mm - Hệ số lấp đầy: Scửasổ = 0,75axa = 0,75x1,5x1,5=1,6875cm2 Sdây = S1N1+S2N2+10%(S1N1+S2N2)= 1,689cm2 k lấp đầy = Sdây/ Scửasổ= 1,689/1,6875<1 => khả thi. Hướng dẫn cách quấn xem video. BT2: Từ máy biến áp như hình sau em em hãy xác định các tỉ số biến đổi điện áp có thể có? (Hình 12) Hình 11: Máy biến áp một pha 1 Hình 12: Máy biến áp một pha 2 ---------------------------------------------------------------------Chương 3: THIẾT KẾ MẠCH ĐIỆN CẦU THANG Sử dụng trong dạy học bài 55,56,57,58,59 sách giáo khoa công nghệ 8: SƠ ĐỒ ĐIỆN, THỰC HÀNH VẼ SƠ ĐỒ NGUYÊN LÝ MẠCH ĐIỆN, THỰC HÀNH VẼ SƠ ĐỒ LẮP ĐẶT MẠCH ĐIỆN, THIẾT KẾ MẠCH ĐIỆN và THỰC HÀNH THIẾT KẾ MẠCH ĐIỆN

DẠY KÈM QUY NHƠN OFFICIAL


1. Xây dựng sơ đồ mạch điện cầu thang
- Nguyên vật liệu và dụng cụ: + Bảng nhựa: 1 tấm + Công tắc 3 cực: 2 cái + Công tắc 2 cực:1 cái + Bóng đèn: 2 cái + Đui đèn: 2 cái + Dây điện: 3m + Aptomat: 1 cái
- Các sơ đồ: Sơ đồ nguyên lý Sơ đồ lắp đặt Sơ đồ không gian lắp đặt - Các bước thực hiện: Bước 1: Xác định chức năng của mạch điện. Bước 2: Đưa ra các phương án thiết kế (vẽ sơ đồ nguyên lý của mạch điện) và lựa chọn phương án thích hợp. Bước 3: Chọn thiết bị và đồ dùng điện thích hợp cho mạch điện. Bước 4: Lắp thử và kiểm tra mạch điện có làm việc theo đúng mục đích thiết kế hay không.
2. Sản phẩm: Hình 13: Bảng điện mạch điện cầu thang
-----------------------------------------------------------------------
Chương 4: MỘT SỐ BẢNG VẬT LIỆU





DẠY KÈM QUY NHƠN OFFICIAL Hình 14: Một số dây cáp điện Hình 15:Một số dây dẫn điện Hình 16: Vật liệu cách điện Hình 17:Vật liệu dẫn điện Hình 18: Vật liệu dẫn từ III: KẾT LUẬN VÀ KIẾN NGHỊ Trong quá trình giảng dạy, nếu giáo viên chỉ dạy lý thuyết, sử dụng tranh vẽ hay vẽ lên bảng thì hiệu quả dạy học không cao. Do đó, cần phải sử dụng mô hình trực quan để học sinh dễ dàng quan sát, phân tích, so sánh, khái quát hóa, trừu tượng hóa giúp cho quá trình nhận thức được toàn diện và hiệu quả. Mô hình có tác dụng lớn trong dạy học trực quan và dạy học theo định hướng phát triển năng lực cho học sinh giúp học sinh được trải nghiệm với các thiết bị và cách chúng hoạt động một cách cụ thể nhất. Đồng thời cũng góp phần giáo dục các em về ý thức an toàn lao động khi tiếp xúc với các thiết bị điện, bên cạnh đó cũng góp phần hướng nghiệp cho các em bước ban đầu. Việc thiết kế chế tạo một số đồ dùng dạy học cho phần điện Công nghệ 8 nhằm: - Phát triển tư duy tưởng tượng kỹ thuật cho học sinh. - Học sinh nhận thức nhanh, hiểu chắc chắn, nhớ bền hơn. - Tạo hứng thú trong việc dạy - học và kiểm tra - đánh giá cho học sinh và giáo viên. - Góp phần đổi mới phương pháp dạy học tích cực thông qua đó làm tăng tính tích cực trong quá trình nhận thức.


DẠY KÈM QUY NHƠN OFFICIAL - Có ý nghĩa thực tiễn, khả thi, đáp ứng được nhu cầu giải quyết khó khăn về đồ dùng dạy học trong quá trình học về lĩnh vực kỹ thuật điện. - Học sinh nắm kiến thức dễ dàng hơn và dễ liên hệ với thực tế. Bản báo cáo cũng như sản phầm của nhóm chúng em còn nhiều thiếu xót, rất mong nhận được sự góp ý từ thầy cô và các bạn để có thể hoàn thiện hơn. Chúng em xin chân trọng cảm ơn! Nhóm sinh viên
DẠY KÈM QUY NHƠN OFFICIAL LED NHÁY THEO NHẠC Họ và tên sinh viên: Nguyễn Thị Ngọc Huyền Nguyễn Quốc Khánh Lớp: K65DT, Khoa: Sư Phạm Kỹ Thuật Người hướng dẫn: Th.S NGUYỄN THỊ MAI LAN Tóm tắt: Đề tài nghiên cứu tạo ra sản phẩm mạch LED nháy theo nhạc sẽ nhận tín hiệu âm thanh vào qua cổng âm thanh, sau đó điều khiển dải LED nhấp nháy theo tần số nhạc đưa vào (các bài hát khác nhau dải LED sẽ nháy khác nhau) theo các hiệu ứng đã được thiết lập sẵn. Từ khóa: LED nhấp nháy, hiệu ứng đèn, đèn và nhạc I: MỞ ĐẦU 1. Tổng quan tình hình nghiên cứu Trong đời sống công nghệ hiện đại ngày nay ngành kỹ thuật Điện, Điện tử là ngành kỹ thuật mũi nhọn, hiện đại, được ứng dụng rộng rãi trong mọi lĩnh vực của sản xuất và đời sống và là đòn bẩy giúp các ngành khoa học kĩ thuật khác phát triển. Vì vậy, ngành Công nghệ kỹ thuật Điện, Điện tử ngày càng đóng vai trò quan trọng trong sản xuất và đời sống. Là sinh viên ngành điện tử, để nâng cao tính thực hành và khả năng vận dụng những kiến thức đã học vào thực tế thì việc tìm tòi, tự nghiên cứu và thiết kế các mạch điện tử cơ bản là điều tất yếu đối với sinh viên. Để giúp cho việc tự tìm hiểu và đưa sinh viên đến gần hơn với công nghệ điển tử, bộ môn nhập môn điện tử đã ra đời và giúp cho các sinh viên chúng em làm quen dễ dàng hơn và tạo động lực mạnh mẽ giúp cho chúng em nâng cao hứng thú trong việc học tập 2. Lý do chọn đề tài Số đông mọi người đã, đang và sẽ tiếp tục nghe nhạc những khi rảnh rỗi. Bởi âm nhạc có tác dụng rất tốt với cuộc sống của mỗi người, nó giúp mọi người ngủ ngon hơn, ổn định thần kinh, giảm stress và làm việc tốt hơn.Và sẽ hoàn hảo hơn rất nhiều khi chúng ta có thể kết hợp âm nhạc với ánh sáng. Chính vì vậy mà nhóm chúng em đã có ý tưởng là làm mạch led nháy theo nhạc để giúp mỗi chúng ta có những phút giây nghe nhạc vui vẻ và thú vị hơn.
DẠY KÈM QUY NHƠN OFFICIAL 3. Mục tiêu đề tài Nhằm phục vụ cho nhu cầu thực tiến trong đời sống của con người. Ứng dụng của mạch led nháy theo nhạc rất đa dạng: - Mạch led nháy theo nhạc trang trí cho các quán bar, quán cafe… giúp cho không gian quán đẹp hơn, sống động hơn, thú hút khách hàng hơn. - Làm đẹp không gian phòng nhạc của gia đình. - Tích hợp vào các sản phẩm nghe nhạc như loa, amply… 4. Phương pháp nghiên cứu - Phương pháp nghiên cứu lý thuyết: + Phương pháp phân tích và tổng hợp lý thuyết: + Phương pháp phân loại và hệ thống hóa: - Phương pháp nghiên cứu thực tiễn: + Phương pháp quan sát, điều tra và khảo sát. + Phương pháp thiết kế, chế tạo thử. + Phương pháp mô phỏng. + Phương pháp lấy ý kiến chuyên gia: Xin ý kiến các thầy cô giáo trực tiếp giảng dạy, những người đã có kinh nghiệm. + Phương pháp thực nghiệm sư phạm: Qua thực nghiệm, thực tế. 5. Đối tượng, phạm vi nghiên cứu * Đối tượng: - Hệ thống led nháy theo nhạc đã và đang sử dụng tronmg cuộc sống hằng ngày. - Nguyên lý hoạt động của mạch led nháy theo nhạc. - Ngoài ra, để hoàn thiện sản phẩm cần nghiên cứu thêm về mạch khuếch đại công suất âm tần. * Phạm vi nghiên cứu: - Một số cách làm sản phẩm led nháy theo nhạc phổ biến như sử dụng IC AN6884, LM3915. Ở đây chúng em tập trung nghiên cứu và sử dụng IC LM3915. - Mạch khuếch đại công suất âm tần sử dụng LA4440. II: TIẾN TRÌNH NGHIÊN CỨU Chương 1: MÔ TẢ SẢN PHẨM 1. Mô tả sản phẩm: Sản phẩm mạch LED nháy theo nhạc sẽ nhận tín hiệu âm thanh vào qua cổng âm thanh, sau đó điều khiển dải LED nhấp nháy theo tần số nhạc đưa vào (các bài
DẠY KÈM QUY NHƠN OFFICIAL hát khác nhau dải LED sẽ nháy khác nhau) theo các hiệu ứng đã được thiết lập sẵn. Các yêu cầu chức năng và các yêu cầu phi chức năng sau. 1.1- Yêu cầu chức năng: Mạch led nháy theo nhạc có các hiệu ứng: - Nháy theo 1 dải led - Điều chỉnh hiệu ứng nháy bằng núm vặn biến trở - LED nháy theo biên âm thanh phụ thuộc bài hát 1.2- Yêu cầu phi chức năng: - Số lượng led: 20 - Tạo hình: trái tim - Cổng âm thanh: jack 3.5 (mm) - Nguồn cấp điện áp: nguồn 1 chiều 12V - Điều kiện hoạt động tốt: 15- 40 oC - Led sáng đều & ổn định - tuổi thọ led từ 40.000- 50.000 (h) Chương 2: SƠ ĐỒ KHỐI: Thiết kế sơ đồ khối Mạch điện gồm bốn khối là khối nguồn, khối nhận tín hiệu audio vào, khối điều khiển và khối hiển thị Hình 2.1:Sơ đồ khối của mạch - Nguyên lý hoạt động: Khối nguồn cấp điện áp cho các khối còn lại của mạch hoạt động. Khối nhận audio vào sẽ nhận tín hiệu của âm thanh vào, và xử lý thô rồi đưa tín hiệu đó vào khối điều khiển. Khối điều khiển khi nhận được tín hiệu thì sẽ xử lý rồi xuất tín hiệu điều khiển led ở khối khiển thị. Khối hiển thị sẽ hiển thị tín hiệu điều khiển thông qua việc nháy led. Nhận tín hiệu audio vào
Khối điều khiển Khổi hiển thị
Khối nguồn
DẠY KÈM QUY NHƠN OFFICIAL Chương 3: THIẾT KẾ SƠ ĐỒ CHI TIẾT CÁC KHỐI VÀ LỰA CHỌN PHƯƠNG ÁN TỐI ƯU: Có rất nhiều các loại nguồn khác nhau, ví dụ nguồn từ laptop, arduino, adapter. Nhưng do mạch khuếch đại công suất âm tần dùng IC LA4440 dùng nguồn 12V và mạch điều khiển LED dùng IC LM 3915 dùng nguồn từ 3V – 25V nên chúng em quyết định sử dụng nguồn từ adapter có thông số 12V – 1,25A. Hình 3.1 Nguồn adapter Hình 3.2 Nguồn từ laptop Hình 3.1: Lựa chọn nguồn sử dụng cho sản phẩm 3.1-Khối tín hiệu vào: Khối tín hiệu khuếch đại tín hiệu nhận đc từ IC LM4440. nhận tín hiệu rồi xử lý đưa ra lệnh điều khiển các led ở khối hiểu thị. Hình 3.2 Sơ đồ khối điều khiển - Sử dụng IC LA4440 là linh kiện chính. Bộ xử lý sau khuếch đại

Bộ khuếch đại tín hiệu
Bộ nhận tín hiệu âm thanh

DẠY KÈM QUY NHƠN OFFICIAL - Lấy nhạc từ điện thoại hoặc laptop, cắm bằng jack 3.5. đưa tín hiệu vào bộ khuếch đại, khuếch đại âm thanh lên mức yêu cầu rồi sau đó nối với khối hiển thị. Khối điều khiển: Hình 3.3 : Sơ đồ nguyên lý hoạt động khối tín hiệu vào - Tín hiệu âm thanh vào qua jack 3.5. - Bộ điều chỉnh biên độ tín hiệu bao gồm biến trở điều chỉnh biên độ đưa tín hiệu vào IC LM3915 sau đó tín hiệu được xuất ra khối điều khiển. Ngoài ra còn có các tụ C1, C2 dùng để lọc tín hiệu Hình 3.4 Jack audio 3.5 Hình 3.5 IC LM3915 - Tín hiệu audio vào từ jack 3.5mm qua jumper cái P1, đường A1 là đường tín hiệu, đường A2 là đường GND để đồng bộ âm nguồn của audio vào với nguồn adapter. 3.2- Khối hiển thị: Nguyên lý hoạt động: Tín hiệu đưa ra IC LM 3915

Bộ điều chỉnh biên độ tín hiệu Âm thanh vào
Hệ thống hiện thị Bộ nhận tín hiệu từ khối điều khiển Hệ thống điều khiển hiệu ứng bằng tay


DẠY KÈM QUY NHƠN OFFICIAL Chương 4: MÔ PHỎNG: Mô phỏng sẽ trình bày bước trước khi thiết kế mạch in & hoàn thành sản phẩm. Sau khi hoàn thành việc thiết kế chi tiết từng khối thì chúng em sẽ mô phỏng mạch trên proteus. Đây là công việc giúp chúng em nhận ra được những sai lầm trong thiết kế và sửa lại chúng. Mạch loa: Hình 4.1 mô phỏng nguyên lý mạch loa trên Proteus Hình 4.2 mạch in khối loa



DẠY KÈM QUY NHƠN OFFICIAL Mạch led: Hình 4.3 mô phỏng nguyên lý mạch led trên Proteus Hình 4.4 mạch in khối led Chương 5: LÀM MẠCH: 5.1 Hàn mạch Sau khi có đầy đủ linh kiện chúng ta hàn mạch. Trong quá trình hàn mạch phải tuân thủ một số nguyên tắc sau: - Phải dùng nhựa thông trong quá trình hàn. - Không được để thiếc hàn rơi trên mạch in, có thể gây chập cháy mạch.

DẠY KÈM QUY NHƠN OFFICIAL - Không được để mỏ hàn quá lâu ở chân linh kiện khiến cho kinh kiện bị hỏng. - Hạn chế tối đa việc hàn đi hàn lại một mốt hàn, có thể làm cho hỏng mạch in. 5.2 Kiểm tra mạch in: - Trước tiên, kiểm tra bằng mắt thường xem mạch in có đúng với mạch in chúng ta thiết kế không ? - Kiểm tra bằng mắt xem có chân linh kiện nào bị nối chung với GND thông qua lớp đổ đồng không ( trường hợp này rất dễ xảy ra vì chúng ta để khoảng cách lớp đổ đồng với dây nối quá bé hoặc do cơ sở làm mạch in không tốt). - Kiểm tra bằng đồng hồ đo xem các dây nối có bị đứt không bằng cách đo thông mạch rồi đặt 2 đầu que đo của đồng hồ vào 2 đầu dây nối. - Kiểm tra 2 dây nguồn và GND xem chung có bị nối tắt khồng bằng đồng hồ, tránh tình trạng bị nối tắt dẫn đến dòng quá lớn làm hỏng adapter. - Sửa tất cả các lỗi gặp phải trong quá trình kiềm tra trên. - Quan sát bằng mắt thường xem có mối hàn nào bị chờm sang dây khác không, đặc biệt là các mối hàn ở chân IC - Dùng đồng hồ đo thông mạch, chập mạch. Đặt que đo của đồng hồ tại chân linh kiện đc nối với nhau xem có thông mạch không. Đặt que đo của đồng hồ tại chân linh kiện không được nối với nhau xem chúng có bị nối với nhau do hàn mạch không. - Kiểm tra 2 dây nguồn và GND xem chúng có bị nối tắt khồng bằng đồng hồ, tránh tình trạng bị nối tắt dẫn đến dòng quá lớn làm hỏng adapter. - Sửa tất cả các lỗi gặp phải trong quá trình kiềm tra trên. III: KẾT LUẬN VÀ KIẾN NGHỊ: Mạch cấu tạo rất đơn giản. Chỉ gồm 1 IC LM3915, 20led đơn dùng để hiển thị (cứ 2 led lại được đấu nối tiếp với nhau và nối vào một bộ so sánh của IC), 1 biến trở tam giác 20k, 1 trở 1k. Sự hoạt động của mạch này như sau: khi ta cấp điện áp cho nó khoảng 5V, đưa tín hiệu âm tần vào thì led bắt đầu sang từ vị trí số 1 đến vị trí số 20 tùy theo biên độ của tín hiệu đưa vào lớn hay nhỏ. IC này có 10 bộ so sánh, mỗi bộ có một mức điện áp chuẩn riêng biệt được sắp xếp tăng dần theo thứ tự điện áp từ led 1 đến led 20. Tất nhiên điện áp chuẩn này được cấp theo một quy tắc chuẩn có sẵn trong IC, khi có tín hiệu vào, tín hiệu này sẽ đi qua 10 bộ so sánh từ mức điện áp thấp đến mức điện áp cao. Đến mức điện áp nào nó sẽ so sánh với mức điện áp đó, nếu thỏa mãn, nó sẽ xuất ở đầu ra ở bộ so sánh đó, điều này đồng nghĩa với việc led sẽ sáng, cứ như vậy từ led 2 trở đi đến led 20.
DẠY KÈM QUY NHƠN OFFICIAL Cũng tương tự và giả sử led 20 sáng thì 19 led kia cũng sang theo do mức điện áp phù hợp. Bản báo cáo cũng như sản phầm của nhóm chúng em còn nhiều thiếu xót, rất mong nhận được sự góp ý từ thầy cô và các bạn để có thể hoàn thiện hơn. Chúng em xin chân trọng cảm ơn! Nhóm sinh viên
DẠY KÈM QUY NHƠN OFFICIAL ỨNG DỤNG ARDUINO TRONG ĐIỀU KHIỂN HỆ THỐNG ĐÈN ĐƯỜNG THÔNG MINH Nguyễn Vũ Nam Sơn K64CN – Khoa Sư phạm Kỹ thuật - ĐHSPHN Điện thoại: 0936034754 Email: nguyenvunamson@gmail.com Tóm tắt: Ngày nay, nhu cầu tiêu thụ năng lượng ở nước ta đang gia tăng mạnh mẽ, trong bối cảnh đang phải phấn đấu vượt qua những thách thức to lớn về nguy cơ hủy hoại môi trường, nguồn tài nguyên năng lượng truyền thống (than, dầu khí, thủy điện) ngày càng khan hiếm thì vấn đề “tiết kiệm năng lượng” có ý nghĩa vô cùng quan trọng. Có thể khẳng định rằng, tiết kiệm năng lượng là giải pháp lựa chọn đầu tư phát triển năng lượng tối ưu nhất (chi phí thấp, hiệu quả cao), đáp ứng được các tiêu chí trong chính sách phát triển bền vững. Trong bối cảnh an ninh năng lượng đang trở thành vấn đề cấp bách như hiện nay, việc sử dụng năng lượng tiết kiệm và hiệu quả không còn là câu chuyện của riêng cá nhân, doanh nghiệp nào, mà là mối quan tâm của toàn xã hội. Tại Việt Nam, điện năng dùng cho chiếu sáng chiếm 35% tổng điện năng tiêu thụ (trên thế giới tỷ lệ này chỉ chiếm khoảng 16-17%). Trong đó, hệ thống chiếu sáng công cộng đang là lĩnh vực tiêu tốn nhiều năng lượng do thiết kế, lắp đặt thiết bị và sử dụng chiếu sáng chưa hiệu quả. Bài viết này đưa ra một phương án mới trong việc điều khiển hệ thống đèn chiếu sáng công cộng tại Hà Nội và giải quyết được tối đa vấn đề tiết kiệm năng lượng Từ khóa: năng lượng, đèn đường, cảm biến, Arduino 1. Đặt vấn đề Việt Nam hiện nay, điện năng dành cho chiếu sáng hàng năm chiếm khoảng 35% tổng điện năng tiêu thụ. So với thế giới thì đây là mức cao, do tỷ lệ này ở trên thế giới là khoảng 16-17%. Trong đó, hệ thống chiếu sáng công cộng ở nước ta, phần vì do được lắp đặt từ lâu nên xuống cấp, phần vì sử dụng công nghệ tốn năng lượng, lắp đặt chưa đem lại hiệu quả sử dụng tối đa nên việc sử dụng điện còn nhiều lãng phí. Theo thông tin từ Trung tâm tiết kiệm năng lượng TP. HCM (ECC HCMC), hiện tại các thành phố lớn của Việt Nam vẫn còn đang dùng đèn thủy ngân cao áp hoặc sodium cao áp cho hệ thống chiếu sáng công cộng. Trong đó đơn cử như tại
DẠY KÈM QUY NHƠN OFFICIAL Hà Nội 52%, Bắc Giang 65%, Tuyên Quang 100%, Hội An 60%, Bến Tre 83%, Rạch Giá 90%… Đây là loại đèn tiêu thụ nhiều điện năng, hiệu suất chiếu sáng thấp, tuổi thọ trung bình của loại đèn này không cao, chỉ từ 6000 – 18000 giờ, chất lượng và năng suất sử dụng còn thấp. Hệ thống các trạm điều khiển đèn chỉ được quản lý và điều khiển thông qua tủ cục bộ và hầu như chưa có thiết bị điều khiển chiếu sáng nào cho hệ thống đèn này. Do đó, để giảm chi phí cho việc sử dụng điện năng và đối phó với tình trạng thiếu điện thường xuyên ở các thành phố lớn, trong những năm gần đây, rất nhiều các thành phố lớn ở nước ta đã phải dùng biện pháp tắt bớt các đèn công cộng vào giờ khuya, gây nguy hiểm cho các phương tiện giao thông, các tệ nạn như trộm cắp, cướp giật cũng tăng cao do không đủ ánh sáng nơi công cộng. Chưa kể đến việc, bản thân các hệ thống chiếu sáng công cộng này cũng đã và đang góp phần làm đẹp thêm cho đô thị, đảm bảo an ninh, trật tự, đẩy mạnh các hoạt động thương mại hàng hóa, dịch vụ… Do đó, nếu cải thiện được chất lượng của hệ thống chiếu sáng công cộng này, sẽ góp phần thúc đẩy sự phát triển và lớn mạnh của đô thị theo chiều hướng bền vững. 2. Đối tượng và phương pháp nghiên cứu - Đối tượng: hệ thống đèn chiếu sáng công cộng, Arduino UNO R3, cảm biến hồng ngoại, cảm biến ánh sáng - Phương pháp: nghiên cứu lý thuyết dựa trên tài liệu về cấu tạo và nguyên lý hoạt động của Arduino UNO, cảm biến hồng ngoại, cảm biến ánh sáng kết hợp với nghiên cứu thực nghiệm, khảo sát và lắp đặt trên mô hình. 3. Kết quả nghiên cứu Arduino UNO Vi điều khiển ATmega328 họ 8bit Điện áp hoạt động 5V DC (chỉ được cấp qua cổng USB) Tần số hoạt động 16 MHz


DẠY KÈM QUY NHƠN OFFICIAL Dòng tiêu thụ khoảng 30mA Điện áp vào khuyên dùng 7-12V DC Điện áp vào giới hạn 6-20V DC Số chân Digital I/O 14 (6 chân hardware PWM) Số chân Analog 6 (độ phân giải 10bit) Dòng tối đa trên mỗi chân I/O 30 mA Dòng ra tối đa (5V) 500 mA Dòng ra tối đa (3.3V) 50 mA Bộ nhớ flash 32 KB (ATmega328) với 0.5KB dùng bởi bootloader SRAM 2 KB (ATmega328) EEPROM 1 KB (ATmega328) Cảm biến hồng ngoại


DẠY KÈM QUY NHƠN OFFICIAL Khi led thu không nhận được tín hiệu từ led phát, điện trở của led thu rấtlớn, V2>V3 => lối ra điện áp bằng 0, khi led thu nhân được tín hiệu từ led phát, điện trở của led thu giảm xuống mạnh (sự giảm đó phụ thuộc vào cường độ led phát), khi đó V2<V3 => lối ra điện áp bằng 5V. Trong module cảm biến 2 led thu phát đặt song song nhau. Cảm biến ánh sáng Khi chặn ánh sáng chiếu vào LDR, thì transistor Q1 đóng và transistor Q2 thông, do đó LED D1 được nối đất: LED D1 sáng. Có thể thay đổi giá trị R3 để thay đổi độ nhạy của mạch


DẠY KÈM QUY NHƠN OFFICIAL Lưu đồ thuật toán Sơ đồ mạch:

} DẠY KÈM QUY NHƠN OFFICIAL Chương trình: int cb1 = 2;int cb2 = 7;int cb3 = 11; int led1 = 3;int led2 = 6;int led3 = 9;int cambienanhsang = 13; void setup() { pinMode(led1,OUTPUT); pinMode(cb1, INPUT_PULLUP); pinMode(led2,OUTPUT);pinMode(led3,OUTPUT); pinMode(cb2, INPUT_PULLUP);pinMode(cb3, INPUT_PULLUP); pinMode(cambienanhsang,INPUT); } void loop() { if(digitalRead(cambienanhsang)==0) {analogWrite(led1,0); analogWrite(led2,0); analogWrite(led3,0);} if(digitalRead(cambienanhsang)==1) { if(digitalRead(cb1) == 0) {analogWrite(led1,250); } if(digitalRead(cb2) == 0) {analogWrite(led2,250); } if(digitalRead(cb3) == 0) {analogWrite(led3,250); } if((digitalRead(cb1) == 1)&&(digitalRead(cb2) == 1)&&(digitalRead(cb3)==1)) { analogWrite(led1,10); analogWrite(led2,10); analogWrite(led3,10) ; } } 4. Kết luận và kiến nghị - Hệ thống đèn chiếu sáng đươc hoạt động hoàn toàn tự động nên tiết kiệm được nguồn nhân lực. Hơn nữa do thời gian chiếu sáng không liên tục nên đã tiết kiệm được một lượng rất lớn điện năng. - Mô hình này cần được áp dụng và phổ biến tại Việt Nam TÀI LIỆU THAM KHẢO [1] https://www.arduino.cc/ [2] http://arduino.vn/reference/howto [3] http://autodoorvietnam.com/tin-tuc/cam-bien-hong-ngoai-la-gi.html [4] https://sites.google.com/site/caovannhan2002/hc-tp/mach-dung-cam-bien-anhsang-bat-den-khi-troi-toi-make-by-cvnhan-
DẠY KÈM QUY NHƠN OFFICIAL ROBOT, CHAT WITH SPKT Sinh viên thực hiện: Lớp: Điện thoại: Mail:
Vũ Đức Quyền
K65ĐT 01659740459 caubemako@gmail.com Người hướng dẫn: Đặng Minh Đức Tóm tắt: Dựa trên công cụ Google Speech to text và kết nối vạn vật IOT. Nhóm nghiên cứu đã thiết kế, chế tạo Robot có khả năng trả lời một số câu hỏi đơn giản. Sảm phẩm có thể được ứng dụng trong nghiên cứu, học tập, cũng như tạo ra sản phẩm công nghệ thú vị phục vụ trong công tác quảng bá hình ảnh về khoa Sư phạm Kỹ thuật. Từ khóa: Robot phỏng vấn, CWR
1. MỞ ĐẦU 1.1. Lý do chọn đề tài
Thông qua các phương tiện thông tin trên các diễn đàn Internet và các trung tâm học tập thực hành , cho thấy nhu cầu học tập và nghiên cứu cũng như tự mày mò tìm hiểu về nhiều lĩnh vực trong ngành điện điện tử nói chung và ngành tự động hóa nói riêng là rất cao. Robot đã có mặt trong sản xuất và đời sống từ nhiều năm trước, ngày nay robot được dùng ở nhiều lĩnh vực. Đó là xuất phát từ những ưu điểm mà robot đó đã được chọn và đúc kêt lại, robot có những tính năng mà con người không thể có được, khả năng làm việc ổn định,làm việc trong môi trường độc hại. Do đó, việc đầu tư nghiên cứu, chế tạo ra những loại robot phục vụ cho công cuộc tự động hóa sản xuất và đời sống là rất cần thiết cho hiện tại và tương lai. Hiện nay, robot ngày càng được hiện đại hóa, robot Sophia đã được công nhận là công dân robot đầu tiên của thế giới. Trong cuộc phỏng vấn robot Sophia đã làm tất cả mọi người đều ngạc nhiên với những phát biểu gây sốc. Chứng minh một điều rằng ở tương lai gần, con người sẽ sáng tạo và thiết kế những robot ngày càng hoàn thiện và giống con người hơn để phục vụ sản xuất và đời sống cho con người. Chính vì quan tâm đến những điều này mà em đã học tập và thiết kế ra robot mô phỏng giọng nói của con người. Robot này sẽ trả lời phỏng vấn của con người, sơ bộ ban đầu là mô phỏng giọng nói – đó là bước phát triển đầu tiên của nhóm
DẠY KÈM QUY NHƠN OFFICIAL nghiên cứu. Chủ yếu là phỏng vấn và quảng bá hình ảnh của ngành công nghiệp tự động hóa nói chung và khoa Sư phạm Kỹ thuật nói riêng. Dần dần sẽ đưa robot vào những hướng nghiên cứu khác nhau dựa theo nhu cầu cuộc sống thực tiễn của con người 1.2. Phương pháp nghiên cứu - Nghiên cứu lý thuyết: Nghiên cứu phương pháp, cách thức chuyển đổi giọng nói chữ viết. - Nghiên cứu thực nghiệm: Nghiên cứu, lập trình trên công cụ Android Studio và Arduino IDE. 2. NỘI DUNG ĐỀ TÀI 2.1. Các khái niệm cơ bản Robot học là một ngành kỹ thuật bao gồm thiết kế, chế tạo, vận hành, và ứng dụng robot, cũng như các hệ thống máy tính để điều khiển, phản hồi tín hiệu cảm biến, và xử lý thông tin của chúng. Những công nghệ này liên hệ với các máy móc tự động dùng để thay thế con người trong những môi trường độc hại hoặc trong các quá trình sản xuất, hoặc bắt chước con người về hình thức, hành vi, hoặc/và nhận thức. Nhiều robot ngày nay được lấy cảm hứng từ các loài vật, còn gọi là robot phỏng sinh học. Ý tưởng về việc chế tạo các cỗ máy có thể làm việc tự động có từ thời cổ đại, nhưng những nghiên cứu về chức năng và khả năng ứng dụng không có bước tiến nào đáng kể cho đến thế kỷ 20. Xuyên suốt lịch sử, robot học thường được nhìn nhận là để bắt chước hành vi của con người, và thường quản lý các nhiệm vụ theo cách thức tương tự. Ngày nay, robot là một lĩnh vực phát triển nhanh chóng, nhờ công nghệ phát triển liên tục, robot đã được chế tạo để phục vụ cho nhiều mục đích khác nhau, đó là các robot dưới nước, robot công nghiệp hay robot quân sự. Nhiều robot đã thay con người làm những công việc độc hại như tháo ngòi nổ bom, mìn và thăm dò các con tàu bị đắm... Thuật ngữ “Robot” xuất phát từ tiếng Sec (Czech) “Robota” có nghĩa là công việc tạp dịch trong vở kịch Rossum’s Universal Robots của Karel Capek, vào năm 1921. Trong vở kịch nầy, Rossum và con trai của ông ta đã chế tạo ra những chiếc máy gần giống với con người để phục vụ con người. Có lẽ đó là
DẠY KÈM QUY NHƠN OFFICIAL một gợi ý ban đầu cho các nhà sáng chế kỹ thuật về những cơ cấu, máy móc bắt chước các hoạt động cơ bắp của con người. Năm 2015, công ty Hanson Robotics ở Hồng Kông phát triển một robot hình dạng và cử động giống con người và có trí tuệ thông minh nhân tạo tên là Sophia. Mục đích chế tạo Sophia là phát minh ra một robot có ý thức, có sự sáng tạo và có khả năng như bất kỳ con người nào để giúp con người trong các vấn đề cuộc sống thường ngày như để phục vụ chăm sóc sức khỏe, điều trị, giáo dục và các ứng dụng dịch vụ khách hang. Ngày 19 tháng 4 năm 2015, Sophia được kích hoạt để hoạt động. Sophia được lấy cảm hứng từ minh tinh Audrey Hepburn với vẻ đẹp cổ điển bao gồm "làn da trắng sứ, sống mũi thon gọn, gò má cao, nụ cười hấp dẫn và đôi mắt biểu cảm thay đổi màu sắc theo ánh sáng". Ngày 25 tháng 10 năm 2017, Sophia là Robot đầu tiên được Ả Rập Saudi cấp quyền công dân như con người. Sophia có làn da như da người được làm từ silicon cao cấp. Robot này được tạo hình như một phụ nữ. Đôi mắt cô robot này được trang bị máy ảnh video cho phép nó thực hiện giao tiếp bằng mắt. Sophia có thể nhận ra con người và học hỏi từ những gì cô nhìn thấy. Được trang bị công nghệ tiên tiến cho phép Sophia giao tiếp với con người, Sophia có thể thể hiện 62 nét mặt sắc thái biểu cảm khác nhau trên khuôn mặt. Robot phỏng vấn CWR là robot được thiết kế ra mô phỏng theo một số robot nhận diện được giọng nói. CWR được thiết kế ra để nhận diện được giọng nói, chuyển giọng nói thành văn bản và theo phần lập trình sẵn trả lời một số câu hỏi đơn giản, tương lai có thể lập trình thăng cấp để có thể làm được một số công việc mà ta có thể ra lệnh cho robot bằng lời nói. Ví dụ ta có thể lập trình và chế tạo ra dựa trên cơ sở của robot CWR nâng cấp thành phiên bản robot lau nhà phục vụ đời sống hàng ngày. Khi ta ra lệnh robot sẽ thực hiện bắt đầu từ điểm ta muốn khi ta lập trình trước và kết thúc khi lau xong số diện tích sàn theo lệnh mà ta nhập vào robot.

DẠY KÈM QUY NHƠN OFFICIAL 2.2. Nghiên cứu, thiết kế rô bot trả lời phỏng vấn CWR 2.2.1. Thiết kế app trên Android Studio sử dụng công cụ Google Speech to text. 2.2.2. Thiết kế mạch điện xử lý Audio và giao tiếp CWR qua Bluetooth. 2.2.3. Lập trình trên bo mạch Arduino Nano.

DẠY KÈM QUY NHƠN OFFICIAL 3. KẾT LUẬN VÀ KIẾN NGHỊ 3.1 Ưu điểm - Trong quá trình thiết kế có thêm nhiều kinh nghiệm về thiết kế và tính toán. - Mô hình robot đơn giản dễ làm. - Kinh phí không quá cao. - Robot nếu hoàn thiện có thể ứng dụng trên nhiều lĩnh vực. 3.2 Nhược Điểm - Mô hình robot còn rất sơ sài. - Robot vẫn chỉ trả lời được những câu đơn giản. 3.3 Kiến Nghị Dù đã cố gắng hết sức, nhưng vì thời gian làm có hạn nên phải dừng lại, việc thiết kế vẫn chưa được như ý muốn. Nhóm nghiên cứu – những người thực hiện đồ án này hi vọng, sẽ có thêm thời gian hoàn thiện nó có thể lập trình để nó có thể ứng dụng được. Em xin chân thành cảm ơn. 4. TÀI LIỆU THAM KHẢO [1]. Tài liệu Android cơ bản trên Eclipse. [2]. Beginning Android 4 Application Development.
