West Irving Creek Project, Community Meeting #2

Page 1

Channel Improvements from W Pioneer Drive to Alan-a-Dale WEST IRVING CREEK CAPITAL IMPROVEMENTS PROGRAM OCTOBER 18, 2022 COMMUNITY MEETING #2
INTRODUCTIONS & BACKGROUND PROJECT OVERVIEW DESIGN UPDATES3 2 1 MEETING AGENDA Q&A AND BREAKOUT4
www.cityofirving.org/WestIrvingCreek INTRODUCTIONS & BACKGROUND 1. Existing Channel Upstream of Conflans

PROJECT TEAM

PLUS MANY OTHERS

IRVING CITIZENS IRVING MAYOR/CITY COUNCIL CAPITAL IMPROVEMENTS

DEEP BENCH OF TALENT & EXPERTISE

FREESE AND NICHOLS PARKS AND RECREATION WATER UTILITIES

+ A
www.cityofirving.org/WestIrvingCreek
Walter Thomas, PE City Engineer Garry Fennell, PE, CFM Floodplain Manager Brent Redd MDU Programs Manager Justin Oswald, PE, CFM
Project
Manager
Freese
and Nichols, Inc.

WHAT IS WEST IRVING CREEK?

www.cityofirving.org/WestIrvingCreek ▪ Drains 15%+ of the City south of SH-183- over 3 square miles! ▪ Runs for 3+ miles from Wyche Park at Pioneer Road to outfall south of Oakdale Road ▪ Constructed in the 1960s ▪ Inadequate to meet current standards for 100-year flood capacity
www.cityofirving.org/WestIrvingCreek MUNICIPAL DRAINAGE UTILITY ▪ City reinvesting in the MDU ▪ Issuing bonds backed by fee increase ▪ #1 City Council priority for MDU ▪ Project expected to cost $90+ million ▪ MDU program provides opportunity for a long-term fix ▪ Comprehensive Study completed 2021
www.cityofirving.org/WestIrvingCreek 250+ PROPERTIES AT RISK STUDY RESULTS

Current Project Future Phase

PHASED

Phase

Phase

www.cityofirving.org/WestIrvingCreek
CAPACITY IMPROVEMENTS
Future
Future

FLOOD INFRASTRUCTURE FUND

may be awarded grant and 0% loan from

Water Development Board (TWDB)

www.cityofirving.org/WestIrvingCreek
▪ City
Texas
▪ Provides funding for the first 2 phases ▪ Application in progress ▪ May result in impacts to project schedule
www.cityofirving.org/WestIrvingCreek PROJECT OVERVIEW 2. Delaware Creek Construction

PROJECT BENEFITS

www.cityofirving.org/WestIrvingCreek
▪ Pre-Project Flooding ▪ Post-Project Flooding
CAPACITY ▪ Improvements similar to recently completed Delaware Creek ▪ Provide 100-Year Capacity ▪ Increase Detention at Wyche Park ▪ Reconstruct Channel with Vertical Walls ▪ Increase Capacity with Minimal Footprint ▪ Replace or Add Fencing ▪ Improve Aesthetics Delaware Creek www.cityofirving.org/WestIrvingCreek
www.cityofirving.org/WestIrvingCreek BRIDGES ▪ 5 Bridge Replacements ▪ Replace Small Culverts with Large Single Span ▪ Improve Aesthetics ▪ Evaluate Traffic ImpactsSingle Span Bridge Delaware Creek Existing Crossing CHANNEL
www.cityofirving.org/WestIrvingCreek WASTEWATER ▪ Replacing 3400’ Wastewater Main Beneath/Parallel to Channel ▪ Adjusting 5 Water Line Locations ▪ Adjustments To Be Made Before Channel Work ▪ Minimize Service Disruption ▪ Provide Capacity for Future Needs ▪ Other Water, Wastewater, and Paving Work Between Conflans and Yorkshire Recently Completed WATER & Wastewater Bore Delaware Creek
www.cityofirving.org/WestIrvingCreek WYCHE PARK ▪ Deepen Park by approx. 8 feet ▪ Permanent Pond to Provide Water Quality ▪ Provide Forebay and Trash Collection ▪ Natural Edge to Provide Wetland Habitat
www.cityofirving.org/WestIrvingCreek DESIGN UPDATES 3. West Irving Creek Parallel to Elevated TRE Tracks
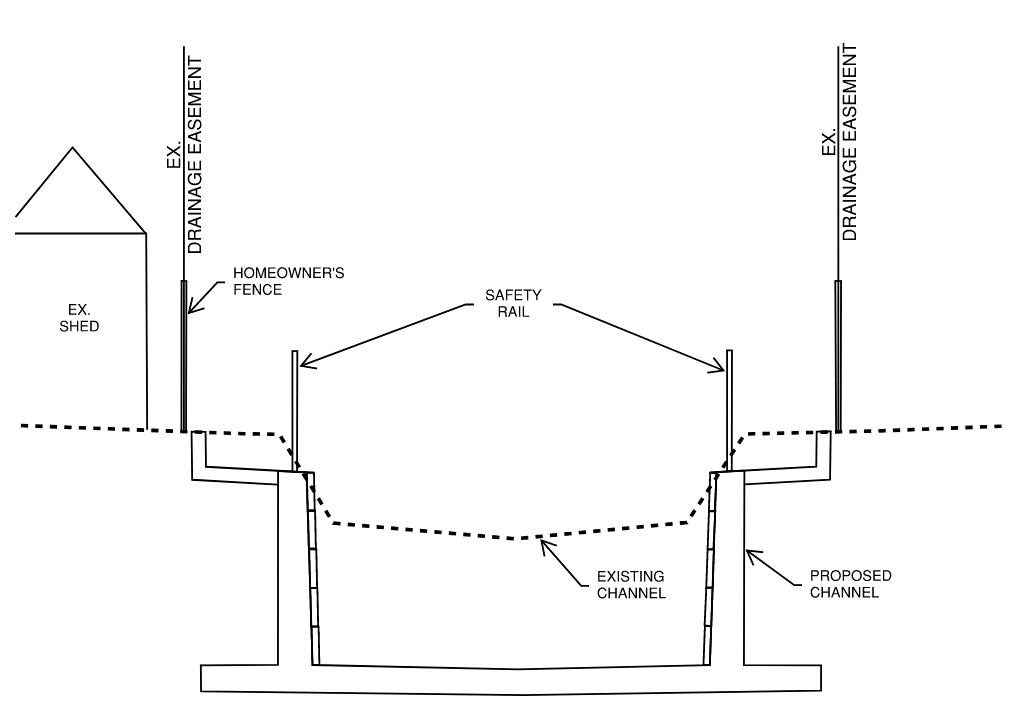
www.cityofirving.org/WestIrvingCreek SECTION ▪ Vertical Walls for Deeper Channel ▪ Fits In Narrow Easement Behind Residential Lots ▪ Construction Footprint Wider Than Finished Wall ▪ Relocation or Shoring May Be Necessary for Sheds, Storage Buildings, etc. Within or Adjacent to Easement CHANNEL
www.cityofirving.org/WestIrvingCreek FENCING ▪ Channel Area To Be Fully Fenced with Gates for City Maintenance ▪ Homeowner Fence To Be Replaced As-Is Along Property Line ▪ Safety Rail To Be Provided Along Channel ▪ Ornamental Rail To Be Provided At Public-Facing Locations CHANNEL

AGREEMENTS

www.cityofirving.org/WestIrvingCreek
▪ Access To Properties Adjacent To Channel Will Be Required For Construction ▪ Shoring Will Be Implemented To Protect Structures ▪ Letters Have Been Sent To Affected Residents ▪ If you received a letter and haven’t responded yet, please speak with Real Estate Services (Cheryl Elgin)! LICENSE

WYCHE

Wyche Park Concept Has Been Developed

Potential for Future Amenities: Trails, Trees, Lookout Area, etc.

www.cityofirving.org/WestIrvingCreek
PARK ▪

SIDEWALK

At

www.cityofirving.org/WestIrvingCreek
CONNECTIONS ▪ New Entrance To Wyche Park
Lawrence ▪ Potential Connection To Future Trail Extensions
Lawrence St

SIDEWALK

Alan-A-Dale

CONNECTIONS

New Connection To Rock Island Road Bike And Pedestrian Trail

www.cityofirving.org/WestIrvingCreek
PROJECT SCHEDULE ▪ Design completed by Q1 2023 ▪ Construction expected to begin Q3 2023 ▪ Assumes no schedule impacts due to TWDB grant www.cityofirving.org/WestIrvingCreek 2022 2023 2024 2025 COMPREHENSIVE STUDY Q1 Q2 Q3 Q4 Q1 Q2 Q3 Q4 Q1 Q2 Q3 Q4 Q1 Q2 Q3 Q4 Community Meeting #1 Field Survey Work Engineering Plans Property Coordination Community Meeting #2 Bid and Award Community Meeting #3 Construction
PROJECT WEBSITE ▪ http://www.cityofirving.org/WestIrvingCreek ▪ Site will be refreshed with project updates www.cityofirving.org/WestIrvingCreek
www.cityofirving.org/WestIrvingCreek 4. QUESTIONS & ANSWERS
Sherwood Forest
within Phase A

Turn static files into dynamic content formats.

Create a flipbook
Issuu converts static files into: digital portfolios, online yearbooks, online catalogs, digital photo albums and more. Sign up and create your flipbook.