Brainstem網站開發_結案報告_2023

Page 1

源起及目的、優勢 網站架構 應用技術 頁面功能描述 Logo & Style Guide Wireframe Mockup 時程表 分工表 參考資料 4 5 8 9 10 12 16 24 25 29 目錄

現今遊戲已不單純是核心玩家的專利,希望網站的架設也能吸引更多遊 戲廠商提供創作資源來提升我國遊戲產業發展,讓國人與世界的玩家感 受「第九藝術」的魅力。

熱愛遊戲的玩家可在本平台購買、 收藏多款暢銷熱門大作。

源起及目的 // 網站目的 // 目標族群 // 優勢

智能推薦功能,可透過互動測驗為 使用者推薦適合的促銷遊戲。 同時也達到幫廠商打廣告的效益, 形成一個良好的互動循環,創造 winwin局面。

管理遊戲上架、活動促銷、會員管 理、訂單管理。
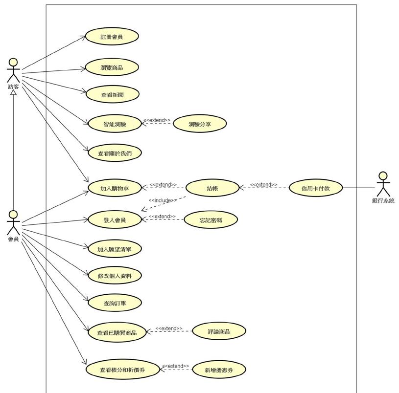
<前台(使用者)>
<智能推薦>
</後台(管理員)>

網站架構 // 前台網站 // 後台網站

5

網站架構 // 資料庫建構 ER-Modle // 前置分析

<UseCase>

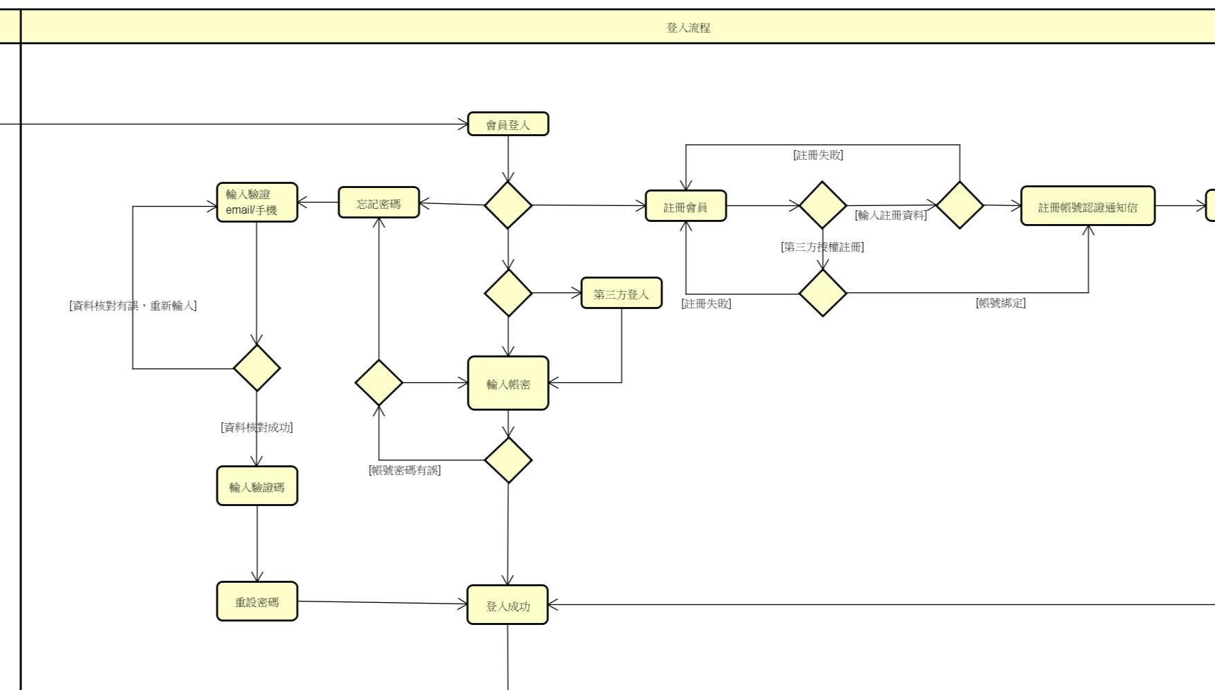
<活動圖>

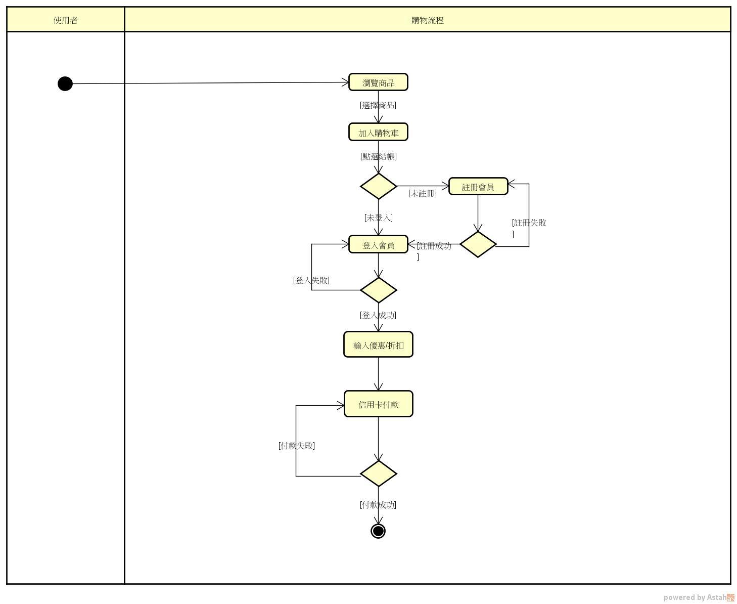
購物流程

智能測驗流程

會員登入流程

7

應用技術

//
//
//
前台工具
後台工具
版控工具

頁面功能描述 // 前台功能 // 後台功能

9

Logo & Style Guide

// Logo 設計理念

遊戲之於玩家的重要性不僅在於其娛樂價值,還在於它能夠開啟人 們的好奇心和學習慾望,激發更多創造力和想象力,活躍大腦,對 於玩家來說就像『生命中樞』一樣重要,它能夠引領玩家進入新的 世界,體驗到不同的生命體驗。

因此採用英文「Brainstem」與「電玩」去做結合發想,遊戲搖桿 與資訊電路圖騰形成腦幹的形狀-玩家的『生命中樞』。

11 // Style Guide
<字體規劃> <色彩規劃>
<首頁> <商品頁> <商品篩選頁>
<會員登入> <商品詳細頁> <活動_商品頁> Wireframe

<會員中心訂單記錄>

<會員中心遊戲庫> <會員中心優惠券>

13
<遊戲庫>
<會員中心會員資料>
<購物車> <購物車>
<後台管理頁面> <後台管理詳細頁面>
< > < > < 商品介紹 > //RWD手機版
<智能推薦>
15 < > < 會員中心 - 訂單記錄 > < 會員中心 - 遊戲庫 > < 關於我們 > < 智能測驗 >

Mockup <首頁>

<商品頁> <前後台進入頁> <商品詳細頁>
17 <遊戲庫> <願望清單> <新聞頁> <新聞詳細頁> <關於我們> <FQA>

<會員中心優惠券>

<會員登入頁> <會員註冊頁>
<會員忘記密碼頁> <購物車頁> <會員中心會員修改> <會員中心訂單記錄> <會員中心遊戲庫>

<智能推薦>

19
<後台登入頁> <後台-會員管理> <會員管理詳細頁> <後台-遊戲管理> <遊戲管理詳細頁>

<優惠券管理> <新增遊戲> <編輯遊戲>

<優惠券詳細頁>

<新增優惠券>

21 //RWD手機版 < > < 商品頁 > < 商品詳細頁 > <訂單管理> <訂單詳細頁>
< > <FQA> < 新聞詳細頁 > < 購物車結帳 > < 遊戲庫 > < 願望清單 > < 關於我們 >
23 < 會員中心 > < 智能推薦 > < 會員登入 > < 會員註冊 >

時程表

25 分工表
27

1.steam: https://store.steampowered.com/?l=tchinese

2.EPIC: https://store.epicgames.com/zh-Hant/

3.任天堂

https://store.nintendo.com.hk/games/all-released-games

4.GOG.COM https://www.gog.com/

5.Hunble https://www.humblebundle.com/ 6.itch.io https://itch.io/

7.Playsation https://store.playstation.com/zh-hant-tw/pages/latest

29
參考資料

Turn static files into dynamic content formats.

Create a flipbook
Issuu converts static files into: digital portfolios, online yearbooks, online catalogs, digital photo albums and more. Sign up and create your flipbook.
Brainstem網站開發_結案報告_2023 by chenyse3 - Issuu