Pharmtivation 학회지 3호 (2024) - Semaglutide: GLP-1 RA for Diabetes and Obesity

Page 1


Semaglutide

GLP-1 RA for Diabetes and Obesity

Author ㅣ 중앙대학교 약학대학 신약개발 사례연구학회 김규원 김세은 김재민 맹지영 박규림 박주원

서수아 양경린 오정민 우시원 윤아영 이서진

인준서 장미나 정희윤 최은비

Thanks

Contact

(injoonseo@naver.com) 부회장 오정민(dhwjdals1128@gmail.com)

Type 2 Diabetes & Obesity

Pharmtivation은 신약 개발의 전주기를 탐구하며 각 단계에 대한 주체적인 이해를 목표로 활동하는 중앙대학교 약학대학 신약개발 연구사례학회다 이번 3기 활동은 "최신 신약의 임상적 가치를 이해하고 그 가능성을 조명한다"는 목표 아래, 글로벌 신약 트렌드에 초점을 맞춰 진행되었다 지난 Pharmtivation 활동으로 알츠하이머 치료제 aducanumab과 항암

면역치료제인 CAR-T 세포 치료제를 다루었으며, 이번 3기 활동에선 GLP-1 수용체 작용제, 특히 semaglutide를 중심으로

연구를 진행했다

우리는 단순히 semaglutide의 작용 기전과 효과를 넘어, 적응증의 이해, 주요 임상시험 설계와 결과 해석, 의약품 허가 및

급여 체계, 관련 신약 개발 동향 등 다양한 측면을 심층적으로 탐구하고 했다 이를 통해 semaglutide가 단순한 치료제를 넘어 환자 치료의 패러다임을 어떻게 변화시킬 수 있는지 논의하고 조명하려 노력했다 그리고 이러한 연구와 논의를 이 학회지에 담아 전달하고자 한다

본 학회지는 2023년 12월부터 2024년 8월까지의 스터디를 기반으로 작성되었으며, 이에 따라 최신 정보를 완벽히 반영하지는 못했을 수 있다 Semaglutide를 비롯한 GLP-1 수용체 작용제는 현재 의약품 시장에서 가장 트렌드한 약물들 중 하나로, 관련 정보가 빠르게 갱신되고 있다 예를 들어, 2024년 10월에 Wegovy®(semaglutide)가 한국에 출시되었으나, 이에 관한 이슈는 본 학회지에서 다루지 못하였다 독자분들께서도 이러한 점을 염두에 두고 읽어주시기를 당부드리고 싶다 그럼에도, 이 학회지가 semaglutide와 관련된 논의의 흐름을 이해하는 데 의미 있는 도움이 될 수

1.Type2Diabetes &Obesity

Summary Summary

당뇨병과 비만은 현대 사회에서 중요한 만성질환으로, 그 유병률이 빠르게 증가하고 있다 이는 생활습관 변화, 서구화된 식생활, 비만 인구 증가 등 다양한 요인에 기인하며, 두 질환은 서로 밀접하게 연결되어 복합적인 건강

문제를 초래한다 본 학회지 PART 1에서는 당뇨병과 비만의 정의, 진단 기준, 유병률 및 관리 수준, 그리고 동반

질환들을 다룬다 당뇨병의 경우, 제1형과 제2형 당뇨병의 차이점과 유병률 증가 문제를 분석하며, 비만은 정의와

주요 원인, 진단 방법, 유병률과 건강상의 위험 요소들을 조명하며 그 치료제에 관해서도 살펴보고자 했다 이러한

내용의 이해는 향후 semaglutide를 비롯한 당뇨 비만 치료제의 임상 자료와 허가 및 급여 근거를 파악하는 데

기초적인 정보를 제공하며 당뇨병과 비만 치료제 시장에 대한 전반적 인식을 높이는 것을 목적으로 하였다

. 당뇨병

당뇨병(diabetes mellitus)은 인슐린의 분비 부족 또는

인슐린 저항성으로 인해 혈당 조절에 이상이 생기는 만성

대사질환으로, 제1형 및 제2형으로 구분된다[1] 제1형

당뇨병은 췌장의 베타세포 파괴로 인해 인슐린이 거의

분비되지 않는 상태로 주로 유소년기와 청소년기에 발병하며, 인슐린 주입이 필수적이다 반면 제2형 당뇨병

은 인슐린 저항성 증가나 인슐린 분비 부족으로 인해 혈당이 상승하는 상태로, 중장년층에서 주로 발생하지만 최근 비만율 증가로 인해 젊은 층에서도발병률이 높아지고 있다 제1형과 제2형 당뇨병의 구분에는 1Cpeptide 검사가 사용된다 제1형 당뇨병 환자는 인슐린 생성이 감소하여 제2형 환자보다 혈중 C-peptide 농도가

낮게 나타난다

2 당뇨병 진단 기준

당뇨병 진단은 다양한 혈당 검사 결과를 바탕으로

이루어진다[3] 정상 혈당 상태는 공복 시 혈장포도당

수치가 100 mg/dL 미만이고, 75g 경구 포도당 부하

2시간 후 혈장포도당 수치가 140 mg/dL 미만일 때로

정의된다 당뇨병 전단계는 공복 혈장포도당이 100-125 mg/dL이거나, 경구 포도당 부하 2시간 후 혈장포도당이

140-199 mg/dL, 또는 당화혈색소 수치가 5 7-6 4%

범위에 속할 때 해당된다 당뇨병 진단 기준은

당화혈색소가 6 5% 이상이거나, 공복 혈장포도당이 126 mg/dL 이상, 경구 포도당 부하 2시간 후 혈장포도당이

200 mg/dL 이상일 때다 또한, 주요 증상과 함께 무작위

혈장포도당 수치가 200 mg/dL 이상일 경우에도

당뇨병으로 간주된다

3 당뇨병의 유병률과 관리 수준

전 세계적으로 당뇨병 유병률은 증가하고 있다 2021년

기준 전 세계 당뇨병 환자는 약 5억 3700만 명으로 전체

인구의 약 10 5%에 해당하며, 2030년에는 6억 4300만

명 , 2045 년에는 7 억 8300 만 명에 이를 것으로

예상된다[4] 국내에서도 2020년 기준 당뇨병 환자 수가

약 570만 명에 달하고 있으며, 코로나19로 인한 조사

대상 감소에도 불구하고 국내 유병률은 오히려

증가했다는 점이 주목된다(그림1)[5]

그림1. 국내

1.Type2Diabetes&Obesity

한국 내 당뇨병 관리 수준을 살펴보면, 유병자의 약 6070%만이 자신의 질환을 인지하고 있으며, 치료율은

절반을 약간 상회한다 당화혈색소가 6 5% 미만으로 조절된 환자는 전체의 약 40%에 불과하여 여전히 효과적인 질병 관리가 이루어지지 않는

상황이다 ( 그림 2)[5] 이와 같은 낮은 관리 수준은 당뇨병의 장기적 합병증 발생 가능성을 높이며, 조기 진단과 적극적인 관리가 필요함을 시사한다고 볼 수 있다

그림2. 국내 당뇨병 관리 수준 (출처: 대한당뇨병학회, 2022)

당뇨병 환자는 비만, 고혈압, 고콜레스테롤혈증 등 여러 만성 질환과 높은 상관관계를 보인다 당뇨병 유병자의

절반 이상이 비만을 동반하고 있으며, 30세 이상 환자의

약 58 6%가 고혈압을, 76 1%가 고콜레스테롤혈증을

동반하고 있다 당뇨병 환자는 심혈관 질환, 당뇨병성

신장병증, 당뇨병성 망막증과 같은 합병증 발생 위험이 높으며, 이에 따라 당뇨병은 지속적이고 철저한 관리가 필요한 평생 질환인 것이다

II. 비만

1 비만의 정의 및 원인

비만은 신체에 과도한 지방이 축적되어 건강을 위협하는 상태를 의미한다 세계보건기구(WHO)는 아시아태평양 지역에서 체질량지수(body mass index, BMI)가 23

kg/m² 이상일 때 과체중, 25 kg/m² 이상일 때 비만으로

정의하며, 한국에서도 동일한 기준을 사용한다[6][7]

BMI 외에도 허리둘레가 남성 90cm, 여성 85cm 이상일

경우 복부 비만으로 간주한다

비만의 원인은 크게 일차성과 이차성으로 나뉜다 일차성

비만은 고지방, 고열량 식단, 불규칙한 식습관, 좌식

생활습관과 유전적 요인이 결합되어 발생한다 이차성

비만은 내분비질환, 유전적 장애, 약물 부작용 등 의학적

요인으로 인해 발생한다[7]

2 비만의 진단

비만 진단에는 BMI 외에도 허리둘레 측정, 생체전기저항

분석법, 복부지방 CT 촬영이 사용된다 생체전기저항

분석법은 지방과 근육에서의 전기 흐름 차이를 이용하여

체지방률을 계산하고 , 복부지방 CT 는 피하지방과

내장지방의 분포를 정확히 평가해 내장 지방 축적이

대사성 질환 위험을 높이는 지표로 활용된다[7]

3 비만의 유병률과 동반질환

비만은 고혈압, 암, 당뇨병, 허혈성 심질환 발생 위험을

증가시키며, 제2형 당뇨병, 고지혈증, 관상동맥질환과

같은 질환의 발병 위험도 높인다 또한 제한성 폐기능 장애,

폐쇄성 수면무호흡증, 비알코올성 지방간 질환 및 위식도

역류와 같은 소화기계 질환, 생식기계 문제를 유발하기도

한다

III. 당뇨병 및 비만 치료제

1 당뇨병 치료제의 종류 및 원리

당뇨병 치료제는 혈당 조절과 합병증 예방을 위해 다양한

기전을 가진 약물들이 개발되어 있다[3]

1) Metformin

Metformin은 주로 제2형 당뇨병 환자에게 1차 선택

1.Type2Diabetes&Obesity

약물로 사용된다 간에서 포도당 생성을 억제하고 말초

조직의 인슐린 감수성을 향상시켜 혈당을 낮추는 작용을 하는 것으로 알려져 있다[8]

2) GLP-1 수용체 작용제와 DDP-4 억제제

GLP-1 수용체 작용제 (glucagon-like peptide-1 receptor agonists, GLP-1 RA) 는 liraglutide, semaglutide와 같은 약물로 식후 혈당 상승을 억제하고

식욕을 줄여 체중 감소에도 기여한다 인크레틴 호르몬인

GLP-1의 작용을 모방하여 혈당을 조절하는 약물이다

대표적인 약물로는 liraglutide와 semaglutide가 있다 이

약물들은 식후 혈당 상승을 억제하고 식욕을 줄여 체중 감소에도 기여한다 포만감을 높이고, 췌장에서 인슐린 분비를 촉진하며 글루카곤 분비를 억제하여 혈당 조절에 도움을 준다 GLP-1 RA는 주로 주사 제형으로 사용되며, 제2형 당뇨병과 비만을 동시에 관리할 수 있는 장점이 있다 또한, 심혈관 보호 효과가 있어 심혈관 질환 위험이 높은 환자에게도 유용하다 Dipeptidyl peptidase4(DPP-4) 억제제는 DPP-4 효소를 억제해 내인성 GLP1의 분해를 방지하여 인슐린 분비를 촉진하는 방식으로

작용하며, metformin이나 설폰요소제와 함께 병용할 수 있다

3) SGLT-2 억제제

Sodium-glucose cotransporter-2(SGLT-2) 억제제는 신장에서 소변으로 과도한 포도당을 배출함으로써 혈당을 낮추는 작용을 한다 주요 약물로는 dapagliflozin, empagliflozin 등이 있다 이 약물들은 체중 감소와 혈압 강하 효과가 있으며, 심혈관 질환과 신장 보호 효과가 입증되어 제2형 당뇨병 환자 중 고위험군에서 널리 사용된다 특히 , 신장 기능이 감소된 환자에게도 효과적이며, 당뇨병성 신증 예방에도 기여한다

4) 인슐린 분비 촉진제

인슐린 분비 촉진제로는 설폰요소제와 메글리티나이드가 있다 설폰요소제의 대표적인 약물로는 glimepiride,

1.Type2Diabetes&Obesity

분비를 촉진하여 혈당을 낮추는 작용을 한다

설폰요소제는 주로 제2형 당뇨병 초기 치료에 사용되지만, 체중 증가와 저혈당 위험이 있다 메글리티나이드에는

repaglinide 와 nateglinide 가 있다 식사와 관련된

인슐린 분비를 촉진하여 식후 혈당을 조절한다 작용

시간이 짧아 식사 직전에 복용하며, 저혈당 위험이

상대적으로 적다

5) 인슐린

인슐린은 제1형 당뇨병 및 제2형 당뇨병의 말기 단계에서

사용되며, 체내 인슐린 부족을 보충하여 혈당을 조절한다

다양한 작용 시간에 따라 초속효성, 속효성, 중간형,

지속형 인슐린으로 구분되며, 환자의 상태와 필요에 따라

단독 또는 혼합하여 사용된다 인슐린은 혈당 조절에 가장

효과적이지만, 체중 증가와 저혈당의 위험이 있으므로

적절한 용량 조절이 필요하다

2 당뇨병 치료제 시장 gliclazide 등이 있으며, 췌장의 베타세포에서 인슐린

당뇨병 치료제 시장은 지속적인 성장을 기록하고 있으며, 특히 GLP-1 RA 와 SGLT-2 억제제 시장이 빠르게

확장되고 있다 전 세계 시장 규모는 2019 년 약

63,045백만 달러에서 연평균 성장률 1 1%로 성장하여, 2029 년에는 약 70,300 백만 달러에 이를 것으로

예상된다[9] GLP-1 RA는 2019년 시장 점유율의 약

32%를 차지하며 가장 높은 비중을 보였고, 2029년에는

40% 이상으로 증가할 것으로 보인다[10] 반면 DPP-4

억제제의 시장 점유율은 감소 추세를 보이고 있다

미국당뇨병학회 (American Diabetes Association, ADA)와 유럽당뇨병학회(European Association for the Study of Diabetes, EASD)의 2022년 진료 지침 개정 이후, 심혈관 질환과 신장 질환을 동반한 제2형 당뇨병

환자에게 GLP-1 RA와 SGLT-2 억제제를 우선 사용하는

추세가 강화되고 있는 것으로 보인다

3 비만 치료제 종류 및 원리

비만 치료제는 주로 체중 감소를 목표로 작용하며, 다양한 기전을 통해 식욕 억제, 지방 흡수 억제 및 에너지 소비

증가 등을 유도한다 식욕 억제제로는 phentermine과

topiramate 복합제가 있으며, 시상하부에서 식욕을

억제하며 단기간 사용이 권장된다 두 약물의 결합으로

체중 감소 효과가 증가하며, 특히 체중 감량 속도를

가속화할 수 있다 지방 흡수 억제제로는 orlistat가

있으며, 췌장 리파아제를 억제하여 섭취한 지방이

소화되지 않고 체외로 배출되도록 한다 이 약물은 체중

감소 효과와 함께 혈중 지질 수치를 낮추는 효과도

나타낸다 GLP-1 RA 는 당뇨병 치료제로 개발된 liraglutide와 semaglutide는 체중 감량에 유효한 효과를

보여 비만 치료제로도 사용된다 Semaglutide는 주 1회

주사로 편의성이 높아지면서 비만 치료제로 인기가

높아지고 있다

4 비만 치료제 시장

비만 치료제 시장은 최근 몇 년간 급격한 성장을 보여주고

있다 비만 유병률 증가와 함께 체중 관리에 대한 수요가 증가하면서 시장 규모가 크게 확장되고 있다 전 세계 비만 치료제 시장은 2020년 약 17억 5천만 달러에서 2026년 약 46억 달러에 이를 것으로 예상되며, 역사상 가장

빠르게 1,000억 달러 규모로 성장할 것으로 전망하는 시각도 있었다 [11][12] 이 시장에서 semaglutide(Wegovy®)와 tirzepatide(Mounjaro®)와

같은 최신 GLP-1 및 GLP-1/GIP 이중 작용제의 높은 체중 감량 효과가 주목받고 있다(표1)

국내 비만 치료제 시장은 OECD 국가 중 비만 유병률이 낮은 편임에도 불구하고 약물로 체중을 관리하려는 수요가 증가해 시장 규모가 빠르게 확장되고 있다 2018년 2분기 243억 원에서 2023년 상반기 967억 원으로 5년간 약 115 2% 확대되었으며, 대표적인 약물로 삭센다®와 큐시미아®가 주요 매출을 차지하고

표1. 글로벌 비만치료제 성분별 매출액,

있다[11] 주요 제약사인 노보 노디스크와 일라이 릴리가

이 시장의 85% 이상을 차지할 것으로 보이며, 후속

주자들도 경구형 비만 치료제를 통해 시장 점유율을

확보하려 하고 있다 특히, 경구형 제제는 비만 치료의

접근성을 높이며 향후 시장 성장에 크게 기여할 것으로

예상된다 국내외 당뇨 및 비만 치료제의 개발 동향에 관해서는 본 학회지 PART 6에서 보다 자세히 다루고 있다

1.Type2Diabetes&Obesity

Reference

[1] Korean Diabetes Association. (n.d.). 당뇨병 정보 https://www.diabetes.or.kr/general/info/info_01.php

[2] Korea Disease Control and Prevention Agency. (n.d.). 일반 건강 정보 https://health.kdca.go.kr/healthinfo/biz/health/gnrlzHealthInfo/gnrlzHealthInfo/gnrlzHealthInfo View.do?cntnts_sn=5305

[3] 대한당뇨병학회. (2023). 2023당뇨병 진료지침 (제8판)

[4] IDF Diabetes Atlas 10th Edition. (2021). International Diabetes Federation. https://diabetesatlas.org/atlas/tenth-edition/

[5] 대한당뇨병학회. (2022). Diabetes Fact Sheet in Korea 2022.

https://www.diabetes.or.kr/bbs/?code=fact_sheet&mode=view&number=2499&page=1&code =fact_sheet

[6] Obesity Overview. (n.d.). World Health Organization. https://www.who.int/healthtopics/obesity#tab=tab_1

[7] 대한비만학회. (n.d.). 비만상식 https://general.kosso.or.kr/html/?pmode=obesityDiagnosis

[8] Pernicova, I., & Korbonits, M. (2014). Metformin mode of action and clinical implications for diabetes and cancer. Nature Reviews Endocrinology, 10(3), 143–156. https://doi.org/10.1038/nrendo.2013.256

[9] 이준우. (2022). 당뇨병 치료제-성인발병 당뇨병 증가에 따른 제2형 당뇨병 치료제의 신규 사업기회와

추진 전략 Asti Market Insight.

[10] 한국보건산업진흥원. (2019). 당뇨병 치료제 시장 연구개발특구진흥재단

[11] 산업통상자원부. (2021, July). 비만치료제 (anti-obesity treatment) 동향 [바이오산업기술개발사업

정보 제공 보고서].

[12] 권혁진. (2023, November 27). 메가트렌드 비만치료제 역사상 최단 1000억 달러 시장 전망

약업신문 Retrieved from http://m.yakup.com/news/index.html?mode=view&pmode=&cat=&cat2=&nid=287862

2.GLP-1RAs (Glucagon-LikePeptide1 ReceptorAgonists)

Summary

Summary

글루카곤 유사 펩타이드-1(Glucagon-like peptide-1, GLP-1)은 인슐린 분비를 활성화하고, 췌장 β 세포의 세포 사멸을 감소시키는 역할을 하는 인크레틴 호르몬이다 GLP-1 RA는 GLP-1의 작용을 모방하여 제2형 당뇨병과 비만 치료제로 개발된 약물이다 본 파트에서는 GLP-1과 GLP-1 RA가 어떻게 작용하는지 살펴보고, liraglutide와 semaglutide의 분자 구조 비교를 기반으로 약제들의 기전 차이를 설명하고자 한다

. GLP-1 RAs의 작용 기전

1 GLP-1 수용체와 GLP-1 RAs

GLP-1은 인크레틴 호르몬으로 혈장 포도당 수치 상승 시

인슐린 분비를 활성화하고 췌장 β 세포의 세포 사멸을

감소, 증식을 증가시키는 역할을 한다 GLP-1이 이러한

대사 경로를 활성화시키기 위해서는 GLP-1 수용체에

결합해야 한다 GLP-1이 수용체에 결합하면 크게 두 가지

경로로 작용한다[1]

첫 번째는 아데닐사이클레이즈(adenylate cyclase, AC)를 통한 사이클릭 아데노신 모노포스페이트(cyclic adenosine monophosphate, cAMP) 활성화이다

활성화된 cAMP가 단백질 인산화 효소 A(protein kinase

A, PKA)를 활성시켜 ATP-의존적 칼륨 채널을 억제하고

칼슘 채널의 활성을 증가시킨다 그 결과 세포 외 신호 조절 인산화 효소 (extracellular signal-regulated kinases, ERK-1/2)와 세포 내 칼슘 수치가 증가함에 따라 탈분극이 일어나고 포도당에 대한 감수성이 증가하는 결과가 나타난다(그림 1의 2)

두 번째는 AC를 통해 활성화된 cAMP가 인슐린을 포함한 소포의 방출을 증가시켜 췌장 β 세포에서 인슐린을 내보내는 것이다 그 결과 포도당 의존적 인슐린 분비가

증가한다(그림 1의 6)

이외에도 표피 성장 인자(epidermal growth factor, EGF)를 촉진하는 기전도 있다 GLP-1이 EGF를 자극해서

phosphatidylinositol-3 kinase(PI3K)를 증가시키고, 그

결과 베타세포 증가와 관련된 전사인자가 활성화되어

베타세포의 세포자멸자(apoptosis)가 억제된다(그림1의 4)

cAMP, cyclic adenosine monophosphate; PKA, protein kinase A; GLP-1, glucagon like peptide 1 receptor; ER, endoplasmic reticulum; IP3, phosphatidylinositol 3-phosphate; RYR, ryanodine receptor

그림 1. 인슐린 분비를 자극하는 GLP-1의 세포 작용

(출처: Jens Juul Holst et al., 2007)

2 당뇨 및 비만에서의 역할

앞서 GLP-1의 분자생물학적 기전을 살펴보았다면, 이번에는 당뇨와 비만에서 GLP-1의 역할을 살펴볼

예정이다 또한, GLP-1과 GLP-1 RA가 췌장 β세포에서

인슐린 분비를 촉진하는 기전을 설명하며, 당뇨병

치료에서 이들 약물이 가지는 중요한 역할을 뒷받침하는

생리학적 근거를 제공한다

1) 열 생성과 에너지 소모

GLP-1은 중추신경계와 교감신경계를 통해 체중 감소와

에너지 대사에 기여한다

중추신경계는 GLP-1 수용체를 자극하여 백색 및 갈색

지방 조직의 지질 대사를 조절하고 체중을 감소시키는 데

중요한 역할을 한다 특히 , AMP- 활성화 단백질 키네이스(AMP-activated protein kinase, AMPK)

경로가 시상하부의 복측 중앙핵에서 활성화되며, 갈색

지방 조직의 발달에 관여하는 유전자들, 즉 PR 도메인을 포함하는 peroxisome proliferator-activated receptor

γ(PPARγ), 그리고 peroxisome proliferator-activated receptor γ coactivator 1α(PGC-1α)를 조절하여 갈색

조직의 활성화를 촉진한다

갈색 지방 세포에서는 cAMP/PKA 경로가 활성화되어

유리 지방산의 방출이 증가하고, uncoupling protein

1(UCP1)의 발현이 상향 조절된다 이는 지방 분해를

촉진시키며, UCP1과 미토콘드리아의 수가 증가함으로써 갈색 지방 조직에서의 지방 분해가 더욱 촉진된다

교감신경계는 교감신경계 활동의 증가를 통해 열 생성을 촉진하며, 이는 갈색 지방 세포의 열 생성을 증가시키고

백색 지방 조직의 갈변을 유도한다 또한 갑상선 호르몬의

증가에 따른 열 생성의 증가와 연계되며 열 생성과 에너지 소비가 전반적으로 증가하게 된다

2) 인슐린 분비

GLP-1과 GLP-1 RA는 췌장 β세포에서 포도당 대사와

인슐린 분비를 촉진하는 중요한 역할을 수행한다 이 과정은 mammalian target of rapamycin(mTOR)에 의존적인 저산소증 유도인자-1α(hypoxia-inducible factor-1α, HIF-1α) 활성화 경로를 통해 이루어진다 (그림2)

먼저, GLP-1이 β세포의 수용체에 결합하면, AC가 활성화된다 이로 인해 세포 내 cAMP 농도가 증가하게 되고, 이는 PKA와 exchange protein activated by cAMP(EPAC)를 활성화시킨다

2.GLP-1RAs

GSIS, glucose-stimulated insulin secretion; ATP, adenosine triphosphate; AC, adenylyl cyclase; cAMP, cyclic adenosine monophosphate; mTOR, mammalian target of rapamycin; HIF-1 α , hypoxia-inducible factor-1α; GLP-1, glucagon-like peptide-1; GLP-1R, glucagon-like peptide-1 receptor

그림2. mTOR-의존적 HIF-1α 활성에 따른 GLP-1 수용체 신호 전달 (출처: Kalinkova et al., 2023)

활성화된 PKA 는 phosphoinositide 3-kinase

(PI3K)지만 mTOR 경로를 촉진하여, HIF-1α의 활성을

유도한다 HIF-1α는 저산소 상태나 다양한 성장 인자에

반응하여 해당과정과 관련된 유전자의 발현을 증가시킨다

이로 인해 시트르산 회로 활성화로 세포 내 ATP 농도가

상승한다 ATP 농도의 증가는 칼륨 채널의 폐쇄와

세포막의 탈분극을 유발한다 이로 인해 칼슘 이온이 세포

내로 유입되며, 결과적으로 인슐린 소포의 방출이

촉진된다

3) 포도당 항상성

포도당 항상성은 포도당 의존성 인슐린 분비, 인슐린

생합성, 그리고 글루카곤 조절과 같은 다양한 메커니즘에 의해 유지된다 이 과정에서 AMPK 경로가 중요한 역할을 한다

AMPK 경로는 인슐린 독립적인 메커니즘을 통해 포도당 항상성을 조절할 수 있다 이 경로는 PI3K/AKT 경로에

의해 활성화되며, 그 결과 세포 내 소포에 위치한 포도당

수송체 4(GLUT4) 가 세포막으로 이동하게 된다

세포막에서 GLUT4의 수치가 증가하면 포도당 흡수가 자극되며, 이를 통해 포도당 항상성이 촉진된다

4) 지질대사

다양한 신호 전달 경로에 의해 조절된다 먼저, Wnt/βcatenin 신호 전달 경로는 지질 대사에 중요한 역할을 한다 해당 경로가 활성화되면 de novo 지방 생성 관련 유전자의 발현이 하향 조절되어, 그 결과 지방 생성은 감소한다 하향 조절되는 주요 유전자로는 DGAT1, SCD1, ApoB, FABP1, FOXA1 등이 있으며 , 특히 FABP1과 FOXA1 유전자의 발현 감소 시 유리 지방산의 흡수가 줄어든다

AMPK 경로 또한 지질 대사 조절에 핵심적인 역할을 한다 AMPK 경로는 지방 생성 유전자의 발현을 조절하여

지방 생성을 억제하며, 동시에 지방산 산화를 촉진하여

지방 대사를 개선한다

지방 조직에서는 GLP-1 RA가 AMPK 경로를 자극하여 Sirtuin 1을 활성화시킨다 이로 인해 지방 분해 단백질의 발현이 증가하며, 백색 지방 조직에서 트리글리세리드 분해가 촉진되고 지방 축적이 감소하며, 에너지 소모가 증가한다 반면, GLP-1 RA는 PPAR의 발현을 억제하여, 지질 대사와 관련된 단백질들의 발현을 감소시킨다

5) 당뇨, 비만 관련 GLP-1의 장기별 기능

① 췌장 기능의 조절

췌장 β세포 내 GLP-1 수용체 신호 전달은 포도당

항상성과 GLP-1 RA의 약리적 작용에 필수적이다 GLP-

1은 췌장 β세포의 사멸을 억제하고 증식을 촉진하여 β세포 질량을 확장하는 역할을 한다

또한 α세포에서 글루카곤 분비를 억제함으로써 혈당

조절에 기여하고, 소마토스타틴 분비를 직접 자극하기도

한다(그림 3)

EEC, enteroendocrine cells; GLP-1, glucagon-like peptide-1; GLP-1R, glucagon-like peptide-1 receptor

그림3. 췌장섬 및 세포에서 GLP-1의 내분비 및 외분비 작용 (출처: Drucker et al., 2018)

GLP-1 수용체 신호가 당뇨병 환자의 β세포에서 포도당

민감성을 회복시키는 메커니즘은 완전히 규명되지

않았지만, 막 이온 채널, cAMP에 의존적인 신호 전달 및

세포 내 포도당 대사 간의 상호작용이 관련된 것으로

추정되고 있다

또한, GLP-1 RA 사용을 중단하면 개선된 β세포 기능이

유지되지 않는다는 보고가 있었다 이는 GLP-1의 약리적

효과가 지속적으로 유지되지 않음을 시사하며, 장기적인

β세포 기능 개선을 위한 추가적인 연구가 필요하다

여겨진다

② 위장관 및 간 기능 조절

GLP-1 RA는 위와 소장의 운동성을 억제하는 것으로

알려져 있다 그러나 장세포와 간세포에는 GLP-1 수용체가 발현되지

후뇌에서의 작용

후뇌에서 GLP-1은 음식 섭취의 생리적 조절을 매개한다 쥐의 제4 뇌실에 엑센딘-4를 직접 투여한 연구에서, PKA 의 활성화와 함께 ERK-1/2 의 인산화 증가를

확인했다 이로 인해 AMPK의 억제가 나타났으며, 이는 음식 섭취의 급격한 감소와 밀접하게 관련된다 이러한

결과를 통해 GLP-1 RA가 식욕 조절에 미치는 영향과 그

기전을 이해해 볼 수 있었다

④ 염증 조절 효과

GLP-1 RA는 염증을 줄이는 데 중요한 역할을 한다

GLP-1은 면역 세포를 통해 대사 작용에 관여하며, 불변

자연 살해 T 세포 (invariant natural killer T cells, iNKT)의 수와 활성을 증가시키고 섬유아세포 성장 인자 21(fibroblast growth factor 21)의 생성 및 체중 감소를

유도할 수 있다

또한 , 내인성 GLP-1 이 갖는 장내 염증 반응을

조절에서의 중요성은 GLP-1 을 분비하는 내분비

장세포(enteroendocrine cells)가 영양소에 반응하며 염증 센서 역할을 한다는 점에서 알 수 있다 GLP-1의

분비는 사이토카인, 인터루킨-6, 박테리아 대사산물, 지질 아미드 및 단백질, 지질다당류, 허혈성 장 손상 등에 반응하여 빠르게 증가한다

GLP-1 수용체는 소장과 대장의 장내 상피 내 림프구 (intraepithelial lymphocytes) 에도 발현되어

GLP-1이 여기에 국소적으로 작용하며 장 염증 반응을 조절하기도 한다[2]

적응증에 대한 기전을 살펴보며, GLP-1 RA의 부가적인

작용에 대해 알아볼 것이다

1) 심혈관계 질환

제2형 당뇨병은 죽상경화증, 고혈압 및 심부전을 포함한

심혈관 질환과 밀접한 관련이 있다 GLP-1 RA와 관련된

여러 심혈관 결과 시험(cardiovascular outcomes trials, CVOT) 결과 GLP-1 RA가 주요 심혈관 사건(major adverse cardiovascular events, MACE) 의 위험을

감소시킨다는 점이 밝혀졌다

2024년 3월 FDA는 심혈관 질환이 있고 비만 또는 과체중인 성인의 심혈관 사망, 심장마비 및 뇌졸중 위험을

줄이기 위해 semaglutide 주사에 대한 새로운 사용

적응증을 승인했다[3]

GLP-1 RA 의 심혈관 보호 효과에는 여러 분자

메커니즘과 신호 전달 경로가 관여한다 GLP-1 RA는

혈관평활근세포에서 비정상적인 이동, 증식 및 세포

사멸을 약화시키는 동시에 내피세포 기능 장애를 억제한다 또 GLP-1 RA는 대식세포 염증을 감소시키고

nod-like receptor protein 3 인플라마좀 활성화를

차단한다 GLP-1 RA는 혈관 노화를 방지하고 심근세포의

대사 항상성을 유지하는 역할도 한다[4]

또 , GLP-1 변이는 심장 대사 특성과 유전적인 연관성이

있다 GLP-1 수용체의 발현은 췌도와 췌장 외분비 세포,

자율 신경계와 장 신경계, 혈관, 브루너선, 동방결절

등에서 확인된다 GLP-1 수용체 유전자의 미스센스

변이는 공복 포도당과 제2형 당뇨병 위험 감소와 연관이

있으며, GLP-1 수용체의 공복 혈당 저하 대립유전자는 관상 동맥 심장병에 대한 보호와도 관련 있다

당뇨병의 심혈관 위험 조절을 위한

결과, T/T 유전자형을 가진 대상자는 GLP-1의

혈장 수치가 낮았고 심혈관 사망률이 증가했지만 C/C

유전자형 보인자는 심혈관질환 사망률이 낮고 GLP-1

순환 수준이 증가했다

2) 비알코올성 지방간염

비알코올성 지방간염(non-alcoholic fatty liver disease, NASH)에서의 효과도 새로 주목받고 있다 GLP-1 RA는

전임상 결과 간 지방변성 감소, 간 염증 감소, 간세포 손상

완화 작용이 있다고 밝혀졌다 이 효과는 체중 감소에 따른 것일 수도, 간세포 지질 합성과 산화, 염증이나 섬유증을

조절하는 다른 간접적인 메커니즘을 반영할 수도 있으며 아직 명확히 밝혀지지는 않았다

II. GLP-1 RAs의 기전 차이 : Liraglutide와 Semaglutide를 중심으로

GLP-1 RA는 GLP-1의 천연 구조를 일부 변형하여 GLP1 수용체와 상호작용할 수 있도록 설계된 약물이다 본 파트에서는 liraglutide와 semaglutide의 아미노산 분자 구조를 기반으로 약제들의 기전 차이를 살피고, GLP-1 RA가 어떻게 약물로서 활용되는지 고찰할 것이다

Liraglutide, semaglutide 의 구조를 보면 GLP-1 의 골격에서 크게 벗어나지 않고 몇 가지 아미노산이 치환된 형태임을 알 수 있다(그림4)

천연 GLP-1은 혈류에 몇 분 동안만 남아있기 때문에 당뇨나 비만 치료제로 사용하기 위해서는 작용 시간을 연장해야 할 필요가 있다 GLP-1은 체내에서 dipeptidyl peptide-4(DPP-4) 효소에 의해 8번 아미노산과 9번 아미노산 사이가 절단되면서 GLP-1 (9-36) amide가 되고 활성이 사라진다[5] 이 DPP-4의 작용을 막고 작용 시간을 연장하기 위해 몇 가지 변형이 필요하다

DPP-4, dipeptidyl peptidase-4; GLP-1, glucagon-like peptide-1 그림 4. GLP-1, Liraglutide, Semaglutide의 아미노산 구조 (출처: Yu et al. 2018)

Liraglutide는 인간 GLP-1과 97% 동일하지만 34번

위치의 라이신(K)이 아르지닌(R)으로 치환되고, 지방산

사슬이 26번 라이신에 부착된 형태이다 지방산 사슬은

단백질의 여러 도메인을 분리하기 위한 짧은 아미노산

서열인 스페이서 (spacer) 단백질에 연결되어 붙어

있다[6] 이러한 변형은 체내의 알부민과 결합하게 되어

DPP-4에 대한 감수성을 낮추게 해 약물의 반감기를

11 13시간으로 늘린다[7]

Semaglutide는 인간 GLP-1과 94% 동일한 약물로 8번과 34번 위치의 아미노산이 치환되고, 26번 라이신에

스페이서 단백질과 지방산 사슬이 부착된 형태이다 8번

위치의 아미노산은 기존의 알라닌 (A) 에서 2아미노이소부티르산(Aib)로 치환되었으며, DPP-4에 의한

분해 민감성을 감소시켜 작용 시간을 늘리는 역할을 한다

34 번 위치의 아미노산은 liraglutide 와 동일하게

라이신(K)이 아르지닌(R)으로 치환되었다

두 약물 다 GLP-1과 동일하게 GLP-1 수용체에 결합할 수

있고 cAMP와 PKA 신호 전달 경로를 활성화하는 역할을 한다 이는 췌장 베타세포의 인슐린 분비를 증가시키고 글루카곤 방출을 억제하며, 식욕조절, 위 배출 조절, 심혈관 효과와도 관련이 있어 제2형 당뇨병과 비만

치료에 사용되고 있다

2.GLP-1RAs

대한내분비학회지 Reference

[1] Aleksandrina Ruseva, Wojciech Michalak, Zhenxiang Zhao, Anthony Fabricatore, Bríain Ó Hartaigh, Devika Umashanker (2024). Molecular mechanisms of semaglutide and liraglutide as a therapeutic option for obesity

https://www.frontiersin.org/journals/nutrition/articles/10.3389/fnut.2024.1398059/full

[2] Kalinkova, M., Kadiyska, T., & Handjieva-Darlenska, T. (2023). Pharmacogenetics of Glucagon-like-peptide-1 receptor in diabetes management. Pharmacia.

https://doi.org/10.3897/pharmacia.70.e104481

[3]https://www.fda.gov/news-events/press-announcements/fda-approves-first-treatmentreduce-risk-serious-heart-problems-specifically-adults-obesity-or

[4] Ma, X., Liu, Z. & Ilyas, I.(2021). GLP-1 receptor agonists (GLP-1RAs): cardiovascular actions and therapeutic potential. Int J Biol Sci.

[5] Hoist, J. J. (1994). Glucagonlike peptide 1: a newly discovered gastrointestinal hormone. Gastroenterology. 1994 Dec;107(6):1848-55.

[6] Chichili, V., Kumar, V. & Sivaraman, J (2013). Linkers in the structural biology of protein–protein interactions. Protein Sci.

[7] 오승준 (2006). 글루카곤양펩티드-1(GLP-1) 유사체와 Dipeptidyl Peptidase-IV (DPP-IV) 억제제

3.Semaglutide -ClinicalStudies

Summary

Summary

Semaglutide는 미국 FDA, 유럽 EMA, 한국 식약처를 포함한 여러 국가에서 비만 및 당뇨병 치료제로 승인받으며, 그 임상적 근거가 공고히 입증된 약물이다 이러한 배경에는 SUSTAIN, STEP, PIONEER 등 주요 임상시험이 자리하고 있다 이러한 임상 연구에서 주사제 및 경구제 형태의 semaglutide가 당뇨병과 비만 환자에서 HbA1c

감소와 체중 감량에 미치는 유효성을 입증하였고, 위약 및 활성 대조군과의 비교를 통해 안전성 프로파일을 평가한

바 있다

본 파트에서는 이러한 임상시험을 통해 semaglutide가 제시하는 혈당 조절 및 체중 감소 효과를 살펴보고, 환자

맞춤형 치료 옵션으로서의 가능성과 심혈관 보호 효과를 문헌을 기반으로 정리해보고자 한다

. 임상시험의 이해

임상시험 / 임상연구 (clinical trial/clinical study) 는

인간을 대상으로 신약의 임상적, 약리학적, 그리고

약동학적 효과를 규명하거나, 의약품의 안전성과 유해

반응을 평가하기 위해 수행하는 연구이다[1] 임상시험은

일반적으로 편향을 최소화하고 연구의 타당성과 신뢰성을

확보하기 위한 다양한 설계를 포함한다 이러한 특징들은

임상시험 결과의 신뢰도를 높이고, 새로운 의약품의

안전성과 유효성을 체계적으로 검증하는 데 중요한

역할을 한다

임상시험은 일반적으로 1상, 2상, 3상, 그리고 4상으로

나뉜다 제1상은 소수의 건강한 자원자를 대상으로

안전성과 용량을 평가하는 단계이다 제2상은 환자를

대상으로 효능과 안전성을 확인하며 최적의 용량을 탐색한다 제3상은 대규모 환자를 대상으로 효과와 안전성을 검증하고 기존 치료제와 비교한다 제4상은

시판 후 장기적 안전성과 효과를 추적한다 각 단계는

신약의 안전성과 유효성을 검증하기 위해 설계된다[2]

1 무작위 배정과 눈가림

임상시험의 목표는 확증적 증거를 통해 유효성 및

안전성을 입증하는 것이다 따라서 타당성과 신뢰성을

확보하는 것이 중요하다 이를 위해, 시험군과 대조군에

대한 잠재적 편향(bias)을 최소화해서 비교의 타당성을

보장해야 한다 즉, 시험군과 대조군은 연구대상인 치료

자체를 제외하고는 모든 기본 전제와 결과에 영향을 미칠

수 있는 지속적인 변수들의 측면에서 유사해야 한다 이를

위해 무작위배정(randomization)과 눈가림(blinding)을

한다[3]

1) 무작위배정

무작위배정은 대조군과 시험군을 임의로 나누는

방법으로, 시험 초기 두 집단 간 구조적 차이를 최소화하여

유사성을 보증한다 무작위배정의 종류에는 단순

무작위배정, 묶음단위 무작위배정, 계층화 무작위배정

등이 있다

단순 무작위배정은 컴퓨터 프로그램에서 난수를

발생시켜서 나온 일련의 수열로 피험자 명단을

치료집단군에 완전하게 무작위로 배정하는 방법이다

표본크기가 작은 경우 집단 간에 피험자 수가 불균형해질

수 있다 묶음단위 무작위배정은 이러한 한계를 극복할 수

있는 방법으로, 묶음단위 크기를 결정한 후, 각 묶음

내에서 피험자를 무작위로 배정하여 각 치료집단에

동일한 수가 할당되도록 한다 계층화 무작위배정은

연구결과에 맞닿아 영향을 미칠 수 있는 예후인자가 있는

경우, 해당 예후인자의 우연한 집단 간 불균형으로 인해

결과에 영향이 미치지 않도록 하는 방법이다 예후인자에

따라 계층을 만들어, 그 층 안에서 따로 묶음단위

무작위배정을 하는 것이다

예를 들어, 임상시험의 표본이 metformin을 복용하거나

복용하지 않는 제2형 당뇨병 환자인 경우, metformin을

3.Semaglutide-

복용하는 피험자집단과 복용하지 않는 피험자집단을 각각

따로 무작위배정 할 수 있다[3][4]

2) 눈가림

눈가림은 임상시험에서 피험자에게 할당된 치료를 알지

못하게 하는 것이다 이를 통해, 피험자 관리, 치료, 피험자의 평가, 결과의 해석 등에서 발생할 수 있는 의식적

및 무의식적 편향을 제한한다 눈가림의 종류에는 공개

임상시험(open label), 단측 눈가림(single blind), 양측

눈가림 (double blind), 삼측 눈가림 (triple blind) 이

있다[3]

최적의 눈가림 방법은 양측 눈가림이다 양측

눈가림은 피험자 (subject) 와 시험자 (investigator)

모두에게 눈가림을 실시하는 방법이다 여기서

시험자에는 치료에 관련된 의료인 뿐 아니라 임상 평가, 피험자 적격 판정, 평가변수 평가, 임상시험계획서 준수

평가에 관련된 이들과 데이터 수집가 등이 포함된다 양측 눈가림이 불가능한 경우에는 단측 눈가림 또는 공개

임상시험을 실시한다 여기에는 수술과 약물 요법과 같이

치료 양상이 완전히 다르거나, 약물 제형 또는 투여 패턴이

다른 경우 등이 있다[5] 삼측 눈가림은 양측 눈가림에서

추가적으로 시험군과 대조군의 결과자료를 분석하는 통계학자가 두 군의 정체를 모르게 하는 것이다[6]

2 임상시험의 대조군

임상시험에서는 약물의 효능 및 안전성을 비교하기 위해

다양한 대조군이 활용된다 대조군은 위약 동시대조군 , 어떠한 치료제도 사용하지 않는 동시대조군, 용량 반응 동시대조군, 활성 1동시대조군, 외부대조군으로 분류할 수 있다[7]

위약 동시대조군은 물리적 요소 측면에서

시험약의 약효와 안전성에 대한 명확한 정보를 제공하고,

다른 형태의 동시대조군에 비해 더 작은 표본크기를

사용할 수 있다 또한, 임상시험 결과가 좋아질 것이라는

기대로 인해 발생하는 개선 효과의 양이 감소한다는

장점이 있다 그러나, 피험자는 증상이 개선되지 않을

경우 위약을 투여받고 있다고 생각할 수 있기 때문에

조기에 중도 탈락할 가능성이 있다 또한 시험약과

활성대조약의 비교 효능에 대한 정보를 제공하지

못한다는 한계가 있다

어떠한 치료제도 사용하지 않는 동시대조군은 아무런

치료제도 투여받지 않기 때문에 맹검이 불가하다

중도탈락의 가능성이 증가하며, 피험자 또는 연구자의

편의가 발생할 가능성이 증가한다 따라서 위약대조군

임상시험이 수행될 수 있는 상황 중 맹검이 불가능한

경우에 사용하는 것이 적절하다

용량 반응 동시대조군은 피험자들이 시험약의 여러

용량에 무작위 배정되는 용량반응시험의 대조군이다

위약군이 포함되는 경우도, 포함되지 않는 경우도 있다

임상시험에서 시험약의 효능을 입증하기 위해서는

시험약의 용량 중 가장 효과가 있는 용량군을 위약과

비교하는 것이 가장 효과적이기 때문에, 용량 반응

동시대조군을 사용하여 원하는 용량군을 더 집중적으로

비교할 수 있다 용량이 증가함에 따라 독성도 증가하는

약물의 경우, 저용량을 투여할 수 있는 용량 반응 시험이

윤리적인 측면에서 장점일 수 있다 그러나 , 여러

용량군에서 시험약의 효능에 차이가 없는 경우 시험약의

효능 여부를 알 수 없으며, 시험약의 효능이 존재하는 용량

범위가 알려지지 않은 경우 비효율적이라는 점이

한계이다

활성 동시대조군은 별도의 임상시험을 통해 효능이

있음이 입증된 활성대조약과 시험약을 비교한다 효과가

없는 치료제(위약)를 사용하지

3.Semaglutide-ClinicalStudies

문제가 감소하고, 참여자의 중도탈락 가능성이 감소한다

그러나 시험약과 활성대조약 간의 예상되는 약효의 차이는 시험약과 위약 간의 예상되는 약효의 차이보다 항상 작기 때문에 더 큰 표본크기가 필요하다 또한, 비열등성 임상시험과 동등성 임상시험에서 2assay sensitivity 가 확인되어야 한다

외부대조군은 임상시험 외부의 피험자군이다 과거에 치료된 피험자들을 대조군으로 하는 과거대조군, 같은 시간대에 다른 병원과 같은 다른 세팅에서 치료된 피험자군이 외부대조군에 해당된다 시험약에 대해 더

많은 정보를 얻을 수 있기 때문에 희귀질환의 연구에서 유용하다

3 유효성 평가변수(endpoints)

유효성 평가변수는 임상시험의 목적과 관련된 주요

지표로 , 임상시험의 성공 여부를 결정하는 핵심 기준이다[8] 이러한 변수는 임상적 관련성이 높고, 타당하며 과학적으로 인정받아야 하며, 측정 가능하고 환자의 건강과 밀접하게 연관되어야 한다 평가변수는 임상적 중요도에 따라 1차와 2차 평가변수로, 유형에 따라 복합변수, 종합평가변수, 다중 일차변수, 대리변수, 범주화된 변수로 구분된다

1차 평가변수는 임상시험의 주목적과 직접적으로 관련되며, 일반적으로 하나의 1차 평가변수를 선정한다

1차 평가변수는 임상시험계획서에 명확히 기술되어야 하며, 기존 연구 결과와 경험에 기반해 선정의 타당성이

입증되어야 한다 2차 평가변수는 주목적과 관련된 보조 지표이거나 이차적 목적의 효과를 평가하는 변수로, 확증적 2차 평가변수와 탐색적 2차 평가변수로 나뉜다 확증적 2차 평가변수는 명확한 가설 검증을 목표로 하며,

추가 가설을 탐색하거나 예비 정보를 제공하기 위해

사용되며, 통계적으로 검증되지 않았기 때문에 결과 해석

시 신중히 접근해야 한다

여러 측정치 중 꼭 단 하나만을 선택하여 1차 평가변수로

사용하기 어려운 경우도 존재하며, 이런 경우 다양한

형태의 평가변수를 사용할 수도 있다 복합평가변수는

여러 측정치를 통합해 하나의 평가변수로 사용하는

방식이다 대표적인 예시로 심혈관계 질환 임상시험에서

사용되는 major adverse cardiovascular events (MACE)가 있다 종합평가변수는 객관적인 변수 외에

연구자의 주관적 판단을 포함하여 평가를 수행한다 다중

일차변수는 하나 이상의 변수를 주요 유효성 변수로

설정해 치료 효과의 다양한 측면을 반영하며, 각각의 변수

해석 방법과 오류 통제를 위한 조정 방법이 계획서에

명확히 기술되어야 한다 대리변수는 임상적 효과를 직접

평가하기 어려울 때 간접적인 기준을 사용하는 변수이다

그러나 대리변수는 궁극적인 임상 결과를 완전히

반영하지 못할 수 있으므로 신중한 해석이 필요하다

범주화된 변수는 연속형 변수를 특정 기준으로 구분한

평가변수로, 예를 들어 혈압을 '성공/실패'로 이분화하는

것이 대표적이다 범주화는 임상적 기준이 명확할 때

유용하지만, 범주화로 인한 정보 손실이 발생할 수

있으므로 주의가 필요하다

4 분석대상군

Intention to treat(ITT) 원칙은 임상시험에서 무작위

배정된 모든 피험자를 실제 약물 투여 여부나 연구 중

발생한 위반 사항과 관계없이 최초 배정된 군에 속한

것으로 간주하여 분석하는 원칙이다[9] Full analysis set(FAS) 는 ITT 원칙을 최대한 준수하며 최소한의

피험자만을 제외하는 분석 집단이다 FAS 분석 결과는

주로 보수적인 경향을 보이며, 실제 약효보다 상대적으로

3.Semaglutide-ClinicalStudies

포함하여 분석이 이루어지기 때문이다

Per protocol(PP) 분석 집단은 FAS의 부분집합으로, 다음 세 가지 요건을 충족하는 피험자들로 구성된다 첫째, 사전에 설정된 일정 비율 또는 용량만큼 약물을 투여받은 피험자, 둘째, 1차 유효성 평가변수가 측정된 피험자, 셋째, 주요 임상시험 계획서 위반이 없는 피험자이다 PP

분석에서는 이러한 요건을 충족하지 않는 피험자를 분석에서 제외하므로, 편향 발생 가능성이 존재한다

따라서 PP 분석에서는 제외된 피험자의 구체적 제외

사유를 명확히 기록하는 것이 필수적이다

작은 효과 크기를 나타낸다 이는 순응도가 낮은 피험자, 계획서 위반 피험자, 결측치가 포함된 피험자까지 모두

II. SUSTAIN: 혈당 조절 유효성 및 안전성

SUSTAIN 임상시험은 semaglutide의 혈당 유효성 평가

및 심혈관계 영향 평가를 목적으로 진행되었다 우리는 그

중 세 개의 SUSTAIN 임상 시험을 세부적으로 탐색,

SUSTAIN 1

위약 대비 semaglutide의 유효성 및 안전 성 평가 3

약물치료 경험 이 없는 제2형 당뇨병 성인 환자

3.Semaglutide-ClinicalStudies

분석하며 semaglutide의 당뇨병에 대한 유효성 및 허가

근거를 알아보았다(표1)

SUSTAIN 6

위약 대비 Semaglutide의

심혈관안전성 평가

3상

무작위배정 이중맹검

위약대조군 평행설계 다국가

다기관

심혈관 질환의 위험이 있는

제2형 당뇨병 성인 환자

기준선에서 30 주차까지의 평균 HbA1c 변화

위약 대비 semaglutide 0.5mg

우월성: -1.43% (95% CI -1.71 ~ -1.15; p<0.0001)

위약 대비 semaglutide 1.0mg

우월성:

-1.53% (95% Cl -1.81 ~ -1.25; p<0 0001)

기준선에서 30 주차까지의 평균 체중 변화

위약 대비 semaglutide 0.5mg

우월성: -2.75 kg (95% CI -3.92 ~ -1.58; p<0.0001)

위약 대비 semaglutide 1.0mg

우월성: -3.56 kg (-4.74 ~ -2.38; p<0.000 1)

기준선에서 109 주차까지의 비치명적 심근경색:

HR=0.74 (95% Cl 0.51 ~ 1.08; p =0.12)

기준선에서 109 주차까지의

MACE의 첫번째 발생:

HR=0.74 (95% Cl 0.58 ~ 0.95; p<0.001)

비치명적 뇌졸중:

HR=0.61 (95% Cl 0.38 ~ 0.99; p =0.04)

심혈관 사망의 위험: HR=0.98 (95% Cl 0.65 ~ 1.48; p =0 92)

환자 기준선에서 30 주차까지의 평균 HbA1c 변화

Liraglutide 대비 semaglutide

우월성:

p<0.0001) 기준선에서 30 주차까지의 평균 체중 변화

표1. SUSTAIN 임상 연구

Liraglutide 대비 semaglutide 우월성:

p<0.0001)

3.Semaglutide-ClinicalStudies

1. SUSTAIN 1

1) 연구 목적 및 디자인

① 목적 및 개요

SUSTAIN 1은 GLP-1 RA인 semaglutide의 유효성과 안

전성을 평가하고, 제2형 당뇨병 성인 환자에서 주 1회 투

여하는 semaglutide 단독 요법이 위약 대비 혈당 조절 및

체중 감량에 어떤 영향을 미치는지 확인하는 것을 목적으

로 시행되었다[10]

해당 임상은 다국적, 다기관, 무작위배정, 위약대조, 평행

그룹, 이중맹검의 제3a상 임상시험으로, semaglutide

0 5 mg 및 1 0 mg을 주 1회 피하 주사로 30주 동안 투여

한 후 위약과 비교했다 연구는 총 72개 기관에서 진행되

었으며, 캐나다, 이탈리아, 일본, 멕시코, 러시아, 남아프

리카공화국, 영국, 미국 등 다양한 국가의 병원 및 임상연

구소에서 시행되었다

② 대상자(inclusion criteria)

임상 시험 대상자는 만 18세 이상의 제2형 당뇨병 환자로

서, HbA1c가 7 0-10 0% (53-86 mmol/mol) 범위에 속

하는 환자들로 선정되었다 대상자들은 연구 시작 최소 30

일 전부터 혈당강하제 없이 식이 및 운동 요법만을 유지한

상태였다

③ 무작위배정 및 눈가림

실험군으로는 semaglutide 0 5 mg, 1 0 mg이 사용되

었으며, 대조군으로는 위약 0 5 mg, 1 0 mg이 사용되었

다 대상자들은 semaglutide 0 5 mg : semaglutide 1 0

mg : 위약 0 5 mg : 위약 1 0 mg이 2:2:1:1의 비율로 무

작위 배정되었으며, 사람의 개입 없이 자동화된 음성 또는

웹 인식 시스템을 통해 무작위로 배정되었다

Semaglutide 및 위약 모두 동일한 1 5 mL PDS290 펜

인젝터에 미리 채워져 제공되었으며, 모양, 맛, 냄새 모두

동일하게 제작되었다 이에 따라 이중맹검으로 시험이 진

행될 수 있었다

④ 시험 방법

연구는 총 37주 동안 진행되었으며, 2주간의 스크리닝 기

간을 거쳐, 30주의 치료 기간 및 5주의 추적 관찰 기간으

로 구성되었다(그림1)[11] 약물의 증량은 아래와 같이 이

루어졌다

- semaglutide 0 5 mg 군: 초기 4주 동안 0 25 mg 투여

후, 유지 용량인 0 5 mg으로 증량

- semaglutide 1 0 mg 군: 초기 4주 동안 0 25 mg 투여,

이후 4주간 0 5 mg 투여 후, 최종 유지 용량인 1 0 mg으

로 증량

- 위약군: semaglutide 용량에 맞추어 증량

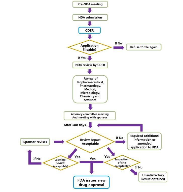
그림1. SUSTAIN 1의 시험 디자인 (출처: Ozempic(semaglutide) clinical review, FDA)

평가 변수

본 연구의 1차 유효성 평가변수는 0주차부터 30주차까지 의 평균 HbA1c 변화였다 확증적 2차 유효성 평가변수로

는 0주차부터 30주차까지의 평균 체중 변화가 포함되었

다 기타 2차 유효성 평가변수로는 공복 혈장 포도당 변화, 체질량지수 등이 있었다 안전성 평가 변수로는 치료에

의해 발생한 이상반응의 수, 저혈당 에피소드 수, 그리고

맥박수 등이 포함되었다

⑥ 통계 분석

연구의 유효성 평가는 modified intention-to-treat으로

수행되었다 3Mixed model for repeated measures 을

사용하여 주요 유효성 평가 변수인 HbA1c 및 체중

변화를 분석하였으며, 분석 시 치료, 국가, 기저값, 방문

횟수를 고려했다 결측값 처리를 위해 4위약 기반 다중

대체법 (placebo-based multiple imputation) 을

사용하였으며, 민감도 분석을 통해 결과의 견고성을

평가했다 통계적 검정력은 80%로 설정하였으며, 단측

α값은 2 5%로 설정되었다 Semaglutide 군에서는

20%의 누락된 데이터를 고려하고, 위약군에서는 30%의

누락 데이터를 고려하였을 때 샘플 크기가 390명이

필요하였으며, 이러한 샘플 크기에 맞추어 시험자 모집 및

연구 진행이 이루어졌다

2) 연구결과

① 환자 분포

그림2. SUSTAIN 1의 환자 분포 (출처: Sorli, C. et al., 2017)

총 388명의 환자가 무작위로 할당되었으며, 그 중에서

128명은 0 5 mg semaglutide, 130명은 1 0 mg

3.Semaglutide-ClinicalStudies

semaglutide, 나머지 129 명은 위약을 투여받았다(그림2) 환자들의 평균 연령은 53 7세였으며, 평균 BMI는 32 93 kg/m²이었다 Semaglutide 군에서 주요 부작용으로 인해 각각 17명(0 5 mg)과 16명(1 0 mg) 이 조기 탈락하였으며 , 위약군에서는 14 명이 탈락했다

② 유효성 결과 - 1차 유효성 평가변수(평균 HbA1c 변화)

초기 HbA1c 평균치는 8 05% 였으며 , 30 주 후 semaglutide 0 5 mg 군에서는 평균 1 45% 감소하였고, 1 0 mg 군에서는 평균 1 55% 감소했다 반면, 위약군에

서는 평균 0 02%의 변화만 있었다 두 semaglutide 군 모두 위약군 대비 유의미한 HbA1c 감소 효과를 보였다(p < 0 0001)(그림3-B)

③ 유효성 결과 - 2차 유효성 평가변수(평균 체중 변화)

초기 평균 체중은 91 93 kg 이었으며 , 30 주 후 semaglutide 0 5 mg 군에서 평균 3 73 kg 감소 , semaglutide 1 0 mg 군에서 평균 4 53 kg 감소가 관찰 되었다 반면, 위약군에서는 0 98 kg 감소가 관찰되었다

체중 감소에서도 semaglutide은 위약 대비 유의미한 효 과를 나타냈다(p < 0 0001)(그림3-D)

그림3. SUSTAIN 1에서의 HbA1c 및 체중 변화 양상 및 최종 변 화량 (출처: Sorli, C. et al., 2017))

④ 안전성 결과

Semaglutide군과 위약군 모두에서 사망자가 보고되지

않았으며, 대부분의 부작용은 경미하거나 중간 정도의 수

준이었다 두 semaglutide 군에서 가장 자주 보고된 부작

용은 위장 관계 부작용이었다 리파아제와 아밀라아제 농

도는 위약군에서 감소한 것에 비해 0 5mg, 1 0mg

semaglutide 군에서 유의하게 증가했다 하지만, 췌장염

은 모든 군에서 보고되지 않았으며 담석증은 0 5mg

semaglutide 군 3명, 1 0mg semaglutide 군 1명이 보

고되었으며, 위약군에서 담석증 사례는 보고되지 않았다

평균 맥박수는 위약군에 비해 두 semaglutide 군 모두 유

의하게 증가했다(표2)[10]

3.Semaglutide-ClinicalStudies

3) 결론 및 고찰

본 연구에서 30주 동안 주 1회 투여된 0 5mg 및 1 0mg

의 semaglutide는 위약과 비교하여 치료받지 않은 제2형

당뇨병 성인 환자의 혈당 조절과 체중을 크게 개선했다 미

국 당뇨병 협회(American Diabetes Association, ADA)

가 권장하는 HbA1c 목표인 7 0% 미만에 semaglutide

군 참가자의 거의 4분의 3이 도달했으며, 거의 60%가 미

국 임상 내분비학자협회 (American Association of Clinical Endocrinology, AACE)/국립보건의료우수연구

소(National Institute for health and Care Excellence, NICE)의 목표인 6 5% 이하를 달성했다

대표 용어(preferred term, PT) 별 부작용 (환자의 5% 이상에서 발생)

표2. 안정성 결과 (출처: Sorli et al, 2017)

3.Semaglutide-ClinicalStudies

사전 지정된 민감도 분석에서 HbA1c의 감소는 0 5mg

semaglutide 군보다 1 0mg semaglutide 군에서 일관

되게 더 두드러졌다 하지만, semaglutide의 용량에 따른

혈당 조절 차이가 뚜렷하게 나타나지 않았다 이에 대한 이

유를 추정해보면, 첫째, 치료 종료 시점에 두 용량 모두

7 0% 미만의 HbA1c를 달성한 참여자 수가 많아 용량에

따른 치료 차이가 명확하게 드러나지 않았을 수 있다 둘째,

전체 표본 크기가 작았다 실험에서 13명의 혈장 내

semaglutide 농도를 감지할 수 없었다 이는 약물을 일상

적으로 투여하지 않았음을 의미하며, 이로 인해 용량과 반

응 간의 관계가 왜곡되었을 가능성이 있다 특히, 13명 중

10명이 1 0mg 군이었기 때문에 이들 중 일부의 HbA1c

수치가 증가하여 1 0mg 군의 평균 HbA1c 감소 효과도

낮게 나타났을 수 있다

체중 감소에서도 semaglutide 두 용량 모두 유의한 결과

를 나타냈다 앞서, 용량별 HbA1c 변화가 명확하지 않은

결과와 대조적으로, semaglutide 1 0mg 군의 체중 감소

는 semaglutide 0 5mg 군보다 더 높았다 혈당 조절은

주로 췌장 GLP-1 수용체에 의해 매개되지만, 체중 감소는

뇌 GLP-1 수용체에 의해 매개된다 이에 따라 GLP-1 RA

가 혈당 조절과 체중에 미치는 영향은 독립적인 것으로 보

인다

본 연구의 결과를 다른 유사한 GLP-1 RA의 단일 요법 시

험 결과와 간접적으로 비교하면, 혈당 조절과 체중 개선 효

과가 비슷하거나 더 컸다 부작용은 다른 GLP-1 RA에서

와 유사했다 다른 GLP-1 RA와 함께 언급된 수축기 혈압

의 감소는 통계적으로 유의하지 않았지만 위약에 비해 맥

박이 약간 증가한 것은 다른 GLP-1 RA에 대한 연구 결과

와 일치했다 또한 제2형 당뇨병 환자에서 위약에 비해 semaglutide의 심혈관 위험이 크게 감소한 것으로 나타 났다

본 연구의 한계는 짧은 기간으로, 특히 체중에 대한 semaglutide의 전체 효과를 평가하기에는 충분하지 않았

다 또한, 작은 표본 크기로 인해 그룹 간에 완전히 균형 잡

힌 기준선 특성을 갖지 않았을 수 있다 또 다른 한계는 구

조 약물을 자주 사용하였고, 이로 인해 위약군 참가자의 30% 이상에서 데이터가 누락되었다는 것이다 장점은 부 피가 일치하는 위약을 사용하면 임상의와 환자 모두에게 각 용량 내에서 마스킹할 수 있어, 편향의 위험을 줄였다는 것이다

현재 당뇨병에 대한 많은 치료법들이 체중 변화가 없거나

체중 증가와 관련이 있기 때문에, 체중 감소를 나타내는 당

뇨병 치료제인 semaglutide에 대한 연구는 중요한 발견

이라고 할 수 있으며, semaglutide를 당뇨병 환자에 대한

잠재적인 치료 방법으로 고려해볼 수 있다 잠재적인 차이 에 대한 확고한 결론을 도출하기 위해서는 semaglutide

를 다른 GLP-1 RA와 비교한 정면 시험이 필요하다[10]

2 SUSTAIN 6

1) 연구 목적 및 디자인

SUSTAIN 6의 1차 목표는 제2형 당뇨병 성인 환자에서 위약과 비교하여 semaglutide를 사용한 치료가 심혈관

위험의 증가로 이어지지 않는지 확인하는 것이다 이는

주요 MACE 가 처음 발생한 시간과 비교할 때 , semaglutide 대 위약의 위험 비율의 양측 95% 신뢰 구간(CI)의 상한이 1 8 미만임을 입증함으로써 확인할 수 있다 2차 목표는 심혈관 사건의 위험이 높은 제2형 당뇨병 성인 환자에서, 위약과 비교하여 semaglutide 0 5mg과 1 0mg의 장기 안전성과 효능 평가이다

SUSTAIN 6는 20개국 230개의 지역에서 실시한 장기간, 무작위배정 , 이중맹검 , 위약대조 , 다국적 , 다기관 임상시험이다 환자는 1:1:1:1 비율로 무작위 배정되어

0 5mg 또는 1 0mg의 피하 semaglutide 또는 부피가 같은 위약을 주 1회 투여 받았다 모든 환자에 대해 109주의 계획된 관찰 기간(5주 추적 기간이 있는 104주 치료 기간)으로 구성되었으며, 여기에는 치료를 조기에 중단한 환자도 포함되었다(그림4)[10]

그림 4. 신약 허가신청 절차 (출처: APEC 규제조화센터,

미국의약품허가제도)

2) 연구결과

① 환자 분포

검사를 받은 4346명의 환자 중 1049명의 환자가 검사에 실패했다 대부분의 스크리닝 실패는 스크리닝 시 7% 이

상의 HbA1c 포함 기준을 충족하지 못한 환자로 인한 것

이었다

3297 명의 환자를 무작위 배정 (1:1:1:1) 하여

semaglutide 0 5mg(826명), semaglutide 1mg(822 명), 위약 0 5mg(824명) 또는 위약 1 0mg(825명)을 투

여했다 이 중 3286명(99 7%)의 환자가 시험 제품에 노

출되었고, 1642명의 환자는 semaglutide에, 1644명의

환자는 위약에 노출되었다 임상시험 완료자는 마지막 추

적 방문에 참석했거나, 활성 임상시험 참여자로 간주되는

3.Semaglutide-ClinicalStudies

(98 0%)의 환자가 임상시험을 완료했으며, semaglutide

군과 위약군의 분포는 유사하다

치료 완료자는 치료를 영구적으로 중단하지 않은 환자로

정의되었다 치료를 완료한 환자는 2636명(80 0%)으로 , 위약군에 비해 semaglutide 군이 약간 적었다 본 연구에 서 영구적으로 치료를 조기에 중단한 약 20%의 환자 중

위약 0 5mg 군(1 2%) 및 1 0mg 군(1 0%)에 비해

semaglutide 0 5mg 군(5 7%) 및 1 0mg 군(9 4%)에 서 위장관 내약성이 더 빈번하게 발생했다

Semaglutide 환자 7명, 위약 환자 8명이 치료 중단 또는 그 이후에 임상시험을 중단했다 Semaglutide 환자 18명 과 위약 환자 32명 중 추적 관찰이 중단된 환자가 있었다 환자가 임상시험을 완료하지 않고 동의를 철회하지 않은 경우 추적관찰이 중단된 것으로 간주했다 바이탈 상태를

얻지 못한 환자는 바이탈 상태에 대한 추적조사에서 손실 된 것으로 간주했다 따라서 무작위로 배정된 3297명의 환자 중 총 13명의 환자(semaglutide 투여 환자 6명, 위 약 투여 환자 7명)의 마지막 생체 상태가 알려지지 않았다 (그림5)[14]

기준 시점에서의 환자들의 특성은 다음과 같다 (그림 6)[15]

동안 사망한 환자로 정의했다 이 정의에 따르면 3232명 그림5. 환자 분포 (출처: Clinical Review Ozempic (Semaglutide), 2017)

3.Semaglutide-

그림6. 기준 시점의 환자 특성 (출처: Marso, S. P., et al., 2016)

② 유효성 결과 - 1차 유효성 평가변수

SUSTAIN 6에서 1차 유효성 평가변수는 MACE의 첫

번째 발생으로 설정되었다[15] 시험 결과, MACE의

첫번째 발생은 semaglutide 군에서 108명(6 6%),

위약군에서 146명(8 9%)으로 확인되었다(표1)(그림7)

통계적으로 유의한 차이(P<0 001)를 보여, 위약 대비 semaglutide의 비열등성이 검증되었다

MACE에 따른 세부적 결과는 다음과 같다(표3) 심혈관

원인으로 인한 사망은 semaglutide 군에서 44명(2 7%),

위약군에서 46명(2 8%)로 확인되었으나 통계적으로

semaglutide 군에서 47(2 9%), 위약군에서 64 명 (3 9%)로 확인되었으나 통계적으로 유의한 차이가 없었다 (P=0 12) 비치명적 뇌졸중은 semaglutide 군에

유의한 차이가 없었다(P=0 92) 비치명적 심근경색은 그림7. Primary Outcome (출처: Marso, S. P., et al., 2016)

서 27명(1 6%), 위약군에서 44명(2 7%)로 확인되었고,

통계적으로 유의한 차이를 보였다(P=0 04)

3.Semaglutide-ClinicalStudies

1차 복합 결과 108 (6.6 ) 146 (8.9 ) 0.74 (0. 58-0.95) <0.001 for non inferiori ty

심혈관 원인으로

비치명적 심근경색 47 (2.9) 64 (3.9) 0.74 (0. 51-1.08) 0.12

비치명적 뇌졸중 27 (1.6) 44 (2.7) 0.61 (0. 38-0.99) 0.04

표3. 1차 유효성 평가변수 시험결과 (출처: Marso, S. P., et al. 2016)

심혈관 결과는 민감도 분석 결과에 의해 뒷받침되며,

심혈관 약물을 추가로 투여받은 환자는 semaglutide

군보다 placebo 군에서 더 많았음에도 불구하고 , 망막병증 합병증을 제외한 모든 심혈관 결과 비율은 semaglutide 군과 placebo 군에서 비슷하거나 semaglutide 군에서 더 낮았다

③ 유효성 결과 - 2차 유효성 평가변수(평균 체중 변화)

병증, 새로 발생하거나 악화된 신병증으로 설정되었다 연

구의 2차 목적을 확증하는 2차 유효성 평가변수는 기준선

에서 104주차까지의 체중 변화, 30주차까지의 사전 혼합

인슐린을 사용하는 환자의 HbA1c 변화, 30주차까지의

SU 단일 요법을 사용하는 환자의 HbA1c 변화로 설정되 었다

본 논문에서 미세혈관 관련 결과로 망막병증 합병증과 신 병증만 P value가 명시되었다 망막병증 합병증이 새로 발 병하거나 악화된 환자 수는 증가했다 최종적으로

semaglutide 군에서 50명(3 0%), 위약군에서 29명 (1 8%)로 확인되었고, 통계적으로 유의한 차이를 보였다 (P=0 02) 신병증이 새로 발병하거나 악화된 환자 수는 감소했다 최종적으로 semaglutide 군에서 62명(3 8%), 위약군에서 100명(6 1%)로 나타났으며, 통계적으로 유 의한 차이를 보였다(P=0 005)(표4)

이 외의 망막 광응고 필요 환자 수, 유리체내 주입술, 유리 체 출혈 , 실명 등 모든 미세혈관 관련 항목에서 semaglutide 군에 위약군보다 발병 환자수가 많이 나타 났다

SUSTAIN 6의 2차 유효성 평가변수는 연구의 51차 목적 과 62차 목적에 따라 구분된다[15] 연구의 1차 목적을 지 지하는 2차 유효성 평가변수는 확장된 복합 심혈관 결과, 추가 복합 결과, 복합 결과의 개별 구성요소, 망막병증 합

5

6

기준선에서 104 주차까지의 평균 체중 변화는

semaglutide 군과 위약군 모두 용량별로 분석되었다

기준 평균 체중인 92 1kg였으며, semaglutide 0 5mg

군에서 3 6kg, semaglutide 1 0mg군 군에서 4 9kg,

위약 0 5mg 군에서 0 7kg, 위약 1 0mg 군에서

0 5kg 만큼 감소했다 ( 그림 8) 즉 , 0 5mg 군에서는

2 9kg의 평균 체중 변화, 1 0mg 군에서는 4 3kg의 평균

체중 변화가 나타났으며, 두 경우 모두 통계적으로 유의한

차이를 보였다(P<0 001)

그림8. 체중 변화 (출처: Marso, S. P., et al., 2016)

기준선에서 104 주차까지의 평균 HbA1c 변화는

semaglutide 군에서만 용량별로 분석되었다 기준 평균

HbA1c는 8 7%였으며, semaglutide 0 5mg 군에서

1 1%, semaglutide 1 0mg 군에서 1 4%, 위약군에서

0 4% 만큼 감소했다 ( 그림 9) 즉 , 0 5mg 군에서는

0 7%의 평균 HbA1c 변화, 1 0mg 군에서는 1 0%의

평균 HbA1c 변화가 나타났으며 , 두 경우 모두

통계적으로 유의한 차이를 보였다(P<0 001)

그림9. HbA1c 변화 (출처: Marso, S. P., et al., 2016)

3.Semaglutide-ClinicalStudies

시험 기간 동안, 위약군에서 semaglutide 군보다 훨씬 더

많은 환자들이 2배 이상 빈번하게 인슐린을 포함한 추가

항혈당제를 투여받았음에도 불구하고, semaglutide 군의 혈당 감소 효과가 더 좋았다

④ 안전성 결과

위장관 장애는 semaglutide 군에서 위약군보다 더 빈번

히 일어났다[15] 시험 결과, semaglutide 0 5mg 군에서 419명(50 7%), semaglutide 1 0mg 군에서 430명 (52 3%), 위약 0 5mg 군에서 294명(35 7%), 위약 1 0mg 군에서 290명(35 2%)로 나타났다(표5) 대부분 의 위장관 사건은 초반 30주 동안 발생했으며, 경증 또는

중증도에 해당했다

부작용으로 인해 치료가 중단된 환자 수는 semaglutide 군에서 위약군보다 더 많았다 치료 중단 원인 역시 주로

위장관 장애가 차지했다

기타 안전성 결과로, 심각한 부작용 및 심장 장애의 빈도

및 비율은 semaglutide 군에서 위약군보다 더 낮았다 리

파아제와 아밀라아제 농도는 위약군보다 semaglutide 군

에서 유의하게 높았고, 췌장암은 semaglutide 군에서 1

명, 위약군에서 4명으로 나타났다

Semaglutide에 대한 항체는 semaglutide 군에서 30명 나타났다 항체 형성은 대부분의 환자에서 일시적이었으 나, 14명은 44주차에 양성 반응이 발생했고, 4명은 follow-up 기간동안 양성 반응이 발생했다

혈장 포도당 검사에서 확인된 심각한 저혈당 episode 및 저혈당과 유사한 사건은 semaglutide 0 5mg 군에서 177명(21 5%), semaglutide 1 0mg 군에서 191명 (23 1%), 위약 0 5mg 군에서 173명(21 0%), 위약 1 0mg 군에서 178명(21 7%)으로 나타났다

3.Semaglutide-

표5. 안전성 결과 (출처: Steven p. marso, m.d., stephen c. bain, m.d., et al., 2016)

3) 결론 및 고찰

SUSTAIN 6은 semaglutide가 위약 대비 비열등하다는

가설을 입증했다[15] 1차 유효성 평가변수인 MACE

발생 위험률이 semaglutide 군에서 위약군보다 26%

낮았다 심혈관 사망률은 크게 차이나지 않았지만,

비치명적 심근경색 발생률이 26%, 비치명적 뇌졸중이

39%로 현저히 감소함으로써 큰 영향을 준 것으로

분석된다

Semaglutide 군은 위약군보다 신병증 발생 및 악화

위험은 낮았으나, 당뇨병성 망막병증 합병증의 위험은 더

높았다 SUSTAIN 6 이전 연구 중, 제1형 당뇨병 환자에서

빠른 혈당 수치 감소와 당뇨병성 망막병증의 악화 간

연관성이 보고된 바 있다 [16] 그러나 이번 임상

시험에서는 혈당 수치와 당뇨병성 망막병증 간 연관성이

명확하지 않으며, semaglutide의 직접적인 효과를

배제할 수 없다 망막병증 합병증을 제외한 다른 안전성 profile은 다른 GLP-1 RA와 유사했다 HbA1c 수치는 지속적으로 감소했다 시험 기간 동안

위약군에서 더 많은 항혈당 치료를 강화했음에도

불구하고, HbA1c 수치의 군 간 차이는 변하지 않았다

2년 이후, 임상적으로 의미 있고 지속적인 체중 감소와 수축기 혈압 감소는 semaglutide 군에서 더 많이 발생했다 이는 심혈관 사건 발생률과 관련있는 인자들이기에 비치명적 심근경색과 비치명적 뇌졸중의 큰 감소, 동맥경화증의 진행 지연 모두에 영향을 미쳤을

것으로 판단된다 SUSTAIN 6 이전 연구들은 empagliflozin과 liraglutide가 심혈관 발생률 위험을 낮춰준다는 사실을 입증했는데[16][17], 본 연구를 통해 semaglutide의 심혈관 발생률 감소 효과를 확인했다

특히 동맥경화증의 경우, 2024년 3월, GLP-1 유사체의 효과 중 죽상동맥경화증 발생과 관련된 염증 메커니즘에 관한 결과가 새롭게 발표되었다 심혈관 질환이 있는 비만 및 제2형 당뇨병 환자의 항동맥경화 효과를 확인하는

무작위 대조 시험 데이터를 통해 GLP-1

본 연구의 한계는 위약 대비 semaglutide의 비열등성은

확인할 수 있었으나, 우월성은 검증하기 어려웠다는

것이다 본 임상시험은 식약처가 정한 사전 승인 안전성

마진 1 8을 배제하기 위한 비열등성 시험으로 검정력을

얻었는데, 이는 우월성을 위해 설정된 것이 아니었기

때문이다 또한, 비교적 짧은 2 1년 동안 시행되었으므로

다른 모집단과 더 긴 치료 기간에 대해 일반화가

불가능하고, semaglutide의 치료 효과와 예상보다 많은

사건의 발생으로 인해 semaglutide 군에서 1차 유효성

평가변수의 위험성이 낮아지는 결과가 초래했을 가능성이

존재한다 마지막으로 , semaglutide 군에서 더 큰

HbA1c 감소가 시험의 결과에 어느 정도 기여했는지도

알려져 있지 않다

그러나 본 연구는 심혈관계 위험이 높은 제2형 당뇨병

성인 환자를 대상으로 진행되어 심혈관계 원인, 비사망성

심근경색, 비사망성 뇌졸중으로 처음 사망한 비율이

semaglutide 군이 위약군 대비 유의하게 낮았다는

결과를 통해 비열등성을 확인했다는 의의가 있다

3.Semaglutide-ClinicalStudies

liraglutide는 가장 빈번하게 처방되는 용량으로 임상을 진

행했다

② 연구 디자인

본 임상은 30주를 기준으로 무작위배정, 개방형, 다기관, 다국적, 활성대조군, 평행그룹, 2/3b상시험으로 설계되었

다[19] 불가리아, 체코, 핀란드, 프랑스, 헝가리, 이탈리

아, 폴란드, 슬로베니아, 스페인, 스웨덴, 영국 총 유럽 11 개국을 대상으로 진행했다 범국가적으로 진행된 임상과

달리 유럽에만 집중하여 semaglutide와 liraglutide의 유

효성 및 안정성을 평가했다

3. SUSTAIN 10

1) 연구 목적 및 디자인

① 목적

본 임상의 목표는 제2형 당뇨병 성인 환자에서 주 1회 투

여하는 semaglutide1 0mg과 매일 1회 투여하는

liraglutide 1 2mg의 유효성과 안정성을 비교 및 평가하

는 것이다[19] 2019년 미국 당뇨병 학회(American

Diabetes Association, ADA) 치료 지침에서 metformin

이후의 선호 치료제인 GLP-1 RA 또는 SGLT-2 억제제가 권장된 이후 세계적인 규모의 임상이 진행되었다 본 임상

은 타 임상과 달리 유럽을 기반으로 용량을 설정했다

Semaglutide는 가장 빈번할 것으로 예상되는 용량을,

③ 기간

임상시험의 환자는 주 1 회 1 0mg 을 투여하는 semaglutide 군과 매일 1 2mg을 투여하는 liraglutide

군을 1:1 비율로 무작위 배정했다 두 군 모두 2주의 스크

리닝 기간, 30주의 치료 기간, 5주의 후속 조사 기간을 합

해 37주의 시험 기간을 거쳤다(그림10) 이 기간 동안 두

군 모두 용량 증량 방식을 적용했다

- semaglutide 1 0 mg 군: 초기 4주 동안 0 25 mg 투

여, 이후 4주간 0 5 mg 투여 후, 최종 유지 용량인 1 0 mg으로 증량 - liraglutide 1 2mg 군: 초기 1주 동안 0 6mg 투여, 이 후 최종 유지 용량인 1 2mg으로 증량

만약, liraglutide의 위장관 이상 반응이 나타날 경우 0 6 mg에서 1 2 mg으로 증량을 2주 걸쳐 연장하도록 했다

두 약물 모두 식사와 관계없이, 하루 중 언제든지 허벅지, 복부, 팔뚝에 주사로 투여했으며 semaglutide는 가급적 같은 요일에, liraglutide는 매일 같은 시간에 투여했다

3.Semaglutide

그림10. 약물 투여 기간 및 용량 증량 방식 (출처: Capehorn et al., 2020)

④ 평가 변수

1차 평가변수는 시작일부터 30주차까지의 평균 HbA1c

변화이다 두 번째 평가변수는 시작일부터 30주차까지의

평균 체중 변화이다 이 외에도 공복 혈장 포도당(fasting plasma glucose, FPG), 평균 식후 증가량 및 자가측정

혈당, 공복 혈중 지질, 체질량 지수(body mass index, BMI), 허리 둘레, 수축기 및 이완기 혈압의 변화를

기준으로 평가를 진행했다 안전 평가변수는 치료 중

발생한 이상 반응, 중증 또는 혈당 확인 증상 저혈당

에피소드 수 혈액학, 생화학, 칼시토닌, 맥박수, 심전도

범주, 신체 검사 범주, 안구 검사 범주 등을 기준으로

평가했다 1차 평가변수인 HbA1c가 ADA 기준으로 7%

이하 또는 미국 임상 내분비학회 기준으로 6 5% 이하를

달성하는 것을 목표로 진행되었다

⑤ 통계 분석

모든 피험자가 치료를 완료하고 구조 약물을 시작하지

않은 경우, 모든 피험자에 대해 30주차 semaglutide와 liraglutide 간의 치료 차이를 비교하기 위해 세가지 확인 가설 시험을 진행했다

첫 번째는 HbA1c의 비열등성이다 semaglutide 1 0mg

대비 liraglutide 1 2mg이 HbA1c 측면에서 비열등성을

가진다는 가설을 설정했다 두 번째는 semaglutide

1 0mg 대비 liraglutide 1 2mg의 체중 우월성이다 세

번째는 semaglutide 1 0mg 대비 liraglutide 1 2mg의

HbA1c 우월성이다 세 가설을 시험하기 위해 1종

오류(α)를 2 5%로 유지하였으며 90% 이상의 검정력

달성을 위해 피험자를 각각 288명씩 총 576명을 모집했다 시험 도중 데이터 누락이 발생했을 경우, 누락이 랜덤하게 발생했다는 가정 하에 다중 대입

방식으로 처리했다 누락된 데이터를 마르코프 체인 몬테카를로 방법 (Markov Chain Monte Carlo method)을 이용해 간헐적인 값으로 추정하고 그 값을 분석 결과와 결합했다

2) 연구 결과 ① 환자 분포

2017년 6 11월에 767명의 스크린을 진행했고 그 중

577명을 무작위 배정하여 총 576명이 치료에 노출되었다 576 명 중 287 명은 semaglutide 군 , 282 명은 liraglutide 군으로 1:1 무작위 배정되었으며 각각 249명, 261명의 피험자가 치료를 마쳤다

두 군으로 무작위 배정된 피험자의 기본적인 특징은 유사 했다 HbA1c는 8 2%, 체중은 96 9kg이었으며 전체 인 원의 94 8%가 비구아니드를 처방받고 있었으며 46 8%

는 설포닐우레아(sulfonylurea, SU), 24 6%는 나트륨포도당 공동수송체 억제제 (SGLT-2 inhibitor)를

처방받고 있었다

② 유효성 결과 - 1차 유효성 평가변수(평균 HbA1c 변화)

평균 HbA1c는 semaglutide 군과 liraglutide 군 모두 감

소했다 시험 전 모든 피험자의 평균 HbA1c는 8 2%이었

다 37주간의 치료 후 semaglutide와 liraglutide 두 집단

에서의 HbA1c 는 모두 유의미하게 감소했다

(p<0 0001)(그림11-a) Semaglutide 군에서는 1 7%의

감소를 보였으며 liraglutide 군에서는 1 0% 감소를 보였

다(그림11-b)

3.Semaglutide-ClinicalStudies

시험 설계 과정에서 HbA1c의 목표치로 설정된 7%와

6 5%의 도달 정도 또한 semaglutide 군에서 더 우위를 차지했으며 유의미한 결과이다(p<0 0001)(그림12-f, g)

③ 유효성 결과 - 2차 유효성 평가변수(평균 체중 변화)

평균 체중은 semaglutide 군과 liraglutide 군 모두 감소 했다(그림13-a) 시험

96 9kg 이였다 Semaglutide 군은 5 8kg 감소 , liraglutide 군은 1 9kg 감소했다(그림13-b)

그림11. HbA1c 평가변수 결과 (출처: M.S. Capehorn et al., 2020)

ADA, American Diabetes Association; AACE, American Association of Clinical Endocrinologists

3.Semaglutide-ClinicalStudies

그림13. 체중 감소 평가 변수 결과 (출처: M.S. Capehorn et al., 2020)

5% 이상 또는 10% 이상 체중 감소를 달성한 피험자의

비율 비교를 통해 semaglutide가 liraglutide 대비 체중

감소에서도 우월성을 입증했다 5% 이상의 체중 감량을

달성한 피험자의 비율은 semaglutide 군에서 56%, liraglutide 군에서 18%이며(그림13-c), 10% 이상의

체중 감량을 달성한 피험자의 비율은 semaglutide 군에서 19%, liraglutide 군에서 4%이다(그림13-d)

④ 안전성 결과

이상 반응은 semaglutide와 liraglutide를 각각 주입한

후 시작되거나 악화되고 있는 치료유발 이상사례

(treatment emergent adverse event, TEAE) 로

정의했다 TEAE는 시험 약물의 첫 번째 투여일(0주)부터

치료 종료일(30주)까지 및 치료 후 42일간의 추적

관찰했다 두 그룹 모두 사망자가 보고되지 않았으며, TEAE는 주로 경증 및 중등도로 나타났다

결과는 다음과 같다(표6)

3) 결론 및 고찰

SUSTAIN 10은 제 2형 당뇨병 성인 환자를 대상으로

매일 1회 투여하는 liraglutide 1 2mg 대비 주 1회

투여하는 semaglutide 1 0mg의 유효성과 안정성을 평가하는 임상시험이다

유효성 측면에서 semaglutide는 liraglutide보다 혈중 HbA1c와 체중 감소 측면에서 더 우월했다 두 약물 간의

효능 차이는 미세한 분자 구조 차이 때문으로 예상된다 Liraglutide는 8번 위치에 알라닌(alanine, Ala)이 있고, 26번 위치에 감마 글루타메이트(gamma glutamate, γGlu)가 연결되어 있는 C-16 지방산 사슬을 가지고 있다

반면, semaglutide는 8번 위치에서 알라닌(alanine, Ala) 이 알파 아미노이소부티르산 (alpha aminoisobutyric acid, α- Aib)으로 치환되었으며, 26번

위치에 γGlu-2xOEG 연결체가 있는 C-18 지방 이산화물 (fatty diacid) 곁사슬을 가지고

있다(그림14)[20]

3.Semaglutide-ClinicalStudies

6. 안정성 결과 (출처: Capehorn et al, 2017)

그림14. Liraglutide와 semaglutide의 구조 (출처: Lau et al., 2015)

안정성 측면에서 semaglutide와 liraglutide 모두 경미한

부작용을 보였고 그 정도가 유사했다 위장관계 부작용이

가장 많이 보고되었으며, 일반적으로 치료 초기 12주 내에

발생되었고 경증이 많았다

SUSTAIN 10 은 semaglutide 와 liraglutide 를 직접

비교한 유럽 최초의 임상이다 환자가 기존에 투여하던

약물의 종류와 선정 기준을 폭넓게 설정하여, 의사들이

GLP-1 RA 처방할 가능성이 높은 환자군을 광범위하게

연구대상에 포함시킬 수 있도록 했다 또한, 유럽에서

가장 흔히 처방되는 liraglutide 1 2 mg와 가장 흔하게

처방될 것으로 예상되는 semaglutide 1 0 mg 용량을

선택해서 비교함으로써 Real world로 설계했다 이는

임상시험 결과가 의사 및 약물 관리팀의 판단에

직접적으로 영향을 줄 수 있도록 수행되었다는 점에서

의미를 갖는다

하지만, 개방형으로 진행되었으며, 임상기간이 짧고, semaglutide와 liraglutide의 용량이 각각 한 가지로

제한적이었다는 점에서 한계가 있다 다만 , semaglutide 와 liraglutide 의 투여빈도가 달라

이중맹검으로는 진행이 불가능했으며, 가장 일반적으로

처방되는 혹은 처방이 예상되는 용량을 선택해서

진행했기 때문에 의사결정에는 도움을 줄 것으로 기대된다

3.Semaglutide-ClinicalStudies

III. STEP: 체중 조절 유효성 및 안전성

STEP 임상연구에서는 다양한 비만 환자 집단을 대상으로

semaglutide의 체중 감량 효과와 대사 건강 개선에 대한

영향을 조사하였다 기존의 체중 관리 치료 옵션과

비교하여 임상적 유용성을 평가하는 것을 목표로 하였다

3.Semaglutide-ClinicalStudies

이 연구들은 Wegovy®가 기존 치료제 대비 체중 관리에

얼마나 효과적인지, 그리고 환자의 대사적 개선과 약물 순응도에서 어떤 변화를 가져오는지 분석하였다 본 글에서는 그 중 세 개의 Wegovy®의 임상시험을 면밀히 살피며 semaglutide의 비만 치료에서의 적용 가능성을 소개하고자 한다(표7)

임상시험 목적 디자인 대상자 1

trial 4153 (phase 2)

trial 4374 (STEP 2)

활성 대조군인 liraglutide 및

위약과 비교해 semaglutide 피하주사의 체중 감량 효능과 안전성을 평가 2상 무작위배정

주 1회 semaglutide

2.4mg 피하주사 체중감량 효과에

대한 유효성과 안전성을 평가

trial 4081

3상

무작위배정

이중맹검

위약대조군

평행설계

다국가

다기관

2.4mg 피하주사 의 효과를 평가 3상

위약 대비 semaglutide

18세 이상의 성인

이고, 제2형 당뇨

병 가진 BMI 27

이상 비만 환자

기저치에서 68주차까지의

체중 변화율

위약 대비 semaglutide 2.4mg의 우월성:

-6.21 (p-value<0.0001, CI: [-7 28 ; -5 15])

semaglutide 1mg 대비 2 4mg의 우월성:

-2.65 (p-value<0.0001, CI: [-3 66 ; -1 64]) 10% 또는 15% 이상의 체중 감 소를 달성한 피험자의 비율 기저치로부터 68주차까지의 평 균 허리둘레, 당화혈색소, 수축 기 혈압의 변화

18세

68주차까지 5% 이상의 체중 감소를 달성한 피 험자의 비율

1. Trial 4153

1) 임상 디자인

① 목적

본 임상 시험의 목적은 52주 동안 비만 환자에게

semaglutide를 하루에 한 번 다양한 용량으로 투여하고, 이를 활성 대조군인 liraglutide 및 위약과 비교하여

semaglutide의 체중 감량 효능과 안전성을 평가하는

것이다 Liraglutide 는 GLP-1과 유사한 약물로, 체중

관리 및 제 2형 당뇨병 치료에 사용된다 semaglutide는

지속형 GLP-1 유사체로, 최근 제 2형 당뇨병 치료에서

체중 감소 효과가 입증된 약물이다[21]

② 디자인

시험 설계 개요

본 연구는 무작위, 이중 맹검, 위약 및 능동 대조군,

다기관, 병렬군, 용량 범위 지정의 2상 임상시험으로

설계되었다 연구는 8 개국, 총 71개의 임상 시험

사이트에서 수행되었으며 , 국가별로는 호주 (n=5),

벨기에(n=5), 캐나다(n=9), 독일(n=6), 이스라엘(n=7),

러시아(n=10), 영국(n=8), 미국(n=21)에서 진행되었다

이러한 연구 설계는 다양한 지역에서 semaglutide의

효과와 안전성을 평가하는 데 있어 신뢰할 수 있는

데이터를 확보하기 위함이다

성별과 관련해서는 여성 모집을 전체 모집 인원의

70%로 제한하였다 이는 체중 감소 효과가 여성에서 더

두드러지게 나타날 수 있으며, 이러한 현상이 연구 결과

분석에 영향을 미칠 수 있음을 고려한 조치이다[22] 또한

남성의 충분한 등록을 보장하여 성별 간 균형 잡힌 결과를

얻기 위함이다

용량과 관련해서는 본 연구에서는 용량에 대한 눈가림은

진행되지 않았다 그 이유는 눈가림의 필요성이 없다고

3.Semaglutide-

판단되었기 때문이다 각 능동 치료군에는 각각 대응되는

위약군이 존재하여 연구 목적에 적합한 비교가 가능했다

또한, 연구 설계 상 눈가림 자체가 불가능한 디자인이었기

때문에, 눈가림 없이 진행되었다

시험 절차 본 임상시험은 다기관, 다국적 시험으로, 무작위 배정

방법과 이중 맹검 방법을 사용한 연구이다 전체 기간은

60주로, 1주간의 선별 기간을 거친 후 52주간 치료 관찰이 이루어졌으며, 이후 7주간 후속 추적 관찰이 진행되었다

연구 방문은 스크리닝 단계와 기저치에서 무작위 방문 후

20주차까지는 2주마다, 치료 종료인 52주차까지는

4주마다 이루어졌다 또한, 59주차에 후속 방문도 진행되었다 각 방문 시에는 체중, 활력 징후, 이상사례를 측정하였으며, 허리와 엉덩이 둘레는 선별 검사 시,

4주마다, 그리고 후속 방문 시 측정되었다 실험실 매개

변수는 0 주 , 4 주 , 16 주 , 28 주 , 40 주 , 52 주차에

측정되었다 항고혈압제 및 지질 강하제 사용에 대한

기저치 대비 변화는 16주, 28주, 40주, 52주차에 평가되었다 영어 사용 참가자들은 36-Item Short Form Survey (SF-36) 설문지를 통해 0주(기저치), 28주,

52주차에 평가를 받았다

용량 및 투여 스케줄 설계

시험은 semaglutide, liraglutide, 그리고 위약군으로 구성된 위약 대조군 시험으로, 일 1회 피하 주사 방식으로

진행되었다 Semaglutide는 5가지 다른 용량군(0 05mg, 0 1mg, 0 2mg, 0 3mg, 0 4mg)에서 4주마다 증량하는

방식으로 진행되며 , 0 3mg 및 0 4mg 의 semaglutide군은 탐색적 연구로 2주마다 증량된다(Fast Escalation) 또한, liraglutide 3 0mg은 활성 비교군으로

포함되었으며, 위약군은 각 활성 치료군과 동일한 주사

용적과 증량 계획에 따라 진행되었다(그림15)

3.Semaglutide-ClinicalStudies

그림 15. trial 4153 용량 증량 계획 (출처: Neil et al., 2018)

Semaglutide 투여군은 하루 0 05mg으로 시작하여

최종 용량에 도달할 때까지 4주마다 증량하는 방법으로,

0 05mg, 0 1mg, 0 2mg, 0 3mg, 0 4mg의 용량이

있었다 또한, 급속 증량 그룹은 0 3mg 및 0 4mg으로

설정되어 2주마다 증량하는 방식으로 투여되었다

이상사례, 특히 견딜 수 없는 위장관 이상사례가 발생할

경우에는 용량 증량을 연기할 수 있었다 4주마다

증량하는 군에서는 최대 7일까지 연기 가능하며 ,

전체적으로 5주까지 연기할 수 있었다 반면, 2주마다

증량하는 군에서는 최대 4일까지 연기할 수 있으며,

전체적으로 2주 + 4일까지 연기할 수 있었다 이상사례가

지속되는 경우에는 투여를 중단해야 했다

Liraglutide 투여군은 하루 0 6mg으로 시작하여 주당

0 6mg씩 증량하여 최종 용량인 3 0mg에 도달하도록 하였다 이상사례, 특히 견딜 수 없는 위장관 이상사례가

발생할 경우에는 용량 증량을 연기할 수 있으며, 최대

7일까지 연기가 가능하다 모든 피험자는 무작위 배정 후

5주 이내에 목표 용량인 3 0mg에 도달해야 하는 조건이 있었다

③ 적격/제외 기준

본 연구의 적격 기준은 당뇨병이 없는 18세 이상의

성인을 대상으로 하였으며, 체질량지수가 30kg/m²

이상이어야 하고, 쿠싱증후군과 같은 내분비 이상이 없는 경우에만 참여할 수 있었다 또한, 대상자의 체중 변화는

스크리닝 90일 전 기준으로 5kg 이하로 유지되어야 했다

참가자들은 최소한 한 번의 비수술적 체중 감량 방법을

시도한 경험이 있어야 했으며, 주요 우울 증상이 없는

상태여야 했다 우울 증상 평가는 환자 건강 설문지9(Patient Health Questionnaire-9, PHQ-9)을 통해 이루어졌으며, 그 점수가 15 미만인 경우에만 적격으로 간주되었다 추가적으로 , semaglutide 의 효능이

남성에게 더 뛰어나게 나타날 수 있다는 점을 고려하여, 연구에서 여성 참가자의 비율은 최대 70%로 제한되었다

이는 임상적 효과를 성별에 따라 편향되지 않게 평가하기

위한 조치였다

무작위 배정 및 눈가림과 관련해서는 본 연구에서는 성에

따른 층화 무작위 배정법을 적용하였다 [23] 즉 ,

참가자들은 성별에 따라 층으로 나뉘어 각 층에 대해

최대값을 설정한 후, 이를 기반으로 샘플을 추출하였다

최대값은 각 층의 샘플 수 비중에 따라 결정되거나 샘플

수와 무관하게 설정될 수 있다 활성 치료군은 6:1 비율로

배정되었으며 , 이는 임상시험의 대상 약물인

semaglutide와 대조약인 liraglutide 간의 비율을 6으로

설정하고, 위약군은 1로 설정하는 방식이다 블록

크기(block size)는 56로 설정되었으며 , 이는 치료

수(number of treatments)의 배수여야 한다 총 치료

수는 6(semaglutide와 liraglutide) + 1(위약군)으로 7이

되므로, 블록 크기는 7의 배수인 56으로 지정되어 이

기준을 만족한다 또한, 용량에 대한 눈가림은 진행되지

않았다 각 활성 치료군에는 위약군이 존재하여, 눈가림의

필요성이 없다고 판단하였다

④ 통계분석

통계 분석은 치료의향분석(Intention to treat, ITT)

원칙을 사용하여 수행되었다 ITT 원칙은 무작위 배정된

모든 대상자를 임상시험 종료까지 처음 무작위 배정된

치료군에 속한 것으로 간주하며, 계획서 준수 여부에

관계없이 평가하고 분석해야 한다는 원칙이다 이를 통해

치료군과 대조군 간의 예후 인자의 균형을 유지할 수

있으며, 선택 편향이나 교란 요인의 영향을 최소화할 수

있다 이 중 모든 분석 대상자군(Full Analysis Set, FAS)는 ITT 원칙을 최대한 준수하면서, 무작위 배정된

피험자들 중 분석에서 제외되는 피험자의 수를 최소화한

집합이다 FAS 분석은 순응도가 낮거나, 계획서를 위반한

피험자, 결측치가 있는 피험자가 모두 포함되어 있기

때문에 보수적인 결과를 나타낸다 일반적으로

3.Semaglutide-ClinicalStudies

임상시험의 우월성 검정에서는 FAS가 주 분석으로

권장되며, 이는 FAS 분석 결과로 얻어진 시험약과 대조약

간의 약효 추정치가 실제 참값보다 작아질 가능성이 높기 때문이다 이러한 이유로 본 임상시험은 liraglutide에

대한 semaglutide의 우월성을 평가하는 시험으로 FAS 분석을 사용했을 것이라 생각된다[24, 25]

통계 분석 방법으로 공분산 분석 (Analysis of Covariance, ANCOVA) 모델을 사용하여 1차 및 연속 2차 평가 변수를 분석하였다 이 모델에서 치료, 지역, 성별을 요인으로 설정하고, 평가변수의 기준값인 기저치

체중을 공변량으로 고려하였다 이후 두 번째 단계에서는 치료군에서의 체중 변화(kg)에 대해 지역과 성별을 요인으로 하고 기저치 체중을 공변량으로 하는 ANCOVA

모델을 적합시켰다 이때, 기저치 및 52주차에 체중 측정값이 있는 위약군의 피험자만을 대상으로 분석하였다

⑤ 평가변수

1차 평가변수는 기저치에서 52주차까지의 상대적인

체중 변화 백분율이다 2차 평가변수로는 기저치의 5%

이상 또는 10% 이상의 범주형 체중 감소를 보인 피험자 비율, 체중, 허리 둘레, 허리-엉덩이 비율 및 BMI의 절대 변화, 포도당 대사의 변화(당화혈색소, 공복 혈당),

심혈관계 위험 요소(혈압, 지질, C 반응성 단백질), SF-36

점수의 변화, 영양 상담 순응도, 항고혈압제 또는 지질

강하제 사용의 변화, 이상사례의 수, 기저치로부터 15%

이상 또는 20% 이상의 범주형 체중 감소를 보인 피험자

비율이 포함되었다

2) 연구 결과

피험자가 52 주 간의 치료 기간을 완료하였고 ,

180명(19%)는 조기에 치료를 중단했다 중단 원인은

이상사례, 후속 조치 상실, 피험자 선택 또는 프로토콜

위반이었다 957명 중 52주차 체중에 대한 데이터는

891명(93%)으로부터 얻을 수 있었고, 66명(7%)에

대한 데이터는 1차 분석에서 대체되었다 임상시험에

등록된 피험자들에 대한 주요 인구학적 특징은 다음과

같다(표8) 기저치에서 피험자들의 특성은 각 군 간

3.Semaglutide-ClinicalStudies

감소율에 대해 , ANCOVA(Analysis of Covariance)분석을 이용한 1

MMRM(Mixed

Model for Repeated Measures) 모델을 이용한 2차

분석이 수행되었다

(1) 1차 분석

52주의 치료 기간 동안 추정된(estimated) 평균 체중

감소율은 semaglutide에 대해 용량 의존성을 보였다

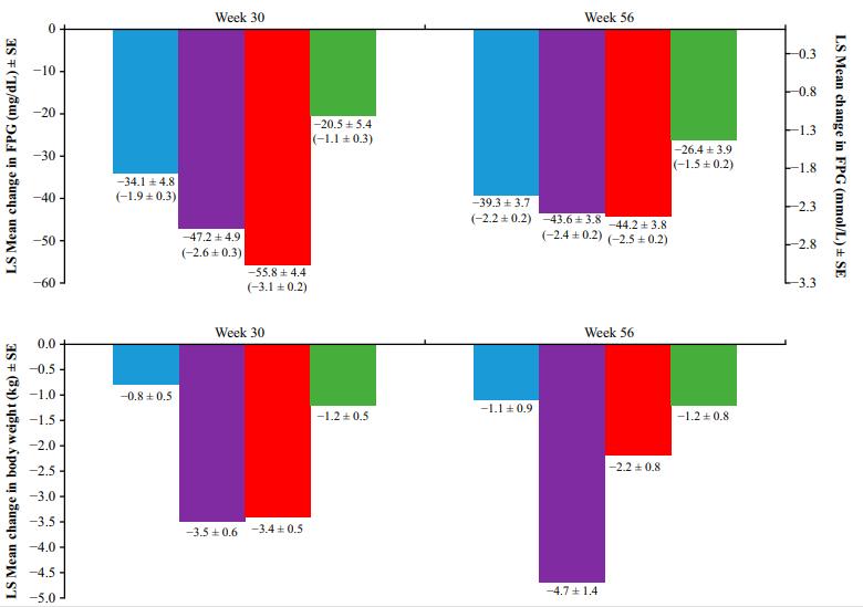
4주 간격 투여군에 대해서는 0 05 mg 군이 6 0%(SE

0 85), 0 4 mg군이 13 8%(SE 0 83)로 나타났으며, 2주

간격 투여군에 대해서는 0 3 mg 군이 11 4%(SE 0 85), 0 4 mg 군이 16 3%(SE 0 83)으로 나타났다

그림16. 52주의 치료 기간 동안 추정된(estimated) 평균

체중 감소율(O’Neil PM et al., 2018)

그림17. 52주의 치료 기간 동안 관찰된(observed) 평균 체중

감소율(O’Neil PM et al., 2018)

3.Semaglutide-ClinicalStudies

liraglutide

투여군에서는 7 8%(SE 0 85), 위약군에서는

2 3%(SE 0 74)로 나타났다(그림16) 관찰된(observed)

평균 체중 감소율은 추정된 결과와 유사하나, 52주차에

치료군(on-treatment)이 전체 시험군(in-trial)보다 약간 큰 감소를 보였다(그림17)

투여군과 위약군을 비교한 결과, 모든 용량의 투여군에서

위약군보다 유의미한 체중 감소를 보였다

Semaglutide 와 liraglutide 투여군을 비교한 결과 , 0 05mg semaglutide 군을 제외한 4 주 간격 증량 semaglutide 투여군에서 3 0mg liragutide 투여군보다 더 큰 체중감소를 나타냈다 그러나 0 1mg semaglutide 를 투여받은 피험자 모두가 3 0mg liraglutide 투여군보다 더 큰 체중감소를 보이지는 않았다(그림18) P 값이 0 47로 유의성이 없었으며, 용량 masking이 이루어지지 않았고, liraglutide의 용량이 3 0 mg으로 한 가지뿐인 점이 신뢰성과 일관성에 영향을 미쳤을 것으로 판단하였다

그림18. (A)치료군과 위약군의 체중 변화 차이의 추정값; (B)

semaglutide 4주 간격 증량군과 3.0mg liraglutide군의

체중 변화 차이의 추정값 (O’Neil PM et al., 2018)

3.Semaglutide-ClinicalStudies

그림19.기저치 대비

2주 간격으로 증량한 군과 4주 간격으로 증량한 군을

평균(O’Neil PM et al., 2018) ③ 유효성 결과-2차 유효성 평가변수

비교한 결과, 증량 속도에 따른 체중 감소 효과 차이에는

일관성이 없었다 0 4 mg semaglutide 투여군에서는

2주 간격 투여군이 더 우수한 결과를 보였고, 0 3 mg semaglutide 투여군에서는 큰 차이를 보이지 않았다

한편, 최고 용량인 0 4 mg semaglutide의 경우, 2주

간격 투여군과 4주 간격 투여군 모두 치료 52주 내내 체중

감소가 지속되었다(그림19) 이를 통해 용량 의존성을

다시 확인할 수 있었으며, 0 4 mg이 체중 감소에 가장

효과적일 가능성이 제시되었다

(2) 2차 분석

MMRM 으로 추정한 평균 체중 감소율은 1 차

분석에서보다 약간 더 크게 나타났다 이는 1차와 2차

분석에서 1결측치 처리 방식 차이에 기인한 것으로, 조기 중단으로 인한 치료 효과 손실의 차이로 해석할 수 있다

5%, 10%, 15%, 20% 의 체중 감소를 보인 추정된 (estimated) 피험자의 비율은 semaglutide 투여군에서 위약군과 liraglutide 투여군 모두에 비해 높았으며, 용량 의존적인 결과를 보였다(표9) (1) 5%, 10%, 15%, 20% 체중 감소 달성 환자의 비율

(2) 체중, 허리 둘레, 허리 대 엉덩이 비율 및 BMI의 절대

변화, 2포도당 대사 변화, 심혈관 위험 요인

일부 지질 대사 및 허리 대 엉덩이 비율을 제외한 2차

평가변수에서 semaglutide 투여 시 일관된 용량 의존적

개선을 보였다 LDL 등 지질 수치는 유전적인 영향을

배제할 수 없으며, 허리 대 엉덩이 비율은 절대적인 허리와

엉덩이의 둘레가 아닌 상대적인 비율이기 때문에 개인의

체형과 관련이 깊었을 것이라 판단하였다

(3) 3기타

총 259명의 피험자(각 치료군 당 23 33명, 위약군에서

38명)가 기저치와 52주차에 SF-36 설문지를 완료하였다

Semaglutide 투여군은 위약군에 비해 신체 기능

점수에서 용량 의존적인 향상을 보였으나, 정신 구성 요소

점수에서는 차이나 경향성이 관찰되지 않았다 영양

순응도에는 뚜렷한 차이가 없었으나 총 점수는 치료군이

위약군보다 약간 높게 나타났다 또한 , 52 주차에

항고혈압제 또는 지질 저하제 사용 여부의 변경에서는

명확한 차이를 보이지 않았다

각 치료군 당 75명에서 88명, 위약군에서 102명의

피험자가 7주 후 추적 방문에 참여하였다 기저치에서

59주차까지 관찰된 체중 변화 분석 결과, 치료군의 평균

체중 감소율은 52주차보다 약간 작았으며, 이는 치료

중단(off-treatment)으로 인한 체중 증가에 기인하였다

59 주차의 평균 변화는 4 주 간격으로 증량한

3.Semaglutide-ClinicalStudies

semaglutide 투여군에서 –4 9% (SD 6 2; 0 05

mg)에서 –13 5% (7 9; 0 4 mg)까지, 2주 간격 증량한

semaglutide 투여군에서는 –12 0% (7 9; 0 3 mg) 및 –

15 5% (9 3; 0 4 mg) 였으며 , 3 0 mg liraglutide

투여군에서는 –7 7% (6 9), 위약군에서는 –1 8% (5 5)로 나타났다 52주 차까지 치료를 받은 피험자 중

59주 차 결과값이 있는 경우를 분석한 결과, 치료 중단 후

체중 증가량과 기저치에서 52주 차까지의 체중 감소량

간에 비례 관계를 보였다 체중 감소율이 높을수록 체중 회복(regain) 비율이 더 높게 나타난 것으로 보아, 해당 피험자들은 치료에 더 민감하게 반응했음을 확인할 수

있었다

④ 안전성 결과

치료 기간 전반에 걸친 이상사례 비율과 4노출 환자 1,000 년당 발생 빈도 (per 1000 patient-years of exposure)는 semaglutide 투여 범위에 따라 증가했으며, 전체 치료군에서 위약군보다 높았다 가장 흔한 이상 반응은 위장관 관련 이상사례였고, 대부분 경증(5986건 중 4125 [69%]) 또는 중등도 (5986 건 중 1665 [28%])이였다 용량 의존적으로 발생하였고, 최종 용량에 도달하였을 때보다는 주로 용량 증량 과정에서

발생하였다 이상사례로 인한 중단은 일반적으로 낮았으나, 대부분의 원인은 위장관 관련 사건이었다 고용량 semaglutide 투여군에서 가장 높았으며, 모든

치료군에서 위약군보다 높게 나타났다

3SF-36 점수의 변화, 영양 상담 순응도, 다음과 같은 참가자의 비율 항고혈압제 또는

41 patient year는 한 환자가 1년 동안 연구에 참여한 경우를 의미하며, 여러 환자가 다양한 기간 동안 참여할 경우 이들의 참여 기간을 합산하여 총 patient years를 계산한다 이 지표는 이상 반응 발생률을 분석함으로써

심각한 이상 반응이 1000 patient years당 1회 발생하는 경우, 이는 수용 가능한 위험 수준으로 간주된다 예를 들어, 15명의 환자가 심장 마비 연구에 20년 동안 참여하면, 총 patient years는 15 × 20 = 300 patient years이다 연구 기간 중 6

Pharmtivation 42

위장 장애 외에 semaglutide 투여와 연관성이 있는

것으로 보이는 유일한 이상사례는 담낭 질환이었다

담석증 또는 담낭염은 semaglutide 투여 범위 전반에

걸쳐 증가하였으며, 2~7%로 발생하였고, liraglutide

투여군에서는 담낭질환이 보고되지 않았으며 , 위약군에서는 4%였다 췌장염, 간/갑상선/신장 이상

반응, 주사 부위 또는 알레르기 반응, 심혈관 질환, 정신

건강, 신생물의 경우 semaglutide 용량과 연관성을

보이지 않았다 사망은 1건으로 보고되었으나, 폐렴과

전이성 난소암의 복합 원인에 의한 것으로, 연구와의

관련성은 없는 것으로 나타났다

Semaglutide 용량 증량 속도가 안전성에 미치는 영향은

효능에서와 마찬가지로 일관성을 보이지 않았다

Semaglutide를 하루 0 3 mg과 0 4 mg으로 각각 2주

간격과 4주 간격으로 증량하여 투여한 빠른 증량(fast escalation, FE) 그룹 분석 결과 , 탐색적 빠른

증량군 (exploratory fast escalating group) 에 대한

비교에서 안정성과 효능에 대해 확실한 결론을 내리기

어려웠다 0 3 mg의 경우, 2주 간격 투여군과 4주 간격

투여군의 효능은 비슷했으나 2주 간격 투여군에서

이상사례가 더 많았다 반면, 0 4 mg에서는 2주 간격

투여군이 4주 간격 투여군보다 높은 효능을 보였고

이상사례는 더 적었다

3) 결론 및 고찰

임상적으로 승인된 기존 항비만 약물들과 비교했을 때, 고용량의 semaglutide 투여는 Orlistat, lorcaserin, phentermine-topiramate, naltrexone-bupropion보다

더 높은 체중 감소율을 보였다 또한 , liraglutide, lorcaserin, naltrexone-bupropion의 치료 반응이 초기

단계에서 정체된 것과 달리, 고용량 semaglutide에서

나타난 체중 감소는 52주 치료 기간 동안 지속되었다

3.Semaglutide-ClinicalStudies

다만, 투여량과 용량 증가 기간의 차이로 인해 피험자 및

임상시험 관계자들을 지정된 용량으로 masking하는 것이

불가능하다는 한계가 있었다 이로 인해 고용량에서의

이상사례 발생이나 저용량 투여 시 치료 중단 사례에서

편향이 발생했을 수 있다 또한, 식단 권장 사항 준수

여부는 매월 평가되었으나, 운동 활동에 대한 체계적인 평가는 이루어지지 않았고, 체중 감소의 원인을 규명하기

위한 체성분 평가도 미비했다 이러한 한계점을 보완하고, 기존 항비만 약물에 대비한 가능성을 바탕으로 , semaglutide의 치료 효과를 완전히 입증하기 위한 후속

연구가 필요할 것으로 보인다

결론적으로, 본 연구는 고용량 semaglutide의 체중 감소 효과와 그 용량 의존성을 확인하였으며, 생활 습관 개입과 함께 체중 관리를 위한 semaglutide 의 타당성을

뒷받침한다 semaglutide 는 일반적으로 내약성이 우수하며, 제2형 당뇨병 연구와 비교했을 때 안전성에서

예상치 못한 결과는 없었다 따라서 semaglutide는 매우

유망한 효용성(benefit-risk profile)을 보여주었으며, 특히 고용량에서 효과적인 체중 감소를 나타냈다 이러한

데이터는 체중 관리를 위한 semaglutide의 추가 연구와 관련 53상 시험 진행의 근거를 제시한다

2. Trial 4374 (STEP 2)

1) 연구 목적 및 디자인

① 목적

STEP 2의 1차 목적은 과체중 또는 비만인 제 2형 당뇨병 환자를 대상으로 semaglutide 2 4mg 을 주 1 회 피하주사 했을 때 유효성과 안전성이 보장될 수 있는지를 확인하는 것이다 2차 목적은 semaglutide가 심혈관 위험 인자, 임상 결과 평가, 혈당 조절에 미치는 영향에 대해 평가하는 것이다[27], [28]

5진행된 3상 시험에는 NCT03548935, NCT03552757, NCT03611582, NCT03548987이 있다

② 임상시험 설계

STEP 2는 무작위 배정, 이중 맹검, 대조 실험, 3시험군의

방식으로 다국적, 다기관에서 진행된 semaglutide의 3상

임상시험이다 68주간 치료를 진행하며 관찰했으며 이후

7주간 후속 관찰 기간이 있었다

시험군은 semaglutide 2 4mg, semaglutide 1mg, 위약군으로 총 3가지의 시험군으로 나뉘었고, 피험자

1210 명을 각각 1:1:1 의 비율로 무작위 배정하여

진행했다 각 시험군의 용량이 다르기 때문에, 모든

피험자는 용량 눈가림을 위해 6이중 위약 방법을 사용하여

매주 2회 블라인드 주사를 투여받았다

또한 주 1회 0 25mg으로 시작해 4주마다 증량하는

방식으로 단계적으로 용량을 증량해 투여했다 1mg군은

그림20. STEP 2의 3-arm 용량 증량 일정

3.Semaglutide-ClinicalStudies

0 25mg에서 0 5mg, 1mg으로 8주에 걸쳐 용량을 증량했고 2 4mg군은 0 25mg에서 0 5, 1mg, 1 7mg, 2 4mg 으로 16 주에 걸쳐 용량을 증량해

투여했다(그림20)

③ 시험 대상자 조건

시험 대상자 조건은 18 세 이상이며 과체중 또는

비만(체질량지수 27kg/m^2 이상)인 제 2형 당뇨병 환자

중에서 운동 , 식이요법으로만 치료 중이거나

경구약 (OADs; metformin, SU, SGLT2i, glitazone)

단일요법 또는 최대 3제 병용 치료 중인 환자였다 또한

무작위화를 위해 7 우울증평가점수 (Patient Health Questionnaire-9, PHQ-9) 가 15점 미만인 환자들만 시험 대상에 포함했다

선별 전 90일 이내에 체중 변화가 5kg 이상이거나,

사구체여과율(glomerular filtration rate, GFR) 수치 30mL/min/1 73m2 미만의 신장장애가 있거나 , 당뇨병성 망막증 또는 황반병증 가능성이 있는 피험자는

제외되었다

④ 평가 변수

본 임상시험에서는 2가지의 평가변수를 공동 1차 평가변수로 설정하였다 평가 변수는 semaglutide

2 4mg 군과 위약군 간 비교 시 기저치로부터 68주차까지

체중 변화율 , 그리고 기저치로부터 68 주차까지

6이중 위약(double dummy): 두 치료 방법의 용량이나 제형이 다를 때 눈가림을 유지하기 위해 사용하는 방법이다 치료 A에 대한 위약과 치료 B에 대한 위약을 준비해 각 피험자에게 치료 A와 위약 B 또는 위약 A와 치료 B 두 가지 경우의 조합 중 하나를 배정하게 된다

7우울증평가점수, Patient Health Questionnaire-9, PHQ-9: 우울증 검사 0 27의 점수가 있고 점수가 높을수록 중증이다 10 이상이면 우울증으로 진단한다

8SF-36(Short Form 36 Health Survey Questionnaire): 특정 인구의 건강 상태를 나타내고, 임상 및 사회적 개입의

9IWQOL-Lite-CT (Impact of Weight on Quality of Life-Lite-CT): 의약품 시험을 포함한

지침에 따라 개발 검증되었다

5% 이상의 체중 감소를 달성한 피험자의 비율이었다

2차 평가변수는 68주간의 10% 이상의 체중감량을

달성한 피험자의 비율, 15% 이상의 체중감량을 달성한

피험자의 비율, 허리둘레 변화, semaglutide 1mg와

2 4mg 군 간 체중변화율 비교, 당화혈색소 및 수축기혈압

변화, 일반 건강 관련 설문인 8SF-36(Short Form-36 Health Survey) 점수의 변화 , 비만 관련 설문인

9IWQOL-Lite-CT(Impact of Weight on Quality of Life-Lite Clinical Trials) 점수의 변화 등이 있었다

⑤ 통계 분석 계획

1차 추정대상모수는 치료순응도, 기타 항비만치료와

관계없이 모든 피험자들에게서 semaglutide의 치료

효과를 수치화했다 추정대상모수(Estimand)는 임상시험

목표에서 정량화할 치료 효과에 대한 체계적인 설명을

말한다

1차 추정모수를 다루는 분석 접근 방식에서 회수된

대상(retrieved subject)의 68주차 평가가 사용되었다

이 데이터는 회수되지 않은 대상 (non-retrieved subjects)에 대한 68주차 누락 측정값을 대입하는 데에도

사용되었다 대입은 각 치료군 내에서 별도로 수행되었다 표10. 예상 피험자 수인 1200명을(각 군별 400

3.Semaglutide-ClinicalStudies

예상 피험자 수인 1200명(각 군별 400명)을 고려했을 때

계층적 시험 절차에서 각 평가변수에 대한 가정과

검정력은 다음과 같다(표10) 1차 평가변수인 68주간의

체중 변화율에 대해서 semaglutide 의 가정된

평균값 (Assumed mean) 은 11 6, 위약군의 가정된

평균값은 1 7이었다 또한 semaglutide 2 4mg군의

기대치는 10 2였다 68주간 5% 이상의 체중 감소를

달성한 피험자의 비율에 대해서 semaglutide의 가정된

평균값은 75%, 위약군은 37%였으며 semaglutide

2 4mg군의 기대치는 69%였다

2) 연구 결과 본 임상시험에서는 총 1595명의 피험자가 선별되었고, 적격성 기준을 충족하지 못한 385명을 제외한 1210명의 피험자가 무작위배정 되었다(full analysis set, FAS)(그림 21) Semaglutide 2 4mg 투여군에 404 명 , semaglutide 1mg 투여군에 403명, 위약군에 403명이 배정되었다 실제로 치료를 받은 1207명의 피험자(safety analysis set)에서, 이상사례 발생으로 인해 치료를 중단한 환자의 비율은 semaglutide 2 4mg 투여군에서 6 4%, semaglutide 1mg 투여군에서 4 7%, 위약군에서 3 2%로 나타났다 임상시험을 완료한 피험자의 비율은 세 개 군 간에 거의 차이를 보이지 않았다

대한 가정과 검정력

그림21. STEP 2 임상시험의 피험자 분포 (출처 : Davies, M. et al, 2021)

3.Semaglutide-ClinicalStudies

본 임상시험의 FAS 피험자 1210명의 주요 인구학적

특성은 다음과 같다(표11) 전체적으로 피험자들의 기본

특성은 세 개 군 간에 균등하게 분포되었다 여성의 비율은

616명(50 9%), 평균 연령은 55세였다 인종 비율은

백인이 751명(62 1%)로 가장 많았으며, 아시안이

317명(26 2%)로 그 다음으로 많았다 질병 관련 특성에 대해서, 평균 체중은 99 8kg, 평균 BMI는 35 7kg/m2, 평균 허리 둘레는 114 6cm이었다 당뇨 관련 특성으로는 평균 당화혈색소는 8 1%으로 , 피험자들은 평균적으로 8년 동안 당뇨를 가지고 있었다

체중 감량율을 달성한 피험자의 비율이다 FDA Clinical Review에 따르면, 두 유효성 평가변수 모두에서 ② 유효성 결과 - 1차 유효성 평가변수

semaglutide 2 4mg 투여가 위약에 대해 체중 감량

효과에서 우월성을 입증하였다 기저치로부터

68주차까지의 체중 변화율에서, semaglutide 2 4mg

투여군은 기저치에서 평균 체중이 99 9kg이고 68주에

89 6kg 으로 -9 64% 의 체중 변화율이 나타났다

semaglutide 1mg 투여군은 -99 0kg에서 92 3kg으로6 99%, 위약군은 100 5kg에서 96 8kg으로 -3 42%의

체중 변화율이 나타났다(표12)

또다른 공동 1차 유효성 평가변수인 5%이상 체중

감량율을 달성한 피험자의 비율은 semaglutide 2 4mg

투여군이 68 8%, semaglutide 1mg 투여군이 57 1%,

위약군이 28 5%로 나타나 semaglutide 2 4mg 투여의

체중감량 효과에 대한 우월성을 확인하였다(표13)

3.Semaglutide-ClinicalStudies

임상시험의 주요한 2차 유효성 평가변수는 10% 또는 15% 이상의 체중 감량율을 달성한 피험자의 비율과, 기저치로부터 68주차까지의 평균 허리둘레, 당화혈색소, 수축기 혈압의 변화이다

먼저, 10%, 15% 이상의 체중 감량율을 달성한 피험자의 비율은 semaglutide 2 4mg 투여군에서 각각

45 6%, 25 8%로 가장 높았으며, semaglutide 1mg 투여군에서는 각각 28 7%, 13 7%, 위약군에서는 각각

8 2%, 3 2%로 semaglutide의 용량에 비례하는

경향성을 보였다(표13)

표12. 기저치로부터 68주차까지의 체중 변화율 (출처 : FDA Clinical Review)

출처 : FDA Clinical Review)

평균 허리둘레의 변화에서, semaglutide 2 4mg군은

114 5 cm 에서 104 4 cm 로 9 4 cm 감소했고 , semaglutide 1mg 군은 113 9cm에서 107 2cm로

6 72cm 감소, 위약군은 115 5cm에서 111 0cm로

4 52cm 감소하여 semaglutide 2 4mg 투여군에서 가장

높은 허리둘레 감소를 보였다(그림22)

그림22. 기저치로부터 68주차까지의 평균 허리둘레 변화 (출처 : Davies, M et al, 2021)

평균 당화혈색소 변화에서, semaglutide 2 4mg

투여군은 -1 6%, semaglutide 1mg 투여군은 -1 45%, 위약군은 -0 37%로 semaglutide 2 4mg 투여군에서

가장 높은 당화혈색소의 감소를 보였다 Semaglutide

2 4 mg 군 은 위약군 대비 1 23 % 포인트 차 , p=0 0016으로 통계적으로 유의미한 결과를 보이지만 semaglutide 1mg군 대비 0 15%포인트 차, p=0 3713

으로 유의미한 차이가 있다고 보기 어렵다(그림23)

그림23. 기저치로부터 68주차까지의 평균 당화혈색소 변화 (출처 : Davies, M et al, 2021)

3.Semaglutide-ClinicalStudies

평균 수축기혈압 변화에서, semaglutide 2 4 mg군은 위약대비 -3 43 mmHg (95% CI -5 57, -1 30, p=0 0016), semaglutide 1 mg군 대비 -1 04 mmHg (3 33, +1 24, p=0 3713)로 가장 큰 수축기혈압의 감소를 보였다(그림24)

그림24. 기저치로부터 68주차까지의 평균 수축기 혈압 변화 (출처 : Davies, M et al, 2021)

3) 결론 및 의의

본 임상시험에서는 제2형 당뇨병을 가진 성인 과체중 또는 비만 환자의 체중 관리에 대해 주 1회 피하주사 semaglutide 2 4mg의 효능과 안전성을 평가했다

비교군으로는 기존 당뇨병 치료에 사용했던 용량인 semaglutide 1mg과 위약군이 설정되었다 임상시험 결과, semaglutide 2 4mg의 투여는 임상적으로

유의미한 체중 감소 효과를 보였다 1차 평가변수로

설정된 기저치로부터 68주차까지의 체중 변화율과 5%

이상 체중 감량율을 달성한 피험자의 비율 모두에서

semaglutide 2 4mg 투여군이 semaglutide 1mg과

위약군에 비해 우월한 결과를 보였다 2차 평가변수와 탐색적 평가변수에서도 대부분의 지표에서 semaglutide 2 4mg 투여군이 가장 좋은 결과를 보였다

Semaglutide 2 4mg는 본 글에서 다룬 STEP 2를 포함하여 총 4개의 3상 임상시험(STEP 1-4) 모두에서

체중감량 효과에 있어 통계적 및 임상적으로 유의미한

변화를 보였다 1년 동안 유지 용량으로 semaglutide를

투여한 비당뇨 환자군에서는 위약 대비 기저치에서 10 312 4%의 체중 감소가 나타났으며, 제2형 당뇨병(T2D)

환자군에서는 6 2%의 감소가 나타났다 Semaglutide

2 4 mg를 투여한 대상자 중 대다수(68 8-86 6%)가

임상시험 종료 시점에서 최소 5%의 체중 감소를

달성했으며 , 이는 위약에 무작위 배정된 대상자의

비율보다 2 3배 높은 수치이다 본 프로그램에서 semaglutide로 관찰된 통계적으로 유의미한 치료 효과는

현재 승인된 만성 체중 관리 약물에서 관찰된 것보다 더 큰 규모이다 Semaglutide로 인한 체중 감소는 대부분의

임상시험에서 혈당, 혈압 및 지질 개선과 연관이 있었다

Semaglutide 2 4 mg는 특히 비당뇨와 당뇨병 환자

모두에서 안정적이고 지속적인 체중 감량을 유도한다는

점에서, 장기적인 체중 관리의 새로운 표준이 될 가능성이

있다 또한, 임상시험에서 다수의 환자가 5% 이상의 체중

감량을 달성한 것은 semaglutide가 다양한 체형과 건강

상태에 걸쳐 일관된 효과를 발휘할 수 있음을 보여준다

체중 감량과 동시에 혈당, 혈압, 지질 수치도 개선된다는

점은 단순한 체중 감소를 넘어, 전반적인 대사 건강 개선에

기여할 수 있음을 시사한다

3. Trial 4081 (STEP TEENS)

1) 연구 목적 및 디자인

디자인

본 임상시험은 68주간의 이중 맹검, 무작위, 병행 그룹, 위약 대조 시험으로 미국을 포함한 8개국 37개 현장에서

진행되었다 과체중 또는 비만인 청소년의 체중 관리에 대한 식이요법과 운동요법의 보조제로서 위약 대비 semaglutide에 대한 효과를 1차적으로 평가하고자 하였다 또한, 심혈관 위험인자,

3.Semaglutide-ClinicalStudies

② 환자 모집 기준

본 임상은 과체중 및 비만이 있는 12~18세 청소년을

대상으로 진행하였다 이외의 주요 환자 모집 기준은

다음과 같다(표14)

선정 기준 제외 기준

- BMI 95%이상 또는 체중 관련 동반 질환(ex: 고혈압, 이상지질혈증, 폐쇄성

수면 무호흡증 또는 제2형

당뇨병)이 1개 이상 있는

BMI 85% 이상인 경우

- 제2형 당뇨병 피험자는

식이요법과 운동만으로

치료를 받거나 metformin을 이용한

안정적인 치료를 받으며

HbA1c가 10% 이하인 환자 - PHQ-9≥15, 자살 시도 병력, 30일 이내 자살 행동/생각, 신경성 폭식증, 사춘기전(Tanner) 환자 - 췌장염 병력, MEN2 또는 MTC가 있는 개인

환자. - 90일 이내에 혈당강하제 (메트포르민 제외) 또는 180일 이내에 GLP-1 RA로 치료받은 환자

표14. STEP TEENS의 환자 모집 기준 (출처: Golden et al , 2022) ③ 유효성 평가 변수 1차 유효성 평가변수는 기저치에서 68주차까지의 BMI 변화율이었다 BMI는 아동기와 청소년기를 거쳐 나이가

들수록 증가하기 때문에 BMI 변화는 1 년 동 안

임상적으로 관련된 변화를 평가하는 데 사용되었다 2차

주요 유효성 평가변수는 68주차까지 기저치 대비 5% 이상의 체중 감소를 달성한 피험자의 비율이었다 추가적인 2차 유효성 평가변수는 기저(baseline)에서 68주차까지의 체중 감소와 체중 감소율의 변화, 체중 범주의 변화였다 탐색적 평가 변수로는 혈당 관련 지표,

3.Semaglutide-ClinicalStudies

혈압 관련 지표, 지질이 측정되었다

④ 통계 분석법

효능 분석은 치료 의도 원칙에 따라 전체 분석세트(Full

Analysis Set, FAS)를 사용하여 수행하였다 1차 및 2차

평가변수에 대한 semaglutide 2 4mg 위약 대비 우월성

테스트는 고정 순서통계전략에 의해 수행되었다 이는

기저치에서 68주차까지의 BMI 변화(%)에 대한 1차

평가변수를 유의 수준 5%에서 테스트를 한 이후에

우월성이 확인되면(양측 p-value값 5% 미만) 5%

이상의 체중 감소를 달성한 피험자를 확인하는 2차

평가변수 테스트 진행하는 것이다 결측치는 설문인

10 RD-MI를 사용한 다중 대체 접근법을 사용하여

해결하였다

2) 연구 결과

Withdrawn before randomization 7

Randomized(FAS) 134(100) 67(100)

Randomized in violation of inclusion, exclusion criteria 2(1.5) 1(1.5)

Exposed(SAS) 133(99.3) 67(100)

표15. STEP TEENS의 환자 성향 (출처: Golden et al., 2022)

본 연구에서는 229명이 스크리닝되었고, 21명은

스크리닝을 실패하였다 이 중 13명은 우울증 및 자살

관련 배제 기준으로 실패하였다 7명의 추가적인

참가자들은 무작위 추출 전에 제외되었다 총 201명의

무작위 피험자 중 200명은 trial product에 노출되었다

Semaglutide 군에 무작위 배정된 1명의 피험자는 정신

건강 관련된 적격성 기준을 위반하여 trial product를 단 한 번도 받지 못하였다 위 피험자는 Off-treatment로 trial에 남아있게 되었다 (표15) 스크리닝 기간(-14주)과

무작위배정(0주) 사이에 평균 체중과 BMI에 유의한

차이는 보이지 않았다(표16) ① 환자 성향

표16. STEP TEENS의 screening과 randomization 평균 체중, BMI 비교 (출처: Golden et al., 2022 )

않았다(그림25, 그림26) 인종에

(그림27)

그림25. 여성과 남성의 치료 효과 비교 (출처: Golden et al., 2022)

그림26. 나이에 따른 치료 효과 비교

(출처: Golden et al., 2022)

3.Semaglutide-ClinicalStudies

그림27. 인종에 따른 치료 효과 비교 (출처: Golden et al., 2022)

③ 유효성 결과- 2차 유효성 평가 변수

본 임상에서 확증적 2차 유효성 평가변수는 ‘5% 이상의 체중감소율을 보인 피험자의 비율’이다 각각 5%, 10%,

15%, 20% 이상의 체중 감소율을 보인 피험자의 비율을

측정하였을 때 위약과 비교해 semaglutide의 우월성이

확인된다(그림28)

그림28. 68주차에서 체중 감량 반응 기준을

달성한 피험자의 비율 (출처: Golden et al., 2022)

지역별로 확증적 2차 유효성 평가 변수를 측정한 결과,

남아메리카에서는 semaglutide의 체중감소 효과가

부정적으로 나타났다(그림29) 또한, 유럽과 미국에서는

위약군에서 약간의 체중 증가가 나타난 것에 비해,

남아메리카 위약군에서는 -9 5%의 체중감소를 보였다

이는 남아메리카 지역 중 설문인 11멕시코에 위치한

하나의 기관에서 오직 18명의 피험자를 대상으로 시험이

진행되어 표본 수가 적었기 때문으로 보인다

3.Semaglutide-ClinicalStudies

그림29. 중요한 하위 그룹 상호 작용 요약, 2차 확증적 평가변수 (68주차에 기저치 대비 체중 5% 이상 감소할 확률) (출처: Golden et al., 2022)

본 임상에서 추가적으로 살펴본 2차 유효성 평가변수로 ‘기저치에서 68주차까지의 체중 감소와 체중 감소율의 변화’, ‘체중 범주의 변화’가 있다 기저치와 비교해 68 주차에서 피험자들에게서 유의한 체중 감소가

표18. 기저치에서 68주까지 체중 변화 (출처: Golden et al., 2022)

11 Mexico = Site 701

과체중과 비만의 정도를 4가지 범주로 분류하였을 때

obesity class III, II, I, overweight 순으로 체중 감소를

나타낼 수 있다 위약군과 비교했을 때 semaglutide

군에서 더 많은 피험자에서 체중이 감소하는 방향으로

범주의 이동이 나타났다(표19) 두가지 2차 유효성

평가변수에서 체중감소에서 위약군 대비 semaglutide의

우월한 체중 감소 효과를 확인할 수 있다

3.Semaglutide-ClinicalStudies

임상에서 탐색적 평가 변수로 혈당 관련 지표, 혈압

지표, 지질이 측정되었다

먼저, 혈당 관련 지표로 당화혈색소, 공복혈당, 공복 혈중

인슐린, 12 HOMA-IR과 13 HOMA-B가 측정되었다

HOMA-IR의 증가와 HOMA-B의 감소는 당뇨병 발생률

증가와 관련이 있다[30] 당화혈색소, 공복 혈당, 공복

혈중 인슐린, HOMA-IR은 스크리닝 시 제2형 당뇨병이

없는 피험자들에게서 semaglutide군이 위약군보다 각각의 지표들이 감소하는 긍정적인 결과가

나타났다(그림30, 31, 32) 평균 HOMA-B는 제2형

당뇨병이 없는 semaglutide 치료 피험자에게서 감소하는 불리한 결과가 나타났다 HOMA-B에서 나타나는 위약

변화는 명목상 통계적으로

: Golden et al., 2022)

그림31. 주차별 평균 공복 혈당 (스크리닝 시

제2형 당뇨병이 없는 피험자)

(출처: Golden et al., 2022)

그림32. 주차별 평균 공복 혈장 인슐린 (스크리닝 시

제2형 당뇨병이 없는 피험자)

(출처: Golden et al., 2022)

다음으로, 혈압 관련 지표로는 수축기 혈압, 이완기

혈압이 측정되었다 Semaglutide 의 성인 대상

임상에서는 수축기, 이완기 혈압이 모두 소폭 감소하는 결과를 보였다 14Liraglutide의 청소년 임상에서는

3.Semaglutide-ClinicalStudies

Semaglutide의 청소년 임상인 본 임상에서는 수축기와

이완기 혈압이 모두 감소하였다(그림33)(그림34)

그림33. 방문 시 수축기 혈압

(출처: Golden et al., 2022)

수축기 혈압은 감소 , 이완기 혈압은 증가하였다 그림34. 방문 시 이완기 혈압 (출처: Golden et al., 2022)

마지막으로, 지질 관련 지표로 총 콜레스테롤, HDL, LDL, 15VLDL, triglyceride를 측정되었다 기저 지질 수치는 semaglutide군과 위약군이 비슷했고, liraglutide 임상과도 유사했다 Semaglutide는 VLDL 콜레스테롤과

14삭센다 임상

triglyceride 의 감소와 관련성이 있는 것으로

나타났다(그림35) Semaglutide군을 위약군과 비교했을

때 HDL 콜레스테롤이 증가하였지만 통계적으로 유의하지

않았고, 기저치로부터의 백분율 변화 및 위약과의 상대적

차이는 성인 모집단과 유사했다

그림35. 68주차에서 기저치 대비 지질 비율 (출처: Golden et al., 2022)

④ 기타 결과

본 임상에서 피험자는 주 1회 semaglutide 0 25mg

투여로 치료를 시작하였고, 4주마다 0 5mg, 1 0mg,

1 7mg, 2 4mg 순서로 용량을 증량하는 고정 용량 증가

요법을 따랐다 피험자의 89 9%는 계획된 용량 증가

요법 따랐으며, 치료 종료 방문(68주)에서 피험자의

86 7% 는 semaglutide 2 4mg 의 유지용량을

복용하였다(그림36) 또한, Semaglutide의 효과는

52주차부터 정체되었고 , 위약군에서는 시험 내내

상대적으로 BMI의 평균 변화율이 변하지 않았다(그림37)

3.Semaglutide-ClinicalStudies

임상시험 종료 시점은 68 주였지만 , 참가자들은

75주차까지 시험에 참여하였다 68주차 결과에 비해 효과의 일부 약화가 관찰되었지만, 참가자들은 75주차에 임상적으로 유의미한 평균 16 BMI 변화를 보였다

그림36. 16주차에서의 용량 (출처: Golden et al., 2022)

그림37. 주차별 기저치로부터의 평균 BMI 백분율 변화 (출처: Golden et al., 2022)

15VLDL: very low-density

16semaglutide -13 20, placebo +1 24

3.Semaglutide-ClinicalStudies

3) 결론 및 고찰

STEP TEENS 연구는 semaglutide 2 4 mg가 청소년

비만 환자에게서도 성인과 유사한 체중 감소 효과를

나타낸다는 중요한 결과를 보여준다 비만 관리가 어려운

청소년기에 평균 BMI 16 1% 감소는 상당히 큰 임상적

성과로, 이로 인해 약물 치료가 필요했던 기존 체중 관리

접근에 대한 대안이 될 가능성이 높다 특히 73%의

참가자가 5% 이상의 체중 감소를 달성했는데, 이는

일반적인 생활 습관 변화만으로는 달성하기 어려운

수치다

이러한 결과는 단순한 체중 감소를 넘어 장기적으로

청소년의 대사 건강과 관련된 긍정적인 변화를 유도할

가능성을 시사한다 Semaglutide의 체중 감소 효과는

또한 혈당 조절, 혈압 개선 등과도 연관되어 있으며, 이는

장기적으로 청소년 비만과 관련된 다양한 건강 문제를

예방할 가능성을 시사한다

다만, 위장 장애와 같은 부작용 발생률이 상대적으로

높았다는 점은 중요한 고려 사항이다 청소년에게서 약물

복용의 순응도와 안전성은 특히 중요한데, 이는 추가적인

연구와 안전성 검토가 필요함을 시사한다

결론적으로, STEP TEENS 연구는 청소년 비만 관리에서

약물 치료의 필요성과 효과를 보여주며, 향후 청소년 비만

치료에 있어 semaglutide가 중요한 치료 옵션으로

자리잡을 가능성을 열어주었다

IV. PIONEER: 경구용 semaglutide

PIONEER 연구는 경구용 semaglutide인 Rybelsus®의

임상적 효능과 안전성을 평가하기 위해 수행된 일련의

임상시험이다 PIONEER 임상시험 시리즈에서는 다양한

용량과 환자 집단을 대상으로 HbA1c 조절 및 체중

감소에 대한 유효성을 평가하였으며, 위약 및 활성

대조군과 비교하여 안전성 프로파일도 분석하였다

3.Semaglutide-ClinicalStudies

이 연구들은 경구용 제제가 기존 치료 옵션에 비해 어떤

작용을 보이는지, 그리고 주사제 대비 환자 순응도와 치료

지속성에서 어떤 장점이 있는지를 중점적으로 다루고

있었다 본 파트에서는 세 개의 PIONEER 임상시험

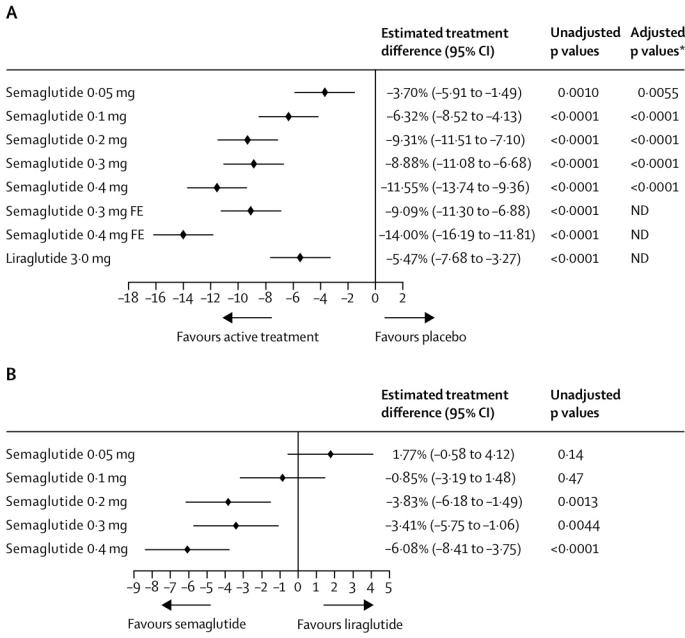
결과를 바탕으로 Rybelsus®의 임상적 가치와 제2형 당뇨병 치료에서의 가능성을 살펴보고자 한다(표20)

26주차까지의 당화혈색소 수

기저치에서 26주차까지의 체중 변화

위약 대비 semaglutide 3mg 우월

대비 semaglutide 3mg 우월성:

-0.6% (p-value<0.001, CI: [-0.8 ; -0.4])

위약 대비 semaglutide 7mg의 우월성:

-0.9% (p-value<0.001, CI: [-1.1 ; -0.6])

위약 대비 semaglutide 14mg의 우월성: -1.1% (p-value<0.001, CI: [-1.3 ; -0.9])

성: -0.1% (p-value=0.87, CI: [-0.9 ; 0 8])

위약 대비 semaglutide 7mg 우월 성: -0.9% (p-value=0.09, CI: [-1.9 ; 0.1])

위약 대비 semaglutide 14mg 우월

성 : -2 3% (p-value<0 001, CI: [3.1 ; -1.5)

PIONEER 4

liraglutide및

위약 대비 semaglutide

우월성 및

비열등성 검 정

3상

무작위배정

이중맹검

활성/위약

대조군

평행설계

다국가

다기관

수용할

메트포르민을

복용하고 있 는

제2형 당뇨병 환자

기저치에서 26주차까지의 당화혈색소 수 치 변화

위약 대비 semaglutide 우월성:

-1 1% (p-value: <0 0001, CI: [-1 2;-0 9])

liraglutide 대비 semaglutide 비열등성:

-0.1% (p-value: <0.0001, CI: [-0.3;-0.0])

liraglutide 대비 semaglutide 우월성:

-0.1% (p-value: 0.0645, CI: [-0.0;-0.0])

기저치에서 26주차까지의 체중 변 화

위약 대비 semaglutide 우월성 : -3 8kg (p-value: <0 001, CI: [-1 2;0.9])

liraglutide 대비 semaglutide 우월 성: -1 2kg (p-value: 0 0003, CI: [1.9;-0.6])

1 PIONEER 1

1) 연구 목적 및 디자인

① 목적 및 개요

PIONEER 1은 식이요법과 운동으로만 관리하는 제2형

당뇨병 환자를 경구형 semaglutide만으로 치료했을 때, 약물의 유효성과 안전성을 대조군(위약)과 비교하는

시험이다[31][32] 시험군인 경구 semaglutide(3mg, 7mg, 14mg)과 위약 대조군에 피험자를 1:1:1:1의

비율로 무작위 배정했다 추가로 일본인인지의 여부에

따라 계층화해 무작위 배정하였다 또한 이중눈가림법,

평행설계, 다기관, 다국가 임상시험으로 93개의 기관과

9개의 국가(알제리, 불가리아, 체코, 일본, 멕시코, 러시아,

세르비아 , 튀르키예 , 미국 ) 에서 수행하였다 [31]

임상시험의 치료기간은 26주였고, 추적 기간은 5주로

계획되었다[33]

② 피험자 선정기준

PIONEER 1은 식이요법과 운동으로만 관리하는 제2형

당뇨병 환자를 17대상으로 하였다 따라서 피험자는

스크리닝 90일 전부터 당뇨병 약물치료를 받지 않은

환자여야 하였다[31] 또한 18세 이상이고, 당화혈색소가

7 0-9 5%(53-80mmol/mol) 범위이며 , 기존에 항

당뇨약을 투여한 경험이 없고, 최소 30일 동안 식단과

운동만으로 관리한 제2형 당뇨병 환자여야 하였다[31]

임상시험은 총 704명으로 계획되어, 각 실험군과

대조군에 176명씩 배정하기로 계획되었다[35] 실제

임상에서 포함 기준을 만족하는 환자는 총 703명이었기

때문에, 경구 semaglutide 3, 7, 14mg 군에 각각

175 명을 배정하였고 , 위약군에는 178 명을

배정하였다 [31] 각각의 군에 176 명의 피험자를

할당하면, 모든 용량 수준에서 당화혈색소에 대한

우월성을 90% 이상의 검정력으로 확인할 수

있었다[31][36]

3.Semaglutide-ClinicalStudies

시험군에게 경구 semaglutide는 3mg으로 투여하기

시작하여, 목표용량에 도달할 때까지 4주마다 용량을

증가시켜, 4주차부터는 7mg, 8주차부터는 14mg을

투여하였다[31][그림38] Semaglutide를 투여할 때

낮은 용량에서 시작하는 것은 위장장애의 발생을 줄이기

위함이다[35] 약물을 투여할 때는 매일 아침 1회, 첫

식사를 하기 30 분 전에 투여하였다 또한

4/8/12/14/20/26 주에는 직접 방문하여 환자를

관찰하였다 직접 방문 시 환자는 최소 8시간 동안 음식과

액체를 섭취하지 않은 금식 상태여야 했지만, 방문 시에

진행된 채혈 2시간 전까지 물은 허용되었다[31]

경구 semaglutide를 투여할 때의 주의사항은 다음과 같다 경구 semaglutide의 생체이용률은 음식과 위액에 크게 영향을 받기 때문에 생체 이용률이 감소될 수 있어

음식 섭취를 제한했다 다른 경구 약물은 약을 투여하고 30분 후부터 사용하도록 하였다 채혈을 하는 주에는 시험약과 다른 주사약물은 채혈 후에 사용하도록 하였다[31][35]

임상 시험 중 구조약물은 미국당뇨병학회(America Diabetes Association, ADA) 와 유럽당뇨병학회 (European Association for the study of Diabetes guidelines, EASD)를 기준으로 시험자의 판단에 따라 투여하였다 시험약만으로는 치료가 안되는 고혈당 환자와 시험약 중단일로부터 8주가 지난 환자에게 구조약물의 사용을 허락하였다 8-13 주차에는

240mg/dl(13 3mmol/L) 이상 , 14 주차부터는 200mg/dl(11 1mmol/L)이상의 혈당을 구조약물 투여 기준으로 하였다 구조약물을 제외한 다른 당뇨병 치료제와 GLP-1 수용체에 영향을 줄 수 있는 약물의 사용은 금지되었다[31][35] ③ 약물 투여 및 관리 방법

17제외기준: 선별 전 90일 이내에 항당뇨제, 포도당 저하제를 사용한 치료를 한 환자, 췌장염 병력이 있는 환자, 사구체 여과율<6ml/min/1.74m인 환자, 무작위 추출 전 90일 이내에 급성 관상동맥

3.Semaglutide

그림38. PIONEER 1의 약물 용량 증량 (출처 : ADA, PIONEER 1 supplementary data, figure 1)

④ 평가변수

1차 평가변수는 기저치부터 26주차까지의 당화혈색소

변화를 측정하였고, 18임상시험관찰기간와 19구조약물

사용없이 시험약으로만 치료 받는 기간에서

평가하였다[31]

확증적 2 차 평가변수 (confirmatory secondary endpoint)는 기저치부터 26주차까지의 체중 변화를

측정하였고, 1차 유효성 평가변수와 같은 관찰 기간으로

평가하였다 추가적인 2차 평가변수의 경우, 기저치부터

26주차까지의 혈당 조절 인자의 변화여부를 평가하였다

또다른 평가요소로는 공복 혈당, C-펩티드, 인슐린,

프로인슐린 , 자가혈당측정 프로파일 , 당화혈색소

7%(53mmol/mol)또는 6 5%(48mmol/mol) 이하의

달성 여부가 있다 기저치부터 26 주차까지의

콜레스테롤과 중성지방의 양을 측정해 공복 시 지질 변화

여부를 측정하였다[31]

안전성 평가변수는 무작위 배정 이후 시험제품을 1회

이상 복용한 모든 피험자를 대상으로 평가하였다 이때 평가대상을 안전성 분석대상군(Safety Analysis Set, SAS)이라 한다 안전성 평가변수는 치료로 유발된

이상사례 (Treatment-emergent adverse event, TEAE)의 발생 횟수, 31주차까지 중증 혹은 혈당 관련

⑤ 표본 크기 및 가설 검정 - 표본 크기

다음으로 PIONEER 1의 통계분석에 사용된 평가변수에

대해 살펴보았다 1차 평가변수는 치료정책 관심모수로

분석하였고, 2상 임상시험을 바탕으로 임상철회나 추적

중단으로 인해 발생할 결측치 비율을 최대 10%로

예측하였다 2차 평가변수는 시험약 사용 관심모수 집단을 바탕으로 하였으며, 결측지는 최대 20%로

예상하였다 Semaglutide 3mg 군에서는 주로 구조 약물

사용 시작으로 인해 결측치가 발생하였고 , 14mg 군에서는 주로 치료 중단으로 인해 결측치가 발생하였다[31][36]

당화혈색소 우월성을 확인하기 위한 90% 이상의 검정력을 보장할 수 있도록 표본수를 설정하였다(표21)

표본수는 R package와 gMCP(graph based multiple test procedure) 의 calcPower fuction 을 이용한 10000번의 시물레이션으로 계산하였다[36]

1차 추정대상 모수를 추정할 때는 구조약물의 균등화 효과를 포함하고, 결측치에 대해 보수적인 접근 방식을 취하기로 계획하였다 이를 위해 ‘시험을 중단하거나 구조약물을 사용할 것으로 예상되는 10%의 피험자’와 ‘임상시험 중단 또는 추적 중단으로 인한 결측치가

예상되는 10%의 피험자’에 대한 보정으로 조정된

치료효과를 이용해 표본수를 계산하였다 우월성 검정을

위해 조정된 치료효과의 계산 식은 다음과 같다[36]

18임상시험 관찰 기간(In trial observation period): 무작위배정부터 최종 방문 예정일 까지의 전체 기간으로 치료개시전, 구조약물 투여, 복용 조기 중단 이후의 기간까지 포함하는 기간

19구조약물 사용없이 시험약으로만 치료받는 기간(On treatment without rescue medication observation period): 환자가 시험약으로만 치료받는 기간으로 구조약물 투여 후의 기간은 제외한다

20추정대상 모수(estimand): 추정대상 모수는 임상시험 목표에 의해

임상질문을

대한 정밀한 설명으로, 다양한 관점에서 약물의 치료효과를 평가할 때 사용[34]

-1차 추정대상 모수: 치료정책 모수(treatment policy estimand)로 치료중단이나 구조약물의 사용과 관계없이 모든 피험자의 치료효과를 평가[34] -2차 추정대상 모수: 시험약 사용 모수(trial product estimand)로 모든 피험자가 치료중단 없이 계획된 기간을 마치고 구조약물을 사용하지 않았음을

[34] 저혈당 횟수 등을 안전성 평가변수의 지표로 사용하였다 대부분의 안전성 평가는 20시험약 치료기간를 사용했으나, 사망이나 발병과 진단 사이의 기간이 긴 사건의 경우 18임상시험관찰기간를 사용하기도 하였다[31]

시험

용량

3.Semaglutide-ClinicalStudies

표21. PIONEER 1의 1차, 2차 평가변수의 검정력 (출처: Novo Nordisk, stastistical analysis plan, table 2-2)

우월성 검정을 위한 조정된 치료 효과 = 0.8×TE + 0.2×TE×0.25 (TE=치료효과)

PIONEER 1은 전체 1종 오류를 제어하기 위해 본페로니

검정법을 사용하였다 이는 기저치부터 26주차까지

당화혈색소와 체중변화에 대한 효능을 확인할 수 있는

다중검정 방법이다 그리고 폐쇄 시험 방법을 사용해 양측

유의수준 5% 에서 전체 1 종 오류를

제어하였다[36][그림39]

통계 분석 시 고려해야 할 사항은 두가지가 있다 첫째, 각

용량에서 1차 평가변수를 먼저 검증한 뒤 2차 평가변수를

검증해야 한다 따라서 각 용량에서 체중 우월성을

시험하기 전에 당화혈색소에 대한 우월성을 먼저

확립하였다 둘째, 시험약의 낮은 용량에 대한 가설

테스트를 하기 전에 더 높은 용량 범위에서의 당화혈색소

우월성을 먼저 확립해야 한다 더 높은 용량의 가설검정에

실패하면 이후의 가설 검정은 진행할 수 없다[36] 가설

검정 순서는 (그림39)에 나타난 것과 같이, 먼저 최고

용량에서의 당화혈색소 우월성을 검정하고 첫번째 가설이 확증되면 화살표를 따라 유의수준을 재할당하며 가설을

검정한다 모든 가설이 확증되거나 어떤 가설도 더 이상

확증이 되지 않을 때까지 화살표를 따라 검정한다[36] - 가설 검정

그림39. PIONEER 1의 본페로니 폐쇄 시험 검정(출처 : Novo Nordisk, statistical analysis plan, figure 2-1)

⑥ 통계 분석 기법

PIONEER 1 에서는 결측치를 임의결측 (missing at random, MAR)으로 가정하여 분석하였고, 시간에 따른 네 군의 호전 정도가 통계적으로 유의한 차이가 있는지 확인하였다 1 차 평가변수 통계분석 시 결측치는 1000개의 완전히 대치된 데이터 세트를 다중대치-패턴 혼합모델(multiple imputation-pattern mixture model)

로 분석해 처리하였다 그리고 루빈의 규칙(Rubin’s rules)를 사용해 다중치 데이터의 분석 결과를 종합하였고, 공분산분석 (analysis of covariance, ANCOVA) 를 이용해 독립된 네 개의 군을 비교분석하였다

2차평가변수는 21반복측정자료분석(mixed model for repeated measurement, MMRM)을 이용해 결측치를

처리하고 통계 분석을 하였다[36]

2) 연구 결과

① 환자분포

표본 수 계산

임상시험을 위해 모집된 피험자는 총 1006명이었으나,

303명은 당화혈색소 기준을 만족하지 못해 제외되었고,

703 명이 경구용 semaglutide 3, 7, 14mg 군과

위약군에 각각 175, 175, 175, 178 명씩 무작위

배정되었다 각 그룹의 피험자 중 시험약을 받지 못해

시험에서 제외된 피험자는 없었으며, 703명의 피험자

모두가 무작위배정임상시험대상자군(full analysis set, FAS)와 SAS에 포함되었다[31](그림40)

임상시험 종료 양식에 따라 시험약으로 치료를 완수한

피험자들 (treatment completers) 는 630 명 (89 6%)

이었고, 마지막 예정된 방문에 참여한 피험자(시험자체를

완수한 피험자 , trial completers) 는 총

663 명 (94 3%) 였다 시험약 복용을 중단했어도

임상시험은 끝까지 수행하는 경우가 있어 trial completers 의 숫자가 treatment completers 보다

많았다[31]

시험약으로 치료를 완수한 피험자의 수는 4개의 군에서

유사하게 나타났지만, 이상사례로 인해 치료를 중단한

피험자의 비율은 위약군에 비해 약물투여군에서 높게

나타났다 또한 투여한 약물의

3.Semaglutide-ClinicalStudies

그림40. PIONEER 1의 피험자 무작위 배정 (출처 : ADA, PIONEER 1 supplementary data, figure 2)

수 또한 4개의 군에서 유사하게 나타났다 시험을 중단하거나 예정과 다른 양의 약을 복용한 경우와 같이 프로토콜을 위반한 피험자가 존재하지만, 미국 식품의약청(Food and Drug Administration, FDA)는 해당 위반사항들이 시험의 결과에 영향을 미쳤을

적다고 판단했다[31][37](표22)(표23) 표

(출처 : NDA, PIONEER 1 clinical review)

시험약으로

치료를 완수한

3.Semaglutide-ClinicalStudies

표23. PIONEER 1에서 시험 자체를 완수한 피험자들 (출처 : NDA, PIONEER 1 clinical review)

- 인구통계학적 특징

피험자의 50 8%는 남성, 49 2%는 여성으로 성비는

고르게 분포되었으며, 평균 나이는 55세였다 당뇨를

앓은 기간은 평균적으로 3 5년이고, 당뇨를 상대적으로

최근에 진단받은 환자들을 대상으로 하였다 당화혈색소

수치는 평균 8 0%, BMI는 평균 31 8kg/m2이었다 네

군의 인구통계학적 특징은 유사했기 때문에, 각 군간

비교의 타당성이 확보됐다고 볼 수 있다

한편, eGFR 수치는 네 군에서 모두 유사했지만, 경증신장장애를 가진 환자의 수는 7mg 군에서 약간 더

높게 나타났다 하지만 시험 결과 시험약의 유효성이 신장기능 수준에 의한 영향을 받지는 않았다 또한

이상지질혈증, 비만, 위장관 장애, 심혈관 장애와 같이

당뇨와 임상적 연관성이 있는 질환을 가진 환자의 비율을

살펴보았는데, 모든 군에서 이러한 질환들의 비율이 비슷해 군 간 균형이 잘 잡혔다고 볼 수 있다(표24).

표24. PIONEER 1에서 피험자들의 인구통계학적 특징 (출처 : Vanita R. Aroda. et al. 2019 ; PIONEER 1)

semaglutide

(n=175)

3.Semaglutide-ClinicalStudies

semaglutide

(n=175)

구조약물 사용 피험자 수(%)

추가적인

피험자 수(%)

표25 구조약물 사용 피험자 (출처 : NDA, PIONEER 1 clinical review)

피험자가 사용한 병용약물은 임상적으로 연관이 있을

만큼의 군 간 차이는 없었다[37] 마지막으로 추가적으로

혈당을 낮추기 위해 구조약물로 항 당뇨병약을 사용한

환자의 수는 위약군이 약물 투여군보다 높게

나타났다(표25)

② 유효성 평가변수 – 1차 유효성 평가변수

1차 평가변수인 당화혈색소의 수치 변화를 통해 혈당

조절 결과를 분석하였다 임상시험 결과, 26주 후 모든

용량에서 당화혈색소 수치 변화에 대한 위약 대비 경구 semaglutide의 우월성이 확인되었다 치료정책모수는

패턴혼합모델(pattern mixture model)로 분석했고, 위약군 대비 당화혈색소 수치 감소율은 3, 7, 14mg이

순서대로 0 6, 0 9, 1 1%였다 시험약 사용 모수는

MMRM 방법으로 분석했으며 , 위약군 대비 경구

semaglutide의 당화혈색소 수치 감소율은 3, 7, 14mg이 순서대로 0 7, 1 2, 1 4% 였다 각 시험의 P 값이

0 001보다 작았기 때문에 시험의 결과는 통계적으로 유의하다고 볼 수 있다[38] PIONEER 1 논문에서는 치료정책 모수로 분석 시 임상적으로, 시험약 사용 모수로 분석 시 통계적으로 유의미한 당화혈색소 감소 효과가 있다고 분석했다(그림41)[표26]

추가적으로 혈당조절효과를 확인하기 위해, 당화혈색소의

목표량 달성 비율, 도달확률에 대한 내용도 시험하였다

피험자의 당화혈색소 목표치 달성 비율(<7 0% 및

≤6 5%)은 위약군보다 약물투여군에서 더 높게 나타났다

또한 p<0 001을 통해 각 당화혈색소 목표치에 도달할

확률도 경구 semaglutide가 통계적으로 유의미하게 더

높았음을 알 수 있었다 공복 시의 혈당 수치 비교 결과,

시험약 사용 모수에서는 모든 용량에서 위약군 대비 경구

semaglutide 가 공복 혈당 수치를 유의미하게

감소시켰음을 확인할 수 있었다 치료정책 모수에는 7,

17mg 에서만 유의미한 공복 혈당 수치 감소가

있었다[31](표27)

③ 유효성 평가변수 – 2차 유효성 평가변수

다음으로 2차 평가변수 체중 변화에 대해 살펴보았다

치료정책 모수 분석 결과 위약군과 비교했을 때 경구

3.Semaglutide-ClinicalStudies

semaglutide 의 모든 용량에서 용량의존적

체중감소효과를 확인할 수 있었다 하지만 14mg을

제외한 나머지 군에서는 적절한 p값이 나오지 않아 결과가 유의하지 않았다 시험약 사용 모수 분석 결과는

치료정책 모수와 같은 경향성을 보였으며, 보다 더 큰 감소

폭을 보였다 하지만 위약군과 3mg에서는 적절한 p값이 나오지 않아 결과가 유의하다고 볼 수 없다 따라서 경구용

semaglutide의 모든 용량에서 체중감소가 관찰되었지만, 위약 대비 체중감량의 우월함은 14mg에서만 통계적 타당함이 증명되었다[31](그림42)

체중 외의 2차 평가변수로는 저혈당, 체중 증가와 같은 이상사례 없이 당화혈색소 수치가 7% 이하로 내려간 피험자의 비율 등이 있다 해당 피험자의 비율은 위약군 대비 약물 투여군에서 더 크게 나타났다 당화혈색소가 1% 이상 감소함과 동시에 체중이 3%이상 감소한 경우도 약물투여군에서 더 컸다[37]

표27. 추가적인 혈당 관련 평가변수(출처 : Vanita R. Aroda. et al. 2019 ; PIONEER 1)

그림41. 1차 평가변수 통계분석 (출처 : Vanita R. Aroda. et al. 2019 ; PIONEER 1)

3.Semaglutide-

그림42. 2차 평가변수 분석 (출처 : Vanita R. Aroda. et al. 2019 ; PIONEER 1)

④ 안전성 평가

안전성은 한번이라도 시험약에 노출된 모든 피험자인

SAS를 대상으로 분석했다 대부분의 안전성평가는

구조약물 사용기간을 제외한 기간을 평가하였다 하지만 사망이나 발병에서 진단까지 긴 시간이 필요한 경우와

같은 일부 예외상황에서는 전체 임상기간을 평가하였다

안전성 평가는 약물과 약물 타겟 간의 가역적 상호작용을

확인하기 위해 시험제품 사용이 끝난 뒤 3일 동안의

관찰기간을 가진 후에 종료되었다[31][38]

안전성 평가 내용은 다음과 같다(표28) 시험약을 투여한

환자에서 나타난 이상사례와 치료 시 함께 일어난 모든

비의료적 상황을 조사하여, 이상사례가 사라지거나

후속조치가 끝날 때까지 추적하였다

이상사례의 정도는 경증 (mild), 보통 (moderate), 중증(severe)의 3단계로 분류하였고, 마지막으로 시험

제품의 노출된 31 주 (on treatment observation period)동안 발생한 TEAE의 수를 분석하였다 모든

이상사례는 국제의약용어사전(Medical Dictionary for Regulatory Activities, MedDRA)를 이용해 분석하였고,

회복여부와 후유증에 따라 5 가지로

분류하였다[31][38][39]

안전성 평가에서는 췌장효소 , 혈압 , 심전도 평가, 신체검사, 안구 검사 결과, 항 semaglutide 항체 여부, 젖산, 저혈당 등에 대한 정보를 평가하였다 그러나 PIONEER 1에서 얻은 이상사례의 수가 너무 작아 유의미한 분석을 하기 어려웠다[31]

가장 빈번한 이상사례는 메스꺼움, 설사였고 메스꺼움은 경증에서 중증도로 일시적인 경우가 대부분이었다 7, 14mg 투여 군에서 위장장애와 같은 이상사례로 조기

중단하는 환자가 많았다 전반적인 이상사례 발생률은 위약과 경구 semaglutide 가 유사했고 , 대부분은 경증에서 중증 수준의 이상사례가 나타났다 시험약을

쓰는 동안 사망자는 없었지만, 14mg 환자 한 명이

시험제품을 중단하고 42 일 후에 심인성 쇼크로 사망하였다 추가적인 안전성 평가 결과 , 경구

semaglutide 복용 시 위약과 비교해 리파아제의 수준이 유의하게 증가하였고, 14mg 투여군에서 평균 맥박수가

증가했다 급성 췌장염이나 혈압 변화는 나타나지

않았다[31]

3.Semaglutide-ClinicalStudies

표28. 임상 중 나타난 이상사례 (출처 : Vanita R. Aroda. et al. 2019 ; PIONEER 1)

3) 결론 및 고찰

PIONEER 1은 제 2형 당뇨병 환자를 대상으로 경구용 semaglutide의 유효성과 안전성을 평가한 임상시험으로,

일차 유효성 평가변수는 기저치 대비 26 주차의

당화혈색소(HbA1c) 변화였으며, 주요 이차 유효성

평가변수는 기저치 대비 26주차의 체중 변화이다 시험

결과, 26주 동안 경구용 semaglutide를 1일 1회

투여받은 환자들은 위약군에 비해 당화혈색소 및 체중이

유의미하게 감소된 것으로 나타났다 특히 최고 용량인

14mg 투여군에서는 HbA1c가 8 0%에서 6 5%로

1 5%만큼 감소하였고, 평균 체중 감소는 4 1kg에

달하였다 이러한 결과는 semaglutide의 피하 주사

제형을 대상으로 한 SUSTAIN 1 임상시험과

일치하였다 [40] 경구용 semaglutide 의 안전성 프로파일은 피하 주사 제형 및 다른 GLP-1 RA 계열 약물과 유사하였으며, 가장 흔한 이상 반응은 경증에서 중등도 정도의 메스꺼움과 같은 위장관 장애였다 본

시험에서는 이러한 이상 반응을 경감하기 위해 용량 증량(dose-escalation) 방식을 채택하여 위장 장애의

발생 비율과 해당 이상 반응으로 인한 임상시험 중단율이

낮았다

본 임상시험의 의의는 식이요법과 운동만으로 관리하는

당뇨병 환자들을 대상으로 하여 경구용 semaglutide의

1차 치료제로서의 효능을 명확하게 평가할 수 있었다는

점이다 또한, 시험 설계에는 치료 순응도 및 구제 약물의

사용을 반영하기 위해 치료정책 모수와 시험약 사용

모수로 구분해 결과를 분석하였다 두 모수 간 결과 차이는

일부 있었으나, 전반적인 유효성 결과는 일치하였다

결론적으로, PIONEER 1 임상시험은 제 2형 당뇨병

환자에서 경구용 semaglutide가 위약 대비 당화혈색소와

체중 감소 측면에서 임상적으로 유의미한 개선을

나타냈으며, 그 안전성 프로파일은 기존 GLP-1 RA 계열

약물과 일치함을 확인하였다

2 PIONEER 4

1) 연구 목적 및 디자인

① 목적 및 개요

PIONEER 4 는 제 2 형 당뇨병 환자를 대상으로

semaglutide 경구투여군을 liraglutide 피하주사군 및

위약군과 비교하기 위해 실시되었다 본 연구는

12개국(크로아티아, 체코, 독일, 헝가리, 일본, 라트비아, 폴란드, 슬로바키아, 남아프리카공화국, 우크라이나,

아랍에미리트, 미국)의 100개의 기관에서 52주간 진행된

무작위 배정, 이중 맹검, 이중 위약 대조, 활성 대조 및

위약 대조 방식의 3a상 시험이다[41]

② 피험자 선정 기준

시험 대상자는 18세 이상이었으며, 당화 혈색소 수치가

7 0‒9 5%(53‒80 3 mmol/mol)이고, 안정적인

3.Semaglutide-ClinicalStudies

metformin 용량(≥1500mg 또는 최대 허용량)을 복용

중인 제2형 당뇨병 환자였다 주요 제외 기준에는

스크리닝 90일 이내에 metformin, Sodium Glucose Co-Transporter 2 (SGLT2) 억제제, 14일 이내의 단기

인슐린을 제외한 당뇨병 또는 비만에 대한 약물을 복용한

경우, 신장 장애, 급성 치료가 필요한 증식성 망막병증

또는 황반병증, 급성 또는 만성 췌장염 병력이 포함되었다

피험자들은 대화형 웹 응답 시스템을 사용하여

semaglutide 경구투여군 , liraglutide 피하주사군 , 위약군에 2:2:1로 무작위 배정되었다 또한, SGLT-2 억제제의 병용 여부 및 출신 국가(일본인 및 비일본인)에 따라 계층화되었다[42]

용량 증량 계획

Semaglutide 경구투여군은 3mg으로 치료를 시작하여

4주차에 7mg, 8주차에 14mg으로 용량을 늘렸고 시험

종료 시점인 52주차까지 이를 유지했다 Liraglutide 피하주사군은 0 6mg으로 치료를 시작하여 1주 후

1 2mg, 2주 후 1 8mg으로 용량을 늘렸고 52주차까지 이를 유지했다(그림43) 위에 음식과 체액이 있는 경우

경구용 semaglutide의 흡수가 방해될 수 있으므로 피험자들은 아침에 공복 상태에서 정제를 최대 반 잔의 물과 함께 복용했다 또한, 식사 및 다른 음료와 경구 약물 복용까지 30분 이상 기다리도록 지시받았다 그림43. PIONEER 4의 용량 증량 (출처 : Novo Nordisk, PIONEER 4 Protocol)

⑤ 평가변수

본 연구의 1차 평가변수는 기준선에서 26주차까지의

당화혈색소 수치의 변화이다 이를 통해 위약군 대비

semaglutide 경구투여군의 우월성과 liraglutide

피하주사군 대비 semaglutide 경구투여군의

비열등성(마진: 0 4%) 및 우월성을 확인하고자 했다

확증적 2차 평가변수는 기준선에서 26주차까지의 체중

변화이며 이를 통해 위약군 및 liraglutide 피하주사군

대비 semaglutide 경구투여군의 우월성을 확인하고자

했다 보조적(Supportive) 2차 평가변수에는 기준선에서

52 주차까지의 당화혈색소 수치와 몸무게의 변화 ,

기준선에서 26주차와 52주차의 공복 혈당, 자가측정 혈당, 공복상태 지질, 혈압의 변화, 26주차의 당화혈색소 7 0%

미만 달성 여부, 52주차의 당화혈색소 6 5% 미만 달성

여부 등이 있었다 평가변수에 대한 시험 결과의 분석은 treatment policy estimand 와 trial product estimand의 두 가지 22 추정대상모수 (estimand)를

활용하여 이루어졌다

⑥ 표본 크기 및 가설 검정

표본 크기는 liraglutide 대비 경구용 semaglutide의

혈당 감소 우월성을 제외한 모든 23 가설을 동시에

확인하기 위해 최소 90%의 검정력을 보장하도록

계산되었다 표본 크기 계산에는 R 패키지의 calcPower

함수와 gMCP2가 사용되었다

통계 분석에는 가중된 본페로니 폐쇄 테스트

전략(weighted Bonferroni closed-testing strategy)을

사용했다 1종 오류를 통제하기 위해 통계적 검정 전략에

대해 다음의 두 가지 원칙을 설정했다 첫째, liraglutide

3.Semaglutide-ClinicalStudies

대비 semaglutide의 혈당 조절 효과를 검정하기에 앞서, 위약 대비 semaglutide 의 혈당 조절 우월성이

확립되어야 한다 둘째, liraglutide 대비 semaglutide의 혈당 조절 우월성 및 위약과 liraglutide 대비

semaglutide의 체중 감소 우월성에 대한 추가 검정을 실시하기 이전에 liraglutide 대비 semaglutide의 혈당

조절 비열등성이 확립되어야 한다 본 연구의 가설 검정 과정을 정리하면 다음과 같다(그림44) 위약 대비 경구용

semaglutide의 혈당 조절 우월성에 대해서는 전체 유의

수준 5%에서 먼저 검정을 실시했고, 이후 나머지 가설에 0%의 국소 유의 수준을 할당했다 앞선 가설이 확인될 경우, 다음 가설에 유의 수준을 재할당하여 남은 가설 각각을 국소 유의 수준(α-local)에서 검정했으며 더 이상 가설을 확인할 수 없을 때까지 이 과정을 반복했다

⑥ 통계 분석 기법

Treatment policy estimand 를 사용한 분석에서는 결측값을 MAR으로 가정하고 다중 대치된 패턴 혼합

모델을 사용해 결측치를 처리했다 연속적인 평가변수에

대해서는 24ANCOVA을, 이진적인(binary) 평가변수에

대해서는 로지스틱 회귀 분석을 통해 분석을 실시했다

연구 약물을 최소 1회 이상 복용한 모든 피험자에 대해

안전성 평가를 실시했으며, 완건성을 추정하기 위해

민감도 분석을 수행했다 Trial product estimand를 사용한 분석에서는 결측치를 대치하지 않고 MMRM

방식으로 처리했다 또한 로지스틱 회귀 분석 시, 무작위 표본의 모집단 모수를 추정하는 방법인 제한된 최대우도 분석법 (REstricted Maximum Likelihood, REML) 을 이용했다[43]

22Treatment policy estimand는 연구 약물의 중단 또는 구제 약물의 사용과 무관하게 시험 결과를 분석하는 것이다. Trial product estimand는 모든 참가자가 구제 약물의 복용 없이 연구 약물을 복용한다고

연구 약물의 중단이나 구조 약물 사용 이전의 데이터만을 바탕으로 분석을 진행한다

23위약 대비 semaglutide의 혈당 감소 우월성, liraglutide 대비 semaglutide

혈당 감소 비열등성(마진 0.4%), 위약 대비 semaglutide의 체중 감소 우월성, liraglutide 대비 semaglutide의 체중 감소 우월성이 이에 해당한다

24공분산분석이란

3.Semaglutide

그림44. PIONEER 4의 가설 검정 절차 (출처 : Novo Nordisk, PIONEER 4 Protocol)

2) 연구 결과

① 환자 분포

2016년 8월 10일부터 2017년 2월 7일까지 950명의

환자를 스크리닝하였고, 그중 711명이 PIONEER 4

임상시험에 등록됐다 그리고 semaglutide 의

경구투여군과 liraglutide의 피하주사군에 각각 284명,

위약군에 142명으로 2:2:1의 비율로 무작위배정 했다

시험 기간동안 모든 피험자들은 적어도 한 번 이상

시험약물을 투여받았다 52주차의 임상기간을 완료한

피험자는 semaglutide 경구투여군이 277명(97%), liraglutide의 피하주사군이 274명(96%), 위약군이

134명(94%)이었다 이때 구조약물을 사용하지 않고 시험을 완료한 피험자는 semaglutide 경구 투여군에서

223 명 (78%), liraglutide 의 피하주사군에서

231명(81%), 위약군에서 83명(58%)이었다(그림45) [41]

한편 , 26 주까지 구조약물을 사용한 피험자는 semaglutide 경구투여군에서 10명(4%), liraglutide 피하투여군에서 9명(3%), 위약군에서 11명(8%)이었다

52주차까지는 semaglutide 경구투여군에서 20명(7%), liraglutide의 피하주사군에서 18명(6%), 위약군에서

43명(30%)이었다 구조약물을 사용하지 않은 피험자의 비율은 위약군에서 가장 적었다(그림46)[44]

② 유효성 결과 – 1차 유효성 평가변수

PIONEER 4 임상의 일차 평가변수는 기저치로부터

26주차까지의 당화혈색소의 평균 변화량이다 먼저 treatment policy estimand를 적용한 경우 당화혈색소 변화량은 semaglutide 의 경구투여 군에서 -1 2%, liraglutide의 피하주사 군에서 -1 1%, placebo 군에서0 2% 로 나타났다 ( 표 29) 해당 estimand 를 패턴혼합모델로 통계 분석한 결과, semaglutide 의 경구투여는 liraglutide의 피하주사에 비해 비열등하였고,

3.Semaglutide-ClinicalStudies

그림45. PIONEER 4 시험의 환자 분포 (patient disposition) (Pratley, R. et al. 2019 ; PIONEER 4.)

Treatment Policy Estimand

Oral semaglutide -1.2% (0.9)

Liraglutide -1.1% (0.9)

Placebo -0.2% (0.7)

표29. Treatment policy estimand를 적용한 일차 평가변수 결과

placebo 에 대해서 우월했다 반면 liraglutide 의

피하주사에 대한 semaglutide 경구투여의 우월성은 입증되지 못했다

Trial product estimand를 적용한 결과, semaglutide의

경구투여 군에서 -1 4%, liraglutide의 피하주사 군에서

-1 2%, placebo 군에서 -0 1%의 당화혈색소 감소를 나타내었다(표30) 해당 estimand에 대한 통계 분석은 MMRM 모델을 사용해 이루어졌다 그 결과 , semaglutide의 경구투여는 liraglutide의 피하주사 및 위약 모두에 대해 우월성을 입증했다

Trial Product Estimand

Oral semaglutide -1.4% (0.9)

Liraglutide -1.2% (0.9)

Placebo -0.1% (0.7)

표30. Trial policy estimand를 적용한 일차 평가변수 결과

3.Semaglutide-ClinicalStudies

그림46. 각 군의 중도탈락 및 구조약물 사용 비율 (Pratley, R. et al. 2019 ; PIONEER 4 supplementary appendix)

(Pratley, R. et al. 2019 ; PIONEER 4.)

Treatment policy estimand를 적용한 경우와, trial

product estimand 를 적용한 경우 모두에서

semaglutide와 liraglutide의 당화혈색소 감소 효과를

확인할 수 있었다 하지만, 그 양상에서 일부 차이를

나타냈다 두 약물 모두 투여 14 주 26 주 까지는

당화혈색소 수치가 계속 감소하였지만, 26주~52주

구간에서 semaglutide 투여군의 당화혈색소 수치는

평탄하게 유지된 반면, liraglutide 투여군의 당화혈색소

수치는 소폭 증가하였다(그림47)

③ 유효성 결과 – 2차 유효성 평가변수

PIONEER 4의 확증적 이차 평가변수는 기저치로부터

26주차까지의 체중 변화량이다 Treatment policy estimand를 적용한 결과를 살펴보면, semaglutide의

경구투여 군에서 -4 4kg, liraglutide의 피하주사 군은 -

3 1kg, placebo 군은 -0 5kg의 평균 체중 감소량을

보였다 결과는 패턴혼합모델로 분석됐으며, 체중 감소에

있어서 경구 semaglutide의 liraglutide 피하주사 및

Treatment Policy Estimand

Oral semaglutide -4.4kg (4.4)

Liraglutide -3.1kg (3.7)

Placebo -0.5kg (3.1)

Treatment policy estimand를 적용한 확증적

3.Semaglutide-ClinicalStudies

위약에 대한 우월성이 입증됐다(표31)

Trial product estimand을 적용한 결과, semaglutide의 경구투여 군에서 -4 7kg, liraglutide의 피하주사 군은3 3kg, placebo 군은 -0 7kg의 평균 체중 변화량을

나타냈다 MMRM 모델을 통해 분석한 결과, trial product estimand에서도 semaglutide의 경구투여 군의 liraglutide 피하주사 및 위약에 대한 우월성이

입증됐다(표32)

Trial Product Estimand Oral semaglutide -4.7kg (4.3)

-0.7kg (3.1)

표32. Trial product Estimand를 적용한 확증적 이차성 평가변수 결과

Treatment policy estimand를 적용한 경우와, Trial product estimand 를 적용한 경우 모두에서 semaglutide와 liraglutide의 체중 감량 효과를 확인할 수

있었다 (그림48)

즉, PIONEER 4 시험 결과 당화혈색소 감소에 대해서 semaglutide의 경구투여는 liraglutide의 피하주사에 대한 비열등성이 입증됐고, 체중 감소에 대해서는 우월성이 입증됐다(표33)

3.Semaglutide-ClinicalStudies

Primary endpoint: Change from baseline at week 26 in HbA1c (%)

Secondary confirmatory endpoint: change from baseline at week 26 in body weight (kg)

일차 평가변수와 확증적 이차 평가변수 이외에도 보조적

이차 평가변수로 기저치 대비 52주 후 당화혈색소 변화와

체중 변화를 측정하여 분석하기도 하였다 일차

평가변수에 해당하는 26주 후 당화혈색소 변화량에

대해서는 liraglutide 투여군에 대한 우월성을 입증하지

못했던 반면(p>0 05), 보조적 이차 평가변수인

52주차까지의 당화혈색소 변화량에 대해서는 우월성이 확인됐다(그림49) 한편, liraglutide의 피하주사 군의

경우 26주차에 비해 52주차의 당화혈색소가 소폭 증가한 반면 semaglutide의 경구투여 군의 당화혈색소는 비교적

일정했는데, 이는 semaglutide의 약효가 장기적으로

지속됨을 보여준다

그림49 26주 및 52주 후 당화혈색소 수치의 변화 좌측은 treatment policy estimand로 , 우측은 trial product estimand로 분석한 결과 (출처: Pratley, R et al. 2019 ; PIONEER 4.)

3.Semaglutide-ClinicalStudies

그림50 26주 및 52주 후 체중의 변화 좌측은 treatment policy estimand로 , 우측은 trial product estimand로 분석한 결과 (출처: Pratley, R et al. 2019 ; PIONEER 4.)

52주 후 체중 변화의 경우, 확증적 이차 평가변수인 26주

후 체중변화와 마찬가지로, liraglutide의 피하주사 군과

위약군에 대한 semaglutide의 경구투여 군의 우월성이

확인됐다(그림50)

④ 안전성 평가

PIONEER 4에서 이상사례를 보고한 환자의 비율은 semaglutide의 경구투여 군에서 80%, liraglutide의

피하주사 군에서 74 % , 위약군에서 67 % 로

나타났다(그림51) Semaglutide의 경구투여 군에서 liraglutide의 피하주사 군보다 이상사례의 발생이 약간 더

높게 나타난 주된 요인은 위장관 이상사례였으며, 주로

경증에서 중증의 일시적 메스꺼움과 설사가 이에

해당했다

이상사례로 메스꺼움을 보고한 환자들의 비율을 나타낸

그래프(그림52)를 참고하면, 그래프가 최고점에 달하는

시점은 liraglutide 의 피하주사 군이 대략 2 주 , semaglutide의 경구투여군이 대략 8주임을 확인할 수 있다 이는 용량 증량 시점과 일치하며 이를 통해

메스꺼움이 용량 의존적인 이상사례임을 확인할 수

있다(그림53)

심각한 이상사례(Serious Adverse Event, SAE)를

위약군에서 각각 11%, liraglutide의 피하주사 군에서 8%로 나타났다 그리고 이상사례로 인해 시험을

조기중단한 환자의 비율은 semaglutide의 경구투여 군에서 11%, 위약군에서 4%, liraglutide의 피하주사 군에서 9 % 로 나타났으며 주요 원인은 위장관

이상사례였다(그림51)

보고한 환자의 비율은 semaglutide의 경구투여군과 그림51 PIONEER 4 시험 도중 나타난 이상 반응 (출처: Pratley, R et al. 2019 ; PIONEER 4.)

3.Semaglutide-ClinicalStudies

그림52 PIONEER 4 시험 도중 메스꺼움을 보고한 환자 비율 (출처: Pratley, R et al. 2019 ; PIONEER 4 supplementary appendix)

그림53 PIONEER 4 임상시험의 용량 증량 계획 (출처: Pratley, R et al. 2019 ; PIONEER 4 supplementary appendix)

한편 임상시험이 진행중인 기간동안 사망한 환자의 수는 총 8명으로 semaglutide의 경구투여 군에서 3명, liraglutide의 피하주사 군에서 4명, 위약군에서 1명으로 보고됐다 하지만 이 8명의 사망원인 전부 임상시험의 약물요법과는 연관이 없는 것으로 밝혀졌다(표34)

이외에도 심각한 저혈당은 semaglutide의 경구투여 군에서 1%, 위약군에서 2%, liraglutide의 피하주사 군에서 2%로 나타난 흔하지 않은 이상사례였으며, 심각한 저혈당 이외에도 당뇨병성 망막병증, 췌장염 등이 흔하지 않은 이상사례로 나타났다

3.Semaglutide-ClinicalStudies

표34. PIONEER 4 임상시험 도중 사망한 환자의 사례 (출처: Pratley, R et al. 2019 ; PIONEER 4 supplementary appendix)

3) 결론 및 고찰

PIONEER 4의 1차 평가변수인 26주 후 당화혈색소 수치

감소는 treatment policy estimand를 적용하여 분석한

결과, semaglutide의 경구투여군은 liraglutide 피하주사

군에 대한 비열등성을 , 위약군에 대한 우월성을

입증했으며, trial product estimand를 적용하여 분석한

결과에서는 liraglutide군과 위약군 모두에 대해 상당한

우월성이 입증됐다

보조적 이차 평가변수인 52주 후 당화혈색소 수치

treatment policy estimand 분석과 trial product estimand 분석 모두에서 semaglutide 경구투여군의 liraglutide

우월성이 입증됐다(표35)

확증적 이차 평가변수인 26주 후 체중감소와

이차 평가변수인 52주 후 체중감소의 경우 treatment policy estimand와 trial product estimand 분석 모두에서 semaglutide 경구투여군의 상당한 우월성이 입증됐다(표36)

liraglutide 군에 대해 비열등, 위약군에 대해 우월 liraglutide군, 위약군과 비교 시 두 군 모두에 비해 상당한 감소 (significantly greater decrease) 52주 후 당화혈색소 수치 감소 liraglutide군, 위약군과 비교 시 두 군 모두에 비해 상당한 감소 (significantly greater decrease) Treatment policy estimand Trial product estimand

3.Semaglutide-ClinicalStudies

가장 흔한 약물 이상사례는 메스꺼움 등의 위장관계

이상사례였다 Semaglutide 경구투여 군은 liraglutide의

피하주사 군에 비해 더 많은 이상사례와 시험 중단을

보였지만, 다른 GLP-1 RA들과 유사한 정도였기 때문에

약물의 안전성에는 문제가 없다

Liraglutide의 피하주사는 경구 semaglutide보다

당화혈색소 개선 속도가 더 빨랐는 데, 이는 liraglutide의

용량 증량 속도가 더 빠르기 때문으로 보인다 26주차에

경구 semaglutide는 liraglutide보다 유사한 혈당 감소

효과를 보였으며, 52주차에는 liraglutide보다 더 큰 혈당

감소 효과를 나타내었다 또한, liraglutide 군에서 위장관

장애가 더 일찍 나타났는데 이 역시 경구 semaglutide의

용량 증량이 liraglutide에 비해 더 천천히 이루어졌기

때문으로 생각된다

이를 종합할 때 , PIONEER 4 임상시험을 통해

semaglutide 의 경구투여는 동일한 기전을 가진 liraglutide의 피하주사에 비해 유의미한 당화혈색소 개선

및 체중감량 효과를 가졌음을 증명했다

3 PIONEER 6

1) 연구 목적 및 디자인

① 목적 및 개요

PIONEER 6는 심혈관 질환 위험이 높은 제 2형 당뇨병 환자를 대상으로 경구용 semaglutide의 심혈관 안전성을

평가하기 위한 임상시험이다 심혈관 질환은 제 2형

당뇨병 환자의 주요 사망 원인이며 , 당뇨병

환자의 장기적인 심혈관 합병증을 줄이는 것은 질병

관리의 중요한 목표가 되어야 한다 FDA 와

유럽의약품청(European Medicines Agency, EMA)는

새로운 항당뇨병 치료가 심혈관 위험의 수용할 수 없을

정도로 증가시키지 않음을 확인하는 것이 목적이다

본 시험은 21개국(아프리카 2개국, 아시아 4개국, 유럽

10개국, 캐나다, 미국, 남미 3개국) 214개의 기관에서

진행된 무작위 배정, 이중 맹검, 위약 대조 시험이다

시험은 사건 기반 방식(event-driven approach)으로

설계되어 , 주요 심혈관 사건 (major adverse cardiovascular events, MACE)이 최소 122건 나타날

때까지 시험을 진행할 것으로 계획했다 이에 치료 기간은 12-19개월이 될 것으로 예상되었다[46]

② 피험자 선정 기준

시험 대상자는 심혈관 위험이 높은 제 2형 당뇨병 환자로, 당화혈색소 수치가 7% 이상이면서 1) 50세 이상이며 확립된 심혈관 질환 또는 만성 신장 질환이 있거나, 또는 2)

60세 이상이며 심혈관 위험 요인이 있는 환자였다 조건의 자세한 항목은 다음과 같이 정리할 수 있다(표37)[46]

주요 제외 기준으로는, 스크리닝 90일 이내에 GLP-1 RA, dipeptidyl peptidase 4(DPP4) 억제제 , 또는 pramlintide를 사용한 치료 전적; NYHA 클래스 IV

심부전; 관상동맥, 경동맥, 또는 말초동맥의 계획된

혈관재통술; 스크리닝 60일 이내에 불안정형 협심증, 일시적 허혈 발작, 또는 불안정한 협심증 또는 일시적인 허혈 발작으로 인한 입원; 장기간 또는 간헐적 혈액 투석

그러나 장기적으로는 집중적인 당뇨병 치료가 망막병증 진행을 감소시키는 데에 유익한 효과가 있는 것으로 입증되었다 다만, SUSTAIN 6 에서 위약군에 비해 semaglutide군에서 당뇨성 망막병증 관련 사건 위험이 증가했다 따라서 본 임상에서는 예방 차원에서 관련 제외 기준이 마련되었다[46]

50세 이상이며 확립된 심혈관 질환 또는 만성 신장 질환이 있는 환자 (아래의 조건을 적어도 하나 충족)

• 이전의 심근경색

• 이전의 뇌졸중 또는 일과성 뇌허혈발작

• 이전의 관상동맥, 경동맥, 말초동맥 재형성술

• 관상동맥, 경동맥 또는 하지동맥의 협착률이 50%

이상인 관상동맥 혈관조영술 또는 영상 검사 결과

• 양성 운동 스트레스 검사, 심장 영상검사, 또는

불안정 협심증에 대한 심전도 변화에 의해 문서화된

증상성 관상동맥 질환의 과거력

• 양성 핵의학 검사, 운동 검사, 스트레스 에코 검사, 또는 심장 영상검사로 문서화된 무증상 심근 허혈

• 뉴욕 심장협회(New York Heart Association, NYHA)

만성 심부전 분류 II-III (일상적인 활동에서 또는 활동량이 증가하면 호흡 곤란이나 피로감이

발생하는 정도)

• 만성 신장 장애

③ 시험 설계

3.Semaglutide-ClinicalStudies

60세 이상이며 심혈관 위험 요인이 있는 환자 (아래의 조건을 적어도 하나 충족)

• 미세알부민뇨증 또는 단백뇨

• 심전도 또는 심장영상검사에서 나타나는 고혈압 또는 좌심실 비대

• 심장 영상 검사에서 나타나는 좌심실 수축기 기능 장애 또는 이완기 기능 장애

• 발목/상완지수 < 0.9

표37. PIONEER 6의 피험자 포함 기준 (Novo Nordisk. Protocol of PIONEER 6)

피험자는 경구 semaglutide 군과 위약군에 1:1 로

무작위배정되었다 무작위 배정은 스크리닝 당시의

심혈관 질환의 증거에 따라, 즉 확립된 심혈관 질환이나

만성 신장 질환을 가지고 있는지 또는 심혈관 위험 인자만

가지고 있는지에 따라 계층화함으로써, 두 환자 유형이 두

군에 균등하게 분포되도록 보장하였다

경구 semaglutide와 위약은 하루 한 번 투약하며, 경구 semaglutide의 목표 용량은 14mg이었다 위장관 이상사례를 예방하기 위해, 경구 semaglutide군에서 3mg으로 치료를 시작하여 4주차에 7mg으로 증량하고 8주차 이후로는 14mg으로 용량을 유지했다(그림54)

그림54. PIONEER 6 시험 설계 (Novo Nordisk. Protocol of PIONEER 6)

④ 평가변수

- 1차 유효성 평가변수

본 임상의 1차 유효성 평가변수는 무작위 배정으로부터

MACE 의 첫번째 발생까지의 시간이다 MACE 에

해당하는 사건은 심혈관계의 복합적 원인에 의한 사망 및

원인 불명의 사망, 비치명적 심근경색, 그리고 비치명적

뇌졸중이다

1차 유효성 평가변수에 대해서 위약 대비 비열등성을

검정함으로써, 경구 semaglutide의 80% 초과 위험도를

배제하기 위해 이를 평가하는 것이이 본 임상의 목적이다

두 군 간의 1차 유효성 평가변수는 위험비(hazard

ratio)를 이용하여 비교되었다 즉, 두 군 간의 MACE

발생 확률의 상대적인 차이를 보는 것이다 따라서

비열등성 검정은 위험비의 95% 신뢰구간의 상한이

비열등성 마진인 1 8을 초과하지 않는지를 검정하는

것이다 임상시험은 최소 27122건의 사건이 발생할

때까지 계속 진행하면서, MACE를 집계하였다

이에 층화 콕스 비례위험모형 (stratifired Cox proportional hazards model) 을 통해 1 차 유효성

평가변수의 통계적 분석이 이루어졌다 이때 고정요인은

치료군(경구 semaglutide군, 위약군)이고, 층화 요인은

스크리닝 당시의 심혈관 질환의 증거(확립된 심혈관 질환

또는 만성 신장 질환, 심혈관 위험)였다

- 2차 유효성 평가변수

본 임상의 주요 2차 유효성 평가변수는 1) 1차 유효성 평가변수의 확장으로, 무작위배정으로부터 MACE, 입원을 초래한 불안정적 협심증, 또는 입원을 초래한

3.Semaglutide-ClinicalStudies

심장마비의 첫번째 발생까지의 시간, 2) 무작위배정 으로부터 확장된 평가변수의 개별 요소의 첫번째 발생까지의 시간, 3) 무작위배정으로부터 원인 무관 사망, 비치명적 심근경색, 또는 비치명적 뇌졸중의 첫번째

발생까지의 시간이다

2차 유효성 평가변수에 대해서는 제 1종 오류를 통제하지

않았다 즉, 다중 비교를 하지 않았기 때문에 2차 유효성 평가 결과는 탐색적인 의미를 지니며 통계적 유의성을

다룰 수 없다

- 안전성 평가변수

본 임상의 안전성 평가변수는 semaglutide군 또는

위약군에서 치료 중단을 초래하는 이상사례, 심각한 이상사례, 특별히 관심을 가지는 이상사례 (당뇨성 망막병증, 심각한 저혈당 증상 등)이다 심혈관 및 기타

선별된 사건은 독립적인 외부 사건 심사위원회에서 평가하였다

⑤ 표본 크기 설정

임상시험의 표본 크기는 연구 문제에 신뢰할 수 있는 답을 제공할 정도로 충분히 커야 한다 본 시험의 표본 크기는

1차 평가변수에 대한 확증적 가설을 검정하기 위해 90%의 검정력을 보장하도록, 임상시험의 진행은 첫

MACE가 최소 122건이 발생할 때까지로 설정했다

122개의 사건 발생이 무작위 배정일로부터 마지막 방문일까지 19개월 이내가 되도록 계산하였다 이때

MACE 발생은 1년에 100명의 환자 당 3%로 가정됐으며, 표본 모집은 7개월로 예상되었다 또한 충분한 수의

MACE를 보장하기 위해, 최대 20%의 환자가 심혈관계

위험 인자만 가져도 무작위 추출에 포함되도록 하였다[46]

27로그-순위 검정(log-rank test)에 기반하여, 귀무가설로 ‘실제 위험비=1 0’이라고 가정할 때, 위험비가 1 8을 초과하는지 확인하고자 하는 비열등성 검정시험에서, 90%의 검정력이 확보되려면 총 122건의 사건이 필요하기 때문이다[46]

2) 연구 결과 ① 환자 분포

3183

3.Semaglutide-ClinicalStudies

분석이 진행되었다 총 99 7%의 환자가 임상시험을

완료했으며, 미완료자의 수는 두 군에서 유사했다 경구 semaglutide와 위약 복용을 완료한 환자는 각각 84 7%, 90 1%였다

무작위배정 당시 환자들의 기저치 특성이 조사되었으며(표38), 전반적으로 두 군 간에 기저치 특성이 유사했다 총 환자에서 , 50세 이상이면서

± , 표준편차; CVD, cardiovascular disease; GFR, glomerular filtration rate; LDL, low density lipoprotein 표38. PIONEER 6 기처지에서의 환자 특성 (출처: Husain, M., et al., 2019; Rybelsus (semaglutide) [package insert], 2021)

확립된 심혈관질환이나 만성신장질환을 앓는 환자는

84 7%, 60세 이상이면서 심혈관 위험요인을 갖고있는

환자는 15 3%였다 체중은 평균 90 9kg였고, 제 2형

당뇨병을 앓은 기간은 평균 14 9년으로 상대적으로

길었으며, 당화혈색소 수치는 평균 8 2%였다

시험 기간 동안, 위약군보다 경구 semaglutide군에서 더

많은 환자가 SGLT-2 억제제를 포함하여 혈당강하치료를

시작하거나 강화하였다 심혈관 관련 치료제의 사용을

시작하거나 강화한 비율은 경구 semaglutide군에서 조금

더 낮았다

② 유효성 결과- 1차 유효성 평가변수

30시험 기간의 중앙값은 15 9 개월이었다 MACE의 첫

3.Semaglutide-ClinicalStudies

발생이 있은 환자는 경구 semaglutide군에서 3 8%,

위약군에서 4 8% 이었다 따라서 위험비는

0 79였다(그림55) 95% 신뢰구간의 상한은 1 8 미만인 1 1으로 , 심혈관 안전성과 관련하여 위약 대비 경구 semaglutide의 비열등성이 확인되었다(p<0 001) 95%

신뢰구간의 상한은 1 0 초과로, 우월성은 확인되지 않았다(p=0 17)

③ 유효성 결과- 1차 유효성 평가변수

MACE, 입원을 초래한 불안정적 협심증, 또는 입원을

초래한 심장마비의 첫번째 발생은 경구 semaglutide군에서 5 2%, 위약군에서 6 3% 발생했고, 따라서 위험비는 0 82였다 이 종합 평가변수의 개별 구성

요소 또한 평가되었다 ( 표 39) 주요 2 차 유효성

그림54. PIONEER 6 시험 설계 (Novo Nordisk. Protocol of PIONEER 6)

28심혈관 질환이 아니라 심혈관 위험만 가지는 환자는 최대 20%로 모집할 것으로 계획되었었다

29SGLT-2 억제제는 심혈관계 이익이 입증된 약물이다[47]

30시험기간은 환자 개개인에서 MACE가 발생하여 그때 해당 환자의 시험이 종료되거나 마지막 관찰일에 중도절단(censoring)되었을 때까지의 기간을 의미한다

평가변수와 그 개별 구성 요소는 대부분 위험비의 95%

신뢰구간 상한이 1 8보다 작았다 다만, 2차 유효성

평가변수는 제 1종 오류 하에 통제되지 않았기 때문에

통계적 유의성은 없다 특히 원인이 무관한 사망의

위험비는 0 51으로 명목상 좋은 결과이지만, 시험 기간이

짧아서 사망을 다루기에는 그 의미가 명확하다고 볼 수

없다[48]

④ 안전성 결과

SAE 의 발생 횟수는 경구 semaglutide 군 18 9%,

위약군 22 5%로 위약군이 더 높았다 치료 중단을

유발한 이상사례 횟수는 6 5%인 위약군보다 경구

semaglutide군이 11 6%로 높았으며, 이는 메스꺼움, 구토 및 설사와 같은 위장관 이상사례에 의한 것이었지만,

대부분 심각하지 않은 정도였다 심각한 이상사례로 인한

치료 중단은 오히려 위약군에서 더 높았다

3.Semaglutide-ClinicalStudies

사망의 가장 흔한 원인은 심혈관 질환이었는데, 이는 시험

: Husain, M., et al., 2019)

자체가 심혈관 질환 또는 위험이 있는 환자를 대상으로

했기 때문으로 생각되며, 다른 사망 원인은 고르게

분포하였다 당뇨성 망막병증 사건의 발생은 두 군 간 큰

차이가 없었고, 대부분 초기 단계이며 그 중 75 7%는

새로운 치료를 필요로 하지 않았다

3) 결론 및 고찰

PIONEER 6 임상시험은 경구용 semaglutide가 심혈관

안전성 면에서 위약에 비해 비열등함을 확인한 연구이다

본 연구는 80% 이상의 심혈관 위험 증가를 배제하여

비열등성을 입증하였으며 ( 위험비 : 0 79; 95% CI: 0 57~1 11), 이는 심혈관 위험 증가가 없음을 보인 LEADER[49], Harmony Outcomes[50], SUSTAIN6[51] 등 타 GLP-1 RA 임상시험의 결과와 일관된 결과를 나타내었다 PIONEER 6 시험에서 타 시험에 비해 발생한 심혈관 사건 수는 적었으나, 유사한 위험비를 보여 semaglutide의 심혈관 효과가 투여 경로에 관계없이 나타날 수 있음을 시사하였다

하위 그룹 분석 결과 심혈관 질환이나 만성 신장 질환을

동반한 환자들에서도 유의미한 치료 간 상호작용은

발견되지 않았으며, 경구 semaglutide는 위약군에 비해

추가적인 혈당 개선 효과를 보였다 시험 중 예상하지 못한

이상사례는 발견되지 않았고, 시험의 주요 중단 이유는

위장 관련 이상사례였는데 이는 다른 GLP-1 RA 시험에서

보고된 결과와 일치하였다 심각한 이상사례 및 사망은

경구 semaglutide 군에서 위약군 대비 더 적은 빈도수로

보고되었고, 위약군에서 발생한 사망의 대부분은 심혈관

원인으로 인한 것이었다

한편, SUSTAIN-6 임상시험에서는 피하 주사 제형의

semaglutide 가 당뇨병성 망막병증 합병증 위험을

증가시켰다는 결과를 보고하였다[51] 이를 바탕으로

PIONEER 6 시험에서는 증식성 망막병증 환자를

제외하였는데, 시험 결과 실험군과 위약군 간에 당뇨병성

망막병증 발생에 있어 유의미한 차이는 발견되지 않았다

전반적으로 PIONEER 6 임상시험은 높은 순응도를

보였으며 , 예상하지 못한 이상사례 없이 경구

semaglutide의 심혈관 안전성을 확인하였다

3.Semaglutide-ClinicalStudies

3.Semaglutide-ClinicalStudies

[1] International Council of Harmonization. (1996). Guideline for Good Clinical Practice E6(R1) [2] 임현자. (2018). 신약개발과 임상시험 (1st ed., Vol. 1). 소걸음아카데미

[3] International Council of Harmonization. (2021). ICH Guideline E8(R1)-General Consideration for Clinical Studies.

[4] 고희중, 민대기, 백승호, 안소연, 안영주, 유혜종, … & 최인영. (2017). 임상시험 길잡이

한국보건산업진흥원

[5] International Council of Harmonization. (1998). ICH Guideline E9-Statistical Principles for Clinical Trials.

[6] Friedman, L. M., Furberg, C. D., DeMets, D. L., Reboussin, D. M., & Granger, C. B. (2015).

Fundamentals of clinical trials. springer.

[7] 강승호. (2019). 신약개발에 필요한 임상통계학 – 임상시험 통계분석- 자유아카데미

[8] 의약품심사부 의약품심사조정과. (2015). 임상시험의 통계원칙 식품의약품안전처

[9] 임지연, & 곽민정. (2016). 임상시험에서 분석대상군 설정과 자료의 블라인드 검토 J Health Info Stat, 41(4), 443–447. https://doi.org/10.21032/jhis.2016.41.4.443

[10] Sorli, C., Harashima, S. I., Tsoukas, G. M., Unger, J., Karsbøl, J. D., Hansen, T., & Bain, S. C. (2017). Efficacy and safety of once-weekly semaglutide monotherapy versus placebo in patients with type 2 diabetes (SUSTAIN 1): a double-blind, randomised, placebo-controlled, parallelgroup, multinational, multicentre phase 3a trial. The lancet Diabetes & endocrinology, 5(4), 251260.

[11] Lungu, A. O. (2017). Clinical Review: Ozempic (semaglutide) NDA 209637. U.S. Food and Drug Administration, Center for Drug Evaluation and Research.

[12] Verbeke, G., & Molenberghs, G. (2009). "Linear Mixed Models for Longitudinal Data." Springer.

[13] Little, R. J. A., & Rubin, D. B. (2002). "Statistical Analysis with Missing Data." Wiley.

[14] Clinical Review Andreea Ondina Lungu NDA 209637 Ozempic (Semaglutide). (2017). CENTER FOR DRUG EVALUATION AND RESEARCH.

[15] Steven p. marso, m.d., stephen c. bain, m.d., et al. (2016). Semaglutide and Cardiovascular Outcomes in Patients with Type 2 Diabetes. The NEW ENGLAND JOURNAL of MEDICINE, 375. https://doi.org/10.1056/NEJMoa1607141

[16] Zinman B, Wanner C, Lachin JM, et al. Empagliflozin, cardiovascular outcomes, and mortality in type 2 diabetes. N Engl J Med 2015;373:2117-28.

[17] Marso SP, Daniels GH, Brown-Frandsen K, et al. Liraglutide and cardiovascular outcomes in type 2 diabetes. N Engl J Med 2016;375:311-22.

3.Semaglutide-ClinicalStudies

[28] Davies, M., Fæ rch, L., Jeppesen, O. K., Pakseresht, A., Pedersen, S. D., Perreault, L., Rosenstock, J., Shimomura, I., Viljoen, A., Wadden, T. A., Lingvay, I., & STEP 2 Study Group (2021). Semaglutide 2·4 mg once a week in adults with overweight or obesity, and type 2 diabetes (STEP 2): a randomised, double-blind, double-dummy, placebo-controlled, phase 3 trial. Lancet (London, England), 397(10278), 971–984. https://doi.org/10.1016/S01406736(21)00213-0 Reference

[18] Kleopatra Alexiadou, Adam Hartley, et al. (2024). The cardiovascular effects GLP-1 receptor agonists beyond obesity and type 2 diabetes: An anti-atherosclerotic action. Trends in Cardiovascular Medicine. https://doi.org/10.1016/j.tcm.2024.03.003

[19] M.S. Capehorn, A.-M. Catarig, J.K. Furberg, A. Janez, H.C. Price, S. Tadayon, B. Verges, M. Marre. (2020). Efficacy and safety of once-weekly semaglutide 1.0 mg vs once-daily liraglutide 1.2 mg as add-on to 1–3 oral antidiabetic drugs (OADs) in subjects with type 2 diabetes.

[20] Lau J, Bloch P, Scha ffer L, Pettersson I, Spetzler J, Kofoed J, et al. Discovery of the onceweekly glucagon-like peptide-1 (GLP-1) analogue semaglutide. J Med Chem 2015;58:7370–7380.

[21] Neil, P. M., & Birkenfeld, A. L. (2018b, August 25). Efficacy and safety of semaglutide compared with liraglutide and placebo for weight loss in patients with obesity: a randomised, double-blind, placebo and active controlled, dose-ranging, phase 2 trial. The Lancet.

[22] Rentzeperi, E., Pegiou, S., Koufakis, T., Grammatiki, M., & Kotsa, K. (2022). Sex Differences in Response to Treatment with Glucagon-like Peptide 1 Receptor Agonists: Opportunities for a Tailored Approach to Diabetes and Obesity Care. Journal of personalized medicine, 12(3), 454. https://doi.org/10.3390/jpm12030454

[23] Sealed Envelope. (2022, May 31). Random permuted blocks. Sealed Envelope | Random permuted blocks.

https://www.sealedenvelope.com/help/redpill/latest/block/#:~:text=Block%20sizes%20must% 20be%20multiples,3%2C%206%2C%209%20etc.

[24]임지연, & 곽민정. (2016). 임상시험에서 분석대상군 설정과 자료의 블라인드 검토 J Health Info Stat, 41(4), 443–447. https://doi.org/10.21032/jhis.2016.41.4.443 [25] 강승호. (2019). 신약개발에 필요한 임상통계학: 임상시험 통계분석 자유아카데미

[26]https://toolbox.eupati.eu/glossary/patient-years/[27] Golden, J (2017). Clinical Review: Wegovy (semaglutide) NDA 215256. U.S. Food and Drug Administration, Center for Drug Evaluation and Research.

Diabetes Endocrinol 2017;5:251–260 Reference

3.Semaglutide-ClinicalStudies

[29] Chowdhury, I., Golden, J (2019). Clinical Review: Wegovy (semaglutide for injection) NDA 215256 S-005. U.S. Food and Drug Administration, Center for Drug Evaluation and Research.

[30] 최은숙 이은정 김지훈 원종철 박철영 이원영 오기원 박성우 김선우. (2008). 한국인 남성에서

Homeostasis Model Assessment 표지자로 측정한 인슐린저항성 및 인슐린분비능과 당뇨병 발생위험도

Korean Diabetes J 32(6):498-505

[31] Vanita R. Aroda, Julio Rosenstock, Yasuo Terauchi, Yuksel Altuntas, Nebojsa M. Lalic, Enrique C. Morales Villegas, Ole K. Jeppesen, Erik Christiansen, Christin L. Hertz, Martin Haluzík, PIONEER 1 Investigators (2019). PIONEER 1: Randomized Clinical Trial of the Efficacy and Safety of Oral Semaglutide Monotherapy in Comparison With Placebo in Patients With Type 2 Diabetes (Diabetes care)

[32] European Medicines Agency. (2012). Guideline on clinical investigation of medicinal products in the treatment or prevention of diabetes mellitus.

[33] Protocol and protocol amendment Trial ID: NN9924-4233 PIONEER 1 – Monotherapy

Efficacy and Safety of Oral Semaglutide versus Placebo in Subjects with Type 2 Diabetes Mellitus Treated with Diet and Exercise Only. (2018). Novo Nordisk.

[34] International Council of Harmonization. (2019). ICH Guideline E9(R1)-Addendum on Estimands and Sensitivity Analysis in Clinical Trials.

[35] Center for drug evaluation and research. (2017) clinical review Oral Semaglutide, CDER clinical review template

[36] Statistical Analysis Plan(Efficacy and Safety of oral semaglutide versus placebo in subjects with type 2 diabetes mellitus treated with diet and exercise only). (2018). Novo nordisk

[37] Andreea Ondina Lungu. (2019). Rybelsus(oral semaglutide) Clinical Review: NDA 213051. Center for Drug Evaluation and Research.

[38] Efficacy and safety of oral semaglutide versus placebo in subjects with type 2 diabetes mellitus treated with diet and exercise only. (2018). Novo Nordisk A/S

[39] Center for drug evaluation and research. PIONEER 1~8 FDA clinical review, 213051Orig1s000

[40] Sorli C, Harashima SI, Tsoukas GM, et al. Efficacy and safety of once-weekly semaglutide monotherapy versus placebo in patients with type 2 diabetes (SUSTAIN 1): a double-blind, randomised, placebo-controlled, parallel-group, multinational, multicentre phase 3a trial. Lancet

3.Semaglutide-ClinicalStudies

[51] Marso SP, Bain SC, Consoli A, et al. Semaglutide and cardiovascular outcomes in patients with type 2 diabetes. N Engl J Med 2016;375:1834-44. Reference

[41] Pratley, R., Aslam, A., Hoff, S. T., Kadowaki, T., Lingvay, I., Nauck, M., Pedersen, K. B., Saugstrup, T., & Meier, J. J. (2019). Oral Semaglutide versus Subcutaneous Liraglutide and Placebo in Type 2 Diabetes (PIONEER 4): A Randomised, Double-Blind, Phase 3a Trial (Lancet, Vol. 394). https://doi.org/https://dx.doi.org/10.1016

[42] Novo Nordisk. (2018). Protocol of PIONEER 4

[43] Novo Nordisk. (2018). Statistical analysis plan of PIONEER 4. The Lancet, Volume 394, Issue 10192, 39 – 50

[44] PIONEER 4 supplementary appendix. (2019)

[45] U.S. Food and Drug Administration. (2008). Guidance for Industry. Diabetes MellitusEvaluating

[46] Novo Nordisk. (2016). Protocol of PIONEER 6 – Cardiovascular outcomes (final version 5.0).

[47] Kubota, Y., & Shimizu, W. (2022). Clinical benefits of sodium–glucose cotransporter 2 inhibitors and the mechanisms underlying their cardiovascular effects. JACC: Asia, 2(3_Part_2), 287-293.

[48] Lungu, A. O. (2020). CDER Clinical Review: Rybelsus (semaglutide) (NDA 213182).

[49] Marso SP, Daniels GH, Brown-Frandsen K, et al. Liraglutide and cardiovascular outcomes in type 2 diabetes. N Engl J Med 2016;375:311-22.

[50] Hernandez AF, Green JB, Janmohamed S, et al. Albiglutide and cardiovascular outcomes in patients with type 2 diabetes and cardiovascular disease (Harmony Outcomes): a double-blind, randomised placebo-controlled trial. Lancet 2018;392: 1519-29.

4.GLP-1RAs -Approvals

Summary Summary

이 장에서는 의약품 허가제도와 허가된 당뇨 및 비만치료제들의 사례를 살펴볼 것이다 의약품의 허가 제도 및 허 가사항은 규제 당국마다 차이를 갖기 때문에, 규제 당국 간 차이점에 주목하여 의약품의 허가를 이해하고자 한다 또한 대표적인 GLP-1 RA인 semaglutide를 성분으로 하는 Rybelsus® , Ozempic® , Wegovy® 간 허가 내용의 차 이점을 살펴봄으로써 GLP-1 RA에 대한 이해를 고양시키고자 한다

. 각국의 허가 제도

1 국내 허가 제도

식품의약품안전처(Ministry of Food and Drug Safety, MFDS)는 식품, 건강기능식품, 의약품, 마약류, 화장품, 의약외품, 의료기기 등 다양한 제품의 안전을 관리하는 기 관이다 이 기관에 속한 식품의약품안전평가원은 의약품, 식품, 화장품, 의료기기 등에 대한 심사, 시험, 분석, 연구, 위해 평가 등의 업무를 수행하며, 의약품심사부는 의약품 허가 및 심사와 관련된 자료 검토, 지침서 제정 등의 업무 를 담당한다[1]

1) 임상시험계획 승인선청

임상시험계획 승인신청 (investigational new drug application, IND)은 사람을 대상으로 의약품의 안전성과 유효성을 확인하기 위한 목적으로 임상시험을 실시하고자 할 때, 신청자가 식품의약품안전처의 승인을 받기 위해 진 행하는 과정이다 신약 개발 중이거나, 기존 의약품의 새

로운 조성, 투여 경로, 효능, 용법·용량 등이 포함된 경우

임상시험계획 승인이 필요하다

임상시험계획 승인신청은 5단계로, (1) 서류 접수, (2) 심

사부서 협의 요청, (3) 안전성 등 제출 자료 심사, (4) 심사 결과 통보, (5) 보완 요청 또는 최종 처리의 순서로 진행된

다 심사는 제출 자료의 종류와 심사 유형에 따라 식품의약 품안전평가원 또는 지방 식품의약품안전청에서 진행된다 국내 식품의약품안전처는 의약품 개발 단계에서

지방청에서 심사하는 품목을 제외한 의약품의 제조 판매

또는 수입 허가와 허가 변경은 식품의약품안전평가

원에서 담당하며, 동등성 입증이 필요한 품목의 허가 및

신고는 지방 식품의약품안전청에서 심사한다(그림 1)

그림 1. 임상시험계획 승인 절차 (출처: APEC 규제조화센터, 한국의약품허가제도)

2) 신약 허가신청 및 자료 제출

의약품 제조업자, 위탁제조판매업자, 수입자는 신약의

제조 판매 허가를 받기 위해 식품의약품안전평가원에

품목허가 신청을 해야 하며, 이 과정은 의약품심사부에서

담당한다 신청서 접수 후 의약품심사조정과에서 자료

요건을 검토하고 예비 심사를 진행한 뒤 해당하는 과에

배정된다 각 과에서 심사한 자료를 종합하여 검토한 후

결과를 신청자에게 회신한다(그림 2)

그림 2. 의약품 제조판매 허가 심사 절차 (출처: APEC 규제조화센터, 한국의약품허가제도)

4.GLP-1RAs-Approvals

의약품은 원료의약품과 완제의약품으로 나뉘며, 신약

또는 식약처장이 정한 원료의약품은 별도로 원료의약품

등록이 필요하다 접수된 원료의약품 등록 신청은 의약품심사부 각 과와 의약품품질과에서 심사한 후, 의약품심사조정과가 등록을 담당한다 원료의약품

등록(drug master file, DMF)이 포함되지 않은 심사는 90일, 포함된 경우에는 120일이 소요된다 허가 신청 시 제출 자료는 국제공통기술문서 양식으로 작성해야 한다

3) 제네릭의약품 허가 신고신청

제네릭의약품의 경우 , 지방청에서 접수를 하고

의약품심사부와 함께 심사를 하며, 허가 과정까지 담당한다(그림 3)[1] 그림 3. 제네릭의약품 허가 신고신청 절차 (출처: APEC 규제조화센터, 한국의약품허가제도)

2 미국 허가 제도

미국 식품의약국 (Food and Drug Administration, FDA)은 인체 및 동물용 의약품, 생약제, 의료기기, 국가 식량 공급, 화장품, 방사선 제품의 안전성과 효능을

보장함으로써 공중 보건을 보호하는 기관이다[3]

비처방 의약품은 일반적으로 over the counter(OTC)

의약품으로 불리며, 처방전 없이 소비자가 직접 구입하여 사용한다 OTC 의약품은 연방행정규칙(code of federal regulations of the United States, CFR) 내의 OTC

모노그래프(OTC monograph)에 부합하여 적절한 시설

에서 법적 요구 사항을 준수해 제조되면 FDA의 별도 승인

없이도 시판할 수 있다 반면, 처방 의약품은 의료인의

처방이 있어야 구입할 수 있으며, OTC 의약품 기준에

해당하지 않는 모든 의약품이 이에 속한다 이러한 처방

의약품은 반드시 FDA의 승인을 받아야 판매가 가능하다

미국에서 의약품을 시판하기 위한 신청은 크게 '신약

신청 (new drug application, NDA)' 과 ' 약식 신약

신청(abbreviated new drug application, ANDA)'으로

나뉜다 그 외에도 임상시험계획승인신청(investigational new drug, IND)이 존재한다

1) 임상시험계획 승인신청

임상시험계획 승인 신청은 상업적 시판승인 이전

단계이거나 비상업적 연구 목적으로 임상시험을

수행하고자 할 때 FDA에 제출해야 한다 IND 신청은

전문가들에게만 허용되며, 신청 시 임상시험 계획서, 독성

및 약리 정보 , 제조 품질 관리 (chemistry, manufacturing & control, CMC), 선행 임상시험 자료

등을 포함한 연구 자료를 제출해야 한다 FDA는 이를

수령한 후 30일 이내에 환자에게 위험이 없는지 평가하며,

문제가 발견되면 심사 기간이 연장되고 수정이 요구될 수

있다[4]

임상시험계획 승인 신청서를 제출하면 FDA는 신청

접수일을 확인하는 문서를 발송한다 특별한 문제가

발견되지 않으면 신청 접수 후 30일 이내에 시험을 시작할

수 있는 효력을 갖게 된다 이 기간 동안 FDA 는

임상시험이 안전하게 진행될 수 있는지 검토하며, 시험이

적합한 승인 없이 시작되지 않도록 해야 한다[3]

임상시험 중에도 필요시 의뢰자는 언제든지 FDA에

회의를 요청할 수 있다 일반적으로 진행되는 회의로는

IND 이전 단계에서의 Pre-IND 회의, 2상과 3상 사이에

진행되는 End-of-Phase 2 회의, NDA 제출 전에 이루어

이루어지는 Pre-NDA 회의 등이 있다 또한 의뢰자가

FDA와 소통하는 방법으로는 특정임상계획평가(special protocol assessment, SPA) 가 있는데 , 이는 특정 임상시험 계획서(protocol)에 대해 공식적으로 검토하고 합의하는 절차로, 45일 이내에 평가 결과가 제공된다[5]

2) 신약 허가신청

연방 식품, 약품 및 화장품법(Federal Food, Drug & Cosmetic Act, FD&C Act) 505(b)에 근거한 NDA는

신약 또는 혁신 의약품의 안전성과 효능을 입증하는

자료를 제출하여 FDA 승인을 받기 위한 과정이다 이

과정에서 전임상 및 임상 자료, 성분 목록, 제조 공정과

품질 관리 절차, 의약품 샘플, 표시 문구 등의 자료가

제출되며, 이는 의학, 생물약리학, 약리학, 통계학, 화학, 미생물학 등 다양한 분야의 전문가들이 심사한다 특히 혁신적인 신약일 경우 , 외부 전문가로 구성된 자문위원회의 의견을 구하는 경우도 있다[4]

NDA는 의약품 허가를 받기 위해 의뢰자가 수행하는 공식적인 절차이며, 신약이 체내에서 어떻게 작용하고 제조되는지에 대한 모든 동물 및 인체 데이터와 분석 정보를 포함한다 이 과정은 먼저 신약 허가신청 전 사전 회의를 거친 후, NDA가 제출되면 FDA는 60일 이내에 해당 신청이 심사 대상으로 적합한지 여부를 결정한다

NDA가 공식적으로 접수되면 FDA 심사팀은 제출된 시험 결과를 검토하여 해당 의약품이 제안된 용법에서

안전하고 효과적인지 평가한다 여기서 "안전성"은 그 약물이 가진 위험성보다 이익이 더 크다는 것을 의미한다 심사팀은 시험 결과의 신뢰성, 시험 방법의 한계 등을 검토하고, 추가적인 정보가 필요한지 판단한다 각

심사자는 결론과 권장 사항을 포함한 서면 보고서를 작성하며, 이 보고서는 팀장, 부서장, 실장의 검토를 거친다

이후 적응증, 용량, 투여 경로 및 방법에 대한 정보가

의약품의 라벨에 적절히 포함되었는지 확인하고, 시설 등

에 대한 실사를 거친 후 의약품 허가가 이루어진다(그림

CDER, center for drug evaluation and research 그림 4. 신약 허가신청 절차 (출처: APEC 규제조화센터, 미국의약품허가제도)

의약품 평가연구센터는 접수 후 10개월 이내에 표준 심사

의약품의 90%에 대해 심사 및 결정을 완료해야 한다

초기 심사 기간은 주요 수정 사항에 따라 FDA와 신청자

간 협의를 통해 조정될 수 있다 NDA 는

국제공통기술문서(common technical document, CTD)

양식을 사용하여 종이 또는 전자 형식으로 제출할 수 있다

신약 신청서에는 임상시험에서 발생한 모든 정보, 원료, 동물 실험 결과, 체내 작용 메커니즘, 제조 및 포장 방법

등의 내용이 포함되어야 하며, 화학, 약리학, 의학, 생물약제학적 관점에서의 전문적 자료도 반드시 포함되어야 한다[3]

3) 약식신약신청 ANDA는 FD&C Act 505(j)에 근거한 승인 절차로, 참조

목록 의약품(reference listed drug, RLD)과의 동등성을

4.GLP-1RAs-Approvals

입증한 제네릭 의약품의 판매 승인을 받기 위한 과정이다

제네릭 의약품은 이미 시판 중인 신약과 동일한 유효 성분, 함량, 제형 등을 가지고 있기 때문에, ANDA 과정에서는 제네릭 의약품의 안전성과 유효성은 이미 입증된 것으로

간주된다 따라서 기존 신약과 동등한 치료 효과를

보장하기 위한 생물학적 동등성에 관한 자료만을

제출하면 된다[4]

ANDA의 절차는 다음과 같다 신청자가 FDA에 ANDA를 제출하면, FDA는 신청서가 실질적인 심사를 받을 수

있는지 여부를 검토한다 신청서가 충분히 완전하다고 판단되면 접수가 승인되고, 그렇지 않을 경우 접수 거부 통지가 발행된다 그 후

결정된다(그림 5)

OGD, office of generic drugs 그림 5. 제네릭의약품 허가신청 절차 (출처: APEC 규제조화센터, 미국의약품허가제도)

심사 초기 단계는 주요 사항에 따라 FDA와 신청자 간의

상호 합의를 통해 조정될 수 있다 생물학적 동등성이

입증된 제네릭 의약품은 NDA 과정을 거치지 않고도

승인을 받을 수 있으며, 승인된 제네릭 의약품은 FDA의

승인 의약품 목록인 ' 오렌지 북 (Orange Book)' 에

등재되어 참조 의약품과의 동등성을 인정받는다 특히

최초로 ANDA 승인을 받은 제네릭 의약품 신청자는

180일간의 독점권을 부여받을 수 있다[3]

3 유럽 허가 제도

유럽경제지역(European economic area, EEA) 내에서

의약품을 판매하려면 , 각국의 규제당국으로부터

시판허가를 받거나 유럽연합(European union, EU)

차원에서 승인된 허가를 받아야 한다 유럽경제지역은 EU

25개국과 노르웨이, 아이슬란드, 리히텐슈타인 등 총

28개국으로 구성되어 있다

유럽의약품청(European medicines agency, EMA)은 EU의 의약품 규제 기관으로, 인간 및 동물용 의약품의

평가와 감독을 담당한다 EMA는 7개의 부서로 이루어져

있으며 , 그중 약물사용자문위원회 (committee for medicinal products for human use, CHMP)가 비임상

및 임상 데이터를 기반으로 의약품 허가와 관련된

핵심적인 결정을 내린다

EU의 의약품 허가 제도는 통합절차, 상호인정절차, 분산절차, 국가별 허가절차로 나눌 수 있다[6]

1) 통합절차(centralized procedure, CP)

통합절차에 따라 승인된 의약품은 모든 EU 회원국에서

공통적으로 판매될 수 있다 재조합 DNA 의약품, 단일

클론 항체와 같은 생명공학 기술 기반 의약품은

통합절차의 대상이 된다 제조사가 EMA에 신청하면

약물사용자문위원회가 평가를 진행하며, 평가 완료 후

67일 이내에 유럽위원회에서 최종 결정을 내린다 승인된

의약품은 모든 EU 국가에서 단일판매허가 (single marketing authorization, single MA)를 받게 된다

2) 상호인정절차(mutual recognition procedure, MRP)

상호인정절차는 동일한 의약품에 대해 여러 회원국에서

시판허가를 받고자 할 때, 이미 한 회원국에서 시판허가를

받은 경우 적용된다 이 절차에서 처음 시판허가를 받은

국가는 참조국(reference member state, RMS)으로

지정되며 , 그 허가를 기반으로 다른 회원국 , 즉

관련국(concerned member state, CMS)이 해당 허가를

인정해 의약품의 시판을 승인한다 이를 통해 불필요한

중복 심사를 피하고 시장 진입이 용이해진다

3) 분산절차(decentralized procedure, DP)

분산절차는 여러 EU 회원국 또는 유럽경제지역에서

동시에 동일한 의약품에 대해 시판허가를 얻기 위한

절차이다 아직 어떤 국가에서도 시판허가를 받지 않은

의약품이 대상이 된다 시판허가를 원하는 국가의 규제기관에 각각 신청하며 , 한 국가가 참조국으로

지정되어 제출된 자료의 과학적 평가를 수행한다 이후

다른 관련국이 이를 참조하여 허가를 부여한다

4) 국가별 허가절차(national procedure, NP)

국가별 허가절차는 개별 회원국에서 의약품 시판허가를

받기 위한 절차이다 주로 공동체 허가의 대상이 되지 않는

일반 의약품이 해당된다 제조사는 해당 회원국의 규제기관에 시판허가신청서를 제출해 승인을 받아야 시장에 진출할 수 있다[7][8]

. NDA: Semaglutide(Wegovy®)

1 NDA란?

NDA는 신약 허가 심사 신청(new drug application)의 약자로 미국에서 의약품을 판매하고 마케팅하기 위해, 임상 3상이 완료된 후 미국 식품의약국(Food and Drug

Administration, FDA)로 허가심사를 신청하는 것을

말한다 FDA 는 제출된 NDA 를 통해 해당 신약이

안전하고 효과적인지, 약물의 제조법과 보관법, 라벨이

적절한지를 평가해 신약 판매 허가여부를 결정한다

[9][10]

FDA에서 제공하는 NDA 지침서(가이드라인)와 21 CFR

Part 314를 통해 NDA 승인에 필수적인 정보와 관련

절차를 확인할 수 있다 NDA 지침서는 약물의 설계, 생산, 제조 등 NDA 검토자와 신청자가 고려해야 할 내용을

다룬다[9] 21 CFR Part 314는 안전함과 효과가 입증된

신약의 FDA 승인은 돕고, 안전하지 못한 약물은 승인

거부하기 위한 규정이다[11]

2 Wegovy® NDA 요약본을 통해 알아보는 NDA

NDA에는 약의 성분, 동물시험, 임상시험 등과 같은

약물에 관한 모든 정보가 포함되어야 한다[9] 더

구체적으로 신청서, 목차, 요약내용, 기술에 관한 파트, 환자 데이터의 사례를 정리한 표 , 약물의 샘플과 라벨을

포함해야 하며, 필요한 경우 약물 가이드도 포함해야 한다[11] NDA 승인을 위해 필요한 내용들을 Wegovy® NDA 요약본의 목차를 통해 알아보았다(그림 6)

그림 6. Wegovy® NDA 요약본의 목차 (출처: CDER, Wegovy® NDA Summary)

1) Division Director Summary Review for regulatory action

Wegovy®의 NDA Summary에 가장 먼저 나오는 규제조치에 대한 책임자의 요약검토(Division Director

Summary Review for regulatory action) 는 NDA

제출날짜, 신청자에 대한 정보, 약의 성분명과 상품명,

제형, 적응증 등 신청서의 내용을 한눈에 알아볼 수 있도록 간략하게 정리한 표이다[12]

① Benefit-Risk Assessment

NDA에는 약에 대한 정보를 종합적으로 요약해서

전달하는 파트가 있어야 한다 요약 파트에는 검토자가

약물의 정보를 이해할 수 있을 만큼 충분한 내용이 있어야 하며, NDA를 재제출하는 경우 새롭게 추가된 내용에

대한 요약이 필요하다[11]

Wegovy® NDA summary 의 챕터 ① Benefit-Risk Assessment는 신청 약물의 적응증과 약의 필요성, 치료

효과, 일어날 수 있는 부작용들을 표로 요약하고 있다[12]

이 챕터는 FDA가 연방 식품, 의약품 및 화장품법 (FD&C Act)에 근거해 시판 전후의 규제에 대한 결정을 내릴 수

있게 도와준다[13]

② Background

챕터 ② Background는 적응증의 유병률, 적응증의 특성 등 약물의 배경정보에 대해 다룬다 또한 해당 적응증에

대해 승인된 치료약물과 약물에 대한 규제 및 정책을 언급하며 약물을 개발하게 된 배경을 설명한다[12]

③ Product Quality

NDA에 필요한 기술적 내용으로는 화학, 제조, 공정과정 통제 방법, 비임상시험 자료, 미생물 관련 자료, 임상시험 자료, 통계 등이 있다 챕터 ③ Product Quality는 약물의 기술적인 부분에 대한 전반적인 내용을 다룬다

이 챕터에서는 약물 성분의 물리화학적 특징과 해당 성분을 합성, 정제하는 방법, 약물을 제조하고 포장하는 과정에서 사용된 공정과정을 통제하는 방법을 다룬다 각

과정이 약물의 품질을 보장하고 있는지, 생물학적 이용

가능성이 충분한지 증명해야 하기 때문에, 전체 공정

과정과 제어 방법을 상세하게 설명해야 한다 또한 약물에

사용된 모든 성분에 대한 목록과 구성이 포함되어야

한다[11]

약물의 품질을 증명하기 위해, 신청자는 약의 성분,

분석방법, 규제 방법, 정확성 등을 다양한 관련 부서에서

평가해 NDA에 포함시켜야 한다 평가를 위해, 신청자는

약물 샘플을 FDA가 요청한 기관에 제출하고, 해당 기관은

신청자의 분석 절차를 검증하는 모든 테스트를

수행한다[11]

Wegovy®의 경우, 약리활성을 나타내는 물질, 완제품의

상태, 약리물질 외에도 부형 물질과 보관 용기를 평가했다

또한 미생물 한도시험 등을 통해 미생물학적으로 적합한

상태인지를 평가했고, 약의 전체적인 공정과정이 품질

유지에 적합한지 평가했다 [4] Wegovy® 의 경우 ,

미생물과 관련된 기술적 내용은 챕터 ⑥ Clinical

Microbiology에서 평가하였다

④ Nonclinical Pharmacology/Toxicology

챕터 ④ Nonclinical Pharmacology/Toxicology 는

동물시험(비임상시험)에서 나타난 Wegovy®의 약효와

독성을 평가하는 챕터이다 약물의 약리학적 작용이

적응증에 미치는 영향과 있을 수 있는 부작용을 연구한

내용을 포함해야 하고, 사용된 동물에서의 약동학적

연구자료가 있어야 한다[11][12]

⑤ Clinical Pharmacology

NDA에는 임상시험을 통해 약물이 인체 내에서 이용될

가능성이 있음을 보여주어야 한다 챕터 ⑤ Clinical Pharmacology는 Wegovy® 임상시험 결과의 약리학적

평가이다 주로 약물 이상반응들을 확인하고 분석했으며, 약물의 흡수 , 분포 , 제거 , 복용량과 같은

약동학적 요소와 약물의 면역원성, 약물 간 상호작용과 같은 약리학적 요소들을 다루었다[12]

⑥ Clinical Microbiology

챕터 ⑥ Clinical Microbiology는 미생물 한도, 멸균법 등 미생물학적 품질과 관련된 항목을 평가해 미생물학적 통제 방법이 semaglutide에 적합한지 평가했다[12]

⑦ Clinical/Statistical-Efficacy

임상시험 분석결과는 제안된 적응증에 대한 약물의 효과를 입증하는 데이터를 종합적으로 제공할 수 있어야 하며, 복용량과 투여를 뒷받침하는 내용이 있어야 한다

신청자가 어떤 출처로든 약물의 안전성 및 효과와 관련된 데이터를 얻었다면 성별, 인종, 연령으로 나누어 상세하게

보고해야 한다 필요하다면 질병의 심각도가 다르거나

신부전 환자에 관한 데이터도 제출해야 한다 또한 약물의

임상연구를 분석하고 , 임상시험 계획서 (protocol)

단계에서 사용된 통계 방법에 대해 설명해야 한다

임상연구 중에 중단자가 있거나 시험이 완료되지 못한

경우, 이유를 자세히 분석해 기록해야 한다[11]

챕터 ⑦ Clinical/Statistical-Efficacy는 임상시험 결과를 통계적으로 분석하여, 약물의 효능을 분석한 챕터이다

임상시험 설계 방법을 설명하고, 대상 환자를 선정한 이유와 선정 방법에 대해 설명하였으며, 통계 분석 모델을

제시하였다 또한 시험을 중단하는 기준에 대해서도

설명하였다[12]

⑧ Safety

안전성 파트는 임상시험 결과를 통해 알 수 있는 약물의

부작용 또는 잠재적 부작용, 다른 약물과의 상호작용 등과 관련된 내용을 종합적으로 제공해야 한다 따라서 임상 중 사망하거나 부작용으로 임상을 중단한 환자에 대한 개별 사례를 보고하는 보고서를 포함해야 한다 남용 가능성이 있는 약물은 남용 관련 연구와 과다복용 시에 관한 연구도

필요하다 위의 내용들을 종합적으로 정리해 약물을

사용했을 때의 이득이 위험성보다 크다는 것을 증명해야

한다[11]

챕터 ⑧ Safety는 임상시험 결과를 통계적으로 분석하여,

안전성에 대한 정보를 제공했다 Semaglutide의 주된

부작용인 위장관 장애부터 갑상선 C세포 종양의 위험성, 급성신장 손상, 저혈압, 소아 관련 안전성 문제 등에 대해

다루었다[12]

⑨ Advisory Committee Meeting

챕터 ⑨ Advisory Committee Meeting 은 FDA 와

독립적인 자문 위원회의 회의를 통해 허가를 과학적,

제도적 관점으로 심사한 내용을 다룬다 FDA는 최적의

판단을 내리기 위해 외부 단체에 자문을 요청하기도 한다

Wegovy®의 경우, FDA가 추가 자문을 필요로 하지

않아서 회의가 소집되지 않았다[12]

⑩ Pediatrics

챕터 ⑩ Pediatrics에서는 소아에 대한 임상시험 결과를

다루었다 소아 관련 자료는 약물의 제안된 적응증이

소아에게서 안전한지, 어떤 효과를 보이는지, 약물 용량은

적정한지에 대한 근거를 설명할 수 있어야 한다 약물의

효과가 성인과 소아에게서 비슷하다면, 소아의 데이터는

성인의 연구 데이터로 포함될 수 있어, 소아에 대한 연구가

따로 필요하지 않다 신청자가 요청한다면, 소아 관련

연구자료의 제출은 시판 이후로 연기될 수 있다 해당

약물이 소아에게 사용될 가능성이 없거나, 환자의 숫자가

너무 적어 임상 연구가 불가한 경우 또는 약이 안전하지

않음이 확실한 경우 소아 관련 연구 자료 제출이

면제되기도 한다[11]

Wegovy®의 경우, 소아 연구 관련 법(Pediatric Research Equity Act, PREA)에 따라 소아 연구를 계획해

진행하고 있다 6세 미만의 소아는 Wegovy®를 사용할

가능성이 낮다고 판단해 부분적으로 NDA 제출을 면제를

받았고 , 6-18 세 미만의 소아는 시판 후 보고로

연기되었다(그림 7)

그림 7. Wegovy®의 시판 후 소아 관련 임상시험 일정 (출처: CDER, Wegovy® NDA Summary)

⑪ Other Relevant Regulatory Issues

챕터 ⑪ Other Relevant Regulatory Issues 는 임상시험관리기준 (good clinical practice, GCP) 등 허가와 관련된 사항들을 감사해 신청약물의 승인이 적절한지를 평가한다

Wegovy®는 연구의 GCP 준수 여부에 대한 평가를 통해 연구의 신뢰도를 평가받았다 또한 상품명이 적절한지와 스폰서와의 금전적 이해관계 등에 대해서도 다루었다[12]

⑫ Labeling

챕터 ⑫ Labeling은 약물에 대한 설명서인 라벨이 적절한지 평가한 내용을 담고 있다

라벨은 제품의 안전하고 효과적인 사용을 위한 필수

정보를 전달하는 문서이다 라벨에는 처방정보, 활성성분, FDA에서 승인한 적응증, 약물 사용 가이드, 부작용에 대한 경고, 약물용기에 대한 정보 등이 포함되어야 한다

라벨의 종류는 처방정보가 담긴 라벨, 환자를 위한 약물 라벨, 약물 용기의 라벨이 있다[14][15]

처방정보는 두가지 형식으로 작성될 수 있는데 Physician

and labeling rule(PLR) 형식과 비 PLR 형식이다[6]

PLR은 의약품에 대한 처방정보의 내용과 형식을 정하는

규정으로 2001년 6월 이후에 승인된 새로운 처방약은

PLR 형식의 라벨링으로 처방정보를 제공해야 한다 처방

의약품의 안전하고 효과적인 사용을 위해 처방정보는 PLR

형식을 준수해야 한다[16]

PLR 형식의 라벨은 처방자가 가장 중요하게 생각하는

정보를 요약한 하이라이트, FPI 목차(그림 8), Full prescribing information(FPI) 3가지 파트로 나뉜다[16]

하이라이트는 대상 적응증, 복용법, 주된 부작용, 약물

상호작용에 대해 다룬다 FPI가 시작될 때는 중요한

부작용을 박스 형태의 경고문으로 알려야 한다 이어진

FPI 파트에서는 약의 적응증과 사용법 , 금기사항 ,

부작용에 대한 경고 및 예방 방법, 약물 간 상호작용, 특정

인구 집단에서의 사용법, 임상과 비임상의 시험 분석, 약을 보관하는 방법 등이 있어야 한다(그림 8)

그림 8. Wegovy® 처방 라벨의 FPI 목차 (출처: FDA Wegovy® prescribing information)

환자를 위한 라벨은 약물 가이드, 환자에게 제공될 삽입물, 약물 사용설명서를 말한다 환자가 직접 읽을 라벨이기 때문에 사용자에게 친숙한 언어로 작성되어야 하며, 사용방법과 제품의 위험성을 주로 다룬다 약물 가이드는 환자가 약물 사용지침을 준수하게 도와주어, 약물의 효과는 증가시키고 부작용은 예방할 수 있게 도와준다 약물 사용설명서는 환자가 약을 사용하는 방법(투여, 보관, 폐기)을 자세하게 단계별로 설명해준다[17]

Wegovy®의 경우, FPI 파트가 끝나면 약물 가이드가 이어진다 약물 가이드에는 Wegovy® 사용을 중단해야 하는 증상, 환자의 지병, 사용법, 부작용, 주사기의 실제

모양 등이 나온다[19]

⑬ Postmarketing

시판 후 보고는 신청자가 FDA로부터 NDA 승인을 받은

후에 진행한 연구를 보고하는 것을 말한다

임상시험만으로는 약물의 모든 부작용을 예측할 수 없어서, FDA는 시판 후 감시 프로그램을 통해 새롭게 발견된 부작용을 파악하고자 한다 따라서 신청자는

약물의 시판 후에 알게 된 모든 약물 부작용을 즉시 검토해 FDA에 제출해야 한다 시판 후 보고는 의무적으로

수행해야 하는 postmarketing requirements와 의무는 아닌 postmarketing commitment가 있다 신청자는 시판 후에 예상치 못한 부작용을 보고받은 날로부터 15일 이내에 후속보고서를 FDA로 제출해야 하며, 약물 신청 승인일로부터 3년 동안은 분기별로, 3년 후에는 매년 보고해야 한다 그리고 연구가 끝나면 최종보고서를 FDA로 제출해 평가받는다 FDA는 최종보고서를 보고 해당 연구에 대한 승인 여부를 결정한다 시판 후 연구는 신청자가 연구 약속을 모두 이행하거나, 연구 진행이 불가하다는 것을 FDA가 동의할 때까지 매년 보고해야 한다[11][14]

시판 후 보고는 부작용뿐만 아니라 약의 안전성 및 효능에

대한 추가 정보를 얻기 위해서 시행하기도 한다 약물의

특성이나 제조, 제어 과정 중 안전성과 효과에 영향을 미칠

수 있는 정보가 새롭게 발견된 경우에는 해당 내용에 관한

보고서가 필요하다 시판 후 상태 보고서에는 시판 후

연구의 목적 , 대상 환자 , 연구할 적응증과 같은

연구약속과 시판 후 연구 일정, 연구의 진행 상태를

보고해야 한다(그림 9)

그림 9. Wegovy® NDA 요약본의 시판 후 연구 일정 예시

Wegovy® 경우 소아(12세 이상 18세 미만, 6세 이상

12세 이하)에 관한 연구, 임산부와 태아에 관한 연구,

갑상샘 수질암 연구, 췌장 신장 위장관 질환에 대한

연구는 시판 후 보고로 미루어졌다[12]

4.GLP-1RAs-

시판 후에 약물에 변동사항이 생기면, FD&C Act에 따라

변동사항이 약물에 부정적인 영향을 미칠 가능성을

평가해 FDA에 보고해야 한다 만일 변동사항이 약에

영향을 미친다면, FDA는 NDA 승인을 재검토한다[18]

약물 변동사항은 약품의 품질과 효능에 부정적인 영향을

줄 가능성에 따라 4가지 경로로 보고된다(그림 10) 약의

성분이나 멸균법 등과 같은 중요한(major) 변화가 있는

경우, 사전허가(Prior Approval Supplement, PAS)가

요구된다 제조장비 변경 등과 같은 경미한(moderate)한

변화는 변동이 바로 적용되는지, 30일 후에 적용되는지에

따라 change being effected CBE-0, CBE-30로 나뉜다

유통업체 이름 추가, 편집 방법 변경과 같이 품질에 영향이

없는 변동(minor)은 매년 보고하면 된다[14] 약품라벨의

변동사항도 변동의 정도에 따라 세가지로 분류되어

(출처: CDER, Wegovy® NDA Summary) 그림 10. 약물의 변동사항에 따른 4가지 보고 경로

FDA에 보고된다 중요한 변동의 경우, 변경한 라벨을

배포하기 전에 FDA에 PAS를 신청하고 승인받아야 한다

연간 보고해도 되는 작은 변동의 경우, FDA의 승인 없이

바로 라벨에 반영해 배포해도 된다[14]

(출처: RAPS publication, Fundamentals of Pharmaceutical and Biologics Regulation third edition 1 volume)

. 비만, 당뇨 치료제의 허가 현황

1 Semaglutide의 허가

Semaglutide 는 글루카곤 유사 펩타이드 -1 수용체

작용제 (Glucagon-like peptide-1 receptor agonist, GLP-1 RA)로서, 체중 조절 목적으로 주로 사용된다

Semaglutide를 성분으로 허가된 약물로는 Rybelsus® ,

Ozempic® , Wegovy®가 있으며, 이 세 약물은 투여

방식과 적응증 등에서 차이를 갖는다

Rybelsus®는 하루에 1정 씩 복용하는 경구용 정제

형태의 약물로, 제2형 당뇨병 환자의 혈당 조절에 대한

적응증을 갖는다 Ozempic®은 주 1회 피하주사로

투여하는 약물로, 제2형 당뇨병 환자의 혈당 조절과,

제2형 당뇨병 환자들의 심혈관계 위험을 낮춰주는

적응증을 갖는다 Wegovy® 는 주 1 회 피하주사로

투여하는 약물로, 비만 환자의 체중감량과 심혈관계

위험을 낮춰주는 적응증을 갖는다

세 약물은 허가 당국 별로 승인 시점이나, 용량 혹은

대상에서 일부 차이점을 갖는다

1) Rybelsus®

Rybelsus®는 미국, 유럽 및 국내에서 허가를 획득하였다 (표1)[20][21][22]

세 당국 간 가장 큰 차이점은 1 차 (first-line)

치료제로서의 사용가능 여부이다 FDA는 Rybelsus®를

제2형 당뇨병 환자의 혈당 감량에 있어 1차(first-line)

치료제로 권고하는 반면 , EMA 는 단독투여 시 metformin을 사용할 수 없는 경우에 사용할 것을 권고하고 있다

적응증

4.GLP-1RAs-

제2형 당뇨병 조절이 충분하지 않은 성인에서 식이요법과 운동요법의 보조제로서 투여

2023.01.12)

제2형 당뇨 병 환자에 대한 firstline 옵션으 로 사용 가 능하다는 label update - -

용량 3mg, 7mg, 14mg

연령 만 18세 이상 표 1. Rybelsus® 허가 현황

2) Ozempic®

Ozempic®은 미국, 유럽 및 국내에서 허가를 획득하였다 (표2)[23][24][25]

세 당국 간 가장 큰 차이점은 최대 사용 용량이다 FDA와 EMA는 제2형 당뇨병 환자의 혈당 감량 목적으로 사용 시, 최대 2mg 용량까지 증량할 수 있도록 허가한 반면, 대한민국 MFDS는 주1회 1mg 이상 투여하는 것을 권장하지 않는다 또한, 심혈관계 사건 관련 적응증의

경우, FDA와 MFDS는 직접 명시하고 있지만, EMA의

적응증에서는 명시된 바 없다

허가

적응증

사항

1. 제2형 당뇨병 조절이 충

분하지 않은 성인에서 식이

요법과 운동요법의 보조제로

서 투여 (단독투여 혹은 다른

당뇨병 치료제와 병용 투여

2. 제2형 당뇨병과 확증된

심혈관계 질환 성인환자에서

주요 심혈관계 사건(심혈관 계 질환 사망, 비치명적 심근

경색 또는 비치명적 뇌졸중)

위험성을 감소시키기 위해 투여

2020.01.16)

심혈관계 질환을 갖는 제2형

당뇨병 환자의 심혈관계 위험 감소 적응증 승인

2022.03.28)

제2형 당뇨병 적응증에 대한 2mg 용량사용 승인

1. 제2형 당뇨병 조절이 충

분하지 않은 성인에서 식이

요법과 운동요법의 보조제로 서 투여 (단독투여 혹은 다른 당뇨병 치료제와 병용 투여

1. 제2형 당뇨병 조절이 충

분하지 않은 성인에서 식이

요법과 운동요법의 보조제로 서 투여 (단독투여 혹은 다른 당뇨병 치료제와 병용 투여

2. 제2형 당뇨병과 확증된 심혈관계 질환 성인환자에서 주요 심혈관계 사건(심혈관 계 질환 사망, 비치명적 심근 경색 또는 비치명적 뇌졸중) 위험성을 감소시키기 위해 투여

2021.11.12)

제2형 당뇨병 적응증에 대한 2mg 용량사용 승인 -

사용 허가 용량 0.25mg, 0.5mg, 1mg, 2mg 0.25mg, 0.5mg, 1mg, 2mg 0.25mg, 0.5mg, 1mg

허가 연령 만 18세 이상 표 2. Ozempic® 허가 현황

3) Wegovy®

Wegovy®는 미국, 유럽 및 국내에서 허가를 획득하였다 (표3)[26][27][28]

세 당국 간 가장 큰 차이점은, 적응증과 허가 연령에 있다

먼저 EMA의 경우, FDA와 MFDS와 달리 Wegovy®의

심혈관계 목적에 대한 적응증을 승인하지 않았다 그리고,

FDA와 EMA가 만 12세 이상의 연령부터 허가한 반면, MFDS는 만 18세 이상의 연령부터 허가하였다

한편, EMA의 경우 최근 (2024 07 24) Wegovy® 의 심혈관계 효과에 대한 적응증 확대와 관련해서 긍정적인

의견(positive recommendation)을 보여 조만간 적응증 확대가 이루어 질 가능성도 있어 보인다 보통 positive recommendation을 받으면, 몇 달간 검토 후 업데이트가

이루어진다고 한다

허가

적응증 [성인]

1. 아래와 같은 환자의 체중

감량 및 체중 유지를 포함한

체중관리를 위해 칼로리

저감 식이요법 및 신체 활동

증대의 보조제로서 투여

- 초기 체질량지수 (BMI)가

30 kg/m2 이상인 비만 환자, 또는

- 한 가지 이상의 체중 관련

동반질환[예, 이상혈당증 (당

뇨병 전단계 (pre-diabetes) 또는 제2형 당뇨병), 고혈압,

이상지질혈증, 폐쇄성 수면

무호흡 또는 심혈관 질환]이

있으면서 초기 체질량지수 (BMI)가 27 kg/m2 이상 30 kg/m2 미만인 과체중 환자

2. 이 약은 확증된 심혈관계

질환이 있으면서 초기 체질

량지수 (BMI)가 27 kg/m2

이상인 과체중 또는 비만

환자에서 주요 심혈관계

사건 (심혈관계 질환 사망,

비치명적 심근경색 또는 비

치명적 뇌졸중)의 위험을

감소시키기 위해 투여

[12세 이상 청소년]

BMI 백분위가 95% 이상인 비만 환자 [성인]

1. 아래와 같은 환자의 체중 감량 및 체중 유지를 포함한 체중관리를 위해 칼로리

저감 식이요법 및 신체 활동 증대의 보조제로서 투여 - 초기 체질량지수 (BMI)가 30 kg/m2 이상인 비만 환자, 또는 - 한 가지 이상의 체중 관련

동반질환[예, 이상혈당증 (당

뇨병 전단계 (pre-diabetes)

또는 제2형 당뇨병), 고혈압, 이상지질혈증, 폐쇄성 수면

무호흡 또는 심혈관 질환]이 있으면서 초기 체질량지수 (BMI)가 27 kg/m2 이상 30 kg/m2미만인 과체중 환자

BMI 백분위가 95% 이상인 비만 환자 [성인]

[12세 이상 청소년]

1. 아래와 같은 환자의 체중 감량 및 체중 유지를 포함한 체중관리를 위해 칼로리 저감 식이요법 및 신체 활동 증대의 보조제로서 투여 - 초기 체질량지수 (BMI)가 30 kg/m2 이상인 비만 환자, 또는 - 한 가지 이상의 체중 관련 동반질환[예, 이상혈당증 (당 뇨병 전단계 (pre-diabetes) 또는 제2형 당뇨병), 고혈압, 이상지질혈증, 폐쇄성 수면 무호흡 또는 심혈관 질환]이 있으면서 초기 체질량지수 (BMI)가 27 kg/m2 이상 30 kg/m2 미만인 과체중 환자

2. 이 약은 확증된 심혈관계 질환이 있으면서 초기 체질 량지수 (BMI)가 27 kg/m2 이상인 과체중 또는 비만 환자에서 주요 심혈관계 사건 (심혈관계 질환 사망, 비치명적 심근경색 또는 비 치명적 뇌졸중)의 위험을 감소시키기 위해 투여

4.GLP-1RAs-Approvals

FDA(US) EMA(유럽) MFDS(대한민국)

2022.12.23)

12세 이상 청소년에 대한 비만 치료 적응증 승인

허가 변동 사항

2023.03.30)

2024.03.08)

심혈관계 질환을 가진 비만

환자에서, 심혈관계 위험 감

소에 대한 추가 적응증 승인

사용 허가 용량 0.25mg, 0.5mg, 1.0mg, 1.7mg, 2.4mg

그림 11. Rybelsus®, Ozempic® , Wegovy®의 FDA 기준 허가 및 허가 변동사항 타임라인

그림 12. Rybelsus®, Ozempic® , Wegovy®의 EMA 및 MFDS

기준 허가 및 허가 변동사항 타임라인

Semaglutide 각 제품들은 2017년 FDA의 첫 허가 이후, FDA, EMA 및 MFDS의 허가승인 업데이트가 이루어지고 있다(그림11)(그림12)

2 당뇨, 비만 치료제 허가 현황

국내 (MFDS) 에서 품목 허가를 획득한 당뇨 , 비만

치료제들은 아래 표와 같이 정리할 수 있었다(표4)(표5) [29]

계열 약물 계열 약물

Dulaglutide

Sulfonyl urea 계

(인슐린 분비

촉진)

Glibenclamide

Gliclazide

Glimepiride

Glipizide

GLP-1

유사체

Exenatide

Liraglutide

Lixisenatide

Semaglutide

(1) 휴먼 인슐린

(2) 초속효성

Insulin Aspart

Insulin Glulisine

Insulin Lispro

(3) 장시간형

Biguani de 계

(인슐린 작용 증강)

Metformin

인슐린 주사제

Insulin

Degludec

Insulin Detemir

Insulin Glargine

(4) 인슐린

유사체 혼합형

Insuline aspart protamine/

Insulin aspart

Insulin lispro protamine/

Insulin lispro

α-glucosi dase

억제제

TZD(thi azolidi nedion e) 계

(인슐린

작용

증강)

Lobeglitazone

Pioglitazone

Miglitol

Dapagliflozin

혈당

억제제 Tirzepatide

(소화관 흡수 억제) Acarbose

SGLT2 저해제

Voglibose

Alogliptin

Anagliptin

Evogliptin

DPP4

저해제

)

Gemigliptin

Linagliptin

Saxagliptin

Sitagliptin

Tenegliptin

Vildagliptin

Meglitini de 계 (

)

Empagliflozin

Enavogliflozin

Ertugliflozin

Ipragliflozin

Mitiglinide

Nateglinide

Repaglinide

표 4 국내 허가 당뇨 치료제

Bupropion

Diethylpropion

Mazindol

중추성

Naltrexone

Phendimetrazin e

Phentermine

GLP-1

유사체

Liraglutide

Semaglutide

말초성 Orlistat

다이어트

보조제

표 5 국내 허가 비만 치료제

녹차 추출물 (Green Tea)

식이섬유

제제(Alginic acid)

미국 (FDA) 에서 품목 허가를 획득한 당뇨 , 비만

치료제들은 아래 표와 같이 정리할 수 있었다 국내의 허가

목록과는 일부 차이를 갖는다(표6)(표7)[30][31] 계열 약물 계열 약물

Dulaglutide

Exenatide

Sulfonyl

urea 계

(인슐린 분비 촉진)

Glyburide

Glimepiride

Glipizide

GLP-1

유사체

Liraglutide

Lixisenatide

Semaglutide

Albiglutide

(1) 휴먼 인슐린

(2) 초속효성

Insulin Aspart

Insulin Glulisine

Insulin Lispro

(3) 장시간형

Insulin

Biguanide 계

(인슐린 작용 증강)

Metformin

인슐린 주사제

Degludec

Insulin Detemir

Insulin Glargine

(4) 인슐린

유사체 혼합형

Insuline aspart protamine/

Insulin aspart

Insulin lispro protamine/

Insulin lispro

α-glucosi dase 억제제 (소화관 흡수 억제)

Acarbose Miglitol SGLT2 저해제

Bexagliflozin

Canagliflozin

Dapagliflozin

Empagliflozin

Ertugliflozin

Amylin

유사체 Pramlintide

Meglitin ide 계 (

)

Bile acid sequestra nts Colesevelam 도파민

Repaglinide

Nateglinide

Bromocriptine 표 6 미국 허가 당뇨 치료제

Amphetamine

Benzphetamine

Bupropion

Diethylpropion

Fenfluramine

중추성

Phendimetrazine

Phentermine

Methamphetami ne

Naltrexone 말초성 Orlistat

GLP-1

DPP4

(

Linagliptin

Saxagliptin

촉진) Alogliptin

Sitagliptin

Liraglutide Semaglutide tirzepatide 멜라노 코르틴 수용체 효능제 Setmelanotide 표 7 미국 허가 비만 치료제

[1] APEC 규제조화센터. (2016, December). 한국의약품허가제도

[2] 식품의약품안전처 의약품심사부. (2017, July). 의약품 품목 허가 심사 절차의 이해

[3] APEC 규제조화센터. (2016, June). 미국의약품허가제도

[4] 김주영. (2008). 미국의 의약품 허가와 특허권 한국법제연구원

[5] Raps. (2020). Fundamentals of Pharmaceutical and Biologics Regulations.

[6] 식품의약품안전평가원 신속심사과. (2023, December). 유럽 신속심사제도 정보집

[7] European Medicines Agency. (2024). Presentation - centralized procedure at the European Medicines Agency. centralized procedure.

[8] European Medicines Agency. (2020, February 10). Authorization of medicines. Authorization of medicines | European Medicines Agency.

https://www.ema.europa.eu/en/about-us/what-we-do/authorisation-medicines

[9] https://www.fda.gov/drugs/types-applications/new-drug-application-nda

[10]

https://www.khidi.or.kr/board/view?pageNum=1&rowCnt=10&menuId=MENU01871&maxInde x=00205311629998&minIndex=00205311499998&schType=0&schText=&categoryId=&contine

nt=&country=&upDown=0&boardStyle=&no1=6&linkId=20531160

[11] https://www.ecfr.gov/current/title-21/chapter-I/subchapter-D/part-314

[12] Center for Drug Evaluation and Research. (2021). CDER Deputy Division Director Summary Review NDA 215256 Wegovy (semaglutide) injection, for subcutaneous use

[13] https://www.fda.gov/regulatory-information/search-fda-guidance-documents/benefit-riskassessment-new-drug-and-biological-products

[14] Fundamentals of Pharmaceutical and Biologics Regulation third edition 1 volume. RAPS publication

[15] https://www.fda.gov/drugs/laws-acts-and-rules/fdas-labeling-resources-humanprescription-drugs

[16] https://www.fda.gov/drugs/fdas-labeling-resources-human-prescription-drugs/prescribinginformation-resources

[17] https://www.fda.gov/drugs/fdas-labeling-resources-human-prescription-drugs/patientlabeling-resources

[18] https://www.fda.gov/drugs/guidance-compliance-regulatory-information/postmarketingrequirements-and-commitments-introduction

[19] Food and Drug Administration. (2023). Wegovy® label

[20] Food and Drug Administration. (2024.09.13). FDA Drug databases “Rybelsus”. https://www.accessdata.fda.gov/scripts/cder/daf/index.cfm?event=overview.process&ApplNo= 213051

[21] European Medicines Agency. (2024.09.13). “Rybelsus” https://www.ema.europa.eu/en/medicines/human/EPAR/rybelsus

[22] 의약품안전나라. (2024.09.13). 의약품상세정보 “리벨서스정”

https://nedrug.mfds.go.kr/pbp/CCBBB01/getItemDetailCache?cacheSeq=202201785aupdateTs 2024-08-13%2018:43:12.0b

[23] Food and Drug Administration. (2024.09.13). FDA Drug databases “Ozempic”.

[24] European Medicines Agency. (2024.09.13). “Ozempic” https://www.ema.europa.eu/en/medicines/human/EPAR/ozempic

[25] 의약품안전나라. (2024.09.13). 의약품상세정보 “오젬픽프리필드펜”

https://nedrug.mfds.go.kr/pbp/CCBBB01/getItemDetailCache?cacheSeq=202201737aupdateTs 2024-08-13%2018:48:58.0b

[26] Food and Drug Administration. (2024.09.13). FDA Drug databases “Wegovy”.

[27] European Medicines Agency. (2024.09.13). “Wegovy”

https://www.ema.europa.eu/en/medicines/human/EPAR/wegovy

[28] 의약품안전나라. (2024.09.13). 의약품상세정보 “위고비프리필드펜2.4”

https://nedrug.mfds.go.kr/pbp/CCBBB01/getItemDetailCache?cacheSeq=202301384aupdateTs 2024-09-03%2014:17:16.040389b

[29] 약학정보원. (2024.09.13). KPIC약효분류 “호르몬&대사관련 질환 – 당뇨병치료제, 비만치료제”

https://www.health.kr/searchIngredient/KPICeffect.asp

[30] drugs.com. (2024.09.13). treatment options “diabetes”

https://www.drugs.com/condition/diabetes-mellitus-type-ii.html

[31] drugs.com. (2024.09.13). treatment options “Weight Loss Medications”

https://www.drugs.com/condition/obesity.html

5.GLP-1RAs -Reimbursements

Summary 이 장에서는 국내 당뇨병 및 비만 치료제의 급여 체계 및 semaglutide의 급여 관련 이슈들을 보다 심층적으로

Summary

다루고자 한다 당뇨병과 비만은 긴밀하게 연관된 만성 질환으로, 적절한 치료가 이루어지지 않을 경우 심각한

합병증을 유발할 수 있다 이에 따라 국내 의료 제도는 환자들의 치료 접근성을 높이고 경제적 부담을 완화하기

위해 다양한 치료제에 대한 급여 기준을 마련해 왔다

최근 글루카곤 유사 펩타이드-1 RA(glucagon-like peptide-1 receptor agonists, GLP-1 RAs)는 당뇨병과 비만

치료에서 그 중요성이 점차 확대되고 있으며, 급여 여부 또한 핵심 이슈로 다루어지고 있다 더불어 급여 결정의 근거가 되는 비용 효과성 또한 중요하게 다루어지고 있다 본 장에선 국내 당뇨병 치료제의 급여 기준과 semaglutide를 비롯한 GLP-1 RA의 비용 효과성을 중점적으로 다루며, 비만 치료에 대한 급여 적용의 현황과 한계 또한 분석하여 개선의 방향을 제시하고자 한다

. 국내 당뇨병 및 비만 치료제 급여 현황

당뇨병과 비만은 국내에서 주요한 만성 질환으로, 두

질환은 서로 긴밀히 연관되어 있으며 동반질환으로

진전될 가능성이 크다 특히 당뇨병의 경우 적절한 혈당

조절이 이루어지지 않으면 심각한 합병증을 초래할 수

있다 이에 따라 국내에서는 다양한 당뇨병 치료제에 대한

급여 제도를 통해 환자들의 치료 접근성을 개선하고, 경제적 부담을 덜어주고자 하고 있다 본 학회지에서는

국내 당뇨병과 비만의 치료에 대한 급여 현황을 중심으로

그 적용 기준과 한계점에 대해 논의하고자 한다[1]

1 당뇨병 치료제의 급여

1) 경구용 당뇨병 치료제

경구용 당뇨병 치료제는 국내에서 가장 널리 사용되는

치료제로, 급여 기준은 환자의 혈당 수치 및 치료 단계에

따라 세분화된다 경구제는 단독요법과 병용요법으로 구분되며, 각각의 급여 조건은 다음과 같다

① 단독요법

단독요법으로 인정받기 위해서는 환자가 다음 중 하나

이상의 기준을 충족해야 한다:

● HbA1c ≥ 6 5%

● 공복 혈당 ≥ 126mg/dL

● 당뇨의 전형적인 증상과 임의 혈장 혈당 ≥ 200mg/dL

● 75g 경구당부하검사 후 2시간

혈장 혈당 ≥ 200mg/dL

이와 같은 기준에 따라 , 환자는 메트포르민

(metformin)을 1차 치료제로 사용한다 메트포르민을

사용할 수 없는 경우 ( 금기사항 또는 부작용 ) 에는

설포닐유레아(sulfonylurea) 계열 약물을 대체할 수

있으며, 이때 투여 소견을 첨부해야 한다

② 병용요법 (2제 및 3제 요법)

2제 병용요법은 단독요법으로 혈당 조절이 충분하지

않은 환자에게 적용된다 2-4개월 동안 단독요법을

시행한 후에도 다음 중 하나 이상을 충족하는 경우, 다른

기전의 약제를 추가하여 병용요법을 시행할 수 있다:

● HbA1c ≥ 7 0%

● 공복 혈당 ≥ 130mg/dL

● 식후 혈당 ≥ 180mg/dL

병용요법에서 급여가 인정되는 성분으로는 메트포르민,

설포닐유레아 , 메글리티나이드 , 알파 -글루코시다제

억제제 , 티아졸리딘디온 , DPP-4 억제제 , SGLT-2

억제제가 있다

2제 요법을 2~4개월 이상 사용한 후에도 혈당 조절이 충분하지 않은 경우, 추가로 다른 계열의 약물을 병용하는

3제 요법이 인정된다 이 경우, 다른 기전의 당뇨병

치료제를 추가로 투여하여 HbA1c ≥ 7 0%인 환자에게 급여가 인정된다 예외적으로 sodium/glucose cotransporter-2(SGLT-2) 억제제와 dipeptidyl peptidase-4(DPP-4) 억제제, 또는 SGLT-2 억제제와 티아졸리딘디온 (thiazolidinediones) 의 병용도 일부

조합에서 급여로 인정된다 예를 들어, metformin +

5.GLP-1RAs-Reimbursements

SGLT-2 억제제 + DPP-4 억제제 조합은 급여로 인정되는

대표적인 3제 요법이다

2) 인슐린 요법

인슐린은 혈당 관리에 어려움이 있는 환자나 초기부터

고혈당을 보이는 환자들에게 필수적인 치료법이다

급여가 인정되는 인슐린 요법은 다음과 같은 상황에서

시행된다:

● 초기 HbA1c ≥ 9 0%인 경우

● 성인의 지연형 자가면역 당뇨병(latent autoimmune diabetes in adults, LADA)이나

제1형 당뇨병과의 감별이 어려운 경우

● 고혈당과 관련된 급성 합병증

(신장, 간 손상, 심근경색증, 뇌졸중 등)을 동반한 경우

● 경구용 당뇨병 치료제를 병용 투여해도

HbA1c ≥ 7 0%인 경우

인슐린과 경구용 당뇨병 치료제의 병용요법도 가능하며, 이 경우에도 HbA1c ≥ 7 0% 인 환자에게 급여가 적용된다 인슐린과 경구용 당뇨병 치료제 2종까지

병용요법을 인정하나 , 경구용 당뇨병 치료제 2 제 요법에서 인정되지 않는 약제의 조합은 제외된다

3) GLP-1 RA

GLP-1 RA는 당뇨병 치료에 있어 중요한 치료 옵션으로

자리 잡고 있으며, 국내에서도 급여 적용 범위가 확대되고 있는 추세이다 메트포르민과 같은 경구용 치료제 또는 인슐린과 병용하여 사용될 수 있으며, 그에 따른 급여 기준이 설정되어 있다

① 경구용 치료제와의 병용요법

GLP-1 RA는 경구용 당뇨병 치료제와 병용할 수 있으며, 다음과 같은 조건을 충족하는 경우 급여가 인정된다:

메트포르민과 설포닐유레아 병용 투여로도 충분한 혈당

조절이 되지 않는 환자 중

● 체질량지수(body mass index, BMI) ≥ 25kg/m2인

환자 또는

● 인슐린 요법이 불가능한 환자

경구제와 병용하는 경우 , 기본적으로 3 종

병용요법 (metformin+sulfonylurea+GLP-1 RA) 이

인정된다 3종 병용요법에서 혈당 조절이 현저하게

개선된 경우에는 2종 병용요법(metformin + GLP-1 RA)도 급여로 인정된다

② 인슐린과의 병용요법

GLP-1 RA는 인슐린과 병용할 수 있으며, 특히 기저

인슐린(insulin glargine)과 병용하는 경우에도 급여가

적용된다 인슐린과 병용할 수 있는 조건은 다음과 같다:

● 기저 인슐린 또는 인슐린 단독 투여에도

HbA1c ≥ 7 0%인 경우

● GLP-1 RA(단일제)와 메트포르민 병용 투여에도

HbA1c ≥ 7 0%인 경우

복합제는 GLP-1 RA와 기저 인슐린을 함께 사용하는

경우로, 기저 인슐린과 메트포르민을 병용하면서 혈당

조절이 충분하지 않을 때 주로 사용된다 이 경우, GLP-1

RA를 추가하여 더욱 효과적인 혈당 관리를 도모할 수

있다 GLP-1 RA 복합제의 급여가 인정되는 조합은

다음과 같다

● insulin glargine + lixisenatide: 단독으로 투여하거나

메트포르민과 병용할 경우 급여 적용이 가능하다

● insulin degludec + liraglutide: 메트포르민과

병용하는 경우에만 급여가 인정된다

5.GLP-1RAs-Reimbursements

현재 국내에서 시행되는 당뇨병 치료제 급여 제도는 혈당

조절이 어려운 중증 환자를 대상으로 하며, 이에 따른

경제적 부담 경감을 목적으로 한다 그러나 치료제별 급여

기준이 비교적 엄격하게 적용되며, 약물의 병용에 따른

제한 사항이 많다 첫째, 급여 적용을 위한 혈당 수치

기준이 고정적이어서, 개별 환자의 상태에 맞는 유연한

적용이 부족하다 둘째, 일부 최신 약물 및 치료법은 급여 기준에 포함되지 않아 환자들이 최신 치료법을 충분히

활용하기 어렵다 예를 들어, SGLT-2 억제제와 같은 새로운 기전의 약물은 급여 인정 여부가 제약되기도 한다

또한, GLP-1 RA의 경우 체질량지수 기준으로 제한되어

있어, BMI가 낮은 당뇨병 환자는 급여 혜택을 받기 어려운 현실이 있다

GLP-1 RA는 효과적인 혈당 조절과 체중 관리 효과로

인해 당뇨병 치료에 있어 중요한 역할을 한다 특히 경구용 치료제와 인슐린과의 병용요법에서 급여가 인정되는 기준을 충족할 경우, 환자는 경제적 부담을 덜고 더 나은

치료 효과를 기대할 수 있다 국내 급여 제도에서 GLP-1

RA의 사용 확대가 이루어지면, 당뇨병 관리에 있어

중요한 치료 옵션이 될 것으로 기대된다

2 비만 치료의 급여

비만에 대한 진료는 기본적으로 비급여 대상에 속하지만, 비만 관련 합병증이 있는 경우 일부 치료에 대해 급여가 인정된다 특히 비만 수술과 관련된 진료는 급여 적용이

가능하며, 체질량지수가 높거나 합병증이 있는 경우

제한적으로 급여가 적용된다 그 적용 기준은 아래와 같다:

● BMI ≥ 35kg/m2: 3단계 고도 비만에 해당하는 경우

● BMI ≥ 30kg/m2이면서 고혈압, 당뇨병 등 합병증을

동반한 경우

● BMI 27 5kg/m2 ≤ BMI < 30kg/m2 이면서 기존

내과적 치료 및 생활 습관 개선으로도 혈당 조절이 어려운

제2형 당뇨병 환자에게도 일부 수술이 제한적으로 급여

적용 가능

비만 수술 후에는 체중 관리와 건강 상태 유지를 위한

추가적인 치료가 필요하다 그러나 수술 전 검사비와 수술

후 관리, 약물 치료, 영양 및 운동 상담 등은 대부분

비급여로 처리되고 있다 이는 장기적인 체중 관리와 치료

효과 유지에 경제적 부담을 가중하는 요인으로 작용할 수

있다

현재 국내에서 비만 치료에 대한 급여는 고도 비만 환자

또는 합병증을 동반한 비만 환자에게만 적용된다 BMI가

낮거나 합병증이 없는 일반 비만 환자들은 급여 혜택을

받을 수 없기 때문에 예방적 치료나 조기 치료가 제한된다

이에 따라, 비만이 악화되기 전에 필요한 치료를 받지

못하는 상황이 발생할 수 있다

또한, 비수술적 치료에는 급여가 적용되지 않기 때문에

운동 요법, 식이 조절, 약물 치료 등 비수술적 치료를

필요로 하는 환자들이 비만 치료에 대한 지원을 받기

어려운 상황이다 이는 조기 치료와 예방적 관리가

중요함에도 불구하고, 치료 접근성이 제한되는 문제를

발생시킨다

기존의 비만 진료 급여 기준을 충족하더라도, 현재 급여

대상은 성인 환자로 제한되어 있어 소아 청소년 비만

환자에 대한 급여 지원이 매우 부족한 실정이다 게다가,

비만 수술은 성장기에 있는 소아·청소년에게 적합하지

않아 약물 치료나 비수술적 치료에 의존할 수밖에 없다

이에 따라, 해외에서는 이미 소아 청소년 환자의 비만

치료 목적으로 GLP-1 RA 사용을 허가하는 등 비수술적

치료 옵션이 확대되고 있다 그러나 이 역시 국내에서는

급여 적용이 되지 않아 소아 청소년 비만 환자들의 치료

접근성이 매우 낮다

현재 급여 적용 기준에 대한 한계에 따라, 적용 범위를

확대해야 할 필요성이 있는지에 대해 추가로 논의하였다

먼저, 비만 예방과 조기 치료를 위해서는 낮은 단계의 비만

5.GLP-1RAs-Reimbursements

또는 합병증을 동반하지 않은 비만 환자에 대해서도

관리가 필요하다고 여겼다 이를 위해서는 비수술적 치료

방법에 대한 급여 적용이 필수적이다 운동 요법, 식이

관리, 약물 치료 등 다양한 비수술적 접근이 포함되어야

한다 또한, 소아 청소년 비만 환자를 위한 치료 지원이

거의 이루어지지 않고 있기 때문에, 이들의 치료 접근성을

높이기 위한 제도적 장치가 필요하다 현재 유일하게

급여가 적용되고 있는 비만대사 수술의 경우에도 수술 후

환자들이 꾸준히 체중을 관리하고 건강을 유지할 수

있도록 수술 전후의 관리 비용 및 약물 치료의 지원이 필요할 수 있을 것이라 보았다 국내 비만 치료에 대한 급여 제도는 비만 환자들의 치료 접근성을 높이기 위한 중요한 제도적 장치이지만, 아직 개선이 필요한 부분이 있다고 여겨진다 고도 비만 환자와 합병증 동반 환자들에게만 급여가 제한적으로 적용되며, 비수술적 치료나 소아 청소년 비만 치료에 대한 지원은 부족하다 더 넓은 급여 적용과 관련 정책적 변화가 이루어진다면, 비만 환자들이 적절한 시기에 효과적인 치료를 받을 수 있도록 하여, 궁극적으로 국가적 보건

문제인 비만과 그 합병증을 줄일 수 있을 것이다

II. 국내 GLP-1 RA 급여 적정성 평가

GLP-1 RAs 는 최근 제 2 형 당뇨병 치료에서 가장 주목받고 있는 약물군이지만, 국내에서의 급여 적용

여부가 가장 큰 관건이다 본 학회지에선 dulaglutide, liraglutide (Victoza® , Xultophy®), semaglutide에 대한 건강보험 심사평가원의 급여 적정성 평가 결과를

바탕으로 이들의 진료상 필수 여부, 임상적 유용성, 비용 효과성, 재정 영향 및 제외국 약가 수재 현황을 종합적으로

살펴본다 [2][3][4][5]

1 Dulaglutide 0 75mg/0 5ml, 1 5mg/0 5ml

(트루리시티 일회용펜, 한국릴리(유))

평가 결과

Dulaglutide는 제2형 당뇨병 환자의 혈당 조절을 위한

약물로, 투여 횟수의 감소와 비용 효과성 덕분에 급여

적정성이 인정되었다

진료상 필수 여부

Dulaglutide는 혈당 조절을 목적으로 식이 요법 및 운동

요법을 보조하기 위해 성인 제2형 당뇨병 환자에게

투여된다 그러나 동일한 적응증에 허가된 대체 가능한

약제(exenatide, lixisenatide)가 있어, 진료상 반드시

필요한 약제에 해당하지는 않는다

임상적 유용성

Dulaglutide는 주 1회 투여하는 1회용 펜 제제로, 기존

GLP-1 RA 약제들에 비해 환자의 편의성이 개선되었다

임상시험 결과, dulaglutide는 exenatide 대비 HbA1c를

유의하게 더 감소시키며, liraglutide와 비교해도 비열등한

혈당 강하 효과를 보였다

비용 효과성

Dulaglutide는 대체 약제인 exenatide 및 lixisenatide

대비 비용이 다소 높았으나, 투여 횟수가 줄어들어 임상적

유용성이 개선되었기 때문에 비용 효과성이 인정되었다

비용-최소화 분석 결과, 연간 총 소요 비용이 exenatide

대비 절감되는 것으로 평가되었다

재정 영향

Dulaglutide는 대체 약제인 exenatide와 lixisenatide를

대체할 경우 재정 소요금액이 증가할 것으로 예상되었다

특히 고함량(1 5mg) 사용이 증가할 경우, 재정 영향이 더

클 것으로 예상된다

제외국 약가집 수재 현황

Dulaglutide는 미국, 영국, 독일, 일본 등 A7 국가의

약가집에 등재되어 있으며, 국제적으로 널리 사용되고

있는 약제이다

5.GLP-1RAs-Reimbursements

2 Liraglutide

1) 빅토자펜주 liraglutide 6mg/ml

평가 결과

Liraglutide는 성인 제2형 당뇨병 환자에서 혈당 조절을

위한 약제로 사용되며, 임상적 유용성은 인정되었으나

높은 비용으로 인해 급여 적정성이 불분명하다는 평가를

받았다 대체 약제의 가중평균가 이하로 가격을 수용할

경우 급여 적정성이 인정될 수 있는 조건부 평가를 받았다

진료상 필수 여부

Liraglutide는 동일한 적응증에 허가받은 dulaglutide, exenatide, albiglutide 등 대체 가능한 약제들이 이미

등재되어 있어 진료상 반드시 필요한 약제에 해당하지

않는다

임상적 유용성

Liraglutide 는 다른 GLP-1 RA 약제와 마찬가지로

HbA1c 감소 효과를 보였으며 , exenatide 및 dulaglutide와 비교했을 때 비열등하거나 우수한 결과를 나타냈다 특히 HbA1c 감소 효과는 대체 약제들과 유사하거나 더 우수한 것으로 평가되었다

비용 효과성

Liraglutide는 임상적 유용성은 충분히 인정되었으나, 대체 약제 대비 소요비용이 고가로 평가되었다 1일 투약비용이 다른 GLP-1 RA 약제보다 높기 때문에 비용 효과성이 불분명하다는 결과를 받았다

재정 영향

Liraglutide의 재정 소요금액은 대체 약제를 사용할 때보다 더 증가할 것으로 예상되었다 이에 따라 제약사가 가중평균가 이하로 약가를 조정할 경우 급여 적정성이 인정될 가능성이 있다

제외국 약가집 수재 현황

Liraglutide는 미국, 프랑스, 독일, 영국 등 A7 국가 중

다수의 약가집에 등재되어 있다

2) 줄토피플렉스터치주 insulin degludec 300IU + liraglutide 10 8mg

평가 결과

Liraglutide와 insulin degludec의 복합제인 줄토피®는

대체 약제 대비 임상적 유용성은 유사하지만 소요 비용이

고가로 평가되었다 제약사가 평가 금액 이하를 수용할

경우 급여 적정성이 인정될 수 있는 조건부 평가를 받았다

진료상 필수 여부

줄토피®는 기존 치료로 혈당 조절이 충분하지 않은 성인

제2형 당뇨병 환자에게 경구 혈당 강하제와 병용

투여하도록 허가받았다 그러나 insulin glargine 과

lixisenatide 복합제가 이미 등재되어 있어, 진료상 반드시

필요한 약제로 평가되지 않았다

임상적 유용성

해당 약제는 체중 증가를 일으키지 않으며, 공복 혈당은

유지하고 식후 혈당을 조절하는 효과가 입증된 약제이다

기저 인슐린 단독 치료보다 우수한 HbA1c 감소 효과를

보였으며, 체중 감소도 대조군보다 유의하게 더 우수했다

비용 효과성

비용 측면에서 줄토피®는 대체 약제인 insulin glargine

및 lixisenatide 복합제와 비교했을 때 소요 비용이 더

높은 것으로 평가되었다 그러나 제약사가 약가 조정을

수용할 경우 비용 효과성이 인정될 수 있다는 조건부

평가를 받았다

재정 영향

줄토피®는 대체

5.GLP-1RAs-Reimbursements

따라 재정 부담이 변동될 수 있다

제외국 약가집 수재 현황

미국, 영국, 일본, 이탈리아 등 A7 국가 중 6개국의

약가집에 등재되어 있다

3 Semaglutide 2mg/1 5mL, 4mg/3mL (오젬픽프리필드펜, 노보노디스크제약(주))

평가 결과

Semaglutide는 임상적 유용성이 충분히 입증되었으나, 소요 비용이 고가로 평가되어 급여 적정성이 불분명하다는 평가를 받았다 대체 약제의 가중평균가로 가격을 수용할 경우 급여 적정성이 인정될 수 있다는 조건부 평가를 받았다

진료상 필수 여부 Semaglutide는 다른 GLP-1 RA 약제(dulaglutide 등)가

이미 등재되어 있어, 진료상 반드시 필요한 약제로 평가되지 않았다

임상적 유용성

임상 연구(SUSTAIN 시리즈)에서 semaglutide는 다른

GLP-1 RA와 비교해 HbA1c 및 체중 감소 효과에서

비열등하거나 더 우수한 결과를 보였다 특히 체중 감소에서 통계적으로 유의한 차이를 나타내며, 제2형 당뇨병 환자에서의 치료 유용성이 입증되었다

비용 효과성 Semaglutide는 임상적 유용성은 인정되었으나, 소요 비용이 고가로 평가되어 비용 효과성에 대한 불분명한 결과를 얻었다 제약사가 대체 약제의 가중평균가 이하로 가격을 수용할 경우 급여 적정성이 인정될 수 있다

재정 영향 Semaglutide의 도입으로 인해 재정 소요금액이 증가할 것으로 예상되며, 환자 수와 투여 기간, 사용량에 따라

재정 영향이 달라질 수 있다

제외국 약가집 수재 현황

Semaglutide는 미국, 일본, 프랑스, 스위스 등 A7 국가

중 6개국의 약가집에 등재되어 있다

4 결론

Dulaglutide, liraglutide, semaglutide는 모두 제2형

당뇨병 환자에서 유용한 GLP-1 RA 약제이지만, 비용

효과성 및 재정 영향에서 차이를 보인다 Dulaglutide는

비용 효과성이 우수하다는 평가를 받아 급여 적정성이

인정되었으나 , liraglutide 와 semaglutide 는 높은

소요비용으로 인해 조건부 급여 적정성 평가를 받았다 각

약제의 가격 조정 및 약가 협상

보인다

1 당뇨병 치료제로서 GLP-1 RA의 비용 효과성 분석

반영하는 비용 효과성 평가가 수반된다 제2형 당뇨병

5.GLP-1RAs-Reimbursements

환자 중 집중 주사 요법이 필요한 환자들을 대상으로

실세계(real-world)에 기반한 1GLP-1 RA와 인슐린의

비용 효과성 분석 논문은 제3자 지불자 관점, 의료기관 관점, 사회적 관점에서 임상에서의 GLP-1 RA의 비용

효과성을 입증한다[6]

인슐린 치료 대비 GLP-1 RA의 사용에서 모든 원인

사망(all-cause death)과 입원 저혈당증(hospitalized hypoglycemia) 발생률이 유의미하게 낮게 나타났다 (표 1) ICER(incremental cost-effectiveness ratio)은

GLP-1 RA의 인슐린 대비 임상 사건을 예방하는 데 드는

추가 비용을 추정한다 2ICER 분석 결과, 모든 원인 사망, 입원 저혈당증 각각을 예방하기 위해, 지불자 관점에서는

US$54,851, US$29,115의 비용이 들었으며, 의료기관 관점에서는 각각 US$19,351, US$10,293의 비용 절감 효과가 나타났다(표 2) 제2형 당뇨병 환자에 대한 GLP-1 RA와 인슐린의 비용 효과성들의 기존 연구들을 종합하였을 때, exenatide, liraglutide, lixisenatide, dulaglutide, semaglutide는

GLP-1 RAs: glucagon-like peptide-1 receptor agonists; HR: hazard ratio; CI: confidence interval; NNT: number needed to treat; CVD: cardiovascular disease; N/A: not applicable; MACE: major adverse cardiovascular events 약제의 급여적정성 평가를

(출처: Yang, CY. et al., 2021)

1exenatide,liraglutide, lixisenatide, dulaglutide, semaglutide, albiglutide

2대만 GDP의 3배(US$77,679)를 지불 의사 기준(willingness to pay, WTP)로 설정함

Pharmtivation 112

NNT, number needed to treat; ICER, incremental cost effectiveness ratio

5.GLP-1RAs-Reimbursements

: Yang, CY. et al., 2021)

GLP-1 RAs: glucagon-like peptide-1 receptor agonists; TW: Taiwan; GDP: gross domestic product; USD: United States dollars; ICER: incremental costeffectiveness ratio; QALY: quality-adjusted life year.

1. GLP-1

지불 의사 기준 (willingness to pay, WTP) 역치

US$50,000/QALY에서 비용 효과적이며, albiglutide는

WTP 역치 US$100,000/QALY에서 비용 효과적이었다 (그림 1) 이때 QALY는 질보정수명(quality adjusted life year) 의 약자로 , 생존연수에 건강 상태의 질

점수(0~1)를 곱하여

3liraglutide, semaglutide, dulaglutide, exenatide. 피하주사

42019년 미국 1인 GDP의 3배($195,000/QALY)를 WTP 역치로 설정

분석

1) 4 GLP-1 RAs 성인 비만 환자를 대상으로 34가지 GLP-1 RA 약물 투여의 체중 감소에 대한 비용 효과성 분석 논문은 GLP-1 RA 중 semaglutide 가 체중 감량에 가장 비용 효과적이라고 말한다[7] 4ICER 분석 결과, 치료 없음(no treatment)을 참조 전략(reference strategy)으로

사용했을 때 exenatide와 semaglutide가 WTP 기준을

충족하지는 못하지만 상대적으로 비용 효과적인 전략으로

나타났다(표3) 가장 낮은 비용의 exenatide를 참조 전략으로 사용했을 때는 semaglutide가 가장 비용

효과적인 전략이었다

ICER, incremental cost effectiveness ratio; QALY, quality-adjusted life year. 표 3. 4가지

의 비용 효과 분석

분석) (출처: Hu, Y. et al., 2022)

GLP-1 RA는 고가의 약물이며, 체중 감량에 경제적인

전략은 아니다 특히 , 가장 최신의 GLP-1 RA 인

semalgutide는 exenatide보다 많은 비용을 필요로 한다

하지만, GLP-1 RA는 가장 효과적이고 안전한 비만 치료

약물로 생각되며, semalgutide의 우수한 체중 감량

효과와 경구 제형 개발로 인한 사용 편의성을 고려해

보았을 때 임상적 유용성이 있을 것으로 판단되고 있다

비만과 당뇨병 치료제로서 GLP-1 RA의 임상적 유용성을

종합해 보면 다음과 같다 GLP-1 RA는 고비용 약물로

비만에 대해서는 경제적인 전략은 아니지만, 가장 비용

효과적이라고 판단되는 semalgutide는 기존 항비만

약물에 비해서 임상적 유용성이 있다고 판단된다 제2형

당뇨병에 대해서 GLP-1 RA는 지불자 관점에서는 비용

효과적, 의료기관 관점에서는 비용 절감 효과가 나타났다

결론적으로 비만과 당뇨병 적응증에 대해서 GLP-1 RA는

5.GLP-1RAs-Reimbursements

2) Semaglutide

이에 따라 semaglutide의 체중 감량과 관련된 더 넓은

지표를 활용한 분석을 살펴 GLP-1 RA 중에서도 semaglutide의 비용효과성을 더 자세히 살펴보고자 했다

해당 연구에서는 미국 성인 비만 환자(BMI≥30kg/m2) 및

체중 관련 합병증이 있는 과체중 환자 (BMI 2729 9kg/m2 )를 대상으로 semaglutide 2 4mg의

비용효과성을 평가하였다[8]

연구는 Markov 모델을 사용하여 semaglutide 2 4mg,

다른 항비만 치료제(liraglutide 3mg, phenterminetopiramate, naltrexone-bupropion), 그리고 식이요법

및 운동(Diet & Exercise)을 비교군으로 설정하였다 이

모델은 환자의 BMI, 혈압, 콜레스테롤 수치, 급성 및 만성

비만 관련 합병증, 의료 비용 및 QALY를 시뮬레이션하여

치료 시작부터 30 년 후까지의 장기적인 효과를 분석하였다

Semaglutide 2 4mg 은 모든 비교군에 대해 비용효과적인 결과를 보였다 치료 후 semaglutide 2 4mg를 사용한 그룹은 QALY가 0 138에서 0 925까지 개선되었고 , 치료 비용은 30 년간 US$3,254 에서

US$25,086 까지 증가하였다 ICER 은 QALY 당

US$23,556에서 US$144,296로 나타났으며, 이는 WTP 역치인 US$150,000/QALY 이하로 모두 비용효과적임을 의미한다

민감도 분석 결과, 치료 중단 후의 체중 반등률과 최대 치료 기간 등이 모델 결과에 중요한 변수로 작용하였다 Semaglutide 2 4mg 은 대부분의 시나리오에서

비용효과적이었으며 , 모델의 다양한 가정에서도

67%에서 100% 의 확률로 비용효과적인 결과를 유지하였다

이러한 연구들을 통해 GLP-1 RA와 semaglutide

2 4mg의 비만 치료에 대한 비용효과성을 평가한 결과,

semaglutide가 가장 높은 비용효과성을 보이는 약물임을

확인하였다 특히 semaglutide 2 4mg는 체중 감소

효과가 가장 뛰어나고, 장기적인 비용 절감 효과도 커서

비만 관리에 있어 가장 적합한 약물로 평가된다 민감도

분석에서도 이러한 결과는 유효하게 유지되었으며,

다양한 임상 상황에서도 semaglutide는 비용효과적인

치료 옵션으로 자리 잡았다고 볼 수 있다 다만, 추가적인

장기 연구와 실제 임상 데이터를 통해 이러한 결과를 더욱

이는 배경 치료 단독군의 $262,800, liraglutide의

$ 298 , 600 보다 높은 수치였다 그러나 경구용 semaglutide는 주요 심혈관 사건(major adverse cardiovascular events , MACEs ) 발생률이

0 643건/인당으로 가장 낮았으며, 심혈관 관련 사망률

역시 0 073건/인당으로 다른 치료 옵션들보다 낮은 것을 확인할 수 있었다

생존 연수는 경구용 semaglutide가 8 43년으로, 배경

3 경구 semaglutide의 비용효과성 분석

경구 semalgutide 또한, 다른 제형의 semalgutide 및

GLP-1 RA와 같이 비용효과성이 연구되고 있다 제2형

당뇨병은 전 세계적으로 가장 흔한 만성 질환 중 하나로, 적절한 혈당 조절이 이루어지지 않으면 심혈관계 및 신장

질환을 포함한 다양한 합병증이 발생할 위험이 크다

당뇨병 관리의 목표는 혈당 조절을 통해 이러한 합병증의

위험을 줄이고, 환자의 삶의 질을 향상시키는 데 있다

경구용 semaglutide가 기존 항당뇨 치료에 추가되었을

때의 일생의 비용효과성을 평가하여, 다른 항당뇨제들과

비교했을 때 경제적, 임상적 이점을 분석한 연구를

기반으로 경구 semalgutide 의 비용효과적 측면을

알아보고자 했다[9]

해당 연구는 5UKPDS-OM2를 기반으로 한 마이크로

시뮬레이션 모델을 사용하여 경구용 semaglutide를 기존

항고혈당 치료에 추가했을 때의 생애 전반에 걸친 비용 및

효과를 추정 하였다 비교군으로 sitagliptin, empagliflozin, liraglutide 각각의 치료제들이 동일한

항당뇨 배경 치료에 추가되거나 항당뇨 배경 치료만이

진행되었을 경우의 결과를 분석했다

그 결과, 경구용 semaglutide를 사용하는 치료는 생애

전반에 걸친 총비용이 $311,300로 가장 높게 나타났다

보강할 필요가 있다고 여겨진다 5

치료 단독군의 7 76년, empagliflozin과 liraglutide의 8 29 년보다 높았다 또한 QALY 역시 경구용 semaglutide 는 4 11로 가장 높은 값을 기록했으며, 이는 배경 치료 단독군의 3 70, empagliflozin의 4 03보다 우수한 결과였다

비용효과성 측면에서 , 경구용 semaglutide 는 liraglutide와 비교했을 때 ICER US$40,100/QALY로

비용효과적이었다 반면 , sitagliptin(ICER US$145,200/QALY) 및 배경 치료 단독군 (ICER US$117,500/QALY)과 비교했을 때는 중간 정도의 비용효과성을 보였다 엠파글리플로진과 비교했을 때는 ICER US$458,400/QALY 로 , 경구용 semaglutide 의 비용효과성이 낮았다 또한 MACE 예방 비용 측면에서도, 경구용 semaglutide 는 sitagliptin(US$782,500), empagliflozin(US$997,600),liraglutide(US$650,700 )보다 높은 비용을 갖는 것으로 확인되었다

경구용 semaglutide는 제2형 당뇨병 환자들에게 있어 주요 심혈관 사건 및 사망률 감소, 생존 연수 및 삶의 질 향상 측면에서 긍정적인 임상적 이점을 제공했으나, 다른 치료제들과 비교했을 때 비용효과성이 일정하지 않았다 특히, liraglutide

심혈관계 보호와 더불어 환자의 치료 순응도를 높일 수

있는 중요한 치료 옵션이지만 , 그 비용효과성을

극대화하기 위해서는 각 환자군에 맞는 적절한 사용

전략이 요구되는 것이다

4 Semaglutide 급여 전망 및 고찰

Semaglutide는 제2형 당뇨병 및 비만 치료에 있어

강력한 효과를 입증한 GLP-1 RA이다 특히 주사형

제제 ( Ozempic ® , Wegovy ® ) 와 경구형 제제 (Rybelsus®)가 각각 다양한 임상 결과를 통해 심혈관 보호

및 체중 감량 효과를 나타냈다 그러나 국내에서는 아직

semaglutide의 급여화가 이루어지지 않았으며, 이는 환자와 의료계, 보험사, 사회 전반에 큰 영향을 미칠 수

있다 따라서 우리는 semaglutide의 급여화가 국내에서

이루어질 가능성을 검토하고 , 그에 따른 영향을

다방면에서 분석해 보고자 했다

Semaglutide는 전 세계적으로 당뇨병 및 비만 치료에

사용되고 있으나, 국내에서는 아직 급여화가 이루어지지

않았다 국내에서 가장 비슷한 기의약품으로는 노보

노디스크의 liraglutide 를 꼽을 수 있는데 liraglutide조차도 급여화가 이루어지지 않았으며, 이는 semaglutide 급여화의 어려움을 암시한다고 볼 수 있다

지난 약제급여평가위원회에서도 semaglutide의 급여

적정성은 평가되었으나 , 평가 금액 이하 수용이

이루어지지 않아 급여화가 성사되지 않았다[8] 또한,

국내에서의 semaglutide 공급 자체가 아직 원활히

이루어지지 않은 상황이기 때문에, 급여화 논의는 공급

문제 해결 이후에 본격화될 것으로 예상된다

Semaglutide 급여화가 이루어질 경우, 환자와 의료계,

보험사, 그리고 사회에 다양한 영향을 미칠 것이다 우선

환자들에게는 기존에 급여 적용을 받던 dulaglutide

외에도 새로운 치료 옵션이 제공됨으로써 치료 선택의

폭이 넓어지게 된다 특히 주사형 제제를 기피하는

환자들이 경구형 제제를 선택할 수 있는 기회가 될 수 있다

또한, 만약 Ozempic ® 의 급여화가 이루어진다면, 비급여로 남아있던 동일 성분의 체중 감량 치료제인

Wegovy®의 약가에도 영향을 미칠 가능성이 크다

위고비가 체중 조절 목적으로 급여화되기는 어려운

상황이지만, Ozempic®의 급여화는 Wegovy®의 시장 가격에 변화를 줄 것으로 본다

의료계에서는 semaglutide의 급여화가 의료진의 치료

전략에 큰 변화를 가져올 수 있다 기존에 급여 적용되던 dulaglutide를 처방하던 의료진이 semaglutide로

환자를 전환할 가능성이 크며, 이는 환자들의 치료 결과에 긍정적인 영향을 미칠 수 있다 또한, 경쟁 제품인 Mounjaro®(tirzepatide) 의 국내 출시 및 급여화 논의에도 영향을 미칠 수 있다 Mounjaro® 가 semaglutide와 경쟁하게 될 경우, 국내 GLP-1 RA 시장은 더욱 복잡해질 것이며, 이는 향후 가격 경쟁과 급여 조건의 변화로 이어질 수 있다

해외 사례를 살펴보면, 미국과 영국, 일본에서는 이미 semaglutide 가 급여 적용되고 있다 미국에서는

Medicare와 Medicaid에서 Ozempic®과 Rybelsus®를 제2형 당뇨병 환자들에게 급여 적용하고 있으며, 체중 감량 목적으로는 제한적으로 Wegovy®가 적용된다[9]

영국의 경우 NHS를 통해 semaglutide가 제2형 당뇨병 환자에게 급여 적용되고 있으며, 비만 환자에게는 제한적인 조건 하에 처방이 가능하다[10] 이러한 해외

사례는 국내 semaglutide 급여 가능성을 뒷받침하기는 하나, 이것 만으로 급여화 여부를 점치기는 어렵다

Semaglutide의 급여화는 국내 당뇨병 및 비만 치료에 큰

변화를 가져올 수 있다 본 학회지의 전반에서 다루었던 임상 시험 및 각종 경제성 평가 연구를 살펴보았을 때, semaglutide를 통해 환자의 치료 접근성을 높이고, 더 나아가 심혈관 보호 및 체중 감량 효과로 인해 장기적으로 의료 비용 절감에도 기여할 수 있을 것이다 그러나 semaglutide 급여화가 현실화되기 위해서는 공급 문제의 해결과 더불어 정부 및 보험사의 적극적인 평가가

필요하며, 지금까지의 당뇨 비만 치료제 급여 현황을

분석했을 때 급여권에 들어오기는 쉽지 않아 보인다

또한, semaglutide가 효과적인 치료제이기는 하나 기존

대체약제 혹은 더 최근 허가된 tirzepatide 같은 신약 대비

뚜렷한 이점이 있다고 판단하기 어렵다 Semaglutide가

국내에서 급여화된다면 이는 기존 치료제들에 비해 더

나은 선택지를 제공하는 동시에, 시장 경쟁을 더욱

가열시킬 것이라 생각된다 특히 Mounjaro®와 같은 후발

주자들이 빠르게 시장에 진입할 경우, 가격 경쟁과 급여

조건이 더 복잡해질 가능성이 크다 또한, liraglutide의

특허 만료와 시밀러 제품의 등장도 semaglutide의

급여화에 영향을 미칠 수 있다 따라서 semaglutide의

급여화 논의는 단순한 약가 결정뿐만 아니라, 환자의 치료

접근성과 시장 경쟁 구도를 모두 고려해야 할 복잡한

문제이다

결론적으로, semaglutide의 급여화는 환자에게 더 나은

치료 옵션을 제공하겠지만, 과연 정말 semaglutide의

국내 급여화가 실현될 수 있을지, 이러한 급여 논의 및

급여화가 시장에 어떤 영향을 미칠지에 관해서는 쉽게

답을 내릴 수 없었다

5.GLP-1RAs

[10] National Institute for Health and Care Excellence. (2022). Semaglutide for managing overweight and obesity: Appraisal consultation document (TA875). NICE. https://www.nice.org.uk/guidance/ta875/documents/129 Reference

[1] 건강보험심사평가원, <요양급여의 적용기준 및 방법에 관한 세부사항과 심사지침>, 2023.7

[2] 건강보험심사평가원, <약제 요양급여의 적정성 평가 결과 - dulaglutide 0.75mg, 1.5mg (트루리시티

0.75mg/0.5ml, 1.5mg/0.5ml 일회용펜, 한국릴리(유))>, 2015

[3] 건강보험심사평가원, <약제 요양급여의 적정성 평가 결과 - liraglutide 6mg/ml (18mg/3ml)

(빅토자펜주6밀리그램/밀리리터(리라글루티드), 노보노디스크제약(주))>, 2017

[4] 건강보험심사평가원, <약제 요양급여의 적정성 평가 결과 - insulin degludec 300IU + liraglutide

10.8mg(줄토피플렉스터치주, 노보노디스크제약(주))>, 2020

[5] 건강보험심사평가원, <약제 요양급여의 적정성 평가 결과 - semaglutide 2mg/1.5mL, 4mg/3mL(오젬픽프리필드펜(세마글루티드)_(2mg/1.5mL) 등 2품목, 노보노디스크제약(주))>, 2023

[6] Yang, C. Y., Chen, Y. R., Ou, H. T., & Kuo, S. (2021). Cost-effectiveness of GLP-1 receptor agonists versus insulin for the treatment of type 2 diabetes: a real-world study and systematic review. Cardiovascular diabetology, 20(1), 21.

[7] Hu, Y., Zheng, S. L., Ye, X. L., Shi, J. N., Zheng, X. W., Pan, H. S., Zhang, Y. W., Yang, X. L., & Huang, P. (2022). Cost-effectiveness analysis of 4 GLP-1 RAs in the treatment of obesity in a US setting. Annals of translational medicine, 10(3), 152.

[8] 건강보험심사평가원, <약제 요양급여의 적정성 평가 결과 - semaglutide 2mg/1.5mL, 4mg/3mL(오젬픽프리필드펜(세마글루티드)_(2mg/1.5mL) 등 2품목, 노보노디스크제약(주))>, 2023

[9] Grossi, G. (2024, August 26). Medicare semaglutide coverage: Millions may gain access That could cost $145 billion. AJMC. https://www.ajmc.com/view/medicare-semaglutide-coveragemillions-may-gain-access-that-could-cost-145-billion

6.ResearchTrends &FutureGLP-1RAs

Summary

Summary

글루카곤 유사 펩타이드-1 수용체 작용제(glucagon-like peptide-1 receptor agonists, GLP-1 RAs)는 당뇨병과 비만 치료를 넘어, 다양한

확장하고 있다 본 파트에서는 최신 GLP-1 RA의 개발 동향을 검토하며, 주사제에서 경구 및 패치 제형으로의 전환과 같은 제형 개선을 통해 환자 편의성을 높이려는 시도를 살펴본다 또한, 심혈관 질환 및 알츠하이머와 같은 비대사성 질환에 대한 GLP-1 RA의 잠재적 적용 가능성을 평가하고자 한다 최근 임상 연구들은 GLP-1 RA가 심혈관 사건의 위험을 감소시키고, 신경 보호 효과를 통해 알츠하이머 진행을 억제하는 가능성을 제시하고 있다 이러한 연구는 GLP-1 RA가 전신적인 건강 개선에 기여할 수 있는 치료제로 발전하고 있음을 보여준다 이전 파트들에서 지금까지의 GLP-1 RA 치료제들을 살펴보았다면, 여기선 앞으로의 발전 방향과 새로운 치료 전략이 환자 관리에 미칠 영향에 관해 논의하고자 한다

. GLP-1 RAs 개발 현황 및 연구 트렌드 이를 통해 이러한 혁신적인 치료제들이 환자 치료에 미칠 영향과 미래의 치료 전략을 조망하고자 한다

1 최신 GLP-1 RA 개발 동향: 새로운 제형과 차세대

계열의 혁신

Semaglutide 는 당뇨병 및 비만 치료에 필수적인

옵션으로 자리 잡아 왔다 최근에는 semaglutide를

포함한 기존 GLP-1 RAs의 치료 효과를 극대화하고

한계를 극복하기 위해 새로운 계열의 약물이 연구되고

있으며, 이러한 약물들은 다양한 제형과 함께 환자들에게

보다 향상된 치료 옵션을 제공할 가능성을 가지고 있다 본

글에서는 현재 개발 중인 GLP-1 RA의 최신 동향을 종합적으로 살펴보고, 새로운 제형과 차세대 GLP-1 RA 계열의 혁신적 발전을 분석하려고 한다

1) 새로운 제형의 등장

Semaglutide는 피하주사 제형으로, 장기적인 혈당 조절과 체중 감소 효과를 입증받아 널리 사용되고 있다 그 효능에도 불구하고, 환자들의 편의성과 복약 순응도를 향상시키기 위한 노력이 계속되고 있다 최근 연구와 개발에서는 경구 및 패취 등 다양한 제형의 GLP-1 RA를 개발하려는 활발한 시도가 이루어지고 있다 이러한 제형 전환의 목표는 주사에 대한 부담을 줄이고, 환자들이 더

쉽게 치료를 지속할 수 있도록 하는 것이다

6.ResearchTrends&FutureGLP-1RAs

노보 노디스크 (Novo Nordisk) 는 2007 년부터

Emisphere과 협업하여 경구 제제 변형 기술인 Eligen

기술을 활용한 GLP-1 RA 파이프라인을 구축하였으며,

2020년에는 Emisphere를 18억 달러에 인수하여 현재

이 기술을 독점하고 있다 [1] Eligen 기술은

semaglutide 와 SNAC(Sodium N-(8-[2-hydroxy benzoyl]amino)caprylate)이라는 화합물을 결합하여

위에서의 분해를 방지하고, 정제가 위 점막에서 흡수될 수

있도록 한다[2] 이 기술을 적용한 제품이 2019년에 FDA

승인을 받은 Rybelsus이다 노보 노디스크의 독점권으로

인해 새로운 경구용 GLP-1 RA를 개발하려는 후발

주자들은 독자적인 플랫폼 기술을 개발하거나 ,

비펩타이드(non-peptide)성 GLP-1 RA를 개발해야 한다

현재 일라이 릴리(Eli Lilly)는 저분자 합성 GLP-1 RA인

danuglifron과 orfoglipron을 개발 중이다 주사 및 경구

제형 외에도, 부착 가능한 패취 제형의 개발도 진행되고

있으며 , 대웅테라퓨틱스는 자체 기술을 활용하여

마이크로니들 제형의 semaglutide를 개발하려는 시도를

하고 있다

2) 다양한 작용시간

GLP-1 RA는 작용 시간에 따라 단기 지속형과 장기

지속형으로 크게 구분된다(표1) 단기 지속형 작용제는

피하주사 후 약 6시간 동안만 효과가 지속되지만, 위 배출

지연 효과가 뚜렷하여 식후 혈당 상승을 효과적으로

방지한다 반면, 장기 지속형 작용제는 투약 사이에 혈중

약물 농도가 크게 감소하지 않아 공복 혈당 조절에

뛰어나며, 당화혈색소 감소 효과도 크게 나타난다 하지만,

GLP-1 RA가 지속적으로 활성화되면 위 배출 지연 효과에 대한 내성이 발생할 수 있어 효과가 서서히 감소할 수 있다

그럼에도 불구하고, 두 작용제 모두 체중 감소 효과는

유사하게 유지된다 따라서 개인의 필요에 따라 적절한

제형을 선택할 수 있으며, 투여의 편의성을 높이기 위해

반감기가 1주인 semaglutide보다 지속 시간이 긴 장기

지속형 주사제 개발이 계속되고 있다[3]

3) 새로운 적응증의 등장

Semaglutide의 적응증은 당뇨와 비만을 넘어 심혈관 질환, 심근염, 말초혈액질환, 알츠하이머 등 다양한 질환 분야에서도 효과를 확인하기 위한 임상시험이 진행 중이다(표2) 노보 노디스크는 비만과 심혈관 질환이 있는 17,000 명을 대상으로 한 SELECT 임상 3 상에서 semaglutide 가 심혈관계 위험도 (major adverse cardiac events, MACE)를 20% 이상 감소시켰다고 발표했다 또한, 박출률 보존형 비만 관련 심부전 환자를

대상으로 한 STEP-HFpEF 임상 3상에서는 심근병증 증상을 개선하는 효과가 확인되었다 심장 질환 외에도 semaglutide가 뇌 질환에도 긍정적인 영향을 미칠 것으로 예상된다 현재 알츠하이머 초기 환자를 대상으로 한 semaglutide 14mg의 임상 3상 EVOKE가 진행 중이고, 1차 결과는 2025년에 발표될 예정이다[4]

6.ResearchTrends&FutureGLP-1

적응증 연구

발표일(예정일)

심혈관 질환 SELECT(P3) 2023년 7월

심부전 STEP-HFpEF(P3) 2023년 8월

말초동맥질환 STRIDE(P3)

비알코올성 지방간염 P3

알츠하이머 EVOKE(P3) 2025년 1월

표2. 노보 노디스크의 semaglutide 임상 현황 (출처:Novo Nordisk, 삼성증권 정리)

2 해외 GLP-1 RA 개발 현황: Eli Lilly의 Orforglipron과

Novo Nordisk의 CagriSema를 중심으로

1) Orforglipron

현재 개발 중인 경구용 비펩타이드 GLP-1 RA 중 가장

많이 연구된 약물은 일라이 릴리 (Eli Lilly) 의

orforglipron( 개발명 LY3502970) 이다 반감기는

29에서 49시간으로 1일 1회 투여가 가능한 경구제이다

공복 상태에서 복용해야 하는 펩타이드성 semaglutide인

Rybelsus®와 달리 음식 섭취와 관계없이 복용할 수

있다는 장점이 있다 GLP-1 수용체에 대한 강력한 부분

작용제로 , β-arrestin 유도 (recruitment) 보다

cAMP(cyclic adenosine monophosphate) 신호전달에 더 큰 영향을 미치는데 , 이는 완전 작용제 (full agonist)보다 수용체 탈감작이 더 낮게 나타난다는

장점을 시사한다[5] 2021년 9월 시작되어 2022년 말에

완료된 임상 2 상 (NCT05051579) 시험에서

경구제임에도 불구하고 주사형 제제와 거의 유사한

효과와 부작용 프로파일을 나타내는 것으로 확인되었다

이제 장기적인 유효성과 안전성을 입증하기 위한 임상 3상이 필요한 상황이다 2024년 5월, 릴리는 임상 3상인 ATTAIN-1(NCT05869903) 과 ATTAIN-2 (NCT05872620)에 대한 계획을 공개하였고, 2025년

중반 종료 예정임을 밝혔다[6] 우리는 임상 2상에 대해 간략히 다루고자 한다

① 임상 디자인 본 연구는 무작위, 이중맹검, 위약 대조 시험으로 비만이거나 당뇨병을 제외한 체중 관련 합병증이 한 개 이상 동반된 과체중 성인 272명을 대상으로 하였다 피험자들의 평균 BMI(Body Mass Index)는 37 9kg/m², 체중은 108 7kg 이었다 피험자들은 orforglipron 12, 24, 36, 45mg 용량 중 한 가지 또는 위약에 무작위로 배정되어 1일 1회 36주간 투여하였다 1차 평가변수는 기준선에서 26주차까지의 체중 변화 백분율이었고, 2차 평가변수는 기준선에서 36 주차까지의 체중 변화 백분율이었다

② 결과

기준선 대비 26주차에서 체중 변화는 orforglipron 투여군 전체에서 -8 6% -12 6% 였고 , 위약군은2 0% 에 불과했다 36 주차까지의 체중 변화는 orforglipron 투여군에서 -9 4%~-14 7% 였고 , 위약군은 -2 3%에 불과했다 또한 36주차까지 15%

이상의 체중 감소를 보인 피험자 비율은 orforglipron

군에서 22% 48%인 반면, 위약군은 1%에 불과했다

아울러, 혈압과 지질 수치에서도 감소를 보였다 그러나, 위약군에 비해 맥박이 5 0bpm~9 2bpm 증가된 결과가

나타났다 가장 흔한 이상반응은 경증 또는 중등도의

위장관계 반응으로, orforgllipron 투여군에서 10~21%,

위약군에서 2%의 발생률을 보였다 용량 증량 단계에서

6.ResearchTrends&FutureGLP-1RAs

발생하였고, 약물 복용을 중단한 피험자는 전체의

10%~17%였다 안전성 프로파일은 기존의 GLP-1 RA 계열의 약제와 유사하였다

③ 결론

결론적으로, 비펩타이드성 GLP-1 RA인 orforglipron을

1일 1회 경구 투여한 결과, 체중 감소와 유의한 연관성이

있었으며, 부작용은 주사제 GLP-1 RA와 유사했다 임상

2 상에서 orforglipron의 체중 감소 효과는 경구용

semaglutide 최고 용량(50mg) 투여군의 임상 3상

시험에서 나타난 결과와 유사했다 그러나 위장관계

부작용이 위약군에 비해 높은 것으로 나타났으며,

심박동수의 증가와 심방세동이 관찰되었다(표3) 비록

직접적인 비교는 아니었지만, 두 경구제 간의 비교는

임상적으로 의미가 있었다 현재 더 많은 제2형 당뇨병 및

비만 환자를 대상으로 orforglipron의 효능과 안전성을

평가하는 임상 3상이 진행중이다 3상에서는 심박수

변화와 부정맥을 이상반응 지표로 삼아 평가할 필요가

있으며 , 심혈관계 이상반응과 사망률에 대해서도

장기적인 평가가 필요하다 또한 , 경구용

세마글루타이드와의 직접 비교를 위한 이중 맹검 시험도

수행되어야 한다[7]

2) Cagrisema

GLP-1 RA의 가능성을 확장하기 위한 방법 중 하나는 아밀린(amylin) 유사체 기전을 도입하는 것이다 노보 노디스크의 CagriSema는 GLP-1 RA인 semaglutide와

장기 지속형 아밀린 유사체인 cagrilintide의 복합제다 아밀린은 영양소 섭취에 반응하여 인슐린과 함께 분비되는 췌장의 β세포 호르몬으로, 중추신경계에 작용해

식욕을 억제한다 위 체류시간을 지연시켜 음식 섭취를 줄임으로써 체중을 감소시키는 효과가 있다 또한 식욕 조절 호르몬인 렙틴(leptin)과 시너지 효과를 발휘한다[8]

CagriSema의 기존 semaglutide 단일제 대비 우월성은

CagriSema의 2상 임상시험을 통해 확인할 수 있다

① 임상 디자인 본 연구의 목적은 제2형 당뇨병 환자에서 cagrilintide 피하주사 2 4mg과 semaglutide 피하주사 2 4mg을 주 1회 동시 투여하는 것의 효과 및 안전성을 살펴보는 것이었다 무작위 , 이중맹검 , 위약 대조 시험으로, 메트포르민을 복용하고 BMI가 27 0kg/m² 이상인 제2형 당뇨병 성인 92명을 대상으로 32주간 진행되었다

표3. Orforglipron과 Oral Semaglutide의 비교 (출처: Nasser Mikhail, 2023)

6.ResearchTrends&FutureGLP-1RAs

신장 기능 장애(추정 사구체 여과율 <60 mL/min/1 73

m²) 및 당뇨망막병증 또는 황반변성에 해당하는 경우에는

시험에서 제외되었다 1차 평가 변수는 기준선에서

32주차까지의 당화혈색소 변화 백분율이었고, 2차 평가

변수는 기준선에서 32주차까지의 체중 변화 백분율과

지속적인 혈당 모니터링 매개변수 등이었다

② 결과

기준선 대비 32 주차에서의 당화혈색소 변화는

CagriSema 군에서 -2 2%, semaglutide 군에서 -1 8%, cagrilintide 군에서 -0 9% 였다 기준선 대비

32주차에서의 체중 변화는 CagriSema 군에서 -15 6%, semaglutide 군에서 -5 1%, cagrilintide 군에서 -8 1%였다(표4)

이상 반응은 CagriSema 군의 68%, semaglutide 군의 71%, cagrilintide 군의 80%에서 발생했으며, 대부분

용량 증량 단계에서 나타나는 경증 또는 중등도의

위장관계 반응이었다 안전성 프로파일은 기존의 GLP-1 RA와 아밀린 유사체 계열의 약제와 유사하였다

CargiSema 의 비만 및 제 2 형 당뇨병 환자에서의 당화혈색소 및 체중 감소 효과는 semaglutide 및 tirzepatide의 효능에 필적한다 또한 복합제과 단일제

사이의 상당한 효과 차이를 고려할 때, 복합제는 혈당

조절과 체중 감소 모두에서 시너지 효과를 가진다 따라서

복합제인 CagriSema는 semaglutide와 cagrilintide를 결합시켜 효과적으로 위 배출을 지연시키고, 글루카곤

방출을 억제하며, 뇌의 식욕과 포만감을 조절하여 비만

치료의 비수술적 다중 표적 접근법을 제공한다 그러나, 해당 연구의 표본은 92명으로 매우 작았고, 32주라는

짧은 기간동안 진행되었다는 한계가 있다 또한 기준선에서의 평균 당뇨병 지속 기간이 CagriSema 군은

6 4 년 , semaglutide 군은 9 2 년 , cagrilintide 군은

10 7년으로 CagriSema 군에서 가장 짧았기 때문에, 보존된 β 세포의 기능으로 인해 당화혈색소 수치가 더 낮게 나왔을 가능성을 배제할 수 없다 이러한 점을 보완한 임상 3상 REDEFINE이 진행 중이며, 2026년 하반기에

종료될 예정이다 임상 2상의 결과를 바탕으로 1년 이상의 임상 3상 시험 결과를 예측해보았을 때, CagriSema는 semaglutide와 tirzepatide를 능가하며 비만 수술에 상응하는 치료 효과를 보일 것으로 전망된다[9][10]

표4. CagriSema 2상 임상시험의 결과 (출처: Frias et al., 2023)

6.ResearchTrends&FutureGLP-1RAs

3 국내 GLP-1 RA 개발 현황: 한미약품의 Efpeglenatide

와 대웅제약의 Microneedle을 중심으로

해외에서는 semaglutide를 비롯한 GLP-1 RA 개발이 활발히 진행되고 있다 국내 제약사들도 이 분야에서

뒤처지지 않고 자국의 제약산업 발전을 위해 지속적인

연구와 개발 노력을 기울이고 있다 비록 해외에 비해 개발

규모와 시장은 작지만, 글로벌 경쟁에 대응하기 위해

다양한 신약 개발에 박차를 가하고 있다

현재 한미약품과 대웅제약은 국내 GLP-1 RA 개발에

있어서 중요한 이정표를 세우고 있다 한미약품은

efpeglenatide를 개발하고 있으며, 이는 당뇨 및 비만

치료에 대한 혁신적인 접근법을 제시하고 있다

대웅제약은 마이크로니들(microneedle)기술을 활용한

GLP-1 RA 개발에 집중하고 있으며, 이는 투약 편의성을

극대화할 수 있는 잠재력을 가지고 있다 이러한 연구들은

국내 제약산업의 경쟁력을 높이고, 향후 글로벌

시장에서의 입지를 강화하는 데 기여할 것으로 기대된다

1) Efpeglenatide

Efpeglenatide는 exendin-4 유사체로, 비펩타이드

링커를 통해 인간 항체 Fc(human antibody Fc region)

부위에 결합된 GLP-1 RA이다 현재 AMPLITUDE-

M이라는 임상 3상 시험이 진행 중이며, 이 연구는

efpeglenatide의 최종 승인 여부를 결정하는 중요한

단계이다 따라서 efpeglenatide의 임상 3상 연구를

살펴보고, 연구가 제시하는 주요 결과와 향후 전망을 논의해보았다

① 임상 디자인

5개국 54개 기관에서 진행된 다기관, 무작위, 이중맹검, 위약 대조 시험으로, 피험자들은 efpeglenatide 2mg, 4mg, 6mg 군과 위약군에 1:1:1:1로 무작위배정되어 56

주간 투여받았다 주요 선정 기준은 당화혈색소 수치가

10% 이하인 제2형 당뇨병 환자였으며, 주요 제외 기준은

시험 전 3개월 이내에 다른 혈당 강하 요법을 받은 자였다

당화혈색소의 기준을 10% 이하로 설정한 이유는, 당화혈 색소가 9 5% 이상인 중증도 당뇨병 환자는 단독 요법이

아닌 다른 치료 방식을 사용했을 가능성이 높기 때문이라 고 추정하였다

본 시험에서는 기타 혈당 강하 요법을 모두 중단한 상태에 서 진행되었으므로, 중증도의 환자가 기존 약물을 중단한

채 임상시험에 참여했을 경우 위험이 있었을 것이기 때문

이다 1차 유효성 평가 변수는 기준선으로부터 30주차까 지의 당화혈색소 변화였고, 2차 유효성 평가 변수는 기준

선으로부터 56주차까지 당화혈색소 변화, 30주차에 당화

혈색소 7% 미만 달성 여부, 기준선으로부터 30주차까지 공복혈당 수치의 변화, 기준선으로부터 30주차와 56주차 까지의 체중 변화였다 안전성 평가변수는 저혈당과 이상

반응을 포함하며, efpeglenatide가 항체에 결합된 약물이 기 때문에 면역원성 측면에서 anti-drug antibody(ADA) 생성도 평가되었다

② 결과 1차 평가 변수인 30주차까지의 당화혈색소 감소에서 모

든 용량군의 efpeglenatide가 위약 대비 우월성을 보였다 (그림 1) 2차 평가 변수에서는 4mg과 6mg 군에서 기준 선으로부터 30주차까지 공복혈당과 체중 변화에서 유의 한 우월성을 보였으며, 56주차까지의 체중 변화는 4mg 군에서만 유의미했다(그림 2) ADA 생성은 모든 치료군 에서 20% 미만의 환자에서 발생했으며, 효능이나 안전성 에 영향을 미치지 않았다

그림 1. 시간 경과에 따른 당화혈색소의 평균 변화 (출처: Frias et al., 2022))

6.ResearchTrends&Future

LS, least square; FPG, fasting plasma glucose; SE, standard error 그림 2. 공복혈당과 체중감소 변화 (출처: Frias et al., 2022)

③ 결론

Efpeglenatide는 투여 초기인 12주차부터 당화혈색소

감소가 나타났으며, 전체 56주 치료 기간 동안 지속적인

효과를 보였다 이번 연구 결과는 제2형 당뇨병 환자에서

단일 요법으로 사용된 다른 주 1회 GLP-1 RA의 효능과

대체로 일치하였다 특히, 6mg efpeglenatide의 당화혈

색소 감소는 SUSTAIN-1 연구에서 주 1회 피하 주사로 사

용된 semaglutide와 유사한 수준으로 나타났다 더불어

AMPLITUDE-O 연구의 탐색적 분석 결과에 따르면, 6mg

efpeglenatide가 심혈관 질환에 이점을 제공한다는 결과

가 있어, 이 용량의 사용이 선호되고 있다[11] 다만 체중

감소 효과는 4mg과 6mg efpeglenatide에서만 위약군

에 비해 유의미하게 나타났으며, dulaglutide와 비교해 더

큰 체중 감소를 보였고, semaglutide와 비교해서는 약간

낮은 수준의 감소가 있었다[12]

이번 임상 연구는 56주라는 긴 기간 동안 진행되었으며,

당뇨 환자들이 3개월 이상 아무런 치료를 받지 않았다는

점에서 현실적인 일반화에는 한계가 있다

그러나 기존의 혈당 강하 요법이 없었기에 efpeglenatide 의 영향을 직접적으로 평가할 수 있었다는 점에서 의의가

있다

2) Microneedle Patch

대웅제약은 비만 치료를 위한 혁신적인 방법으로 GLP-1 유사체를 이용한 마이크로니들 패치 형태의 신약을 개발하고 있다 이 첨단 기술은 약물 전달의 효율성을

극대화하고, 환자의 편의성을 높이기 위해 설계되었다

마이크로니들은 머리카락 두께의 약 3분의 1 수준의

미세한 바늘로 구성되어 있으며, 피부의 각질층을 통과해

미세혈관을 통해 약물을 전달하는 경피 약물 전달

시스템이다 대웅제약의 마이크로니들 패치 비만 치료제는 2024년 초에 임상 1상을 시작하였으며, 2028년 상용화를 목표로 하고 있다 대웅테라퓨틱스의 CPM (continuous permeation microneedle) 마이크로니들 기술 플랫폼을 적용하여, 개별 니들의 완전

밀착 포장 방식을 통해 마이크로니들과 약물의 안전성을

6.ResearchTrends&Future

그림 3. 대웅테라퓨틱스의 차별화된 CPM 기술 (출처: 대웅테라퓨틱스, CPM Technology)

극대화했다(그림3) 이 기술은 신경세포를 자극하지 않아

통증이 없으며, 기존 주사제와 동일한 약효를 제공하면서

도 약물의 전달 속도를 조절할 수 있다 또한 기존의 주사

제보다 투여가 용이하고, 통증과 감염이 적으며, 빠른 회

복력을 제공한다 이 혁신적인 약물 전달 시스템은 비만 치

료에 새로운 전환점을 제공할 것으로 기대되며, 환자들에

게 더 나은 치료 경험과 효율적인 약물 투여를 가능하게 하

여 비만 치료의 패러다임을 변화시킬 잠재력을 가지고 있

다[13]

4 GLP-1 RA의 확장성

Semaglutide는 당뇨 및 비만 치료에서 중요한 역할을 하

고 있지만, 몇 가지 한계가 존재한다 이러한 한계를 극복

하고 치료 효과를 더욱 향상시키기 위한 GLP-1 RA의 확

장성은 다음과 같이 살펴볼 수 있다

1) Semaglutide의 한계

Semaglutide의 투약은 근육량을 감소시켜 약물 투여

중단 이후 요요 현상이 나타날 수 있다 또한 semaglutide

로 인한 급격한 체중 감소는 흔히 ‘Ozempic face’라고 불

리는 안면 지방 감소로 인한 피부 처짐과 주름을 유발할 수

다른 비만 치료제

2) 한계 극복 방안

① 근육량 감소의 극복

Semaglutide의 투약으로 인한 근육량 감소를 해결하기 위해서는 약물과 운동, 식이 요법을 병행하는 것이 필요하 다 근육 감소를 방지하기 위해 다양한 약물과의 병용 요법 또한 연구되고 있으며, 크게 세 가지 기전으로 구분할 수 있다

Myostatin 억제: Myostatin은 근육 성장과 분화를 저해 하는 단백질로, Smad 복합체를 인산화하거나 Akt/mTOR 경로를 억제하여 근육 분해를 촉진하는 유전 자의 발현을 증가시킨다 (그림 4) Semaglutide로 인한

근육량 감소를 극복하기 위해, myostatin의 기능을 억제 하는 약물에 대한 연구가 진행되고 있다 대표적인 약물로

는 Roche의 RG6237과 Regeneron의 trevogrumab이 있다

Activin type 2 수용체 억제: Activin type 2 수용체는 myostatin과 결합하여 근육 분해를 촉진한다

우려도 존재한다 따라서 이러한 한계를 극복하기 위한 다양한 접근이 연구되고 있다

6.ResearchTrends&FutureGLP-1

MSTN, myostatin; ActRIIA/B, activin receptor type IIA/B; ALK 4/5, activin receptor-like kinase 4/5; AKT, protein kinase B (also known as AKT serine/threonine kinase); FOXO, forkhead box O; MuRF: muscle RING finger protein

그림4. Myostatin의 근육 감소 유도 기전 (출처: Yang et al., 2023)

이를 억제함으로써 근육량 감소를 방지할 수 있다 일라이

릴리는 Versanis에서 개발한 bimagrumab을 인수하여

semaglutide와 병용 임상을 진행하고 있으며, Regeneron의 garetosmab도 현재 임상 연구 중에 있다

선택적 안드로겐 수용체 조절: 선택적 안드로겐 수용체

조절 기전은 근육 소실을 방지하는 데 도움을 줄 수 있다

Veru는 원래 암 환자에서 근육 소실 치료를 위해

개발되었으나 임상에서 실패한 enobosarm을 인수하여,

semaglutide와 병용 임상을 진행하고 있다

이와 같은 접근 방법들은 semaglutide의 근육량 감소

문제를 해결하고, 보다 효과적인 치료를 제공할 수 있는

가능성을 열어준다

② 반감기 개선

Semaglutide의 반감기는 약 일주일로 긴 편이지만, 투약의 편의성을 더욱 높이기 위해 투여 간격을 주

1회에서 월 1회로 늘리기 위한 제형 개발이 진행되고 있다

대표적인 예로, Amgen의 AMG-133이 있다 이 약물은

GLP-1/GIP 이중 작용제로, GIP 수용체를 억제하는 항체가 포함되어 있다 용량에 따라 반감기가 14일에서

25일로 길어지며, 현재 월 1회 주사 제형으로

GIPR, gastric inhibitory polypeptide receptor; GLP-1, glucagon-like peptide

그림5. AMG-133의 구조 (출처: Véniant, M.M., Lu, SC., Atangan, L. et al., 2024)

임상 2상 연구가 진행되고 있다(그림5) 또한, 기존 펩타이드 치료제의 약효 지속 시간을 늘리기 위한 기술적 접근도 연구되고 있다[14] 예를 들어, 펩타이드 기반

신약 개발사 펩트론의 '스마트 데포' 기술이 있다 스마트

데포는 반감기가 짧은 펩타이드 약물의 투여 주기를 늘려주는 플랫폼 기술로, 수술용 생분해성 실로 사용되는

PLGA(poly(lactic-co-glycolic acid))를 미세구체 형태로

만들어 약물 전달체로 활용한다(그림6) PLGA가 시간이 지나며 분해됨에 따라, 그 안에 포함된 약물이 서서히 방출되는 방식으로 작용한다[15]

그림6. PLGA를 약물전달체로 사용하는 미세구체 기술 (출처: ResearchGate, Degradation mechanism of PLGA microspheres)

3) 이중/삼중 작용제

6.ResearchTrends&FutureGLP-1RAs

GLP-1 외의 인크레틴 호르몬과 복합제의 시너지 효과에

착안하여, 기존 단일제에 비해 체중 감소 효과가 뛰어난 이

중 작용제(GLP-1/GCG 또는 GLP-1/GIP) 및 삼중 작용제

(GLP-1/GIP/GCG)의 개발이 활발히 진행되고 있다 이들

약물은 글로벌 제약사들에 의해 주목받고 있으며, 여러 가

지 개발 사례가 있다

Zealand Pharma의 dapiglutide는 GLP-1과 GLP-2의

이중 작용제로, 비만과 경증 염증 치료를 목표로 하고 있다

[16] Viking의 VK2735는 GLP-1과 GIP의 이중 작용제

로 , 비만 및 다양한 대사 질환 개선을 위해 피하주사와 경

구 제형으로 개발 중이다[17] Neurobo와 동아에스티의

DA-1726은 GLP-1과 글루카곤의 이중 작용제로, 임상 전

동물 모델에서 semaglutide와 비교하여 우수한 체중 감

소 효과를 보였으며, 대사이상관련 지방간염(metabolic dysfunction-associated steatohepatitis, MASH)에 대 한 치료 가능성도 가지고 있다[18]

노보 노디스크의 Wegovy®에 대응할 수 있는 주요

GLP-1 RA 계열의 비만 치료제는 일라이 릴리가 보유한

Zepbound®이다 Zepbound®는 성분명 tirzepatide로 , 2022 년 2 분기에 당뇨 치료제인 마운자로가

출시되었으며 , 2023 년 4 분기에는 비만 치료제인

Zepbound® 가 출시되었다 2024 년 3 월 초 , Zepbound®는 7만7590건의 신규 처방을 기록한 반면, Wegovy®는 7만1000건으로 6000건 감소했다 미국

시장에서 Zepbound® 의 처방이 증가한 이유로는 가격적인 측면에서 매력적이기 때문이라고 현지 전문가들은 분석하고 있다[21] 우리는 이러한 경제적인

측면 외에도 tirzepatide가 semaglutide에 비해 어떤

특장점이 있는지 살펴보았다

1) Tirzepatide

Tirzepatide 는 39 개의 아미노산으로 구성된 변형

삼중 작용제의 개발 사례로는 일라이 릴리의 retatrutide

와 한미약품의 HM15275가 있다 일라이 릴리의

retatrutide는 GLP-1/GIP/GCG의 삼중 작용제로, 임상 2

상에서 비만 또는 과체중 환자에게 최대 17 5%의 평균

체중 감소를 보였으며, 48주차에는 최대 24 2%의 체중

감소를 기록했다 현재 임상 3상이 진행 중이다[19]

HM15275는 고도 비만, 2형 당뇨 및 이상지질혈증에 대

한 특화된 치료를 목표로 하고 있으며, 현재 임상 1상을 위 한 IND 제출을 완료했다[20]

펩타이드로, 20번째 탄소에 지방 이중산(fatty diacid)을 포함하고 있어 알부민과 결합하여 반감기가 연장된다 [22] 따라서 Zepbound® 는 Wegovy® 와 마찬가지로 주 1회 피하주사로 투여된다 다만 GLP-1 수용체만 활성화시키는 semaglutide 와 달리 , tirzepatide는 GIP와 GLP-1 수용체를 모두 선택적으로 활성화시킨다 전임상 데이터에 따르면, tirzepatide의 GIP 수용체에 대한 친화도는 원래 GIP와 동일하나, GLP-1 수용체에 대한 친화도는 원래 GLP-1보다 약 5배

낮았다 그러나 GIP 활성화는 GLP-1 수용체 활성화와

시너지 효과를 발휘하여 GLP-1 수용체 단독 작용보다

쥐에서 더 큰 체중 감소를 유도하였다 임상 2 상

연구에서는 제 2형 당뇨병 환자들에게 임상적으로

유의미한 체중 감소를 보였으며, 비만 치료를 위한 추가

연구가 필요하다는 결론을 얻었다[23] 이에 따라 임상

5 Wegovy®의 경쟁품, Zepbound®

노보 노디스크가 먼저 시장에 semaglutide를 선보이며

2024년 첫 분기에만 43억 달러의 매출을 기록했다 현재

3상 SURMOUNT-1에서는 당뇨병이 없는 비만 또는 과체중 성인에서 tirzepatide 의 효능과 안전성을 평가하였다

6.ResearchTrends&FutureGLP-1

2) SURMOUNT-1

① 임상 디자인

(a) 기본적 디자인

무작위, 이중맹검, 위약 대조 3상 시험으로, 9 개국,

119개의 기관에서 시행되었다 피험자들은 tirzepatide 5, 10, 15mg과 위약군의 4가지 군에 1:1:1:1로 무작위

배정되었다 2주 간의 검사 기간(screening period)를

거친 후 72주 간 1일 1회 피하주사를 받았고, 생활 습관에

대한 중재도 동반되었다 2 5mg에서 시작하여 배정받은

용량까지 4 주 간격으로 2 5mg 씩 증량하였으며 ,

20 주차부터는 배정된 용량을 유지하였다 아울러

피험자들은 국가 , 성별 , 당뇨전단계 여부에 따라

계층화되었다

(b)피험자 모집 기준

본 임상시험의 주요 모집 기준은 다음과 같이 정리할 수

있다(표5)

(c)유효성 평가변수

공동 1차 유효성 평가변수는 기준선에서 72주까지 체중

변화 백분율과 72주차에서 5% 이상의 체중 감량을 보인 피험자 비율이다 주요 2 차 유효성 평가변수는

기준선에서 72주차까지 허리둘레, 수축기 혈압, 공복

인슐린과 지질 수치, SF-36 신체 기능 점수 등이었다

(d)안전성 평가변수

안전성 평가변수는 치료 기간 중 발생한 이상반응과

중대한 이상반응을 포함했다

(e)통계학적 분석

본 연구는 2400명의 표본 크기가 tirzepatide의 위약에

대한 우수성을 입증하는 데에 90% 이상의 효과 검정력 (effective power) 을 제공할 것이라고 판단

하였고, tirzepatide군과 위약군 간의 72주 후 평균 체중 감소 비율 차이는 최소 11%, 표준 편차는 10%, 중도 탈락률 (discontinuation rate) 은 25% 일 것이라고

가정하였다 Intention to treat(ITT)원칙에 입각하여 유효성과 안전성 결과는 무작위로 배정된 모든 참가자의 데이터를 사용하여 분석했다 유효성은 두 가지 추정값을 사용하여 평가되었다

치료 계획 추정값(treatment regimen estimand) : 치료 중단 여부와 관계없이 모든 참가자에게서 tirzepatide 의 평균 치료 효과를 평가한다

72주차에서 10%, 15%, 20% 이상의 체중 감량을 보인 피험자 비율 , 기준선에서 20주차까지 체중 변화, 선정기준 제외기준 -18세 이상, BMI 30 이상인 자 -18세 이상, BMI 27 이상이거나 체중 관련 합병증을 1개 이상 가진 자 (고혈압, 이상지질혈증,

표5. SURMOUNT-1 피험자 모집 기준 (출처: Ania M. Jastreboff et al., 2022)

효능 추정값(efficacy estimand)

6.ResearchTrends&FutureGLP-1

: 치료가 계획대로 시행되었을 경우의 평균 치료 효과를

평가한다 보고된 모든 결과는 특별한 명시가 없는 한 치료

계획 추정값(treatment regimen estimand)을 기반으로

하였다 제 1종 오류는 각 추정값에 대해 독립적으로

강력하게 통제되었다

② 결과

(a) 피험자 분포

총 2,539명의 피험자를 대상으로 스크리닝을 진행했고,

전체적으로 86 0%의 피험자가 주요 시험 치료 기간을 완료했으며, 지정된

피험자들에 대한 인구학적 특징은

다음과 같다(표6) 평균 나이는 44 9세였으며, 대부분이

여성(67 5%)이고 백인(70 6%)으로 구성되었다 평균

체중은 104 8 kg, 평균 BMI는 38 0, 평균 허리둘레는

114 1 cm였다 피험자들은 평균적으로 14 4년동안 비만

상태를 유지했으며 , 40 6% 는 기준선에서 당뇨

전단계였고, 3분의 2가 한 개 이상의 체중 관련 합병증을 가지고 있었다

(b)유효성 결과-1

차 유효성 평가변수

6.ResearchTrends&FutureGLP-1RAs

치료 계획 추정값(treatment-regimen estimand)을

기준으로, 첫 번째 1차 유효성 평가변수인 기준선에서

72주차까지의 평균 체중변화율은 다음 표와 같다(표7)

평균 체중변화율 위약군 대비 차이

Tirzepati de, 5mg

Tirzepati de, 10mg

Tirzepati de, 15mg

−15.0% (95% CI −1 5.9, −14.2)

−19.5% (95% CI, − 20.4, −18.5)

−20.9% (95% CI, − 21.8, −19.9)

Placebo −3.1% (95% CI, −4 .3 −1.9)

−11.9% (95% CI, − 13.4, −10.4)

−16.4%(95% CI, −1 7.9, −14.8)

−17.8% (95% CI, − 19.3, −16.3)

표7. 기준선에서 72주차까지의 평균 체중변화율

(출처: Ania M. Jastreboff et al., 2022)

모든 tirzepatide 용량군이 위약군보다 우수한 결과를

보였으며, P 값이 0 001 미만으로 나타나 통계적으로

매우 유의미한 차이를 보였다 Tirzepatide 투여군 간에는

용량 의존적인 체중 감소가 나타났으며, 20주 차부터는

위약군에 비해 유의미하게 더 큰 체중 감소를 기록했다

두 번째 1차 유효성 평가변수인 72주 후 체중이 5% 이상 감소한 피험자의 비율은 다음 표와 같다(표8)

Tirzepati de, 5mg 85% (95% CI, 82, 89) 89% (95% CI, 87, 92)

Tirzepati de, 10mg 89% (95% CI, 86, 92) 96% (95% CI, 95, 98)

Tirzepati de, 15mg 91% (95% CI, 88, 94) 96% (95% CI, 95, 98)

Placebo 35% (95% CI, 30, 39) 28% (95% CI, 24, 31) 표8.72주 후 체중이 5% 이상 감소한 피험자의 비율 (출처: Ania M. Jastreboff et al., 2022)

추정값 모두에서 P 값이 0 001 미만으로 , 모든 tirzepatide 용량군이 위약군에 비해 통계적으로 유의미하게 높은 비율을 보였으며, 효능 추정값을 사용할 때 tirzepatide가 위약에 비해 체중 감소 효과가 훨씬 더 크게 나타남을 확인할 수 있었다

(c)유효성 결과-2차 유효성 평가변수

72주 후 모든 용량의 tirzepatide 군에서 기준선 대비

(그림7) 치료 계획 추정값 기준 체중 5% 이상 감소 피험자 비율 효능 추정값 기준 체중 5% 이상 감소 피험자 비율

그림7 기준선에서 72주차까지의 평균 체중변화율

(출처: Ania M. Jastreboff et al., 2022)

체중 감소가 10% 이상, 15% 이상, 20% 이상인 비율과 허리 둘레 감소 정도가 위약군보다 더 높았다(표9) 특히, 72주 후 tirzepatide를 복용한 피험자들 중 상당수가 체중 감소 목표를 달성한 반면, 위약군에서는 목표 달성 비율이

매우 낮았다 다른 주요 2차 유효성 평가변수에 대한 결과 또한 전체적으로 tirzepatide 군이 위약에 비해 우월한 효과를 보였다 72 주 차에는 1tirzepatide 군의 기준선에서 당뇨 전단계 상태였던 참가자들 중 95 3%가 정상 혈당으로 돌아온 반면, 위약군에서는 61 9%가 정상 혈당으로 회복되었다 SF-36 신체 기능 점수는 tirzepatide 군에서 위약군보다 더 큰 증가를 보였으며, 이는 참가자들이 신체 기능에 대한 인식이 tirzepatide 투여로 인해 개선될 가능성이 더 높다는 것을 의미한다

1각 용량의 tirzepatide군에서 데이터를 통합하여, pooled tirzepatide group을 대상으로 결과값을 산출하였다

6.ResearchTrends&FutureGLP-1RAs

표9. 주요 2차 유효성 평가 결과 (출처: Ania M. Jastreboff et al., 2022)

표10. 주요 2차 유효성 평가 결과 (출처: Ania M. Jastreboff et al., 2022)

(d)안전성 결과

치료 기간 동안 최소 하나의 이상반응을 경험한 피험자의

수는 tirzepatide 5mg, 10mg, 15mg 군에서 각각 510, 520, 497명으로 나타났다 이는 위약군의 463명에 비해

많은 수이지만 큰 차이를 보이지는 않았다 이상반응의

대부분은 위장관계 부작용으로, 대체로 일시적이고

경증에서 중등도 정도였으며 , 용량 증량 과정에서

발생했다 중대한 이상반응의 비율은 tirzepatide 군과

위약군에서 유사했으며, 이 중 약 21%는 코로나19와

관련이 있는 것으로 추정되었다

③ 결론

Tirzepatide는 다른 체중 감소 약물의 임상 3상 연구

결과와 비교했을 때 매우 높은 체중 감소 효과를 보였다

특히 tirzepatide 15mg군의 36 2%가 25% 이상의

체중감소율을 달성하였는데, 이는 약 25%에서 30%의

체중 감소를 초래하는 비만 수술과 유사한 수치이다 이는 tirzepatide의 이중 작용기전 때문인 것으로 생각되는데, 복합적인 호르몬 경로의

가능성이 있기 때문이다

최근 연구 결과에 따르면, semaglutide 2 4mg는

위약보다 12 4% 더 뛰어난 체중 감소 효과를 보였으며, 전체 피험자의 3분의 1이 20% 이상의 체중 감소를 경험했다 한편, tirzepatide 5mg은 위약보다 11 9% 더 효과적인 체중 감소를 보였고, 전체 피험자의 30%가 20% 이상의 체중 감소를 나타냈다 두 연구는 표본과 임상 디자인이 달라 직접적인 비교는 아니었지만, tirzepatide 5mg의 체중 감소 효과는 semaglutide 2 4mg과 유사하다는 결론을 내릴 수 있었다 또한, tirzepatide 10mg, 15mg 군은 tirzepatide 5mg군보다 더 뛰어난 체중 감소 효과를 보였으나, 안전성 평가 결과 용량별로 큰 차이는 없었다 따라서 15mg 용량이 일부 환자들에게 추가적인 이점을 제공할 가능성이 있으며, 최적의 용량을 선택하면 semaglutide보다 더 우수한 체중 감소 효과를 나타낼 것으로 예상된다

3) GLP-1 RA의 새로운 기준: Zepbound®의 차별성

Zepbound®의 우수성은 다음과 같은 몇 가지 주요 요소에서 두드러진다 Zepbound®는 이중 작용 기전을 통해 뛰어난 체중 감량 효과를 나타내며, 체중 감소율이

6.ResearchTrends&FutureGLP-1RAs

20 9% 로 , 가장 효과적인 체중 감소를 보였던

Wegovy®의 16%를 능가하고 있다 또한, GLP-1 RA의

한계인 근육량 감소를 Zepbound®는 비교적 효과적으로

극복할 수 있을 것으로 보인다 Semaglutide의 STEP1 및

SUSTAIN8 임상 시험에서는 약 40%의 근육량 감소가

관찰된 반면 , tirzepatide 가 포함된 SURMOUNT-1

시험에서는 근육량 감소가 약 15%로 나타나 그 가능성을

입증하였다 [24] Zepbound® 는 요요현상에서도

긍정적인 결과를 보였다 SURMOUNT-4 임상

시험에서는 36주 동안 tirzepatide를 사전 투여한 후,

참가자들을 두 그룹으로 나누어 하나의 그룹에는

placebo 를 , 다른 그룹에는 계속해서 tirzepatide 를

투여하였다 결과적으로, placebo 군에서는 체중이 다시

증가하는 반면, tirzepatide 군에서는 꾸준한 체중 감소가

유지되었다[25] 이로 인해, Zepbound®가 요요현상을

효과적으로 극복할 수 있을 것이라는 기대가 커지고 있다

II. GLP-1 RAs의 적응증 확대

1. GLP-1RA의 NASH 치료제로서의 가능성

1) MAFLD/MASH란?

2 대사이상관련 지방간질환(metabolic dysfunctionassociated steatotic liver disease, MASLD) 은

알코올을 거의 마시지 않거나 전혀 마시지 않는 개인(여성의 경우 20g/d 미만, 남성의 경우 30g/d

미만 ) 에서 간세포의 5% 이상이 거대수포성

지방증 (macrovesicular steatosis) 을 보이는 것으로

정의된다 지방증이 다른 원인에서 기인하는 경우

MASLD 진단에서 배제되며, 여기에는 약물, 굶주림,

단일유전자성 질환 등이 있다[27] MASLD는 질병

진행에 따른 스펙트럼이 존재한다(그림8)[28]

대사이상관련 지방간 (metabolic dysfunction-

associated steatotic liver, MASL)은 가벼운 염증을

동반하는 거대수포성 지방증이 특징이다 대사이상관련 지방간염 (metabolic dysfunction-associated steatohepatitis, MASH) 은 염증과 풍선화 (ballooning)와 같은 세포 손상이 추가적인 특징이며, 섬유화(fibrosis)가 동반될 수도, 동반되지 않을 수도 있다 간경화 (cirrhosis) 는 섬유성 격막 (fibrous septa) 의 띠들이 형성되어 간경화성 결절이 생기는 것이다

MASLD 발병의 기본원리는 간세포에 지방이 축적됨에

따른 지방독성(lipotoxicity)에 의한 것이다 에너지가

과잉 공급되면, 간세포는 신규지방합성을 통해 지방산을

축적한다 또한 지방조직은 지방 저장 능력이 초과되어서

염증 경로 활성화 및 인슐린 저항성이 발생하고, 이에 따라

증가한 혈중 지방산이 간세포에 축적된다 이에 따른 간세포에서의 지방독성은 MASH을 유발한다 MASLD는 복부비만, 인슐린 저항성, 이상지질혈증, 고혈압 등의 대사이상과 밀접한 연관이 있다[27] 실제로, MASH 환자의 약 82%는 비만을, 약 48%는 제2형 당뇨병을 동반한다[29]

비만과 대사성 동반 질환의 유병률 증가와 함께 전 세계적으로 MASLD/MASH의 유병률이 증가하고 있다

MASLD는 전세계적으로 가장 흔한 만성 간질환으로, 유병률은 성인 인구의 25-30%로 추정되며, 대장암 검진을 받고 있는 무증상 환자의 14%에서 MASH가 확인되기도 하였다[27] MASLD, 특히 섬유화가 있는 MASH는 심혈관 질환, 만성 신장 질환, 특정 간 외

악성종양의 발병 위험을 증가시키며 , MASH 관련

간경화는 향후 10년 동안 간 이식의 주요 원인이 될

것으로 전망된다[30]

그러나 현재 MASH의 약물학적 치료제는 2023년 FDA 승인된 resmetirom(Rezdiffra®) 하나뿐으로, 갑상선

2대사이상관련 지방간질환(MASLD)의 이전 명칭은 비알코올성 지방간질환(nonalcoholic fatty liver disease, NAFLD)이었다. ‘비알코올성’이라는

단어가 질병의 원인을 정확히 설명하지 못하고 비알콜성이라는 특징이 강조되며 ‘fatty’라는 단어가 거부감을 유발하기 때문에, 2023년 국제적으로

명칭 변경에 대한 합의가 이루어졌다[26].

6.ResearchTrends&Future

ER, endoplasmic reticulum; FFA, free fatty acid; HCC, hepatocellular carcinoma; HSCs, hepatic stem cells; LSECs, liver sinusoidal endothelial cells; NASH, nonalcoholic steatohepatitis; PRR, pattern recognition receptors; TGF-β, transforming growth factor-beta; TNFSF, tumor necrosis factor superfamily.

대사이상관련 지방간질환(MASLD)의 스펙트럼(출처: Anstee, Q. M., et al., 2019)

호르몬 수용체 β의 작용제(agonist)로서 작용한다 따라서

MASH와 MASH 관련 간경화는 상당한 미충족 의료

수요가 있으며, 현재 다양한 접근 방식의 치료제들이

활발하게 연구되고 있다(그림9)[30]

2) GLP-1 RA의 MASH 치료제로서의 작용 기전

GLP-1 RA의 체중 감량 효과는 MASH 개선의 주요 작용 기전이며, 이외에도 체중 감량과 무관한 작용 기전들이

MASH 치료제로서 가능성을 보여준다(그림3)[31]

GLP-1 RA의 체중 감량 효과는 MASLD에 긍정적인

영향을 준다 적절한 식이요법과 규칙적인 운동을 통한

체중 감량은 주요 치료법이며, 7-10% 이상의 체중 감량

시 질병의 진행을 막고 간 지방증, 염증 및 간 섬유화를

개선한다[31] 체중 감소는 간 내 중성지방 축적을 줄여

간 지방증을 개선하며[32], 말초 인슐린 민감도를 높여 간

손상의 원인을 감소시킬 수 있다

GLP-1 RA (exenatide[33], dulaglutide[34], liraglutide[35], semaglutide[36]) 를 투여했을 때 ALT

수치가 감소했으며, 이를 통해 GLP-1 RA의 간 손상 개선

효과를 확인할 수 있었다 GLP-1 RA는 간 섬유화

억제하며, 이는 5개의 콜라겐

감소와 관련이 있다[32] GLP-1 RA는 새로운 콜라겐 생성을 억제하고 기존 섬유화 개선에 기여할 수

있으나, 이미 형성된 섬유화를 제거하는 데는 더 많은 시간이 필요하다

그 외 간세포 인슐린 저항성 감소 , Farnesoid X receptor(FXR) 신호 전달 경로 활성화, 항염증 기전이 MASH 개선에 영향을 미칠 것으로 예상된다[31]

GLP-1 RA의 작용기전들이 MASLD 치료에 실제로

유효성이 있는지 확인하기 위한 임상연구들이 진행되고 있다 현재까지 GLP-1 RA 치료의 이점이 직접적인 작용에 의한 것인지, 아니면 약물로 인한 체중 감량의 간접적인 작용에 의한 것인지에 대해서는 알려져 있지 않았다 복합적이고 다양한 작용 기전을 통해 유익한 효과를 미치는 것으로 추정된다

6.ResearchTrends&Future

ACC, acetyl-CoA carboxylase; ER, endoplasmic reticulum; FXR, farnesoid X receptor; GIP, glucose-dependent insulinotropic polypeptide; GLP-1, glucagonlike peptide 1; JNK, c-jun N-terminal kinase; NAFLD, non-alcoholic fatty liver disease; NASH, non-alcoholic steatohepatitis; NLRP3, NLR family pyrin domain containing 3; PPAR, peroxisome proliferator-activated receptor; ROS, reactive oxidative stress; SGLT-2, sodium-glucose linked transporter 2; THR-β, thyroid hormone receptor-β.

그림9. 대사이상관련 지방간염(MASH)의 병태생리학적 개념에 따른 현재 치료 목표들 (출처: Tilg, H., et al., 2023)

섬유화를 가진 환자를 대상으로 한 2상, 이중 맹검, 무작위

배정, 위약 대조 임상시험이다[37] 해당 임상시험에서

참가자들은 1일 1회 피하 주사로 semaglutide 0 1mg,

0 2mg, 0 4mg 또는 위약을 72주간 투여받았으며, 일차

평가변수는 72주차 시점에서 섬유화의 악화 없이 MASH의 관해를 달성한 환자의 비율로 설정되었다 시험

결과, 섬유화의 악화 없이 MASH 관해를 달성한 비율은

위약군에서 17%, semaglutide 0 1mg군에서 40%, 0 2mg 군에서 36%, 0 4mg 군에서 59% 로

확인되었으며 , 0 4mg 군에서 위약군과 비교 시

통계적으로 유의한 차이를 보였다(P<0 001) 확증적 이차

평가변수인 MASH의 악화 없이 섬유화가 최소 한 단계

이상 개선된 환자의 비율은 위약군에서 33%,

semaglutide 0 1mg군에서 49%, 0 2mg군에서 32%, 0 4mg 군에서 43% 로 나타났으며 , 0 4mg 군에서

위약군과 비교 시 통계적으로 유의한 차이가

없었다(P=0 48)

Semaglutide 투여군에서 가장 흔하게 관찰된 부작용은

위장관 관련 이상 반응이었다

2) Semaglutide 2상 (NCT03987451)

NCT03987451 임상시험은 체질량지수(body mass index)가 27㎏/㎡ 이상이고 F4 단계 섬유화에 해당하는 간경화를 동반한 MASH 환자를 대상으로 한 2상, 다국적, 다기관 , 이중 맹검 , 무작위 배정 , 위약 대조 임상시험이다[38] 해당 임상시험에서 참가자들은 주 1회

피하 주사로 semaglutide 2 4mg 또는 위약을 48주간 투여받았으며, 일차 평가변수는 48주 시점에서 MASH의 악화 없이 섬유화가 한 단계 이상 개선된 비율로

설정되었다 시험 결과, MASH의 악화 없이 섬유화가 한

단계 이상 개선된 비율은 semaglutide 2 4mg군에서 11%, 위약군에서 29%로 확인되었고, 통계적으로 유의한 차이가 없었다(P=0 087) 주요 이차 평가변수는

6.ResearchTrends&FutureGLP-1RAs

MASH의 관해를 달성한 참가자의 비율로 설정되었다

시험 결과 , semaglutide 2 4mg 군에서 34%, 위약군에서 21%로 나타났고, 통계적으로 유의한 차이가 없었다(P=0 29) Semaglutide 투여군과 위약군에서

비슷한 비율의 환자가 부작용을 경험하였다

Semaglutide 투여군에서 가장 흔하게 관찰된 부작용은

위장관 관련 이상 반응이었으며, 대부분 경증 또는

중증도에 해당하였다

3) Tirzepatide 2상 (NCT04166773)

NCT04166773 임상시험은 MASH 및 F2/F3 단계

섬유화를 가진 환자를 대상으로 한 2상, 용량 탐색, 다기관,

이중 맹검, 무작위 배정, 위약 대조 임상시험이다[40]

해당 임상시험에서 참가자들은 주 1회 피하 주사로

tirzepatide 5mg, 10mg, 15mg 또는 위약을 52주간

투여받았으며, 일차 평가변수는 52주 시점에서 섬유화의

악화 없이 MASH의 관해를 달성한 환자의 비율로

설정되었다 시험 결과, 섬유화의 악화 없이 MASH

관해를 달성한 비율은 위약군에서 10%,

tirzepatide 5mg 군에서 44%, 10mg 군에서 56%, 15mg군에서 62%로 확인되었으며, 세 용량군 모두 위약군과 비교 시 통계적으로 유의한 차이(P<0 001)를

보였다 주요 이차 평가변수인 MASH의 악화 없이 섬유증이 최소 한 단계 이상 개선된 비율은 위약군에서 30%, tirzepatide 5mg 군에서 55%, 10mg 군에서 51%, 15mg 군에서 51% 로 나타났다 Tirzepatide 투여군에서 가장 흔하게 관찰된 부작용은 위장관 관련

이상 반응이었으며 , 대부분 경증 또는 중등도에 해당하였다

4) 3개의 임상 비교 및 결론 도출

세 개의 임상시험을 비교한 결과, 섬유화의 악화 없이 MASH의 관해를 달성한 환자의 비율은 각각 2 4mg semaglutide 주 1회, 0 4mg semaglutide 매일 1회, 15mg tirzepatide 매일 1회 투여군에서 34%, 59%, 62%로 나타났으며, 위약 대비 비율 차이는 각각 13%, 42%, 52%로 보고되었다 이는 세 임상시험 간 유효성의 차이가 존재함을 시사하며, 그 이유에 대해 가설을 다음과 같이 제시할 수 있었다

GLP-1 RA, glucagon-like peptide 1 receptor agonist; HbA1c, hemoglobin A1c; FA, fatty acid; AKT, protein kinase B; ER, endoplasmic reticulum; FAM3A, FAM3 metabolism regulating signaling molecule A; FXR, farnesoid X receptor; LXR, liver X receptor.

그림10. MASLD 치료에서 GLP-1 RA의 잠재적 작용 기전 (출처: Nevola et al., 2023)

6.ResearchTrends&FutureGLP-1RAs

첫 번째로, MASH의 관해에 대한 유효성 입증에 실패한

NCT02970942 임상시험에서는 짧은 임상기간이 주요

한계로 지적된 바 있다 그러나 NCT04166773

임상시험과 NCT02970942 임상시험은 용량 증량 기간을

제외한 치료 기간이 동일하게 32주였기 때문에, 두 임상 간의 결과 차이는 기간의 영향보다는 다른 요인에

기인했을 가능성이 크며, 환자군의 차이가 유효성 차이에

더 큰 영향을 미쳤을 것으로 판단된다 NCT03987451와

NCT04166773 임상은 F2 및 F3 단계 섬유화 환자를

대상으로 한 반면, NCT02970942 임상은 F4 단계의

환자를 대상으로 진행되었기 때문에 , 보다 진행된

섬유화를 가진 환자군이 포함된 NCT02970942

임상에서는 관해율이 상대적으로 낮게 나타났을 수 있다

그러나 NCT03987451 임상과 NCT04166773

임상에서는 환자군이 거의 동일하고, NCT03987451

임상의 기간이 더 길었음에도 불구하고, NCT04166773

임상에서 더 우수한 결과가 나타난 것을 확인할 수 있었다

이러한 결과는 두 임상 간의 차이가 사용된 약물의

차이에서 기인한 것으로 결론지을 수 있었다

NCT03987451 임상에서는 semaglutide가 사용된 반면

NCT04166773 임상에서는 tirzepatide가 사용되었다

이미 혈당 조절 및 체중 감량 측면에서 tirzepatide가

semaglutide보다 우수한 효과를 보인다는 연구 결과가

보고된 바 있으며 [41] NCT04166773 임상에서 더

우수한 결과가 나타난 이유 또한 tirzepatide 가

semaglutide보다 더 높은 유효성을 갖기 때문이라는

추측이 가능하다

또한 NCT02970942 임상에서 semaglutide 는

MASH의 관해에는 유효성을 보였으나, 섬유화 개선에는

유효성을 입증하지 못했다 NCT03987451 임상에서는

오히려 실험군에서 섬유화 개선을 달성한 환자의 비율이 위약군보다 낮았으며, NCT04166773 임상에서는 이차 평가변수의 P값이 산출되지 않아

정확한 비교는 불가능했으나, 수치상으로 MASH 관해에

대해 더 효과적임을 확인할 수 있었다 이를 종합하면, GLP-1RA는 섬유화 개선보다는 MASH 관해에서 더 두드러진 효과를 보인다고 결론 내릴 수 있다

그 이유는 GLP-1RA의 체중 감소 효과가 MASH 관해를 유발하지만, 섬유화 개선에는 상대적으로 효과가 적기

때문이라고 추정된다 GLP-1RA의 MASH에 대한 주요

작용기전은 체중 감소에 의한 간접적 효과로 설명되며, 일부 직접적인 작용기전도 존재하지만, 여러 연구에서는

체중 감소와 인슐린 저항성 개선이 GLP-1RA의 핵심 메커니즘이라고 보고하고 있다[31][37] 체중 감소는

섬유화 개선보다는 MASH 관해와 더 밀접한 연관성을 가지는 것으로 알려져 있는데, 293명의 MASH 환자를

대상으로 실시한 전향적 연구에 따르면 체중 감소는

지방증 개선 및 NAFLD activity score(NAS) 점수 감소와 강한 상관관계를 보였으나 , 섬유화 개선과는 약한

연관성을 보였다[42] 또한, 446명의 MASLD 환자를

대상으로 실시한 다른 전향적 코호트 연구에 따르면

섬유화가 개선된 환자와 그렇지 않은 환자 간에 유의미한

체중 변화가 없었다는 결과도 보고되었다[43] MASH는 지방 축적과 더 밀접한 관련이 있는 반면, 섬유화는 복잡한 과정이 추가로 관여하는 질환이기 때문에[44] GLP1RA의 단순한 체중 감소 효과로는 섬유화 개선에 미치는 영향이 제한적일 수 있다

6.ResearchTrends&FutureGLP-1RAs

[17] https://vikingtherapeutics.com/pipeline/metabolic-disease-program/vk2735/ Reference

[1]http://m.biospectator.com/view/news_view.php?varAtcId=11744

[2]Malkov D, Angelo R, Wang HZ, Flanders E, Tang H, Gomez-Orellana I. Oral delivery of insulin with the eligen technology: mechanistic studies. Curr Drug Deliv. 2005 Apr;2(2):191-7. doi: 10.2174/1567201053586001. PMID: 16305420.

[3]Min, S.H., & Cho, Y.M. (2015). Clinical Application of Glucagon-Like Peptide-1 Receptor Agonists. The Journal of Korean Diabetes, 16, 252-259.

[4]삼성증권. (2024). 헬스케어 (NEUTRAL) 살 빼면서, 주가는 벌크업

[5]Wharton S, Blevins T, Connery L, Rosenstock J, Raha S, Liu R, Ma X, Mather KJ, Haupt A, Robins D, Pratt E, Kazda C, Konig M; GZGI Investigators. Daily Oral GLP-1 Receptor Agonist Orforglipron for Adults with Obesity. N Engl J Med. 2023 Sep 7;389(10):877-888. doi: 10.1056/NEJMoa2302392. Epub 2023 Jun 23. PMID: 37351564.

[6]http://www.newsthevoice.com/news/articleView.html?idxno=32782

[7]CagriSema and the link between obesity and type 2 diabetes, Apovian, Caroline M et al., The Lancet, Volume 402, Issue 10403, 671 - 673

[8]https://www.researchgate.net/figure/Physiological-role-of-amylin-IAPP-has-endocrine-aswell-as-auto-paracrine-effects-It_fig2_323977456

[9] Frias, Juan P et al. (2023). Efficacy and Safety of Co-Administered Once-Weekly Cagrilintide 2·4 Mg with Once-Weekly Semaglutide 2·4 Mg in Type 2 Diabetes: A Multicentre, Randomised, Double-Blind, Active-Controlled, Phase 2 Trial. The Lancet, 402(10403), 720–730.

https://doi.org/https://doi.org/10.1016/S0140-6736(23)01163-7

[10] Apovian, Caroline M et al. (2023). CagriSema and the Link between Obesity and Type 2 Diabetes. The Lancet, 402(10403), 671–673.

https://doi.org/https://doi.org/10.1016/S0140-6736(23)01291-6

[11] Neca. (2016). 제2형 당뇨병 치료제 에페글레나타이드 (Efpeglenatide). 한국보건의료연구원

[12]Frias JP, Choi J, Rosenstock J, Popescu L, Niemoeller E, Muehlen-Bartmer I, Baek S. Efficacy and Safety of Once-Weekly Efpeglenatide Monotherapy Versus Placebo in Type 2 Diabetes: The AMPLITUDE-M Randomized Controlled Trial. Diabetes Care. 2022 Jul 7;45(7):1592-1600. doi: 10.2337/dc21-2656. PMID: 35671039; PMCID: PMC9274225.

[13] (2023, June 15). 대웅제약 Newsroom. https://newsroom.daewoong.co.kr/archives/18834

[14] 삼성증권. (2024). 헬스케어 (NEUTRAL) 살 빼면서, 주가는 벌크업

[15] https://pharm.edaily.co.kr/news/read?newsId=01459606638892200&mediaCodeNo=257

[16] https://www.zealandpharma.com/pipeline/dapiglutide/

6.ResearchTrends&FutureGLP-1RAs

[18] https://www.neurobopharma.com/da-1726

[19]https://investor.lilly.com/news-releases/news-release-details/lillys-phase-2-retatrutideresults-published-new-england-journal

[20] https://www.hanmi.co.kr/science/pipeline/focused/hm15275.hm

[21]https://www.pharmnews.com/news/articleView.html?idxno=241386

[22]Obesity pharmacotherapy: incretin action in the central nervous system, Boer, Geke Aline et al., Trends in Pharmacological Sciences, Volume 44, Issue 1, 50 - 63

[23]Tirzepatide Once Weekly for the Treatment of Obesity, Ania M. Jastreboff et al. The New England Journal of Medicine, Volume 387, No.3 2022.7.21

[24]삼성증권. (2024). 헬스케어 (NEUTRAL) 살 빼면서, 주가는 벌크업

[25]Aronne et al.,2024, 삼성증권 인용

[26] Rinella, M. E., Lazarus, J. V., Ratziu, V., Francque, S. M., Sanyal, A. J., Kanwal, F., ... & NAFLD Nomenclature Consensus Group. (2023). A multisociety Delphi consensus statement on new fatty liver disease nomenclature. Hepatology, 78(6), 1966-1986.

[27] Rinella, M. E., Neuschwander-Tetri, B. A., Siddiqui, M. S., Abdelmalek, M. F., Caldwell, S., Barb, D., ... & Loomba, R. (2023). AASLD Practice Guidance on the clinical assessment and management of nonalcoholic fatty liver disease. Hepatology, 77(5), 1797-1835.

[28] Anstee, Q. M., Reeves, H. L., Kotsiliti, E., Govaere, O., & Heikenwalder, M. (2019). From NASH to HCC: current concepts and future challenges. Nature reviews Gastroenterology & hepatology, 16(7), 411-428.

[29] Younossi, Z., Anstee, Q. M., Marietti, M., Hardy, T., Henry, L., Eslam, M., ... & Bugianesi, E. (2018). Global burden of NAFLD and NASH: trends, predictions, risk factors and prevention. Nature reviews Gastroenterology & hepatology, 15(1), 11-20.

[30] Tilg, H., Byrne, C. D., & Targher, G. (2023). NASH drug treatment development: challenges and lessons. The Lancet Gastroenterology & Hepatology, 8(10), 943-954.

[31] Nevola R, Epifani R, Imbriani S, Tortorella G, Aprea C, Galiero R, Rinaldi L, Marfella R, Sasso FC. GLP-1 Receptor Agonists in Non-Alcoholic Fatty Liver Disease: Current Evidence and Future Perspectives. Int J Mol Sci. 2023 Jan 15;24(2):1703.

[32] Rakipovski, G.; Rolin, B.; Nøhr, J.; Klewe, I.; Frederiksen, K.S.; Augustin, R.; HecksherSørensen, J.; Ingvorsen, C.; Polex-Wolf, J.; Knudsen, L.B. The GLP-1 Analogs Liraglutide and Semaglutide Reduce Atherosclerosis in ApoE-/- and LDLr-/- Mice by a Mechanism That Includes Inflammatory Pathways. JACC Basic Transl. Sci. 2018, 3, 844–857.

6.ResearchTrends&FutureGLP-1RAs

[40] Loomba R, Hartman ML, Lawitz EJ, Vuppalanchi R, Boursier J, Bugianesi E, Yoneda M, Behling C, Cummings OW, Tang Y, Brouwers B, Robins DA, Nikooie A, Bunck MC, Haupt A, Sanyal AJ; SYNERGY-NASH Investigators. Tirzepatide for Metabolic Dysfunction-Associated Steatohepatitis with Liver Fibrosis. N Engl J Med. 2024 Jul 25;391(4):299-310. doi: 10.1056/NEJMoa2401943. Epub 2024 Jun 8. PMID: 38856224. Reference

[33] Sathyanarayana, P.; Jogi, M.; Muthupillai, R.; Krishnamurthy, R.; Samson, S.L.; Bajaj, M.

Effects of combined exenatide and pioglitazone therapy on hepatic fat content in type 2 diabetes. Obesity 2011, 19, 2310–2315.

[34] Cusi, K.; Sattar, N.; García-Pérez, L.E.; Pavo, I.; Yu, M.; Robertson, K.E.; Karanikas, C.A.; Haupt, A. Dulaglutide decreases plasma aminotransferases in people with Type 2 diabetes in a pattern consistent with liver fat reduction: A post hoc analysis of the AWARD programme Diabet. Med. 2018, 35, 1434–1439.

[35] Armstrong, M.J.; Houlihan, D.D.; Rowe, I.A.; Clausen,W.H.; Elbrønd, B.; Gough, S.C.; Tomlinson, J.W.; Newsome, P.N. Safety and efficacy of liraglutide in patients with type 2 diabetes and elevated liver enzymes: Individual patient data meta-analysis of the LEAD program. Aliment. Pharmacol Ther. 2013, 37, 234–242.

[36] Newsome, P.; Francque, S.; Harrison, S.; Ratziu, V.; Van Gaal, L.; Calanna, S.; Hansen, M.; Linder, M.; Sanyal, A. Effect of semaglutide on liver enzymes and markers of inflammation in subjects with type 2 diabetes and/or obesity. Aliment. Pharmacol Ther. 2019, 50, 193–203.

[37] Newsome PN, Buchholtz K, Cusi K, Linder M, Okanoue T, Ratziu V, Sanyal AJ, Sejling AS, Harrison SA; NN9931-4296 Investigators. A Placebo-Controlled Trial of Subcutaneous Semaglutide in Nonalcoholic Steatohepatitis. N Engl J Med. 2021 Mar 25;384(12):1113-1124. doi: 10.1056/NEJMoa2028395. Epub 2020 Nov 13. PMID: 33185364.

[38] Loomba R, Abdelmalek MF, Armstrong MJ, Jara M, Kjæ r MS, Krarup N, Lawitz E, Ratziu V, Sanyal AJ, Schattenberg JM, Newsome PN; NN9931-4492 investigators. Semaglutide 2·4 mg once weekly in patients with non-alcoholic steatohepatitis-related cirrhosis: a randomised, placebo-controlled phase 2 trial. Lancet Gastroenterol Hepatol. 2023 Jun;8(6):511-522. doi: 10.1016/S2468-1253(23)00068-7. Epub 2023 Mar 16. PMID: 36934740; PMCID: PMC10792518.

[39] Theise ND. Liver biopsy assessment in chronic viral hepatitis: a personal, practical approach. Mod Pathol. 2007 Feb;20 Suppl 1:S3-14. doi: 10.1038/modpathol.3800693. PMID: 17486049.

6.ResearchTrends&FutureGLP-1RAs

Reference

[41] Frías JP, Davies MJ, Rosenstock J, Pérez Manghi FC, Fernández Landó L, Bergman BK, Liu B, Cui X, Brown K; SURPASS-2 Investigators. Tirzepatide versus Semaglutide Once Weekly in Patients with Type 2 Diabetes. N Engl J Med. 2021 Aug 5;385(6):503-515. doi: 10.1056/NEJMoa2107519. Epub 2021 Jun 25. PMID: 34170647.

[42] Vilar-Gomez E, Martinez-Perez Y, Calzadilla-Bertot L, Torres-Gonzalez A, Gra-Oramas B, Gonzalez-Fabian L, Friedman SL, Diago M, Romero-Gomez M. Weight Loss Through Lifestyle Modification Significantly Reduces Features of Nonalcoholic Steatohepatitis. Gastroenterology.

2015 Aug;149(2):367-78.e5; quiz e14-5. doi: 10.1053/j.gastro.2015.04.005. Epub 2015 Apr

10. PMID: 25865049.

[43] Kleiner DE, Brunt EM, Wilson LA, Behling C, Guy C, Contos M, Cummings O, Yeh M, Gill R, Chalasani N, Neuschwander-Tetri BA, Diehl AM, Dasarathy S, Terrault N, Kowdley K, Loomba R, Belt P, Tonascia J, Lavine JE, Sanyal AJ; Nonalcoholic Steatohepatitis Clinical Research Network. Association of Histologic Disease Activity With Progression of Nonalcoholic Fatty Liver Disease. JAMA Netw Open. 2019 Oct 2;2(10):e1912565. doi: 10.1001/jamanetworkopen.2019.12565. PMID: 31584681; PMCID: PMC6784786.

[44] Heyens LJM, Busschots D, Koek GH, Robaeys G, Francque S. Liver Fibrosis in Non-alcoholic Fatty Liver Disease: From Liver Biopsy to Non-invasive Biomarkers in Diagnosis and Treatment. Front Med (Lausanne). 2021 Apr 14;8:615978. doi: 10.3389/fmed.2021.615978. PMID: 33937277; PMCID: PMC8079659.

Our Motivation

서수아

Team Ozempic 팀장

전공을 공부하면서 그저 정의로만 알았던 용어들을 임상 논문에 적용해보는 과정이 매우 뜻깊었습니다 올해 학회에 처음

참여했을 때는 논문을 읽고 해석하는게 익숙하지 않아 시간이 많이 걸렸습니다 그러나 반복적인 연습을 통해 점차 논문에 대한 거부감이 줄어들었고, 데이터를 단순한 수치로 보는 것이 아니라 그 의미를 이해할 수 있게 되었습니다 덕분에 수업에서 임상 논문 관련 내용이 나올 때 이제는 반가운 마음이 들면서, 이를 통해 성장한 제 자신을 느낄 수 있었습니다 학회에서의 경험은 앞으로

인준서

올해 semaglutide가 크게 주목받은

그때마다 semaglutide의 임상 근거에 대한 이해가 논의의 핵심을 파악하고 제 생각을 정리하는 데 중요한 기반이 되었음을

느꼈습니다 또한, 이제는 단순히 기사나 타인의 의견을 그대로 수용하는 대신, 그 의견이 근거에 기반한 것인지, 또는 편향된 부분이 없는지 스스로 검토하게 됩니다 팜티 3기 활동을 마치며, 이제는 제 의견을 제시할 때 그 의견이 더 신뢰성 높은 정보와 정확한 근거에 기반할 수 있도록 깊이 있게 공부하는 사람이 되고 싶습니다

양경린

전공 수업 외에 주체적으로 현재 이슈가 되고 있는 적응증과 치료제들에 대해 깊이 탐구해보고자 pharmtivation 학회에

참여하게 되었습니다 마침 관심이 많았던 당뇨병과 비만에 대해 중점적으로 다루게 되어, GLP-1 agonist의 기본적인

배경지식부터 시장조사, Ozempic 임상 논문 분석까지 단계적이면서도 심층적으로 공부할 수 있었습니다 평소에는 당연하게 혹은 무분별하게 새로운 지식들을 그냥 받아들이는 경향이 있었는데, pharmtivation 활동을 하면서 다른 팀원들이 사소한 것까지 하나하나 뜯어보고 의문을 가지는 것을 보며 많이 배웠고, 저도 점점 그에 익숙해져 계속 물음표를

던지는 습관을 가지게 된 것 같아 뿌듯하고 뜻깊은 경험이었습니다 pharmtivation 1년간의 활동과 경험을 바탕으로 다른 여러 약업이슈에 대한 더 다양한 탐구를 이어가고 싶고, 처음 학회를 하려고 했을 때의 용기와 도전정신 등의 마음가짐이 불이 꺼지지 않고 쭉 이어졌으면 좋겠습니다

장미나

의약 업계의 이슈를 알아보고자 참여했던 pharmtivation 3기 활동을 통해 올해 큰 주목을 받은 semaglutide의 임상에 대해 스터디를 진행해 왔습니다 임상 용어가

맹지영

올해 초 , 당뇨와 비만에 대한 스터디로 시작한 Pharmtivation 3기 활동이 임상 공부와 확장된 적응증 스터디를 거치고

어느덧 마무리되고 있습니다 2024년 한 해 동안 학회 내외로 GLP-1 RA에 대해 많이 듣고, 배웠습니다 그럼에도 그저

최근 동향으로만 지나칠 수 있었던 내용을 Pharmtivation 활동을 통해 팀원들과 함께 토의하고, 궁금증을 끈질기게 해결하며 직접 공부할 수 있었습니다 그 과정에서 작년에는 많이 다루지 못했던 임상 논문들을 읽고, 3상 뿐만이 아닌 2상 임상 논문까지 분석하며 한층 더 성장했음도 느꼈습니다 보다 넓어진 시야는 앞으로 접할 신약과 임상 논문에 있어

능동적인 공부를 가능하게 해 줄 것이라고 생각합니다

박규림

Team Wegovy 팀장

일 년간의 활동으로 semaglutide가 당뇨와 비만 치료에 미친 혁신적 영향을 깊이 체감할 수 있었습니다 특히 최근

우리나라에도 Wegovy가 출시되면서, 이 약물이 가지는 화제성과 필요성을 더욱 실감하게 되었습니다 임상 자료를 직접 분석하며 약물의 유효성과 안전성에 대한 데이터를 어떻게 해석하고 판단하는지 배울 수 있었고, 이 과정에서 약물이 환자들에게 미치는 실질적인 효과를 확인할 수 있었습니다 학회 활동을 마무리하면서 환자들의 삶의 질을 개선할 수 있는

연구에 더욱 뜻을 두고 참여하고 싶다는 의지를 다지게 되었습니다

정희윤

팜티베이션 활동은 저에게 단순한 학술 경험을 넘어 큰 성장과 깨달음을 안겨준 소중한 시간이었습니다 처음에는 영어

논문을 읽고 발표를 준비하는 과정이 어렵게 느껴졌지만, 시간이 지날수록 의문점을 제시하고 논리적으로 추론하며 팀원들과 함께 답을 찾아가는 과정에서 큰 보람과 자신감을 느꼈습니다 특히, 임상시험 설계의 논리적 근거를 깊이

탐구하고 다른 사례들과 비교하며 논문의 내용을 단순히 받아들이는 것을 넘어 비판적으로 이해하려고 노력했던 점이 큰 도움이 되었습니다

GLP-1을 비롯한 최신 제약 트렌드를 심도 있게 공부하며 신약 개발 과정이 보다 현실감 있게 다가왔고, 이를 통해 임상 결과의 의미를 더 깊이 이해할 수 있는 눈을 키울 수 있었습니다 소그룹 활동을 통해 흥미로운 주제들을 다룬 경험은 저에게 학업의 연장선에서 벗어나 스스로 주체적으로 탐구하는 즐거움을 선사했습니다 이제는 새로운 신약을 접할 때 전체적인 틀을 파악하고, 배운 지식을 바탕으로 능동적인 자세로 공부하는 데 멈추지 않겠다는 다짐을 하게 되었습니다 팜티베이션 활동은 제약 분야를 더욱 진지하게 바라보는 계기가 되었고, 앞으로도 이러한 열정을 이어가고 싶습니다

윤아영

개발에

김규원

올해 화제가 되었던 GLP-1 RA에 대해 주체적으로 탐구해 볼 수 있는 시간이어서 의미 있었습니다 처음에는 논문을 읽는 것도, 임상의 내용을 파악하는 것도 막막하게만 느껴졌었는데 1년이 지난 지금 여러 방면에서 성장했음을 느낍니다 어려운

부분을 공유하고 서로 독려해 준 팀원 분들이 있어서 더욱 뜻깊었던 1년이었던 것 같습니다 활동을 통해 수업 내용을

받아들이기만 하는 게 아니라 필요한 내용을 직접 찾아보는 공부를 하며 새로운 열정을 찾을 수 있었습니다 팜티에서 얻은

열정과 지식이 앞으로의 학업에 소중한 밑거름이 되었으면 좋겠습니다 김재민

올해 Pharmtivation 활동을 하면서 많은 주목을 받았던 semaglutide의 의학적 중요성을 깊이 이해할 수 있었습니다

단순히 체중 감소 효과에 그치지 않고, 대사 질환 치료의 혁신적인 가능성을 보여주는 약물인 semaglutide을 주제로 임상 자료를 분석하면서 GLP-1 agonist의 작용 기전, 평가변수를 설정, 측정 및 분석하는 방법에 대해 알아보는 의미있는

시간이었습니다 앞으로도 Pharmtivation에서 얻은 많은 경험들을 가지고 비평적으로 임상 시험을 꾸준히 접하고

싶습니다

박주원

약이 허가되기까지의 과정에 대해 깊이 이해하고 싶어서 Pharmtivation 활동을 시작하였습니다 초반에는 약물 허가와

급여에 대한 기본적인 지식을 쌓았고, 전반적인 약의 허가 과정을 이해하는 데 많은 도움이 되었습니다 이후 임상 스터디 활동을 통해 연구 설계에 대해 배우고, 논문을 읽는 능력도 키울 수 있었습니다 처음에는 논문 읽기가 어렵게 느껴졌지만, 흥미가 생기면서 점차 장벽이 낮아지는 걸 경험했습니다 Pharmtivation에서의 1년간의 활동을 통해 학과 수업에서는 배울 수 없었던 새로운 내용을 접할 수 있어서 정말 뜻깊은 시간이었습니다

Team Rybelsus 팀장 김세은

팜티베이션 2년차를 맞이하여 올해는 임상과 소그룹 스터디에서 팀장을 맡게 되어 학업적인 면뿐만 아니라 다양한 측면에서 성장할 수 있었습니다 특히 팀원들이 단순히 주어진 자료를 공부하는 것에 그치지 않고 "이건 왜 그럴까?", "저건 왜 그럴까?" 하며 탐구하고 고민하는 모습에서 많은 자극을 받았습니다 임상 공부에 더해 평소 관심 있던 GLP-1RA 및 semaglutide를 중심으로 팀원들과 함께 임상 논문 뒤에 숨겨진 의미를 찾으려 노력했던 점이 기억에 남습니다 최근 위고비가 국내에서 허가를 받으면서, 학회에서 공부했던

우시원

처음에 학회에 입회할 때는 솔직히 임상 논문을 읽는 데 큰 흥미를 갖고있지 않았습니다 학회 활동을 통해 임상 논문의 구성 요소들을 하나하나 자세히 뜯어 보다 보니, 신약개발이라는 과정이 하나하나 허투루 하는 것 없이 체계적, 유기적으로

구성돼있다는 점에서 감명을 받았고, 임상논문 공부에 흥미를 갖게 되었습니다 또한, 고학년이 되어 여러 제약산업군을 직, 간접적으로 체험하다 보니 어떤 직무를 가더라도 임상논문을 읽을 줄 아는 능력은 엄청난 플러스 요인이 되겠다는 것을 느꼈습니다 방학 세션을 이용하여 평소 관심이 있던 허가 분야의 공부를 자유롭게 할 기회가 있었습니다 임상 공부

베이스가 있으니 공부가 훨씬 수월했고, 이에 탄력을 받아 관심분야인 허가 공부를 즐기면서 했던 기억이 있습니다

팜티베이션을 통해 많은 지식을 배워갔고, 인사이트가 넓어지는 등 내적인 성장도 할 수 있었습니다 자기개발에 대한

열정이 많은 당신, 팜티베이션으로 오세요 !

이서진

팜티베이션 활동을 통해 의약품의 임상부터 허가까지 의약품 개발의 전주기를 깊이 있게 배울 수 있었습니다 처음에는 활동을 잘 따라가지 못할까 봐 걱정했지만, 겨울방학에 임상 설계, 통계 처리 등 임상에 관한 전반적인 내용을 다루며 기초지식을 충분히 쌓은 후 본격적으로 Rybelsus의 임상을 다루어서 수월하게 따라갈 수 있었습니다 앞으로 팜티베이션 활동에서 쌓은 지식과 경험을 바탕으로 의약품 개발 과정에 대한 이해를 더욱 깊이 넓혀가며 전문성을 높이고자 합니다 특히 GLP-1 agonist와 같은 혁신적 치료제 개발에 기여할 수 있는 역량을 갖추기 위해 꾸준히 공부하고 성장하겠습니다

오정민

팜티베이션을 통해 학업 외에 주체적으로 궁금한 것을 탐구할 수 있어서 무척 보람찼고 환기가 되었습니다 논문 내용을 그대로 받아들이기보다는, 타당하고 신뢰성 있는 결과를 얻기 위해서 임상시험을 왜 그렇게 설계하였을지 그 논리적 근거를 궁금해하고 다른 임상과 비교해본 것이 큰 즐거움과 도움이 되었습니다 이제 신문기사에서 신약의 임상결과를 보아도, 그 의미를 더 깊이 이해할 수 있을 것입니다 또한 소그룹 활동을 통해 약물에 얽힌 여러 흥미로운 주제를 다룸으로써 저에게는 신약개발이 더욱 현실감있게 느껴졌습니다 앞으로도 어떠한 신약을 접했을 때 전체적인 틀을 생각할 수 있고 싶습니다

최은비

2024년을 떠올리면, 팜티의 기억이 오래 남을 것 같습니다 모든 것이 낯설고 어렵게만 느껴졌던 지난겨울과 달리 이제는 익숙하게 영어 논문을 읽고 발표를 준비하는 스스로를 보며, 팜티를 통해 많은 성장을 이뤘음을 깨닫습니다 1년간 최근 제약 트렌드의 중심에 자리하고 있는 GLP-1을 심도 있게 공부할 수 있어 뜻깊었습니다 단순히 주어진 데이터를 받아들이는 것을 넘어 의문점을 제시하고, 팀원들과 함께

우리만의 답을 완성했을 때의 보람과 뿌듯함은 3기 활동의 원동력이었습니다 임상 및 개발팀 활동을 통해 배운 지식을 바탕으로 앞으로도 능동적인 자세로 공부하는 데

멈춤이 없도록 노력하겠습니다

Turn static files into dynamic content formats.

Create a flipbook
Issuu converts static files into: digital portfolios, online yearbooks, online catalogs, digital photo albums and more. Sign up and create your flipbook.