Exciting Update: Proud to have contributed as a Brochure Designer and Participant in our studio project at the School of Planning and Architecture, Bhopal!
I had the privilege of being part of a dynamic team of students who worked tirelessly on the "Traffic & Transportation Study of KR Puram-Whitefield Metro Corridor Influence Area." Under the expert guidance of Dr. Premjeet Das Gupta, PhD, Mohit Soni, and Swati Sharma Bhatele, this project became an incredible learning experience.
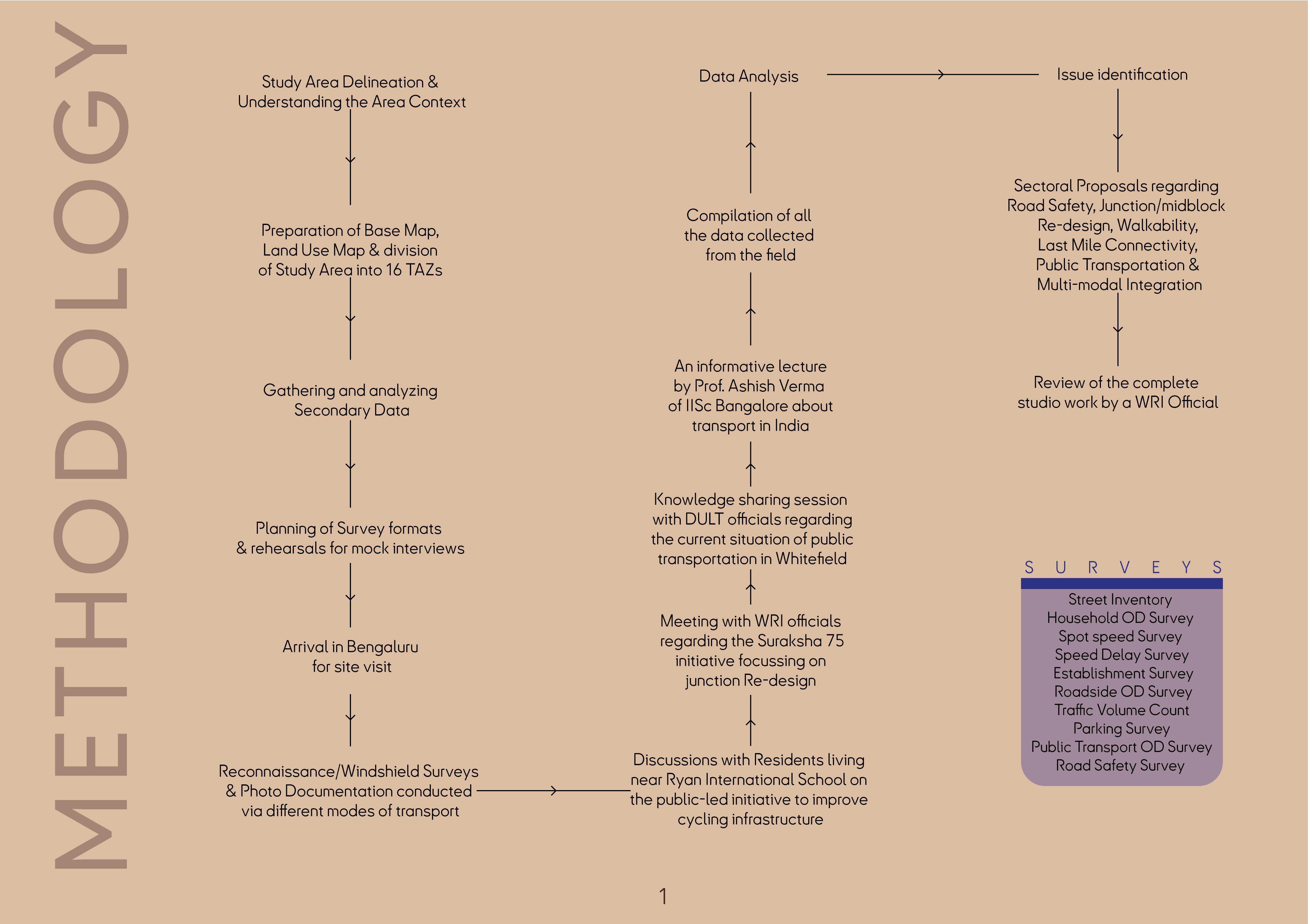
In our 4th Semester Studio for the Bachelor's in Planning program, we delved into the intricacies of the Purple Line metro in the Whitefield area. Our commitment was unwavering as we conducted extensive transport-related surveys over the course of one week. Through our collective efforts, we successfully identified the major issues plaguing the region and formulated various proposals to address them.
#UrbanPlanning #TransportationStudy #DesignProject #SchoolOfPlanningAndArchitecture #Bhopal #PurpleLineMetro #CommunityImpact