
MANUAL ORGANIZACIONAL “BIGOTE GT”

Logo de la empresa Nombre de la empresa
CONSULTOR Grupo 1
Universidad Da Vinci Facultad de Humanidades
Elaboración de Manuales
Psicología Industrial
Consultores:
![]()


Logo de la empresa Nombre de la empresa
CONSULTOR Grupo 1
Universidad Da Vinci Facultad de Humanidades
Elaboración de Manuales
Psicología Industrial
Consultores:
Códigos:
Cindy Paola Lima Vásquez 202202286
Jackeline Abigail López Reyes 202200588
Nathalie Sofia Morales de la rosa 202202668
Bryan Steve salvador Figueroa 202205234
Lester alexander López castillo 202202271
CONSULTOR Grupo 1
El presente manual organizacional es esencial para Bigote Gt, porque en el se encontrará claramente las funciones y responsabilidades de cada empleado evitando confusiones y asegurando que todos sepan que se espera de ellos. Además, establece procedimientos estandarizados para tareas comunes, mejorando la eficiencia y reduciendo erros.
Facilita la incorporación interna efectiva al proporcionar una referencia clara sobre políticas y procedimientos. También ayuda a asegurar el cumplimiento de las regulaciones locales, evitando sanciones y manteniendo una buena reputación. Finalmente, proporciona una base para evaluar el desempeño de los empleados, identificando áreas de mejora y reconociendo el buen trabajo.
Beneficios.
1. Claridad en Roles y Responsabilidades:
Establece claramente las funciones de cada miembro del equipo, lo que reduce la confusión y mejora la colaboración.
Justificación:
Ayudara a mejorar el organigrama de la organización y esto a tener al personal adecuado dentro de la misma.
2. Mejora en la comunicación interna:
Actúa como una referencia central para políticas y procedimientos.
Justificación:
Esto reduce la dependencia de la comunicación verbal, minimizando malentendidos y conflictos.
empresa Nombre de la empresa
CONSULTOR Grupo 1
3. Gestión del cambio:
Facilita la adaptación a cambios organizacionales, como reestructuraciones o nuevas tecnologías.
Justificación:
Un manual actualizado puede guiar a los empleados en la transición y asegurar que se sigan los nuevos procesos.
4. Cumplimiento normativo y legal:
Asegura que se sigan las normativas y políticas internas.
Justificación:
Esto minimiza riesgos legales y mejora la reputación de la organización al demostrar compromiso con las regulaciones.
1. Rigidez en los Procesos: Un manual demasiado estricto puede limitar la flexibilidad y la capacidad de adaptación de la empresa ante cambios o situaciones inesperadas.
2. Necesidad de Actualización: Los manuales requieren revisiones periódicas para mantenerse relevantes. Si no se actualizan, pueden volverse obsoletos y contraproducentes.
3. Confusiones en roles y responsabilidades: sin este manual los empleados pueden no tener claro que se espera de ellos, lo que pueden llevar a duplicación de esfuerzos o tareas no realizadas.
CONSULTOR Grupo 1
1. Incluir directrices claras pero flexibles, permitiendo adaptaciones razonables en los procedimientos según las necesidades de la organización y sus cambios contantes para mantener un equilibrio adecuado sin sacrificar la capacidad de evolucionar frente a nuevos desafíos.
2. Contar con un manual actualizado permite mantener a los colaboradores informados sobre cualquier cambio dentro de la organización, asegurando que todos estén alineados con las modificaciones en roles, procedimientos o estructura.
3. Mejora en la eficiencia operativa: con roles y responsabilidades claramente definidos, las operaciones diarias se vuelven más eficientes y coordinadas
4.
Misión
En BigoteGT, nos dedicamos a ofrecer calzado de alta calidad que combine estilo y funcionalidad, proporcionando a nuestros clientes una protección confiable contra el clima sin sacrificar la moda.
Visión
BigoteGT, una empresa dedicada a la venta de calzado en línea en Guatemala tiene como objetivo lanzar una línea de zapatos para dama. Este plan de marca tiene como propósito posicionar a BigoteGT como el líder en calzado. atendiendo las necesidades de sus clientes con dos productos principales: zapatillas tipo chinitas y botas impermeables
CONSULTOR Grupo 1
Valores
Calidad: Nos comprometemos a ofrecer zapatos de alta calidad, fabricados con los mejores materiales para garantizar durabilidad y confort.
Innovación: Buscamos constantemente nuevas tecnologías y diseños para mejorar nuestros productos y satisfacer las necesidades cambiantes de nuestros clientes.
Servicio al Cliente: Valoramos la satisfacción del cliente y nos esforzamos por ofrecer un servicio excepcional, desde la atención en tienda hasta el soporte postventa.
Integridad: Actuamos con honestidad y transparencia en todas nuestras operaciones, construyendo relaciones de confianza con nuestros clientes y socios.
Pasión por la Moda: Nos apasiona la moda y nos esforzamos por ofrecer productos que no solo sean cómodos, sino también elegantes y a la moda.
Historia.
Bigote GT nació en 2022, cuando sus fundadores decidieron aprovechar un dinero extra para emprender un nuevo camino. Comenzaron modestamente, adquiriendo una docena de zapatos con la intención de venderlos en línea. Durante ese primer año, el negocio fue solo un ingreso adicional, y los fundadores no se dedicaron por completo a esta iniciativa.
Sin embargo, en 2023, la visión de Bigote GT comenzó a tomar forma. Motivados por el potencial de su emprendimiento, los fundadores tomaron la valiente decisión de dejar sus trabajos anteriores y enfocarse de lleno en el crecimiento de la tienda en línea. Así, lo que inicialmente era un proyecto pequeño se transformó en una plataforma vibrante que ofrece calzado para todas las personas, sin excepción alguna.
Hoy, Bigote GT se ha consolidado como un referente en el comercio electrónico de calzado, comprometido con brindar productos de calidad y un servicio excepcional a sus clientes. La pasión y dedicación de sus fundadores se reflejan en cada par de zapatos que ofrecen, haciendo de Bigote GT más que una simple tienda; es un espacio donde todos pueden encontrar el calzado perfecto para cada ocasión.
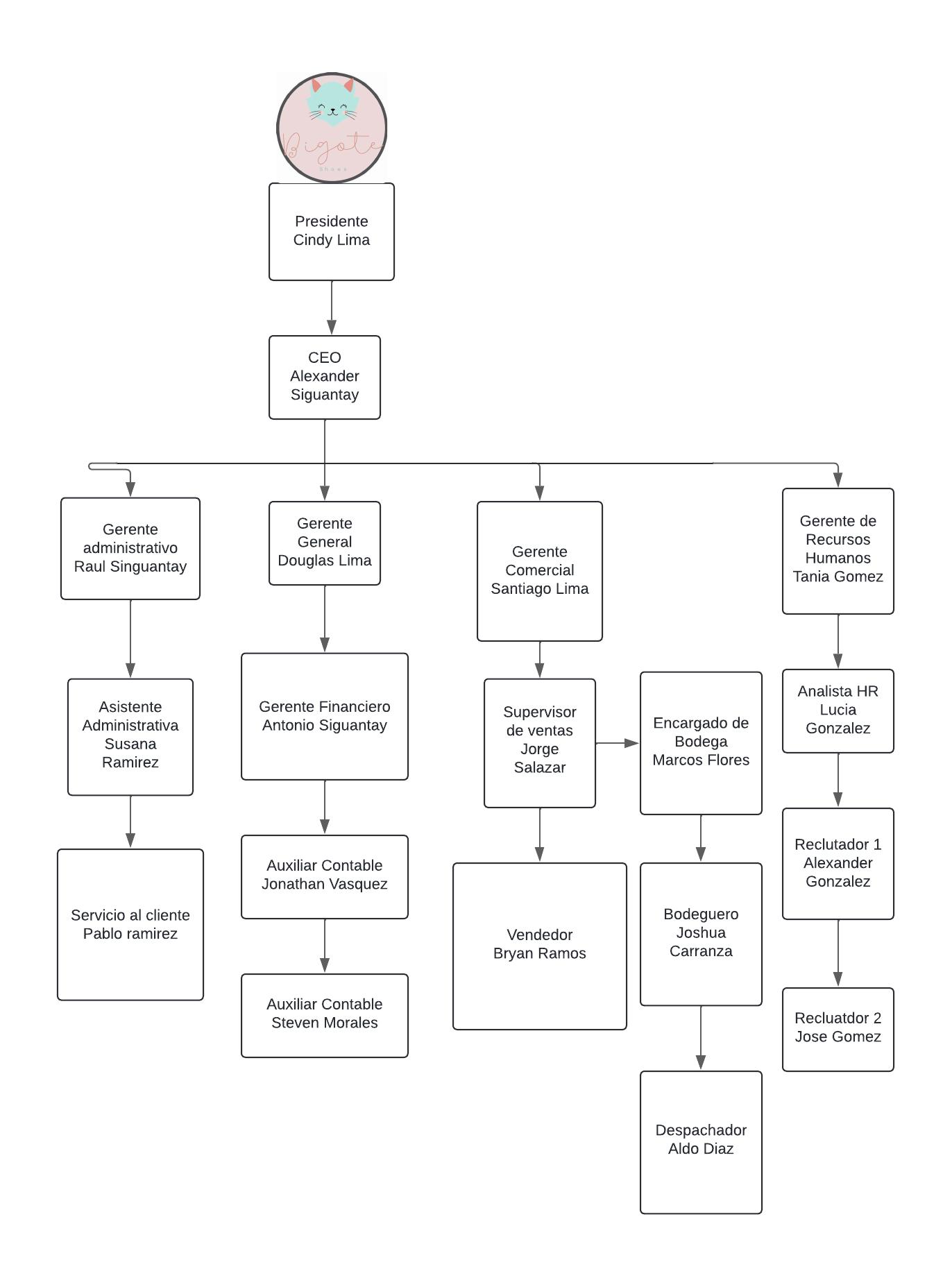
Organigrama General
1 - 23
CONSULTOR Grupo 1

CONSULTOR Grupo 1
Normas o políticas
✓ Cambios en el Manual
Solicitud de Cambios: Los jefes y supervisores pueden solicitar cambios en el manual organizacional; sin embargo, solo el área de Recursos Humanos estará encargada de realizar y gestionar dichos cambios. Cualquier modificación debe ser revisada y aprobada por Recursos Humanos para garantizar la coherencia y la alineación con las políticas de la empresa.
✓ Accesibilidad: Asegurarse de que el manual esté fácilmente accesible para todos los empleados, tanto en formato físico como digital.
✓ Actualización Regular: Establecer un calendario para la revisión y actualización del manual, asegurando que refleje cambios en la estructura organizacional y procedimientos.
✓ Cumplimiento Obligatorio: Dejar claro que seguir las normas del manual es un requisito para todos los empleados, y detallar las consecuencias de no hacerlo.
✓ Uso de Lenguaje Claro: Utilizar un lenguaje claro y accesible en el manual, evitando jerga técnica que pueda dificultar la comprensión.
✓ Política de Confidencialidad: Incluir secciones sobre la confidencialidad de la información contenida en el manual y las consecuencias de su divulgación no autorizada.
✓ Política de Sugerencias: Establecer un proceso formal para que los empleados puedan hacer sugerencias sobre mejoras al manual, promoviendo la participación.
- 23
CONSULTOR Grupo 1
✓ Adopción de Cambios: Definir cómo se comunicarán los cambios en el manual a los empleados y qué plazo tendrán para adaptarse a estos.
✓ Registro de Lectura: Implementar un sistema de registro de lectura donde los empleados confirmen que han leído y entendido el manual, como parte de su formación.
Describir 5 áreas de trabajo e incluir los organigramas de cada área_
El departamento de recursos humanos se encarga de gestionar todo lo relacionado con el personal es el responsable directo de reclutamiento y selección de personal, formación y desarrollo, gestión de nóminas y beneficios, evaluación del rendimiento, cumplimiento legal y encuestas de compromiso. Además, se ocupa de mantener buenas relaciones laborales, resolver conflictos y asegurar un ambiente de trabajo positivo. También se encarga de realizar las evaluaciones de desempeño para identificar áreas de mejora. Para asegurar el buen funcionamiento y el éxito de la organización
Funciones:
Reclutamiento y selección de personal: identifican y contratan a los candidatos más adecuados para los diferentes puestos de la empresa.
2. Formación y desarrollo: organizan programas de capacitación para que los empleados mejoren sus habilidades y se mantenga actualizados con las últimas tendencias y tecnologías en la industria de calzado.
3. Gestión de nóminas y beneficios: se encargan de calcular y distribuir los salarios, así como de gestionar beneficios adicionales como seguros de salud y planes de jubilación.
4. Relaciones laborales: Mantienen un buen clima laboral, resolviendo conflictos y promoviendo una cultura organizacional positiva.
5. Encuestas de compromiso: esta función es de suma importancia debido a que estas encuestan son herramientas clave para medir el nivel de satisfacción y compromiso de los empleados de la empresa. El proceso incluye diseñar y distribuir las encuestas analizar los resultados y desarrollar planes de acción basados en los hallazgos.
6. Cumplimiento legal: aseguran que la empresa cumpla con todas las leyes laborales y regulaciones vigentes.
de la empresa Nombre de la empresa
1 - 23
CONSULTOR Grupo 1
7. Evaluaciones del desempeño: esta función implica diseñar y administrar el proceso para medir y analizar el rendimiento de los empleados de manera objetiva y justa para identificar la fortalezas y áreas de mejora de cada empleado Organigrama de esta área:

Introducción: El departamento de ventas es el responsable de mantener las buenas relaciones entre la empresa y sus clientes. El área de ventas es la fuerza motriz que impulsa las estrategias comerciales de cualquier empresa. Además, es la responsable de marcar el ritmo de producción; evitar que la empresa sufra problemas económicos y garantizar que se expanda a nuevos mercados.
Funciones del área:
empresa Nombre de la empresa
CONSULTOR Grupo 1
1. Establecer metas: Una de las principales funciones del área de ventas es crear objetivos claros y realistas, que colaboren con el crecimiento de la empresa y den buenos resultados.
2. Desarrollar buenas estrategias: Luego de fijar metas, el departamento de ventas debe crear estrategias de ventas para lograr los objetivos. Es decir, definir los canales de desempeño, predecir problemas y la metodología de servicio para que el equipo esté bien orientado.
3. Mejorar la atención al cliente: El servicio al cliente es una parte importante del área de ventas, porque mantiene la calidad de la base de clientes, retiene información valiosa para la empresa y garantiza la satisfacción del cliente.
4. Promocionar a la empresa: El departamento de ventas debe decidir junto con el de marketing el tipo de publicidad, así como los descuentos, y otros tipos de promociones que motiven al público objetivo a obtener el producto o servicio.
Organigrama de esta área:

Introducción: El departamento de contabilidad es el responsable de instrumentar y operar las políticas, normas, sistemas y procedimientos necesarios para garantizar la exactitud y seguridad en la captación y registro de las operaciones financieras, presupuestarias y de consecución de metas de la empresa. Es el responsable del control de gastos e ingresos y de la situación financiera de la empresa, además de saber los cobros y pagos pendientes.
CONSULTOR Grupo 1
Funciones del área:
1. Cuentas por cobrar: El flujo de efectivo que ingresa a la empresa se conoce como recibos de efectivo. Los recibos de efectivo son manejados por el departamento de cuentas por cobrar. Este proceso implica recibir y registrar los pagos en efectivo de los clientes por los servicios prestados o los productos vendidos. Las cuentas por cobrar son responsables de garantizar que el cliente reciba una factura por los bienes o servicios y que el cliente pague el saldo adeudado en esa factura.
2. Cuentas por pagar: El flujo de efectivo que sale de la empresa se denomina desembolsos de efectivo. Esto es manejado por el departamento de cuentas por pagar. Cuentas por pagar es responsable de pagar a los proveedores por los suministros comprados o cualquier otro gasto incurrido por la empresa: servicios públicos, impuestos, etc.
3. Nómina de sueldos: La función de nómina recibe y registra las horas que trabajan los empleados o revisa los recursos humanos ingresados y luego procesa los cheques de nómina de los empleados asalariados y por horas.
4. Informes financieros: Una de las responsabilidades más importantes del departamento de contabilidad es la presentación de informes financieros. Hay dos tipos de usuarios de informes financieros creados dentro del departamento de contabilidad: usuarios internos y usuarios externos.
Organigrama de esta área:

CONSULTOR Grupo 1
Servicio al cliente
Introducción: El departamento de servicio al cliente de Bigote GT es fundamental para garantizar que cada cliente tenga una experiencia de compra excepcional. Nuestro compromiso es brindar atención personalizada, resolver inquietudes y fomentar relaciones duraderas con nuestros clientes. Creemos que un servicio al cliente eficaz no solo resuelve problemas, sino que también enriquece la experiencia general de compra.
Funciones del área:
1. Atención Personalizada: Nuestro equipo está disponible para responder preguntas sobre productos, precios, disponibilidad y políticas de la tienda. Ofrecemos múltiples canales de comunicación, incluyendo chat en línea, correo electrónico y redes sociales, para facilitar la interacción.
2. Gestión de Quejas y Reclamos: Estamos comprometidos a escuchar y resolver las quejas de nuestros clientes de manera eficiente. Nuestro equipo investiga cada caso y trabaja para proporcionar soluciones satisfactorias, asegurando que el cliente se sienta valorado y escuchado.
3. Asistencia en el Proceso de Compra: Ayudamos a los clientes en cada etapa de su compra, desde la selección de productos hasta la finalización del pedido. Esto incluye el manejo de cambios y devoluciones, garantizando que el proceso sea sencillo y sin complicaciones.
4. Recopilación de Feedback: Fomentamos la retroalimentación de nuestros clientes para entender mejor sus necesidades y expectativas. Analizamos sus opiniones para identificar oportunidades de mejora en nuestros productos y servicios.
5. Educación y Soporte: Proporcionamos información sobre el uso y cuidado de nuestros zapatos, así como recomendaciones para ayudar a los clientes a tomar decisiones informadas. Nuestro objetivo es asegurarnos de que cada cliente esté satisfecho con su compra
1 - 23
CONSULTOR Grupo 1
Organigrama de esta área:

Bodega
Introducción: El departamento de Bodega se encarga de administrar el almacenamiento físico de los productos y materiales de la organización, garantizando que estén disponibles cuando se necesiten y que se gestionen de manera eficiente. En este artículo, exploraremos en detalle los objetivos, funciones y responsabilidades de este departamento, destacando su importancia en la eficiencia operativa y el éxito general de una organización.
Funciones del área:
1. La recepción de todos los productos: es el análisis exhaustivo de los productos que se reciben en el centro, cantidades y frecuencia de llegada de los productos.
2. La ejecución de un control de calidad inmediato: El control de calidad de un producto tiene como objetivo detectar oportunamente posibles fallas en el producto.
3. El control e inventario de los productos almacenados: Inmediatamente después del control de calidad se procede a un recuento de los productos y una vez efectuado este se introducen los datos en el ordenador central. Una vez
- 23
CONSULTOR Grupo 1
introducida la entrada de la carga en el ordenador, este debe informar de la ubicación precisa que asigna a cada unidad, conforme a la programación de almacenamiento preestablecida.
4. El almacenamiento correcto de las mercaderías: La bodega deben disponer de los medios mecánicos suficientes y necesarios para la realización de un alojamiento correcto de las mercaderías.
5. La preparación de los pedidos con destino a los clientes: El siguiente apartado se dedicará al análisis de los diferentes sistemas y métodos que se pueden encontrar para la preparación de pedidos y envíos para el traslado de mercadería.
6. El despacho rápido de los pedidos: El tiempo en el despacho de pedidos es fundamental para evitar demoras y rupturas de las cadenas de distribución. Por eso, una de las funciones de una bodega, es realizar dicha operación ágilmente.
