Actividad Sumativa 3,Bryan Contreras,SAA

Page 1

B R Y A N C O N T R E R A S

“DIAGRAMASPARA ELMODELADODE LOSOBJETOS”
S
A
A N T I L L A N

Allrightsreserved.Nopartof thispublicationmaybereproduced, distributed,ortransmittedinany formorbyanymeans,including photocopying,recording,orother electronicormechanicalmethods, withoutthepriorwritten permissionofthepublisher,except inthecaseofbriefquotations embodiedincriticalreviewsand certainothernoncommercialuses permittedbycopyrightlaw.

Copyright©2020 byBryanContreras editorialsantillana 1800MaineStreet S

ISBN323 1 2345678 9 0(EPUB)
index Dedicatoria ...........................pag 4 Prólogo...............................pag 5 Lengujaje UML y características....pag 6 Fundamentos de la herramienta UML..pag 7 Tipo de diagrama......................................pag 8 Referencias Bibliograficas ...................pag 14

Dedicatoria

Quiero dedicar este libro s todas esas personas y estudiantes en formacion a los cuales estas paginas le seran util en su carrera y a los genios que estuvieron detras de su creacion. Gracias por ayudar a seguir formando profesionales.

Me

Si queremos conseguir mas cosas, necesitamos simplificarlas y es ahi la importancia de los diagramas.

PROLOGO
gusta ,mucho la idea de utilizar las formas como medio de expresion de pensamientos o ideas, las personas piensan visualmente. Los diagramas nos ayudan a tener pensamientos claros y sencillos.
El Lenguaje Unificado Modelado (UML) desempeña un rol importante no solo en el desarrollo de software, sino tambien en los sistemas que no tienen software en muchas industrias, ya que es una forma de mostrar visualmente el comportamiento y la estructura de un sistema o procesos. Características de un UML .Visualizar .Especificar .Construir .Documentar o ser base de documentación
Documentación Construcción Implantación de sistema Flexibilidad para admitir cambios no previstos durante el diseño. La capacidad de diagrama, y los diferentes tipos de diagramas que soporta la herramienta

Tipos de diagramas UML

EXISTE DOS TIPOS PRINCIPALES DE DIAGRAMA UML

E

X I S T E D O S T I P O S P R I N C I P A L E S D E D I A G R A M A U M L

Diagramasdecomportamientoydeestructura

1.Diagramas de UML estructurales

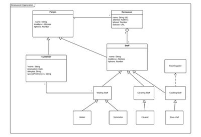
Diagrama de Clases: Es el mas común en el desarrollo de software. Se usa para representar el diseño lógico y físico de un sistema. este diagrama ofrece una imagen de las diferentes clases y cada clase posee: . Nombre de clase . Atributos de clase . Métodos u operaciones de clase .

EJEMPLO:INTERFAZDE CLASES

Diagramas de UML de objetos

Se utiliza como una forma de comprobar la revision de un diagrama de clases para fines de precion, es decir, muestra los objetos de un sistema y sus relaciones, ofreciendo una mejor vision a los objetos que necesitan reparacion.

Diagramas de componente Conocido tambien como diagrama de flujo, muestra agrupaciones logicas y sus relaciones, desglosandolos en elementos mas pequeños y cada uno de sus piezas se muestra con una caja rectangular.

Diagrama de estructura compuesta

Este solo es utilizado por personas, externas al campo del desarrollo, porque aun similar con el diagrama de clases, adopta un enfoque mas profundo.

Diagramas de pliegue

Muestra componentes de Hardware y Software. Ofrece una representacion exacta del lugar donde se implementa cada componente.

Diagrama de paquete

Su objetivo principal es mostrar la relacion entre los diversos componentes grandes que forman un sistema .

Diagramas de perfiles

Ayuda a crear nuevas propiedades y semanticas por los diagramas UML al definir estereotipos personalizados.

2.DIAGRAMAS DE UML DE COMPORTAMIENTO

DIAGRAMA DE CASOS DE USO

Estes describe lo que un sistema hace las cosas pero no como las hace. Por lo tanto un diagrama de casos describe visualmente ese conjunto de secuencias y representa los requisitos funcionales.

DIAGRAMA DE ACTIVIDADES

Estes representa el proceso paso a paso con un inicio y un final claro. Es un conjunto de actividades que deben realizarse para lograr un objetivo.

DIAGRAMA DE DESCRIPCION

Generalmente de interaccion. Es similar al diagrama de actividades ya que ambos muestra secuencia paso a paso de las actividades

DIAGRAMA DE TIEMPO

El enfoque aqui esta en la duracion de los eventos no en la forma , en que los objetos interactuan. Ejemplo: . Linea de tiempo .Linea de vida .Restriccion de duracion

DIAGRAMA DE SECUENCIA

Es visualmente atractivo es bueno para la mostrar cualquier tipo de proceso. Simplemente revela la estructura de un sistema mostrando la secuencia de mensajes e interacciones entre actores y objetos .

DIAGRAMA DE COMUNICACION

Muetsra la organizacion de los objetos que participan en una interaccion y presenta interaciones y ramificaciones mas.

bibliograficas https://85a748e5-62cb3a1a-ssites.googlegroups.com/site/disenodesistemasd mlf/home/-que-es-uml-y-suscaracteristicas/ejemplo diagrama uml.png? attachauth: ANoY7cpTi01 V W%3D attredirecsts:0 https:/www.microsoft.com/es-ww/microsoft-365busines-insigths-ideas/resources/guide-to-umldiagramming-and-database-modeling
Referencias

Turn static files into dynamic content formats.

Create a flipbook
Issuu converts static files into: digital portfolios, online yearbooks, online catalogs, digital photo albums and more. Sign up and create your flipbook.