Knowledge Centre: Reimagining University Libraries

Page 1

Submittedby AZKAKHAN Guidedby Ar.SoniaChaudhary

THESISREPORT ON KNOWLEDGECENTER, HYDERABADCENTRALUNIVERSITY Submittedinpartialfulfillmentofthe Requirementfortheawardofdegreeof BachelorofArchitecture
FACULTYOF ARCHITECTURE& EKISTICSJAMIAMILLIA ISLAMIA
NEWDELHI-110025

FacultyofArchitecture&Ekistics, JamiaMilliaIslamia,NewDelhi

B.Arch(5thYear)degreeprogram,thisistocertify that‘AZKAKHAN’hasworkedontheElectiveReportentitled“
CENTER,HYDERABADCENTRALUNIVERSITY”
supervision. Ar.SoniaChaudhary ThesisGuide Dr.QamarIrshad Prof.HinaZia HeadofDepartmentDean ExternalExaminer1 ExternalExaminer2 ExternalExaminer3
Certificate Inthepartialfulfillmentofthe
KNOWLEDGE
underourguidanceand

I,AzkaKhan,herebydeclarethatthethesisentitled“KNOWLEDGECENTER, HYDERABADCENTTRALUNIVERITY”submittedinthepartialfulfillmentof therequirementfortheawardofthedegreeofBachelorofArchitectureismyoriginal researchworkandthattheinformationtakenfromsecondarysourcesisgivendue citationsandreferences.

AZKAKHAN Date:27/11/2022BachelorofArchitecture (5thYear) Place:NewDelhi 2022-2023

Declaration

Acknowledgement

Firstandforemost,IwouldliketothankAlmightyGod.Icouldneverhavedonethis withoutthefaithofAllah.

Iwouldliketotakethisopportunitytoexpressmysinceregratitudetoanumberof peoplewithoutwhomthesuccessandfinaloutcomeofthisreportwouldnothave beenpossible.

First,Iwouldliketothankmyparentsandmybrotherforconstantlypushingmeto achievemygoalandfortheirconstantloveandsupportthroughtheupsanddownsof thisproject.Myfriends,foralwaysmakingsureIenjoyedeventhedowns.

Iowemydeepestgratitudetomythesisguide,Ar.SoniaChaudhary,whotookkeen interestinmyworkandguidedmeallalong,tillthecompletionoftheprojectby providingallnecessaryinformationfordevelopingagooddesign.Withouther constantdesigninputs,constructivecriticismandencouragement,theoutcomeofthis reportwouldnothavebeenpossible.

Anoteofthanksgoestoalltheprofessorsofthejuryduringvariousstageswhose commentsandsuggestionshavehelpedmeimprovemyworkconstantlyduringthese months.

AZKAKHAN B.Arch.5THYear F/OArchitectureandEkistics JamiaMilliaIslamia
THESIS2022-23AZKAKHANB.ARCHVYEAR KNOWLEDGECENTRE,HYDERABADCENTRALUNIVERSITY I CONTENT CONTENT.................................................................................................................I LISTOFFIGURES....................................................................................................III LISTOFFIGURES.....................................................................................................V 1.SYNOPSIS............................................................................................................1 1.1.Aim......................................................................................................................1 1.2.Objectives...........................................................................................................1 1.3.Vision..................................................................................................................1 1.4.Scope..................................................................................................................1 1.5.AbouttheUniversity.........................................................................................2 1.6.IntroductiontoSite............................................................................................3 1.7.Methodology......................................................................................................5 1.8.Rationale.............................................................................................................6 2.LITERATURESTUDY.....................................................................................7 2.1.Background........................................................................................................7 2.1.1.Whatisalibrary?............................................................................................7 2.1.2.TypesofLibraries..........................................................................................7 2.2.HistoryofAcademicLibrariesinIndia...........................................................8 2.2.5.ChangingTrendsinUniversityLibraries...................................................10 2.4.PlanningUniversityLibrariesinthe21stcentury........................................15 2.5.FunctionsofaModernLibrary.......................................................................19 2.6.BasicRequirementsofalibrary....................................................................20 2.7.SpaceStandards..............................................................................................21 3.CASESTUDIES.............................................................................................25 3.1.ParliamentLibrary,NewDelhi........................................................................25 3.2.WoxsenUniversityLibrary.............................................................................28 3.3.NationalTaipeiUniversityLibrary.................................................................30 3.4.SeattleCentralLibrary....................................................................................33 3.5.ComparativeAnalysis.....................................................................................37 4.SITEANALYSIS............................................................................................38 4.1.Introduction......................................................................................................38 4.2.Rationaleforsiteselection.............................................................................39 4.3.FigureGround:.................................................................................................40 4.4.SiteEvolution...................................................................................................41 4.5.Developmentcontrols(sitedataandbyelaws)...........................................41
THESIS2022-23AZKAKHANB.ARCHVYEAR KNOWLEDGECENTRE,HYDERABADCENTRALUNIVERSITY II 4.6.MappingtheSite..............................................................................................42 4.7.ClimateStudy...................................................................................................46 4.8.Architectureoftheuniversity........................................................................46 4.9.SWOTAnalysis................................................................................................47 4.10.InferencesandDesignConsiderations......................................................48 4.11.Programming.................................................................................................49 5.CONCEPT......................................................................................................52 5.1.PhilosophicalConcept....................................................................................52 5.2.MorphologicalConcept...................................................................................56 REFERENCES...................................................................................................59 Appendix.............................................................................................................60

LISTOFFIGURES

Figure1UniversityCampusMap............................................................................2

Figure2SiteLocationinsideUniversity..................................................................3

Figure3FromMortenSchmidtofSchmidtHammerLassenArchitects' speechon'TheDesignofWorldClassLibraries'................................................10

Figure4BrothertonLibrary,UniversityofLeeds,1935......................................11

Figure5InteriorofReadingroomatBritishMuseum.........................................11

Figure6Typical20thcenturylibraryplan............................................................12

Figure7InteriorofSaltireCentreatGlasgowCaledoniaUniversitydesigned in2005byBDP.hisIT-basedlibrarycratesavarietyofspacesforinformal learningandsocializing............................................................................................13

Figure8Evolutioninplanningoflibrariesthroughthecenturies......................13

Figure9TraditionalloftyreadingroomattheUMISTLibrary,Manchester....14

Figure10ModernReadingRoorary....................................................................14

Figure11Planningacademiclibraries..................................................................15

Figure12Idealtemplatefordesignofacademiclibraries.(BrianEdwards)..16

Figure13TheRoyalLibraryinCopenhagen,Denmark.....................................16

Figure14Exterioratnight,PortsmouthUniversityLibrary.theentrancetothe libraryiswelllitandoverlookedbytheothercampusbuildings,makingitan attractiveplacetomeetafterlectures....................................................................17

Figure15BookreadinghallatLaTrobeUniversityLibrary..............................17

Figure16StudyPodsatSaltireGlasgowUniversity..........................................18

Figure17GuyaneseUniversityLibraryhasagalleryrunningalongits peripherytoattractmorestudentsintothelibrarypremises..............................18

Figure18BunjilPlace,Australia.Builtin2017,itservesasalibrary,a performancetheatre,apublicgatheringspace,aplaceofexhibition,gallery anddisplay,aflexibleandexperimentalspaceforevents,lectures,debate andcelebration,itisahelppoint,aservicecentreandaplaceofworkand collaboration.

THESIS2022-23AZKAKHANB.ARCHVYEAR KNOWLEDGECENTRE,HYDERABADCENTRALUNIVERSITY III
..............................................................................................................18
19FunctionsofaModernLibrarybyMortenSchmidtofSchmidt HammerLassenArchitects.....................................................................................19 Figure20Bookstacks..............................................................................................21 Figure21SpaceStandardstable..........................................................................21 Figure22ExhibitionAreaStandards..........................................................................22 Figure23Configurationofclassrooms......................................................................23 Figure24Conferenceroomstandards........................................................................24 Figure25ParliamentLibrary..................................................................................25 Figure26Planofthebuilding.................................................................................26 Figure27Sectionoflibrary.....................................................................................26 Figure28Interioroflibrary......................................................................................28 Figure29WoxsenUniversity..................................................................................28 Figure30Massing....................................................................................................30 Figure31NationalTaipeiUniversityLibrary,Archdaily......................................30 Figure32Conceptforfacade.................................................................................31 Figure33Groundfloorplan.....................................................................................31 Figure34Context.....................................................................................................31 Figure35Outdoorview..........................................................................................32 Figure36Seattlelibrary..........................................................................................33 Figure37Conceptdevelopment............................................................................33 Figure38Desingdevelopment..............................................................................34
Figure

Figure

THESIS2022-23AZKAKHANB.ARCHVYEAR KNOWLEDGECENTRE,HYDERABADCENTRALUNIVERSITY IV
..................................................................................34
39SectionalAnalysis
Figure40Sitecontext..............................................................................................35
......................................................................................35
Figure41Interioroflibrary
Figure42Interioroflibrary......................................................................................35
Figure43Structure...................................................................................................36
Figure44Understandingthesitecontext.............................................................38
............................................................................39
Figure45Universitymasterplan
............................................40
Figure46Figuregroundandinversefigureground
...........................................................................................41
Figure47Siteevolution
...............................................................................41
Figure48Hyderabadlanduse
..........................................................................................42
Figure49CDAControls
......................................................................................43
Figure50Mappingthesite
..............................................................................................44
............................................................................................44
.........................................................................45
.............................................................................46
....................................................................47
..................................................................................................49
.......................................................................................49
Figure51Sitecontext
Figure52Sitesections
Figure53ImmediateSiteContext
Figure54ClimateStudygraphs
Figure55Imagesfromtheuniversity
Figure56Flowchart
Figure57Bubblediagram
Figure58Flexible.......................................................................................................53 Figure59CommonGround........................................................................................53 Figure60Atrium........................................................................................................53 Figure61Functional...................................................................................................54 Figure62Collaborative..............................................................................................54 Figure63HybridClassroom.......................................................................................54 Figure64Welcoming.................................................................................................54 Figure65ClearSightlines.........................................................................................55 Figure66SocialSpace...............................................................................................55 Figure67Configurablespaces...................................................................................55
.......................................................................................................56
............................................................................................58
.............................................................................58
Figure68Zoning
Figure69Sitemassing
Figure70ConceptualSketches

LISTOFFIGURES

Table1:From'ContemporaryLibraryArchitecture'byKenWorpole..............14

Table2ComparativeAnalysis................................................................................37

Table3Inferenceanddesignconsiderations......................................................48

Table4AreaAnalysis..............................................................................................51

THESIS2022-23AZKAKHANB.ARCHVYEAR KNOWLEDGECENTRE,HYDERABADCENTRALUNIVERSITY V

1.SYNOPSIS

1.1.Aim

TodesignaKnowledgeCentrethatservesasapublicspacetofacilitatethelearning experiencesofthestudentsoftheHyderabadCentralUniversity,therebyalso rejuvenatingactivitiesaroundthelake.

1.2.Objectives

Toprovideanenvironmentwithampleopenandrecreationalspacesinthesite.

Theurbanformintegratedwiththelandscape,thereby,creatinganenriching experiencebyrespondingtothecontextofwater,existingdiversityofactivities, andformingavisuallydominantlandmark.

Toincludeeco-friendlytransportationfacilitiesforstudentstocommutethroughoutthecampus.

Tobringculturalandlearningspacestogether.

Tobringtogetherstudentsfromdifferentlearningspheresinacomprehensive co-learningenvironment.

1.3.Vision

Withtheadventoftechnologyinthe21stcentury,peoplearemakingafastshift towardstheconsumptionofdigitalmediaande-booksandlibrariesareincreasingly becomingspaceswhereoneonlygoesoutofnecessity.

Thisprojectimaginesalibraryasafacilitatorratherthana"definitivesourceof learning."Thelibraryisenvisionedasapublicspacethatislively,laid-back,andis anexpandedspacethatmergesmanypurposesandactsasahubforcultureand knowledge.

Thevast2300acrecampusoftheHyderabadCentralUniversityrequiresaspace thatfacilitatescollaborationamongstudentsofvariousdisciplinesandfaculties. Hence,thisprojectproposesmultipurposespaces,spatiallyinterspersedwith additionalfacilities-fosteringcongregationandMulti-disciplinarydiscussions

Thisthesiswillaimtotransformtheconventionallibrariesintolearningspaces withoutanywallsorboundations,inculcatingspacesthatmakepeoplethinkand wanttolearn.Partofthevisionoftheprojectistocreateaspacethatwouldappeal tostudents,alibrarythatnotonlyfosterslearningbutalsoprovidesanenvironment thatisinspirationalandpleasurabletoinhabit,whilealsoaimingtoincrease collaborativelearningamongstudents.

1.4.Scope

ItwouldactasavenueforRecreational,EducationalandOfficialgatherings.

Thespaces,designedforco-learningandnetworkingamongstudentscanbea catalystinbringingoutstudents’creativity.

Thedevelopmentaroundthelakewouldhelpinmakingitastudents’hubinthe vastcampusof2300acres.

THESIS2022-23AZKAKHANB.ARCHVYEAR KNOWLEDGECENTRE,HYDERABADCENTRALUNIVERSITY 1

Landscapingandsiteplanningwouldbeamajorscopeofworkwhichwill enhancethefaceofthecampus.

1.5.AbouttheUniversity

Figure1UniversityCampusMap Source1UniversityBrochure

TheUniversityofHyderabadisaprestigiouspubliccentralresearchuniversity locatedinHyderabad,Telangana,India.

Foundedin1974,thismostlyresidentialcampushasmorethan5,000studentsand 400faculty,fromseveraldisciplines.InJanuary2015,theUniversityofHyderabad receivedtheVisitor'sAwardfortheBestCentralUniversityinIndia,awardedbythe PresidentofIndia.

TheuniversityislocatedinGachibowli,on2300-oddacres.Thecampusisrichin floraandfauna,hometoover734flowerplants,tenspeciesofmammals,fifteen speciesofreptiles,and220speciesofbirds.

AspertheConventionheldinOctober2019,atotalof31,467studentswere awardedvariousdegrees,rangingfromDiplomastoP.HD.Therefore,studentsof variousagegroups,maritalstatusandnationalitiescanbefoundintheuniversity.

TheuniversityisrecognizedasanInstituteofEminence(IoE)bytheUniversity GrantsCommission(UGC)throughtheUGC(DeclarationofGovernmentInstitutions asInstitutionsofEminence)Guidelines,2017forpublicinstitutions.

SocialLifeatUoH

1.Onoffdays,studentsExploreareasliketheBuffaloLake,PeacockLake,White Rocks,MushroomRocks.Butthisisonlypossibleduringthedaytimeandonnonrainyseasonsasspottingofwildanimalsisnotuncommon.

THESIS2022-23AZKAKHANB.ARCHVYEAR KNOWLEDGECENTRE,HYDERABADCENTRALUNIVERSITY 2

2.Campusisalsovibrantinspiritualsphereasmuchasitisinpoliticalandcultural sphere.Therearemanyspiritualandmissionarygroupactiveincampustospread themessageofGod.Theyareoftenfoundingroupsandonweekends.

3.DependingonhowactivetheCulturalSecretaryoftheStudentsUnionis,movie screeningsareorganisedintheDSTAuditoriumoncampus.

4.Politics:Theuniversityhasitsownstudentunionandisquiteactiveinthepolitical field.Volunteersoftenmeetatthevariouscanteensandchaistallsinthecampusto discussthecurrentscenarioswithinandouttheuniversity.Whilesomestudents keepthemselvesawayfromfromindulging,severalothersstronglyfeelthatpolitics shouldnotbeapartoftheuniversityculture.

5.TheNorthcampusandThesouthcampus:theuniversityisessentiallydividedinto twocampuseslyingoneitherends.Whilethenorthcampusliesclosertothemain entrance,itisquiteahassleforstudentsfromsouthcampustoreachthere.Oneof themajorissuesthatstudentsfaceduringtheirtimehereisthatofcommute.While therearebusshuttleservicesinthecampus,manystudentsfinditlimitingandare oftenseenhitch-hikinginthecampus. 1.6.IntroductiontoSite

THESIS2022-23AZKAKHANB.ARCHVYEAR KNOWLEDGECENTRE,HYDERABADCENTRALUNIVERSITY 3
Figure2SiteLocationinsideUniversity SourceGooglemaps,author GeneralInformation: Location:

NearBuffaloLake,UniversityofHyderabadCampus,Gachibowli,Hyderabad–500032

SiteArea:11.2acre

Topography:Slightlycontoured Features:

ThesiteliesinthepermisesoftheUniversityofHyderabad.

ItiscentrallylocatedforboththeNorthCampusandtheSouthCampus.

Itliesnexttooneofthetwolakesincampus,theBuffaloLake,thusgivingita naturalfeatureintheformofawaterbodytobeharnessedlaterduringthe Deigningstage.

THESIS2022-23AZKAKHANB.ARCHVYEAR KNOWLEDGECENTRE,HYDERABADCENTRALUNIVERSITY 4
Accessibility:
Accessibility:ThroughOldMumbaiHighway(byroad)
THESIS2022-23AZKAKHANB.ARCHVYEAR KNOWLEDGECENTRE,HYDERABADCENTRALUNIVERSITY 5
STUDY SITEANALYSISCASESTUDY
WITHMODERN, STANDARDAND TECHNICAL ASPECTS LIVEAND VIRTUAL SITE CONDITIONS, CLIMATOLOGY ,SWOT UNDERSTANDING STANDARDSAND TECHNICALASPECTS COMPARATIVESTUDY CONCEPTUALIZ ATION PREDESIGN FINALDESIGN
1.7.Methodology METHODOLOGY LITERATURE
EXISTINGCENTRES
FRAMINGREQUIREMENTS

1.8.Rationale

IntheIXPlan,UniversityGrantsCommission(UGC)introduced“Universitywith PotentialforExcellence(UPE)”schemetoencouragetheshortlisteduniversitiesto reachworld-classstandardsintheirchosenfocusareas/domains.UGCalso allocatedadditionalfundstotheseselectedUniversitiestohelpthemimprovetheir standardsandachievetheirgoals.

IntheIX,XandXIPlan,UGCidentifieduniversitiesundertheUPE/Universitiesof Excellence(UoE)schemeonlyiftheyhadapotentialforexcellenceinteachingand researchactivities.ButintheXIIPlanmorefunctionswereincludedsothatholistic developmentoftheuniversitycantakeplace.AsperUGC,theobjectivesofthe UoE/UPEschemeareasmentionedbelow:

Toachieveexcellenceineducation,training,researchandgovernancetoface thechallengesoffuture.

Tostrengthentheacademicandphysicalinfrastructureforachievingexcellence andinnovationinteaching,learning,researchandoutreachprogrammes.

Toenhancethequalityofthelearningprocessandteachingatthe undergraduateandpostgraduatelevelswiththehelpofaflexiblecreditbased modularsystemandawholerangeofinnovationscurrentlyacceptedacrossthe world.

Topromoteacademicprogrammesrelevanttothesocialandeconomicneedsof thenationingeneralandtheregioninparticular.

TopromotenetworkingwithotherCentres/departmentsandlaboratoriesinthe country.

Toundertakeanyactivitythatmayleadtoexcellenceinallthedomainslisted above.

TheUniversityOfHyderabadisonesuchuniversity,grantedthespecialstatusbythe UGC.Theuniversityisgivenfinancialassistancetoupliftitsleftointernationallevels. Thisthesiswillfocusonthegoals2and5givenabovetoreimaginealibraryasa facilitatorratherthana"definitivesourceoflearning."Thelibraryisenvisionedasa publicspacethatislively,laid-back,andisanexpandedspacethatmergesmany purposesandactsasahubforcultureandknowledge.

THESIS2022-23AZKAKHANB.ARCHVYEAR KNOWLEDGECENTRE,HYDERABADCENTRALUNIVERSITY 6

2.LITERATURESTUDY

2.1.Background

2.1.1.Whatisalibrary?

Thestandarddictionarydefinition(derivedfromtheNewCollinsConciseEnglish Dictionary)ofalibrarydistinguishesbetweenthelibraryasspace,thelibraryas collectionandthelibraryasinstitution.Alibraryiseither(LibraryDefinitionand Meaning,2022):

•aroomorsetofroomswherebooksandotherliterarymaterialsarekept

•acollectionofliterarymaterials,films,tapes,etc.,or •thebuildingorinstitutionthathousessuchacollection.

Butthisarchaicdefinitionoftenlimitstherolesofthelibrary.Amorerealistic definitionofthelibraryisperhapsabuildingdesignedtocontainvariousformsof knowledgematerialsandaninstitutionwhichallowsforeasyaccesstothismaterial withouttheobligationofpurchase.Buttheideaofamodernlibrarystilldoesn'tget reflectedinthisdefinition

Overtime,therehasbeenamajorshiftinthepublicperceptionoftheroleoflibraries. Whereoncelibrariesandlibrarianswereseenasprovidingwhatwasagenericgood forpeople,nowthereisanexpectationthatpeoplehavearighttotheservices available-andthoseservicesshouldcontinuallyadapttomeetindividualas wellassocietalneeds(MarionWilson,2000)

2.1.2.TypesofLibraries

AcademicLibrary

Academiclibraryisthelibrarywhichisattachedtoacademicinstitutionslikeschools, collegesanduniversities.Anacademiclibraryservesmorespecificallythestudents, researchscholars,teachersandstaffoftheacademicinstitution.Mainobjectiveofan academiclibraryistogivemaximumlearningmaterialstoitsclientelesothatthey maybefullyeducatedintheirrespectivelevel.Academiclibrariesarecategorized intoschoollibraries,collegelibrariesanduniversitylibraries.

Speciallibrarybecamepopularsincethebeginningof20thcentury.Aspeciallibrary isonewhichservesaparticulargroupofpeople,suchastheemployeesofafirmof governmentdepartment,orthestaffandmembersofaprofessionalorresearch organization.Suchalibrarydealsessentiallyininformation(KrishanKumar;1987;72)

PublicLibrary

Apubliclibrary(alsocalledcirculatinglibrary)isalibrarywhichisaccessiblebythe publicandisgenerallyfundedfrompublicsources(suchastaxmoney)andmaybe operatedbythecivilservants.Taxingbodiesforpubliclibrariesmaybeatanylevel fromlocaltonationalcentralgovernmentlevel.Thepubliclibraryisanexcellent modelofgovernmentatitsbest.Alocallycontrolledpublicgood,itservesevery individualfreely,inasmuchoraslittledepthasheorshewants.(Wikipedia)

THESIS2022-23AZKAKHANB.ARCHVYEAR KNOWLEDGECENTRE,HYDERABADCENTRALUNIVERSITY 7
SpecialLibrary

NationalLibrary

Anationallibraryisalibraryspecificallyestablishedbythegovernmentofacountry toserveasthepreeminentrepositoryofinformationforthatcountry.Unlikepublic libraries,theserarelyallowcitizenstoborrowbooks.Often,theyincludenumerous rare,valuable,orsignificantworks.ANationalLibraryisthatlibrarywhichhasthe dutyofcollectingandpreservingtheliteratureofthenationwithinandoutsidethe country,Thus,NationalLibraryarethoselibrarieswhosecommunityisthenationat large.

2.2.HistoryofAcademicLibrariesinIndia

Theroleofhistorianhappenstobemuchmorecrucialandsignificanttomakean assessmentofthegrowthanddevelopmentoflibrariesinIndia,thefactors responsiblefortheirdevelopmentandtheimpactofthosefactorsonthelibrary progress(Bhatt,2009).

2.2.1.AcademicLibrariesinAncientIndia

IntheVedicageinstructionswereimparted“orally,withoutthemediumof books.”(Agarwal,1954)Taxilafrom700B.C.to300A.D.wasconsideredtobethe mostrespectedseatofhigherlearningandeducationinIndia(Chakravorty,1954)but stillthereisnoevidencefoundsofarinthearchaeologicalexcavationsatTaxilathat therehadbeenagoodlibrarysystemintheTaxilaUniversity(Bhatt,2009).

TherecordedhistoryofIndianAcademiclibrariesdatesbacktoaround400AD,with theestablishmentoftheNalandaUniversity,Bihar.thelibrarywassituatedina specialareaknownbythepoeticalnametheDharmaganja,(PietyMart)which comprisedthreehugebuildings,calledtheRatnasagara,theRatnodadhiandthe Ratnaranjaka(Bhatt,2009).ThelibraryatNalandahadarichstockofmanuscripts onphilosophyandreligionandcontainedtextsrelatingtogrammar,logic,literature, theVedas,theVedanta,andtheSamkhyaphilosophy,theDharmasastras,the Puranas,Astronomy,AstrologyandMedicine(Mukherjee,1966).

Fromthe5thtothe8thcenturyAD,worldfamousuniversities,possessingrich librariesandhallscontainingtheimageofGoddessSaraswati,cameupinthe subcontinent(Rajgopalan,1987).SomeexamplesincludetheVikramasila,the Vallabhi,theKanchiandtheUniversityatSompuri.

ThelastofthefamousseatsoflearninginEasternIndiawasNavadwipainBengal.It reacheditsheightofgloryfrom1083to1106A.D.asacentreofintellectual excellence(Majumdar,1960).

However,severaloftheseuniversities,alongwiththeirlibrarieswereeither destroyedinfiresordemolishedbyrulerslookingtoconquernewland.

2.2.2.MedievalIndia

Duringthemedievalperiod,duetoMusliminvasionsandpoliticaltroubles,the powerfulempiresandkingdomsofIndianrulersfellonebyone.Thisaffectedhigher educationandthedevelopmentofacademiclibrariesaswell.Theexistenceof academiclibrariesduringthemedievalperiodofIndianhistoryisnotknown,though theMuslimrulersdidpatronizelibrariesintheirownpalaces.Aloneexception,

THESIS2022-23AZKAKHANB.ARCHVYEAR KNOWLEDGECENTRE,HYDERABADCENTRALUNIVERSITY 8 

however,wasalibraryattachedtoacollegeatBidarhavingacollectionof3000 booksondifferentsubjects(Patel&Kumar,2001).

2.2.3.LibrariesinModernIndia(1757-1947)

DuringtheBritishruleinIndia,numberofacademicinstitutionswereestablishedby theEastIndiaCompany,andbytheChristianmissionaries.Someexamplesinclude theCalcuttaCollegein1781,BenarasSanskritCollegein1792.TheCalcuttaFort WilliamCollegein1800wasalsoarenownedinstitute,however,duetolackof financialsupportthelibrarycouldnotsurviveforlongandwasthenceclosedin1835 (Subramaniam,2001).

SeveralActsandlegislationduringthesetimesalsohelpedinimprovingthe infrastructureandcollectionoflibrariesinthesub-continent.TheCharterActof1813, theestablishmentofInterUniversityBoard,SargentReportandappointmentofthe UniversityGrantsCommittee,theappointmentofHartogCommittee,theMontagueChelmsfordreformsof1919,theGovernmentofIndiaActof1935,andtheSargent CommitteeReportetc.laidfoundationforestablishmentoflibrariesinvariouspartsof thecountry.

TheappointmentoftheHunterCommissionbytheBritishIndianGovernmentin1882, tostudytheprogressofeducationunderthenewpolicyadoptedin1854,made severalobservationsaboutthestateoflibrariesinIndia,statingthemtobeinavery poorstateanddeclaredthem“hardlycreditable.”TheCommissionpaidspecial attentiontothecollegesandtheirlibrariesandotherfacilities.

TheRaleighCommissionin1902foundthat,“thelibraryislittleusedby graduatesandhardlyatallbyotherstudents.”(UniversityGrantsCommission, 1959).Further,theCommissioncommented,“Inacollegewherelibraryis inadequateorillarranged,thestudentshavenoopportunityofformingthe habitofindependentandintelligentreading.”

RecommendationsmadebysuchCommitteeswerethereonimpartedinthe functioningoftheacademiclibraries.Thiswasalsothetime,whenDr.S.R. RanganathanemergedastheFatherofLibraryScienceinIndia.

2.2.4.AcademicLibrariesinIndiaafterIndependence

TheactualprocessforthedevelopmentofuniversitylibrariesinIndiacanbesaidto havebeensetinmotionwiththeappointmentoftheUniversityEducation CommissionpresidedoverbyDr.S.Radhakrishnan(1948-49)andits recommendations,suchas,annualgrants,openaccesssystem,workinghours, organizationofthelibrary,staff,stepstomakestudentsbookconsciousandthe needtogivegrantstoteacherstobuybooks.Whilerecognizingtheimportanceof librariesinuniversityeducation,theCommissionstatedthat“teachingisa cooperativeenterprise.Teachersmusthavethenecessarytoolsforteaching purposesintheshapeoflibrariesandlaboratoriesasalsotherighttypeof students”(GovernmentofIndia,1948).

THESIS2022-23AZKAKHANB.ARCHVYEAR KNOWLEDGECENTRE,HYDERABADCENTRALUNIVERSITY 9

2.2.5.ChangingTrendsinUniversityLibraries

Academiclibrarieshaveseenmajorchangesinthelastdecade.Withadventof technologyandavailabilityofalmosteverythinginthepalmofone’shands,library attendeeshavedeclined(Carpenter,2011).Thetraditionallibrarywascollection centeredandusersmainlycameforresearchpurposes.It’smuchthesameinthe presentday,butwithadeclineinpercentageofstudentsvisiting.Thehighest percentageinlibrary-goersinuniversitiesismostlythatoftheresearchscholars, thenpost-graduatestudents,andbythetimeonecomestoUGstudents,the numbersdeclinerapidly.

Itisarguedthatprojectsencourageintellectualcross-fertilization,areadeeper sourceoflearningthantraditionallectures,andmimicmorecloselytheworldofwork. Project-basedteachinghasaprofoundimpactupontheuseofthelibrary,especially whenaccompaniedbyariseinstudentnumbers.Where,atonetime,librarieswere quietandrelativelyunder-occupiedbuildingswithindividualreaderssurroundedby booksinpersonalcarrels,therealitytodayisoneofbustle,socialinteractionand knowledgeexchange.Thelibrarycatersforthesechangesinavarietyofways—in theuseandzoningofspace,intheprovisionofsilentanddiscussionareas,inthe choiceoffurniturelayout,andintheintegrationofITandbookfacilitiesaroundthe conceptofPCstudyclusters.

Thesensethatthecollegeoruniversitylibraryisthemajorvehicleforcampus connectivityinbothpaperbasedlearningandITprovisionshasledtotwomain effects.First,thereisagrowingpressuretoensurethatlibraryfacilitiesareavailable 24x7.Thisinturnhasencouragedtheconstructionofsocialspacesandcafesin thelibrary,whichthroughwifihavebecomeinformallearningzonesoftenawayfrom thegazeofthelibrarystaff.Studieshavesuggestedthattheseinformalspaces havebecomeanimportantarenatosupportmorestructuredteaching.To maximizethesebenefitsitisnecessarytocreatecongenial,stimulatingand inspirationalpublicareasinlibraries.

Thisthesis,thus,aimstobranchtheacademiclibraryfromatraditionalonetoa socialandcollaborativespaceforusers,whichin-turnincreasesitsvisibilityand usage.

THESIS2022-23AZKAKHANB.ARCHVYEAR KNOWLEDGECENTRE,HYDERABADCENTRALUNIVERSITY 10
Figure3FromMortenSchmidtofSchmidtHammerLassenArchitects'speechon 'TheDesignofWorldClassLibraries' SourceYoutube
THESIS2022-23AZKAKHANB.ARCHVYEAR KNOWLEDGECENTRE,HYDERABADCENTRALUNIVERSITY 11 2.3.EvolutionofArchitectureofLibraries 1850-1950: Largecircularreadingrooms Separatesubjectrooms Centralseating HighCeiling TallWindows Loadbearingwalls Cardindexingcataloguesystem Figure4BrothertonLibrary,UniversityofLeeds,1935 SourceLibrariesandLearningCentre Figure5InteriorofReadingroomatBritishMuseum SourceLibrariesandLearningCentre
THESIS2022-23AZKAKHANB.ARCHVYEAR KNOWLEDGECENTRE,HYDERABADCENTRALUNIVERSITY 12 1950-1990: Deepplan Uniform,suspendedceiling Horizontalwindowbands Squarereadingroom Openplanlayouts Air-conditionedspaces Microfichecatalogue Figure6Typical20thcenturylibraryplan SourceLibrariesandLearningCentre 1990Shallowfloorplans Relativelyhighceilings Perimeterseating Centralatriums Openfluidplan Naturallylitandventilatedspaces PerimeterITcabling TaskLighting Bookstackscentralthermalstore Computerisedcatalogue Loungesasanti-roomstomainreadingspaces
THESIS2022-23AZKAKHANB.ARCHVYEAR KNOWLEDGECENTRE,HYDERABADCENTRALUNIVERSITY 13 Figure7InteriorofSaltireCentreatGlasgowCaledoniaUniversitydesignedin2005 byBDP.hisIT-basedlibrarycratesavarietyofspacesforinformallearningand socializing SourceLibrariesandLearningCentre Figure8Evolutioninplanningoflibrariesthroughthecenturies SourceLibrariesandLearningCentre
THESIS2022-23AZKAKHANB.ARCHVYEAR KNOWLEDGECENTRE,HYDERABADCENTRALUNIVERSITY 14 Table1:From'ContemporaryLibraryArchitecture'byKenWorpole Figure9TraditionalloftyreadingroomattheUMISTLibrary,Manchester SourceGoogleimages Figure10ModernReadingRoorary SourceLibrariesandLearningCentre

2.4.PlanningUniversityLibrariesinthe21stcentury

Inlightofthegrowingglobaldialogueonredefininglibrariesas‘knowledgehubs’,this thesisattemptstoquestionwhetheracademiclibrariescanbecomemorethanthe traditionalresearchorientedrolesandtransformintospaceswherecollaborationand cross-learningcanbedoneamongvariousfacultiesinacampus.

Contemporaryuniversitiesareconcentratingonstudentlearningcentresratherthan teachingspaces,andsolibrariesneedtoprovidelearningenvironmentsinthewidest sense.Thechallengetolibrarymanagementistoretaintraditionalstrengths whilstprovidingnewequipmentandspacesthatenhancetheusers’ perceptionofthevalueofthelibrary(Brian,2009).

Figure11Planningacademiclibraries

SourceLibrariesandLearningCentre

Amajoradditionalcriterionintheplanningoflibrariesistheneedforthelibraryto ‘upliftthespirit’.Asaculturalanchorthelibrary,liketheartgalleryorstadium,isa significantexpressionofcivilizedvalues.Thelibrarynotonlyprovidesaccessto books;itsroleisalsothatofcelebratingthewrittenword(andincreasinglythe electronicone).Whetheritisanacademiclibrary,anationallibraryorasmalltown library,architecturaldesignmustprovidemeaningfulformaswellasfunctionalspace. Thereaderneedstohavean‘experience’whichmarksthepassageofreading timeorwhichgivesdignity,pleasureorstimulationtoavisittothelibrary.Toofew librariesofthepastgenerationcanbesaidtoachievethiscriterion.BOOK

Fewpubliclibrariesofferanenvironmentthatisdeliberatelyattractiveorstimulating, designedinaspirit,withtheresultthatprovidesanappealandfriendlinessbeyond thatofaccessingthecollection(Brian,2009)

InaworldofrapidlyexpandingknowledgeandgrowingaccesstoitviatheInternet, the‘wholeness’ofintellectualendeavourshouldbereflectedinthedesignoflibraries. Architecturaldesignshould,therefore,createlessa‘super-marketofknowledge shelves’andmoreagalleryofcontemplationorstimulation.

THESIS2022-23AZKAKHANB.ARCHVYEAR KNOWLEDGECENTRE,HYDERABADCENTRALUNIVERSITY 15

Figure12Idealtemplatefordesignofacademiclibraries.(BrianEdwards)

Thelibrarytypologyhaschangedtremendouslyoverthepast5years.Librariesare nowbeingimaginedandbuilttosupportaconceptualshiftfrom‘collection’to ‘connection.’(ArchDaily,n.d.).

TakethecaseofTheRoyalLibraryinCopenhagen,Denmark,designedbySchmidt HammerLassenArchitects.Servingasbothanationalandanacademiclibrary,is oneofthemostsignificantarchitecturallandmarksontheCopenhagenwaterfront.it marksaradicalshiftfromtraditionallibrarystructureandaccommodatesarangeof culturalfacilities.Openandessentiallydemocratic,thebuildingincludesacafé, bookshop,exhibitionroom,restaurant,scientificandliteraryinstitutions,aswellasa roofterraceanda600-seathallforconcerts,theatricalperformancesand conferences.

THESIS2022-23AZKAKHANB.ARCHVYEAR KNOWLEDGECENTRE,HYDERABADCENTRALUNIVERSITY 16
Figure13TheRoyalLibraryinCopenhagen,Denmark SourceArchdaily
THESIS2022-23AZKAKHANB.ARCHVYEAR KNOWLEDGECENTRE,HYDERABADCENTRALUNIVERSITY 17 Severalnewfeaturesbeingadded,especiallytouniversitylibrariesinclude,butnot limitedto,are: Sleeping/relaxationpods Pantries Socialspaces Informationpods Exhibitareas Roboticstackingsystems Exhibits/artinstallations Bookreadingrooms/Humanlibraries Cafeterias Multimediarooms Variousinformalreadingspaceswithdifferentfurnituretypes LibraryPark(asaddedlandscapeelement) CaseExamples: Figure14Exterioratnight,PortsmouthUniversityLibrary.theentrancetothelibrary iswelllitandoverlookedbytheothercampusbuildings,makingitanattractiveplace tomeetafterlectures SourceArchdaily Figure15BookreadinghallatLaTrobeUniversityLibrary SourceArchdaily
THESIS2022-23AZKAKHANB.ARCHVYEAR KNOWLEDGECENTRE,HYDERABADCENTRALUNIVERSITY 18 Figure16StudyPodsatSaltireGlasgowUniversity SourceGoogleimages Figure17GuyaneseUniversityLibraryhasagalleryrunningalongitsperipheryto attractmorestudentsintothelibrarypremises SourceArchdaily Figure18BunjilPlace,Australia.Builtin2017,itservesasalibrary,aperformance theatre,apublicgatheringspace,aplaceofexhibition,galleryanddisplay,aflexible andexperimentalspaceforevents,lectures,debateandcelebration,itisahelppoint, aservicecentreandaplaceofworkandcollaboration. SourceArchdaily

2.5.FunctionsofaModernLibrary

Accordingtoarchitectsata02Atelier,Universitylibrariesnowoffermuchmorethana quietresearcharea.Socialandculturalspaceshave,intherecentyears,become partandparceloflibrarybuildings.Librariesarenowlookedatasacentreforthe over-alldevelopmentofastudent.Theyhavebecomeamultifunctionalhuboffering clubactivities(literary,artisticoramixofartisticgenres),culturalandsocialactivities (presentationsofliteratureandartworks,exhibitions,openings,spacefordiscussion forums,multimediapresentations,etc.)apartfromtheirtraditionalroles.Libraries havebecomeamoderntooloftimeprovidinginformationandawiderangeof educationorculturalandsociallife.

Students,academics,librarystaff,andvisitorsmeet,exchangeideas,study, collaborate,andengagesociallyinandarounduniversitylibraries.InFreemanand Bennett'swords,"Itistheplacetobe;itiswheretheactionis,theheartofthe institution."Activitiessuchasreading,writing,thinking,andsearchinghave traditionallybeenthecoreactivitiesinlibraries.Yet,becauseofnewtechnologies, eachoftheseactivitiescanpotentiallyoccuralmostanywherenow.Themodern readerhassuchubiquitousaccesstoresourcesandinformationthatconsultinga journal,forexample,isoftennolongerrestrictedbyneedingphysicalaccesstoa librarybuildingitselfandcanbeundertakenonabus,inabedroom,orinacafé. Thus,readersaretrulyfreedfromdependenceonalocation,achangesomeeven predictmaybethedeathknellofthelibrary.Nevertheless,bookloversarestill numerous,andlibrariesremainspecialplacesthatprovideauniqueenvironmentand offerspacesofpeaceforcontemplationandwriting(Gorantonaki&Uzzell,2018).

THESIS2022-23AZKAKHANB.ARCHVYEAR KNOWLEDGECENTRE,HYDERABADCENTRALUNIVERSITY 19
Figure19FunctionsofaModernLibrarybyMortenSchmidtofSchmidtHammer LassenArchitects

2.6.BasicRequirementsofalibrary

Librariesaroundtheworldrequiresomebasicdesignneedstobefulfilledduetothe factthatithandlesstorageandhandlingofbooks.Therefore,afewthingsneedtobe keptinmindwhiledesigning,suchasflooring,plumbing,acousticsetc:

STRONGFLOORS

Booksareextremelyheavy,andCompactshelvingrunningonrailsrequires substantiallymorefloorstrength.

HIGHQUALITYLIGHT

Librariesrequirebright,even,low-glarelighting.Usuallythismeanscarefulcontrolof daylight(northlightisbestandwestlightworst)andtheuseoflightingsystems speciallydesignedtoreduceglare.Asageneralrule,thebestresultsareobtainedby usingreflecteduplight,bouncingalllightoffwhiteceilings.

HVAC

HVACsystemsshouldmeetcurrentstandardsforairexchangeandefficiencyof operations.HVACsystemsalsoneedtocontrolrelativehumidity.Humidityin librariesshouldnotgreatlyexceed50percent.

PLEASANTACOUSTICS

Librariesthatechoorreverberateareunpleasanttooccupy.Libraryroomsthat transmitsoundeasilycanleadtoseriouscompromiseswithwithconfidentiality. Cathedralorbarrelvaultceilings(oranyothershapesthatarenotflat)oftentransmit soundinimpressivelydistressingways,buttheyareusuallyacceptableiftheyhave acousticsurfaces.

ADEQUATECEILINGHEIGHT

Mostbookshelvesarehighandceilingsarealmostalwaystoolow.Suspended uplightsusuallyhangdownatleasttwofeetfromtheceiling.Ceilings11or12feet highareconsideredpreferable.

GOODSIGHTLINES

Oneofthebestwaystoimprovesightlinesisthroughinternalwindowsandglass walls.

CLEARANDPLEASANTINTERNALARRANGEMENT

Mostlibrarieswanttoencourageuserstostayinthelibrarytoread,usecomputers, consultlibrarystaff,andincreasingly)socializewithotherlibraryusers.Oneofthe greatchallengesinlibrarydesignisprovidingcozyspacesthatdonotleadto supervisionproblems.

THESIS2022-23AZKAKHANB.ARCHVYEAR KNOWLEDGECENTRE,HYDERABADCENTRALUNIVERSITY 20

EXHIBITIONAREA

THESIS2022-23AZKAKHANB.ARCHVYEAR KNOWLEDGECENTRE,HYDERABADCENTRALUNIVERSITY 21 2.7.SpaceStandards BOOKSTACKS (SOURCES:TSS,NEUFERTSSTANDARDS,LIBRARIESANDLEARNING RESOURCECENTRES) Figure20Bookstacks SourceNeufertsStandards Figure21SpaceStandardstable SourceNeufertsStandards
Exhibitionareasneedtobeflexiblespaceswhichshouldbedesignedsuchthatitcan accommodatearangeofdifferenttypesofmedia.Largespanspacesthusbecome

idealastheyprovideuninterruptedspaceswhichcanbesubdividedatwill.Lighting playsacrucialrolesinmakingtheambienceandviewingoftheexhibit.

THESIS2022-23AZKAKHANB.ARCHVYEAR KNOWLEDGECENTRE,HYDERABADCENTRALUNIVERSITY 22
Figure22ExhibitionAreaStandards SourceNeufertsStandards,TimeSaverStandards

Thismultipurposeclassroomcanbeusedas adedicatedclassroomorasharedspace, suchasaninstructionalinnovationlab.

Collaborativetechnologymakesiteasyto shareinformationorreviewworkwith peersorinstructors.

Remotelearnershave“presence” throughwalldisplays.Ceilingmounted microphonessupportacoustics.

Lab-styleclassroomoptimizedfor technologysharing.Triangulation supportssightlinestodigitalcontentand allowseye-to-eyeinteractions.

THESIS2022-23AZKAKHANB.ARCHVYEAR KNOWLEDGECENTRE,HYDERABADCENTRALUNIVERSITY 23
BLENDEDLEARNINGENVIRONMENTS:HYBRIDCLASSROOMSANDACTIVE LEARNINGHALLS
Figure23Configurationofclassrooms SourceNeufertsStandards

CONFERENCEROOM

Considerationmustbegiventoclearancesandcirculationaroundthelarger conferencetable.Aminimumof48in,or121.9cm,issuggestedfromtheedgeofthe tabletothewallornearestobstruction.Thisdimensionunderordinarycircumstance allowsforacirculationzonebeyondthesittingzoneof30to36in,or76.2to91.4cm.

Figure24Conferenceroomstandards

SourceNeufertsStandards

THESIS2022-23AZKAKHANB.ARCHVYEAR KNOWLEDGECENTRE,HYDERABADCENTRALUNIVERSITY 24

3.CASESTUDIES

3.1.ParliamentLibrary,NewDelhi

3.1.1.ProjectOverview

Location:centralsecretariat,NewDelhi

Year:2003

Architect:RajRewalAssociates

Sitearea:39916sqm Builtuparea:60460sqm

Numberofstorey:4(2aboveground,2basementlevels)

Programme:BureauofParliamentaryStudies,Scholars’Library,Auditorium, Reception/Cafeteria,Library,Museum,PressCentre,MP’sReadingRoom, ResearchandArchives,CommitteeRoom/BanquetHall

3.1.2.Introduction

RajRewalhascreatedacontemporarymasterpiecethatusesaninterestingmixof innovativetechnology,modernity,regionalism,andtraditionalIndian architecture.TheParliamentLibraryBuildingofRajRewalisastructurethat incorporatesthechallengeofbuildingastructureforamasspopulationatlowcosts.

3.1.3.GuruandTheKing:ConceptandDesignDevelopment

RajRewaltookinspirationfromthetraditionalrelationshipbetweentheGuruandthe King–theLibrarybeingtheGuruandtheParliamentHousebeingtheKing.The GururetainsthecommandofhisknowledgewhilerecognisingthepoweroftheKing. Thisway,thelibrarywouldhaveauniqueidentityofitsown,whilerespectingthe Parliamentbuilding.

AnotherinspirationisfromwesternIndia’sAdinathatempleatRanakpur.Itscardinal axesmeetatthecenterandcourtyardsintheremainingareas.Courtyardshave socialandclimaticadvantagesandalsopromoteintellectualencounters.

Figure25ParliamentLibrary

Sourceparliamentlibrary.nic.in

THESIS2022-23AZKAKHANB.ARCHVYEAR KNOWLEDGECENTRE,HYDERABADCENTRALUNIVERSITY 25
THESIS2022-23AZKAKHANB.ARCHVYEAR KNOWLEDGECENTRE,HYDERABADCENTRALUNIVERSITY 26 3.1.4.SpatialAnalysis Figure26Planofthebuilding SourceRajrewalassociates Figure27Sectionoflibrary SourceRajRewalAssociates,Author Almostallspaceslookouttowardsthecourtyards,makingthespacevisually appealing. Thecornersofthesquaresandthenodesoftheaxesaredesignatedforvarious functions.Theaxesandtheoutlinesofthesquaresformpathways,makingthe internalspaceslegible.

3.1.5.UserExperience

Figure25ParlimanetLibraryinterior

Source:RajRewalAssociates

Roofgardenprovidesagathering spaceforscholarsandparliamentarians inthewinterandactsasathermal barrierinthesummer.

Figure25ParlimanetLibraryinterior

Source:RajRewalAssociates

Systemsofshadedinterlinked courtyardsspacescreateaseriesof experiences,interconnectedyet distinctfromoneanother.

3.1.6. 3.1.7.ArchitecturalExpressions:Structure,MaterialandSustainability

MaterialsandTechnology:Thestructureisablendofreinforcedconcreteframe technologyandstructurelatticesandbubbledomesinprecastfibrereinforced concreteshells.Thestonecladdingofwallsandcolumnsisastraightresponseto thecontext.Thespansgoupto10metersinthelowerfloorsbutvarybetween15 and35metersinthelargecolumn-freespacesandatriumvoidsintheupperfloors.

Passiveandactivedesignstrategies:Thebuildingisair-conditionedthroughout;on theotherhand,provisionsaremadetokeepthetransmissionofheatandlight energyatthedesiredlevelsoastoavoidexcessiveair-conditioningloadandensure acomfortableleveloflight.

Deep-setwindows,stonemullions,andjaaliarealsohelpfulincontrollingdirectlight andheat.Thebuildingissaidtoperformwellunderseveresummerheatwaves, owingtothecarefullycontrollednaturallighting,placementoftwofloorsbelowthe groundlevel,andtheinsulatingpropertiesof60centimetersonearthintheroof garden.

THESIS2022-23AZKAKHANB.ARCHVYEAR KNOWLEDGECENTRE,HYDERABADCENTRALUNIVERSITY 27

3.2.WoxsenUniversityLibrary

3.2.1.ProjectOverview

Location:Kamkole,Hyderabad,Telangana Year:2021

Architect:DesignhaausStudio

Sitearea:2000sqm Builtuparea:4500sqm

Numberofstoreys:5(1belowground)

Programme:Library,Cafe,Stationery,MedicalRoom,Conferencerooms,Group workrooms(huddles)

3.2.2.Introduction

SituatedinaserenelocationontheHyderabad-MumbaiNationalHighway,Woxsen Universityisanambitiousprojectsprawlinganareaofalmost200acres.Withanaim tobeintheleagueofextraordinaryschoolsgloballyWoxsenattemptstoextend beyondthesetofeducationalstandardsandreanimatetheconceptsof entrepreneurship,pedagogyandsustainability.Equallykeenoncreatingastrong identityfortheinstitutiontheyfeltthatitshouldreflecttheirowncreativeapproachto thecurriculumandtheirteachingstyle.

3.2.3.ArchitecturalExpression

Duetoitsvolumeanddynamicidentity,the buildingfitsnaturallyalongwithitscomposite structureuseofsteelandconcrete. Solarpanelshavebeenprovidedontheroof asanalternativeelectricitysupply.

Figure28Interioroflibrary

SourceAuthor

Inferences:Useofcofferedslabhelpsincreatinglargecolumnfreespacesaswell ascantilevers.

80%ofthefaçadeisdoubleglazedtoallowpenetrationofsunlight.Thisalsoreduces energyconsumptionasuseofartificiallightingisbroughtdown.

Northlightclerestoriesprovidedatintervalsreducethetemperatureoftheroomsby providinganoutletfortheheattoescape.

Planterboxesalongtheglazingtomaintainacoolerandhealthyenvironmentandas anaturalscreenagainstharshlightandvisualaccessibility. Figure29WoxsenUniversity SourceGoogleimages

THESIS2022-23AZKAKHANB.ARCHVYEAR KNOWLEDGECENTRE,HYDERABADCENTRALUNIVERSITY 28

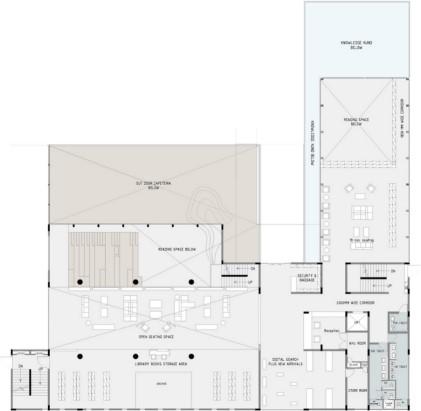
3.2.4.SpatialAnalysis

LG:Reception,Readingspace, outdoorcafeteria,studio,data centre,generalstore,medical aidrooms

GF:Reception,Openseating, archive,digitalsearchsection, store

FF:Thesisroom,magazine section,Knowledgecourt,outdoor seating

SF:Individualreasonarea, terracereading,offices, conferenceroom

Inferences: 

TF:Workstations,huddles (groupworkrooms),terrace reading

Doubleheightspacescreate anillusionofeveryspace beingononelevel.Thisalso makessurethevisibilityis maintainedthroughout, makingthespacemoreopen. Anopenplanconceptis followedtoincreaseflexibility intermsoffunctionalityandat thesametimereduces constructioncosts.

Sourcesforplans:Archdaily

THESIS2022-23AZKAKHANB.ARCHVYEAR KNOWLEDGECENTRE,HYDERABADCENTRALUNIVERSITY 29

3.3.NationalTaipeiUniversityLibrary

3.3.1.ProjectOverview

Location:sanxiadistrict,newTaipeicity,Taiwan Year:2014

Architect:LIAOarchitectsandassociates Sitearea:4575sqm Builtuparea:20309sqm Numberofstoreys:8

Programme:Library,Gallery,Bookshop,Cafe,StudentsCentre,Classrooms, Pantries

3.3.2.Introduction

TheNationalTaipeiUniversityLibrarycreatesinteractionamongstdifferent characterswithinthespace-human,book,media,architecture,andenvironment, allowingpeopletogainmoreknowledgethan.Thelibraryisimaginedasanopen buildingwherestudentsareabletoeasilyaccessalltheinformationandspaces,also activelysharetheirknowledgeandexperiencethroughawell-designedsiteplan.

3.3.3.TheUrbanStreet:ConceptandDesignDevelopment

Figure30Massing

SourceArchdaily

Insteadofbuildingahugeconcretearchitecture,unlikethatoftraditionallibraries,the architectsdecidedtoslicethebuiltformintothreepartswithorganizedentrancesof each.Theaxiswasinsertedtotheprogramwhichlinksthemainentrancetothelake atthebackofthesite,andtheconceptofurbanstreetwasappliedtocreateaplan likethatofanactivitymallinthelibrary.

THESIS2022-23AZKAKHANB.ARCHVYEAR KNOWLEDGECENTRE,HYDERABADCENTRALUNIVERSITY 30
Figure31NationalTaipeiUniversityLibrary,Archdaily

FacadeDevelopment:

Figure32Conceptforfacade

SourceArchdaily

Fortheexteriordesign,asignaturewhichrelatestothelibraryitself-book.The actionsofpeopletakingthebookoutoftheshelfandliterallyopeningabookintothe gentlecurveswithsofttextureasthefacadeofthebuilding. 3.3.4.SpatialCharacter

Easyflowofpeoplethrough multipleentriesiscreated.It alsoservestoopenthe librarytoseveralaces pointsintheuniversityand makesthespacemore flexible.

Figure34Context SourceArchdaily

SiteandContext:Thelibraryis openedtothesiteconditions throughafloatingbridgeconnecting thetwoseparatedstructures,giving aviewofthewaterbodythatliesat oneendofthesite.

THESIS2022-23AZKAKHANB.ARCHVYEAR KNOWLEDGECENTRE,HYDERABADCENTRALUNIVERSITY 31
Figure33Groundfloorplan SourceArchdaily 3.3.5.UserExperience

Sittingspaces:Apart fromtablesmeantfor formalstudy,the libraryisfullof movable,cushioned seatsallowingfor informalgathering.

Socialspaces:Theplaywithlevels andseveralentrancescreatesa relaxedandwelcomingambience, encouragingsocialactivities.

Figure35Outdoorview SourceArchdaily

3.3.6.ArchitecturalExpression

Inferences:

Thestaircasesconnectingthetwoblocksactasavisualelementwhile travellingthroughthe‘street’ofthelibrary.

Thebuilding’suniquegeometry,standingoutamidstmuchplainerstructures, makesitaniconicattraction.

Facadeisinspiredfromthecurvesofabookbeingtakenoutofashelf,with gentlecurvesandsofttexture.Itsdesigncombiningwithwindowsalsobrings plentyofdiagonalnaturedaylightintothelibrarythatitcreatestheromantic atmospherewithinthespaceforpeopletoindulgein.

THESIS2022-23AZKAKHANB.ARCHVYEAR KNOWLEDGECENTRE,HYDERABADCENTRALUNIVERSITY 32

3.4.SeattleCentralLibrary

3.4.1.ProjectOverview

Location:4thavenue,seatle,Washington,usa Year:2004

Architect:OMAANDLMN Sitearea:6000sqm Builtuparea:38300sqm Numberofstoreys:11 Programme:Library(33,700sqm),Auditorium(275seater),LearningCentre, Meetingrooms,Multimedialab,Kids’zone,Café

3.4.2.Introduction

Figure36Seattlelibrary SourceArchdaily

Designedasadestructivenew typologyofapubliclibrary,the projectaimedatredefiningthe libraryanditsrole.Rem Koolhas,theprinciplearchitect oftheproject,emphasizedthat the'curatorshipofthemass availablecontentiswhatwill makelibrariesvitalinthe future.'Theconceptwasto designthelibraryasanaccesspointofinformation-presentedinavarietyof mediums.Thelibrarywentontowinnumerousinternationalawardsandisoften attributedtotherivalofpubliclibraryarchitectureglobally.

3.4.3.(In)stability:ConceptandDesignDevelopment

Figure37Conceptdevelopment SourceArchdaily

THESIS2022-23AZKAKHANB.ARCHVYEAR KNOWLEDGECENTRE,HYDERABADCENTRALUNIVERSITY 33

ThearchitectsfortheSeattleCentralLibrarysoughttocultivateamorerefined approachtowardsflexibilityincontemporarylibrariesbyorganizingitintospatial compartments,eachdedicatedto,andequippedfor,specificduties.Tailored flexibilityremainspossiblewithineachcompartment,butwithoutthethreatofone sectionhinderingtheothers.Thedesignprocessstartedwithre-clubbingdifferent zonestogether.Indoingsothefunctionsandspacesofapubliclibrarywere redefined.5programmeswereidentifiedtobe'stableandcommonnontraditional programmeswereidentifiedas'unstable'.Theseunstablespaceswerere-arranged inbetweenstableprogrammesthuscreatinganinteractionamongstthem.

ZoningandMassing:

Thestackedgeometrywasaresultofatight,urbansite.Eachplatformcatersto aspecificfunctionandthusisdifferentinvolume.

Thevolumeswerearrangedinawaythattheyprovidedselfshading,triple heightedspacesaswellasopenedupuniqueviewsofthecityatdifferentlevels.

Public-Semipublic-Privatezoningcanbeobservedvertically.

3.4.4.SpatialCharacter:

Figure39SectionalAnalysis

SourceOMAArchitects,Author

Variousoverlookingmezzaninescreatevisualconnectionbetweenspaces, allowingthelevelstoflowintoeachothermoresmoothly. Hierarchyofspacesbrokenupbyhorizontalandverticalmovement,allowing usersmoretimetosoakintheambienceandspacesvisually.

THESIS2022-23AZKAKHANB.ARCHVYEAR KNOWLEDGECENTRE,HYDERABADCENTRALUNIVERSITY 34
Figure38Desingdevelopment SourceArchdaily Inferences:

3.4.5.UserExperience

Figure40Sitecontext

SourceArchdaily

Siteandcontext:Approachableatvarious levels.Theoverhangingstructureextendsto formthestreetandtheiconicgeometryhelpsit standout.

Figure41Interioroflibrary Sourcelmnarchitects

Livingroom:Uponentrance,publicfacilities suchasthecafe,auditoriumandthekids centreislocatedwhichactsasaspacefor socializingandengaging.

Figure42Interioroflibrary Sourcelmnarchitects

Readingroom:Insteadoftablesmeantfor formalstudy,thelibraryisfullofmovable, cushionedseatsallowingforinformal gatheringunderdaylight.

Figure37Bookspira

Sourcelmnarchitects

Bookspiral:itformstheheartof theproject.Situatedonthe6-10 floor,itactsasaparkinggarage fullofbooks.Itisdesignedasa continuousrampwithbook stacksarrangedintheDewey DecimalSystem.

THESIS2022-23AZKAKHANB.ARCHVYEAR KNOWLEDGECENTRE,HYDERABADCENTRALUNIVERSITY 35

3.4.6.Structure

Figure43Structure

Sourcelmnarchitects

Theload-bearingsystem,intheformof columnsandbeams,supportstheelevated platformscontainingprogramspaces.The seismicstructure,I-beamsteelarrangedin lattice-likegeometry,connectsplatformto platformprovidingbracingduringaseismic event.

Combinationoftrussesandcolumnsallow forlargecolumnfreespacestoenhance userexperience

Theglasscasinghelpstobringinloadsofdaylightandkeepingthespacewarm.

THESIS2022-23AZKAKHANB.ARCHVYEAR KNOWLEDGECENTRE,HYDERABADCENTRALUNIVERSITY 36
THESIS2022-23AZKAKHANB.ARCHVYEAR KNOWLEDGECENTRE,HYDERABADCENTRALUNIVERSITY 37
3.5.ComparativeAnalysis Table2ComparativeAnalysis

4.SITEANALYSIS

4.1.Introduction

TheUniversityofHyderabadislocatedintheGachibowliFinancialDistrict.The campusisspreadoveranareaof2300acres,withunorganizedblocksbuiltaround thesite.Theprojectenvisionsalearningplace,thatfosterscongregationandmultidisciplinarydiscussionsthroughoutthedifferentfaculties.

THESIS2022-23AZKAKHANB.ARCHVYEAR KNOWLEDGECENTRE,HYDERABADCENTRALUNIVERSITY 38
Figure44Understandingthesitecontext SourceGooglemaps,author
Understandingthecontext:

UniversityMasterplan:

Establishedin1974,theuniversityhasgrowntodevelopintoaculturalhub.Itlies justoutsideofHyderabad,andisintheprocessofbuildingnewareasto accommodateitsgrowingstudentnumbersandadvancingitsinfrastructurefacilities.

moreplacesforstudentstogather,inalearningenvironmentandfacilitatedialogue

THESIS2022-23AZKAKHANB.ARCHVYEAR KNOWLEDGECENTRE,HYDERABADCENTRALUNIVERSITY 39
Thisprojectwouldattempttobeautifytheneglectedareasincampusandprovide
betweenvariousfaculties. Figure45Universitymasterplan SourceAuthor 4.2.Rationaleforsiteselection Outreach: Byhavingvariouseminentinstitutesaswellas residentialandcorporateareasaround,thesite wouldcatertoawiderangeofpeople.

4.3.FigureGround:

Centrality:

ThesiteliesalmostequidistanttoboththeNorth andtheSouthcampus,makingitameetingpoint betweenthetwo.

Figure46Figuregroundandinversefigureground

SourceAuthor

Thesiteliesinthemiddleoftheuniversityspine,accessiblefromallfaculties. Thesouthendofthesiteliesundevelopedandmostofthedevelopmentinthe universityisunorganized. Italsohastheadvantagesofabluespace.

THESIS2022-23AZKAKHANB.ARCHVYEAR KNOWLEDGECENTRE,HYDERABADCENTRALUNIVERSITY 40

Figure47Siteevolution SourceGoogleearth,Author Mappingthechanges

Figure48Hyderabadlanduse

Sourcehmda.gov.in

THESIS2022-23AZKAKHANB.ARCHVYEAR KNOWLEDGECENTRE,HYDERABADCENTRALUNIVERSITY 41
4.4.SiteEvolution
Historicalimagesofthesitehighlightingitschangesovertime. Theimageindicatesthevariousattemptsatnaturalroaddevelopmentaroundthe site. 4.5.Developmentcontrols(sitedataandbyelaws)

Figure49CDAControls

Sourcehmda.gov.in

Nobuildingactivityapartfromrecreationalpurposestobecarriedoutwithin9metres oftheboundaryofalake.

Landscape/greenspaces: Forallresidential/institutional/industrialplotsabove750sqm,5%areahastobe developedastot-lot/landscapedareaandtreesplantedandmaintained.Such organizedopenspacecouldbeinmorethanonelocationandshallbeofregular shape.

4.6.MappingtheSite Pathways

THESIS2022-23AZKAKHANB.ARCHVYEAR KNOWLEDGECENTRE,HYDERABADCENTRALUNIVERSITY 42
THESIS2022-23AZKAKHANB.ARCHVYEAR KNOWLEDGECENTRE,HYDERABADCENTRALUNIVERSITY 43
Figure50Mappingthesite SourceAuthor
Buildingheights Noiseandviewsanalysis Vegetation

ImmediateContext:

Figure51Sitecontext

SourceAuthor

Figure52Sitesections

SourceAuthor

Sitetopography: Mostlyflatsurfacewithmediumupheavals,thusmakingiteasyforconstructionof largespacesandhalls.Themaximumtominimumslopedifferenceis1.5metres throughoutthesite,withasteepslopetowardsthelakeedge.

THESIS2022-23AZKAKHANB.ARCHVYEAR KNOWLEDGECENTRE,HYDERABADCENTRALUNIVERSITY 44
THESIS2022-23AZKAKHANB.ARCHVYEAR KNOWLEDGECENTRE,HYDERABADCENTRALUNIVERSITY 45 Figure53ImmediateSiteContext SourceAuthor,googleimages

4.7.ClimateStudy

Figure54ClimateStudygraphs

Sourceen.climate-data.org

InHyderabad,thewetseasonisoppressiveandovercast,thedryseasonismostly clear,anditishotyearround.Overthecourseoftheyear,thetemperaturetypically variesfrom61°Fto102°Fandisrarelybelow55°Forabove107°F.Temperaturesin themorningsandeveningsaregenerallycoolerbecauseofthecity’smoderate elevation.

4.8.Architectureoftheuniversity

THESIS2022-23AZKAKHANB.ARCHVYEAR KNOWLEDGECENTRE,HYDERABADCENTRALUNIVERSITY 46

Figure55Imagesfromtheuniversity

SourceAuthor,googleimages

TheuniversityarchitectureismainlybuiltinanIndo-Europeanstyleofarchitecture, withgaugeIslamicsizearches,andacolonial-stylecolonnadedverandah.

Astheolderbuildingsliedullandattimesdilapidated,thenewerarchitectureofthe universityisquitevibrantincomparison.

4.9.SWOTAnalysis

A.STRENGTH

CentrallylocatedintheUniversity.

SiteiswellsurroundedbyvariousotherUniversities,makingitaccessiblefor anumberofstudents.

Siteliesinanareafrequentedbystudentsandvisitorsforrecreational purposes.

Proximitytolakecouldserveasapointofattraction.

B.WEAKNESS

Theroadsaroundthesitearenotdevelopedtherebycausingapooraccess tosite.

Long,complicatedpedestriancommutefromtheUniversitygate,hencemight discourageuserstoexplore.

C.OPPORTUNITY

Aconnectionbetweenacademicandrecreationalspaces.

Nearbylaketoprovidevisualenhancementtotheusers.

D.THREAT

Thelandhasdensewildvegetationatplaces,whichwillhavetoberemoved fromthesite

Fewfunctionsoftheproposedprojectoverlapwiththeexistingbuildings.

THESIS2022-23AZKAKHANB.ARCHVYEAR KNOWLEDGECENTRE,HYDERABADCENTRALUNIVERSITY 47

4.10.InferencesandDesignConsiderations

Inference

DesignConsideration

Orientation

ThesiteisNE-SW oriented.Amajorpartof thesitefacestheSWend withharshsun

Massing

Ventilation

Constructionofmassto giveavisualexperienceto thestudents.

Hotwindsfromwest duringsummersand humidwindsfromwest duringmonsoon.Slight continuousbreezefelton thesiteduetotheBuffalo lake.

Orientationofthebuilding complementingthe boundaryofthesite keepingthesmaller facadetowardstheSW endoftheside.

Massingtobedoneto enhancebothvisualand physicalconnecttothe nearbylake.

Orientatingthemassing andprovidingfenestration inthenorthwesternand easternareastoensure maximumventilationand channelingofwinds. Creatingamassto maintaintheinterior environmentqualityofthe community.

LightingandShading

Ampleofdaylightis available.Nostreetlight onaccessroadsorsite.No buildingblocksinthe vicinityofsitethatmay provideshading.

Noise

Vegetation

Siteisalienatedfromany typeofartificialsounds, henceismostlyanoise freezone.Slightsounds fromwaterbodyare evidentonthewestern endofsite.

Presenceofwildgrowthin andaroundthesite. Densevegetationfoundin severalplaces.

Table3Inferenceanddesignconsiderations

Additionofstreetlightsto makeaccessofsitesafer andamplelightsforthe structuretofacilitate activitiesinandaroundthe builtblock.Shadingfrom harshsunfromsouth-west sidetobeprovided.

Desirablenaturalsounds canbeusedtoenhance qualityofsocialspaces.

Planningofproper landscapedareas.Trees onsouthernendtobe usedasbuffertoblock harshsunlight

THESIS2022-23AZKAKHANB.ARCHVYEAR KNOWLEDGECENTRE,HYDERABADCENTRALUNIVERSITY 48

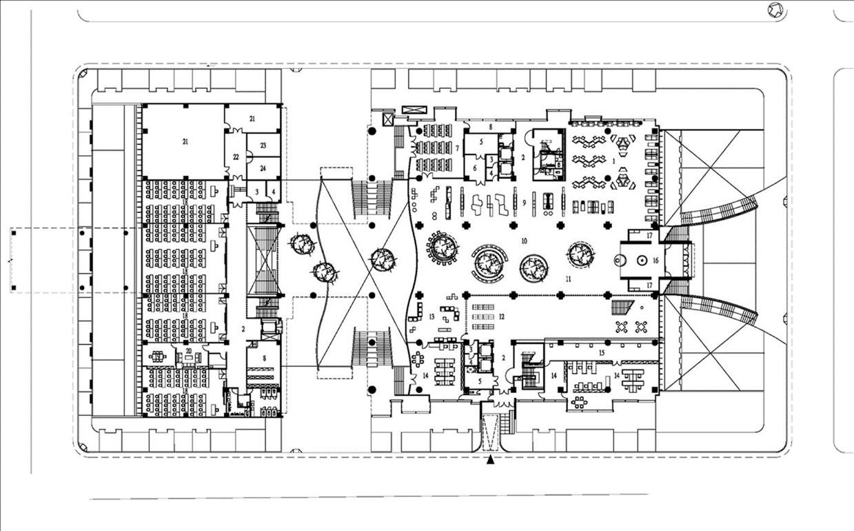
4.11.Programming

4.11.1.Flowchart

Figure56Flowchart

SourceAuthor 4.11.2.BubbleDiagram

Figure57Bubblediagram

SourceAuthor

THESIS2022-23AZKAKHANB.ARCHVYEAR KNOWLEDGECENTRE,HYDERABADCENTRALUNIVERSITY 49

4.11.3.ProximityChart

4.11.4.AreaProgram

THESIS2022-23AZKAKHANB.ARCHVYEAR KNOWLEDGECENTRE,HYDERABADCENTRALUNIVERSITY 50

Table4AreaAnalysis SourceAuthor

THESIS2022-23AZKAKHANB.ARCHVYEAR KNOWLEDGECENTRE,HYDERABADCENTRALUNIVERSITY 51

5.CONCEPT

5.1.PhilosophicalConcept

5.1.1.TheProblem

Excerptsfromtheinterviewsconductedinthecampusinpersonandthroughcalls indicatedavarietyofresponses.Thechoiceofplaceofstudyvariedvastlyamong thestudents.Whilemostresearchscholarsandphdstudentspreferredthelibraryfor itscollectionofbooksandthequietenvironment,mostothersfeltthelibrarytobe ‘boring’andtobeonlyvisitediftheneedarises.

“ThroughthecourseofmyMBA,Inevervisitedthelibrary.Althoughitwasright acrossmydepartment,Ididn’tfeeltheneedtogotheresinceallourmaterialis availableonline.”

-NikhilYelisetty,Alumni

“Ipreferstudyinginmyownhostelroom,orafriends,sinceIliketotakefrequent breaksandsnackswhilestudyingorIenduplosingfocus.Iusedtogotothelibrary inthebeginningofcollegebutI’verealizedIstudybetterinamorerelaxed,laidback environment.”

-JessyNicolas,Alumni

“idogotothelibraryquitefrequently,actually.Ourlibraryhasagreatcollectionof booksandImostlyvisittoborrowandreturnbutIpreferreadingoutdoorssinceour campusisverybeautiful.”

-Khurram,BachelorsinLinguistics,IIyear

Anothermajorproblemthatwasencounteredduringthestudywasinregardsto collaborationamongstudents.Giventhattheuniversityissowidespread,andthe campusdividedintonorthandsouthzones,mostofthestudentsinterviewedsaid thattheyhadlittletonointeractionwithstudentsofotherdepartments.Especially whenthestudentssurveyedwereday-scholars.

Inatimewherecollaborativelearningyieldsunimaginableresults,andinaplacethat harborssomanydisciplinesandskills,withthetitleofUniversityofExcellence, interactionsandlearningthroughthemisofutmostimportance.

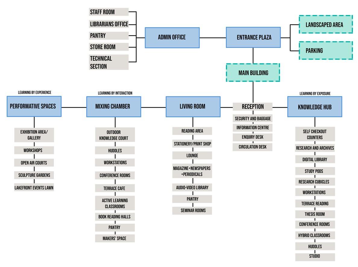
5.1.2.TheSolution-LIVINGROOMOFTHEUNIVERSITY

S.R.Ranganathan’sfinallawofhis“FiveLawsofLibraryScience,”statesthata “libraryisagrowingorganism.”Thebenefitsthatalibraryhastoofferaredirectly relatedtotheneedsandexpectationsofitsusers.

Academiclibrarieshaveseenmajorchangesinthelastdecade.Withadventof technologyandavailabilityofalmosteverythinginthepalmofone’shands,library attendeeshavedeclined.Where,atonetime,librarieswerequietandrelatively under-occupiedbuildingswithindividualreaderssurroundedbybooksinpersonal carrels,therealitytodayisoneofbustle,socialinteractionandknowledgeexchange.

Theprojectimagineslibraryasthelivingroomoftheuniversity,wherestudentsstudy aloneortogether,congregate,relax,orsimplyreflectandrefuel.

DEFININGTHELEARNINGEXPERIENCE

THESIS2022-23AZKAKHANB.ARCHVYEAR KNOWLEDGECENTRE,HYDERABADCENTRALUNIVERSITY 52

LEARNINGBYEXPOSURE

KnowledgeHub:Readingareas,ReferenceandArchives,MainLibrary

LEARNINGBYOBSERVING

ExhibitionSpaces,Openairtheatre,Sculpturegarden

LEARNINGBYDOING

Workshops,Makers’space,DigitalLabs,Conferencerooms

LEARNINGBYINTERACTION

Lounge,Cafe,Exhibitions,SeminarHalls,Events

5.1.1.Translatingthequalitiesofalibrarytoarchitecture

FLEXIBLE

Spacescanbeconfigurablewithmovablefurnishingstosupportneedsofusers.A relatedconceptis"versatility,"whichisdefinedasaspacethatmotivatesusersand inspiresdifferentuses.

Figure58Flexible

ArchitecturalTranslation: Largecolumnfreespaceswithflexible utilities

INTER-DISCIPLINARY

Thespaces,equipment,andservicessupportingarangeofinterdisciplinarylearning needsacrossagivencampusfromartsandhumanitiestoscience,technology, engineering,whichmakesthespaceisactive.

Figure59CommonGround

SourceAuthor

ArchitecturalTranslation: Addinganexhibitionspaceexclusivelyto displayworksofvariousfacultiesacross campus.

TRANSPARENT

Anapproachtoshowcasinglearningactivitiestakingplaceinaspacethroughopen concepts,lowprofiletechnologyandfurnishings,andlimitingphysicalbarriersthat mightotherwiseobstructauser'sopenview.

Figure60Atrium

SourceAuthor

ArchitecturalTranslation: Spacesinterconnectedwitheachother throughsplitlevelsandatriums.

THESIS2022-23AZKAKHANB.ARCHVYEAR KNOWLEDGECENTRE,HYDERABADCENTRALUNIVERSITY 53

FUNCTIONAL

Functionaldesigncanbeaprocessandanoutcome.Asaprocess,functionality referstoasetofpracticesguidedbyprinciplethatproducepositiveoutcomes,asan outcomeitdescribesdesignsthatworkwellandhelpusersperformtheirassigned tasks.

Figure61Functional SourceAuthor

ArchitecturalTranslation: Addingalliedactivitiessuchasworkshops, digitallabs,etc.Bookstackstobeathuman level.

COLLABARATIVE

Thesearespacesdesignedforuserstoworktogetherandusetechnologiesto accessinformationandshareideas,brainstorm,innovate,andevenpractice presentationsandworktogetheronprojects.

Figure62Collaborative SourceAuthor

ArchitecturalTranslation: Commonspacesasinteractivemeeting grounds.Manifestedthroughspillout/break-outspaces.

ACTIVELEARNING

Thismodeofconstructivelearningencouragesstudentstosolveproblemswhile engaginginunderstandinganddiscoverythroughinteractivediscussionsand learning

Figure63HybridClassroom SourceGoogleImages

ArchitecturalTranslation: Provisionofhybridclassrooms.

WELCOMING

Warm,friendly,intuitive,andinvitingspaceswithinalibrary,oftenatthepointofentry createawelcomingenvironmentforcollaborativelearning.

Figure64Welcoming SourceAuthor

ArchitecturalTranslation: Inculcatinggreensinthebuiltform. Additionofbrightcolourstospaces.

THESIS2022-23AZKAKHANB.ARCHVYEAR KNOWLEDGECENTRE,HYDERABADCENTRALUNIVERSITY 54

OPEN

Largeareaswithuninhibitedsightlinestominimizephysicalbarriers,remove enclosedroomsorprivateoffices,andemphasizecollaborationandinformation opportunities.

Figure65ClearSightlines

SourceAuthor

ArchitecturalTranslation: Naturallylitandbrightspaceswith clear,unobstructedpassages.Double heightedspaces.

SOCIAL

Socialspacesaremixed-usespacewhereconversation,collaboration,andinformal learningareencouraged,facilitated,andexpected.

Figure66SocialSpace

SourceGoogleimages,Author

ArchitecturalTranslation: Provisionofcommonspacessuchasasquare, cafeteria,makerspace,exhibitionarea.

FRAGILE

Aspacethatisdesignedtoberapidlyandeasilytransformedoften,sothatabroad rangeofuserneeds,bothanticipatedandnot,aresupportedandserved.

Figure67Configurablespaces SourceGoogleimages

ArchitecturalTranslation: Provisionofconfigurablefurnishings.

THESIS2022-23AZKAKHANB.ARCHVYEAR KNOWLEDGECENTRE,HYDERABADCENTRALUNIVERSITY 55

5.2.MorphologicalConcept

5.2.1.Zoning

1.Thezoningisbasedontheviewpointsfromthesite,thenoisezonesand accessibilityonthesite.

2.Duetoharshsunfromsouth-west,heavyfoliagetreesareplantedonthatside.

3.Existinglowheighttreesaroundthelaketobekeptuntouched.

4.Majorcirculationonthesitetobefreefromvehicularcirculation.Onlyonedropof pointneartheexhibitionareasincemoststudentstravelonfootoronbicycles.

Figure68Zoning

SourceAuthor

THESIS2022-23AZKAKHANB.ARCHVYEAR KNOWLEDGECENTRE,HYDERABADCENTRALUNIVERSITY 56

5.2.2.Massing

EXTRUDE

Buildingmassisextrudedalongthe geometryofthesite.

VISUALAXIS

Amainvisualaxisiscreatedby splitingthemiddlesection throughout,thuscreatinga welcomingentrancetothe buildingsfrombothsides.

TERRACING

Toincreasethedegreeof interaction,andprovidebreak outspacesforstudents, terracinghasbeenappliedon themass.Thetwomainblock havebeenconnectedthrougha bridgeforeasyaccess.This alsohelpscreatedesirable viewsofthecontext.

SCOOPINGTHEVOIDS

Thevoidscreatedinthemass allowwindstodirectlyenterinall thethreezonesandspread throughoutthewholearea. Courtyardsactaspassive coolersaswellasgathering space.

THESIS2022-23AZKAKHANB.ARCHVYEAR KNOWLEDGECENTRE,HYDERABADCENTRALUNIVERSITY 57

PROGRAMME

Thesiteisdividedintothethree programesbasedonthe concept,namely,theMixing Chamber,theExhibitionareas andtheLibrary.Thethreeare placedinsuchamannerto increasefootfallinthelibrary, thusrealisingthe“accidental discovery”concept.

THESIS2022-23AZKAKHANB.ARCHVYEAR KNOWLEDGECENTRE,HYDERABADCENTRALUNIVERSITY 58 Figure69Sitemassing CONCEPTUALSKETCHES Figure70ConceptualSketches SourceAuthor

REFERENCES

Bhatt,R.K.(2009).AcademicLibrariesinIndia:AHistoricalPerspective.InS.Majumdar (Ed.),VisionandRoleoftheFutureAcademicLibraries(pp.55–67).

Brian,E.(2009).LibrariesAndLearningResourceCentres.Elsevier. https://archive.org/details/LibrariesAndLearningResourceCentres/page/n11/mode/2u p

Carpenter,C.(2011).TransformingtheGeorgiaTechArchitectureLibraryintoaSocial Space.ArtDocumentation:JournaloftheArtLibrariesSocietyofNorthAmerica, 30(1),79–83.https://doi.org/10.1086/ADX.30.1.27949571

Fohlio.(n.d.).ThePsychologyofInteriorDesignfortheLearningSpace.RetrievedAugust 9,2022,fromhttps://www.fohlio.com/blog/psychology-interior-design-learning-space

Gorantonaki,E.,&Uzzell,D.(2018).SearchingforCozinessinaUniversityLibrary:When PsychologyandDesignComeTogether.JournalofArchitecturalandPlanning Research,35(2),91–105. https://www.jstor.org/stable/45215832#metadata_info_tab_contents

GovernmentofIndia.(1948).TheReportoftheUniversityEducationCommission https://www.educationforallinindia.com/1949%20Report%20of%20the%20University %20Education%20Commission.pdf

LibraryDefinitionandMeaning.(2022,August9).CollinsEnglishDictionary. https://www.collinsdictionary.com/dictionary/english/library

Majumdar,B.P.(1960).TheSocio-EconomicHistoryofNorthernIndia11thand12th Century.

MarionWilson.(2000).UnderstandingtheNeedsofTomorrow’sLibraryUser:Rethinking LibraryServicesfortheNewAge.AustralasianPublicLibrariesandInformation Services,13(2),81–86. https://search.informit.org/doi/abs/10.3316/ielapa.983434682974176

Mukherjee,A.K.(1966).Librarianship:ItsPhilosophyandHistory.InAsiaPublishing House.AsiaPublishingHouse.

Patel,J.,&Kumar,K.(2001).LibrariesandlibrarianshipinIndia.GreenwoodPress. https://www.google.co.in/books/edition/Libraries_and_Librarianship_in_India/KXVrsP SzeNAC?hl=en&gbpv=1&dq=Mehmud+Gawan+was+a+library+attached+to+a+colle ge+at+Bidar&pg=PA38&printsec=frontcover

PRHouse/Triangular|ArchDaily.(n.d.).RetrievedAugust9,2022,from https://www.archdaily.com/974302/pr-housetriangular?ad_medium=widget&ad_name=navigation-next

Rajgopalan,T.S.(1987).PresidentialAddressbyT.S.Rajagopalan.InT.S.Rajagopalan (Ed.),TrendsandPerspectivesinIndianLibrarianship

Subramaniam,S.(2001).HistoryandDevelopmentofUniversityLibraries..Oxford UniversityPress.

TMDStudioLtd.(2017).ThePerceptionofColorinArchitecture https://medium.com/studiotmd/the-perception-of-color-in-architecture-cf360676776c

UniversityGrantsCommission.(1959,March4).FromPublishertoReader.From PublishertoReader

THESIS2022-23AZKAKHANB.ARCHVYEAR KNOWLEDGECENTRE,HYDERABADCENTRALUNIVERSITY 59

Turn static files into dynamic content formats.

Create a flipbook
Issuu converts static files into: digital portfolios, online yearbooks, online catalogs, digital photo albums and more. Sign up and create your flipbook.