Skip to main content

Le Balcon immersive

Page 1

“Le Balcon Immersive” an ongoing research based on the theatre-play by Jean Genet

and architectural sketches for a future performative installaton

spatial moodboard
Anthoula Bourna https://anthoula-bourna.com/

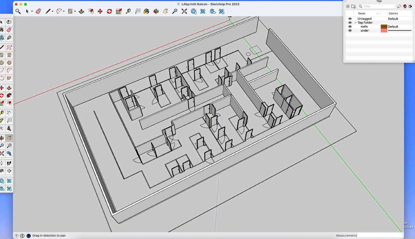
a Labyrint. a space to loose ourselves into someone else's scheme. People inhabit the place, they change it and create their micro-schemes to get by and get through

an oculus a cubicle a booth a stall a pod places of isolation in the public space disruption through privacy something hiden under the sun something cooking

a labyrinth of:phonebooths phorobooths toilet stalls sleepingpods changing rooms fitting rooms

a public toilet emergency resort for relieve a phone number on the wall a cell phone in the stool rings a message on the door smells and sounds not ment to be shared since we are here, let me tell you somenthing

waiting in line

-where are you calling from -a booth in the midwest are you there is it for me it is ringing leaving no trace transcending home like in that Matrix film

a Lady-in-waiting a service provider the one that observes in silence, who understands more about the mechanics of the place and the relationships in it.

my modul for a labyrinth cabins of the same size with a variation of entrances and exits

a labyrinth-like room installation that includes various events and performances based on Jean Genet`s Text

Turn static files into dynamic content formats.

Create a flipbook