

![]()


ANNA PRINGLE
03 - 06 07 - 10 11 - 15






The Lilac Garden’s use of colors and materials along with natural light help create an elegant and calming space for the families. The space includes a through wall fireplace in the hearth and bi-folding doors to promote an indoor / outdoor atmosphere. The homes are designed with a built-in nook that has built in shelving and custom seating. The built in shelving disguises a secret hidden door that leads to the playroom / office. This spaces uses a suspended netting system to create a special environment for children with Autism Spectrum Disorder (ASD) where sensory stimulation and physical activity are very important. This space gives ASD children their own space to move around or to unwind.











The nook consists of a seating space for reading with custom built-in shelving that also acts as a hidden door into the study and playrooms area



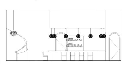
The design for the restaurant comes from the concept of a blooming flower. The flower concept translates throughout the space which is influencing the curved walls, rounded light fixtures, rounded tables, and curved flooring patterns. The primary design feature of the room is the double curved and angled wall that is acting as a flower that is opening up and engulfing the hostess stand. The warm monochromatic color scheme is meant to represent the warmness of spring as flowers begin to bloom.











In Latvia, the foster care system is responding to the needs of children ages 9-15, a group vulnerable to the ramifications of abuse, neglect, and system instability. Common issues include PTSD, anxiety, depression, and developmental delays, with a concerning 80% suffering from significant mental health problems (Eng.LSM.lv,2022)
An expressive arts center is proposed as the optimal solution to meet the needs of these children. This center will provide art therapy, talk therapy, EMDR therapy, a sensory room, and a kids lounge to offer emotional support, encourage self expression, promote social development, and build resilience. The goal is to reduce the impact of trauma, enhance well being, and foster personal growth. The center aims to create a nurturing environment for healing and development, demonstrating a commitment to improving the lives of foster care in Latvia.























“Traumatic
experiences during childhood have been suggested to alter the course of sensory and motor development”
-National Library of Medicine



Nature sounds are played as you lay in relaxation pods




Dried flowers and spices are used to stimulate the sense of smell
Sensory Room Axon



Touch objects such as gears, pegs, spinners, and other gadgets




Casa Roma boutique hotel in Mexico City combines a Sense of Place and Symbolic Interactionism theories to create an escape within the vibrant urban landscape through the city’s rich history and cultural diversity. Casa Roma is located in the neighborhood of Roma showcasing styles that include Art-Deco and Neo-colonial, which can be seen in the structures of the streets. Casa Roma aims to provide new technology for easy check in and secure room access for guests and their safety while they visit. Embracing eco-conscious design and highlighting the beauty of Mexico’s culture and nature to create a unique experience for traveler’s seeking rest, exploration, and creativity in the Mexican capital.





































This venture capitalist firm in Fort Worth, Texas is inspired by the movement of capital that flows in and out of the company. The idea of this cash flow inspires a concept of movement and curves throughout the space. The walls, ceilings, flooring, and layout of the plan incorporate curves and half circles to pull you through the space. The use of marble, terrazzo, and other natural clean materials promote a successful high end company.



ROOM LEGEND
01. RECEPTION
01. RECEPTION
02. BOARDROOM
Fort Worth, Texas is inspired by the movement of the company. The idea of this cash flow movement and curves throughout the space. the plan incorporate curves and half circles to use of marble, terrazzo, and other natural successful high end company.
02. BOARDROOM

03. CONFERENCE ROOM
04. PRIVATE OFFICE
05. CAFE
06. WORKSTATIONS

07. FOCUS PODS
08. MOTHER’S ROOM
09. WELLNESS ROOM
10. COPY/STORAGE



03. CONFERENCE ROOM
04. PRIVATE OFFICE
05. CAFE
06. WORKSTATIONS

07. FOCUS PODS
08. MOTHER’S ROOM
09. WELLNESS ROOM
10. COPY/STORAGE












































































































































































































































































































































WATERPROOF
2X6 WOOD STRUCTURE WATERPROOF
WATERPROOF
2X6 WOOD STRUCTURE SOIL


BACK
LINING BANQUETTE BACK
LINING BANQUETTE BACK CUSHION BANQUETTE SEATING CUSHION
STRUCTURE
2X6 WOOD STRUCTURE


BANQUETTE BACK CUSHION BANQUETTE SEATING CUSHION























These four sheets were submitted to the Robbert Bruce Thompson annual student light fixture design competition. Hashi is a luminaire designed for sushi or Asian restaurant and can be installed in interior or exterior spaces. The concept for this luminaire comes from a pair of chopsticks holding a sushi roll. The illuminated globe provides diffused lighting above dining tables. The word “hashi” means chopsticks in Japanese. The luminaire is constructed from recycled pine wood and sustainable plant polymer. The light is illuminated by an LED bulb that is housed within the globe and connects to the ceiling or beam through a track mounting system.


WINNER: 2023 CITATION FOR

ANNA PRINGLE UNIVERSITY OF TEXAS AT ARLINGTON


HASHI IS A LUMINAIRE DESIGNED FOR SUSHI OR ASIAN RESTAURANTS AND CAN BE INSTALLED IN INTERIOR OR EXTERIOR SPACES. THE CONCEPT FOR THIS LUMINAIRE COMES FROM A PAIR OF CHOPSTICKS HOLDING A SUSHI ROLL. THE ILLUMINATE GLOBE PROVIDES DEFUSED LIGHTING ABOVE DINING TABLES. THE WORD “HASHI“ MEANS “CHOPSTICKS” IN JAPANESE. THE LUMINAIRE IS CONSTRUCTED FROM RECYCLED PINE WOOD AND SUSTAINABLE PLANT POLYMER. THE LIGHT IS ILLUMINATED BY AN LED BULB THAT IS HOUSED WITHIN THE GLOBE AND CONNECTS TO THE CEILING OR BEAM THROUGH A TRACK MOUNTING SYSTEM. ELEVATION







