apskats etnokulturālie un enopsiholoģiskie, etnosocioloģiskie un sociālekonomiskie u.c LATVIJAS ROMA jautājumi./ Overview of ethnocultural and enopsychological,
ethnosociological and socio-economic, etc. LATVIAN ROMA ISSUES
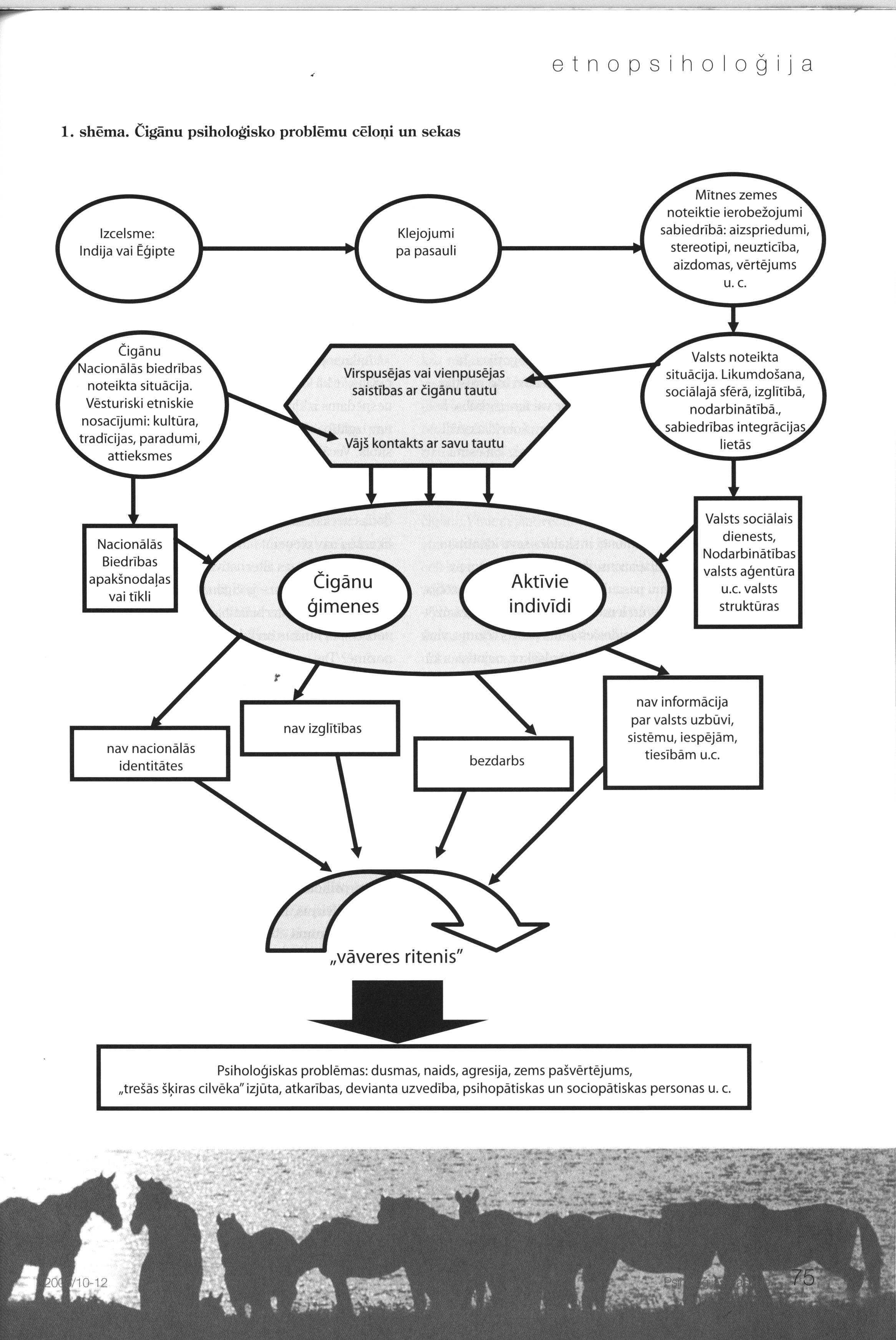
Vai čigāniem ir sava psiholoģija? žurnāls Psiholoģijas Pasaule, 2006, studenta statuss, A.Tertats/ Do gypsies have their own psychology? magazine Psihologijas Pasaule { World of Psychology}, 2006, student status, A.Tertats