PORTAFOLIO-CONSERVATORIO-ACUSTIC I DA6-B I EQUIPO 04

Page 96

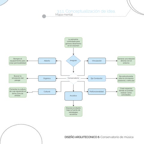
3.1.1. Conceptualización de idea.

Mapa mental

La asimetría controlada para generar dinamismo en el volumen

Romper el equipamiento para crear permeabilidad

Abierto

Irregular

Vinculación

Generar una relación directa con el entorno

Buscar la simulación del paisaje

Orgánico

Conservatorio

Eje Conductor

Eje estructurante para la circulación peatonal y vehicular

Fomentar la cultura de Loja siguiendo el lema cuna de artistas

Cultural

Polifuncionalidad

Crear espacios donde se puedan realizar varias actividades.

Acústico

Elavorar el diseño bajo la fuente de estrategias acústicas

DISEÑO ARQUITECONICO 6-Conservatorio de música


Turn static files into dynamic content formats.

Create a flipbook
Issuu converts static files into: digital portfolios, online yearbooks, online catalogs, digital photo albums and more. Sign up and create your flipbook.