UCC CARGO

Page 1

UCC:Cargoy UCC:Cargoy Soluciones Soluciones Logísticas.
AndreaGonzálezAránguiz. ComportamientoHumanoenlasOrganizaciones. 17dejuniodel2024.
Logísticas.

INDICE.

DESCRIPCIÓN DE LA ORGANIZACIÓN (PÁG. 1)

PROPÓSITO (PÁG. 2)

ENTORNO ORGANIZAICONAL (PÁG. 2)

MACROENTORNO (PÁG. 3 Y PÁG. 4)

MICROENTORNO (PÁG. 4 Y PAG. 5)

PROPÓSITO EN EL ENTONO ORGANIZACIONAL (PÁG. 5)

ESTRATEGIA ORGANIZACIONAL (PÁG. 6 Y PÁG. 7)

PROPÓSITO DE LA ESTRATEGIA ORGANIZACIONAL (PÁG. 7)

ESTRUCTURA ORGANIZACIONAL (PÁG. 8 Y PÁG.9)

PROPÓSITO DE LA ESTRUCTURA ORGANIZACIONAL (PÁG. 10)

ROL DEL TERAPEUTA (PÁG. 10 Y PÁG. 11)

LIDERAZGO (PÁG. 12 Y PÁG 13)

PROPÓSITO DEL LIDERAZGO (PÁG. 13)

TRABAJO EN EQUIPO (PÁG. 14)

PROPÓSITO DEL TRABAJO EN EQUIPO (PÁG. 15)

CULTURA ORGANIZACIONAL. (PÁG. 16 Y PÁG. 17)

CONCLUSIÓN (PÁG. 18)

DESCRIPCIÓN DESCRIPCIÓN DE LA DE LA ORGANIZACIÓN . ORGANIZACIÓN .

UCC cargo & logistics solutions es una empresa que entrega servicios logísticos a la industria frutícola en diferentes partes del mundo: Perú, Colombia, Costa Rica, Estados Unidos, España y Chile

UCC cargo & logistics solutions nace el año 2010 en tanto como una necesidad en el mercado para la búsqueda en la mejoría del transporte de productos perecibles. Esta empresa es fundada por Alberto Dale y Jorge Villagra quienes mantienen un gran prontuario entorno al negocio naviero. De esto se considera que desde un principio, las tres frutícolas más grandes de Chile se unen a UCC haciendo una división en tanto a ganancias del 25% para cada uno.

En mayor desarrollo se puede decir que UCC hace toda la gestión del transporte de la fruta: va a buscar el producto a la agrícola, hacen las gestiones de los camiones con los conteiner refrigerados, en el caso del transporte al puerto UCC hace el contacto con la naviera, como también la documentación respectiva del comercio exterior.

Hay cosas dentro de la historia de UCC que van brindando un atisbo de lo que corresponde una estructura societaria y estratégica. Esto se explica desde el momento que nace y hacen de sus clientes sus socios (frutícolas), como también en otros puntos considerables como lo fue en su expansión, lo que se puede argumentar sobre la historia de la organización cuando da cuenta que el cultivo de cereza demora mayor tiempo en Chile que en comparación a Perú, por lo cual UCC da pase a la comunicación con los socios Peruanos para abrir una oficina en Perú, entendiendo en todo momento que es parte de una vinculación estratégica.

1

Correspondiendo al propósito, personalmente he derivado a la importancia que podría gestionarse sobre el nacimiento de la organización, ya que desde la concepción hay un recurso importante en la visión socio estratégica que es explicitada por UCC como la importancia de dar espacio al cliente/socio en tanto a sus necesidades como también la percepción de las cosas de una manera integrativa y participativa.

De esto hago una vinculación del como la organización se va conformando, dándole una gran importancia al valor cultural que esta posición socio estratégica puede ir derivando en todas las relaciones de la empresa, osea tambien se imparte entre trabajadores, o más bien “colaboradores”, ya que asi les prefieren decir en UCC, ya que para ellos los trabajadores tienen mucha importancia y poder de decisión.

ENTORNO ORGANIZACIONAL.

“El entorno o contexto ambiental está formado por todas las fuerzas externas que influyen en las organizaciones y en su comportamiento. En este sentido, el entorno es inmenso, complejo, cambiante y desafiante, lo que genera incertidumbre en la organización, pero ello no se debe al entorno en sí mismo, sino a la percepción de las personas que dirigen las organizaciones o trabajan en ellas.” (cita)

El entorno de la organización UCC cargo y logística se confiere dentro del panorama del comercio exterior y la industria agricola frutícola.

El comercio exterior se entiende como: “todas aquellas operaciones comerciales que involucran la compra o venta de bienes y servicios fuera de territorio nacional.” (Capacitación y Desarrollo UC, s.f)

La industria frutícola corresponde a la actividad económica que involucra el cultivo y comercialización de frutas o sus derivados. Tales corresponden a jugos, néctar, mermeladas, frutos deshidratados, congelados y en conserva. (Protechlab, s.f))

PROPÓSITO. PROPÓSITO.
2

MACROENTORNO. MACROENTORNO.

Factores Legales.

“El entorno general o macroentorno es el contexto mayor dentro del cual se ubican las organizaciones.” (Chiavenato, 2009)

Dentro del macroentorno se logra recabar información en factores políticos, económicos, socioculturales y tecnológicos:

Factores Tecnológicos:

Se explicita que UCC tiene una estrecha relación con el uso de tecnologías ya que sus servicios son totalmente a distancia, por lo tanto este aspecto es considerado desde el inicio de sus servicios.

Es por esto que se indica un nivel alto de uso de tecnología que se puede ejemplificar por el uso de página web (que dentro de las reseñas en opinión se considera como un aspecto positivo para los clientes), uso de SAP (para el seguimiento y gestión del movimiento de carga), y Big data de análisis de datos.

Por otro lado en el ámbito de las políticas, UCC se ve fuertemente afectado por normativas relacionadas al comercio exterior dependiente de los distintos países.

En Chile la normativa de comercio exterior se puede explicar bajo el supuesto de diferentes leyes. Algunas de estas son:

“LEY 9839,LEYES DE FOMENTO A LAS EXPORTACIONES, DECRETO CON FUERZA DE LEY 30/2004 Y DECRETO 514, TRATADOS DE LIBRE COMERCIO (TLC), NORMATIVAS DE LA ORGANIZACIÓN MUNDIAL DEL COMERCIO” (MICROSOFT BING, 2024)

3

Factores Económicos.

Dentro de este aspecto se considera como de relevante importancia los diferentes indicadores económicos de país.

Uno de los más relevantes al momento de reunir información mediante las entrevistas fue la valorización de dólar debido a la diferencia de este en las diferentes oficinas del mundo.

En este sentido Chile como panorama en tanto al valor del dólar se considera actualmente en el precio de 1 USD = 924,55.

Factores Culturales.

A nivel cultural, mediante la recolección de datos mediado por el trabajo, se da a ver que hay una fuerte importancia de la cultura en tanto al consumo o necesidad misma de la fruta en algunos países, entendiendo por sobre todo la importancia de los clientes de UCC en las oficinas de Estados Unidos y China, donde funciona, a diferencia de los otros países, el proceso de importación, esto no solo se explica mediante factores culturales, sino también mediante factores demográficos de los países mencionados en tanto a mayor necesidades de los productos.

MICROENTORNO.

“El entorno específico, el segmento del entorno más próximo e inmediato de cada organización, también llamado el entorno de tarea o microentorno de las operaciones de la organización, del cual obtiene sus entradas y en el cual deposita sus salidas.” (Chiavenato, 2009)

LAS COMPETENCIAS.

Dentro del microentorno se puede ver relevantemente a las competencias dentro del mismo rubro de empresas que se encaminan al servicio y logística de la agroindustria.

Estas según la información recabada con la psicóloga organizacional de la empresa, refieren a organizaciones dirigidas a la entrega de servicios logísticos en tanto al transporte de diversos productos de la agroindustria.

4

LOS CLIENTES.

Por otro lado como factor importante dentro del microentorno, es el de los clientes Los clientes en este caso corresponden a la industria frutícola, es decir, y como se nombro anteriormente, al rubro de cultivación y comercialización de frutas y verduras.

En este caso, se da entender mediante la entrevista que hay una “estructura societaria y estratégica”, lo que significa para la organización que sus propios clientes son sus socios. En este caso las tres agrícolas se han unido a UCC, por lo cual se dividen el 25% de ganancias entre los cuatro (UCC y agrícolas), y de esta manera se abaratan los costos, se hace más eficiente, y se genera un economía de escala, como también una barrera importante ante la posible perdida de un cliente, ya que suelen derivar directamente a sus socios.

SOBRE MI PROPÓSITO EN EL SOBRE MI PROPÓSITO EN EL

En este apartado otorgó relevancia a lo dinámico que puede ser el entorno por sobre todo en la posición que UCC otorga actualmente, debido a que hay un cambio de planificación estratégica. De esto personalmente, doy mucha importancia a la configuración socio estratégica, ya que de cierta manera da el pase a una barrera protectora respecto al enfrentamiento de aspectos correspondientes al microentorno (competencia y clientes), ya que mediante esta relación socio estratégica derivada históricamente en la empresa, se logra vislumbrar la vinculación mayor con los clientes, lo que también deriva en una afianzada alianza con los mismos y también una resultante posición de ventaja competitiva frente a otros, debido a que si o si habrá opción por UCC.

ENTORNO ORGANIZACIONAL ENTORNO ORGANIZACIONAL.. 1 5

ESTRATEGIA ORGANIZACIONAL.

“LA ESTRATEGIA ES EL CAMINO QUE PRETENDE SEGUIR LA ORGANIZACIÓN PARA ALCANZAR SUS OBJETIVOS GLOBALES EN UN ENTORNO CAMBIANTE Y COMPETITIVO. MÁS AÚN, ES UN PROCESO CONTINUO PARA CONSTRUIR EL DESTINO DE LA ORGANIZACIÓN.” (CHIAVENATO, 2009)

VISIÓN.

“SER LÍDERES EN SOLUCIONES LOGÍSTICAS.”

UCC actualmente está pasando por un momento de cambio de estrategia organizacional, por lo cual tanto misión, visión y objetivos están en una nueva planificación estratégica, la que es denominada en la entrevista como “una conversación que tienen los dueños de la empresa con los socios, y además, vienen todos los country manager de todos los países a tener un lineamiento de cómo vamos a orientar la organización y todos los desafíos que se vienen.” (ver anexo 2.) 2

MISIÓN

“CONSTRUIR LAS MEJORES SOLUCIONES LOGÍSTICAS JUNTO A NUESTROS CLIENTES”

VALORES.

“COMPROMISO, CONFIANZA, LEALTAD Y LA EMPATÍA”

6

Se puede concluir que la estrategia de UCC se guía firmemente en servicios de excelencia, que comprendan fuertemente la confianza y la percepción del cliente debido al carácter de compromiso y fiabilidad de los servicios entregados. Esto se puede traducir bajo los comentarios que algunos de los clientes de la organización dejan a ver en la página oficial de UCC:

(UCC, S .F.)

SOBRE MI PROPÓSITO EN LA

ESTRATEGIA ORGANIZACIONAL.

De la estrategia organizacional, desprendo una perspectiva altamente de incorporación de sus clientes, esto además lo evidencio en que para el actual nuevo plan estratégico se hace necesario un conversatorio con los dueños y socios para definir el nuevo panorama.

Es decir, es relevante tomar en consideración lo que reflejan sobre su misión, visión y valores, que por lo visto, atribuye un gran valor a la posición de todos dentro de la organización, lo cual también comprendo personalmente como un seguimiento de una tradición importante en tanto al vínculo socio-estratégico que se ve proporcionado en la estructuración desde el inicio histórico de la vida de esta organización con la unión a sus socios.

7

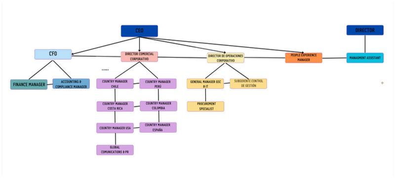
ESTRUCTURAORGANIZACIONAL.

“Esta estructura funciona como un esqueleto y ayuda a coordinar los elementos vitales para el adecuado funcionamiento de las organizaciones.

Ésta debe reflejar la forma en que se divide, organiza y coordina actividades y componentes para realizar tareas y alcanzar los objetivos”

(Chiavenato, 2009)

La estructura organizacional contempla del CEO que está a la cabeza, y a la par del Socio Fundador, de ahí derivan las diferentes gerencias y directos corporativos; es decir, lo que refiere al director comercial es el tener a cargo a los diferentes Country Managers, que son los lideres de cada oficina de UCC, por lo tanto se ocupa tanto de lo comercial y lo corporativo. También tienen un director de finanzas que es el CFO, un director de operaciones y la gerencia de personas.

8

UCC en tanto a tamaño global (inclusión de todas las oficinas) cuenta con 123 colaboradores, sin embargo en la oficina dispuesta en nuestro país cuenta con 60 colaboradores los cuales se dividen en los diferentes equipos directivos nombrados en el apartado anterior. Se considera pertinente evidenciar que UCC tiene un “56% de dotación femenina y el rango etario en su mayoría es de 30 a 40 años.” (ver anexo 2.)

UCC podría denominarse como una organización posicionada en la etapa de la “juventud”, como denomina Chiavenato (2009), es decir hay una estructura fortalecida y donde surgen varios niveles de administración, sin embargo el cambio de estrategia podría explicar de cierta forma alguna suerte de “desestabilización” nombrada por Chiavenato (2009) de la estructura que podría sugerir un acercamiento a la etapa de la “infancia. “

En tanto a procesos básicos de la estructura organizacional, en la diferenciación es decir “en la especialización de los órganos y las personas” (Chiavenato, 2009), se precipitan los aspectos de horizontalidad entendiendo los diferentes directores especializados tanto en área comercial y corporativos, finanzas, operaciones y gerencia de personas; aspectos de verticalidad que se representan en la descripción que se da respecto al CEO y Socio Fundador por sobre los directores, y los directorios por sobre otras especializaciones dentro de, como por ejemplo la derivación del Directo del Área Comercial a los Country Managers de cada oficina dependiendo del país.

Por el lado de la integración entendida como “la coordinación de las diferentes partes de una organización para crear unidad entre personas y grupos” (Chiavenato, 2009) responde a la verticalidad en tanto al posicionamiento especializado antes explicado que “derivan del uso de la jerarquía”, y en tanto a la horizontalidad se puede justificar “las funciones de vinculación, puestos integradores, fuerzas de tarea y equipos” (Chiavenato, 2009) en lo esclarecido en la entrevista respecto a que se ha necesitado “comunicarse mucho con los colaboradores, hacer actividades en equipo, porque también, no son oficinas aisladas, sino que están todas interconectas.”

9

SOBRE MI PROPÓSITO EN LA

ESTRUCTURA ORGANIZACIONAL.

De este aspecto saco relevantemente al concepto de “integración” para potenciar fuertemente el carácter histórico que la socio-estrategia ha ido brindando a le estructura organizacional debido a la implicancia que se presenta por parte de los colaboradores. Es decir, el poder que la historia de la organización entrega debido a su conformación inicial, se traduce en términos de un lineamiento respecto a como también consideran la vinculación de sus trabajadores, ya que se habla mucho de la importancia de la potenciación del trabajo en conjunto, como también de lo preponderante que se ha vuelto el querer que todos conozcan de si en las distintas oficinas.

ROL DEL PSICOLOGO: UNA VISIÓN INTEGRAL ENTRE LA

ESTRATEGIA Y LA ESTRUCTURA ORGANIZACIONAL.

Entendiendo que UCC está dentro del panorama de una renovación del plan estratégico, se considera que el rol del psicólogo dentro de esto sería mayormente de carácter asesor en tanto a las necesidades que se deben responder, sin embargo, en correspondencia a la importancia que tiene la estrategia sobre lo que será la estructura, entendiendo que esta última “depende de la estrategia que se ha definido para alcanzar los objetivos globales” (Chiavenato, 2009) se es necesario explicar que el psicólogo en la estructura si tiene una gran incidencia debido a que su cargo recae en la gestión de desarrollo, las competencias, la evaluación del desempeño, reclutamiento y selección, esto mediante el alcance de los objetivos que la nueva planificación estratégica necesita.

10
1

Es decir y en palabras de la misma psicóloga de la organización “se hace la implementación de la evaluación de desempeño a partir del modelo de competencia donde se definen cuales son las competencias y los niveles que debe tener cada cargo para tener los resultados esperados como organización.” (ver anexo 2.) Se comprende además que la evaluación de desempeño será desde las direcciones hacia sus subordinados directos, donde se van a medir metas y en base a esos resultados se podrá lograr la implementación del plan de acción de desarrollo respecto a las capacitaciones y como también el trabajo mediante un estándar para la disminución de las brechas.

Por último se recaba dentro de la información, que el procedimiento de reclutamiento y selección ha cambiado, y recientemente se esta basando en competencias, lo cual da un fundamento para sugerir o no un candidato en tanto si se ajusta a la organización.

En conclusión, el rol del psicólogo en UCC en tanto a la estrategia y estructura, deriva por sobre todo la acomodación correcta de la estructura debido a la búsqueda de competencias y niveles esperados en base a lo que la estrategia establece bajo sus objetivos

11

LIDERAZGO.

“Es la habilidad de influir en las personas para que alcancen objetivos. Esta definición destaca que el líder se involucra con otras personas para lograr metas. El liderazgo es recíproco y se da entre individuos. Es una actividad enfocada en las personas, no en actividades como archivar papeles o resolver problemas. Implica usar el poder.” (Chiavenato, 2009)

Mediante la recolección de datos no se logro un avistamiento directo sobre la temática de liderazgo, sin embargo hay diferentes características representadas que puede aludir a información que conlleve el aspecto del liderazgo.

De primer momento sacaremos a luz la posición de quienes son los dueños de la organización. En este caso para mayor contextualización, los dueños son los mismos dos que llevan desde el comienzo de UCC en el año 2010, y se caracterizan por ser personas que llevan mucho tiempo dentro del rubro del servicio y la logística. Por otra parte se deja en claro que “son cercanos, suelen acercarse a uno y establecer comunicación” (ver anexo 2.), comprendiendo de esta manera lo que “supone una relación de cierta simetría que favorece introducir procesos de autorreflexión sobre el grupo.” (Chiavenato, 2009)

12

Sin embargo, entendiendo al liderazgo con un tinte mayormente complejo que no solo deriva de una relación que integre simetría, con la poca información de los lideres de la organización y teniendo en consideración la posición jerárquica de los dueños de la organización, podríamos traducir hasta el momento mayormente la cercanía de estas figuras a la de la “autoridad” que “se refiere al poder legítimo, o sea, a las facultades que tiene una persona gracias a la posición que ocupa en una estructura organizacional.” (Chiavenato, 2009)

Por otro lado, también se puede atisbar fuertemente el liderazgo como una relación, donde se “sugiere aceptar, entonces, que éste no es un fenómeno de dominio ni del líder ni de sus seguidores” (Chiavenato, 2009), esto se podría remontar al advenimiento de aspectos tales como la importancia del poder en los colaboradores de la organización en tanto a integración de sus propias ideas y la potenciación de la coconstrucción ya que hay una “relación de mutua interdependencia y con determinaciones; en donde no sólo son los líderes quienes direccionan los comportamientos de sus subalternos, sino que son éstos también quienes influencian y especifican las acciones que toman aquellos.” (Chiavenato, 2009)

SOBRE

MI PROPÓSITO EN EL LIDERAZGO.

El liderazgo expresado, revela una congruencia de cierta parte con la posición derivada en todos y no en solo una persona, lo que me hace sentido generar congruencia en cómo la concepción de la organización a ido abordando la importancia de todos dentro de su conformación socioestratégica, y que no solo recae en la relación entre socios, sino que ha ido comprometiendo espacios más amplios como son los colaboradores, debido a la importancia que se propicia a estos, tal que se refleja fielmente en una cercanía al liderazgo relacional.

13

Trabajo en equipo. Trabajo en equipo.

“UNA COMUNIDAD DE PERSONAS QUE COMPARTEN SIGNIFICADOS Y UNA(S) META(S) COMÚN(ES), CUYAS ACCIONES SON

INTERDEPENDIENTES Y SITUADAS SOCIOHISTÓRICAMENTE.” (CHIAVENATO, 2004)

Se entiende que para la existencia de trabajo en equipo como primer punto, deben haber “actividades conjuntas que faciliten la integración social” (Tönnies, 1979; Krause, 2001, como se citó en Ahumada, 2004).

En el caso de UCC ante este primer punto, se evidencia espacio a la realización de actividades que valorizan la posición de la asociatividad, tales como: alianzas, fechas que representan hitos y la potenciación del conocimiento entre colaboradores

Mediante lo recogido se puede ilustrar un segundo aspecto relacionado al plano afectivo. Según lo recabado bajo la entrevista, se puede ejemplificar en la gestión informal de la ayuda que se hizo hacia los afectados del incendio por parte de los colaboradores de UCC en la oficina de Chile. Esto establece de cierta manera la afectividad, donde “se menciona la amistad, la lealtad, el amor, la responsabilidad y la confianza” (Blanco, 1993; Krause, 2001, como se citó en Ahumada, 2004).

Por otro lado y como tercer punto dentro de la posible presencia de trabajo en equipo, UCC le da importancia al “lenguaje como ente generador de realidad y conformador de identidades (Fiol, 2002, como se citó en Ahumada, 2004).

El lenguaje de la organización se ejemplifica en la noción de “colaborador” que fue revelada en la entrevista como algo importante ya que “es importante pensar esa pertenencias de cómo uno aporta” (ver anexo 2.), es decir el carácter de “colaborador” “tiene que ver con el hacer cotidiano pero también y, sobre todo, con su ser.” (Ahumada, 2004)

14

SOBRE MI PROPÓSITO EN SOBRE MI PROPÓSITO EN

EL TRABAJO EN EQUIPO. EL TRABAJO EN EQUIPO.

La presencia de la relevancia del trabajo en equipo personalmente equivale a un ajuste de la trayectoria histórica que expone lo socio estratégico en las diferentes formas de vinculación presentes en la UCC. En otras palabras, me doy cuenta de que posicionar al cliente como una parte integradora, donde su percepción y conocimiento juegan un papel importante en el desarrollo de la organización, establece un estándar de cómo se desarrollarán todas las relaciones dentro de la empresa.

Desde mi perspectiva, y como ultimo aspecto reunido a los nombrados anteriormente, los equipos de trabajo se vislumbran bajo el estándar socio estratégico que ha entregado la empresa porque UCC está “situado socio históricamente, lo que los hace constituirse en una comunidad con características contextuales que la hacen única e irrepetible.” (Ahumada, 2004) Es decir, UCC, en términos de su configuración sociohistórica debido a su socio estrategia, propone una forma única de relacionarse con sus trabajadores, tanto es así que dentro de una misma organización, se evidencia la importancia de la co-construcción, que además, permite una mayor confiabilidad a las relaciones en grupo, ya que “en la medida que sus integrantes expliciten libremente lo que piensan, siente, y perciban que el resto está dispuesto a lo mismo, el equipo de trabajo será mas cohesionado.”(Ahumada, 2004)

15

CULTURA ORGANIZACIONAL.

“Es un conjunto de hábitos y creencias establecido por medio de normas, valores, actitudes y expectativas compartidos por todos los miembros de una organización. La cultura refuerza la mentalidad predominante.” (Chiavenato, 2009)

UCC se puede ubicar como una empresa que desprende de su esencia en tanto valores “el compromiso, la confianza, la lealtad y la empatía” (ver anexo 2) . La visión de la organización equivale a la excelencia de las soluciones logísticas, y la misión de la misma responde a la “construcción de las mejores soluciones logísticas junto a nuestros clientes”, lo que se puede explicar fervientemente en la importancia que le dan a la percepción de sus propios clientes (que en este caso, como antes se explicaba, también son sus socios.)

La organización revela fuertemente un impacto en los proceso de educación y reactualización de los conocimientos, lo que se explica mediante la fuerte alianza con DUOC UC y el trabajo en la implementación constante de capacitaciones y apertura en el ámbito internacional para el conocimiento de las diferentes sedes de la organización, por lo cual también hay un aspecto en la disposición a la multiculturalidad.

Lo más importante para UCC es aquella representación dada al trabajador, entendido como colaborador ya que para ellos no solo van a trabajar, sino que “es importante pensar esa pertenencia de cómo uno aporta” (ver anexo 2.), de hecho están implementando un proyecto que soporte la cultura del feedback, tanto de colaboradores a UCC, como de UCC a colaboradores, para así dar un vistazo a la relevancia de la co-construcción.

Por otro lado, se hace ver integración por parte de UCC en tanto a todos sus colaboradores, lo cual se puede explicar debido al interés de que todos se conozcan, mediante una nota con una foto, nombre y cumpleaños, como también aniversarios, y la movida realización de actividades en las cuales puedan asistir sus miembros.

16

También se da apertura a la importancia de la igualdad de genero, sobre todo entendiendo que hay una alta dotación femenina que se ha dado de manera natural ya que “atraen el talento”, entonces el género no es motivo de exclusión. Esto también puede justificarse en las diferentes charlas que han dado las Country Managers frente a un desafío tal que es el trabajo dentro de un sector tan masculinizada.

UCC compromete una relación estrecha con el bienestar mental como físico, esto se vislumbra en actividades que la organización mantiene, también con el convenio que han generado con el uso de un gimnasio, y por la creación de un chat que imparte información respecto a salud mental.

Se debe considerar además que anteriormente el equipo de UCC Chile (la gran mayoría) venían de “La Sudamericana”, es decir, son un equipo que se conoce, tiene mucha experiencia y conocimiento., Sin embargo los recursos para UCC son menores debido a ser una organización más pequeña en comparación a la otra organización de la cual venían, por lo que se hace necesario dar a ver que les ha costado un poco adaptarse a los recursos de una empresa más pequeña.

Mediante dinámicas informales, los colaboradores de UCC representan una forma de ser cercana y humana entre ellos, por lo cual se desprenden situaciones que dan presencia de una delicada importancia en la ayuda al otro, en este caso se puede argumentar el ambiente que se fue dando respecto a los incendios ocurridos este año.

17

CONCLUSIÓN EN BASE A UNA CONCLUSIÓN EN BASE A UNA

PERSPECTIVA AMPLIA DE LA PERSPECTIVA AMPLIA DE LA

POR MEDIO DE MI ORGANIZACIÓN POR MEDIO DE MI

ORGANIZACIÓN

PROPOSITO RESPECTO DE LA CULTURA PROPOSITO RESPECTO DE LA CULTURA

ORGANIZACIONAL. ORGANIZACIONAL.

De cierta manera, se podría decir que la cultura abarca todos los matices relatados anteriormente, ya que es en esta que se da visibilidad a la conformación de la organización, debido a que “la cultura organizacional refleja la forma en que cada organización aprende a lidiar con su entorno” (Chiavenato, 2009), y por lo tanto, va guiándose por los aspectos estratégicos para un posible reajuste de la estructura organizacional por las nociones que esta posee, y comparte con sus propios integrantes como lo vimos en parte anteriores de este trabajo.

UCC Cargo & Logistics Solutions bajo mi percepción, tiene un carácter cultural marcado por la importancia de la posición de todos sus integrantes dentro de la organización como personas activas y necesarias para la construcción de esta. Por lo tanto, este mismo aspecto cultural, según lo que yo veo, ha ido derivando tanto en el enfrentamiento al entorno, al ajuste de la estrategia y la estructura organizacional, como finalmente en la perspectiva tomada del liderazgo y trabajo en equipo .

En resumidas cuentas, UCC posee una gran visión de excelencia en tanto a lo que son y quieren ser, donde vinculan fuertemente la posición de sus socios. Además, la organización integra personas que ya venían conviviendo en otra empresa anteriormente, manteniendo de cierta forma una “línea” en tanto a lo que es la vinculación entre colaboradores, aunque esto no es solo de manera local, sino que en las diferentes oficinas se otorga una interconexión necesaria.

UCC no se queda al debe con sus colaboradores, sino, les brinda el poder de decisión y también les revela una gran posición de importancia en tanto a integración y educación constante, lo que se ve plasmado en diferentes proyectos y actividades realizadas por la organización, lo que respondería fuertemente a un posible seguimiento de la tradición vinculada al aspecto socio estratégico conformado en el nacimiento de la empresa.

18

AHUMADA, L. (2004). LIDERAZGO Y EQUIPOS DE TRABAJO: UNA NUEVA FORMA DE ENTENDER LA DINÁMICA ORGANIZACIONAL CIENCIAS SOCIALES ONLINE, SEPTIEMBRE 2004, VOL I, NO 1 UNIVERSIDAD DE VIÑA DEL MAR - CHILE

CAPACITACIONES Y DESARROLLO UC .(S.F). COMERCIO EXTERIOR: ¿POR QUÉ CONOCER TÉCNICAS PARA MEJORARLO? HTTPS://CAPACITACION.UC.CL/NOTICIAS/237-COMERCIO-EXTERIOR-POR-QUE-CONOCERTECNICAS-PARA-MEJORARLO

CHIAVENATO, I. (2009). COMPORTAMIENTO ORGANIZACIONAL. LA DINÁMICA DEL ÉCITO EN LAS ORGANIZACIONES. ED. MCGRAW HILL. MÉXICO.

MICROSOFT BING (2024) COPILOT (VERSIÓN DEL 10 DE MAYO) HTTPS://WWW BING COM/CHAT? Q=MICROSOFT%20COPILOT&QS=DS&FORM=HPCODX

PROTECH: BIOTECNOLOGÍA Y DISEÑO DE PROTEÍNAS. (S.F). INDUSTRIA FRUTÍCOLA HTTPS://PROTECHLAB.CL/ENZIMAS-INDUSTRIALES/INDUSTRIAFRUTICOLA/#:~:TEXT=LA%20INDUSTRIA%20FRUT%C3%ADCOLA%20CORRESPONDE%20A,DESHIDRATADO S%2C%20CONGELADOS%20Y%20EN%20CONSERVA

UCC CARGO & LOGISTICS SOLUTIONS (S.F) HTTPS://WEB.UCCLOG.COM/POR-QUE-UCC/

Bibliografía. ANEXOS.

ANEXO 1 (USO HERRAMIENTAS IA Y FOTOGRAFIAS)

HTTPS://DOCS GOOGLE COM/DOCUMENT/D/1VR8P-HZIM9G9NJEFANU7YLXJSM5NVPXOFLV200NGGGA/EDIT

ANEXO 2 (ENTREVISTAS PSICOLOGA UCC)

HTTPS://DOCS.GOOGLE.COM/DOCUMENT/D/1EQZYQ5J28XSXQODW6ENPKLBCUZMWTL1MADYCSIEWG2I/EDIT

.

Turn static files into dynamic content formats.

Create a flipbook
Issuu converts static files into: digital portfolios, online yearbooks, online catalogs, digital photo albums and more. Sign up and create your flipbook.