Parametric Software Portfolio_DA_BNCA_2019

Page 1

PARAMETRIC SOFTWARES

1
Anahita Ghatage F.Y. Digital Architecture , B.N.C.A
DA1905_2019-20
Tutors : Ripple Patel | Mugdha Gandhi

01 Modelling

1.1 Furniture Design

1.2 Lofted Geomteries

1.3 High Rise Structures

1.4 Coal Drops Yard

1.5 Serpentine Sackler Gallery

02 Geometry

2.1 Parametric Star

2.2 Rotating Panels

2.3 Wall Panel

2.4 Parametric Louvers

2.5 Rotating Cylinders

2.6 Fractals - Koch Snowflake

2.7 Mathematical Surfaces

2.8 Recreating Felix Candela’s Shell Structures

03 Manipulation &Transformation

3.1 Single and Multiple Attractor Points

3.2 Attractor Curves

3.3 SDU Facade

About the Author

Anahita Ghatage

Architect | Designer

Student of Digital Architecture

Abstract

Department of Digital Architecture Semester 1_2019-20

This book shall contain basic exercises in Rhino and Grasshopper as an Introduction to 3d modelling and parametric design. The final chapter about the Natural Phenomenon shall speak about logic based diagrams of The Glass Sponge and a few exercises that could be explored based on this logic.

3.4 Hybrid Facade

04 Natural Phenomenon

4.1 Anatomy of the Hexactinellid Deep Sea Sponge

4.2 Structural & Component Logic

4.3 Relationship Between Components

4.4 Exploring Exoskeletons- WeaverBird

4.5 Exploring Mesh and Weave

2 3
CONTENT

Chapter 01: Modelling

4 5

Creating a Grid according to Anthropometry and Ergonomics

RHINO FURNITURE DESIGN

The Chair has been designed using CURVES FROM TWO VIEWS. This allows us to achieve this type of geometry.

Creating two Curves for the Front and Side Using CURVE FROM TWO VIEWS to achieve the desired item

Creating the Chair using Loft (Selecting curves to create loft)

6 7 INTRODUCTION TO

LOFTED GEOMETRIES

1. Lofted Geometries from 2 curves

2. Lofted Geometries from 3 curves

3. Lofted Geometries from 4 curves

Create Base Curve

Create Secondary Curves for Contours

Create Secondary Curves for Loft & Contours

8 9 INTRODUCTION TO
RHINO
PARAMETRIC BENCH
11 01 02 03 04 05 high rise structures Create and Apply UV Curves
12 13
Process Steps Involved in Modelling the Coal Drops Yard
COAL DROPS YARD

SERPENTINE SACKLER GALLERY PARK

Process Steps Involved

14 15
in Modelling of the Column of Serpentine Sackler Gallery Park

Chapter 02: Geometry

16 17

PARAMETRIC STAR

GRASSHOPPER BASICS

Grasshopper is a visual programming language and environment developed by David Rutten at Robert McNeel & Associates, that runs within the Rhinoceros 3D computer-aided design (CAD) application. Programs are created by dragging components onto a canvas.

1. Create Circle

2. Divide Curve

3. Select Alternate Points (Dispatch)

4. Move Selected Points (Vector and Amplitude)

5. Weave

Achieve Different Number of Divisions by Changing Number Slider

Achieve Larger/ Smaller Geometry by Changing Radius of Circle

Use Custom Preview Apply Colour Swatch

18 19 01. Coding and Programming for Architects- ArchDaily 02. Architecture and AI 03. Generative Design Using Algorithmic Modelling 04. Use of Computation Design in Architecture 01 03 02 04
INTRODUCTION TO GRASSHOPPER

RotaTING Panels

Create Rectangle Offset and Range

Rotate 3D

WALL PANEL

Create Subdivisions Divide Domain2 Isotrim

Create Thickness Offset Curve Loft Extrude

Extract Centroid and Extrude Point

20 21
Create Loft from 2 Curves

PARAMETRIC LOUVERS

Create Rectangle Contour

Divide Curve

Create Curve Closest Point for Attractor

Loft

Create Extrusion

ROTATED CYLINDERS

Create Curve

Perpendicular Frames

Line SDL and Pipe Rotate

22 23

FRACTALS THE KOCH SNOWFLAKE

In mathematics, a fractal is a subset of a Euclidean space for which the Hausdorff dimension strictly exceeds the topological dimension. Fractals exhibit similar patterns at increasingly small scales called self similarity, also known as expanding symmetry or unfolding symmetry. Fractal geometry lies within the mathematical branch of topology.

The feature of “self-similarity”, for instance, is easily understood by analogy to zooming in with a lens or other device that zooms in on digital images to uncover finer, previously invisible, new structure. If this is done on fractals, however, no new detail appears; nothing changes and the same pattern repeats over and over, or for some fractals, nearly the same pattern reappears over and over.

24 25
The Koch snowflake (also known as the Koch curve, Koch star, or Koch island) is a mathematical curve and one of the earliest fractals to have been described. It is based on the Koch curve, which appeared in a 1904 paper titled “On a Continuous Curve Without Tangents, Constructible from Elementary Geometry” by the Swedish mathematician Helge von Koch.
Base Geometry Derivation Logic
1. Polygon 2. 3 Segments (Triangle) 3. Divide Segments 4. Perpendicular Frame 5. Deconstruct Plane & Move 6. Join Curves 7. Anemone (Fast Loop Start/End) Growth Logic at Iteration 01 Equilateral Triangles with each angle as 60 degrees Image Source: Internet

Growth Logic at Iteration 02

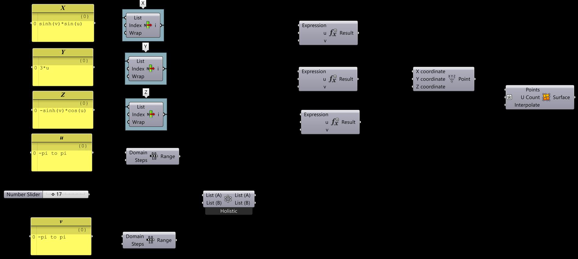
MATHEMATICAL SURFACES

Growth Logic at Iteration 03

Growth Logic at Iteration 04

Reference for Definition: Parametric3d

Source: Internet

In mathematics, a minimal surface is a surface that locally minimizes its area. This is equivalent to having zero mean curvature (see definitions below).

The term “minimal surface” is used because these surfaces originally arose as surfaces that minimized total surface area subject to some constraint. Physical models of area-minimizing minimal surfaces can be made by dipping a wire frame into a soap solution, forming a

soap film, which is a minimal surface whose boundary is the wire frame. However, the term is used for more general surfaces that may self-intersect or do not have constraints.

For a given constraint there may also exist several minimal surfaces with different areas the standard definitions only relate to a local optimum, not a global optimum.

26 27 Fractal Iterations
Demonstration of Growth Logic around Base Geometry Cartesian Coordinate System Polar/Spherical Coordinate System Grasshopper Definition

SPIRAL

Mathematical Expression Used For Spiral: (sinh(v)*cos(3*u))/(1+cosh(u)*cosh(v)) (cosh(v)*sinh(u))/(1+cosh(u)*cosh(v)) (sinh(v)*sin(3*u))/(1+cosh(u)*cosh(v))

Domain : -pi to pi

Sine curve

Mathematical Expression Used For Sine Curve: Pi*x sin(u)*(-2+v*sin(u/2)) cos(u)*(-2+v*sin(u/2)) v*(cos(u/2))

28 29

TWISTED SPHERE HELICOIDAL

Mathematical Expression Used For Twisted Sphere:

x = a cos(u) cos(v)

y = a sin(v) + b u

z = a sin(u) cos(v)

Domain: -pi to pi

Mathematical Expression Used For Helicoidal: sinh(v)*sin(u)

3*u

-sinh(v)*cos(u)

Domain: -pi to pi

30 31

SHELLS

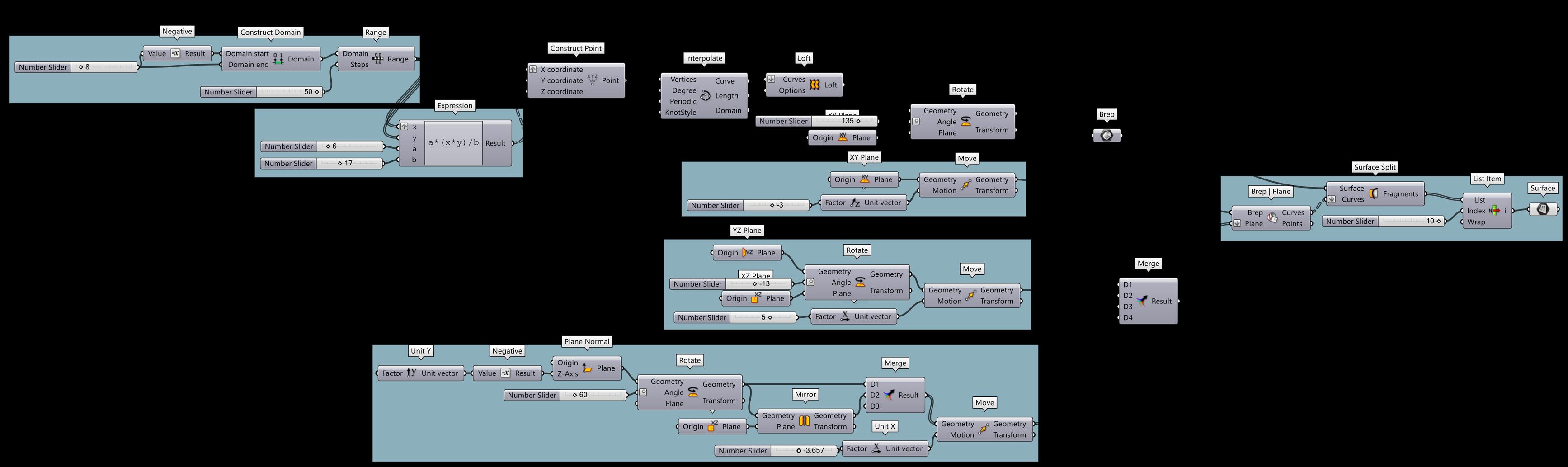
RECREATING FELIX CANDELA’S SHELLS

With the design for Los Manantiales, Felix Candela’s experimental form finding gave rise to an efficient, elegant, and enduring work of structural art. Comprised of four intersecting hypars, a strikingly thin roof surface creates a dramatic dining space. Built as Candela was establishing an international reputation as the foremost shell building, he demonstrated to the world his masterful combination of artistry and techni-

cal virtuoso. Los Manantiales was created as Candela’s mastery thin-shell concrete construction was solidifying. Initially conceived for another client on a different site, the structure found realization as a replacement for a wooden restaurant alongside a floating gardens filled canal in the Xochimilco area of Mexico City.

32 33
INTRODUCTION TO
GRASSHOPPER
Image Source: Internet Grasshopper Definition Los Manantiales / Felix Candela

Recreating Felix Candela’s SHELL STRUCTURES

Geometry 01

Base Geometry with Expression: (y2/a2)-(x2/b2)

Geometry 02

Base Geometry with Expression: a(x*y)/b

Geometry 03

Geometry 04

Geometry 05

34 35
36 37 Geometry 07 Geometry 06 Geometry 08 Geometry 09
38 39 Geometry 05 Geometry 04 Geometry 03
40 41 Geometry 08 Geometry 07 Geometry 06

Base Geometry Derivation Logic

Achieved Shell Geometry

Base Geometry Derivation Logic

Achieved Shell Geometry

Base Geometry Derivation Logic

Achieved Shell Geometry

Base Geometry Derivation Logic

Achieved Shell Geometry

42 43
INTRODUCTION TO GRASSHOPPER

Base Geometry Derivation Logic

Achieved Shell Geometry

Base Geometry Derivation Logic

Achieved Shell Geometry

Base Geometry Derivation Logic

Achieved Shell Geometry

Base Geometry Derivation Logic

Achieved Shell Geometry

44 45

Chapter 03: Manipulation and Transformation

46 47

Single Attractor Point

Grasshopper Definition

GRASSHOPPER

ATTRACTORS

Attractors are points that act like virtual magnets - either attracting or repelling other objects. In Grasshopper, any geometry referenced from Rhino or created within Grasshopper can be used as an attractor. Attractors can influence any number of parameters of surrounding objects including scale, rotation, color, and position. These parameters are changed based on their relationship to the attractor geometry.

Multiple Attractor Points

Grasshopper Definition

48 49 SINGLE & MULTIPLE Attractor Points
INTRODUCTION TO

Attractor CURVE

FACADE

EXPLORING RESPONSIVE FACADE SYSTEMS

50
Grasshopper Definition Grid of Cylinders Introduce an Attractor Curve Resizing of cylinders based on Attractor Curve by Domain

Create Rectangular Surface Divide Domain2 Isotrim to get Facade Segments

Surface Split (Splits Surface into Fragments to Create a Pattern) Dispatch Cull Pattern

SDU FACADE

Henning Larsen Architects aimed to set a benchmark for green design with the Southern Denmark University building in Kolding, Denmark, featuring a climate-responsive kinetic facade and a triangular form

Rotational Logic Remap Numbers Rotate

Grasshopper Definition

52 53 INTRODUCTION TO
GRASSHOPPER

Generate Surface Rectangle

FACADE

The research conceives sunscreens as performing a hybrid role: performing environmentally as a shade and glare modulator; while also enabling the façade to operate as a low resolution media screen that can generate income.

Current state of research: A prototype consisting of physical mock-ups and software has been developed and calibrated with simulations to provide an interactive proof of concept.

Step 01

Hybrid Responsive FACADE

Next stage that requires funding: The research will shift to the design and fabrication of a solar powered autonomous panel, and research and testing of low maintenance actuators.

Divide Domain2 and Isotrim (Control U and V values) Create Cull Pattern

Deconstruct Brep and Extract Centroids

54 55
Facade Derivation Logic
INTRODUCTION
TO GRASSHOPPER HYBRID
Reference : IdEea Lab_Projects

Polygon From Centroid Boundary Surfaces (Control Radius)

Rotate Module (Using Remap Numbers)

Deconstruct Brep and Extract Vertices

Create Axis of Rotation for each Module from Line SDL using Polygon Centroid

Extrude and Extact Points to Move for Module

Single Module of the Hybrid Facade

56 57
Step 02
Step 03

Create Hexagonal Grid

Deconstruct and Scale Each Cell

Create Face Each Cell Using Scale NU (Scale Non-Uniform)

Reworking Using HEXGRID

Simplified Grasshopper Definition

58 59
Initial Grasshopper Definition
Loft the Faces to get the Cell (Create Surface, Simplify Tree, Merge Data and Loft)

Chapter 04: Natural Phenomenon

60 61

Anatomy of the GLASS SPONGE

Top Cylinder

Diameter

Bottom cylinder diameter

20-30 cm

GLASS SPONGE

Glass sponges are exclusively marine sponges with mineral skeletons composed of silica (glass) spicules. They have a worldwide distribution but are mainly restricted to deeper waters (200 to > 6000 m) where they grow attached to hard or soft substrates..

Hexactinellid SEA SPONGE

The complex and mechanically robust cage like skeletal system of hexantinellid sponge has proved to be particularly useful model system for investigating structure- function relationships in hierarchically ordered biological components.

Vertical Struts: 36 Horizontal Struts: 70 (Appx

62 63
Barbs 1. Anchor Spicules Lower end of cylinder Upper end of cylinder 2. Cylindrical cage 3-5 cm 2-3 cm 1:2) 3. Sieve Plate
NATURAL PHENOMENON

Structural logic

Quadrate Lattice

Horizontal + Vertical Bundles

Diagonal Bundles Ridge Formation

Fixed node Free node Verticals towards exterior, Horizontals towards interior

Lattice at lower end of cylinder more dense, less porus, overlap = x

Lattice at upper end of cylinder less dense, more porous, overlap = x/2

64 65 x x x x/2 x/2 2.5mm 4mm 5mm 5mm 8mm 2x 2x 10mm 10mm
66 67 Unfused Node Fused Node 900 900 900 900 900 900 The quadrate lattice spicule Lattice formation (plan) 1600 1800 Diagonal bracing Horizontal and vertical spicule bundles Octagonal openings Formation of a ridge 450 Every 4th lattice opening c/c between open cells Top: 6mm Bottom: 4mm 450
SPICULE AND NODE LEVEL Structure Local Geometry Spicule Regional Geometry
Global Geometry
Efficiency Optimization Growth Hierarchy
STRUCTURAL HEIRARCHY
Diagonal Members + Ridges
Material
Structural logic

Relationship between COMPONENTS

Skeleton

Skeletal Walls

Spicule Network

Constituent Spicules

Organic and Inorganic Composites

Inorganic and Organic Components

Cylinderical Skeletal Lattice

Anchoring Apparatus Cap Spiral Ridges Tapered Tube

Partially Ordered Network of Bundled Spicules Diagonally Ordered Spicule Bundles

Vertically and Horizontally Ordered Bundles

Underlying Square Grid of Cruciform Spicules

Basilia (Anchor Spicules)

Other Diactine, Tetractine and Hexactine Spicules Non-Planar Cruciform Spicules

Laminated Cement Laminated Spicules

Consolidated Silica Nanoparticles

Organic Interlayers

Axial Protien Filament

A : External Ridge system and terminal sieve plates

B : Underlying Siliceous cylinderical skeletal lattice.

C : Square grid and ordering of the vertical and horizontal components of the skeletal system

Reference: <Science Direct, Hierarchical assembly of the siliceous skeletal lattice of the hexactinellid sponge

Euplectella aspergillum> Journal of Structural Biology 158 (2007) 93–106

Workshop: AAVS, Biomorph_2016

68 69
HEIRARCHY LEVELS Component logic

Reference for Definition: OM.egvo

Create Ellipse Series

Rotate the Ellipse

Loft Mesh Surface Mesh Machine

Creating the Exoskeleton using Weaverbird Components

70 71
Exploring EXOSKELETONS

Reference for Definition: OM.egvo

Create Circle

Perpendicular Frames

Rotate

Create Polygons

Create Closed Loft Mesh Surface

Explode Mesh

Extract Centroid

Remap

Join Meshes and Weld

Grasshopper Definition

72 73
Exploring MESH

Create 2 Circles Use Perpendicular Frames

Evaluate Curve to find Points Interpolate to Join

Alter Radius Number Slider to change Geometry

Reference for Definition: Parametric House

Grasshopper Definition

Reference for Definition: Parametric House

Grasshopper Definition

74 75 Exploring WEAVE

PARAMETRIC SOFTWARES

ANAHITA GHATAGE

anahitaghatage29@gmail.com

DA1905

TUTORS: RIPPLE PATEL | MUGDHA GANDHI

76

Turn static files into dynamic content formats.

Create a flipbook
Issuu converts static files into: digital portfolios, online yearbooks, online catalogs, digital photo albums and more. Sign up and create your flipbook.
Parametric Software Portfolio_DA_BNCA_2019 by Anahita Ghatage - Issuu