UX Design II Project Showcase


Group 3 Members
• James Lazaro
• Johnbenedict Belda
• Luxshie Vimaleswaran
• Mohammadamir Beladi
• Vanessa Isabela Denny
• Zoey Hashemi

![]()


• James Lazaro
• Johnbenedict Belda
• Luxshie Vimaleswaran
• Mohammadamir Beladi
• Vanessa Isabela Denny
• Zoey Hashemi



































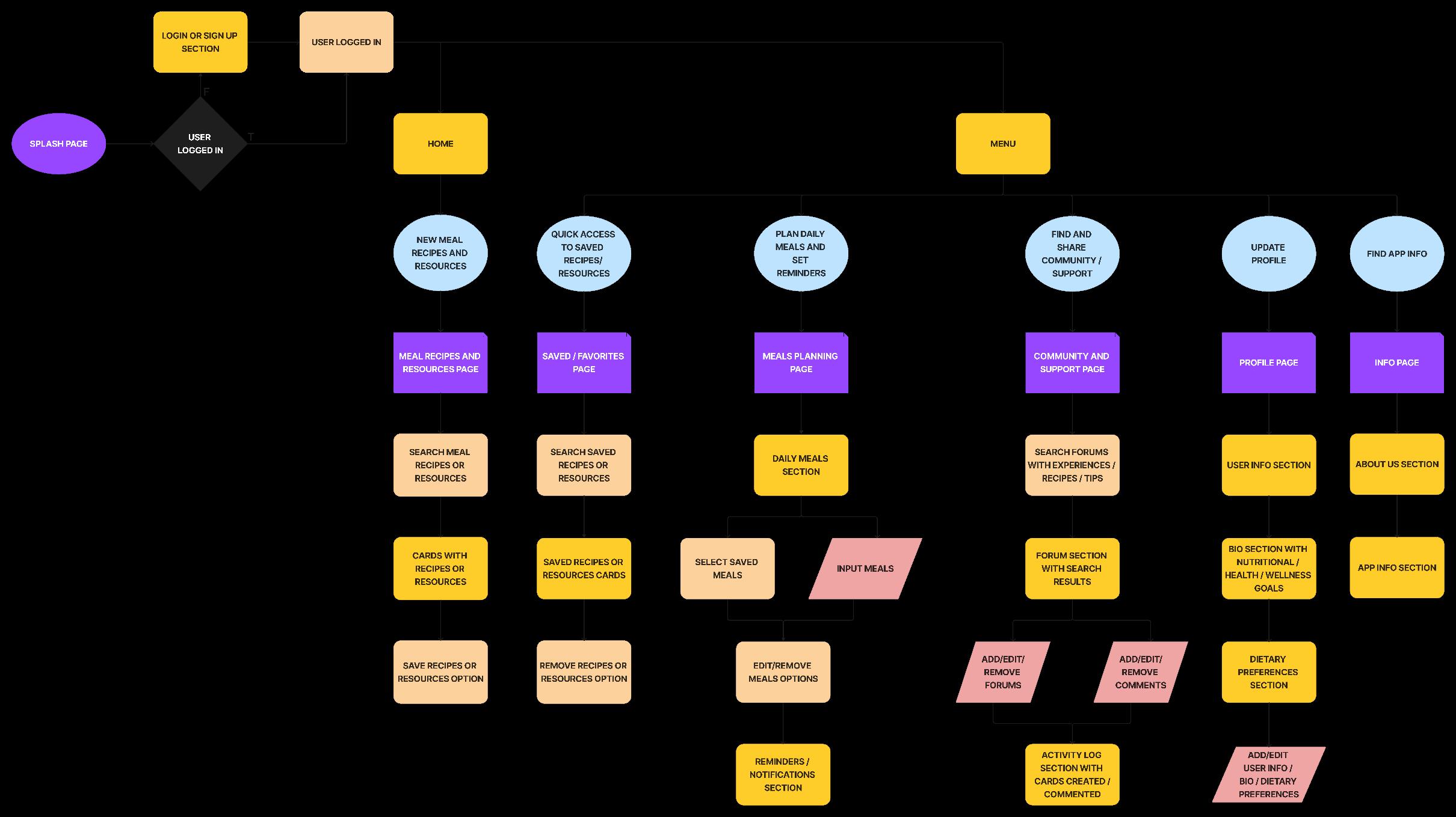
User Flow #1 – Budget Constraints:
Goal: Seeking support, tips, and experiences to improve eating habits with a limited budget and dietary preferences

User Flow #2 – Time Management:
Goal: Develop a meal planning schedule and set reminders to ensure timely and consistent eating schedule


User Flow #3 – Routine/Habits:
Goal: Discovering and saving new family recipes and meal ideas for quick and convenient access













• Figjam
• Figma