PORTFOLIO | Amber Wang

Page 1


PORTFOLIO

王長玉Amber Wang

目前居於台南 可隨工作地點搬遷

獎項 AWARDS

第二十屆金傳獎 / 最佳劇本獎

彰化海岸創意遊程規劃競賽 / 佳作

學習經歷 EDUCATION

2012 - 2016

2009 - 2012

朝陽科技大學 / 傳播藝術系 畢業

台南高級商業職業學校 / 國際貿易科 畢業

工作經歷 WORK EXPERIENCE

2016.09 - 2018.05

2018.05 - 2019.04

2019.04 - 2020.04

2021.04 - 2023.04

天元行銷有限公司 / 剪輯師

博創行銷有限公司 / 剪輯師

數位思維整合行銷有限公司 / 影音組組長

葳騰科技股份有限公司 / Marketing - Video Specialist

專業技能 SKILLS AND TOOLS

- 專案規劃 - 剪輯 特效 - 影片拍攝 - 社群文案 - Adobe Premiere Pro - Adobe After Effects - Adobe Photoshop - Adobe Audition

聯絡方式 CONTACT

Mail Phone

amberwangeditor@gmail.com +886-970-637-272

PHOTO SHOP

SHOP

婚紗照

整體:透過『曲線』提高亮度,並降低紅色輸出,讓膚色更加自然明亮。

新郎 : 使用『修補工具』及『筆刷』修復眼皮;利用『筆刷』畫出眉毛。

新娘:『修補工具』及『筆刷』改善臉部細微斑點及柔和線條。

整體:透過『曲線』提高亮度。裁切左右兩邊的石牆,使人物主體更明顯。

新郎 : 使用『修補工具』及『筆刷』修復眼皮;利用『筆刷』畫出眉毛。

新娘:『修補工具』及『筆刷』改善臉部細微斑點及柔和線條。

攝影作品

PHOTO SHOP

SHOP

影片作品

觀看線上作品集

雖然在影片製作的工作中多擔任【後製】的角 色,但是我並不想侷限自己的發展,因此也時 常擔任前期溝通、腳本撰寫等職務。

政府宣傳 | 林務局 | 向陽薪傳木工坊 | 木材的故鄉

藉由探討台灣森林議題,深入淺出的告訴國民木材再造以及森林永續的重要性。

多位專家以淺顯易懂的方式講述如疏伐木、台灣原生種、國產材以及盜伐等議題,並推廣森 林永續的觀念。

後製剪輯

字卡特效

動畫特效

Adobe Premiere Pro 2021

Adobe After Effects

Adobe Photoshop

Adobe Audition

企業周年宣傳 | Tokuyo | 20周年紀錄

負責影片的專案規劃,包含與業主溝通拍攝主題、時程、拍攝細項、目標客群、剪輯特效 等,過程中妥善地管理時間及調度人力,提供良好的影片服務。

製片

後製剪輯

腳本 字卡特效

導演

動畫特效

Adobe Premiere Pro 2021

Adobe After Effects

Adobe Photoshop

Adobe Audition

訪問影片 | KadoKado角角者(台灣角川) | 原創作者訪談系列

此系列影片共六支,主要負責其中五支的視覺設計及字卡特效。

依照品牌調性選用綜藝感字體,並且使用官網主視覺的顏色,設計較為活潑的字卡特效。

根據文字腳本,穿插素材圖片及製作2D動畫,讓消費者能清楚了解影片中所講述的概念。

後製剪輯

動畫特效

Adobe Premiere Pro 2021

Adobe After Effects

Adobe Photoshop

Adobe Audition

廣告幕後花絮 | Acer 宏碁 | HowHow x Acer Day

紀錄網紅HowHow為品牌拍攝廣告時的幕後花絮,並進行採訪。

在只有半天的準備時間內擬好拍攝腳本並跟業主確認拍攝事宜,拍攝完畢後亦負責剪輯、特 效及結案。

製片

後製剪輯

腳本 字卡特效

導演

旅遊節目 | 奇幻的旅程_台東篇(試閱)

首次剪輯45分鐘的長片,素材量龐大之外,也考驗剪輯的速度及敘事邏輯,最終在交件期 限內順利完成這支影片。

Adobe Premiere Pro 2021

Adobe After Effects

Adobe Photoshop

賽事紀錄片 | Acer 宏碁 | 2019 高雄LMS夏季季後賽

業主訴求為紀錄賽事以及凸顯品牌贊助,因此安排簽約實況主介紹賽事並且於影片中多曝光 業主Logo。

於數位思維行銷任職時有非常多的電競活動、開箱、訪問等相關作品,更多內容可參考 YouTube線上作品集。

Premiere Pro 2019

Photoshop

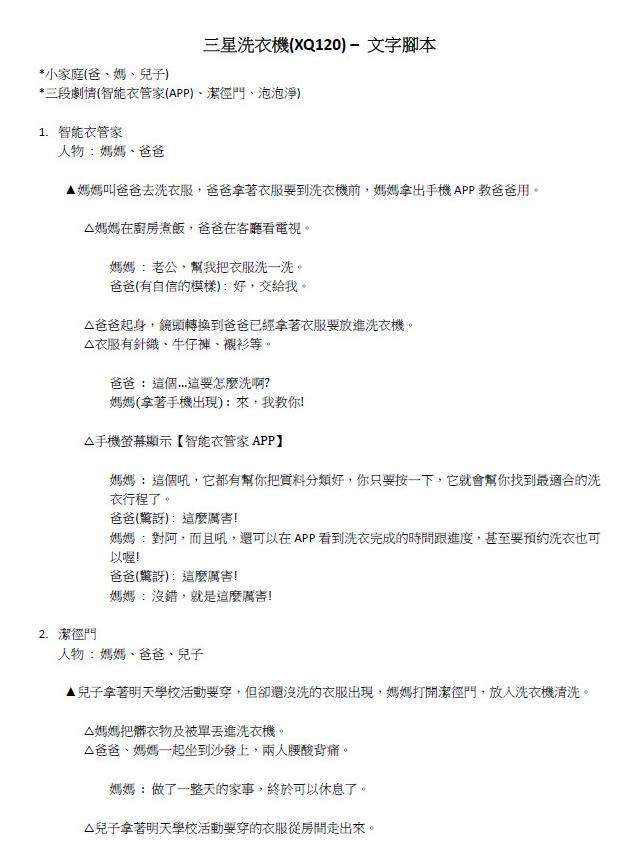
SCRIPT SCRIPT

腳本作品

SCRIPT SCRIPT

Thank You

AMBER WANG

Turn static files into dynamic content formats.

Create a flipbook
Issuu converts static files into: digital portfolios, online yearbooks, online catalogs, digital photo albums and more. Sign up and create your flipbook.