Allyson Gooden Portfolio 2025

Page 1


ALLYSON GOODEN

ARCHITECT

INTERIOR DESIGNER

allysonagooden@gmail.com

EDUCATION

THE UNIVERSITY OF KANSAS

M.A. OF ARCHITECTURE

Anticipated Graduation: May 2026

Relevant Course Work:

Human Factors in the Built Environment, Structures, Building Technology, Global History of Architecture and Interior Design.

B.S. IN INTERIOR ARCHITECTURE

Graduated: May 2024

KIRKWOOD HIGH SCHOOL

St. Louis, MO

Graduated: 2020

SKILLS

Revit, Enscape, Sketchup, Adobe, Photoshop, Adobe Indesign, Adobe Illustrator, 3d Printing, Laser Cutting, AutoCad

REFERENCES

NISHA FERNANDO

Director and Associate Professor of Interior Architecture at The University of Kansas

nisha.fernando@ku.edu

XAVIER GAVIN

Senior Project Leader at Klover Architects

Xavier.Gavin@klover.net

EXPERIENCE

KLOVER ARCHITECTS

Lenexa, KS

Interior Design Intern

Fall 2023

Responsible for the development of site plans, elevation drawings, demolition floor plans and reflected ceiling plans.

Acquired in-depth knowledge of site restrictions and standards, ensuring code compliance by researching and documenting relevant municipal codes for various projects nationwide.

SARA FOLCH INTERIOR DESIGN

Barcelona, Spain

Interior Design Intern

Summer 2023

Conducted site visits, took measurements and created existing floor plans for multiple residential projects.

Created conceptual ideas, presented recommendations for renovations and finalized drawings for submission to architects.

INTERNATIONAL INTERIOR DESIGN ASSOCIATION (IIDA)

Public Relations Board Member 2021 - Present 2023 - 2024

Managed the coordination of outreach, social, fundraising, and career development events from class representatives.

Coordinated and secured speakers and received funding for events through building relationships with industry professionals, donors and community members.

Third Year Representative Board Member 2022 - 2023

Organized group events and trips to architecture and design firms.

Effectively changed polices at the university level to represent and advocate for students.

Served as a liaison between 3rd year class and IIDA chapter board.

GUIDING LIGHT CANCER CENTER

ARCHITECTURE GRADUATE STUDIO

INSTRUCTOR: RICK EMBERS SPRING 2025

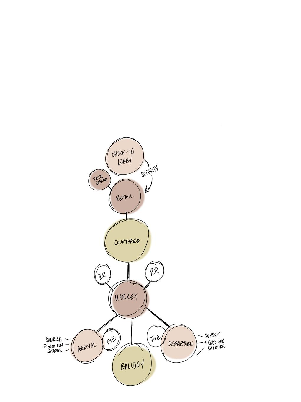
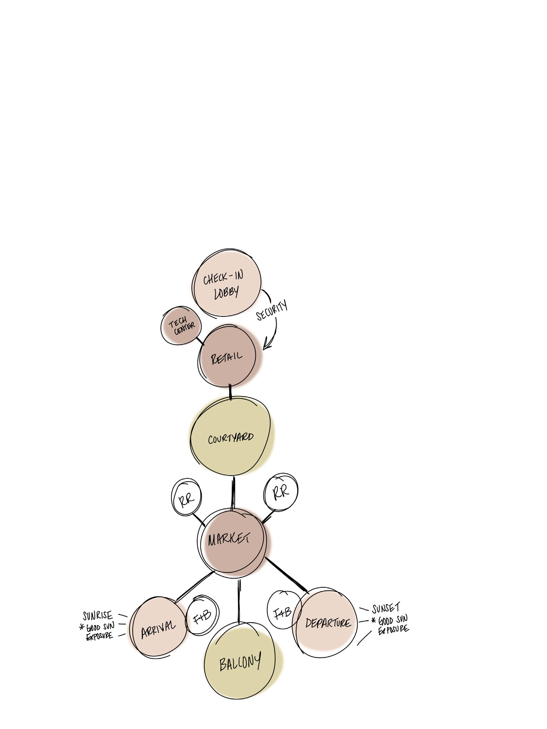
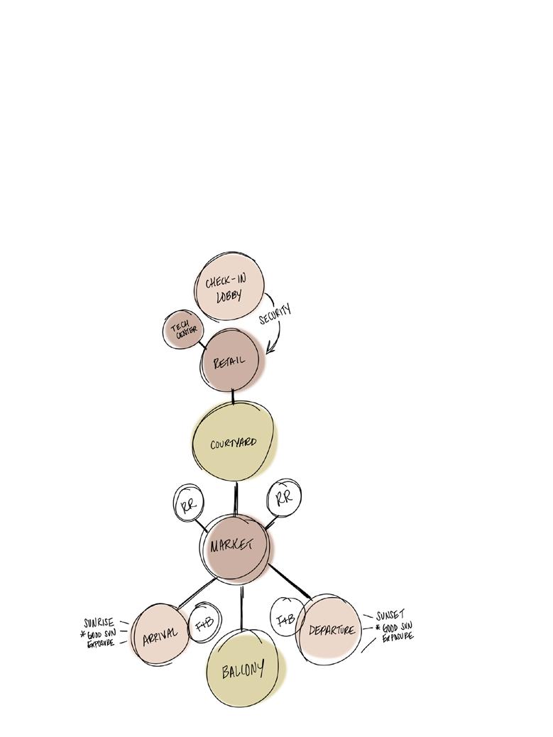
PROJECT OVERVIEW

This project, Guiding Light Cancer Center, is a comprehensive and holistic approach to cancer treatment in Olathe, Kansas. This facility features a cancer clinic, breast and imaging centers, treatment spaces, educational resources and an Integrative Healing Center. The project explores research on Complementary and Alternative Medicine (CAM) therapies, which are increasingly integrated into clinical and wellness settings to help manage symptoms related to cancer treatment.

The concept, guided by light, is based on the local context, how light transitions across the prairie scape. The central atrium captures light and disperses it throughout the building to guide users to and from the central atrium. The transition of light also reflects the cancer journey marked milestones and self-advocacy throughout treatment.

I completed this project with a partner to create a beautiful design grounded in the local context and a strong emphasis on users.

REGULATORY REQUIREMENTS

SETBACK REQUIREMENTS

SITE BOUNDARY: DIMENSIONS:

MINIMUM FRONT YARD: 20 FT

SIDE YARDS: 30 FT

REAR YARD: 30 FT

PARKING/PAVING SETBACK: FROM STREET RIGHT OF WAY: 40 FT FROM PROPERTY LINE: 10FT

TOTAL PARKING: 300 spaces

TOTAL ADA PARKING: 31 spaces

PARKING LOT COVERAGE AND LANDSCAPING

REQUIRED PREVIOUS AREA: 36,151.83 SF - 10% of site

ACTUAL PREVIOUS AREA: 123,870.94 SF - 52.14% of site

FRONT ENTRY

INFUSION SUITE

AND ECOLOGICAL ANALYSIS

INFILTRATION BASIN - WALKING PATH

INFILTRATION STRATEGIES

USING NATIONAL STORMWATER CALCULATOR INFILTRATION:

SURFACE SLOPE: 5% RAIN

ENVIRONMENTAL STRATEGIES

DEVELOPED USING COVETOOL MODELING

Cisterns below ground collect and store rain water to be used a potable water throughout the building.

Enhances insulation/reduces heat absorption, manages stormwater and provides connections to nature.

PHOTOVOLTAIC ENERGY

Harnesses solar energy to help power the building and reduce traditional power grid dependence.

DAYLIGHTING

Utilizes natural sunlight the illuminate interior spaces, reducing reliance on artificial lighting.

The atrium and glazed areas use a double-skin facade with an insulating air layer to improve ventilation and reduce heat transfer.

Designed to reduce solar glare and heat gain, enhances thermal comfort and provides privacy.

THE CONNECTIONS AFFORDABLE HOUSING

ARCHITECTURE GRADUATE STUDIO

INSTRUCTOR: DILSHAN

FALL 2024

PROJECT OVERVIEW

Over 2,000 people in Kansas City face homelessness and lack a safe, secure environment to call home. The Connections is a 90,000 SF mixed-use affordable housing project that aims to provide shelter, resources, and support for the homeless and surrounding community.

Part of a larger master plan addressing underprivileged communities, this project tackles challenges like high construction and utility costs by utilizing prefabricated modular construction, reducing build time by half and cutting costs by up to 40%. Sustainable practices, such as harvesting natural energy, further reduce utility expenses for residents.

Located at Main Street and 34th Street, near abandoned sites with limited amenities, The Connections will enhance access to nearby social assistance resources and promote community development.

MOVEMENT AND TRAFFIC

The Street Car is free to ride and takes users from The River Market, through Downtown Kansas City, The Plaza and UMKC.

RIDE KC BUS STOP frequency: 10-15 min

RIDE KC STREETCAR

CONSTRAINTS:

KEY:

VEHICULAR TRAFFIC STREET CAR TRACKS

SIDE WALKS

PEDESTRIAN MOVEMENT

BUILDINGS AND LAND USE

Necessary social assistance programs are located within walking distance.

EXISTING RESOURCES:

CONNECTIONS TO SUCCESS Personal and career development nonprofit organization. THE VILLAGE KC Youth development organization.

MISSING RESOURCES:

LANDSCAPE AND ECOLOGY

This strip of Main Street is made less desirable due to expansive paved areas contributing to the urban heat effect.

KEY:

PAVED AREAS UNDER UTILIZED AREAS

CONSTRAINTS:

LARGE PAVED AREAS

LIMITED SHADE / TREE COVER pedestrian usage is uncomfortable.

OPPORTUNITIES:

ACCESS TO PARKS

Lush green spaces within parks located North and East of the site.

ENVIRONMENTAL FACTORS

Natural resources used to lower costs and increase energy efficiency.

OPPORTUNITIES:

SOLAR

SOLAR HEATING utilize

RAIN HARVESTING reduce water usage. According to The National Weather Service.

PEER PROJECT PROPOSAL SITE

MAIN STREET

CHILDREN WITHOUT PARENTAL CARE

THE CONNECTIONS

Affordable Housing: People Experiencing Homelessness SINGLE MOTHERS

CHILDREN WITHOUT PARENTAL CARE

ELDERLY HOUSING HOMELESS

HISTORIC ABC BUILDING Adaptive Reuse

SHARED PARKING DEVELOPMENTS

CONCEPT DIAGRAMS:

NATURAL RESOURCES ACCESS

The massing creates a funnel that invites users through the site and connects to resources in the surrounding community.

VISIBILITY

Balconies and public gathering areas facing a central courtyard foster connections between users at all levels of the building.

Connecting to the natural resources provides sustainable and affordable living for the users.

FLOOR PLANS

MODULAR UNIT DESIGN:

40-50% faster construction time.

20-40% construction cost savings.

Standard facade install: 6 months

Modular facade install: 10 days

BEDROOM FLEX UNIT

1 BEDROOM UNIT 1 BEDROOM ADA UNIT

INTERNATIONAL AIRPORT DUBAI, UAE

INTERIOR ARCHITECTURE UNDER GRADUATE STUDIO

INSTRUCTOR: NISHA FERNANDO SPRING 2024

PROJECT OVERVIEW

In this project I programmed and developed the interior layout for an international airport in Dubai. The 60, 000 SF provide a variety of spaces to meet an interesting array of user experiences and provide unique amenities to travelers.

PERSIAN GULF
ARABIAN DESERT
DUBAI

DESIGN CONCEPT

INTERLUDE

An airport is an overstimulating and stressful point between destinations, but it doesn’t have to be.

My design creates a place to pause between destinations to relax, refresh and rejuvenate.

DESIGN GOALS

Create efficient and intuitive wayfinding solutions.

Provide users with spaces to relax and escape the stresses of travel.

Create spaces to energize, rejuvenate and refresh.

Develop an interesting enjoyable environment that feels like a destination.

USER GROUPS

SITE CONTEXT

BUSINESS TRAVELER

Dubai is a hub for global trade and innovation attracting business people from around the world.

EXPECTATIONS:

Efficiency

Work Spaces

Quiet

CONNECTING FLIGHTS

Dubai is strategically located between Europe, Asia, and Africa. This central position makes it an ideal point for flights connecting these regions.

EXPECTATIONS:

Stress Free Navigation

Activities to pass time

Food + Comfortable Lounge Spaces

LUXURY

MEDITATION ROOM

PRAYER ROOM

SLEEP PODS

CHILDREN'S PLAY AREA

WORKOUT AREA

PICKLEBALL COURT

GAMING ROOM

WELLNESS TRAVELER

Dubai is known for beautiful beaches, desert escapes, and world class spas and resorts. This attracts people looking for a relaxing vacation escape.

EXPECTATIONS:

Wellness Spaces

Comfort + Relaxation

Stress Free Navigation

CULTURAL TRAVELER

Dubai has a rich and varied cultural landscape, attracting people from all around the world to experience all Dubai has to offer.

EXPECTATIONS:

Culturally Significant Aspects

Navigational Assistance

Family Spaces + Play Areas

MEMBERS LOUNGES

LOUNGES

LEVEL 2 FLOOR PLAN

SEA BREEZE FISH HOUSE

DETAIL DRAWING

CAMBRIA - BRITTANICCA GOLD WARM QUARTZ SLAB SEACLIFF EDGE (Z)

1” BLOCKING WOOD SUPPORT

1X2 BLOCKING AS REQUIRED, TYP.

HIDDEN ISLAND COUNTERTOP BRACKET - IRON SUPPORTS

2.5” WIDE X 1/2” THICK

CAMBRIA - BRITTANICCA GOLD WARM QUARTZ SLAB

1/2” WOOD BACKING

BAR COUNTER SECTION DETAIL

SECTIONAL ELEVATION

DULLES GLASS - GYM MIRROR

7X4 - ANNEALED GLASS

DELTA - RAINCAN SHOWER HEAD SINGLE SETTING - CHROME

DELTA - ADA GRAB BAR 41842 - CHROME

DELTA - ADA TILT-UP SHOWER SEAT 5SE-ADA-6 - CHROME

ARMSTRONG WOODWORKS GRILLEFORTÉ SOLID WALL PANELS

632_4_L4_S02_GWN

CUSTOM FIREPLACE + SEATING

CAMBRIA - BRITTANICCA GOLD WARM QUARTZ SLAB

STAINLESS STEEL SINGLE TIER SPEED RAIL PREPLINE - PSR-32

SINGLE COMPARTMENT BAR SINK, RIGHT DRAINBOARD L&J BAR1014-1R 24”

LUXURY HOTEL ZURICH, SWITZERLAND

INTERIOR ARCHITECTURE UNDER GRADUATE STUDIO

INSTRUCTOR: MOHAMMAD DASTMALCHI SPRING 2023

PROJECT OVERVIEW

This project, part of a vertical studio, paired thirdyear students with fourth-year peers to design individual floors of the W Hotel in a chosen destination. I focused on the third floor, creating semi-private spaces with rent-able social areas and public zones, bridging the fully public floors below and private guest suites above. In the final phase, I conducted user experience and wayfinding tests using virtual reality.

THIRD FLOOR ELEVATOR LOBBY

DESIGN DEVELOPMENT OVERVIEW

DESIGN GOALS

Create an inclusive environment that encourages community engagement.

Balance the colorful urban landscape with the neutral oasis through contemporary art.

Create a retreat for self exploration and expression through an emphasis of art throughout.

Honor Zurich’s climate initiative and social expectations for sustainability.

DESIGN CONCEPT

In order to stay on track with Zurich’s sustainability efforts, this hotel will be programmed to be carbon neutral and double the amount of green spaces accessible to the public.

This hotel redefines contemporary design through forward thinking design strategies and modern art in juxtaposition to the neighborhood's deep industrial history.

USER ANALYSIS

Luca (64) and Rosa (61)

Luca and Rosa are an older couple from Zurich staying in the hotel for their 30th wedding anniversary. The couple enjoys wine, chocolate and cheese tastings and will likely spend a lot of time utilizing the hotel amenities.

Julia (26)

Julia is visiting with some friends from college. Julia and her friends are extremely adventurous and plan to go shopping, food and art galleries around the city. In the evenings they will enjoy the nightlife in Zurich.

VIRTUAL REALITY TESTING

WAY FINDING

FEEDBACK: INCREASE

SIGNAGE QUANTITY

USER SATISFACTION

FEEDBACK: SHELVES ABOVE THE BAR ARE DIFFICULT TO REACH

TEST RESULTS

USER ONE’S ROUTE USER TWO’S ROUTE INTENDED ROUTE

SURVEY RESULTS

WHAT TYPE OF SEATING ARE YOU DRAW TO?

PLEASANT BEAUTIFUL STIMULATING WARM/INVITING TASTEFUL MOODY

SEATING ARRANGEMENT COMFORT

OVERALL BAR DESIGN SATISFACTION IS IT COMFORTABLE TO ORDER AT THE BAR TOP? IS THE BAR AESTHETICALLY INTERESTING?

IS THE SPACE BEHIND THE COUNTER COMFORTABLE?

01 ART GALLERY

FURNITURE DESIGN BUILD

PRELIMINARY DESIGN SKETCHES MIND MAP REFINED DESIGN SKETCH

After finalizing the design, I created a cut sheet using illustrator and finalized the dimensions. I wanted the legs to be just under 2 inches, so I combined two legs cut from 3/4” plywood to be 1.5” total.

Standard bench depth is typically between 13”-18”. I calculated how many 1.5” rectangles would fit across the various bench widths and decided on a 16.5” depth with 6 legs on each side.

2 legs on each side would span to the middles, meeting the opposite sides legs. These legs would be glued together and secured to the outside edges.

8 of the legs would be slightly shorter and would fit inside the slits made on the top face. These were designed to be held in place by the edges of the gaps.

THANK YOU!

Turn static files into dynamic content formats.

Create a flipbook
Issuu converts static files into: digital portfolios, online yearbooks, online catalogs, digital photo albums and more. Sign up and create your flipbook.