Skip to main content

Portfoilo

Page 1

Wei Hsuan,Chang 張 維軒
PORTFOLIO 作品集

張維軒

Wei Hsuan ,Chang

1997/03/16

0960628328

chang683061@gmail.com

南華大學 建築與景觀學系

國立雲林科技大學 建築與室內設計系碩士班

技能 經歷

Power Point

Word

Excel

Illustrator

Photoshop

Auto CAD

Sketch Up

V-Ray

Lumion

Model Making

ICIDIC 第14屆跨域設計産學國際研討會

南華大學 建築與景觀學系畢業評圖.展覽

南華大學 建築與景觀學系畢籌會/美宣

嘉義市木構造住宅設計-連棟式住宅設計/參賽 涂志明建築師事務所/實習

南華大學 建築與景觀學系送舊/活動

南華大學 建築與景觀學系迎新/活動

淡江大學全築盃/參賽

2019 2017 2016 2015 03
2018 2021
目錄 09 斗六青年創業生活村 03 個人資訊 05 碩士經歷 17 國際旅館 23 幼兒園 27 產學商辦大樓 31 日常攝影 04

雲林縣新建社區活動中心立面外觀感受之研究 -以SD法進行意象評價

本研究以雲林縣新建活動中心與集會所為例,透過「語意差異法」(SD法)探討不同屬性的受測者對於新建活動中心立面外觀意象之 評價形容詞,在性別或建築專業背景上是否因認知而產生差異,或在相同的建築外觀意象擁有共同的評價。

經由SD法問卷統整分析結果發現,能使 受測者有強烈評價之形容詞為,「方正 的、圓滑的、鮮豔的、樸素的、莊嚴的 、活潑的、簡約的、複雜的」,而讓受 測者較無法評價之形容詞為,「獨特的 、平凡的、細膩的、粗曠的」。

其中以性別來說,認知最分歧之形容詞 評價為「靜謐的、喧鬧的」。

斗六市鎮西里集會所 虎尾鎮堀頭里集會所
05
斗六市十三里社區多功能活動中心

用餐座位間距對於顧客自在程度之研究 本次研究針對用餐座位之間距進行探討, 並運用心理實驗法讓受測者在面對與隔壁 桌不同之用餐距離進行評測,探討相鄰之 座位間距寬度應為多少,為受測者認為較 自在之用餐距離。

受測者與另一位受測者坐在固定組之桌椅

,可移動組之桌椅則安排每輪受測時相同 的兩人以正常音量談話,桌椅以固定組與

移動組平行之方向調整間距。

以間距35公分至80公分為測試範圍,每次 增加5公分,共10組。

當座位間距為55公分及60公分時,男女性的感受 出現交集之轉折,女性對於間距為55公分至60公

分之變化較男性來的低。

當座位間距調整為45公分及55公分時,可明顯看 出不論是年齡以40歲以上或以下者,認為此間距 之改變對其感受最為強烈。

座位間距調整為45公分至55公分區間時,可明顯 看出整體受測者認為此間距之改變對其感受最為 強烈。

當座位間距調整至55公分至80公分區間時,整體 受測者對於間距改變之感受則逐漸趨於平緩。

06

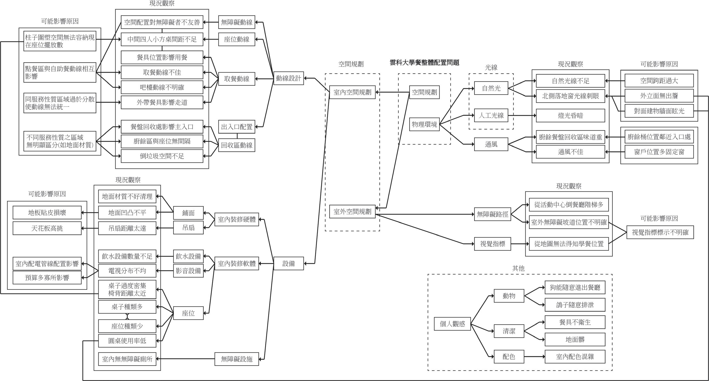
針對雲林科技大學學生餐廳空間使用及改善作研討,在此追蹤十位同學的經驗所得, 並利用KJ法蒐集整理資訊,統合群體意見而得出學生對於餐廳觀感感受,並企圖從學 生空間感知挖掘所隱含餐廳空間關係,為之後學生餐廳重新規劃作出改善建議。

利用KJ法調查學生餐廳空間之感受-以雲林科技大學為例
發現問題 KJ法研究流程
團體進行討論 分類並綜合相同意思語彙 從概念出發進行規劃 思考方法基礎 確立因果關係 提出改善建議 07
利用語言文字形式掌握問題

雲林縣土庫順天宮之環境與行為研究

08
參拜方向 土庫順天宮觀察之綜合分析圖

青聲續語

記憶裡留白的雲林溪,是我不曾想像過的溪水生活,舊有的行政宿舍,

隨著時光流逝逐漸被淡忘,那些看似與我平行的故事,又好像開始萌芽...

沉默25年的雲林溪透過掀蓋計畫,利用藍帶的重生串連起斗六新生活 網絡,並讓有意返鄉生活的青年能在工作、生活、家庭裡取得平衡。

利用舊有的閒置空間發展出青年續寫的新故事,因為基地位於斗六舊 城區的獨特性,因此以此作為新青年創業的基地,並融入新概念願景 ,整理舊空間的新使用模式,與新加入空間於園區內所扮演的角色, 透過不同的使用者與空間的活動內容,串聯出獨有的生活互動軸線與 街道氛圍,規劃以人為本的生活空間。

學齡教育 社區學習 藝文空間 旅遊空間 生態教育 09

2F - 寢室/盥洗室/交誼廳

1F - 諮詢櫃台/交誼廳/寢室 2F - 閱覽區/眺望臺/ 社區教室/迴廊

1F - 交誼廳/資訊區/ 社區教室

甜點工作室

手作皮革工作室

2F - 閱覽區/酒吧/眺望臺

1F - 餐廳

2F - 午睡區/室外陽台

1F - 教室/廁所

1F - 桌遊區/ 兒童球池

1F - 販賣部/廚房

2F - 座位區/休息室

茶葉行- 1F - 販賣部/泡茶區 2F - 休息室/ 工作室出租

環保商店- 1F - 販賣部 2F - 休息室/ 工作室出租

1F - 工作區/ 教學體驗區

2F - 討論室/休息室

藝術工作室

1F - 工作區/ 交流展覽區

2F - 休息室1/休息室2

1F - 影片出租/電影放映 記者之家 三小市集 防空影城 三三文創 誠實商店 涼亭 2F - 閱覽區/室外陽台 1F - 展示區/交誼廳 展覽/表演 /市集/乘涼 1F - 無毒有機農產品販賣部 二手書店 手搖茶飲/陶瓷杯具 咖啡店/手工皂/多肉植物 即期商品/二手商品
餐酒館
小型青年創業基地 幼兒園 室內遊樂室 社區教室 青年旅館
10
A A’
11
一層平面配置圖
A-A’剖面圖 南向立面圖 西向立面圖 12
a c e f b d a b 13
c d e f 14
g i h 15
j k l m 16

基地位在新與舊的交界處,視野開闊與狹窄的分界點,為了不讓

巷子內的住戶被城市邊緣化,因此以共享為主軸,不論是對住戶 、市民或觀光客,希望能藉此相互成長。

基地位於文化路和北榮街的交叉路口,東鄰中央廣場

,西鄰巷弄住宅,北向與南向都是商家,距離文化路

夜市步行只需要 分鐘的距離。

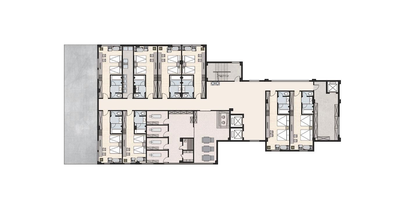
國際旅館
基地位置 嘉義火車站 中 山 路 圓環 文 化 路 民 生 北 路 光 彩 街 北 榮 街 中央廣場 17

視野開闊

舊建築 廣場 狹窄

舊建築 公共空間

旅館空間 廣場

仍保有隱私

舊建築 公共空間 廣場

半穿透性

利用旅館外部開口的半穿透性,提供舊建築間的窄巷在視覺上 不過於壓抑,也同時產生新舊之間有趣的互動。 一層平面配置圖

樓的戶外空間,供居民、遊客能有視覺 上的互動,採半開放式方便經營者管理。
舊建築 廣場 18
二層平面圖 三層平面圖 四層平面圖 五層平面圖 六層平面圖 七層平面圖 B1 1F 2F 3F 4F 5F 6F 7F 8F 9F 停車場 大廳 餐廳 廚房 雙人客房 咖啡廳 雙人客房 四人客房 健身房 雙人客房 四人客房 SPA室 雙人客房 四人客房 會議廳 雙人客房 四人客房 露天泳池 雙人客房 四人客房 表演廳 露臺 PUB 露臺 19

高樓層所設置的公共空間,都附加露臺作為附屬空間,讓同性質的樓層,能創造出更多不同的使用方式。

三樓以上的各層都有一個公用空間供旅客使用,因此東向立面的大開窗就是公共區域所在的位置。

北向立面圖
立面開窗採長條大面積的採光,讓旅客與 居民都能有良好的視覺交流。
20
21
南向立面圖
B-B’剖面圖
22
A-A’剖面圖

希望園區內能以環繞式的迴廊串起小朋友生活的點點滴滴, 造型的構想上以圓滑來避免邊角所帶來的危險,在精力旺盛 的年紀提供足夠的戶外空間,讓園區裡的孩子能有屬於他們 探索的空間記憶。

幼兒園 東南向立面圖
23

屋頂以弧線呼應整體建築與順勢而下 的地形。

順應風向在西南側開口,增加園區內 空氣流通。

二樓設置環形跑道,供小朋友追逐與眺望周遭風景。

建築以包圍的方式,減少小朋友跑去車道上的危險。

一層平面配置圖
24
二層平面圖
B-B’剖面圖 西南向立面圖
25
C-C’剖面圖
A-A’剖面圖
東北向立面圖
26
西北向立面圖

以樹枝的發散型態為初步構想,底層基礎為重要的核心,上層為 產學合作的單元空間,中間保有挑空,讓上下樓層產生更多互動 ,在自然景觀部分,校園裡廣闊的視野在夕陽西下時刻更是令人 回味無窮,因此讓大樓裡的夥伴也能感受每日限量的幸福時刻。

27

三樓觀景區的牆面朝向夕陽落下的方向,並設置大面玻璃,

A A A’
二、三樓挑空讓各樓層能有視覺上的交流, 天井增加大樓中心的自然採光。
28
讓在大樓裡辦公的人們,還有一角美景調劑疲憊的身心。
南向立面圖
29
西向立面圖
東向立面圖 30
31
32
33
34
35
36
37
38
39
40
41
42
43
44
45
46

Turn static files into dynamic content formats.

Create a flipbook