My portfolio

Page 1

CONTACT

PHONE: 01116818688

EMAIL: m.rehim00@gmail.com 1808902@eng.asu.edu.eg

MOHAMED AHMED ABDEL AZIM

EDUCATION

El Nozha language school Graduated 2nd on school

Faculty of engineering, Ein Shams university, Architecture dep. 2018 2023 Gpa: 2.61 Senior 2

EXPERIENCE

• Junior architect and intern at Dar al handasah Cairo (Shair and partners)

• Winner of De lab competition round 2

alcove

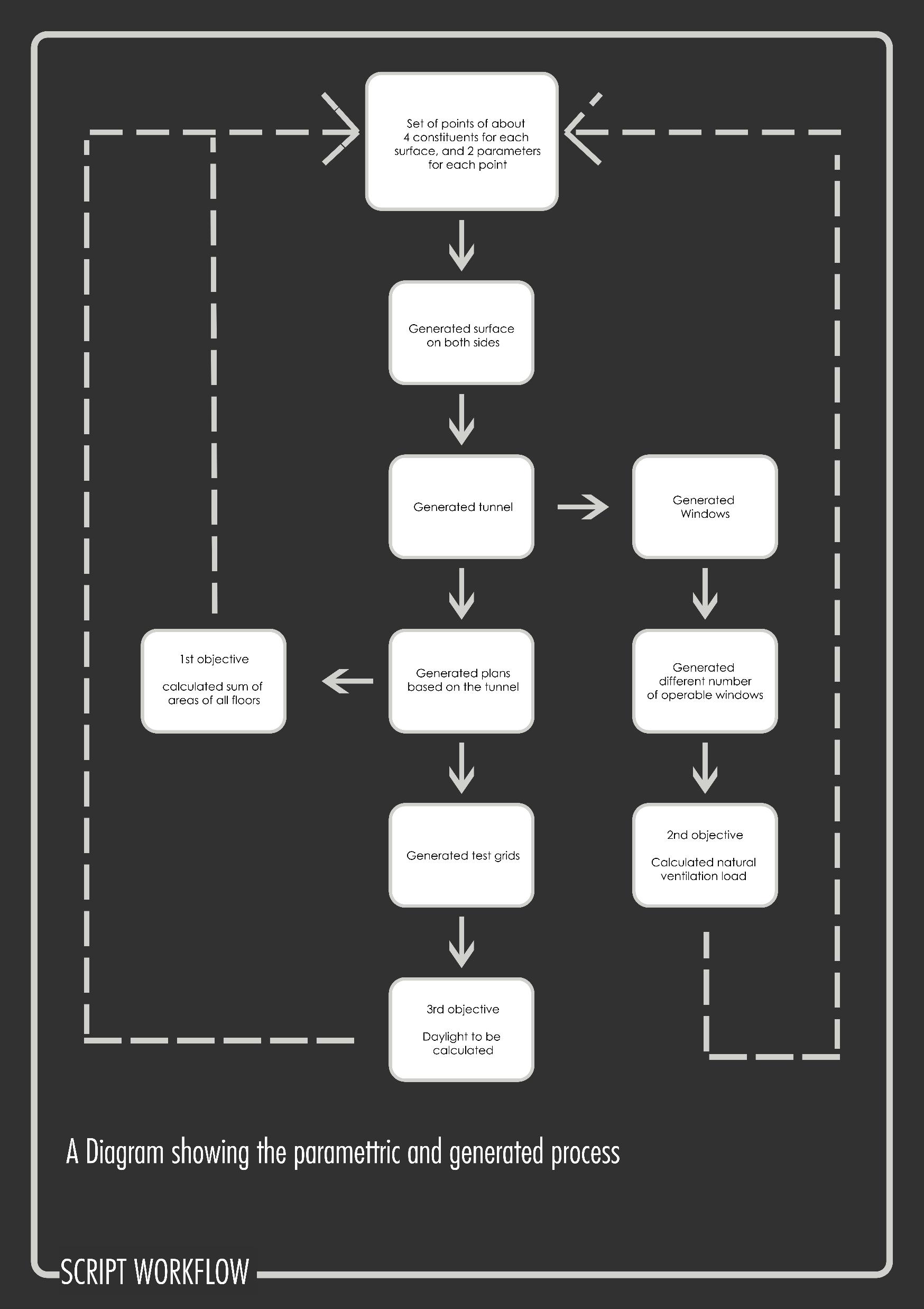
• Parametric design in SFCL lab, and modelling programs

• Attended workshop at BUE in sustainability and energy solutions

• Attended Many Environmental Optimization workshops at Digital futures.

• Python coding and the relation with the architecture development.

• Certified from EIIDT in Rhino and grasshopper.

• Fundamentals of graphic design course from California institute of arts (coursera)

• Making architecture from IE school of arch. And design (coursera)

COMPUTER PROGRAMS

CAD 3D Max Revit

Rhino and grasshopper Sketchup

Photoshop Vray and Corona

FIELD OF INTEREST

Parametric design Computational design Environmental analysis

Generative and iterative design Machine learning and coding

Vr
زكرمل عبات بيردتةسدنهلا ةيلك سمش نيع ةعماجب صاخلا تاراشتسلااةنيدملا يف و بيكسدنلا نيازيد ,تايمك رصح ,ذيفنت(بلاطلا نكسو هيعماجلا ةنيدملا و هيبطلا )ينابملل ةيئيب لولح و تاهجاو جلاع ةسارد

Turn static files into dynamic content formats.

Create a flipbook
Issuu converts static files into: digital portfolios, online yearbooks, online catalogs, digital photo albums and more. Sign up and create your flipbook.