Skip to main content

Nr 1, 2013

Page 15

13

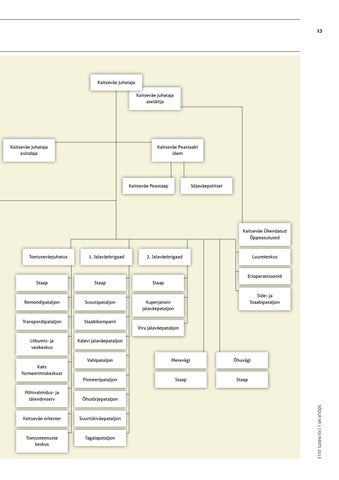
Kaitseväe juhataja Kaitseväe juhataja asetäitja

Kaitseväe juhataja esindaja

Kaitseväe Peastaabi ülem

Kaitseväe Peastaap

Sõjaväepolitsei

Kaitseväe Ühendatud Õppeasutused

Toetuseväejuhatus

1. Jalaväebrigaad

Luurekeskus

2. Jalaväebrigaad

Erioperatsioonid Staap

Staap

Staap

Remondipataljon

Scoutspataljon

Kuperjanovi jalaväepataljon

Transpordipataljon

Staabikompanii

Side- ja Staabipataljon

Viru jalaväepataljon Liikumis- ja veokeskus

Kalevi jalaväepataljon

Vahipataljon

Merevägi

Õhuvägi

Pioneeripataljon

Staap

Staap

Kaks formeerimiskeskust

Õhutõrjepataljon

Kaitseväe orkester

Suurtükiväepataljon

Toetusteenuste keskus

Tagalapataljon

Sõdur NR 1 (70) märts 2013

Põhivalmidus- ja täiendreserv


Turn static files into dynamic content formats.

Create a flipbook
Nr 1, 2013 by Sõdur - Issuu