
1 minute read
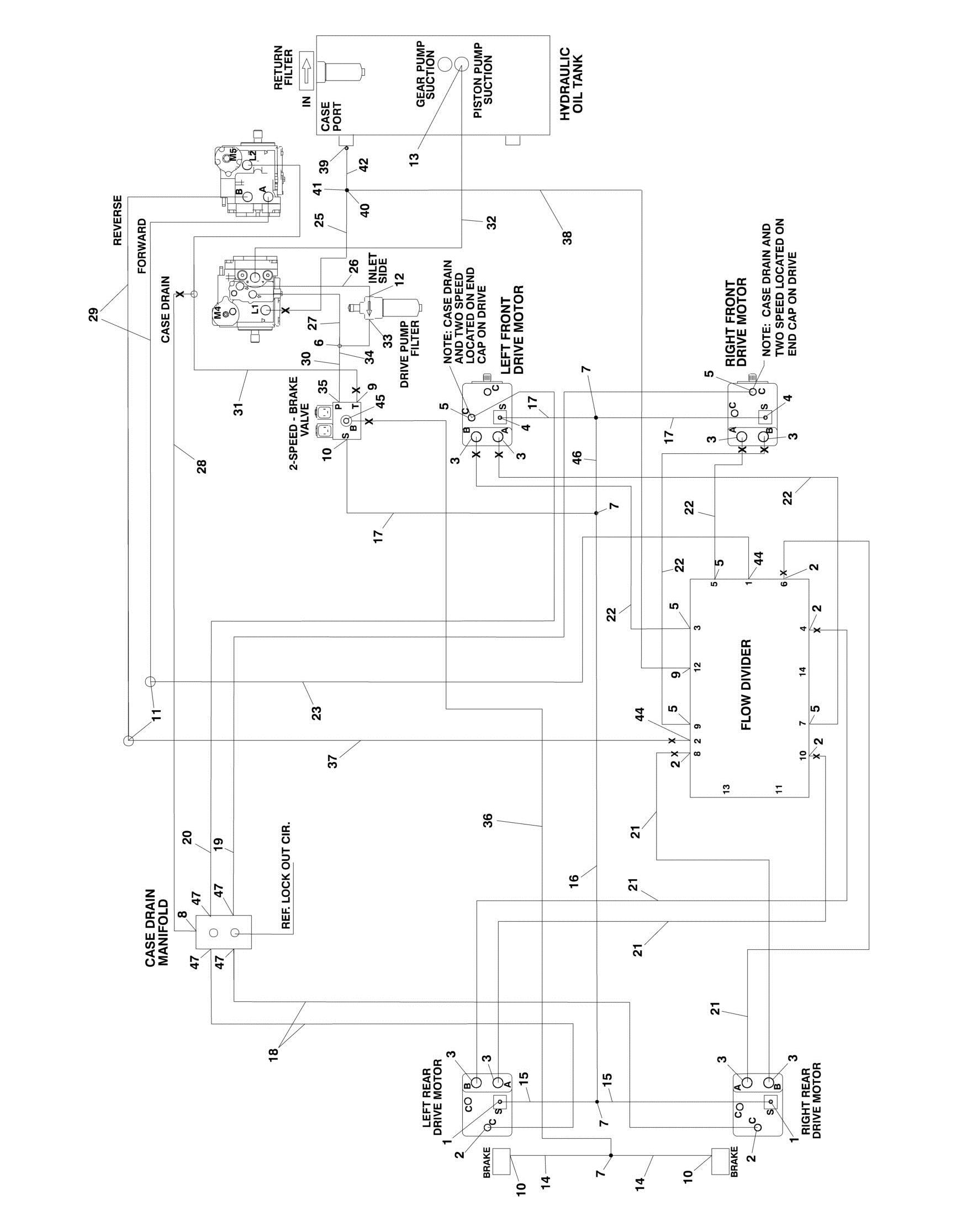
FIGURE 6-6. TOW BAR HYDRAULIC DIAGRAM
FIGURE 6-6. TOW BAR HYDRAULIC DIAGRAM
FIGURE 6-6. TOW BAR HYDRAULIC DIAGRAM
ITEM PART NUMBER QTY
DESCRIPTION
2792473 Ref TOW BAR HYDRAULIC DIAGRAM 1 2220240 1 Plug 2 2221090 2 Fitting, Tee 3 2753615 1 Hose 4 2753616 1 Hose
REV
1






