
2 minute read
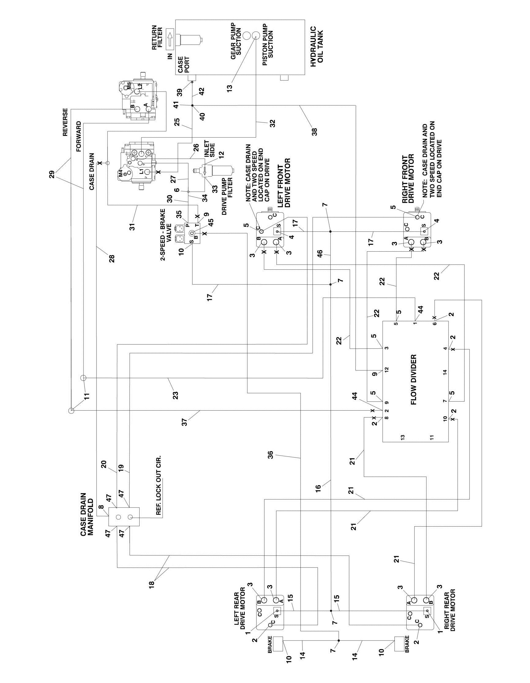
FIGURE 6-4. DRIVE HYDRAULIC DIAGRAM - 4WD
FIGURE 6-4. DRIVE HYDRAULIC DIAGRAM - 4WD
FIGURE 6-4. DRIVE HYDRAULIC DIAGRAM - 4WD
ITEM PART NUMBER QTY
DESCRIPTION
Ref USA Built Machines use SNs 03xxxxxxxx. Ref Belgium Built Machines use SNs 13xxxxxxxx. Ref Romanian Built Machines use SNs E3xxxxxxxx. Ref DRIVE HYDRAULIC DIAGRAM - 4WD Ref Standard Machines: 2792782 Ref Caterpillar/Deutz/Perkins Engines 2792783 Ref GM Engines Ref Machines with Arctic Package: 1001094337 Ref Caterpillar/Deutz/Perkins Engines 1001102318 Ref GM Engines 1 2110406 2 Fitting, Straight 2 2110808 6 Fitting, Straight 3 2110812 8 Fitting, Straight 4 2130406 2 Fitting, Elbow 5 2130808 6 Fitting, Elbow 6 2221088 1 Fitting, Tee 7 2170504 4 Fitting, Tee 8 2130812 1 Fitting, Elbow 9 2110604 2 Fitting, Straight 10 2130404 3 Fitting, Elbow 11 2221085 2 Fitting, Elbow 12 2131008 1 Fitting, Elbow 13 2111620 1 Fitting, Straight 14 2753940 2 Hose 15 2753939 2 Hose 16 2753540 1 Hose 17 Ref Hose Options: 17 2753541 3 Without Arctic Package 17 2754722 3 With Arctic Package 18 2753579 2 Hose (Use p/n 1001103971) 19 2753580 1 Hose (Use p/n 1001103972) 20 2753581 1 Hose (Use p/n 1001103972) 21 2754244 4 Hose (Use p/n 1001103974) 22 Ref Hose Options: 22 0273601 4 Without Arctic Package (Use p/n 1001103975) 22 2754726 4 With Arctic Package (Use p/n 1001103976) 23 2753605 1 Hose 25 2753843 1 Hose 26 2753594 1 Hose 27 Ref Hose Options: 27 2753595 1 Caterpillar/Deutz/Perkins Engines 27 2753661 1 GM Engines 28 2753588 1 Hose 29 2753604 2 Hose 30 Ref Hose Options: 30 2753538 1 Caterpillar/Deutz/Perkins Engines 30 2753537 1 GM Engines 31 2753578 1 Hose 32 2753610 1 Hose 33 2221216 1 Fitting, Straight
REV
5 4
2 1
ITEM PART NUMBER QTY DESCRIPTION
34 2221183 1 Fitting, Straight 35 2110404 1 Fitting, Straight 36 2753787 1 Hose 37 2753602 1 Hose 38 2754471 1 Hose 39 2131216 1 Fitting, Elbow 40 2221296 1 Fitting, Straight 41 2170512 1 Fitting, Tee 42 2753698 1 Hose 44 2111212 2 Fitting, Straight 45 4641281 1 Valve, Check 46 Ref Hose Options: 46 2753540 1 Belgium Built Machines (SN 1300006000 through
1300006697)
46 2753540 1 USA Built Machines (SN 0300124000 through 0300135457) 46 1001103970 1 Belgium Built Machines (SN 1300006698 to Present) 46 1001103970 1 in USA Built Machines (SN 0300135458 through 0300160834) 46 1001103970 1 in Romanian Built Machines (SN E300000001 through
E300001114)
47 Ref Fitting Options: 47 2110808 4 Fitting, Straight (Belgium Built Machines) (SN 1300006000
through 1300006697)
47 2110808 4 Fitting, Straight (USA Built Machines) (SN 0300124000
through 0300135457)
47 2150808 4 Fitting, Elbow (Belgium Built Machines) (SN 1300006698 to
Present)
47 2150808 4 Fitting, Elbow (USA Built Machines) (SN 0300135458
through 0300160834)
47 2150808 4 Fitting, Elbow (Romanian Built Machines) (SN E300000001






