
1 minute read
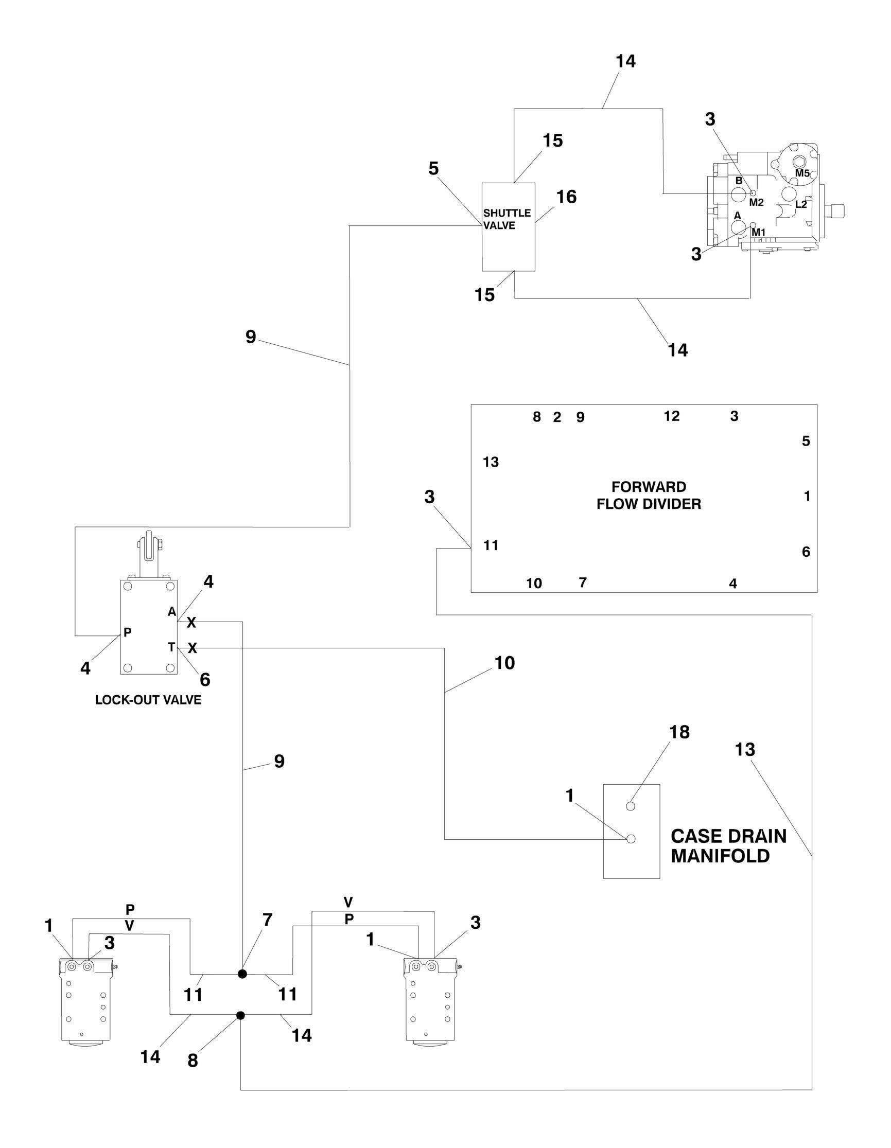
FIGURE 6-2. AXLE LOCKOUT HYDRAULIC DIAGRAM - 4WD
FIGURE 6-2. AXLE LOCKOUT HYDRAULIC DIAGRAM - 4WD
FIGURE 6-2. AXLE LOCKOUT HYDRAULIC DIAGRAM - 4WD
ITEM PART NUMBER QTY
DESCRIPTION
Ref AXLE LOCKOUT HYDRAULIC DIAGRAM 2792778 Ref 4WD 1 2110404 3 Fitting, Straight 3 2110606 5 Fitting, Straight 4 2130404 2 Fitting, Elbow 5 1001098446 1 Fitting, Straight 6 2150404 1 Fitting, Elbow 7 2170504 1 Fitting, Tee 8 2170506 1 Fitting, Tee 9 2753782 2 Hose 10 2753934 1 Hose (Use p/n 1001103977) 11 2753939 2 Hose 13 2753851 1 Hose 14 2753625 4 Hose 15 2130606 2 Fitting, Elbow 16 8902175 1 Valve, Shuttle 18 2220235 1 Plug
REV
6






