Skip to main content

Cuaderno NCF

Page 26

Unidad

2da.

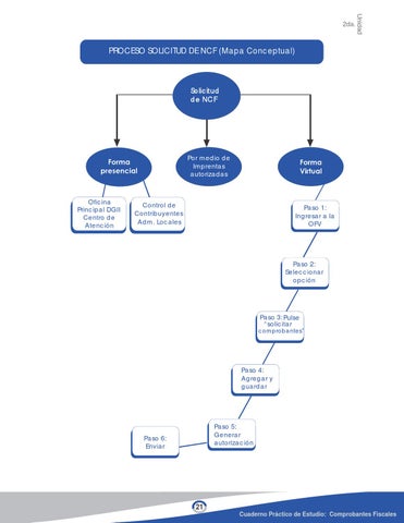
PROCESO SOLICITUD DE NCF (Mapa Conceptual)

Solicitud de NCF

Por medio de Imprentas autorizadas

Oficina Principal DGII Centro de Atención

Control de Contribuyentes Adm. Locales

Paso 1: Ingresar a la OFV

Paso 2: Seleccionar opción

Paso 3: Pulse “solicitar comprobantes”

Paso 4: Agregar y guardar

Paso 5: Generar autorización

Paso 6: Enviar

21 Cuaderno Práctico de Estudio: Comprobantes Fiscales


Turn static files into dynamic content formats.

Create a flipbook
Cuaderno NCF by Impuestos Internos - Issuu