

![]()


Zoning Code Page 3
University Heights PUBLIC REVIEW DRAFT – September 2, 2025
1210.01. Title
This Title is referred to as the “University Heights Zoning Code” or “Zoning Code”.
1210.02. Purpose
The purposes of this Zoning Code are to:
(a)Promote and protect the health, safety, comfort, convenience, and general welfare of the people of University Heights;
(b)Advance the implementation of the Comprehensive Plan and the City’s other adopted long-range planning policies;
(c) Provide the most beneficial land use and population density;
(d)Promote the social and economic stability of neighborhoods;
(e)Protect and conserve land and building values;
(f) Minimize conflicts in the uses of neighboring property and bring about gradual conformity to the Comprehensive Plan;
(g)Mitigate traffic congestion;
(h)Ensure adequate open space between buildings, especially for residential occupancy;
(i) Guide private enterprise in developing and investing in University Heights to improve the local economy; and
(j) Appropriately apportion the City into districts with regulations that sufficiently address the location, height, size, and intensity of buildings, structures, and developments.
1211.01. Authority
(a)Ohio State Law. The Ohio Administrative Code and Ohio Revised Code authorize the exercise of authority in this Zoning Code.
(b)Exercise of Powers. This Zoning Code is adopted in the exercise of the power granted by Ohio State Law and the City Charter of University Heights.
Zoning Code Page 3
University Heights PUBLI C REVIEW DRAFT – September 2, 2025
Zoning Code Page 4
University Heights
REVIEW DRAFT – September 2, 2025
(c)Fees Established. The City Council may establish a schedule of fees as required to recoup costs related to the administration of this Zoning Code.
(a)Generally. This Zoning Code applies to all regulations and other matters pertaining to the use and development of land, including zoning, subdivisions, floodplains, and infrastructure as they relate to the purpose and intent of this Zoning Code and enumerated below.
(b)Zoning Regulations. Zoning regulations, including zoning districts, land uses, and development standards, in this Zoning Code apply to all areas within University Height’s corporate limits.
(c)Easements, Covenants, and Private Agreements. This Zoning Code does not interfere with, abrogate, or annul any easements, covenants, or other agreements between parties.
The City finds that this Zoning Code is consistent with its Comprehensive Plan. The Comprehensive Plan policies provide guidance in the evaluation of future decisions relevant to City planning.
(a)Generally. If this Zoning Code imposes a greater restriction upon the use of buildings or premises or building height or requires larger open spaces than are required by other ordinances, rules, regulations, easements, covenants, or agreements, this Zoning Code governs.
(b)Conflict with State of Federal Regulations. If the provisions of this Zoning Code are inconsistent with state or federal law, the more restrictive provision governs, to the extent allowed by law. The more restrictive provision is the one that imposes more stringent controls.
(c)Conflict with other City Regulations. If the provisions of this Zoning Code are inconsistent with one another or if they conflict with provisions found in other adopted ordinances or regulations of the City, the more restrictive provision governs unless otherwise expressly stated. The more restrictive provision is the one that imposes more stringent controls.
(d)Conflict with Plat Restrictions.
(1)Nothing in this Zoning Code invalidates any plat restriction authorized by the Planning Commission or City Council, nor any provision of adopted building codes.
Zoning Code Page 4
University Heights
C REVIEW DRAFT – September 2, 2025
University Heights
REVIEW DRAFT – September 2, 2025
(2)Building setback lines included in a recorded subdivision plat approved by the Planning Commission control over general setback provisions required under the zoning provisions of this Zoning Code.
(e)Conflict with Building Code Requirements.
(1)No building setback shall be less than that specified for the type of construction proposed by adopted building codes.
(2)The Board of Zoning Appeals has no authority to reduce any building setback required under adopted building codes.
This Zoning Code does not abrogate any deed restriction, covenant, easement or any other private agreement or restriction on the use of land. However, if the provisions of this Zoning Code are more restrictive or impose higher standards than any private restriction, the requirements of this Zoning Code control. Where the provisions of any private restriction are more restrictive or impose higher standards than the provisions of this Zoning Code, the private restrictions control if properly enforced by a person having the legal right to enforce those restrictions. The City does not enforce private restrictions.
If any article, division, section, paragraph, clause, phrase, or provision of this Zoning Code is, for any reason, adjudged invalid or held to be unconstitutional, the invalidity or unconstitutionality of that particular article, section, paragraph, subdivision, clause, phrase or provision so declared does not affect the validity or constitutionality of the remaining provisions of this Zoning Code, but the same, and each of them, remain in full force and effect.
(a)Repeal. Any ordinance inconsistent with the terms and provisions of this Zoning Code is repealed. That repeal, however, is only to the extent of any inconsistency. In all other respects, this Zoning Code is cumulative of other ordinances regulating the same subject matter.
(b)Fire Prevention, Health, Sanitation, and Safety. Any inconsistency does not reduce the requirements of those regulations pertaining to fire prevention, health, sanitation or safety of persons or property enacted by the City. If any restriction, prohibition, or provision of this Zoning Code conflict with those provisions or any laws of the State of Ohio, or with regulations of State or Federal regulatory bodies having jurisdiction:
(1)If the provision of this Zoning Code is not preempted, the more restrictive restriction, regulation, prohibition, or provision applies, or
(2)If the state or federal law preempts a provision of this Zoning Code, the state or federal law applies.
Zoning Code
Page 5
University Heights PUBLI C REVIEW DRAFT – September 2, 2025
Zoning Code Page 6
University Heights PUBLIC REVIEW DRAFT – September 2, 2025
1211.08. Effective Date
This Zoning Code takes effect upon adoption of the ordinance from which it is derived by the City Council. The provisions of this Zoning Code supersede all other development regulations governing the development of land within the City. All development applications and proposals filed on or after the effective date of the ordinance from which this Zoning Code is derived, whether for new developments or for additions or expansions of existing developments, shall be processed in accordance with the standards and requirements and pursuant to the procedures established in this Zoning Code.
Zoning Code Page 6
University Heights PUBLI C REVIEW DRAFT – September 2, 2025
Zoning Code Page 7
University Heights PUBLIC REVIEW DRAFT – September 2, 2025
1210.01. Generally
The use, erection, construction, reconstruction, relocation, or alteration of any building, structure, or land shall comply with the regulations of this Title for the zoning district in which the building, structure, or land is located.
Zoning Code Page 7
University Heights PUBLI C REVIEW DRAFT – September 2, 2025
Zoning Code Page 8
University Heights PUBLIC REVIEW DRAFT – September 2, 2025
(a)Generally. The City is geographically divided into six (6) zoning districts, established in Table 1212.02-1: Zoning Conversion and Comprehensive Plan Congruency Table.
(1)Zoning districts capture the major development categories, including residential and nonresidential uses and development activities. Each zoning district includes permitted uses and dimensional standards.
(2)Some zoning districts have subareas that provide additional regulations to encourage the preferred development outcomes in each subarea.
(b)Zoning Conversion and Comprehensive Plan Congruency. See Table 1212.02-1: Zoning Conversion and Comprehensive Plan Congruency Table to show how the former zoning districts have been converted into the new zoning districts. Additionally, this table shows the new zoning districts’ relationship to the future land use plan (FLUP) in the Comprehensive Plan.
Table 1212.02-1: Zoning Conversion and Comprehensive Plan Congruency Table
(Office Building)
(Local Retail) Neighborhood
Code Page
Zoning Code Page 9
University Heights
U-8 (Shopping Center)
U-9 (Mixed Use)
REVIEW DRAFT – September 2, 2025
Cedar Center Mixed-Use (CC) District
Warrensville Center (WC) District
The zoning districts and their boundaries are adopted and established as shown on the Zoning Map of the City of University Heights, Ohio. The Zoning Map includes all notations, references, data, district boundaries, and other associated information, and is adopted as part of this Zoning Code. The Zoning Map, properly attested, is on file and displayed on the City’s website. The Zoning Map may be amended as provided in Section 1211.01.
Zoning Code Page 9
University Heights
DRAFT – September 2, 2025
Zoning Code Page 10
University Heights
REVIEW DRAFT – September 2, 2025
1211.01. Purpose


The General Residence (GR) District intends to promote a diverse range of housing types that accommodate lower density housing types, and adequate open space for use by residents.
1211.02. Uses
Use allowances in the General Residence (GR) District shall comply with those provided in Table 1219.02-9: Comprehensive Use Table
1211.03. Dimensional Standards
The dimensional standards provided in Table 1213.03-2: General Residence (GR) Dimensional Standards apply to all buildings and structures in the General Residence (GR) District.
Table 1213.03-2: General Residence (GR) Dimensional Standards
General Residence (GR) District – Dimensional Standards

Zoning Code Page 10
Zoning Code Page 11
University Heights
REVIEW DRAFT – September 2, 2025
General Residence (GR) District – Dimensional Standards








Table Notes:
Lot Width (Min.) 40 feet 20 feet
Front Setback (Min.) As established by the Building Zone Map
Interior Side1: 3 feet
Side Setback (Min.)
Corner Side: 12 feet
Interior Side: None
Corner Side2: 8 feet
1 Where two interior sides yards are provided, the total of those yards shall be a minimum of twelve (12) feet.
2 One side setback of eight (8) feet minimum shall be provided for each end unit in a row of townhomes.
Development standards (TITLE Four - DEVELOPMENT STANDARDS) apply to all buildings and structures in the General Residence (GR) District Zoning Code
– September 2, 2025
Zoning Code Page 12 University Heights
DRAFT – September 2, 2025
1212.01. Purpose


The Multi-Unit Residence (MR) District intends to promote and accommodate a diverse range of Missing Middle Housing types ranging from lower-to-higher development densities. The MR District is primarily located near supporting commercial uses, services, and transit.
1212.02. Uses
Use allowances in the Multi-Unit Residence (MR) District shall comply with those provided in Table 1219.02-9: Comprehensive Use Table.
1212.03. Dimensional Standards
The dimensional standards provided in Table 1214.03-3: Multi-Unit Residence (MR) District Dimensional Standards apply to all buildings and structures in the Multi-Unit Residence (MR) District.
Table 1214.03-3: Multi-Unit Residence (MR) District Dimensional Standards

Zoning Code Page 13
University Heights
REVIEW DRAFT – September 2, 2025








Multi-Unit Residence (MR) District – Dimensional Standards Lot Width (Min.) N/A Front Setback 10 feet (min.) 30 feet (max.)
Side Setback (Min.) Interior Side: 5 feet
Table Notes: Reserved
1212.04.
Development standards (TITLE Four - DEVELOPMENT STANDARDS) apply to all buildings and structures in the Multi-Unit Residence (MR) District.
Zoning Code Page 13
University Heights PUBLI C REVIEW DRAFT – September 2, 2025
Zoning Code Page 14 University Heights
– September 2, 2025
1213.01. Purpose


The University (UV) District intends to accommodate development in locations for a university or college campus in a spacious, walkable, and orderly manner. Additionally, the University (UV) District intends to create a harmonious relationship with surrounding residential neighborhoods, and provide development patterns conducive for the proper functioning of a university-college in conformance with the objectives of the Comprehensive Plan.
1213.02. Uses
Use allowances in the University (UV) District shall comply with those provided in Table 1219.02-9: Comprehensive Use Table.
1213.03. Dimensional Standards
The dimensional standards provided in Table 1215.03-4: University (UV) District Dimensional Standards apply to all buildings and structures in the University (UV) District.
Table 1215.03-4: University (UV) District Dimensional Standards

Zoning Code Page 15
University Heights
REVIEW DRAFT – September 2, 2025







University (UV) District – Dimensional Standards
Lot Width (Min.)
N/A
Front Setback (min.) See Building Zone Map
Side Setback (Min.)
Interior Side: None
Corner Side: 10 feet
Rear Setback (Min.) None
Building Height (Max.) 60 feet1
Impervious Coverage (Max.)
Building Coverage (Max.) N/A
Table Notes:
1 Elements such as stair towers, architectural features or penthouses may exceed the maximum height by up to 10 feet..
1213.04.
Development standards (TITLE Four - DEVELOPMENT STANDARDS) apply to all buildings and structures in the University (UV) District.
1213.05.
(a)Open Space. All portions of a lot not containing buildings, open parking, parking structures, and vehicular driveways shall be landscaped; however, up to fifty percent (50%) of the open space may be used for passive and active recreation areas including: pedestrian walkways, plazas, seating areas, public art, unenclosed athletic fields, and similar passive and active unenclosed recreational spaces.
(b)Location of Driveways. Driveways serving areas used for parking, loading, or other means of vehicular access shall not be located within 26 feet of an adjoining residence district.
Zoning Code Page 15
University Heights PUBLI C REVIEW DRAFT – September 2, 2025
Zoning Code Page 16
University Heights
REVIEW DRAFT – September 2, 2025
1214.01. Purpose
The Neighborhood Commercial (NC) District intends to provide a range of lowintensity commercial retail and professional services that serves local residential areas. The NC District is mostly serves as a transition between higher intensity commercial development and established residential areas.
1214.02. Uses
Use allowances in the Neighborhood Commercial (NC) District shall comply with those provided in Table 1219.02-9: Comprehensive Use Table
1214.03.
The dimensional standards provided in Table 1216.03-5: Neighborhood Commercial (NC) District Dimensional Standards apply to all buildings and structures in the Neighborhood Commercial (NC) District.
Table 1216.03-5: Neighborhood Commercial (NC) District Dimensional Standards
Neighborhood Commercial (NC) District – Dimensional Standards








Table Notes:
1 The side yard setback shall be at least ten (10) feet when abutting a residential district.
2 The rear yard setback shall be at least ten (10) feet when abutting a residential district.
1214.04.
Development standards (TITLE Four - DEVELOPMENT STANDARDS) apply to all buildings and structures in the Neighborhood Commercial (NC) District
Zoning Code
University Heights
16
– September 2, 2025
Zoning Code Page 17
University Heights
REVIEW DRAFT – September 2, 2025
1215.01. Purpose
The Cedar Center Mixed-Use (CC) District intends to provide a complementary mix of higher density residential and nonresidential uses to achieve the following purposes:
(a)To ensure the district is vibrant, adaptive, and responsive to changes in market conditions.
(b)To provide increased opportunities for economic development while strengthening the diversity of uses found in the community.
(c) To provide a pedestrian-friendly, mixed-use district that establishes a sense of identity and creates a unique place.
(d)To establish design requirements for new development or redevelopment to provide an aesthetically pleasing, pedestrian-friendly environment.
(e)To ensure that development occurs in a unified manner.
1215.02. Uses
Use allowances in the Cedar Center Mixed-Use (CC) District shall comply with those provided in Table 1219.02-9: Comprehensive Use Table.
1215.03. Dimensional Standards
The dimensional standards provided in Table 1217.03-6: Cedar Center Mixed-Use (CC) District Dimensional Standards apply to all buildings and structures in the Cedar Center Mixed-Use (CC) District.
Table 1217.03-6: Cedar Center Mixed-Use (CC) District Dimensional Standards
Cedar Center Mixed-Use (CC) District – Dimensional Standards



Zoning Code Page 18
University Heights PUBLIC REVIEW DRAFT – September 2, 2025
From other public rights-of-way





Side Setback (Min.) 2
30 feet (min.)
Interior Side1: 0 feet
Corner Side: 10 feet
Rear Setback (Min.) 2 10 feet
Building Height (Max.)
Impervious Coverage (Max.)
Building Coverage (Max.) N/A
Table Notes:
1 The side yard setback shall be at least twenty-five (25) feet when abutting a residential district.
2 The rear yard setback shall be at least twenty-five (25) feet when abutting a residential district.
1215.04.
Development standards (TITLE Four - DEVELOPMENT STANDARDS) apply to all buildings and structures in the Cedar Center Mixed-Use (CC) District.
Zoning Code Page 18
University Heights
C REVIEW DRAFT – September 2, 2025
Zoning Code Page 19
University Heights PUBLIC REVIEW DRAFT – September 2, 2025
1216.01. Purpose


The Warrensville Center (WC) District intends to promote the growth and redevelopment of properties located along Warrensville Center Road to foster a walkable, mixed-use corridor connecting the southern gateway of Fairmount Circle to the existing commercial uses located on Cedar Road. To achieve this, the WC District:
(a)Provides opportunities for the development of commercial and community facility uses at the key intersections to provide services and employment opportunities;
(b)Allows the for the creation of townhomes and multi-unit development on larger lots fronting Warrensville Center Road;
(c) Establish unique building development standards for corner parcels, including those adjacent to Fairmount Circle, to help establish a sense of place and visual interest along the corridor;
(d)Orients buildings toward Warrensville Center Road, and limit the visual impact of parking from the street to foster a walkable mixed-use corridor; and Zoning Code
University Heights
Page 19
PUBLI C REVIEW DRAFT – September 2, 2025
Zoning Code Page 20
University Heights
REVIEW DRAFT – September 2, 2025
(e)Provide appropriate transition from the denser mix of uses along Warrensville Center Road to the existing residential neighborhoods located to the east and west of the corridor.
To achieve an appropriate location of uses, form, and scale within the district, the Warrensville Center (WC) District shall be classified into the following subareas, as indicated in Figure 1218.04-1: Warrensville Center (WC) District Map:
(a)Warrensville Center Residential (WC-R). The Warrensville Center Residential subarea shall be comprised primarily of interior lots with frontage along Warrensville Center Road.
(b)Warrensville Center Mixed Use (WCM). The Warrensville Center Mixed Use subarea shall be comprised of lots located on or towards the corner of blocks bound by Warrensville Center Road.
(a)When a lot located within the WC-R subarea abuts a lot within the WC-M subarea, the development standards and use permissions of the WC-M may be applied if:


(1)The subject lot within the WC-R subarea is intended to be merged with lots located within the WC-M subarea; and
(2)The property is to be constructed as part of a development located primarily within the WC-M subarea.
1216.04.
Use allowances in the Warrensville Center (WC) District shall comply with those provided in Table 1219.02-9: Comprehensive Use Table; provided that all permitted uses in the WC-M
Zoning Code
University Heights
Page 20
C REVIEW DRAFT – September 2, 2025
Zoning Code Page 21
University Heights
DRAFT – September 2, 2025
subarea shall be in a vertical mixed-use building as indicated and in accordance with Section 1220.03.(b) below.
The dimensional standards provided in Table 1218.05-7: Warrensville Center (WC) Dimensional Standards apply to all buildings and structures in the Warrensville Center (WC) District
Table 1218.05-7: Warrensville Center (WC) Dimensional Standards
Warrensville Center (WC) District – Dimensional Standards








Table Notes:
1 For single developments that are comprised of multiple lots, no side yard setback shall be required except for alongside lot lines abutting properties not included in the development.
2 This provision shall not apply to townhome developments. Instead, one side setback shall be provided for each end unit in a row of townhomes.
3 The side yard setback shall be at least twenty-five (25) feet when abutting a GR district property.
4 The rear yard setback shall be at least thirty-five (35) feet when abutting a GR district property.
Development standards (TITLE Four - DEVELOPMENT STANDARDS) apply to all buildings and structures in the Warrensville Center (WC) District .
1216.07. Additional Regulations
(a)Building Entrances
Zoning Code Page 21
University Heights
– September 2, 2025
Zoning Code Page 22
University Heights
REVIEW DRAFT – September 2, 2025
(1)All buildings must provide at least one primary entrance facing toward Warrensville Center Road.
(2)Entrances to residential portions of the building shall be separate and not shared with entrances for nonresidential uses.
(b)Parking
(1)Parking shall not be located between any building and Warrensville Center Road.
(2)No surface parking shall be located within fifty (50) feet of Warrensville Center Road.
(3)For parking located within a building, the parking area must be located below grade or wrapped by floor area at least thirty (30) feet in depth.
(c) Open Space
(1)Publicly accessible open space shall be provided.
(2)Publicly accessible open space shall include, but not be limited to, the inclusion of plazas, courtyards, outdoor cafes, seating areas, public art or monuments provided within the front yard setback.
(3)Publicly accessible open spaces shall have a minimum width of thirty (30) feet as measured parallel to the street.
(4)Not more than thirty percent (30%) of a building’s street wall length may exceed the maximum front setback for the inclusion of publicly accessible open spaces.
(5)Open spaces shall include a mix of planting areas, seating, and other amenities.
(6)A publicly accessible open space may be allocated for use by a specific non-residential tenant for use by the patrons or visitors to the specified use unless such open space serves as a plaza or walkway between the buildings primary entrance and the right-of-way.
[PLACEHOLDER FOR OPEN SPACE DIAGRAM]
Zoning Code Page 22 University Heights
C REVIEW DRAFT – September 2, 2025
1210.01. Generally
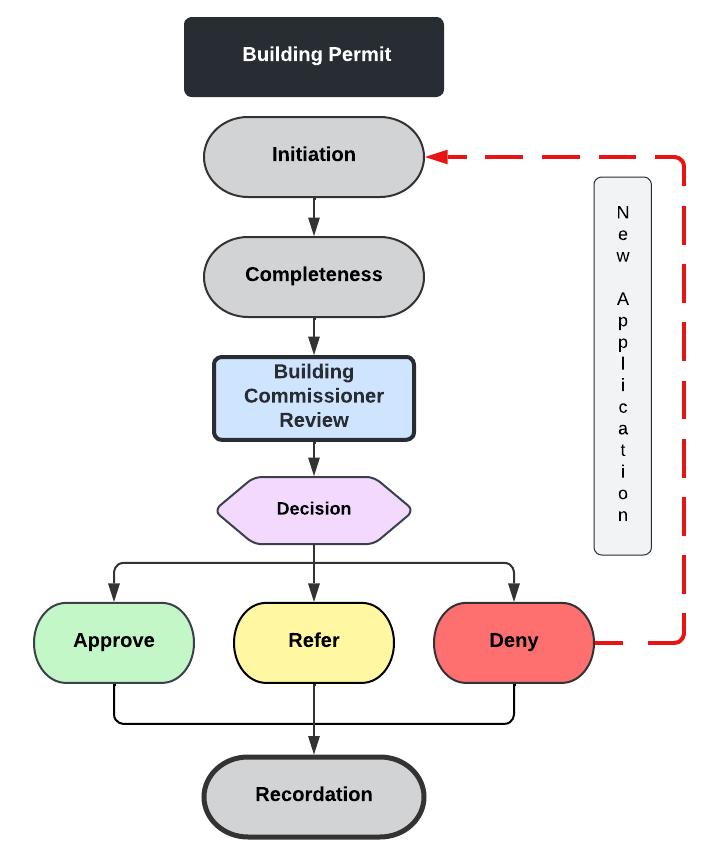
(a)Purpose and Applicability. Table 1219.02-9: Comprehensive Use Table lists the uses permitted within all zoning districts. All uses are defined in Section 1211.02. Approval of a use listed in this Title, and compliance with the applicable use-specific standards for that use, authorizes that use only. Development or use of a property for any other use not specifically allowed in this Title and approved under the appropriate process is prohibited.
(b)Organization. The uses allowed in each of the zoning districts established in Table 1219.02-9: Comprehensive Use Table are defined as follows:
(1)Table Symbology Table 1219.02-9: Comprehensive Use Table is arranged according to the following symbols established in Table 1219.018: Comprehensive Use Table Symbology.
Table 1219.01-8: Comprehensive Use Table Symbology
A “P” in a zoning district column indicates that a use is permitted by right, provided that it meets any applicable use-specific standards. These uses are subject to all other applicable regulations of this Zoning Code. S Special Use Permit Required
Not Allowed
An “S” in a zoning district column indicates that a use requires special use review and approval by Planning Commission.
A blank cell in a zoning district column indicates that a use is not allowed as a principal use or conditional use in the zoning district. Not Required
A “--” in a zoning district column indicates that a minimum parking ratio is not required for a particular use.
Zoning Code Page 24
University Heights
REVIEW DRAFT – September 2, 2025
(2)Standards Column. The "Standards" column provides a reference to associated standards for certain uses allowed by right and for conditional uses. Where a blank space is in the column, there is no associated standard. Where there is information in the column, there are associated standards.
(3)Unlisted Uses. If a proposed use is not specifically listed in Table 1219.02-9: Comprehensive Use Table, the Director shall determine whether the use is allowed or not allowed. This determination shall be based upon the similarity in nature and character to one or more uses that are listed in Table 1219.02-9: Comprehensive Use Table.
A. In making this determination, the Director may consider whether the use has similar visual, traffic, environmental, parking, employment, and other impacts as an expressly listed use.
B. The Director may also refer to empirical studies or generally accepted planning or engineering sources (e.g., American Planning Association’s publication, “A Planner’s Dictionary”) in making this determination.
C. Unauthorized if Prohibited.
1. If the Director determines that a proposed use does not fit within a given use type and is not functionally the same as an allowed, accessory, conditional, or temporary use, then the use is a prohibited use.
2. The Director’s determination may be appealed pursuant to Section 1210.14.
Zoning Code Page 24
University Heights PUBLI C REVIEW DRAFT – September 2, 2025
Zoning Code Page 25
University Heights
REVIEW DRAFT – September 2, 2025
The following uses and items may be permitted by-right or by special use permit within the districts indicated as provided in Table 1219.02-9: Comprehensive Use Table. In addition to these allowances, use-specific standards (CHAPTER 1211 - , CHAPTER 1212 - , and CHAPTER 1213 - ) may apply.
Table 1219.02-9: Comprehensive Use Table Use
Zoning Code Page 25
University Heights PUBLI C REVIEW DRAFT – September 2, 2025
Zoning Code Page 26
University Heights
Zoning Code Page 26 University
Zoning Code Page 31
University Heights
REVIEW DRAFT – September 2, 2025
Zoning Code Page 31
Zoning Code Page 32
University Heights
REVIEW DRAFT – September 2, 2025
1211.01. Residential Uses
Group Living
(a)Children’s Residential Center
(1)A Children’s Residential Center shall meet all local, county, state, and federal rules, regulations, and ordinances pertaining to the use.
(b)Dormitory
(1)A Dormitory shall only be allowed in conjunction with an accredited college or university use.
(c) Emergency Shelter Care Facility
(1)An Emergency Shelter Care Facility shall meet all local, county, state, and federal rules, regulations, and ordinances pertaining to the use.
(d)Group Home for Children
(1)A Group Home for Children shall meet all local, county, state, and federal rules, regulations, and ordinances pertaining to the use.
(e)Home for the Aging
(1)A Home for the Aging shall meet all local, county, state, and federal rules, regulations, and ordinances pertaining to the use.
(f) Nursing Home
(1)A Nursing Home shall meet all local, county, state, and federal rules, regulations, and ordinances pertaining to the use.
(g)Residential Care Facility
(1)A Residential Care Facility shall meet all local, county, state, and federal rules, regulations, and ordinances pertaining to the use.
(h)Residential Facility/Group Home
(1)A Residential Facility/Group Home shall meet all local, county, state, and federal rules, regulations, and ordinances pertaining to the use.
(i) Senior Housing and Care Facilities
(1)Senior Housing and Care Facilities shall meet all local, county, state, and federal rules, regulations, and ordinances pertaining to the use.
(j) Supportive/Institutional Housing Facilities
(1)Supportive/Institutional Housing Facilities shall meet all local, county, state, and federal rules, regulations, and ordinances pertaining to the use.
Zoning Code Page 32
University Heights PUBLI C REVIEW DRAFT – September 2, 2025
Zoning Code Page 33
University Heights
REVIEW DRAFT – September 2, 2025
1211.02. Commercial Uses
Retail
(a)Brewery/Distillery
(1)A Brewery/Distillery shall comply with the regulations provided in Section 1218.01.
(2)A Brewery/Distillery includes on-site consumption as a principal or ancillary use.
(3)A Brewery/Distillery may include other ancillary uses like food and retail sales, tasting events, or private parties.
(4)A Brewery/Distillery shall utilize best management practices and available technology to minimize potential adverse odors associated with the use.
(5)All waste shall be managed, treated, stored, and/or disposed of in accordance with Local, County, State, and Federal rules, regulations, and ordinances pertaining to waste.
(6)A Brewery/Distillery shall be located five hundred (500) feet from religious land uses and schools.
(7)Service trucks for the purpose of loading and unloading materials and equipment or removing wastes shall be restricted to the hours between 8:00 a.m. and 8:00 p.m.
(8)No outdoor storage is permitted.
(b)Contractor or Construction Sales
(1)Contractor or Construction Sales shall be located within five hundred (500) feet from any residential district.
(2)No materials for sale shall be displayed between the principal structure and the front property line.
(3)All structures, vehicles, and equipment shall be located at least twentyfive (25) feet from all property lines.
(4)Any associated outdoor storage areas shall be screened pursuant to Section 1214.03.
(5)Maintenance of vehicles or machinery shall be incidental to the Contractor or Construction Sales and the incidental use shall only include minor repairs.
(6)Office space shall be incidental to the Contractor or Construction Sales.
(7)No on-street parking of vehicles or equipment associated with the use is allowed.
(c) Dispensary
(1)Location
Zoning Code Page 33
University Heights PUBLI C REVIEW DRAFT – September 2, 2025
Zoning Code Page 34
University Heights PUBLIC REVIEW DRAFT – September 2, 2025
A. No medical marijuana dispensaries shall be established or operated within five hundred (500) feet of a school, religious land use, public library, public playground, or public park in the City.
B. No medical marijuana dispensary may be established, operated or enlarged within five hundred (500) feet of another medical marijuana dispensary.
C. Not more than one (1) medical marijuana dispensary shall be established or operated in the same building, structure, or portion thereof, and the floor area of any medical marijuana dispensary in any building, structure, or portion thereof containing another medical marijuana dispensary may not be increased.
D. For the purpose of these regulations, measurements shall be made from the nearest portion of the building or structure used as the part of the premises where a medical marijuana dispensary is conducted, to the nearest property line of the premises of a medical marijuana dispensary or a school, religious land use, public library, public playground, or public park.
(2)Design.
A. Parking for a medical marijuana dispensary shall be configured so as to prevent vehicular headlights from shining into adjacent residentially zoned and/or used property. Parking areas configured such that vehicular headlights are directed toward public rights-of-way across from residentially zoned and/or used property shall provide continuous screening and shall conform to the requirements set forth in TITLE Four - DEVELOPMENT STANDARDS and be approved by the Architectural Review Board. Landscaping and screening shall be continuously maintained and promptly restored, if necessary, pursuant to TITLE Four - DEVELOPMENT STANDARDS.
B. Ingress and egress drives and primary circulation lanes shall be located away from residential areas where practical to minimize vehicular traffic and noise which may become a nuisance to adjacent residential areas.
C. All building entrances intended to be utilized by patrons shall be located on the side(s) of the building which does not abut residentially zoned and/or used property, whenever possible, to minimize the potential for patrons to congregate and create noise which may become a nuisance to adjacent residential areas.
D. All exterior site and building lighting, which shall be provided, must be approved by the Architectural Review Board pursuant to the Building Code, and shall minimize the intrusive effect of glare and illumination upon any abutting areas, especially residential. Zoning Code
Zoning Code Page 35
University Heights
REVIEW DRAFT – September 2, 2025
E. Any medical marijuana dispensary adjacent to a residential district and/or use shall contain a minimum six-foot-high solid fence along such abutting property lines and be approved by the Architectural Board of Review pursuant to TITLE Four - DEVELOPMENT STANDARDS.
F. Rules, regulations and local permitting requirements imposed on a licensee by the City shall be interpreted in all instances to conform to the state licensing requirements for dispensaries, but in the event of the City's rules, regulations and permitting requirements impose a greater obligation on a licensee than the state licensing requirements, the local provisions shall be enforced.
G. Applicants must meet any additional standard criteria and fulfill any additional standard requirements typically associated with obtaining a special use permit in the City. The City shall review all qualifying applications at a reasonable pace and level of review equivalent to other land use projects.
(3)Sign Regulations
A. All signs for a medical marijuana dispensary if illuminated shall be in conformance with CHAPTER 1216 - Signs.
B. All signs for a medical marijuana dispensary shall be maintained in accordance with CHAPTER 1216 - Signs and may be ordered to be removed in accordance with Section 1211.04.
C. Window areas of a medical marijuana dispensary shall not be covered or made opaque in any way. No signs shall be placed in any window.
D. All signs for a medical marijuana dispensary must first be approved by the City's Architectural Review Board.
(4)Licensing. Medical marijuana dispensaries shall be licensed and operated pursuant to CHAPTER 874 of the Code of Ordinances.
(5)Revocation and Renewal.
A. Notwithstanding anything in this Zoning Code to the contrary, any special use permit application for a medical marijuana dispensary shall be heard by the Planning Commission and subject to review and approval by City Council and, if approved, shall expire twelve (12) months from the date of issuance. Subsequent renewal of the special use permit may be made administratively by the Director if no significant modifications to the conditions of the permit have been proposed and no violations have been determined. Violations may include, for example, legitimate loitering complaints, excessive police calls to the immediate vicinity, noise complaints, non-compliance with the terms of the special use permit, or non-compliance with other applicable state or local regulations. The licensee shall have a reasonable opportunity and time to cure the complaint or possible non-
Zoning Code Page 35
University Heights PUBLI C REVIEW DRAFT – September 2, 2025
Zoning Code Page 36
University Heights PUBLIC REVIEW DRAFT – September 2, 2025
compliance as defined in this section before being subject to revocation or suspension.
B. Determination of administrative renewal is at the discretion of the Director. Renewal applications must be submitted in writing at least 30 days prior to expiration of the permit. The special use permit for a medical marijuana dispensary is non-transferable.
C. Notwithstanding anything in this Zoning Code to the contrary, any special use permit granted for a medical marijuana dispensary may be revoked by the Board of Zoning Appeals after referral to the Board of Zoning Appeals by the Director and after a public meeting on whether violations have occurred or the spirit and intent of the special use permit has not been met. Notice of such hearing shall be sent to the licensee and to others as if a zoning appeal were filed or requested.
(d)Grocery Store
(1)In the WC-M district, drive thru facilities are prohibited.
(e)Pharmacy
(1)In the WC-M district, drive thru facilities are prohibited.
(f) Restaurant
(1)In the WC-M district, drive thru facilities are prohibited.
(g)Shopping Center
(1)In the WC-M district, drive thru facilities are prohibited.
(2)In the NC district, drive thru facilities are allowed but shall only be allowed at one end of the Shopping Center.
(h)Wholesale Retailers
(1)Wholesale Retailers shall be located at least two hundred fifty (250) feet from any residential district. Service
(i) Child Care Center
(1)A Child Care Center shall meet all local, county, state, and federal rules, regulations, and ordinances pertaining to the use.
(2)A Child Care Center shall be located at least one hundred (100) feet from any fuel pumps or flammable storage tanks.
(j) Financial Institution
(1)In the WC-M District
A. Drive thru facilities are prohibited.
B. Walk-up ATMs affixed to the Financial Institution building are allowed.
(k)Funeral Services
Zoning Code Page 36
University Heights PUBLI C REVIEW DRAFT – September 2, 2025
Zoning Code Page 37
University Heights
REVIEW DRAFT – September 2, 2025
(1)Funeral Services shall be located at least one hundred (100) feet from any residential district or use.
(2)Funeral Services including cremation or embalming shall follow the additional requirements below.
A. Prior to the issuance of a certificate of occupancy, the Funeral Services operator shall provide documentation of the issuance of all applicable federal, state, and local permits and provide all the equipment manufacturers’ specifications for construction, installation, operation, and maintenance.
B. Funeral Services shall be constructed, installed, operated, and maintained in accordance with all manufacturer’s specifications and all applicable federal, state, and local permits. City inspectors shall have the right to enter and inspect the operations to determine compliance with this provision.
C. Each incinerator shall have a modern automated control panel and a dedicated natural gas meter.
D. The height of the exhaust stack shall be a minimum of two (2) feet above the roof line or other nearby obstruction to minimize downdrafts of the exhaust.
(1)Any Kennel and Animal Boarding use providing outside runs shall be located one hundred (100) feet from any residential district.
(2)Outside runs shall be operated only with an attendant present on the premises twenty-four (24) hours a day.
(3)At a minimum, the animals shall be enclosed within a six-foot (6’) fence or wall to restrain animals from running at large.
(1)A Veterinary Facility shall be located one hundred (100) feet from any residential district.
(2)Outside runs may be permitted but shall be operated only with an attendant present on the premises.
(3)At a minimum, any animals utilizing outside runs shall be enclosed within a six-foot (6’) fence or wall to restrain animals from running at large.
Lodging
(n)Bed and Breakfast
(1)A Bed and Breakfast shall be owner-occupied and managed at all times.
(2)The maximum number of rented bedrooms/guestrooms is five (5).
(3)No cooking facilities are allowed in any of the bedrooms/guestrooms.
Zoning Code Page 37
University Heights
C REVIEW DRAFT – September 2, 2025
Zoning Code Page 38
University Heights
REVIEW DRAFT – September 2, 2025
(4)A Bed and Breakfast shall meet all of the minimum requirements of the City-County Health Department and shall conform in all respects to the requirements of the fire code, building code, electrical code, and plumbing code.
(5)A Bed and Breakfast is responsible for the collection of the required City hotel/motel tax.
(6)All City-County Health Officers, Building Inspectors, the Fire Marshal and their assistants, and other code enforcement officials of the City shall have the right to go on any premises of a Bed and Breakfast during normal business hours for the purpose of verifying compliance with this subsection and all other applicable ordinances of the City.
(o)Automotive Sales or Rental
(1)An Automotive Sales or Rental use shall not be located within three hundred (300) feet of any other Automotive Sales or Rental use.
(2)No more than fifty percent (50%) of the total building floor area may be used for related accessory uses such as retail sales, repair and service, and washing.
(3)Inventory spaces shall not count toward the minimum parking requirements.
(p)Automotive Wash
(1)An Automotive Wash shall be located one hundred fifty (150) feet from any residential district.
(2)An Automotive Wash shall be closed for business between midnight and 6:00 a.m.
(q)Automotive Body Repair
(1)All Automotive Body Repair activities shall take place within a building, and in no instance shall activities occur in the open, outside of that building.
(2)On-site overnight vehicle keeping is prohibited unless vehicles are stored inside a building or fully screened as provided in Section 1214.03.
(r) Fuel Services
(1)In All Zoning Districts
A. Fuel Services shall not be located within one hundred (100) feet of any residential district unless screened pursuant to Section 1214.03.
B. Fuel Services may include fuel pumps, fuel pump islands, freestanding canopies, liquid storage tanks, and other associated items with fueling, but shall meet the requirements of this Subsection.
Zoning Code Page 38
University Heights
C REVIEW DRAFT – September 2, 2025
Zoning Code Page 39
University Heights
REVIEW DRAFT – September 2, 2025
C. Any fuel pump island or other structure shall meet the zoning district’s applicable minimum setbacks.
D. All fuels shall be transferred from underground storage tanks by means of approved dispensing units located at least fifteen (15) feet from all property lines. All dispensers shall be protected from vehicle damage by rigidly mounting them in a concrete platform of at least six (6) inches in height extending a minimum of twelve (12) inches beyond the dispenser in all directions. When adequate protection is not provided by the concrete platform alone, additional safeguards shall be provided by a pipe bollard or guard rails.
E. Underground tanks for the storage of flammable or combustible liquids shall be located at least five (5) feet from any wall, foundation, or property line. The top of the flammable liquid tanks shall be below the lowest floor elevation of any building within twenty (20) feet of the tanks.
F. All freestanding canopies shall be constructed with a minimum vertical clearance of fifteen (15) feet.
G. All freestanding canopies shall be set back at least fifteen (15) feet from all property lines.
H. Fuel Services shall not allow automobiles, which are inoperative or are being repaired, to remain outside such service station for a period greater than seven (7) days.
(2)In the NC District, the number of fuel pumps is limited to ten (10).
(a)Live-Work Dwelling
(1)The “live” component may be located on the street level (behind the work component) or any other level of the building.
(2)The residential unit shall be occupied by the business owner or manager.
(b)Vertical Mixed-Use Building
(1)The first floor is primarily used for nonresidential uses.
(2)The first floor may incorporate residential uses but shall be limited to twenty-five percent (25%) of the square footage on the first floor.
(3)All residential parking is located at the rear of the site.
(4)The residential use does not exceed seventy-five percent (75%) of the total Mixed-Use Building gross floor area.
Assembly
Zoning Code Page 39
C
DRAFT – September 2, 2025
Zoning Code Page 40
University Heights
REVIEW DRAFT – September 2, 2025
(a)Cemetery
(1)A cemetery shall be located at least one hundred (100) feet from any residential district.
(2)All graves, monuments, and resting chambers shall be located at least twenty (20) feet from all property lines.
Educational
(b)Library/Museum
(1)A Library/Museum shall not be located mid-block in between two residential districts or uses.
(2)A Library/Museum may be located adjacent to a residential district or use if situated at the terminus of a residential block. In this instance, screening shall be provided as required in Section 1214.03.
(c) School
(1)A School shall not be located mid-block in between two residential districts or uses.
(2)A School may be located adjacent to a residential district or use if situated at the terminus of a residential block. In this instance, screening shall be provided as required in Section 1214.03.
Government
(d)Hospital
(1)A Hospital shall be located at least five hundred (500) feet from any residential district.
(2)A special use permit is required for any associated flight facilities necessary to the Hospital’s operations.
(a)Active Park/Recreational Facilities
(1)All exterior lighting for the purposes of illuminating Active Park/Recreational Facilities or any accessory use shall terminate at 10:00 p.m. Lighting for walls, security measures, sconces, and parking facilities are excluded from this requirement.
(2)Noise generated by Active Park/Recreational Facilities shall not exceed forty (40) dBA at any residential property line between the hours of 10:00 p.m. and 8:00 a.m.
1212.01. Purpose
Zoning Code Page 40
University Heights
PUBLI C REVIEW DRAFT – September 2, 2025
This Chapter authorizes the establishment of accessory uses, buildings, and functions, collectively referred to as accessory items, that are incidental and customarily subordinate to principal uses. An item is “accessory” if it is “incidental and customarily subordinate” to a principal use and complies with the standards established in this Chapter. All principal uses allowed in a zoning district shall be deemed to include those accessory uses, buildings, and functions typically associated with the use, unless specifically prohibited in this Chapter.
(a)Generally. Any of the accessory uses identified in this Title may be allowed as accessory to an authorized principal use provided that:
(1)The proposed accessory item is allowed in the base district where proposed; and
(2)The proposed accessory item is consistent with the general and specific standards for accessory uses in this Chapter.
(b)Simultaneously with a Principal Use. Accessory items may be reviewed as part of review of an associated principal use. In cases where the principal use is subject to a Conditional Use Permit, an accessory item may only be authorized in accordance with an approved Conditional Use Permit.
(c) Subsequent to a Principal Use
(1)Unless exempted, a building permit shall be required in cases where an accessory use or building is proposed subsequent to a principal use.
(2)In cases where the principal use is subject to a Special Use Permit, an accessory use may only be authorized in accordance with the provisions in TITLE Five - PROCEDURES.
The Director shall evaluate applications for accessory items that are not identified in this Chapter on a case-by-case basis, based on the following standards:
(a)The definition of "accessory item" in TITLE Nine - DEFINITIONS, and the general accessory item standards and limitations established in this Chapter;
(b)The purpose and intent of the base districts in which the accessory item is located;
(c) Potential adverse effects the accessory item may have on other lots, compared with other uses permitted in the district; and
(d)The compatibility of the accessory item with other uses permitted in the district.
University Heights
REVIEW DRAFT – September 2, 2025
All accessory items shall be subject to the general standards in this Chapter, as well as any applicable supplemental standards in this Section and all standards applicable to the associated principal use as set forth in TITLE Three - USES.
(a)Size. All accessory items shall:
(1)Be clearly subordinate in area, extent, and purpose to the principal use or structure;
(2)Not violate the bulk, density, parking, landscaping, or open space standards of this Zoning Code when taken together with the principal use or structure; and
(3)The floor area of any detached accessory building shall not exceed fifty percent (50%) of the floor area of the principal structure. The total combined floor area of all buildings shall not exceed the maximum lot coverage for the zoning district in which it is located.
(b)Function. All accessory items shall directly serve the principal use or building, and be accessory and clearly incidental to the principal use or building.
(c)Timing. Accessory items shall not be constructed or established prior to the start of construction of the principal use or building. An accessory item shall not be used until the construction of the principal building is complete.
(d)Height. Accessory items shall be limited to a maximum height of fifteen (15) feet unless exempted from the height requirements in this Zoning Code.
(e)Location.
(1)Accessory items shall be located on the same lot as the principal use or building.
(2)Accessory items shall not be located within platted or recorded easements.
(3)Accessory buildings shall be set back at least five (5) feet from any side and ten (10) feet from any rear property line.
(4)Accessory buildings shall be set back at least five (5) feet from the principal use or building on all sides.
(5)A detached accessory building in a residence district closer to the front line than 80 feet shall be no closer to any of its side lot lines than ten feet. On a corner lot whose rear line is the side line of a lot in a residence district, no accessory building shall be placed closer than ten feet to such rear line, nor closer than 20 feet to the street line on the side of the lot.
(f) Miscellaneous. Any accessory building attached to a main building, except by a breezeway or roofed passageway with open or latticed sides, shall comply in all respects with the requirements for main buildings.
1212.05. Accessory Item-Specific Regulations
Zoning Code
2025
Zoning Code Page 43
University Heights PUBLIC REVIEW DRAFT – September 2, 2025
(a)Accessory Dwelling Unit
(1)Only one Accessory Dwelling Unit is allowed on a lot.
(2)An Accessory Dwelling Unit shall comply with the required setbacks and height requirements of the zoning district in which the unit is located.
(3)An Accessory Dwelling Unit must not exceed the height of the principal dwelling.
(4)An Accessory Dwelling Unit must connect utilities to those of the principal dwelling.
(5)The property owner must occupy the principal dwelling or Accessory Dwelling Unit as the owner's permanent residence.
(6)A Detached Accessory Dwelling Unit shall only be in the rear of a lot.
(7)An Accessory Dwelling Unit must comply with the requirements established in Table 1221.05-10: ADU Specifications Matrix
Table 1221.05-10: ADU Specifications Matrix
(8)An ADU shall be architecturally consistent with the principal dwelling by having similar:
A. Shape and style of exterior doors and windows;
B. Building materials;
C. Paint color(s); and
D. Roof style.
(b)Home Occupation
Zoning Code Page 43
University Heights PUBLI C REVIEW DRAFT – September 2, 2025
Zoning Code Page 44
University Heights PUBLIC REVIEW DRAFT – September 2, 2025
(1)A Home Occupation shall not be permitted, unless the use:
A. Is otherwise lawful;
B. Provides services and activities which are conducted entirely within the dwelling unit;
C. Is conducted solely by the residents or inhabitants of the dwelling unit, together with no more than one employee on the premises;
D. Does not change the residential character thereof;
E. Is clearly incidental and secondary to the use of the premises as a residence;
F. Fully conforms to all safety and fire codes;
G. Creates no fire or safety risks or dangers;
H. Requires no use or storage of any dangerous or hazardous or polluting substance;
I. Creates no noise or air pollution in addition to the normal conditions of the residential area;
J. Does not increase pedestrian or vehicular traffic or parking upon or around the premises considering the extent, degree, frequency and hours of activity to the extent that such activity disturbs the owners or occupants of abutting or neighboring dwelling units within two hundred (200) feet of the premises;
K. Fully conforms to all other Housing Code requirements;
L. Conforms to all habitable area requirements defined in Chapter 1482;
M. Does not occupy and is not located in any area used or designed for utilities or laundry or kitchen or bath or lavatory or boiler or heating/air conditioning plant or power source;
N. Does not occupy more than ten percent (10%) of the habitable space or area within the premises excluding from such computation fifty percent (50%) of any basement area not otherwise used for utility purposes;
O. Occupies no secondary or appurtenant structure other than for the purpose of storing motor vehicles and tools;
P. Does not involve or require loading, unloading, receiving, delivery, transport and/or shipping of products, merchandise or equipment other than occasional deliveries of materials, supplies and/or office equipment during normal business hours, defined as 8:00 a. m. to 5:00 p.m., which activity does not make or produce disturbing noise or sounds and which deliveries are necessary and incidental to the operation of such lawful home occupation within the dwelling unit;
Zoning Code Page 44
University Heights PUBLI C REVIEW DRAFT – September 2, 2025
Zoning Code Page 45
University Heights
REVIEW DRAFT – September 2, 2025
Q. Does not require or involve wholesale purchases for resale, or wholesale or retail sales or manufacture or assembly or storage or inventories or display of any products, merchandise or goods; and
R. Does not require or involve the posting of any sign upon the premises publishing or advertising such home occupation.
(c) Drive-Thru Facilities
(1)All Drive-Thru Facilities shall set back ten (10) feet from any property line.
(2)All Drive-Thru Facilities shall accommodate the required stacking standards.
(3)A drive-thru lane is required on site.
A. The drive-thru lane is at least ten (10) feet wide.
B. The drive-thru lane provides at least three (3) vehicle stacking spaces before the drive-thru window.
(4)An escape lane shall be provided on site.
A. An escape lane is an area measuring a minimum of eleven (11) feet wide that provides access around the drive-thru facility.
B. An escape lane may be part of a circulation aisle.
(5)Drive-Thru Facilities with individual service speakers shall not be permitted within one hundred (100) feet of any residential district unless the speaker is appropriately shielded by a sound abatement system or screened pursuant to Section 1214.03.
(d)Walk-Up Window
(1)A Walk-Up Window shall be located on the front or side façade to the building to which it is attached.
(2)A Walk-Up Window may include temporary or permanent seating/waiting area pursuant to Planning Commission approval.
(e)ATM
(1)An ATM may be provided as a standalone item or attached to a building.
(2)An ATM attached to a building shall be located on the front or side façade of a building to which it is attached.
(3)Any standalone ATM providing drive-thru facilities shall satisfy the requirements provided in 1212.05. (c).
(f) Outdoor Dining
(1)Outdoor Dining shall be designated on an approved development plan.
(2)Outdoor Dining shall not exceed seventy-five percent (75%) of the principal building’s gross floor area.
(g)Outdoor Display
Zoning Code
University Heights
Page 45
C REVIEW DRAFT – September 2, 2025
Zoning Code Page 46
University Heights
REVIEW DRAFT – September 2, 2025
(1)Outdoor Display shall be designated on an approved development plan.
(2)Outdoor Display is limited to five percent (5%) of the total lot area or twenty percent (20%) of the principal building’s gross floor area, whichever is more restrictive.
(3)Outdoor Display shall be placed within ten (10) feet of the front facade of the principal building and shall not exceed eight (8) feet in height.
(4)If the items are placed on a sidewalk or other pedestrian area, a 6-footwide pedestrian path must be maintained through and adjacent to the Outdoor Display area. The pedestrian path must be concrete or asphalt and may not be located within off-street parking areas, including parking spaces, fire lanes, easements, maneuvering aisles, customer pick-up lanes, and loading zones.
(5)The temporary storage of merchandise for display and sale during a sidewalk sale shall not be prohibited by providing a 4-foot-wide clearance along the public sidewalk.
(h)Outdoor Storage
(1)Outdoor Storage shall be designated on an approved development plan.
(2)Outdoor Storage shall not be placed:
A. Within any required setbacks.
B. Within parking spaces, fire lanes, easements, maneuvering aisles, or loading areas.
C. On the roof of any structure.
D. To exceed the required screening height.
E. At the front of any principal building.
(3)Outdoor Storage is limited to five percent (5%) of the total lot area or twenty percent (20%) of the principal building’s gross floor area, whichever is more restrictive.
(4)Outdoor Storage shall be screened pursuant to Section 1214.03.
(5)Outdoor Storage items shall be stored on a paved surface, and associated access and maneuvering drives shall be constructed of a paved surface.
Telecommunications Facilities and Outdoor Antennas
1213.01. General Requirements
Zoning Code
Page 46
University Heights PUBLI C REVIEW DRAFT – September 2, 2025
Zoning Code Page 47
University Heights PUBLIC REVIEW DRAFT – September 2, 2025
(a)Where a wireless telecommunications facility is located on lots of record independent of other uses, the minimum lot area shall be 10,000 sq. ft., the minimum street frontage shall be 75 feet.
(b)Where a wireless telecommunications facility is located on parcels with another use, the minimum lot area shall be the area needed to accommodate the tower, equipment buildings, security fence and required screening, and shall comply with all other conditions of this section. If the title to the land on which the wireless telecommunications facility is located is conveyed to the owner of the telecommunications facility, the land remaining with the principal lot shall continue to comply with the minimum lot area required for the zoning district.
(c) No tower shall be located closer to an existing structure than the height of the tower, nor closer than three hundred (300) feet to any Residential Zoning District.
(d)No wireless telecommunications facility shall be located closer than one thousand (1,000) feet to an existing or proposed wireless telecommunications facility.
(e)Minimum dimensions of yards for accessory and equipment buildings for facilities located on vacant lots of record independent of other uses shall be:
(1)Front yard: 50 ft
(2)Rear yard: 20 ft
(3)Side yard: 10 ft
There shall be no required yard restrictions for facilities located on lots with another permitted use, however, no facility shall be permitted in any yard required for the principal use in the zoning district.
(f) The following standards apply:
(1)Towes shall have a one hundred ninety (190) foot maximum height from ground level at base of tower.
(2)Equipment buildings shall have a thirty (30) foot maximum height from ground level.
(3)Equipment buildings shall not exceed one thousand (1,000) square feet in area.
(a)Only monopole type towers are permitted. Guyed and lattice construction steel structures are prohibited.
(b)The tower shall be painted a non-contrasting gray or similar color minimizing its visibility, unless otherwise required by the Federal Communications Commission (FCC) and/or the Federal Aviation Administration (FAA).
Zoning Code Page 47
University Heights PUBLI C REVIEW DRAFT – September 2, 2025
Zoning Code Page 48
University Heights
REVIEW DRAFT – September 2, 2025
(c) All towers above one hundred (100) feet shall be artificially lit. In addition, all FAA regulations addressing safety marking and obstruction lighting shall be followed when necessary. Security lighting around the equipment shelter is permitted.
(a)A security fence eight (8) feet in height with barbed wire around the top shall completely surround the site.
(b)Where the boundary of a zoning lot is coincident with the boundary of a Residential District, screening shall be provided and maintained in good condition by either of the following means:
(1) A solid wall erected to height of no less than five (5) feet nor more than eight (8) feet; or
(2)A strip of land at least six (6) feet in width which is planted with shrubs to obstruct sight and noise.
(a)The storage of automobiles, trucks, construction equipment or other motorized equipment is prohibited on the grounds of the facility, except that a paved area not to exceed five hundred seventy-five (575) square feet shall be provided to temporarily allow for the parking of vehicles required in the maintenance of the facility.
(b)A paved vehicular access to the facility shall be provided. Required access shall not interfere with parking and/or vehicular circulation required for the principal use on parcels with another permitted use.
The owner of any telecommunications facility is subject to the following conditions in its entirety.
(a)No telecommunications facility shall be permitted unless the owner of the proposed facility provides written evidence that the facility cannot be located on any existing towers located in the City. Written evidence shall be submitted in a form approved by the Director of Law.
(b)The owner of any proposed telecommunication facility shall agree to allow other telecommunication facilities to be located at and on his or her facility and subject to the approval of the Director of Law.
(c) The owner shall submit any and all necessary documentation to the City which shall be prepared by a licensed professional engineer of the proposed facility including but not limited to site plans, topographic plans, soils reports, tower drawings including foundations, building plans, structural design
Zoning Code
University Heights
Page 48
C REVIEW DRAFT – September 2, 2025
Zoning Code Page 49
University Heights
REVIEW DRAFT – September 2, 2025
calculations, and any other technical material and data the City deems necessary to make a proper evaluation of the proposed facility with a nonrefundable permit fee in the amount of one thousand dollars ($1,000) to cover cost for a registered professional to review the project for compliance with all federal, state and local regulations.
(d)Warning signs shall be posted around the facility including an emergency telephone number.
(e)The facility owner/operator shall provide a maintenance plan in which they will be responsible for the upkeep of the site.
(f) A permanent easement from a public right-of-way to the tower shall be provided thereby maintaining access regardless of other developments that may take place on the site.
(g)If at any time the use of the facility is discontinued for one hundred eighty (180) calendar days, the City may declare the facility abandoned. The facility's owner/operator will upon "notice" from the City reactivate the facility's use within one hundred eighty (180) calendar days, or shall dismantle and remove the facility and re-landscape. Failure to comply with said "notice" shall be cause for the City to declare the facility a public nuisance.
(a)Outdoor antennas and their supporting structures include, but are not limited to, vertical or horizontal rods, wires, dipole structures, mesh, TV antennas, dish type satellite antennas, earth stations, ground stations, ham radio towers, and/or any other antenna structures erected outside of any structure for reception of radio and/or television signals from private or public broadcast facilities.
(b)In order to reasonably avoid, protect against and prevent injury to persons and/or damage to property, antennas:
(1)Shall be of corrosion-resistant materials as defined in applicable standards.
(2)Shall be of sufficient strength and shall be sufficiently secured to withstand ice and wind loading conditions.
(3)Shall not be located forward of the rear foundation line of any main building or dwelling, nor closer than five feet of any building or structure unless approved straps and supporting hardware are used for additional support.
(4)Shall not be mounted on any roof or structure not on any foundation over one foot above grade and shall not exceed 15 feet above grade, nor shall an antenna be more than six feet across or in diameter, inclusive of all supporting structures or hardware.
Zoning Code Page 49 University Heights
University Heights
(c) Installation shall be in accordance with all other applicable codes and standards.
(a)Permit Required. No person, firm, partnership, corporation, trust or other legal entity shall construct an earth station or antenna without a permit, nor shall construction commence before a permit is issued in accordance with this Section.
(1)The owner, occupant or authorized agent, with written permission from the owner, of any lot, premises or parcel of land within the City, who desires to construct or replace an earth station or antenna on such lot, premises or land parcel, must first obtain a permit to do so from the City Building Commissioner in conformity to procedures for the issuance of other building permits, subject to the requirements herein.
(2)The Building Commissioner shall issue such permit, provided the applicant submits a written application upon forms provided and approved by the Building Commissioner, along with a plot plan of the lot and adjacent lots as requested by the Building Commissioner, premises or land parcel attached, showing the exact location on the lot and the dimensions of the proposed earth station or antenna or dish from view from abutting streets; a description of the kind of earth station proposed; the exact location and dimensions of all building or structures; construction plans and specifications prepared by a professional engineer or other qualified individual showing the elevations of the proposed earth station upon completion; and a structural engineering analysis, including, but not limited to, the design of any antenna or dish with respect to wind resistance and the extent to which it is transparent, translucent, and/or opaque or solid. Each application shall specify, among other things, the name and address of the owner of the real estate; the applicant; the professional engineer, or other individual and his or her qualifications, who prepared the construction plans and specifications; and the person to be permitted to construct the proposed earth station.
(3)The applicant shall present documentation of the possession of any license or permit required by any federal, state or local agency pertaining to the ownership, construction or operation of an earth station or antenna.
(4)The applicant shall submit with each application the sum of $50.00 which represents the permit fee. The permit fee shall cover the cost of reviewing the construction plans and specifications, inspecting the final construction and processing the application. A separate electrical permit shall be required if the unit is motorized.
(5)Permits shall be renewed annually on application to the Building Commissioner with a permit renewal fee of $15.00, providing the premises
Zoning Code
Page 50
University Heights PUBLI C REVIEW DRAFT – September 2, 2025
Zoning Code Page 51
University Heights
REVIEW DRAFT – September 2, 2025
on inspection are otherwise in full compliance with this chapter and all other applicable ordinances.
(c) Location of Earth Station.
(1)Ground-mounted.
A. No ground-mounted earth station or antenna shall be constructed in any front or side yard, and , shall be constructed only behind the rear of the residence or main structure and shall be subject to the provisions set forth in this Section.
B. No earth station or antenna, including its concrete base slab or other substructure, shall be constructed less than five feet from any property line or easement, nor in any side yard, or rear boundary buffer area.
C. No earth station shall be constructed without plans accompanying the permit application as provided in this Section showing existing and proposed appropriate evergreen landscaping to reasonably conceal such earth station or antenna from view from all public streets and adjoining residential properties, and the planting shall be completed before final approval by the Building Commissioner.
D. No earth station or antenna shall be linked, physically or electronically, to a receiver which is not located on the same lot, premises or parcel of land as is the earth station or antenna unless related to adjacent and abutting property and only upon an application by all such abutting and adjacent property owners to the Building Commissioner subject to the approval of the Board of Zoning Appeals.
E. No earth station or antenna shall exceed:
1. A diameter of two feet, nor
2. A maximum height above grade of 15 feet measured in full vertical position.
F. All structural supports shall be of galvanized metal. All material surfaces shall be substantially non-reflective of light such as to not cause glare.
G. Wiring shall conform to applicable national, state and local electrical codes.
H. Such earth station or antenna shall be designed to withstand a wind velocity or force of 75 miles per hour without the use of supporting guy wires.
I. Any driving motor shall be limited to 110v maximum power design and be encased in protective guards.
(2)No earth station or antenna shall be constructed or maintained under this Section upon the roof top of any parking structure, residential dwelling, religious land use, school, apartment building, hospital or any other
Zoning Code Page 51
University Heights PUBLI C REVIEW DRAFT – September 2, 2025
University Heights
REVIEW DRAFT – September 2, 2025
commercial building or structure, unless a permit is granted by the Board of Zoning Appeals.
(d)Criteria or Guidelines before the Board of Zoning Appeals.
(1)The applicant shall provide satisfactory evidence that establishes a hardship and/or a topographical basis for the allowance of a roof-mounted antenna.
(2)The applicant shall provide the Board of Zoning Appeals with all data necessary, including but not limited to: the proposed height of the roof mount, location, proximity to electrical wiring in the vicinity, structural data of the roof, calculations with regard to the roof load of the rafters, and any other data relative or pertinent to the safety of persons or property in relation to the proposed roof mounting, and to otherwise provide the Board of Zoning Appeals with sufficient information to make appropriate determination as to the justification for the granting of a special use permit under this Zoning Code.
(3)The applicant must, in connection with such appeal, demonstrate that ground mounting the proposed antenna will not provide a reasonable clear reception on a majority of accessible stations, and also that roof mounting will provide full or substantial and significantly better reception without material interference with or obstruction of the enjoyment of abutting property owners. Should the Board of Zoning Appeals agree to grant a special use permit to allow a roof mounted antenna or dish, the following criteria shall apply:
A. An earth station dish or antenna may only by mounted upon the rear one-third of the roof of a principal or accessory structure, as defined in the Building Code, and shall not be mounted upon appurtenances such as chimneys, towers, trees, poles or spires.
B. An earth station dish or antenna shall not exceed a height of more than six feet above the place on the roof upon which it is mounted or above any peak or roof ridge or above any roof parapet surrounding the top of any roof.
C. An earth station "dish" shall not exceed six feet in diameter.
D. An earth station or antenna mounted on a roof shall be designed to withstand a wind velocity or force or eighty-five miles per hour without the use of supporting guy wires.
E. Any driving motor shall be limited to 110v maximum power design and be encased in protective guards and waterproof.
F. An earth station or antenna must be grounded in accordance with National Electrical Code Article 250.
Zoning Code Page 52
University Heights PUBLI C REVIEW DRAFT – September 2, 2025
Zoning Code Page 53
University Heights
PUBLIC REVIEW DRAFT – September 2, 2025
G. Wiring between an earth station or antenna and a receiver located on an accessory building shall be in accordance with the National Electrical Code.
Zoning Code Page 53
University Heights
PUBLI C REVIEW DRAFT – September 2, 2025
Zoning Code Page 54
University Heights
DRAFT – September 2, 2025
1210.01. Purpose
This Title establishes uniform standards for the development and improvement of property throughout University Heights to ensure quality development that is consistent with the Comprehensive Plan.
1210.02. Organization
This Title is organized into the following chapters for each development standard as summarized in Table 1223.02-11: Development Standards Overview. Specific regulations and standards apply as provided in this Title.
Table 1223.02-11: Development Standards Overview
Dimensional Regulations
Parking and Loading
Landscaping
Screening and Fencing
Design Standards
Signs
Infill
CHAPTER 1211
Addresses the various yards, setbacks, and dimensional requirements that apply to a lot or development
CHAPTER 1212Provides for when parking and loading is required and how a site manages parking and loading accommodations
CHAPTER 1213Regulates the necessary landscaping requirements to improve the development aesthetic and maintain the City’s natural feel
CHAPTER 1214Provides regulations where more intensive development needs to buffer from less intensive development. It also accounts for those instances where fencing may be applied to protect privacy
CHAPTER 1215Provides a set of architectural design requirements to produce attractive development
CHAPTER 1216Regulates the various sign types and prescribes allowances based on zoning districts
CHAPTER 1217Addresses instances where redevelopment is to occur on previously developed lots
Miscellaneous Regulations CHAPTER 1218 - Provides additional miscellaneous regulations that apply to certain development activities
Zoning Code
University Heights
Page 54
DRAFT – September 2, 2025
Zoning Code Page 55
University Heights PUBLIC REVIEW DRAFT – September 2, 2025
1210.03. Applicability
This Title applies to all new development, expansions, and redevelopment within the corporate limits of University Heights unless otherwise specified. Each chapter in this Title establishes when a particular standard applies.
1210.04. Alternative Compliance
Any development may inquire about alternative compliance to allow for development flexibility. Alternative compliance requests shall follow the requirements provided in Section 1212.01.
1211.01. Purpose
The purpose of this Chapter is to establish clear guidelines for measuring and applying required lots, yards, setbacks, height, and other dimensional features.
1211.02. Applicability
This Chapter applies to any lot, yard, setback, or height required by this Zoning Code within the City’s corporate limits.
1211.03. Standards
(a)Number of Buildings per Lot
(1)Residential Uses. Only one principal building for one-unit, two-unit, three-unit, or four-unit residential uses with permitted accessory buildings is allowed on a lot, unless specified otherwise in this Zoning Code.
(2)Nonresidential and All Other Uses. Where a lot is used for townhomes, multi-unit residential uses, nonresidential uses, or a combination of those uses, more than one principal building may be located upon the lot, but only when conforming to all applicable requirements to those uses and the zoning district in which it is located, unless specified otherwise in this Zoning Code.
(b)Yards and Setbacks
(1)Generally
A. Every part of a required yard shall be unoccupied and unobstructed by any portion of a structure from the ground upward, except as provided below.
B. In measuring a setback, the shortest distance between a lot line and the building applies.
Zoning Code Page 55
University Heights PUBLI C REVIEW DRAFT – September 2, 2025
University Heights
REVIEW DRAFT – September 2, 2025
C. All yards abutting a street are measured from the nearest edge of the right-of-way, or from the lot line, whichever provides the greater setback.
D. Required yard means that portion of any yard constituting the minimum area required in any zoning district, but excluding that portion of the yard in excess of the minimum required area.
A. The front yard shall be open and unobstructed. Eaves and roof extensions or a porch may project into the required front yard for a distance not to exceed four (4) feet.
B. Where a building line has been established by an approved plat that deviates from the setback that is prescribed by this Zoning Code, the required front yard shall comply with the building line established by that plat.
A. Every part of a required side yard shall be open and unobstructed except for the ordinary projections of windowsills, bay windows, belt courses, cornices, and other architectural features projecting not to exceed one (1) foot into the required side yard and roof eaves projecting not to exceed four (4) feet into the required side yard. A fence (in accordance with Section 1214.04. ) may be constructed on the property line adjacent to a side yard.
B. Where a side property line divides a nonresidential district from a residential district, a minimum ten (10) foot side yard is required for the nonresidential lot side adjacent to that residential district.
(4)Rear Yard Regulations. Every part of a required rear yard shall be open and unobstructed except for permitted accessory buildings and the ordinary projections of windowsills, bay windows, belt courses, cornices, roof overhangs, and other architectural features projecting not to exceed four (4) feet into the required rear yard. A (in accordance with Section 1214.04. ) may be constructed on the property line adjacent to a rear yard.
(5)
A. Corner lots are situated on the junction of two (2) or more intersecting streets.
B. The side yard abutting the street, opposite the interior side yard, shall be identified as the corner side yard.
C. Every part of a required corner side yard shall be open and unobstructed except for the ordinary projections of windowsills, bay windows, belt courses, cornices, and other architectural features projecting not to exceed one (1) foot into the required corner side yard
Zoning Code Page 56
University Heights PUBLI C REVIEW DRAFT – September 2, 2025
Zoning Code Page 57
University Heights PUBLIC REVIEW DRAFT – September 2, 2025 and roof eaves projecting not to exceed four (4) feet into the required corner side yard.
(c) Lot Standards
(1)Lot Area
A. No lot shall be created or reduced in area, width, or depth below the minimum requirements established in TITLE Two - ZONING DISTRICTS.
B. A lot that was legally created prior to the adoption of this Zoning Code may be redeveloped, but any deviations from the standards provided in this Zoning Code may utilize the infill standards in this Title or shall require a variance.
C. The total space required for a lot is calculated by multiplying the lot’s depth by it’s width.
(2)Lot Width
A. Lot width is the distance parallel to the front property line, measured at the front setback line.
B. Lot width on a curving front line means the distance parallel to the tangent of the front property line at the building setback line.
C. The lot width and the lot frontage may have different lengths on an irregularly shaped lot as they are measured at different points on the lot.
(3)Lot Coverage. Lot coverage is the percentage of the lot that is occupied by the ground area of a building and its accessory buildings.
(d)Height Regulations
(1)"Building Height" means the vertical distance to the level of the highest point of the roof surface if the roof is flat or inclines not more than one foot vertical in one foot horizontal, or to the mean level between the eaves and the highest point of the roof if the roof is of any other type measured as follows:
A. If the building is located at the front property line or is not more than ten feet distant therefrom, measured at the center of the front wall of the building from the established street grade; if no grade has been officially established, from the elevation of the existing curb; if no grade has been officially established and no curb exists, measured from the average level of the finished ground surface across the front of the building.
B. If the building is more than ten feet from the front property line, measured from the average level of the finished ground surface adjacent to the exterior wall of the building.
(2)"Structure Height" other than a building, means the vertical distance to the highest point of the structure, measured from the established street Zoning Code Page 57 University Heights PUBLI C REVIEW DRAFT – September 2, 2025
University Heights
REVIEW DRAFT – September 2, 2025
grade of the nearest street if the structure is located within ten feet of a street line; if farther from a street line, or if there is no established grade, then measured from the average level of the finished ground surface adjacent to the structure.
(3)The height limitations of this Zoning Code shall not apply to chimneys, church spires, flag poles, monuments, radio or television antennae or towers, transmission towers and cables or water tanks, and shall not apply so as to limit to less than seventy-five (75) feet the height of towers, water tanks, elevator bulkheads and other mechanical appurtenances when erected upon and as an integral part of a building and not used for any living, housekeeping or commercial purposes other than such as may be incidental to the permitted uses of the main building.
(e)Sight Visibility
(1)Generally
A. These provisions apply to all new development or proposed expansions into the sight visibility triangle. However, these provisions do not apply to or otherwise interfere with:
1. The placement and maintenance of traffic control devices under governmental authority and control and public utilities;
2. Existing screening and fencing requirements; and
3. Existing and future City, state, and federal regulations.
B. Obstructions are prohibited at elevations between two and one-half (2½) feet and nine (9) feet above the average street grade within the sight visibility triangle. Prohibited obstructions include any fence, wall, screen, billboard, sign, structure, foliage, or any other object.
C. At intersections where streets do not intersect at or near right angles, the Director shall have the authority to increase the minimum sight distances required above as they deem necessary to provide safety for both vehicular and pedestrian traffic.
(2)Arterial and Collector Intersections. At intersections where arterials and collectors intersect at or near right angles, the sight visibility triangle shall be the area formed by extending the two curb lines from their point of intersection thirty (30) feet along the curb and connecting these points with an imaginary line, creating a triangle.
(3)Other Intersections. At intersections where arterials and collectors intersect at or near right angles, the sight visibility triangle shall be the area formed by extending the two curb lines from their point of intersection fifteen (15) feet along the curb and connecting these points with an imaginary line, creating a triangle.
Zoning Code Page 58 University Heights PUBLI C REVIEW DRAFT – September 2, 2025
Zoning Code Page 59
University Heights PUBLIC REVIEW DRAFT – September 2, 2025
1212.01.
The purposes of this Chapter are to:
(a)Ensure that adequate off-street parking is provided for new land uses and changes in use;
(b)Minimize the negative environmental and development design impacts that can result from excessive parking, driveways, and drive aisles within parking areas;
(c) Establish standards and regulations for safe and well-designed parking and vehicle circulation areas that minimize conflicts between pedestrians and vehicles within parking areas and surrounding land uses;
(d)To regulate off-street parking and to specify the requirements for residential off-street parking as they pertain to the appearance and the health, safety, and welfare of the City;
(e)Offer flexible means of minimizing the amount of area devoted to vehicle parking by allowing reductions in the number of required spaces in contextsensitive locations;
(f) Ensure compliance with provisions of the Americans with Disabilities Act (ADA);
(g)Minimize the visual impact of off-street parking areas; and
(h)Ensure that adequate off-street bicycle parking facilities are provided in walkable areas and promote parking that offers safe and attractive pedestrian routes.
(a)Any new building, structure, use, redeveloped site, or enlarged or expanded existing building or use, must meet this Chapter’s parking requirements.
(b)Developments that require permanent parking may provide parking spaces in a structure or on a hard-paved surface area.
(c) When a change in intensity of use of any building or structure increases the required parking by more than five (5) spaces or ten percent (10%), whichever is greater, through an addition or change in the number of dwelling units, gross floor area, or other specified units of measurements, the increment of additional required parking is provided in accordance with this Chapter unless an adjustment is permitted in Section 1212.05.
(a)Compliance Required
(1)Off-Street Parking and Loading Review. Each application for a development plan, building permit, or certificate of occupancy shall include information as to the location and dimensions of parking space, Zoning Code Page 59
University Heights PUBLI C REVIEW DRAFT – September 2, 2025
University Heights
REVIEW DRAFT – September 2, 2025 and the means of ingress and egress to those spaces. This information is in sufficient detail to determine the requirements of this Zoning Code are met and shall contain necessary information required by applicable provisions of this Zoning Code.
(2)ADA Compliance. All ADA parking spaces and related ADA accessibility features are required to be installed in accordance with the current edition of the ADA Standards for Accessible Design (the “ADA Standards”) as published by the Department of Justice. Where discrepancies exist between this Zoning Code and the ADA Standards, the ADA Standards shall apply. All required parking shall meet the ADA Standards.
(3)Parking Reduction Procedures. No existing or proposed parking shall be reduced or eliminated unless otherwise specified in this Chapter. Reductions in parking spaces may be permitted where spaces are no longer required by these regulations or alternative spaces meeting the requirements of these regulations are provided.
(4)No building shall be erected and no existing building shall be moved onto another lot unless the requirements for off-street parking and off-street loading spaces are fulfilled. No existing building shall be altered or added to and no change shall be made in the use of a building or premises that will increase the number of parking spaces needed for the occupants, employees, patrons, client or guests, or that will increase the volume of loading operations, unless the required number of off-street parking and loading spaces for such increased need and at least one-fourth of any existing deficiency in such spaces are provided.
(5)Any required parking spaces for a building or use that are provided on adjacent land, where such arrangement is permitted under this Zoning Code, shall be allocated to the exclusive use of such building or premises during its normal hours of activity or operation and the right to such exclusive use shall be officially recorded as a limitation upon such adjacent land, such limitation to continue in effect as long as the requirement under this Zoning Code exists.
(6)Occupancy of Special Character. In case a proposed occupancy is of such special character that it does not require the amount of parking space or loading space specified, and such lesser or reduced need is clearly demonstrated to the satisfaction of the Board of Zoning Appeals, the Board of Zoning Appeals may approve a lesser number of parking or loading spaces, but in so doing the Board of Zoning Appeals shall take into full consideration the probabilities of future changes in occupancy and the parking and loading needs thereof, and how such needs will be met.
(b)Minimum and Maximum Parking Ratios. Required parking shall be provided within the minimum and maximum off-street parking ratios as established in Table 1219.02-9: Comprehensive Use Table.
Zoning Code Page 61
University Heights PUBLIC REVIEW DRAFT – September 2, 2025
(c)Overnight Parking. Overnight parking of any motor vehicle or trailer between 2:00 a.m. and 5:00 a.m. in residential districts is prohibited unless inside of a structured parking facility or to the rear of the front setback line on approved driveway surfaces, provided however, that where the structured parking facility is attached at the front setback line parking is permitted on the driveway between the sidewalk and abutting the front setback line.
(a)Generally
(1)Fraction of Space. When the calculation of the number of required parking spaces results in a requirement of a fractional space, any fraction is interpreted as one (1) whole parking space.
(2)Square Footage (Floor Area). The gross building square footage.
(b)Parking Specific Metrics. Table 1225.04-12: Parking Specific Metrics summarizes the various parking metrics used to determine required parking.
Table 1225.04-12: Parking Specific Metrics
Metric Example
Interpretation
Square Footage (Floor Area) 1/1,000 SF 1 parking space for each 1,000 square feet of the building’s floor area (excluding bathrooms)
Dwelling Unit 1/DU 1 parking space for each dwelling unit
Bedroom Unit 0.5/1 BRU + 1.5/2 BRU
0.5 parking spaces for each single bedroom apartment unit plus 1.5 parking spaces for each two bedroom apartment unit
Bedroom(s)/ Guestroom(s) 1 + (0.75) bedrooms 1 parking space plus the number of parking spaces from calculating 0.75 times all bedrooms
Acres 1/5 acres 1 parking space for every 5 acres Site 5/site 5 parking spaces for the entire site
Bay 1/bay 1 parking space for every bay
Pumps 1/2 pumps 1 parking space for every 2 pumps
(a)Shared Parking. For any development containing a mix of uses or where an off-site parking agreement is proposed, and where individual uses operate or have a parking demand at different peak periods, the number of required minimum parking spaces for each individual use may be reduced by up to forty percent (40%) by the Planning Commission. In granting such a reduction the Planning Commission shall find that:
Zoning Code Page 61
University Heights PUBLI C REVIEW DRAFT – September 2, 2025
Zoning Code Page 62
University Heights
REVIEW DRAFT – September 2, 2025
(1)A parking demand analysis was conducted for each use which demonstrates that the overall demand during any time of day shall not be greater than the number of parking spaces provided; and
(2)Where residential uses are provided, the number of parking spaces provided is not less than the total requirement for residential uses.
(b)Availability of Public Parking
(1)Minimum parking requirements may be reduced by up to twenty percent (20%) if a property has available to it a sufficient supply of existing underutilized public parking spaces in off-street public parking lots or onstreet public parking spaces.
(2)Parking must be within a maximum walking distance of five hundred (500) feet from the proposed use.
(c) Structured Parking
(1)Parking reductions may be applied for providing parking in a parking structure in addition to any reduction in this Subsection.
(2)For every one hundred (100) parking spaces located in an above-grade parking structure, a twenty percent (20%) reduction in required minimum parking may be applied.
(d)CC and WC District Parking. Any new development in the CC and WC districts may apply a twenty (20%) reduction to the required minimum parking ratio established in Table 1219.02-9: Comprehensive Use Table for that particular use.
(e)Infill Development Parking. Any new infill development may apply a fifteen percent (15%) reduction to the required minimum parking ratio established in Table 1219.02-9: Comprehensive Use Table for that particular use.
(f) On-Street Parking
(1)On-street parking consists of parking spaces located within the public right-of-way.
(2)Each parking space that is in a public right-of-way abutting the lot may count as a required parking space other than residential uses for the purpose of meeting the requirements in Table 1219.02-9: Comprehensive Use Table.
(3)Each parking space must be on a hard-paved area abutting or within the public right-of-way. If it is in a public right-of-way, then it shall not prohibit or limit access for emergency service vehicles as required by the Fire Marshal.
1212.06. Residential Parking Zoning Code
Zoning Code Page 63
University Heights
REVIEW DRAFT – September 2, 2025
Where individual parking areas are provided for lots containing four or fewer residential units, parking areas shall comply with the following standards.
(a)Size of Parking Spaces. A parking space shall be a minimum of nine (9) feet in width by eighteen (18) feet in length.
(b)Location of Required Parking. Required parking spaces shall be provided on the subject lot and located primarily to the side or rear of a building beyond the front setback line, or in a parking structure located within a building or in an accessory building.
(c)Driveway Design Standards. The maximum width of any driveway shall be ten (10) feet where access is provided to a single parking space or twenty (20) feet where access is provided to two side-by-side parking spaces. The slope of a driveway or required parking space shall not exceed ten percent (10%).
(d)Surfacing. All parking spaces shall be located on a hard-paved surface that is paved with cement or asphalt.
The following bicycle parking regulations apply:
(a)One bicycle parking space shall be provided for every twenty (20) automobile parking spaces, with a minimum of two (2) spaces. No bicycle parking is required where less than twenty (20) automobile parking spaces are required.
(b)Each bicycle parking space shall be sufficient to accommodate a bicycle seven (7) feet in length and two (2) feet in width and shall be provided with a stable frame permanently anchored to a foundation to which a bicycle frame and both wheels are conveniently secured.
(c) All bicycle parking spaces shall be clearly marked as such and shall be separated from auto parking and traffic. The separation of bicycle parking spaces and the amount of corridor space shall be adequate for convenient access to every space when the parking area is full.
(d)Bicycle parking spaces shall be located near the entrance of the use being served and within view of pedestrian traffic if possible. However, if bicycle parking spaces must be located so not to interfere with pedestrian or automobile traffic patterns or pose any potential safety problems.
(e)Any property owner required to have bicycle parking may elect to establish a shared bicycle parking facility with any other property owner within the same block to meet the combined requirements.
(f) When automobile parking spaces are provided in a structure, all required bicycle parking spaces shall be located inside that structure or in other areas protected from the weather.
Zoning Code Page 64
University Heights
REVIEW DRAFT – September 2, 2025
1212.08.
(a)Location.
(1)All required parking spaces shall be located on the same lot as the principal building, structure, or use; however, required parking spaces may be located on an adjacent lot not further than one thousand five hundred (1,500) feet from the subject property boundary. Such off-site parking arrangement may be approved by the Planning Commission and shall be recorded against the land of both the subject lot and lot providing the required parking spaces.
(2)Where off-street parking (on-site parking) is required, parking shall be located as provided in Table 1225.08-13: District-Specific On-Site Parking Location.
Table 1225.08-13: District-Specific On-Site Parking Location
(3)Where parking is provided within a principal building, any parking located at the first story of the building shall be located behind the floor area measuring at least thirty (30) feet in depth along the street line.
(b)Configuration
(1)Generally
A. Parking shall be configured as provided in Table 1225.08-14: Parking Area Configuration.
Table 1225.08-14: Parking Area Configuration
Zoning Code Page 64
University Heights PUBLI C REVIEW DRAFT – September 2, 2025
Zoning Code Page 65
University Heights
DRAFT – September 2, 2025
B. Wherever a parking lot or driveway adjoins a residential district, such parking lot or driveway shall be separated and screened from the residential district pursuant to Section 1214.03.
C. Any required off-street parking area other than for dwellings shall comply with the following conditions:
1. The driveways and parking spaces are smoothly graded on a hardpaved surface and adequately drained;
2. Surface waters are not permitted to discharge over or onto public sidewalks or roadways or onto other premises;
3. Any associated lighting is directed away from adjacent residential areas and so arranged to prevent light pollution.
4. Any parking areas using lighting may be lit one hour before and after the development’s operational hours.
D. On any street frontage there shall be not over one access driveway per one hundred fifty (150) feet of such street frontage, such access driveway not to exceed twenty-four (24) feet in width at the sidewalk, and the remainder of such frontage shall be so protected by a curb or barrier, subject to the approval of the City Engineer, that vehicles cannot enter or leave the lot except at such access driveway. However, the Planning Commission may vary the distance between driveways and vary the widths where it determines that the requirements cannot reasonably be complied with and the variance does not adversely affect the character and value of surrounding property.
A. Parking structures shall be limited to four (4) levels or a maximum of fifty (50) feet in height, not including stair towers or penthouses or limited architectural features which combined shall not exceed ten (10) feet above the maximum height. Any additional height shall be subject to City Council approval.
B. All parking structures shall be set back as required for buildings, except as otherwise provided by ordinance or permitted by City Council after consideration by the Planning Commission.
(a)Ratios. Every nonresidential establishment which requires the loading or unloading of goods, supplies or materials in its daily operation shall provide
Zoning Code Page 65
University Heights
C REVIEW DRAFT – September 2, 2025
Zoning Code Page 66
University Heights PUBLIC REVIEW DRAFT – September 2, 2025
at least one off-street loading space for every ten thousand (10,000) square feet of gross floor area, so located as to avoid backing vehicles into or out of public streets to serve the premises.
(b)Location. A loading space is:
(1)Located within the same development as the building or use served;
(2)Prohibited from encroaching into a sidewalk, street, or public right-of-way;
(3)Prohibited from being located between the front building line and the front property line;
(4)Located to the rear or side of buildings and is visually unobtrusive;
(5)Set back a minimum distance of one hundred (100) feet from any adjacent residential zoning district or use unless completely enclosed by building walls, a uniformly solid wall, or any combination thereof;
(6)Set back a minimum distance of forty (40) feet from any public street, nearest point of intersection on any two streets or highway, or front property line; and
(7)Oriented away from the street frontage.
(c) Dimensions.
(1)Unless otherwise specified, all off-street loading spaces shall have a minimum dimension of twelve (12) feet by thirty-five (35) feet and an overhead clearance of fifteen (15) feet.
(2)In no case shall required off-street loading spaces encroach upon offstreet parking spaces required by this Chapter, or on public right-of-way.
(d)Maneuvering.
(1)The size of delivery vehicles intending to serve the site determines maneuvering area size.
(2)Each maneuvering area for loading spaces must not conflict with parking spaces or with the maneuvering areas for spaces.
(3)A maneuvering area must be located on-site and have a minimum of forty (40) feet for unobstructed maneuvering or straight backing for delivery vehicles.
(e)Design.
(1)Each loading space must minimize conflicts with other vehicular, bicycle, and pedestrian traffic.
(2)Loading spaces shall be designed so that vehicles shall maneuver entirely within the property lines of the premises and not on public right-of-way.
(3)Unenclosed off-street loading areas shall be permanently paved on a hard-paved surface.
Zoning Code Page 66
University Heights PUBLI C REVIEW DRAFT – September 2, 2025
Zoning Code Page 67
University Heights PUBLIC REVIEW DRAFT – September 2, 2025
(4)Landscaping and screening requirements, provided in CHAPTER 1213Landscaping and CHAPTER 1214 - Screening and Fencing, apply to loading facilities and shall prevent direct views of the loading facilities and their driveways from adjacent properties and public right-of-way.
(a)Generally. Any development providing drive-thru service shall meet the requirements provided in Table 1225.10-15: Vehicle Stacking Requirements.
Table 1225.10-15: Vehicle Stacking Requirements
3 stacking spaces to each menu board;
3 stacking spaces between the menu board and the first window (including the position at the first window); and
2 stacking spaces between the first window and the second window (including the position at the second window)
All Other Uses
3 stacking spaces, including the position at the window
(b)Design.
(1)A stacking space is at least eight (8) feet wide by eighteen (18) feet long, exclusive of access drives and parking aisles.
(2)Stacking lanes shall be clearly marked and shall not interfere with on-site or off-site traffic circulation.
(3)Stacking lanes shall be designed with an abutting eight (8) foot wide bypass lane.
(4)Stacking areas shall not be located between the front building line and the public street upon which the building fronts.
The purpose of this Chapter is to preserve University Heights’s unique character and integrate and enhance new development by promoting landscape design that:
(a)Reinforces the identity of the community;
(b)Appropriately situates new buildings in the landscape;
(c) Provides adequate vegetation for screening and buffering between land uses;
Zoning Code Page 67
University Heights PUBLI C REVIEW DRAFT – September 2, 2025
University Heights
REVIEW DRAFT – September 2, 2025
(d)Provides tree canopies to reduce urban heat island effect;
(e)Preserves the existing native trees and other physical site values where possible;
(f) Reduce stormwater runoff;
(g)Soften the visual impact of paved areas, parking lots, and adjoining right-ofway; and
(h)Identifies climate-appropriate landscape material.
(a)Generally. The Chapter applies to:
(1)All development for new construction within University Heights’s corporate limits except for the exemptions listed below.
(2)The following landscaping standards apply to all new nonresidential development and to the expansion by more than twenty-five (25%) of an existing building mass or site in any zoning district.
(b)Exemptions. This Chapter does not apply to:
(1)Any property with a development plan that was approved prior to the adoption of this Zoning Code, unless an amended site plan is required by the requirements in the submittal checklist.
(2)Properties containing only single, two, three, or four-family land uses.
(3)Any development that utilizes zero lot line setbacks as permitted by applicable zoning specifications shall be exempt from landscaping requirements for each applicable yard area.
1213.03.
(a)Required Open Space. A minimum of the site shall be devoted to open space and shall be landscaped according to this Chapter.
(1)Landscaped areas having a width of ten (10) feet or more, including but not limited to areas devoted to required setbacks and interior parking lot landscaping, shall be included as meeting the open space requirement.
(2)Landscaped areas having a width less than ten (10) feet, but not less than five (5) feet, which are located adjacent to buildings or walls may be included as meeting the open space requirement when the Planning Commission determines that the area is of sufficient size and shape to provide for a suitable landscaped area.
(b)Landscaping Along the Street Frontage. All areas within the required building and parking setback, excluding driveway openings, shall be landscaped. The following minimum plant materials shall be provided and maintained.
University Heights
REVIEW DRAFT – September 2, 2025
(1)One shade tree, for every fifty (50) linear feet of lot frontage or fraction thereof, exclusive of drive entrances. Each tree, at the time of installation, shall have a clear trunk height of at least six (6) feet and a minimum caliper of two (2) inches. In the CC and WC districts, one major shade tree for every twenty-five (25) linear feet of lot frontage shall be provided.
(2)One shrub for every ten (10) linear feet of lot frontage or fraction thereof, exclusive of drive entrances.
(3)Grass, ground covers or other live landscape treatment, excluding paving or gravel.
(c)Parking Lot Landscaping. For any parking area that is designed to accommodate ten (10) or more vehicles, a minimum of ten percent (10%) of the parking lot area shall provide landscaped islands. These areas shall be reasonably distributed throughout the parking lot so as to provide visual and climatic relief from broad expanses of pavement.
(1)Each landscaped island shall be a minimum of nine (9) feet in width by eighteen (18) feet in depth.
(2)A landscaped island shall provide one (1) shade tree. Each tree, at the time of installation, shall have a clear trunk height of at least six (6) feet and a minimum caliper of two (2) inches.
(3)A landscape island shall be provided at each end of a parking row.
(4)A landscape median area with a minimum width of six (6) feet inside the pavement edge or curb shall be sited between every two (2) double parking rows.
(5)A landscape median area consisting of at least fifty percent (50%) of trees, shrubs, or a combination of the two shall be provided throughout the landscape median area.
(6)Landscaped areas adjacent to the perimeter of the parking area do not count as interior parking lot landscaped areas.
(7)The interior parking lot landscaped areas may be counted towards the minimum open space requirements.
Landscaping materials shall consist of native plantings and noninvasive species as provided in ***1. All required landscaping shall consist of multiple species. No one species shall consist of more than fifty percent (50%) of the required landscaping.
(a)All landscaping improvements shall be maintained in a live and healthy condition. It shall be the continuing duty of the property owner, its
1 Question for staff: Should the plant list go here or in an external document?
Zoning Code Page 69 University Heights PUBLI C REVIEW DRAFT – September 2, 2025
University Heights
REVIEW DRAFT – September 2, 2025
successors, or anyone having beneficial use of the property to maintain landscaping in a live and healthy condition and, if necessary, to replace any dead, diseased, or damaged plants as soon as natural conditions allow.
(b)Property owners in all zoning districts shall be responsible for landscaping and maintaining the area within the street right-of-way between the curb line and property line, alleys, behind walls and fences, and other utility easements. Landscaping within this area shall not count towards the required landscaping.
(c) The type and location of vegetation shall not interfere with utilities or the safe and efficient flow of street traffic. Approval by the appropriate City departments responsible for street and utilities is required.
(d)Trees anticipated to reach a mature height of more than fifteen (15) feet shall not be planted within ten (10) feet of an overhead utility line. Trees shall not be planted within ten (10) feet of a utility easement. These requirements may be waived by the Director, providing that the applicant submits a letter stating no objection from the utility company.
(e)Plantings and vegetation may be relocated or adjusted as necessary per the Fire Marshal’s recommendation.
(f) Vegetation, other than groundcover or turf grass, shall not be planted within three feet of a fire hydrant or an above-ground traffic control box.
(g)It shall be the responsibility of the property owner to maintain in good condition all the improvements required by this Chapter. Any damaged required landscaping shall be repaired, and any required landscaping that dies shall be replaced by the following planting season (spring or fall).
(h)Failure to provide the improvements required by this Zoning Code or failure to maintain required improvements in the manner prescribed by this Zoning Code shall constitute an offense and violation of this Zoning Code.
1214.01.
The purposes of this Chapter are to:
(a)Minimize conflicts between potentially incompatible land uses and development on abutting property;
(b)Ensure that screens and fences are attractive and in character with the community;
(c) Maintain fences by recognizing their use to create privacy; and
(d)Distinguish screens and fences from each other by clearly defining the two terms and applying specific standards to each term.
Zoning Code Page 70 University Heights PUBLI C REVIEW DRAFT – September 2, 2025
Zoning Code Page 71
University Heights PUBLIC REVIEW DRAFT – September 2, 2025
1214.02.
This Chapter applies to all development within the City’s corporate limits. This Chapter does not apply to residential development unless otherwise specified.
(a)Screening Composition. Screening composition shall consist of one (1) or a combination of the following unless specified elsewhere in this Zoning Code:
(1)A dense vegetative evergreen planting screen incorporating a mix of evergreen trees and shrubs;
(2)A solid non-living opaque wall comprised of masonry (brick, stone, etc.), concrete block, or other architectural-grade building material as approved at the discretion of the Architectural Review Board;
(3)A wrought-iron fence with masonry columns together with a landscaped area at least twenty (20) feet wide;
(4)A landscaped mound or berm at least twenty (20) feet wide with a maximum height of three (3) feet; or
(5)Alternate equivalent screening composition that provides an exceptional screening aesthetic, meets sound structural practices and engineering design criteria, and meets the intent and function of this Chapter at the discretion of the Planning Commission.
(b)Screening Applicability. Screening shall meet the standards and apply as provided in Table 1227.03-16: Screening Applicability.
Table 1227.03-16: Screening Applicability
Screening Applicability
Notes Required screening height shall be measured from the natural grade
(c) Screening Specifications.
(1)Applicable required screening shall be provided along the property lines of the subject property unless otherwise specified.
Zoning Code
University Heights
Page 71
PUBLI C REVIEW DRAFT – September 2, 2025
University Heights
REVIEW DRAFT – September 2, 2025
(2)Waste receptacles shall be screened from view on all sides as required in (a)(1) or (a)(2) above, meeting the height requirements provided Table 1227.03-16: Screening Applicability.
(3)Loading areas shall be screened from view from public streets, parking areas, and adjacent lots as required in (a)(1) or (a)(2) above, meeting the height requirements provided Table 1227.03-16: Screening Applicability.
(4)Any vegetation or plant material provided at the time of installation shall be a minimum of three (3) feet tall measured from the natural grade. Vegetation or plant material provided shall reach a maturity height of at least six (6) feet one (1) year after installation.
(5)Whenever parking areas consisting of five (5) spaces or more are located such that the parked cars will be visible from a public street, screening shall be provided and maintained between the parking area and the street right-of-way. Screening shall meet the height requirements as provided in Table 1227.03-16: Screening Applicability and be placed along the perimeter of the parking area to effectively obscure the view of the parking area.
(a)Generally
(1)Fences are not required for any property within the corporate limits.
(2)No fences exceeding three (3) feet in height shall be allowed in the required front yard in any residential district.
(3)No fence is allowed in the required right-of-way.
(4)No fence shall conflict with the sight visibility triangle requirements of Section 1211.03. (e).
(5)Every fenced enclosure constructed under the provisions of this Section shall have at least one gate in its perimeter.
(6)All fences constructed under the provisions of this Section shall be maintained so as to comply with the requirements of this Section at all times. The Director may order the repair or removal of a fence if it is more than ten percent (10%) damaged or leaning twenty (20) degrees from vertical. Fences shall be repaired in compliance with the provisions of this Section.
(b)Corner Lots
(1)On all corner lots in residential districts that have opposing rear lot lines, fences may be constructed not to exceed six (6) feet in height along the side and rear yard lines.
(2)On all residential district corner lots where the rear lot line is opposed to a side lot line across an alley from that side lot line, no fence exceeding
Zoning Code Page 72
University Heights
C REVIEW DRAFT – September 2, 2025
Zoning Code Page 73
University Heights PUBLIC REVIEW DRAFT – September 2, 2025
three (3) feet in height shall be constructed upon or within the side yard that is next to the street at a distance from the side building line greater than the minimum side yard requirement.
(c) Design Requirements
(1)The minimum fence height is six (6) feet from natural grade with a maximum height of eight (8) feet, unless otherwise specified.
(2)Treated lumber attached with galvanized screws to 2-3/8 inches diameter galvanized poles installed in an eight (8)-inch diameter holes no less than 2-1/2 feet deep in two (2) feet of premixed concrete.
(d)Security Fencing
(1)In residential areas, barbed wire, razor wire, electrified fencing, or other hazardous material are not allowed in the construction of fencing.
(2)No fence that conducts an electrical current is allowed in any district or for any use.
(3)Barbed wire strands may be placed on top of permitted fences and screens in any nonresidential district for the purpose of security from theft, entry, and hazard around public utility substations and uses of a similar nature, provided the top strand is not higher than twelve (12) feet nor the bottom strand lower than eight (8) feet from the adjacent natural grade line.
(4)Barbed wire may be placed on gate arms and fences and screens at least eight (8) feet above natural grade in industrial districts.
1215.01. Purpose
The purposes of this Chapter are to:
(a)Establish minimum standards for the appearance of development and corresponding architectural design and site elements that enhance property values, reflecting the interest of the City’s general welfare;
(b)Promote aesthetically appealing development;
(c) Encourage the design of a developed environment that is built to human scale; and
(d)Ensure buildings are compatible with its surrounding area and contributes to the unique community character of University Heights.
1215.02. Applicability
This Chapter applies to all new development and redevelopment.
Zoning Code Page 73
University Heights PUBLI C REVIEW DRAFT – September 2, 2025
Zoning Code Page 74
University Heights PUBLIC REVIEW DRAFT – September 2, 2025
1215.03. Residential Standards
(a)Generally
(1)Building Orientation
A. The front façade of any principal structure shall be parallel to the street or tangent to the curve of the street, except for a Cottage Court development.
B. The primary entrance to a structure must face the street and provide a hard-surfaced pedestrian connection of driveway and/or sidewalk from the street to the entry. Alternatively, the primary entrance to a structure must open upon a covered porch or courtyard that faces the street and that is at least sixty (60) square feet with a minimum depth of six (6) feet and provides a hard surface pedestrian connection of driveway and/or sidewalk from the street to the porch or courtyard.
C. In instances where zoning district dimensions require minimum and maximum front setbacks, at least fifty percent (50%) of the structure’s front façade shall be situated within those setbacks. This requirement shall be known as frontage buildout.
(2)Building Articulation
A. All buildings shall utilize facade offsets and wall articulation to add variation and visual interest.
B. The front façade must contain wall articulation so that no more than twenty-four (24) feet of wall is continuous without one of the following features:
1. A wall recess or projection of two (2) feet or more;
2. A recessed or projected entry feature of two (2) feet or more; or
3. A covered porch with roof integrated into the principal structure.
(3)Roof Treatment. One of the following roof styles shall be used:
1. Flat; 2. Pitched; 3. Gable; 4. Gambrel; 5. Hip; 6. Mansard
(4)Fenestration
A. Street-facing elevations shall contain windows and doors for at least twenty-five (25%) of the surface area of the façade.
Zoning Code Page 74
University Heights PUBLI C REVIEW DRAFT – September 2, 2025
Zoning Code Page 75
University Heights
REVIEW DRAFT – September 2, 2025
B. Any front-loaded attached parking structures are limited to forty percent (40%) of the width of the front building line. Parking structure width is measured between garage doors; in the case of parking structures designed with multiple garage doors the distance is measured between the edges of the outmost doors.
A. The front façade must contain at least three (3) of the following architectural elements:
1. Dormers;
2. Projected wall features that include gabled or hipped roof designs;
3. A recessed or projected entry feature of two (2) feet or more in depth, and of at least eight (8) feet in width;
4. Decorative cornice;
5. A covered porch of at least six (6) feet in depth, composing a minimum of twenty-five (25%) of the width of the street-facing elevation;
6. Architectural columns supporting a porch roof;
7. A bay window projecting a minimum of one (1) foot from the front façade;
8. Window and door trim a minimum of four (4) inches in width;
9. A balcony, projecting a minimum of one (1) foot from the front façade and enclosed by a railing or parapet;
10. Masonry composing at least twenty-five percent (25%) of the surface area of the front façade; or
11. Articulated window and door trim, a minimum of 3.5 inches in width, to include projecting window sills.
(b)Townhome
(1)A Townhome shall follow the standards provided in Section 1215.03. (a), as well as the following standards below.
(2)A Townhome shall not consist of more than eight (8) dwelling units in a row.
(3)Interior side yard setbacks do not apply to a Townhome.
(4)Where dwelling units are located at the end of the row, corner side yard setbacks apply and shall meet the underlying zoning district’s requirements.
(5)In no instance shall front-loaded parking occur.
Zoning Code Page 75
University Heights
C REVIEW DRAFT – September 2, 2025
Zoning Code Page 76
University Heights
REVIEW DRAFT – September 2, 2025
(6)Minimum lot size requirements are only applicable if each townhome is located on a separate parcel. In instances where all townhomes are located on the same parcel, the minimum lot size requirement is the same as is required for a detached residence.
(c) Two-Unit, Three-Unit, Four-Unit, and Multi-Unit Dwellings
(1)Two-Unit, Three-Unit, Four-Unit, and Multi-Unit Dwellings shall follow the standards provided in Section 1215.03. (a), as well as the following standards below.
(2)Two-Unit, Three-Unit, Four-Unit, and Multi-Unit Dwellings may be in a stacked or side-by-side design.
(d)Cottage Court
(1)A Cottage Court development shall follow the standards provided in Section 1215.03. (a), as well as the following standards below.
(2)The minimum total lot area required for a cottage court is the cumulative area required for each dwelling type in the cottage court.
(3)Where a dwelling fronts on the common area, it is considered to meet the requirement for frontage on a public or private street.
(4)The zoning district standards apply to each individual dwelling within the cottage court with the following exceptions:
A. The maximum building height is limited to thirty-five (35) feet for all dwellings.
B. The minimum front setback required is ten (10) feet.
C. For dwellings that front on the common open space, the minimum interior side setback required is five (5) feet.
(5)The design standards for each dwelling apply with the following exceptions:
A. For any dwelling abutting a public or private street, an entrance to the dwelling must face the street.
B. Front façades of other dwellings and entrances must be oriented to the common area.
(6)Common areas must meet the following standards:
A. The minimum area of the common area is three thousand (3,000) square feet or five hundred (500) square feet per dwelling unit, whichever is greater.
B. Of the required amount of common area space, fifty percent (50%) must be centrally located.
C. All common area space must be accessible to all residents.
Zoning Code
C REVIEW DRAFT – September 2, 2025
University Heights
REVIEW DRAFT – September 2, 2025
D. Yards for dwellings are not counted toward the required amount of common area. However, such yards may be in addition to the required amount of common area.
(1)Generally. A Courtyard Apartment shall follow the standards provided in Section 1215.03. (a), as well as the following standards below.
(2)Architectural Elements. A Courtyard Apartment shall provide at least two (2) of the following architectural elements:
A. The primary entrance for all buildings shall feature a protected entry using a recessed entry, porte-cochere, awning, canopy, or similar feature that serves the same purpose. The covering shall be at least three feet in depth when measured from the face of the adjoining facade.
B. All building elevations shall feature at least two (2) facade offsets (recess or projection) of at least five (5) feet in depth for every fifty (50) feet of horizontal length.
C. All building elevations shall feature at least three (3) distinct roof lines.
D. All primary and secondary building entrances, excluding emergency exits and service doors, feature a recessed entry, canopy, awning, or similar sheltering feature of at least fifty (50) square feet.
E. Climate controlled interior walkways that connect to all units.
F. At least fifty percent (50%) of the required parking is covered (parking structures, canopies, carports, etc.).
G. Other similar architectural features as approved by the Director.
(f) Conventional Apartment
(1)Generally. A Conventional Apartment shall follow the standards provided in Section 1215.03. (a), as well as the following standards below.
(2)Architectural Elements. A Conventional Apartment shall provide at least two (2) of the following architectural elements:
A. The primary entrance for all buildings shall feature a protected entry using a recessed entry, porte-cochere, awning, canopy, or similar feature that serves the same purpose. The covering shall be at least three feet in depth when measured from the face of the adjoining facade.
B. All building elevations shall feature at least two (2) facade offsets (recess or projection) of at least five (5) feet in depth for every fifty (50) feet of horizontal length.
C. All building elevations shall feature at least three (3) distinct roof lines.
Zoning Code Page 77
University Heights
C REVIEW DRAFT – September 2, 2025
Zoning Code Page 78
University Heights
REVIEW DRAFT – September 2, 2025
D. All primary and secondary building entrances, excluding emergency exits and service doors, feature a recessed entry, canopy, awning, or similar sheltering feature of at least fifty (50) square feet.
E. Climate controlled interior walkways that connect to all units.
F. At least fifty percent (50%) of the required parking is covered (parking structures, canopies, carports, etc.).
G. Other similar architectural features as approved by the Director.
(3)Amenities. A Conventional Apartment shall meet the following amenity requirements below.
A. A mixed-use development shall provide a minimum of two (2) amenities.
B. The amenities below may be used to fulfill the requirements. Each amenity counts as one required amenity towards the requirements; however, multiples of the same amenity do not count towards the requirements.
1. Swimming pool (minimum 850 square foot surface area) with cooling deck (minimum ten feet wide in all areas);
2. Jacuzzi or hot tub area (minimum 50 square foot area);
3. At least two (2) barbeque grills with shaded seating areas;
4. Ramada(s), arbor(s), and/or trellis(es) covering at least one thousand (1,000) square feet of recreation space;
5. A dog park that is at least two thousand five hundred (2,500) square feet in area that:
a) Is enclosed by a minimum five-foot tall vinyl coated chain link fence;
b) Uses grass, wood chips, or a combination of the two as surface materials; and
c) Provides at least one dog waste station that includes a bag dispenser and waste receptacle installed along the perimeter of the enclosure for every 1,500 square feet of the associated dog park.
6. Fitness center/weight room (minimum 500 square feet);
7. Business center (minimum 500 square feet);
8. Media room (minimum 500 square feet).
1215.04. Nonresidential Standards
(a)Building Orientation.
Zoning Code Page 78
University Heights
C REVIEW DRAFT – September 2, 2025
Zoning Code Page 79
University Heights PUBLIC REVIEW DRAFT – September 2, 2025
(1)The front façade of any principal structure shall be parallel to the street or tangent to the curve of the street.
(2)In instances where zoning district dimensions require minimum and maximum front setbacks, at least sixty-five percent (65%) of the structure’s front façade shall be situated within those setbacks. This requirement shall be known as frontage buildout.
(b)Building Articulation
(1)Building façades that abut a public right-of-way, excluding alleys, shall not contain blank wall areas that exceed thirty (30) linear feet.
(2)Building façades more than one hundred (100) linear feet that abut a public right-of-way, excluding alleys, must include a repeating pattern with no less than two (2) of the following elements:
A. Texture change,
B. Material module change, or
C. A wall articulation change of no less than 2 feet in depth or projection, such as a reveal, pilaster, or projecting rib.
(3)All elements must repeat at intervals of no more than 50 linear feet.
(c)Roof Treatment. One of the following roof styles shall be used:
A. Flat;
B. Pitched;
C. Gable;
D. Gambrel;
E. Hip; or
F. Mansard.
(d)Fenestration
(1)The ground floor windows on the front façade must maintain a minimum transparency of thirty percent (30%).
(2)Upper-floor windows on the front façade must maintain a minimum transparency of fifteen percent (15%) of the wall area of the story.
(e)Architectural Elements
(1)All buildings must have a public entrance from the sidewalk along the primary building frontage.
(2)Public entrances must be visually distinctive from the remaining portions of the façade along which they are located.
(3)Building materials and visual elements used on the primary building frontage must continue on all building façades that are visible from a public right-of-way.
Zoning Code Page 79
University Heights PUBLI C REVIEW DRAFT – September 2, 2025
Zoning Code Page 80
University Heights PUBLIC REVIEW DRAFT – September 2, 2025
(4)The following building materials are prohibited on any façade facing a public right-of-way, excluding alleys, or any façade that abuts a residential district. Such materials may still be used as decorative or detail elements for up to twenty-five percent (25%) of the façade, or as part of the exterior construction that is not used as a surface finish material.
A. Concrete Masonry Units (CMU);
B. Aluminum, steel or other metal sidings; this restriction does not include metal architectural wall panels;
C. Exposed aggregate concrete wall panels;
D. Composite siding;
E. Plastic; and
F. Vinyl.
(a)Building Orientation
(1)The front façade of any principal structure shall be parallel to the street or tangent to the curve of the street.
(2)In instances where zoning district dimensions require minimum and maximum front setbacks, at least sixty-five percent (65%) of the structure’s front façade shall be situated within those setbacks. This requirement shall be known as frontage buildout.
(b)Building Articulation
(1)All buildings shall utilize facade offsets and appropriate fenestration to add variation and visual interest to an elevation and to break up long uninterrupted walls or elevations.
(2)Elevations that are fifty (50) feet or longer in horizontal length require at least two (2) offsets (projection or recess) from the primary facade plane of at least eighteen (18) inches deep and four (4) feet wide.
(3)The height of those offsets is equal to the building's height at the location of the offset.
(4)Columns and piers shall be spaced no farther apart than the height of the column or pier.
(c) Roof Treatment
(1)Long uninterrupted roof lines and planes shall be broken into smaller segments through the use of scaled gables or dormers, changes in height, changes in roof form, type or planes that typically correspond to offsets in the building's facade, or other appropriate architectural elements.
(2)Parapet roof lines shall feature a well-defined cornice treatment or another similar element to visually cap each building elevation.
Zoning Code
Page 80
University Heights PUBLI C REVIEW DRAFT – September 2, 2025
Zoning Code Page 81
University Heights
REVIEW DRAFT – September 2, 2025
(d)Fenestration
(1)The use of recessed windows, awnings, sills, drip caps, projecting trim casings or surrounds, projecting muntins or mullions and other elements is required.
(2)Any glass with a visible light reflectance rating of twenty-five percent (25%) or greater is prohibited.
(e)Ground Floor
(1)The ground or first floor of a mixed-use development is reserved for commercial uses, like retail, office, and restaurant uses.
(2)For those mixed-use developments incorporating live work units, the first floor may be shared with residential and commercial uses.
(3)The ground floor shall have a minimum ceiling height of fourteen (14) feet.
(f) Architectural Elements. All buildings or developments shall be required to provide at least two (2) of the following architectural elements:
(1)The primary entrance for all buildings shall feature a protected entry through the use of a recessed entry, porte-cochere, awning, canopy, or similar feature that serves the same purpose. The covering shall be at least three feet in depth when measured from the face of the adjoining facade.
(2)All building elevations shall feature at least two (2) facade offsets (recess or projection) of at least five (5) feet in depth for every fifty (50) feet of horizontal length.
(3)All building elevations shall feature at least three (3) distinct roof lines.
(4)All principal and secondary building entrances, excluding emergency exits and service doors, feature a recessed entry, canopy, awning, or similar sheltering feature of at least fifty (50) square feet.
(5)Climate controlled interior walkways that connect to all units.
(6)At least fifty percent (50%) of the required parking is covered (parking structures, canopies, carports, etc.).
(7)Other similar architectural features as approved by the Director.
(g)Amenities
(1)A mixed-use development shall provide a minimum of two (2) amenities.
(2)The amenities below may be used to fulfill the requirements. Each amenity counts as one required amenity towards the requirements; however, multiples of the same amenity do not count towards the requirements.
Zoning Code Page 81 University Heights PUBLI C REVIEW DRAFT – September 2, 2025
Zoning Code Page 82
University Heights
REVIEW DRAFT – September 2, 2025
A. Swimming pool (minimum 850 square foot surface area) with cooling deck (minimum ten feet wide in all areas);
B. Jacuzzi or hot tub area (minimum 50 square foot area);
C. At least two barbeque grills with shaded seating areas;
D. Ramada(s), arbor(s), and/or trellis(es) covering at least one thousand (1,000) square feet of recreation space;
E. A dog park that is at least two thousand five hundred (2,500) square feet in area that:
1. Is enclosed by a minimum five-foot tall vinyl coated chain link fence;
2. Uses grass, wood chips, or a combination of the two as surface materials; and
3. Provides at least one dog waste station that includes a bag dispenser and waste receptacle installed along the perimeter of the enclosure for every 1,500 square feet of the associated dog park.
F. Fitness center/weight room (minimum 500 square feet);
G. Business center (minimum 500 square feet);
H. Media room (minimum 500 square feet).
(a)Generally.
(1)All development in the CC and WC districts shall follow the standards provided in Sections 1215.03. – 1215.05. , as well as the following standards in this Section.
(2)In instances where standards of this Section conflict with those provided in Sections 1215.03. – 1215.05. , the standards of this Section supersede.
(b)Frontage Buildout. Each building shall provide at least seventy percent (70%) of the linear length of the lot’s frontage abutting Cedar Road or Warrensville Center Road devoted to a building or wall that is located within 30 feet of the public right-of-way. The building or wall shall comply with the following:
(1)The required frontage buildout utilized in the calculation shall not include the width of access drives.
(2)Walls shall be constructed of solid masonry and shall have a height not less than three (3) feet, not including ornamentation or other features.
(3)Walls shall be located a minimum of ten (10) feet from the public right-ofway.
(c) Fenestration.
Zoning Code Page 82
University Heights PUBLI C REVIEW DRAFT – September 2, 2025
Zoning Code Page 83
University Heights PUBLIC REVIEW DRAFT – September 2, 2025
(1)When a building faces a public right-of-way, parking area, or is within forty-five (45) degrees of facing a public right-of-way, at least fifty percent (50%) of the façade area, on the ground floor, shall have display-type windows. The bottom edge of the window shall not be higher than three (3) feet above grade. No more than twenty percent (20%) of a window shall be opaque.
(2)Buildings shall have no more than twenty (20) feet of contiguous wall length devoid of windows; on any ground floor, unless the wall includes architectural features such as piers, columns, defined bays or an undulation of the building, so that a pedestrian scale, rhythm, and visual interest is created.
(3)Buildings that meet the following criteria shall be exempt from the above requirements when:
A. Two (2) building walls face one another, are separated by not more than thirty (30) feet and the space between the two building walls is used for servicing the buildings, or
B. The building wall faces an area devoted solely to loading and delivery and the wall is screened from view from all public rights-of-way, parking areas and abutting residential areas.
(d)Parking Structures
(1)Residential garage entries are prohibited along Cedar Road or Warrensville Center Road.
(2)Residential garage entries shall not face any other public right-of-way unless it is a minimum of twenty (20) feet behind the front building face of the principal structure.
1216.01.
The purpose of this Chapter is to regulate signs of all types (permanent and temporary) in a manner that:
(a)Protects constitutional rights to free speech by providing ample opportunities for expression through signs, while avoiding content-based distinctions, and providing clear approval standards;
(b)Protects public health and safety by:
(1)Minimizing visual traffic hazards, distractions and obstructions for motorists, cyclists, and pedestrians, or signs causing confusion by virtue of visual similarity to traffic control signs;
(2)Reducing hazards caused by collapse, fire, collision, decay or abandonment;
Zoning Code Page 83
University Heights
C REVIEW DRAFT – September 2, 2025
Zoning Code Page 84
University Heights
REVIEW DRAFT – September 2, 2025
(3)Not obstructing firefighting or police surveillance; and
(4)Encouraging the upgrading, updating, or removal of signs that are poorly maintained, or do not conform to this Chapter, and preventing signs that are potentially dangerous due to structural deficiencies and disrepair.
(c) Enhances the appearance and economic value of the landscape by providing that signs:
(1)Do not create a nuisance to persons using the public rights-of-way;
(2)Do not constitute a nuisance to occupancy of adjacent and contiguous property by their brightness, size, height, or movement; and
(3)Are not detrimental to land or property values.
(d)Promotes the community's appearance, character, quality, and business climate by encouraging signs that are attractive and functional for their intended purpose, and that are in scale and harmony with the development site and building(s) and with surrounding areas;
(e)Reduces and prevents visual clutter or potential deterioration of the community's appearance and attractiveness; and
(f) Implements the goals and policies of the City’s adopted planning policies by establishing uniform standards and procedures to regulate the size, type, number, design, placement, illumination, timeframe for display, and maintenance of signs.
(a)Generally
(1)This Chapter applies everywhere within the City’s corporate limits, except as specifically stated otherwise in this Chapter.
(2)This Chapter does not prohibit signs required by state or federal law and does not authorize signs that state or federal law prohibits.
(3)A person shall not erect, operate, display, or otherwise use any sign that this Chapter prohibits.
(4)A person shall not erect, operate, display, or otherwise use any sign at a time, place, or manner that this Chapter prohibits.
(b)Message Neutrality
(1)Content Neutrality. Despite any other provision of this Chapter, no sign is subject to any limitation based on the content of its message.
(2)Substitution Allowed. Any sign authorized in this Chapter may contain any noncommercial copy or messages instead of a commercial or another noncommercial message.
Zoning Code Page 84
University Heights
C REVIEW DRAFT – September 2, 2025
Zoning Code Page 85
University Heights
REVIEW DRAFT – September 2, 2025
(a)Prohibited Signs. Signs may not be in front of the building setback line, and, unless expressly permitted, the following types of signs are prohibited to the extent such signs are:
(1)Flimsy or non-weatherproof signs, including, but not limited to, signs made of cloth or paper or insecurely mounted;
(2)Pole signs;
(3)Portable, flashing, moving or revolving signs;
(4)Searchlights, balloons or sound attraction devices;
(5)Signs containing wording and/or color combinations similar to traffic control signs or devices that are therefore unsafe in that they are likely to confuse motorists and/or pedestrians;
(6)Back lit translucent signs integrated into or framed by any awning, canopy, marquee, or mansard; and
(7)Signs, or portions of structures, awnings and/or fascia, neon or neon type or laser signs.
(b)Exempt Signs. The following signs and related objects are generally allowed to be erected and publicly displayed at any location within the City’s corporate limits, except as otherwise specifically proscribed within this Section, and a city-issued sign permit is not required to erect and display any of the following signs unless specifically set forth in this Section. This Section shall not apply to:
(1)Any signs and signals properly authorized by law, signs authorized by statute or a state agency, and other traffic signals, public warnings, or legal notices provided that such objects are installed in a location and in a manner and condition required by federal or state statute, a state agency, or a City ordinance or authorized authority.
(2)Nonconforming signs.
(3)Existing billboards.
(4)Signs required by governmental bodies or agencies having proper jurisdiction for a public purpose by law, statute, or ordinance. This also includes any signs the City Council decides by ordinance or resolution to erect within its corporate limits or any real property that it may own or control.
(5)Signs on vehicles, trailers, or equipment are exempted only to the extent such signs are incidental to the primary use of the vehicle, trailer, or equipment, provided that the vehicle, trailer, or equipment is in good mechanical repair and is not left in one place for more than seventy-two (72) hours without being moved.
Zoning Code Page 85
University Heights
C
DRAFT – September 2, 2025
Zoning Code Page 86
University Heights PUBLIC REVIEW DRAFT – September 2, 2025
(6)Signs erected by the City that direct vehicular or pedestrian traffic, which may display arrows, words, or other symbols to indicate directions of facilities.
(7)Address numerals and other similar information required to be maintained by law or governmental order, rule or regulation, provided that the size of the sign may not exceed the requirements of such law, order, rule or regulation.
(8)Signs contained within a walled, fenced, or secured property or area.
(9)Signs that are interior facing and not visible from public right-of-way.
(10) Signs erected by governmental bodies or agencies serving the public, that are less than thirty-two (32) square feet in area.
(11) Decorations, lights, pennants, and similar devices on public property with permission and under the supervision of the City.
(12) Seasonal lights and decorations customarily displayed during federally, state, or local recognized holidays.
(13) Burglar/security alarms and signs that are less than eight (8) square feet in area.
(14) Signs in plaza or public space structures located in the City’s right-ofway, that are installed and maintained by the City or a contractor authorized by the City.
1216.04.
(a)Design and Installation
(1)All signs shall be maintained in good condition at all times.
(2)No sign shall be located within a sight visibility triangle as provided in Section 1211.03. (e) unless specified otherwise.
(3)No sign shall violate zoning district dimensional standard, unless specified otherwise.
(4)No sign shall impair any motorist's view of pedestrian or vehicular traffic.
(5)No sign shall be related or connected in any way to sound attraction devices unless specified otherwise.
(6)Any electrical service provided to a freestanding sign shall be underground.
(7)All signs shall be erected and maintained so as to be safe and secure so as not to fall or cause danger to person or property nor to rot or deteriorate or be blown down by reason of weather and shall be subject to applicable regulations contained or incorporated in the Code of Ordinances.
(8)All freestanding signs shall be placed in concrete bases or footings.
Zoning Code Page 86
University Heights PUBLI C REVIEW DRAFT – September 2, 2025
University Heights
REVIEW DRAFT – September 2, 2025
(9)All freestanding signs shall be landscaped around the base of the sign in an area equal to three (3) feet for each square foot of sign and base area.
(10) All permanent building signs shall maintain a vertical clearance of eight (8) feet when projecting over a right-of-way, sidewalk, walkway, or driveway, unless specified otherwise.
(11) Wherever a development is under one ownership or operated as a unit with a single development, signs shall be relatively consistent and similar in appearance and location (either on the building or on awning but not both), size, type, and style, and architectural scale.
(b)Measurements
(1)Sign Area.
A. Sign area is measured in square feet (“sf”) and calculated as the width multiplied by the height of a single rectangle that contains all sign elements, including decorative embellishments, and any internally illuminated or backlit panel, fabric, or similar material not approved as an architectural element of the building.
B. Sign area includes cabinets, background panels, or colors that are part of the sign installation and not part of the building architecture or the sign support.
C. Sign area measurements are as follows:
1. Only one side of a multi-faced sign is considered when determining the sign area, if the faces are equal in size, the interior angle formed by the faces is less than forty-five (45) degrees, and the two (2) faces are not more than eighteen (18) inches apart.
2. Where two faces of a multi-faced sign are not equal in size, but the interior angle formed by the faces is less than forty-five (45) degrees and the two (2) faces are no more than eighteen (18) inches apart, the larger sign face is used to calculate sign area.
3. When the interior angle formed by the faces of a multi-faced sign is greater than forty-five (45) degrees, or the faces are greater than eighteen (18) inches apart, all sides of the sign are considered in calculating sign area.
4. For irregularly shaped signs, sign area is calculated as the sum of the boundaries that completely contain all sign elements.
5. The calculation of sign area for a single sign includes all related sign elements on the same facade or structure. Sign elements are related if they are all constructed in a similar manner and are located less than five (5) feet apart. Additionally, to be considered a single sign, the facade on which the elements of the sign are mounted can be offset by up to five (5) feet.
Zoning Code Page 88
University Heights
REVIEW DRAFT – September 2, 2025
6. Where two (2) or more signs are allowed on a facade, the separate sign area rectangles for each sign are added together to determine the total amount of sign area on that building façade.
7. Area limits control the sign area per face for a sign with two (2) faces.
8. Where sign area is required as a percentage, the sign area is a continuous portion of a building façade exclusive of doors and windows, consisting of a plane surface.
(2)Sign Height
A. The sum of the height of the sign base and sign face as measured from the ground immediately adjacent to the highest point of the sign, including any cabinets, trim, or attachments.
B. Height limits include the combined height of the sign face and monument base.
(3)Sign Width. Sign width is measured as the greatest horizontal distance between any two (2) points on the sign, irrespective of whether the points are part of the sign face, sign base, or a combination of the two (2).
Signs may incorporate the following features established below; however, these features shall only be allowed as established in the tables in Sections 1216.07. through 1216.09.
(a)Illumination
(1)Generally
A. A sign that is "illuminated" means any sign that incorporates illumination on or in the sign, or that directs illumination toward or over all or part of the sign, or that is created by the projection of illuminations onto a surface (such as a building wall).
B. Permanent signs may be illuminated by static and continuous internal, external, and halo illumination configurations as indicated the tables in Sections 1216.07. through 1216.09. Figure 1229.05-2: Sign Illumination Examples shows the various illumination configurations (from top left to bottom right: halo illumination, external illumination, external illumination, internal illumination).
Zoning Code Page 88
University Heights PUBLI C REVIEW DRAFT – September 2, 2025
Zoning Code Page 89
University Heights
REVIEW DRAFT – September 2, 2025
1229.05-2: Sign Illumination Examples


C. Temporary signs shall not be illuminated.
(2)Standards. The standards below apply to all signs that are illuminated.
A. Signs that are illuminated shall not operate at brightness levels of more than 0.5 foot-candles above ambient light conditions at the property line, as measured using a foot-candle meter. Illumination levels shall be measured in foot-candles with a meter sensor in a horizontal position at an approximate height of three (3) feet above grade.
B. Illumination shall not include animation, moving video, or flashing, scrolling, intermittent, moving lights, rotating beams or flashing beacon lights.
C. Signs that are illuminated shall not be illuminated by flashing, intermittent, or moving lights, or lights that consist of an image projected upon a stationary object.
D. The illumination source for a sign or building shall be shielded from view from any point on the ground by either an opaque or translucent material.
Zoning Code Page 90
University Heights PUBLIC REVIEW DRAFT – September 2, 2025
E. Illumination shall comply with all applicable provisions of the City's Electrical Code.
F. Signs with illumination in or within one hundred (100) feet of a residential area shall be reduced to fifty percent (50%) of the maximum brightness level allowed by this Chapter between the hours of 12:00 AM and 6:00 AM.
(b)Electronic Message Centers
(1)Generally
A. A sign that incorporates an electronic message center (EMC) means a sign that displays a digital copy, including any illuminated sign on which the illumination is not kept stationary or constant in intensity and color when the sign is in use, including any light emitting diode (LED) or digital panel, and which varies in color or intensity. Figure 1229.05-3: EMC Examples shows examples of signs that incorporate EMCs.


B. Permanent signs may incorporate EMCs as indicated the tables in Sections 1216.07. through 1216.09.
C. Temporary signs shall not incorporate EMCs.
(2)Standards
A. Hold Time
Zoning Code Page 90
University Heights
C REVIEW DRAFT – September 2, 2025
Zoning Code Page 91
University Heights
REVIEW DRAFT – September 2, 2025
1. Each message on the sign must be displayed for at least fifteen (15) seconds duration.
2. Message changes shall be completed instantaneously and shall be imperceptible.
B. Electronic Copy
1. Signs incorporating EMCs shall only contain static messages changed exclusively by dissolve or fade transitions, and shall not have movement or the appearance or optical illusion of movement during the static display period of any part of the sign.
2. A static message shall not include any flashing or varying of light intensity, and the message shall not scroll.
3. The change of message using dissolve or fade transition shall not exceed two (2) seconds of time between each message displayed on the sign.
C. Brightness
1. The intensity of the light source for an EMC shall not produce glare, the effect of which constitutes a traffic hazard or is otherwise detrimental to the public health, safety or welfare.
2. An EMC shall not operate at brightness levels of more than 0.5 footcandles above ambient light conditions at the property line, as measured using a footcandle meter. Illumination levels shall be measured in foot-candles with a meter sensor in a horizontal position at an approximate height of three (3) feet above grade.
3. Prior to the issuance of a sign permit, the applicant shall provide written certification from the sign manufacturer that the light intensity has been factory pre-set not to exceed 0.5 foot-candles above ambient light and that the intensity level is protected from end-user manipulation by password protected software or other method as deemed appropriate by the Director.
D. Light Sensing Device. Each digital sign must have a light-sensing device that will adjust the brightness as ambient light conditions change.
E. Technology
1. The technology currently being deployed for EMCs is LED (light emitting diode), but there may be alternate, preferred, and superior technology available in the future.
2. Any other technology that complies with the performance standards for EMCs, including the maximum brightness levels as stated in c above, is permitted.
F. Automatic Shutoff. An EMC shall:
Zoning Code Page 91
University Heights
C REVIEW DRAFT – September 2, 2025
Zoning Code Page 92
University Heights
REVIEW DRAFT – September 2, 2025
1. Have automatic dimmer software or solar sensors to control brightness for nighttime viewing and variations in daytime ambient light.
2. Include systems and monitoring to either turn the display off, show "full black" on the display, or include a default mechanism that freezes the sign in one position if a malfunction occurs, and
3. Be designed so that a catastrophic power surge will cause the sign to go dark or to deploy the maximum brightness limitations, and
4. Automatically adjust the intensity of its display according to natural ambient light conditions.
G. Resolution
1. EMC faces shall have a pixel pitch of no more than 16 millimeters.
a) “Pixel pitch” means a measurement of the resolution of a digital display, in terms of the distance (generally in millimeters) between the center of a light-emitting diode (LED) cluster (pixel) and the center of the next LED pixel.
b) A lower pixel pitch measurement indicates a higher display resolution.
2. The requirements of Subsection G above applies only to signs that are constructed, rebuilt, or replaced after the effective date of this Zoning Code.
(3)Maintenance
A. The sign owner shall provide the Director with the phone number and email address of a person who is available to be contacted at any time and who is able to turn off the EMC promptly after a malfunction occurs.
B. The light modules on EMCs shall be repaired or replaced if they become broken, burned-out, or substantially dimmed.
(c) Channel Letters
(1)Generally
A. Permanent signs may incorporate channel letters. Figure 1229.05-4: Channel Letter Examples shows examples of channel letters used as signs.
92 University Heights
DRAFT – September 2, 2025
Zoning Code Page 93
University Heights PUBLIC REVIEW DRAFT – September 2, 2025
Figure 1229.05-4: Channel Letter Examples


B. Temporary signs shall not incorporate channel letters.
(2)Standards. The standards below apply to signs incorporating channel letters.
A. Where allowed, channel letters are limited to the required sign area maximums.
B. Channel letters may be illuminated if illumination is allowed for the sign type in that zoning district.
C. Channel letters shall affix flush against the surface to which it is attached.
D. Channel letters shall not extend more than sixteen (16) inches from the surface to which it is attached.
E. Channel letters shall not project above the roofline of the building to which it is attached.
(d)Changeable Copy
(1)Generally. Permanent signs may incorporate changeable copy as the tables in Sections 1216.07. through 1216.09. Figure 1229.05-5: Changeable Copy Examples shows examples of signs that incorporate changeable copies.
Zoning Code Page 93
University Heights
C REVIEW DRAFT – September 2, 2025
Zoning Code Page 94
University Heights
– September 2, 2025
Figure 1229.05-5: Changeable Copy Examples


(2)Standards. Changeable copies may be illuminated if the dimensions and standards allow illumination for the sign type in that zoning district.
(a)Purpose
(1)This Chapter establishes the required standards for signs according to the following sign classification system as provided in Table 1229.06-17: Sign Classification System.
Table 1229.06-17: Sign Classification System
Zoning Code Page 94
University Heights
Zoning Code Page 95
– September 2, 2025
(2)This classification system provides flexibility for persons, businesses, and entities who display signs, avoids sign distinctions that depend on a sign's message, supports the communities' aesthetic goals, and avoids potential traffic hazards and clutter.
(b)Generally. This Chapter establishes standards for individual sign types. Sections and subsections on each sign type addresses the following standards:
(1)Images or graphics that illustrate the sign type; and
(2)A table summarizing the applicable sign standards, including:
A. If the sign type is allowed in the designated areas in the tables in Sections 1216.07. through 1216.09. ;
B. If a sign permit is required;
C. The maximum number of signs of each type;
D. Maximum sign dimensions, including:
1. Sign area;
2. Sign height;
3. Sign setbacks; and
4. Other requirements.
E. If the following sign features provided in Section 1216.05. are allowed or prohibited:
1. Electronic message centers;
2. Illumination features;
3. Channel letters; and
4. Changeable copies.
(a)Freestanding Signs
Zoning Code Page 95
University Heights
C REVIEW DRAFT – September 2, 2025
Zoning Code Page 96
University Heights
REVIEW DRAFT – September 2, 2025


Figure 1229.07-6: Freestanding Sign Examples (1)Generally
A. Freestanding signs are classified into one of the following sign types: monument signs or subdivision entry signs (Figure 1229.07-6: Freestanding Sign Examples shows examples of freestanding signs. Top and Bottom Left: monument signs; Top and Bottom Right: subdivision entry signs). Their associated regulations are established in this Section. A lot may have one freestanding sign, but not multiple unless specified elsewhere in this Section.
B. The required standards for freestanding signs shall be as provided in Table 1229.07-18: Freestanding Sign Standards.
Table 1229.07-18: Freestanding Sign Standards
Monument Sign (Top Row)
Subdivision Entry Sign (Bottom Row)
= yes, a permit is required or the feature is allowed | = no/not allowed | NR = the sign type or feature is allowed for nonresidential uses only | sf = square feet | ft = feet | “-“ = the standard does not apply
Zoning Code Page 96
University Heights
PUBLI C REVIEW DRAFT – September 2, 2025
Zoning Code Page 97
University Heights
DRAFT – September 2, 2025
Permit Required?
Number per Lot (max.)
(max.)
from front property line (min.)
from adjacent property line (min.)
Setback from another freestanding sign (min.)
Electronic Message Center
Changeable Copy
(2)Special Standards. In addition to the standards provided in Table 1229.07-18: Freestanding Sign Standards, the following special standards apply for the specific freestanding signs (monument signs and subdivision entry signs) below.
1. This Subsection generally allows one (1) double-sided monument sign for each lot fronting a street for the districts shown in Table 1229.07-18: Freestanding Sign Standards unless the lot fronts multiple streets, in which an additional monument sign is allowed for each street frontage.
Zoning Code Page 97
University Heights
C REVIEW DRAFT – September 2, 2025
Zoning Code Page 98
University Heights
REVIEW DRAFT – September 2, 2025
2. No monument sign is allowed on a lot without frontage on to a street.
3. The maximum sign area for a monument sign on a lot with multiple tenants may be increased by twenty percent (20%).
4. No multiple tenant monument sign with an increased maximum sign area allowance shall be located within one hundred (100) feet of another monument sign.
5. No multiple tenant monument sign with an increased maximum sign area allowance shall be located within two hundred (200) feet of a residential district.
6. A multiple tenant monument sign shall be set back at least ten (10) feet from the front property line.
B. Subdivision Entry Signs
1. Two (2) subdivision entry signs may be located at the intersection of a local, collector, or arterial street and an entry street or private driveway into a subdivision. The signs shall be configured as follows:
a) Two (2) signs with one (1) sign face each located on opposite sides of the entry street or private driveway;
b) One (1) sign with two (2) faces located within a landscaped area dividing two (2) one-way entry streets or private driveways; or
c) One (1) sign located on one (1) side of the entry street or private driveway.
(b)Building Signs
(1)Generally
A. Building signs are classified into one of the following sign types: wall signs, attached awning/canopy signs, hanging signs, or projecting signs (Figure 1229.07-7: Building Sign Examples shows examples of building signs. Top Left: wall signs; Top Right: attached awning/canopy signs; Bottom Left: hanging sign; Bottom Right: projecting sign). Their associated regulations are established in this Section. A building may have multiple building signs, unless specified elsewhere in this Section.
Zoning Code
University Heights
C REVIEW DRAFT – September 2, 2025
Zoning Code Page 99
University Heights PUBLIC REVIEW DRAFT – September 2, 2025
Figure 1229.07-7: Building Sign Examples


B. The required standards for building signs shall be as provided in Table 1229.07-19: Building Sign Standards.
Table 1229.07-19: Building Sign Standards
Wall Sign (First Row)
Attached Awning/Canopy
Sign (Second Row)
Hanging Sign (Third Row)
Projecting Sign (Fourth Row)
Allowed?
= yes, a permit is required or the feature is allowed | = no/not allowed | NR = the sign type or feature is allowed for nonresidential uses only | sf = square feet | ft = feet | “-“ = the standard does not apply
Permit Required?
Zoning Code Page 99
University Heights PUBLI C REVIEW DRAFT – September 2, 2025
Electronic Message Center
Changeable Copy
Internal Illumination
External Illumination
(2)Special Standards
A. Wall Sign
1. Tenants in multi-tenant buildings with separate storefronts may each display a wall sign on the storefront wall where the primary public entrance is located.
2. Wall signs shall be placed directly over the primary public entrance of the storefront.
Zoning Code Page 101
University Heights
REVIEW DRAFT – September 2, 2025
3. The above requirements apply to multi-tenant buildings with multiple stories.
4. A wall sign shall affix flush against the wall of the building or as flush as possible while allowing the plane of the face of the sign to remain perpendicular to the ground.
5. The wall sign's face shall not extend more than eighteen (18) inches from the surface of the wall to which it is attached.
6. A wall sign shall be located below the building’s roof line.
B. Attached Awning/Canopy Sign
1. Attached awning/canopy signs may be printed, attached, or directly applied to the surface of the awning/canopy covering.
2. An attached awning/canopy sign shall not extend from the surface of the awning/canopy to which it is affixed.
C. Hanging and Projecting Signs
1. Hanging and projecting signs shall affix to the surface of the wall so that the face of the sign remains perpendicular to the ground.
2. Hanging and projecting signs shall not project above a street.
(c) Incidental Signs
(1)Generally
A. Incidental sign regulations are established in this Section.
B. Figure 1229.07-8: Incidental Sign Examples shows examples of incidental signs.
Zoning Code Page 101
University Heights PUBLI C REVIEW DRAFT – September 2, 2025
Zoning Code
University Heights
– September 2, 2025


Figure 1229.07-8: Incidental Sign Examples
C. A building or lot may have multiple incidental signs as allowed in this Section.
D. The required standards for incidental signs shall be as provided in Table 1229.07-20: Incidental Sign Standards.
Table 1229.07-20: Incidental Sign Standards
= yes, a permit is required or the feature is allowed | = no/not allowed | NR = the sign type or feature is allowed for nonresidential uses only | sf = square feet | ft = feet | “-“ = the standard does not apply
A. Number
1. There is no maximum incidental sign allowance.
2. The sum of the incidental sign area on a lot or building shall not exceed those established in Table: Incidental Sign Standards.
B. Design and Installation
1. An incidental building sign shall affix flush against the wall of the building in which it is located.
2. A freestanding incidental sign shall have an enclosed base and be securely and firmly embedded in the ground.
3. Incidental signs constructed in conjunction with a freestanding sign shall be consistent with the building elements and materials of those established on the same lot and within the development.
(a)Generally
(1)Temporary sign regulations are established in this Section.
(2) Figure 1229.08-9: Temporary Sign Examples shows examples of temporary signs.
Zoning Code Page 104
University Heights
DRAFT – September 2, 2025
Figure 1229.08-9: Temporary Sign Examples


(3)A building or lot may have multiple temporary signs as allowed in this Section.
(4)The required standards for temporary signs shall be as provided in Table 1229.08-21: Temporary Sign Standards
Table 1229.08-21: Temporary Sign Standards
Temporary Sign
= yes, a permit is required or the feature is allowed | = no/not allowed | NR = the sign type or feature is allowed for nonresidential uses only | sf = square feet | ft = feet | “-“ = the standard does not apply
Zoning Code Page 104
– September 2,
(b)Special Standards
(1)Exemptions. Temporary signs with the following dimensions as provided in Table 1229.08-22: Exempt Temporary Signs are exempt from permitting and the requirements of this Section.
Table 1229.08-22: Exempt Temporary Signs
Setback (min.) 20 ft from the nearest curb or 15 ft from the inside edge of the sidewalk, whichever is closest to the setback
(2) Number
A. There is no maximum temporary sign allowance.
B. The sum of the temporary sign area on a lot or building shall not exceed those established in Table 1229.08-21: Temporary Sign Standards.
(3)Design and Installation
A. A temporary building sign shall affix flush against the wall of the building in which it is located.
B. A temporary freestanding sign shall be securely and firmly embedded in the ground.
(4)Duration. A temporary sign may be displayed for:
A. Sixty (60) consecutive days over one calendar year, or
B. Thirty (30) consecutive days two times during a calendar year, with each thirty (30) day period separated by at least fourteen (14) calendar days.
1216.09. Special Signs Zoning Code
Zoning Code Page 106
University Heights PUBLIC REVIEW DRAFT – September 2, 2025
(a)Generally. Special signs are classified into four (4) sign types – freestanding canopy signs, skyline signs, window signs, or murals. Their associated regulations are established in this Section.
(b)Freestanding Canopy Signs
Figure 1229.09-10: Freestanding Canopy Sign Examples


(1)Generally. The required standards for freestanding canopy signs shall be as provided in Table 1229.09-23: Freestanding Canopy Sign Standards.
Figure 1229.09-10: Freestanding Canopy Sign Examples shows examples of freestanding canopy signs.
Table 1229.09-23: Freestanding Canopy Sign Standards
Freestanding Canopy Sign
= yes, a permit is required or the feature is allowed | = no/not allowed | NR = the sign type or feature is allowed for nonresidential uses only | sf = square feet | ft = feet | “-“ = the standard does not apply
Zoning Code Page 106
University Heights
DRAFT – September 2, 2025
A. If a freestanding canopy is allowed for the zoning district, one sign may be displayed on each side of the freestanding canopy is located. In no instance shall a freestanding canopy exceed four (4) freestanding canopy signs.
B. A freestanding canopy sign shall affix flush against the surface of the face of the freestanding canopy or as flush as possible while still allowing the plane of the face of the sign to remain perpendicular to the ground.
C. The face of a freestanding canopy sign shall not extend above the top surface of the face of the freestanding canopy to which it is attached.
(c) Skyline Signs
Zoning Code Page 108
University Heights
REVIEW DRAFT – September 2, 2025


Figure 1229.09-11: Skyline Sign Examples
(1)Generally. The required standards for skyline signs shall be as provided in Table 1229.09-24: Skyline Sign Standards Figure 1229.09-11: Skyline Sign Examples shows examples of skyline signs.
Table 1229.09-24: Skyline Sign Standards
Skyline Signs
= yes, a permit is required or the feature is allowed | = no/not allowed | NR = the sign type or feature is allowed for nonresidential uses only | sf = square feet | ft = feet | “-“ = the standard does not apply
Zoning Code Page 108 University Heights
DRAFT – September 2, 2025
A. A skyline sign may be erected instead of a wall sign. A building cannot have a skyline sign and a wall sign.
B. A skyline sign shall affix flush against the wall of the building or as flush as possible while allowing the plane of the face of the sign to remain perpendicular to the ground.
C. The skyline sign’s face shall not extend more than two (2) feet from the surface of the wall to which it is attached.
D. Skyline signs shall not project above the roofline of the building.
(d)Window Signs


Zoning Code
University Heights
Page 110
– September 2, 2025
(1)Generally. The required standards for window signs shall be as provided in Table 1229.09-25: Window Sign Standards. Figure 1229.09-12: Window Sign Examples shows examples of window signs.
Table 1229.09-25: Window Sign Standards
Window Signs
= yes, a permit is required or the feature is allowed | = no/not allowed | NR = the sign type or feature is allowed for nonresidential uses only | sf = square feet | ft = feet | “-“ = the standard does not apply
(2)Special Standards
A. Window signs shall be posted or affixed to the window.
B. No window sign shall be drawn or painted onto the window.
(e)Murals
Zoning Code Page 110
University Heights
– September 2, 2025

Zoning Code Page 111
University Heights PUBLIC REVIEW DRAFT – September 2, 2025
(1)Generally. The required standards for murals shall be as provided in Table 1229.09-26: Mural Standards. Figure 1229.09-13: Mural Example shows an example of a mural.
Table 1229.09-26: Mural Standards
= yes, a permit is required or the feature is allowed | = no/not allowed | NR = the sign type or feature is allowed for nonresidential uses only | sf = square feet | ft = feet | “-“ = the standard does not apply
A. Number. One mural may be displayed on a building in addition to other signs allowed in this Chapter.
B. Additional Standards. Due to murals providing unique design elements, murals viewable from public rights-of-way shall only be approved by the Architectural Review Board. Any mural proposed in these districts shall meet the requirements of Table 108-1, and the requirements below.
1. The mural uses durable, exterior grade paints and materials and weatherproof and ultraviolet-protective coatings;
2. The mural is directed at and scaled to pedestrians;
3. The mural does not overwhelm or hide character-defining features of a building;
4. The mural is placed and sized to reinforce the building's architecture and its surroundings; and
5. The mural is placed at similar heights and façade locations as adjacent buildings or tenants to provide an integrated block appearance.
Zoning Code Page 111
University Heights PUBLI C REVIEW DRAFT – September 2, 2025
Zoning Code Page 112
University Heights PUBLIC REVIEW DRAFT – September 2, 2025
1217.01. Purpose
The purpose of this Chapter is to accommodate and encourage compatible development in existing developed areas, while reinforcing the established character of those areas and mitigating adverse impacts on adjacent properties.
1217.02. Applicability
This Chapter applies to all development and redevelopment within University Height’s corporate limits unless otherwise specified.
1217.03. Standards
(a)Generally
(1)Infill development shall share a similar height to surrounding buildings.
(2)The infill development shall reflect the architectural styles on either side along the block face, except for single-family residential infill in which this standard does not apply.
(3)The relationship between height, width, material, and style of existing facades shall be respected, except for single-family residential infill in which this standard does not apply.
(4)The infill development shall have consistent setbacks with the buildings on its block face.
(b)Lot Size
(1)Generally, infill development lots shall meet the required minimums of the zoning district in which it is located.
(2)In certain instances, the required minimum lot size may be reduced by fifty percent (50%) if there are site constraints that will otherwise prevent the future development of the lot.
(c) Setbacks
(1)The front setback for infill development shall be determined by assessing the as-built setbacks on the block face.
(2)The infill development may be placed anywhere between the smallest and largest front setbacks on the block face.
(3)All other setbacks shall meet the zoning district’s dimensional standards unless specified otherwise.
(d)Architectural Requirements
(1)Infill development shall use similar building materials as assessed by the as-built developments on the block face.
Zoning Code Page 112
University Heights PUBLI C REVIEW DRAFT – September 2, 2025
Zoning Code Page 113
University Heights PUBLIC REVIEW DRAFT – September 2, 2025
(2)Color shades shall be used to facilitate blending the infill development into the block face. The color shades of building materials shall draw from the range of color shades that already exist on the block or in the adjacent neighborhood. If no specified range can be determined, then the infill development shall utilize earth tones.
(3)The use of high-intensity colors, metallic colors, or fluorescent colors is prohibited.
(e)Building Height
(1)The building height for infill development shall be determined by assessing the as-built building heights on the block face.
(2)The building height for infill development may be placed anywhere between the shortest and tallest building height on the block face (see Figure).
(f) Massing. Buildings shall either be similar in size or, if larger, be articulated and subdivided into massing that is proportional to the mass and scale of other structures, if any, on the same block face, abutting or adjacent to the subject property, opposing block face or catercorner block face at the nearest intersection.
(g)Glare. Building materials and windows shall not create excessive glare nor create a significant adverse impact on the adjacent property owners, neighborhood, or community in terms of vehicular and pedestrian safety and enjoyment of views.
Zoning Code Page 113
University Heights
PUBLI C REVIEW DRAFT – September 2, 2025
Zoning Code Page 114
University Heights
REVIEW DRAFT – September 2, 2025
(a)No alcoholic beverages shall be sold or offered for sale for consumption upon the premises where sold, except upon approval of City Council and in conformity with all of the following conditions and regulations.
(b)Alcoholic beverages for consumption on the premises may be sold or offered for sale only on premises licensed by the State of Ohio to sell such beverages.
(c) The sale of alcoholic beverages shall be sold only by the owner or operator of a licensed hotel or licensed restaurant.
(d)Such hotel or restaurant shall be licensed as such by the proper health authority in accordance with the laws and regulations controlling such establishments.
(e)Such hotel or restaurant shall have the proper statutory permit to sell alcoholic beverages issued by the State of Ohio, and shall be operated by the person to whom such permit was issued.
(a)Applicability. The standards of this Section shall be met when a proposed development or use abuts a residential use.
(b)Operational Hours.
(1)No loading or unloading operations shall be conducted between the hours of 10:00 p.m. and 6:00 a.m.
(2)No parking or idling of delivery vehicles shall occur between the hours of 10:00 p.m. and 6:00 a.m.
(c)Height. In addition to the setback requirements in TITLE Two - ZONING DISTRICTS, structures shall be setback an additional two (2) feet for every one foot in height by which the structure exceeds the applicable district’s maximum height.
(d)Lighting. Light spillover onto an abutting residential property shall not exceed 0.2 footcandles, measured at the lot line.
(e)Refuse Facilities.
(1)No container used for refuse collection, recycling, trash compaction or the holding of grease shall be located within twenty-five (25) feet of any abutting residential property line.
Zoning Code Page 114
University Heights
C REVIEW DRAFT – September 2, 2025
Zoning Code Page 115
University Heights
REVIEW DRAFT – September 2, 2025
(2)No servicing of refuse facilities shall occur between the hours of 10:00 p.m. and 6:00 a.m.
No grates or bars or devices similar thereto, commonly known as "burglar bars", shall be installed or maintained in the inside or outside of windows located on the front or sides or rear of dwelling units.
There shall be no parking or storage of any motor vehicle in a side yard, in a rear yard, or in front of any building setback line, except upon driveways or aprons as otherwise permitted by law, or upon issuance of a special use permit by the Board of Zoning Appeals. There shall be no commercial car parking in a required side yard and no storage of commercial materials or equipment in a required side yard or rear yard. The following features may extend into any front yard or rear yard, and may extend into any side yard but not closer to the side lot line that half the required least width of side yard:
(a)An uncovered porch or terrace, if the floor level is no higher than the level of the ground floor of the building;
(b)Cornices, canopies, eaves or any similar feature, if such projection is ten (10) feet or more above grade;
(c) Chimneys, to an extent not exceeding two (2) feet, notwithstanding one-half the required least width as provided above.
(a)No camp cars, dining cars, tents, trailers or similar facilities shall be used for living, business or commercial purposes or for any accessory use.
(b)No commercial vending or dispensing machine shall be permitted unless located inside a commercial building.
(c) No trailer camp, tourist camp or similar use by whatever name shall be located within the City.
Zoning Code Page 115
University Heights PUBLI C REVIEW DRAFT – September 2, 2025
Zoning Code Page 116
University Heights
REVIEW DRAFT – September 2, 2025
1210.01. Purpose
The purposes of this Title are to:
(a)Establish the appropriate workflows associated with each land development process;
(b)Ensure that processes comply with state law;
(c) Assign decision-making authority, completeness review, and deadlines to ensure that the processes are efficient and fair to applicants; and
(d)For discretionary or legislative decisions, provide notice and an opportunity to be heard by persons affected by the application.
1210.02. Applicability
This Title establishes rules and procedures for specific land use decisions under the jurisdiction of the City Council, Planning Commission, Board of Zoning Appeals, Architectural Review Board, and City Staff (where applicable).
1210.03. Procedural Steps
This Title sets up rules for procedures, such as notices and public meetings/hearings. It then describes the process for specific land use decisions. The procedures have a common workflow using a list of basic steps. Each step is summarized with an overview description as reflected in Table 1232.03-27: Procedural Steps.
Table 1232.03-27: Procedural Steps Step Overview
Applicability
Initiation
Completeness
This is the type of development or situation that is subject to the process.
This is how the applicant begins the process, including which department or official receives the application.
This is how the City determines that the application has sufficient information to be processed.
Zoning Code Page 116
University Heights PUBLI C REVIEW DRAFT – September 2, 2025
Notice and Meetings
Decision
Approval Criteria
Subsequent Applications
Appeals
Scope of Approval
Recordation
This describes the type of notice, how it is provided, and the conditions of any applicable required public meetings/hearings.
This states who approves the application and the type of proceeding that leads to the decision.
These are any standards that apply to the application. All applications are subject to the regulations of this Zoning Code.
If an application is denied, some processes have a waiting period before that type of application can be resubmitted for the property.
This provides a way to review an application that is denied or that has conditions that the applicant disagrees with.
This indicates what activity the application authorizes. For example, some approvals send the applicant to the next step in the overall process, while others authorize construction or use.
This states how the formal approval decision is maintained.
Table 1232.04-28: Authority Table summarizes the major review procedures for land use applications and development activity in the City’s corporate limits and who acts on those applications. Not all procedures addressed in this Title are summarized in this table (see subsequent sections of this Title for additional details on each procedure).
Table 1232.04-28: Authority Table
Key: = Not Required | = Required | R = Review and Recommend | D = Decision (a decision includes the review of the application) | A = Appeal Decision | PAM = Pre-Application Meeting | DR = Director | BC = Building Commissioner | PC = Planning
Recommending and Approval Authority
– September 2, 2025 Key: = Not Required | = Required | R = Review and Recommend | D = Decision (a decision includes the review of the application) | A = Appeal Decision | PAM = Pre-Application Meeting | DR = Director | BC = Building Commissioner | PC = Planning
Commission | CC = City Council | BZA = Board of Zoning Appeals | Section
1210.05. Pre-Application
(a)Applicability. These requirements apply to any application if the applicant elects to request a pre-application meeting with the City.
Zoning Code Page 119
University Heights
REVIEW DRAFT – September 2, 2025
(b)Initiation. Before submitting an application subject to this Title, the applicant may request a meeting with the Housing and Community Development Department concerning the plans and data as specified in this Zoning Code.
(c)Purpose of Meeting. The purpose of the meeting is to assist an applicant prior to the submittal of an application, to coordinate the technical aspects of development, inform the applicant about potential planning and development issues, and to prepare the City for upcoming development proposals.
(d)Scheduling. Any applicants wishing to discuss a development proposal with the Housing and Community Development Department shall schedule a meeting at least five (5) business days prior to the meeting.
(e)Pre-Application Meeting (PAM).
(1)The pre-application meeting shall include the following:
A. A discussion of technical studies, plans and other information deemed relevant to the specific application request;
B. Discussion of the anticipated level of citizen interest;
C. A discussion of the general project consistency with this Zoning Code and the Comprehensive Plan.
(2)The applicant shall provide a brief overview of the project, including proposed location, uses, densities, project layout, and design features.
(3)The Housing and Community Development Department will provide information and comments at the pre-application meeting but will not take formal action on the application. In addition to provision of verbal information, the Housing and Community Development Department may provide a pre-application meeting checklist.
(4)The applicant’s and Housing and Community Development Department’s comments are for purposes of information, but are not binding on either the City or the applicant.
(f) Documentation.
(1)During the meeting, the Housing and Community Development Department may review and complete an informational checklist, based on the scope of the application.
(2)The Housing and Community Development Department will record in writing and provide the applicant any pertinent information concerning the project scope, as described by the applicant, as well as verbal guidance provided by City staff.
(a)General Requirements.
Zoning Code Page 119
University Heights
C REVIEW DRAFT – September 2, 2025
Zoning Code Page 120
University Heights
PUBLIC REVIEW DRAFT – September 2, 2025
(1)Applications filed under this Zoning Code must include the information required in Appendix ***2. All applications shall be made on forms prepared by the Housing and Community Development Department.
(2)The City Council may establish fees for all applications required in this Zoning Code.
(b)Review for Completeness.
(1)The Housing and Community Development Department will not process incomplete applications.
(2)An application is not complete until all required items are submitted (see Appendix ***).
(3)Any required plans part of an application submittal, unless otherwise specified, shall be prepared by a qualified professional.
(4)All required plans part of an application submittal, unless otherwise specified, shall be drawn at a scale of not less than twenty (20) feet to the inch.
(5)When applications are submitted, the Housing and Community Development Department will review them for completeness.
(6)The time period to process an application does not commence until the Housing and Community Development Department determines that the application is properly submitted and the applicant has corrected any deficiencies in the application.
(7)Review for completeness of application forms is solely to determine whether information required for submission with the application is sufficient to allow further processing.
(8)The Housing and Community Development Department will determine whether the application is complete and will transmit the determination to the applicant. If the Housing and Community Development Department determines that the application is not complete, the Housing and Community Development Department will specify those parts of the application that are incomplete and will indicate how they can be made complete, including a list and description of the information needed to complete the application. No recommending or approval authority is obligated to further review the application until the required information is corrected.
(9)A recommending or approval authority may provide submittal deadlines for materials required in support of any application provided for in Appendix ***. Compliance with those deadlines is required to proceed with the application.
2 Question for staff: Does the City have submittal checklists, and if so, where are those located?
Zoning Code Page 120
University Heights PUBLI C REVIEW DRAFT – September 2, 2025
University Heights
REVIEW DRAFT – September 2, 2025
(10) All plans and documents required to be provided under this Zoning Code shall be submitted with the application no later than fourteen (14) days prior to the meeting date, unless specified otherwise. Any request for an extension must be submitted in writing to the Housing and Community Development Department by that date. An extension may be granted only to such date as the members of the Planning Commission will still have adequate time to review such plans and documents in preparation for the meeting.
(c) Special Requirements for Completeness.
(1)Whenever any change is proposed by Council or the Planning Commission concerning any setback line, use classification or district, which will affect the Zoning Map of the City, the property owner shall provide, or the City Engineer shall prepare, at least eighteen copies of a blueprint or sketch accurately reflecting such proposal. Such prints or sketches shall be clear, legible and accurate as to dimensions of the property involved, and such sketches or blueprints shall remain on file with the Clerk of Council for public inspection during the pendency of any hearing on such proposed change. In the event that the final action of Council shall modify or vary the final proposal, the Engineer shall forthwith prepare such other blueprints or sketches as may be necessary to conform to the action of Council.
(2)Whenever any person and/or entity desires a resubdivision or a consolidation of any property in the City, or desires to request a change in the setback line or other change in the Zoning Map of the City, or requests consideration by the Planning Commission on any other matter authorized under the Zoning Code, such person and/or entity shall, at the time of filing the request with the City, pay a non-refundable fee in the amount of one hundred dollars ($100.00), covering the non-professional costs to the City in connection with the consideration of such request. Any additional actual non-professional costs incurred by the City shall be the sole responsibility of the applicant. Additionally, the applicant shall deposit the amount of three hundred dollars ($300.00) for properties located in residential zoning districts and seven hundred fifty dollars ($750.00) for properties located in all other zoning districts for expenses incurred by the City Engineer, Law Department or other professional services rendered in connection with the application to the Planning Commission. The applicant shall also furnish to the City, by leaving the same with the Clerk of Council, at least 18 copies of a sketch or blueprint covering the requested change or modification.
(3)Charges for professional services authorized by this Zoning Code shall be at the rates set forth in such professional's contract with the City. The deposit authorized herein shall only be distributed for payment for professional services upon presentment of itemized invoices. Upon completion of the project, the remaining funds on deposit authorized
Zoning Code
Page 121
University Heights PUBLI C REVIEW DRAFT – September 2, 2025
University Heights
REVIEW DRAFT – September 2, 2025
herein shall, upon written request of the applicant, be returned to the applicant. Upon written notification by the City and presentment of paid invoices for professional services, the applicant shall deposit additional funds to cover future professional services in an amount not to exceed the initial deposit.
(a)In addition to the noticing requirements of this section, noticing shall follow the requirements provided in Chapter 206 of Part Two – Administration Code.
(b)Before holding a public meeting, written notice of the public meeting shall be provided by first class mail at least seven (7) calendar days prior to the date of public meeting with such notice deemed given on the date of mailing.
(c) Mailed notices shall be given to the record owners of parcels within one hundred (100) feet from the exterior boundaries of the area described in the application, and to the record owners of other parcels deemed by the Planning Commission to be immediately affected by the case, and to members of City Council.
(d)The City, at its discretion and in lieu of mailed notice, may provide for the hand delivery of written notice.
(e)The written notice shall set forth the time and place of the public meeting and the nature of the proposed development.
(f) The failure to deliver the notice as provided in this section shall not invalidate the public meeting or any decision on the application.
(a)Review by Other Departments and Entities. The City staff may forward copies of the application to various local, state and/or federal entities and departments for their review and comment. The Housing and Community Development Department may ask the reviewers to respond in writing or attend an application review meeting with the staff.
(b)City Staff Review. City staff shall review the application and supporting information. This may occur in a meeting with the applicant and representatives of other entities or departments. After reviewing the information, staff shall prepare a report summarizing the information for the recommending and approval authorities and providing a recommendation for action and any proposed conditions. The applicant or other interested parties may obtain a copy of the staff report from the department before the meeting at which the application is scheduled to be presented.
(c)Staff Report. If an individual section of this Title delegates to staff the authority to approve, approve with conditions/modify, or deny/disapprove an application, the staff report may include a written decision to that effect.
Zoning Code Page 122 University Heights PUBLI C REVIEW DRAFT – September 2, 2025
Zoning Code Page 123
University Heights
REVIEW DRAFT – September 2, 2025
(a)Purpose. The purpose of a public meeting is to allow the applicant and all other interested parties a reasonable and fair opportunity to be heard, to present evidence relevant to the application, and to rebut evidence presented by others.
(b)Rules of Procedure. The City Council and Planning Commission may adopt rules of procedure for public meetings.
(c)Action. Recommending and approval authorities shall hold regularly scheduled public meetings to receive and review public input on items required by this Zoning Code. Recommendations and decisions shall be rendered in a timely manner, based upon the specific requirements of these regulations and following:
(1)Conformance with these regulations, the comprehensive plan, and other adopted plans, design guidelines and policies;
(2)Recommendations of staff and recommending authorities;
(3)Input of reviewing agencies and departments;
(4)Public comment and testimony received at the hearing; and
(5)Effects of the proposal on the neighborhood, area, and community-atlarge.
(d)Authority to Condition Development Approvals.
(1)After review of the application, other pertinent information or documents, and any evidence made part of the public record, recommending and approval authorities may impose conditions that are reasonably necessary to assure compliance with applicable general or specific standards expressed in these regulations.
(2)The Director shall include a copy of the conditions with the record of decision.
(3)The applicant shall be notified of any conditions imposed on the application.
(a)Purpose. This Section allows for the tabling of applications as needed to collect additional information, or to engage in further review.
(b)Applicant Request. An applicant may request to table any application for a future meeting date. If the application was noticed, re-noticing will be at the applicant’s expense.
(c)Director Request. The Director may request to table any application for further review and consideration. In that case, the Director shall provide notice and explanation to the applicant before the meeting at which the
Zoning Code Page 123
University Heights PUBLI C REVIEW DRAFT – September 2, 2025
Zoning Code Page 124
University Heights
REVIEW DRAFT – September 2, 2025 application is scheduled for hearing. Notice of the tabling will be given at the beginning of the scheduled meeting.
(a)Generally. An application may be withdrawn at any time prior to formal consideration by a recommending or approval authority.
(b)Fees. Withdrawal of an application after the determination of completeness results in the forfeiture of fees.
(c)No Public Meeting Required. If no public meeting is required, the applicant shall give notice of the withdrawal to the Director at the earliest possible time to notify other applicants of an agenda change.
(d)Public Meeting Required. If a public meeting is required, an applicant may request a withdrawal from the Director at any time prior to the opening of the meeting. Once the public meeting is opened, the recommending or approval authority shall decide whether to approve the request and may instead act on the application.
(a)Generally. The approval authority may take any action on the application that is consistent with the notice given, including approval of the application, conditional approval of the application, or denial of the application.
(b)Amendments. The approval authority may allow amendments to the application if the effect of the amendment is to reduce the density or intensity of the original application, reduce the impact of the development, or reduce the amount of land involved from that indicated in the notices of the hearing. The approval authority may not permit a greater amount of development, a more intensive use, a larger area of land than indicated in the original application, or a greater variance than was indicated in the notice.
(a)Minor Revisions
(1)The Director may approve minor revisions to the terms of an approved application. “Minor revisions” are those that are necessary in light of technical considerations discovered after the decision on the application, and that do not substantively change the character of the approval. Minor revisions include but are not limited to:
A. An increase in gross floor area not exceeding five percent (5%);
B. Substitution of landscape materials if the proposed materials are of a similar shape, size, and type;
C. Location of trees; and
Zoning Code Page 124
University Heights
C REVIEW DRAFT – September 2, 2025
Zoning Code Page 125
University Heights
REVIEW DRAFT – September 2, 2025
D. Changes to building materials, parking lot design, screening elements, building location, or similar elements of site or building design, that would improve the site or are needed because of circumstances not foreseen at the time of development plan approval.
(2)Minor revisions must be authorized in writing.
(3)Minor revisions are subject to appeal to the Board of Zoning Appeals. On appeal, no further action will be taken to process the application, and/or issued permits are stayed pending the Board of Zoning Appeal’s determination.
(b)Major Revisions
(1)A major revision is any revision that the Director determines is not a minor revision.
(2)A major revision is approved by the original approval authority and is required in accordance with the procedures established for the original consideration of the application.
(3)In making a determination, the Director may seek a recommendation from any approval authority involved in the original application process.
(a)Any decision may be appealed.
(b)Any aggrieved party by a decision may seek judicial review in any court of competent jurisdiction pursuant to general law.
(c) Certain decisions may be appealed to a specific approval authority as established in this Title.
Zoning Code Page 125
University Heights PUBLI C REVIEW DRAFT – September 2, 2025
Zoning Code Page 126
University Heights
REVIEW DRAFT – September 2, 2025
1211.01. Zoning Code Amendment (Text or Map)
(a)Applicability. This Section applies to amend or change the regulations of this Zoning Code. This includes the regulations, restrictions, and boundaries or classification of property contained within this Zoning Code or a change to the Zoning Map.
(b)Initiation. A Zoning Code amendment may be initiated by:
(1)City Council on its own motion;
(2)On recommendation of the Planning Commission; or
(3)On petition of property owners.
(c)Completeness. See Section 1210.06.
(d)Notice and Meeting(s)
(1)Noticing shall comply with Section 1210.07. and state law, as applicable.
(2)A public meeting is required and shall comply with Section 1210.09.
(e)Decision


(1)Planning Commission Meeting and Recommendation. The Planning Commission shall conduct a public meeting on the amendment. The Planning Commission shall submit its recommendation to the City Council:
A. To approve the amendment;
B. To deny the amendment; or
C. To approve the amendment with modifications.
Zoning Code
Figure 1233.01-14: Zoning Code Amendment Flowchart
Page 126
University Heights PUBLI C REVIEW DRAFT – September 2, 2025
Zoning Code Page 127
University Heights
DRAFT – September 2, 2025
(2)City Council Meeting and Decision. The City Council shall consider the amendment at a public meeting after a recommendation has been provided by the Planning Commission. After the meeting is closed, the City Council shall:
A. Approve the amendment;
B. Deny the text amendment; or
C. Approve the text amendment with modifications.
(f) Approval Criteria.
(1)A Zoning Code amendment is a legislative decision subject to the City Council’s discretion. The City Council may approve the amendment if it:
A. Is consistent with the Comprehensive Plan, long-range planning policies, or other strategic goals of the City; and
B. Promotes and protects public health, safety, and general welfare.
(2)No amendment which differs from the plan or report submitted by the Planning Commission shall be adopted by City Council except by the affirmative vote of not less than two-thirds of all its members.
(g)Subsequent Applications. Not applicable.
(h)Appeals. See Section 1210.14.
(i) Scope of Approval. The approval of a Zoning Code amendment does not authorize the development of land; however, a Zoning Code amendment may facilitate other Zoning Code applications, permits, or actions that are consistent with the standards and requirements of this Zoning Code.
(j) Recordation. The Zoning Code amendment shall be codified and published as part of the Code of Ordinances by the City Clerk. Zoning Code
DRAFT – September 2, 2025
Zoning Code Page 128
University Heights
REVIEW DRAFT – September 2, 2025
(a)Applicability. This Section applies to any application for approval of:
(1)A use designated as a special use in Table 1219.02-9:
Comprehensive Use Table;
(2)Any person who desires to replace a lawful nonconforming use with another nonconforming use;
(3)Temporary uses;
(4)Transitional uses;
(5)Unique parking circumstances; or
(6)Any other unique development activity requiring action by the Board of Zoning Appeals during initial review as determined by the Director.
(b)Initiation. A special use permit may be initiated by the owner or applicant of the subject property.
(c) Completeness.
(1)Generally, see Section 1210.06.
(2)A special use permit application shall be accompanied by a nonrefundable filing fee of one hundred fifty dollars ($150.00) for properties located in residential zoning districts and three hundred dollars ($300.00) for properties located in all other zoning districts.
(d)Notice and Meeting(s).


Figure 1233.02-15: Special Use Permit Flowchart
(1)Noticing shall comply with Section 1210.07. and state law, as applicable.
(2)A public meeting is required and shall comply with Section 1210.09.
(e)Decision.
(1)Director Review. The Director shall review the special use permit and shall provide a recommendation to the Board of Zoning Appeals to:
A. Approve the special use permit;
Zoning Code Page 128
University Heights
C REVIEW DRAFT – September 2, 2025
Zoning Code Page 129
University Heights
REVIEW DRAFT – September 2, 2025
B. Deny the special use permit; or
C. Approve the special use permit with conditions or modifications.
(2)Board of Zoning Appeals Decision. The Board of Zoning Appeals shall consider the special use permit at a public meeting after a recommendation has been provided by the Director. After the hearing is closed, the Board of Zoning Appeals shall:
A. Approve the special use permit;
B. Deny the special use permit; or
C. Approve the special use permit with conditions or modifications.
(f) Approval Criteria.
(1)Generally. The Board of Zoning Appeals shall approve a special use permit only if the applicant demonstrates that:
A. The location, size and character of the proposed use is such that, in general, it will be in harmony with the existing development of the area in which the site is situated.
B. The proposed use will not hinder or discourage the appropriate future development and use of land and buildings in the vicinity or impair their value, and
C. The proposed use will not conflict with the aims and goals of the Comprehensive Plan.
D. If the proposed use is in a residential district, the proposed use:
1. Will not result in hazard to pedestrian traffic; and
2. Will result in similar bulk and dimensional character representative of the surrounding neighborhood.
E. If the proposed use is in a nonresidential district:
1. The size, nature and intensity of operation, the layout of the proposed use and its relation to its access streets are such that vehicle traffic and pedestrian traffic will not be more hazardous, taking into consideration turning movements, sight distances and driveways across sidewalks;
2. That the proposed use will be complement the prevailing shopping habits, the physical and economic relationships of one type of use to another, and the characteristic grouping of uses in nonresidential districts; and
3. That the proposed use will not be objectionable to nearby residential areas because of noise, fumes or flashing of lights to a greater degree than is normal for uses in a non-residential district.
Zoning Code Page 129
University Heights PUBLI C REVIEW DRAFT – September 2, 2025
Zoning Code
University Heights
REVIEW DRAFT – September 2, 2025
(2)Temporary Uses. On undeveloped land where neighborhood conditions are suitable, and subject to the filing of bonds by the appellants to guarantee compliance with the conditions of the permit, the Board of Zoning Appeals may approve permits for not more than two-year periods for structures and uses that do not conform to the regulations prescribed elsewhere in this Zoning Code for the district in which they are located and such permits may be renewed by the Board of Zoning Appeals under the same procedure.
(3)Transitional Uses. In any district within 150 feet of the boundary of a less restricted district, the Board of Zoning Appeals may approve any use which the Board of Zoning Appeals deems to be a suitable transitional use between the more restricted and the less restricted district in question, provided, however, that there is no existing occupancy between the site of the proposed use and the less restricted district boundary line which will be seriously injured by the proposed transitional use.
(4)Parking Uses. In any residence district, on land within one hundred feet of a business district and not separated therefrom by a street or alley, the Board of Zoning Appeals may approve a car parking lot, provided that the Board of Zoning Appeals first finds that such use is necessary for the parking needs of the adjoining business district and that such use will not create traffic hazards or be seriously harmful to adjacent property values. Such parking lot shall comply with all requirements of CHAPTER 1212Parking and Loading, and the Board of Zoning Appeals shall require such additional safeguards for the protection of life and property of the surrounding area as the Board of Zoning Appeals finds necessary or desirable.
(g)Subsequent Applications.
(1)This Subsection applies if:
A. The applicant withdraws an application after notice of meeting is published; or
B. The Board of Zoning Appels denies a special use permit application.
(2)If the above requirements apply, the applicant shall not submit a special use permit application for the same special use permit request on the same property for at least six (6) months.
(3)The above waiting period begins with either the date of withdrawal of the prior application before the Board of Zoning Appeals or the date of the Board of Zoning Appeal’s denial of the prior application.
(h)Appeals. See Section 1210.14.
(i) Scope of Approval.
University Heights
REVIEW DRAFT – September 2, 2025
(1)Generally. The approval of a special use permit does not authorize the development of land. A special use permit allows the applicant to initiate other Zoning Code applications (i.e., building permit, sign permit, etc.).
(2)Renewal of Special Use Permits.
A. Special use permits shall expire on the anniversary of issuance in the absence of renewal thereof, in which event the penalties and provisions of TITLE Seven -ENFORCEMENT shall apply.
B. Upon application of the owner or occupant, all special use permits shall be renewed annually, subject to the approval of the Board of Zoning Appeals in conformity with the procedures in of this Section, and the Board of Zoning Appeals shall renew such special use permit on the condition that such use continues to conform to the conditions and the terms which gave rise to the initial issuance and subsequent renewals of such special use permit.
(3)Renewal Fee. Fees shall be remitted with the application for renewal of a special use permit in accordance with the following fee schedule:
A. Residential use only: No charge.
B. Commercial or any other use to the extent authorized under a special use permit shall require an inspection fee equal to fees otherwise charged under Section 1496.07, provided, however, that such fee shall be waived or abated upon payment of the fees required under Chapter 1496 for the issuance of an annual certificate of occupancy.
(4)Violations. Any special use permit is in violation of this Zoning Code and shall be suspended or revoked if:
A. A court having jurisdiction or a jury find the holder of the special use permit guilty of a violation or if a holder of a special use permit pleads guilty of violating:
B. Any requirement or term or condition of the special use permit or has not conformed, at any time, with any or all of the requirements or terms or conditions as set out in the special use permit as approved by the Board of Zoning Appeals.
C. The activity authorized by the special use permit commences prior to the institution of all conditions imposed by the special use permit.
D. The use for which the special use permit was authorized does not commence within six (6) months of the effective date of the special use permit. The Director may grant an extension of up to six (6) months for good cause shown, upon petition of the special use permit holder.
E. The use for which the special use permit is authorized is discontinued for six (6) consecutive months.
Zoning Code Page 132
University Heights
REVIEW DRAFT – September 2, 2025
(5)Notification. If the use discontinues or fails to commence as stipulated in this Zoning Code, the Director will issue written notification to the property owner. Ten (10) days after issuance of this notice, the Director shall issue the permit holder written notification of the special use permit’s official revocation and removal from the Zoning Map.
(j) Recordation. A certified copy authorizing a special use permit pursuant to this Section shall be recorded at the expense of the applicant with the City.
Zoning Code Page 132
University Heights
C REVIEW DRAFT – September 2, 2025
University Heights
2025
(a)Applicability. Development plan approval is required for all development and instances that meet the following thresholds as prescribed in Table 1233.03-29: Development Plan Authority Summary. Development plans are classified as either major or minor.
Table 1233.03-29: Development Plan Authority Summary
Key: CC = City Council | PC = Planning Commission | ARB = Architectural Review Board | BZA = Board of Zoning Appeals | D = Director | ( ) = recommending authority | < > = approval authority | [ ] = appeal authority
New construction with a floor area ≥ 2,500 square feet
Any building addition(s) to an existing site increasing floor area by ≥ 25%
or changes to the bulk or area of an existing building
Modifications to the exterior facade treatment of an existing building or required screening elements
to the site of an existing building
New
[CC]
development (except for apartments)
Zoning
University Heights
Zoning Code Page 134
University Heights PUBLIC REVIEW DRAFT – September 2, 2025
(b) Initiation. The applicant shall submit a development plan application to the Director.
(c) Completeness
(1)Generally. See Section 1210.06.
(2)Other Plans. In addition to the requirements of above, the following plans and items shall be provided:
A. Site Plan. The site plan shall show:
1. The proposed location of all structures identified by type, size, height and use;
2. The assignment of all lands subdivided; and
3. The location of all structures within two hundred (200) feet of properties adjoining the proposed development.
B. Plat and Topography Map. The plat and topography map shall show the proposed development area’s:
1. Property lines;
2. Easements;
3. Street rights of way;
4. Topographic contours; and
5. Landscape features.
C. Circulation Plan
1. The circulation plan shall show on-site vehicular and pedestrian circulation patterns, including the location and dimensions of proposed driveways and walkways; and the locations and arrangement of parking spaces and service facilities.
2. A traffic engineer may be retained by the City, at the request of the Planning Commission, to further review, comment, and provide recommendations to the City, owner and developer. All costs incurred shall be reimbursed to the City from the applicant, owner or developer.
D. Architectural Plan. These documents shall include plans and designs for all structures and other such other information to explain the purpose, appearance, materials and construction. More specifically, the architectural plan shall show:
1. All proposed exterior building materials and their corresponding colors;
2. The design and specifications of all buildings and structures;
3. The proposed fenestration all buildings and structures; and
Zoning Code Page 134
University Heights PUBLI C REVIEW DRAFT – September 2, 2025
Zoning Code Page 135
University Heights PUBLIC REVIEW DRAFT – September 2, 2025
4. The floor plan of all buildings and structures.
E. Landscape Plan. The landscape plan shall show:
1. All proposed and required landscaping;
2. The landscape treatment;
3. Plazas, parks and other landscape features and amenities; and
4. The proposed grading and drainage plan.
F. Construction Plan. The construction plan shall:
1. Show the proposed method and standards for the construction and maintenance of utilities and paved areas; and
2. Provide a construction schedule.
G. Other Items. The following items shall be provided:
1. Any proposed covenants running with the land, deed restrictions or easements proposed to be recorded and covenants proposed for maintenance.
2. Any other information needed to address the proposed development’s impacts as determined and required by the approval authority.
(d)Notice and Meeting(s)
(1)Major Development Plan.
A. Noticing shall comply with Section 1210.07. and state law, as applicable.
B. A public meeting is required and shall comply with Section 1210.09.
(2)Minor Development Plan. No noticing nor is a public meeting required.
(e)Decision
(1)Major Development Plan.
A. Director Review and Initial Recommendation. The Director shall review the development plan and shall provide an initial recommendation to the recommending authority in a staff report to:
1. Approve the development plan;
2. Deny the development plan;
3. Approve the development plan with conditions; or
4. Modify the development plan.
B. Recommending Authority Review and Recommendation. The recommending authority shall review the development plan at a public meeting after an initial recommendation has been provided by the
Zoning Code Page 135
University Heights PUBLI C REVIEW DRAFT – September 2, 2025
University Heights
REVIEW DRAFT – September 2, 2025
Director. At the public meeting, the recommending authority shall provide and submit a recommendation to the approval authority to:
1. Approve the development plan;
2. Deny the development plan;
3. Approve the development plan with conditions; or
4. Modify the development plan.
C. Approval Authority Review and Decision. The approval authority shall consider the development plan at a public meeting after a recommendation has been provided by the recommending authority. At the public meeting, the approval authority shall:
1. Approve the development plan;
2. Deny the development plan;
3. Approve the development plan with conditions; or
4. Modify the development plan.
(2)Minor Development Plan. The Director shall review the development plan and shall act to:
A. Approve the development plan;
B. Deny the development plan;
C. Approve the development plan with conditions;
D. Modify the development plan; or
E. Refer the development plan to the Planning Commission for its review and final action.
(f) Approval Criteria
(1)Generally. The site of the proposed use or any associated improvements is not in violation of any local, state, or federal law (other than a zoning violation).
A. The use and site plan for the proposed use conforms, at a minimum, with all applicable provisions of this Zoning Code for the existing underlying zoning designation, including but not limited to:
1. Development Standards. All parking, landscaping, signage, improvement, and dimensional standards.
2. Districts Standards. The purpose of the zoning district in which the proposed use is to be located and any standards applicable to the particular proposed use.
B. Development plans are only authorized for the proposed use(s).
Zoning Code
University Heights
REVIEW DRAFT – September 2, 2025
(2)Suitability. The characteristics of the proposed site are suitable for the proposed use considering the size, shape, location, topography, and location of improvements and natural features.
(3)Timeliness. The proposed use and/or development is timely, considering the adequacy of transportation systems, public facilities, and services, existing or planned for the area affected by the proposed use.
(4)Compatibility to Surrounding Area. The proposed use will not alter the character of the surrounding area in a manner that substantially limits, impairs, or precludes the use of surrounding properties for the principal uses listed as allowable by the underlying zoning district.
(5)Comprehensive Plan. The proposed use satisfies any applicable goals and policies of the comprehensive plan that apply to the proposed use.
(6)Use Appropriate and Compatible. The use is appropriate to its proposed location and compatible with the character of neighboring uses or enhances the mixture of complementary uses and activities in the immediate vicinity.
(7)Traffic. The use shall not cause undue traffic congestion, dangerous traffic conditions or incompatible service delivery, parking, or loading problems. Necessary mitigating measures shall be proposed by the applicant.
(8)Nuisance. The operating characteristics of the use do not create a nuisance and the impacts of the use on surrounding properties are minimized with respect to noise, odors, vibrations, glare, and any other similar conditions.
(g)Subsequent Applications. Not applicable.
(h)Appeals. Any decision may be appealed as provided in Table 1233.03-29: Development Plan Authority Summary and shall follow the appropriate procedures as specified in this Chapter.
(i) Scope of Approval
(1)Approved development plans are valid for two (2) years after final approval.
(2)If development within the time period fails to commence, the development plan expires unless the time period is extended.
(3)The original approval authority may extend the time period upon written application by the applicant one time. Unless otherwise required in a condition of approval, the original approval authority may extend the time period without a public meeting. The Approving Authority shall extend the development plan for up to one (1) year. If development does not commence after the expiration of an approved extension, the applicant shall submit a new development plan application.
Zoning Code
University Heights
DRAFT – September 2, 2025
Zoning Code Page 138
University Heights
PUBLIC REVIEW DRAFT – September 2, 2025
(j) Recordation. The applicant and Director shall maintain a copy of the approved development plan.
Zoning Code
University Heights
Page 138
PUBLI C REVIEW DRAFT – September 2, 2025
Zoning Code Page 139
University Heights
REVIEW DRAFT – September 2, 2025
(a)Applicability. An applicant shall obtain a building permit before initiating construction or expansion of any building or structure.
(b)Initiation. A building permit shall be submitted to the Building Commissioner.
(c)Completeness. See Section 1210.06.
(d)Notice and Meeting(s). Not applicable.
(e)Decision. The Building Commissioner shall review the building permit and act to:
(1)Approve the building permit;
(2)Deny the building permit; or


(3)Refer the building permit to the Planning Commission or City Council.
(f) Approval Criteria.
(1)The Building Commissioner shall approve the building permit application if it complies with:
A. All applicable requirements of this Zoning Code;
B. All applicable requirements of the Code of Ordinances, including the Building Code and Fire Code; and
C. Any conditions of any currently applicable and unexpired rezoning, special use permit, development plan, variance, or appeal decisions that apply to the property. If any of these prior approvals have expired, the applicant must obtain a new approval before applying for a building permit application.
(2)No building permit for any building, structure, use or change of use during the period in which an ordinance or other measure, which would forbid the action authorized under such permit, is pending before City Council or has been formally recommended to City Council by the Planning Commission or is subject to referendum or referendum is pending shall be issued. However, no building permit shall be withheld for more than ninety (90) days after the application, due to such ordinance or measure still pending before but not yet passed by City Council at the end of the ninety (90) day period.
Zoning Code Page 139
University Heights PUBLI C REVIEW DRAFT – September 2, 2025
Zoning Code Page 140 University Heights
REVIEW DRAFT – September 2, 2025
(g)Subsequent Applications. Not applicable.
(h)Appeals. A building permit decision by the Building Commissioner may be appealed to the Board of Zoning Appeals as provided in Section 1212.03.
(i) Scope of Approval.
(1)A building permit authorizes construction or expansion of a building or structure as shown in the approved permit.
(2)A building permit does not authorize the occupancy of a building or structure.
(3)A building permit shall remain in effect as long as the use of such building or land is in full conformity with the provisions of this Zoning Code and with any conditions upon which such building permit was issued. Upon the service of notice of any violation of such provisions or conditions, the building permit shall become null and void, and a new building permit shall be required for any further use of such building or land.
(j) Recordation. The Building Commissioner shall maintain a record of approved building permits. The applicant shall maintain a copy of the approved building permit, including any attachments.
Zoning Code Page 141
University Heights
REVIEW DRAFT – September 2, 2025
(a)Applicability. A certificate of occupancy is required in the following instances:
(1)Occupancy and use of a building hereafter erected or structurally altered.
(2)Changes in use of an existing building to a use of a different district classification under this Zoning Code.
(3)Occupancy of vacant land or change in use of land.
(4)Any change in the use of a nonconforming use.
(b)Initiation. The applicant shall submit a certificate of occupancy application to the Building Commissioner once all required permits and applications are approved.
(c)Completeness. See Section 1210.06.


(d)Notice and Meeting(s). Not applicable.
(e)Decision. The Building Commissioner shall review the certificate of occupancy and act to:
(1)Approve the certificate of occupancy;
(2)Deny the certificate of occupancy; or
(3)Refer the certificate of occupancy to the Planning Commission or City Council.
(f) Approval Criteria.
(1)The Building Commissioner shall approve the certificate of occupancy application if it complies with:
A. All applicable requirements of this Zoning Code;
B. All applicable requirements of the Code of Ordinances, including the Building Code and Fire Code; and
C. Any conditions of any currently applicable and unexpired rezoning, special use permit, development plan, variance, or appeal decisions that apply to the property. If any of these prior approvals have expired, Zoning Code Page 141
University Heights PUBLI C REVIEW DRAFT – September 2, 2025
REVIEW DRAFT – September 2, 2025
the applicant must obtain a new approval before applying for a certificate of occupancy.
(2)No certificate of occupancy for any building, structure, use or change of use during the period in which an ordinance or other measure, which would forbid the action authorized under such permit, is pending before City Council or has been formally recommended to City Council by the Planning Commission or is subject to referendum or referendum is pending shall be issued. However, no certificate of occupancy shall be withheld for more than ninety (90) days after the application, due to such ordinance or measure still pending before but not yet passed by City Council at the end of the ninety (90) day period.
(g)Subsequent Applications. Not applicable.
(h)Appeals. A certificate of occupancy decision by the Building Commissioner may be appealed to the Board of Zoning Appeals as provided in Section 1212.03.
(i) Scope of Approval.
(1)A certificate of occupancy authorizes the occupancy of a building or structure as shown in the approved application.
(2)A certificate of occupancy shall remain in effect if the use of such building or land is in full conformity with the provisions of this Zoning Code and with any conditions upon which such certificate was issued. Upon the service of notice of any violation of such provisions or conditions, the certificate of occupancy shall become null and void, and a new certificate of occupancy shall be required for any further use of such building or land.
(j) Recordation. The Building Commissioner shall maintain a record of approved certificate of occupancy. The applicant shall maintain a copy of the approved certificate of occupancy, including any attachments.
Zoning Code Page 143
University Heights
REVIEW DRAFT – September 2, 2025
(a)Applicability. A person shall not construct, alter, or relocate any sign within the corporate limits of University Heights without first obtaining a permit by the City, unless otherwise specified.
(b)Initiation. Each sign permit requires a separate application. The application must be filed on a form furnished by the Director and include a nonrefundable permit fee.
(c)Completeness
(1)Generally, see Section 1210.06.


(2)All sign permit applications shall be accompanied by a color sketch of the proposed sign(s) specifying the:
A. Dimensions;
B. Layout;
C. Design and colors of the letters, logo, and features intended to be used;
D. Boundaries of the lot where the sign will be located showing the centerline of any street on which the lot fronts;
E. Location of the building on the lot including applicable setback and side yard requirements and the setback of any building from such centerline;
F. Absence of any sign on the premises or:
1. Identify each sign on the premises that will remain including the dimensions and square footage of each.
2. Photograph of the front and side elevations of the building, structure or premises showing any existing signs, and an elevation sketch showing the proposed sign on it.
G. For freestanding signs, a development plan, showing elevations and the proposed location of the sign with complete dimensions.
Zoning Code Page 143
University Heights
C REVIEW DRAFT – September 2, 2025
Zoning Code Page 144
University Heights
REVIEW DRAFT – September 2, 2025
(d)Notice and Meeting(s). Not applicable.
(e)Decision. The Director shall:
(1)Approve the sign permit;
(2)Deny the sign permit;
(3)Approve the sign permit with conditions; or
(4)Forward the sign permit to the Architectural Review Board if determined that the design, shape, size, location or other feature of the sign requires additional review.
(f) Approval Criteria. A sign permit shall be issued if the proposed sign complies with all applicable provisions of this Zoning Code and any conditions or stipulations of any applicable rezoning, conditional use permit, site plan, or development plan.
(g)Subsequent Applications. Not applicable.
(h)Appeals. A sign permit decision by the Director may be appealed to the Board of Zoning Appeals as provided in Section 1212.03.
(i) Scope of Approval.
(1)Generally. The Director may issue a sign permit if there is an approved site plan.
(2)Expiration.
A. A sign permit becomes null and void if installation does not commence within six (6) months from the date of permit approval.
B. If work authorized by the permit is suspended or abandoned for one (1) year from the date the work commences, a new permit is required to complete the installation work, even if no changes are made to the original sign permit.
(3)Revocation. The Director may revoke a sign permit if:
A. It is issued in error; or
B. The sign or sign supporting structure is installed contrary to the approved plans or in violation of this Zoning Code.
(4)Repairs and Maintenance. The repair, routine maintenance, or repainting of an existing sign deemed conforming or allowed to continue as a nonconforming sign does not require a sign permit.
(j) Recordation. The applicant and Director shall maintain a copy of the approved sign permit.
Zoning Code Page 144
University Heights
C REVIEW DRAFT – September 2, 2025
Zoning Code Page 145
University Heights
REVIEW DRAFT – September 2, 2025
(a)Applicability. The Building Commissioner shall facilitate demolition as provided in this Zoning Code and Part 14 of the City’s Code of Ordinances.
(b)Initiation. An application for a demolition permit may be initiated by:
(1)The owner or applicant of the subject property; or
(2)Court order.
(c)Completeness. See Section 1210.06.
(d)Notice and Meeting(s). Not applicable.
(e)Decision.
(1)Nonresidential Demolition. The Building Commissioner shall review the demolition permit and act to:
A. Approve the demolition permit;
B. Deny the demolition permit; or
C. Refer the demolition permit to the Planning Commission or City Council.
(2)Residential Demolition.
A. Building Commissioner Review and Initial Recommendation. The Building Commissioner shall review the demolition permit and shall provide an initial recommendation to the Planning Commission in a staff report to:
1. Approve the demolition permit; or
2. Deny the demolition permit.
B. Planning Commission Review and Recommendation. The Planning Commission shall review the demolition permit at a public meeting after an initial recommendation has been provided by the Building Commissioner. At the public meeting, the recommending authority shall provide and submit a recommendation to the City Council to:
1. Approve the demolition permit; or
2. Deny the demolition permit.
C. City Council Review and Decision. The City Council shall consider the demolition permit at a public meeting after a recommendation has been provided by the Planning Commission. At the public meeting, the City Council shall:
1. Approve the demolition permit; or
2. Deny the demolition permit.
Zoning Code Page 145
University Heights
C REVIEW DRAFT – September 2, 2025
Code Page 146 University Heights
DRAFT – September 2, 2025
(f) Approval Criteria
(1)All proposed demolition complies with the applicable requirements of the Ohio Building Code.
(2)Additionally, no demolition permit shall be issued unless one or more of the following requirements are met:
A. The structure or building to be demolished is accessory to a permitted principal use.
B. A building permit has been issued for a replacement building on the same parcel.
C. A development plan has been approved by an approval authority for a replacement building on the same parcel.
D. The City Council determines that the structure or building is a safety hazard or public nuisance.
(g)Subsequent Applications. Not applicable.
(h)Appeals.
(1)Any demolition permit decision by the Building Commissioner may be appealed to the City Council pursuant to Section 1212.04.
(2)Any demolition permit decision by the City Council may be appealed pursuant to Section 1210.14.
(i) Scope of Approval. The demolition process may commence once a demolition permit is approved.
(j) Recordation. The applicant and Building Commissioner shall maintain a copy of the demolition permit decision.
Zoning Code Page 147
University Heights
REVIEW DRAFT – September 2, 2025
(a)Applicability
(1)This Section establishes provisions for alternative compliance associated with the review and approval of a development plan, including improvements to existing structures or site features.
(2)The purpose of alternative compliance is to ensure that:
A. A proposed development complies with the purpose and intent of this Zoning Code;
B. A proposed project meets requirements that are appropriate for lots or sites and site-specific development challenges by applying a flexible approval procedure. A development may be interpreted to include redevelopment of lots or sites with existing improvements and encumbrances that may pose unique challenges to complying with the requirements of this Zoning Code; and


C. To allow for different standards that agree with the City’s Comprehensive Plan and that produce a substantially equivalent effect as the requirements of this Zoning Code.
(3)The applicable zoning district standards for a project shall not be reduced or varied using the alternative compliance process unless the standard is specifically cited as qualifying for alternative compliance in this Zoning Code.
(4)Alternative compliance may be considered for the following standards:
A. Required zoning district setbacks may be modified by ten percent (10%);
B. Required maximum building and structure heights may be modified by ten percent (10%);
C. Required maximum sign dimensions in TITLE Two - ZONING DISTRICTS, including but not limited to height, area, and setbacks may be modified by twenty percent (20%);
Zoning Code Page 147
University Heights PUBLI C REVIEW DRAFT – September 2, 2025
Zoning Code Page 148
University Heights
REVIEW DRAFT – September 2, 2025
D. The placement, arrangement, and substitution of required landscaping may be modified, including but not limited to plant materials, plant size, and planting space along street frontage; and
E. Required design standards in CHAPTER 1215 - Design Standards may be modified or substituted by superior architectural practices with consultation from the Architectural Review Board.
(b)Initiation. A request for alternative compliance, as specifically cited within this Zoning Code, may be submitted for review and approval along with the development plan for a project, or along with the project’s initial application (as applicable for the project).
(c) Completeness.
(1)Generally, see Section 1210.06.
(2)Additionally, alternative compliance requests must be clearly delineated graphically or in narrative format, as appropriate, on the development plan (or on the project’s initial application), including a reference to the specific section within this Zoning Code that allows consideration of an alternative compliance standard required in Section 1212.01. (a)(4).
(d)Notice and Meeting(s). Not applicable.
(e)Decision. The Director shall review the development plan’s alternative compliance request and shall act to:
(1)Approve the alternative compliance request; or
(2)Deny the alternative compliance request.
(f) Approval Criteria. The Director shall approve an alternative compliance request only if:
(1)The alternative compliance request is consistent with the recommendations and policies of the Comprehensive Plan;
(2)The alternative compliance request does not reduce a standard unless it is, to the greatest extent practical, equally mitigated or improved by increasing the standards of other requirements; and
(3)The alternative compliance request does not modify the land uses allowed in the zoning district in which the subject property is located, or to add a land use not normally allowed in the zoning district.
(g)Subsequent Applications. Not applicable.
(h)Appeals. An alternative compliance decision by the Director may be appealed to the Board of Zoning Appeals as provided in Section 1212.03.
(i) Scope of Approval. After the alternative compliance request is approved, the Director may apply the approval to a pending development plan review. Once the alternative compliance request and the development plan are approved, a building permit or certificate of occupancy consistent with any
Zoning Code Page 148
University Heights PUBLI C REVIEW DRAFT – September 2, 2025
Zoning Code
University Heights
DRAFT – September 2, 2025
conditions of the alternative compliance and development plan approval may be issued.
(j) Recordation. The applicant and Director shall maintain a copy of the alternative compliance decision.
(a)Applicability.
(1)The Board of Zoning Appeals may authorize, in specific cases due to hardship, a variance from the terms of this Zoning Code.
(2)Any person who deems their property to suffer such physical limitations of size, shape, slopes of ground or other physical conditions as to require a variance of the regulations of this Zoning Code to enable them to make reasonable use of their property.
(b)Initiation. An application for a variance shall be submitted to the Director by the applicant.
(c)Completeness. See Section 1210.06.
(d)Notice and Meeting(s)


(1)Noticing shall comply with Section 1210.07. and state law, as applicable.
(2)A public meeting is required and shall comply with Section 1210.09.
(e)Decision
Figure 1234.02-20: Variance Flowchart
(1)The Board of Zoning Appeals shall conduct a public meeting on the variance and shall render its decision after the meeting is closed.
(2)The Board of Zoning Appeals may, in whole or in part:
A. Approve the variance;
B. Deny the variance; or
C. Approve the variance with conditions.
(f) Approval Criteria. The Board of Zoning Appeals shall not approve a variance unless it finds that:
(1)The variance is not contrary to the public interest;
University Heights
C REVIEW DRAFT – September 2, 2025
Zoning Code
University Heights
DRAFT – September 2, 2025
(2)Due to special conditions, a literal enforcement of the ordinance would result in unnecessary hardship; and
(3)The spirit of the varied provision is observed and substantial justice is done.
(g)Subsequent Applications. If the variance request is denied, the applicant shall not submit a variance request of similarity on the same property for at least six (6) months.
(h)Appeals. Any decision by the Board of Zoning Appeals shall be a final appealable order and the applicant may seek judicial review of the action in any court of competent jurisdiction pursuant to general law.
(i) Scope of Approval. After a final decision on the variance is rendered, the applicant and any party in interest may file any further permits or applications, undertake construction, or establish a use consistent with that decision.
(j) Recordation. The Housing and Community Development Department shall maintain the variance decision in its files, and the applicant shall maintain an original signed copy of the variance decision.
(a)Applicability. An appeal to the Board of Zoning Appeals is a request to review or correct a decision by the Building Commissioner or Director.
(b)Initiation. Any person aggrieved by a decision by the Building Commissioner or Director under this Zoning Code may appeal in writing to the Board of Zoning Appeals from such decision or order.
(c) Completeness
(1)Generally, see Section 1210.06.
(2)An appeal application shall be filed within ten days from the date of the decision.
(3)An appeal application shall be accompanied by a non-refundable filing fee of fifty dollars ($50.00).
(4)Upon receipt of an appeal application, the Building Commissioner or Director shall immediately transmit the same to the Board of Zoning Appeals, together with the application, plans, maps and all other data in its possession as may be useful to the Board of Zoning Appeals in making a final decision.
(d)Notice and Meeting(s)
(1)Upon receipt of the materials transmitted by the applicant to the Building Commissioner or Director, the Board of Zoning Appeals shall hold a public meeting on an officially filed appeal application within twenty-one (21) calendar days after the applicant's official filing date.
(2)Before holding the public meeting, written notice shall be provided by first class mail at least seven (7) calendar days before the date of the public meeting, with such notice deemed given on the date of mailing.
(3)Mailed notices shall be given to the record owner of the premises in the case or the applicant, to the record owners of parcels within one hundred (100) feet from the exterior boundaries of the area described in the application or appeal, and to the record owners of other parcels deemed by the Board of Zoning Appeals to be immediately affected by the case, and to members of City Council.
(4)The City, at its discretion and in lieu of mailed notice, may provide for the hand delivery of written notice.
(5)The written notice shall set forth the time and place of the public meeting and the nature of the application or appeal.
(6)The failure to deliver the notice as provided in this Subsection shall not invalidate the public meeting or any decision on the application.
(e)Decision. The Board of Zoning Appeals shall hear all parties appearing in the case and shall make a decision within a reasonable time, not exceeding thirty Zoning Code Page 151
University Heights
PUBLI C REVIEW DRAFT – September 2, 2025
Zoning Code Page 152
University Heights
REVIEW DRAFT – September 2, 2025
(30) days from the date of receipt of the application, unless additional time is necessary because of unusual circumstances.
(f) Approval Criteria. In granting approval upon conditions, the Board of Zoning Appeals shall require such evidence and guarantee as it may deem to be necessary that the conditions designated are being and will be complied with.
(g)Subsequent Applications. Not applicable.
(h)Appeals. Any decision by the Board of Zoning Appeals shall be a final appealable order and the applicant may seek judicial review of such administrative action in any court of competent jurisdiction pursuant to general law.
(i) Scope of Approval. Depending on the appeal decision, the applicant may apply for any permits or approvals required for development or establishment of the use, as provided in this Zoning Code.
(j) Recordation. The Board of Zoning Appeals shall maintain the appeal decision in its files, and the applicant shall maintain an original signed copy of the appeal decision.
Zoning Code Page 153
University Heights
REVIEW DRAFT – September 2, 2025
(a)Applicability. An appeal to the City Council is a request to review or correct a decision by the Planning Commission.
(b)Initiation.
(1)Any person affected and aggrieved by a decision of the Planning Commission made pursuant to this Zoning Code may appeal that decision to the City Council within twenty (20) days of the published decision of the Planning Commission.
(2)A member of the City Council may appeal a decision as a matter of general public interest.
(c) Completeness
(1)Generally, see Section 1210.06.
(2)An appeal application shall be submitted in writing, providing the reasons for the appeal and be filed in triplicate with a filing fee of twenty-five dollars ($25.00), with the Finance Director.
(3)The Finance Director shall forward one copy of the appeal application to the secretary of the Planning Commission and one copy to the Building Commissioner or Director.
(4)No filing fee shall be required for an appeal application facilitated by a member of the City Council.
(d)Notice and Meeting(s)
(1)Upon receipt of the materials transmitted by the applicant, the City Council shall hold a public meeting on an officially filed appeal application within thirty (30) calendar days after the applicant's official filing date.
(2)Before holding the public meeting, written notice shall be provided by first class mail at least seven (7) calendar days before the date of the public meeting, with such notice deemed given on the date of mailing.
(3)Mailed notices shall be given to the record owner of the premises in the case or the applicant, to the record owners of parcels within one hundred (100) feet from the exterior boundaries of the area described in the application or appeal, and to the record owners of other parcels immediately affected by the case, and to members of City Council.
(4)The City, at its discretion and in lieu of mailed notice, may provide for the hand delivery of written notice.
(5)The written notice shall set forth the time and place of the public meeting and the nature of the application or appeal.
(6)The failure to deliver the notice as provided in this Subsection shall not invalidate the public meeting or any decision on the application.
Zoning Code Page 153
University Heights
C REVIEW DRAFT – September 2, 2025
Zoning Code Page 154
University Heights
REVIEW DRAFT – September 2, 2025
(e)Decision. The City Council shall hear all parties appearing in the case in public and shall make a decision within a reasonable time.
(f) Approval Criteria. In granting approval upon conditions, the City Council shall require such evidence and guarantee as it may deem to be necessary that the conditions designated are and will be complied with.
(g)Subsequent Applications. Not applicable.
(h)Appeals. The applicant of any decision by the City Council may seek judicial review of such administrative action in any court of competent jurisdiction pursuant to general law.
(i) Scope of Approval. Depending on the appeal decision, the applicant may apply for any permits or approvals required for development or establishment of the use, as provided in this Zoning Code.
(j) Recordation. The City Council shall maintain the appeal decision in its files, and the applicant shall maintain an original signed copy of the appeal decision.
Zoning Code Page 154
University Heights
C REVIEW DRAFT – September 2, 2025
1210.01. Purpose
This Title governs uses, buildings, structures, lots, and other situations that came into existence legally prior to the effective date of this Zoning Code or the effective date of future amendments to this Zoning Code, but do not comply with or conform to one or more requirements of this Zoning Code. All such situations are collectively referred to as “nonconformities”.
No nonconforming building, structure, facility, or sign shall be moved to another location on the same lot or any other lot unless the entire building, structure, facility or sign shall thereafter conform to the regulations of the zoning district in which it will be relocated. Moreover, no nonconforming land use shall be relocated, in whole or in part, to any other location on the same or any other lot unless such use shall thereafter conform to the regulations of the zoning district in which it is relocated.
1210.03.
(a)Any nonconforming building, structure, facility, or sign where more than seventy-five percent (75%) of its Gross Floor Area (GFA) above the foundations or sign where more than seventy-five percent (75%) of the surface area or structural elements of the sign are damaged by fire, flood, explosion, earthquake, war, riot, or similar event shall not be reconstructed and used as before such casualty. If less than seventy-five percent (75%) building, structure, facility, or sign is so damaged, it may be reconstructed or used, provided that such reconstruction or use is accomplished within twelve (12) months of such casualty.
(b)Nothing in this Zoning Code shall prevent the strengthening or restoring to a safe condition of any part of any nonconforming building, structure, facility, or sign declared unsafe.
(a)No lot, where the intent of the owner to discontinue the use for a period of six (6) months or more is apparent or where a nonconforming use has been replaced by a use permitted in the zoning district in which such lot is located, shall again be devoted to any use not permitted in such zoning district.
Zoning Code Page 155
University Heights PUBLI C REVIEW DRAFT – September 2, 2025
Structures may be erected or redeveloped on existing nonconforming lots, provided that such structures conform with all development standards with the exception of lot size and lot frontage.
(a)Any structure existing at the time of the enactment of this Zoning Code may be continued even though such structure does not conform with the provisions of this Zoning Code for the zoning district in which it is located. It is the intent of this section to permit these nonconformities to continue until they are discontinued or removed, but not to encourage their continuance or survival. Such structures are declared by this section to be incompatible with permitted structures in the zoning district involved. It is further the intent of this chapter that nonconformities shall not be enlarged, expanded, or extended, or changed to any other nonconforming structure.
(b)Ordinary repairs and maintenance, or repairs and replacement of nonbearing walls, fixtures, wiring, heating, air conditioning or plumbing may be undertaken on any nonconforming structure, or portion of a structure, provided the cubic content of the structure existing when it became nonconforming is not increased.
(a)Any use existing at the time of the enactment of this Zoning Code may be continued even though such use does not conform with the provisions of this Zoning Code for the zoning district in which it is operating. It is the intent of this section to permit these nonconformities to continue until they are discontinued or removed, but not to encourage their continuance or survival. Such uses are declared by this Section to be incompatible with permitted uses in the zoning district involved. It is further the intent of this Title that nonconformities shall not be enlarged, expanded, or extended, or changed to any other nonconforming use except as follows in Section 1211.03.
(b)When a nonconforming use is discontinued for a period of at least six (6) consecutive months, the nonconforming use shall not be resumed.
(c) An existing nonconforming use may be extended throughout those parts of the structure which were manifestly arranged or designed for such use at the time of the enactment of this Zoning Code.
(d)No structure or portion of a structure containing a nonconforming use shall be extended to facilitate an increase in use area of the nonconforming use.
Zoning Code Page 157
University Heights
REVIEW DRAFT – September 2, 2025
1211.04.
(a)A sign, which is nonconforming on the effective date of this Zoning Code and does not conform with the regulations of this or a subsequent amendment, shall be deemed a nonconformity.
(b)Any permanent graphic, sign, marquee, canopy, or awning, other than a temporary sign, which is deemed to be a nonconformity, and not erected in accordance with a City permit, and which remains or becomes a nonconformity upon the adoption of this Zoning Code, as amended, may be continued only in accordance with the following regulations.
(c) Ordinary repairs and non-structural alterations may be made to a nonconforming sign. No structural alterations shall be made in, to, or upon such nonconforming sign, except those required by law to make the sign conform to the regulations of this Zoning Code, unless the sign was erected in accordance with a City permit.
(d)A nonconforming sign shall not be added to or enlarged in any manner, except to make the sign conform to the regulations of this Zoning Code.
(e)No nonconforming sign shall be moved in whole or in part to any other location unless that sign, and the use of it, is made to conform to all regulations of this Zoning Code.
Zoning Code Page 157
University Heights PUBLI C REVIEW DRAFT – September 2, 2025
Zoning Code
University Heights
158
REVIEW DRAFT – September 2, 2025
1210.01.
It shall be the duty of the Building Commissioner to enforce the provisions of this Zoning Code. The Building Commissioner shall maintain files of all applications for building permits and certificates of occupancy issued, which files and records shall be open to public inspection.
1210.02.
(a)Generally. Any building erected, constructed, altered, enlarged, converted, moved or used contrary to any of the provisions of this Zoning Code, and any use of any land or building which is conducted, operated or maintained contrary to any of the provisions of this Zoning Code shall be unlawful.
(b)Specific Violations. Any of the following violates this Zoning Code and are subject to the penalties and enforcement protocol as provided in this Title.
(1)Buildings or Structures. To erect, construct, reconstruct, alter, repair, convert, or maintain a building or structure in a manner inconsistent with the requirements of this Zoning Code or a condition of approval.
(2)Use of Land. To use any land or premises in a manner inconsistent with the requirements of this Zoning Code or a condition of approval.
(3)Establish Use, Structure, or Sign Without Permit or Approval. To establish or place any use, structure, or sign upon land that is subject to this Zoning Code without all of the approvals required by this Zoning Code.
(4)Development Without Permit or Approval. To engage in any development, construction, remodeling, or other activity of any nature upon land that is subject to this Zoning Code without all of the approvals required by this Zoning Code.
(5)Development, Use, or Sign Inconsistent with Permit. To engage in any development, use, construction, remodeling, or other activity of any nature in any way inconsistent with the terms and conditions of any permit, approval, certificate, or other form of authorization required to engage in those activities.
(6)Development, Use, or Sign Inconsistent with Conditions of Approval. To violate, by act or omission, any term, condition, or qualification placed by an approval authority upon any permit or other form of authorization.
Zoning Code
C REVIEW DRAFT – September 2, 2025
University Heights
REVIEW DRAFT – September 2, 2025
(7)Development or Sign Inconsistent with this Zoning Code. To erect, construct, reconstruct, remodel, alter, maintain, move, or use any building, structure, or sign, or to engage in development in violation of any zoning, sign, or other regulation of this Zoning Code.
(8)Making Lots or Setbacks Nonconforming. To reduce or diminish any lot area so that the lot size, setbacks, or open spaces are smaller than required by this Zoning Code.
(9)Increasing Intensity or Density of Use. To increase the intensity or density of use of any land or structure, except in accordance with the procedural requirements and substantive standards of this Zoning Code.
(10) Removing or Defacing Required Notice. To remove, deface, obscure, or otherwise interfere with any notice required by this Zoning Code.
(11) Failure to Remove Signs. To fail to remove any sign installed, created, erected, or maintained in violation of this Zoning Code or for which the sign permit expired.
(a)Except as otherwise provided in this Zoning Code, any person, whether as owner, lessee, principal, agent, employee or otherwise, who violates any of the provisions of this Zoning Code or permits any such violation or fails to comply with any of the Zoning Code’s requirements, or who erects, constructs, alters, enlarges, converts, moves or uses any building or land in violation of any detailed statement or plan submitted by them and approved under the provisions of this Zoning Code, shall be guilty of a misdemeanor of the first degree and shall be fined not more than one thousand dollars ($1,000) or imprisoned not more than six (6) months, or both, for each offense.
(b)A person shall be guilty of a separate offense for each and every day during any portion of which any violation of this Zoning Code is committed, continued or permitted by that person, and shall be punishable as provided in this Section.
(a)The Building Commissioner, upon becoming aware of any violation of any of the provisions of this Zoning Code, shall serve notice of such violation on the person committing or permitting the same, and if such violation has not ceased within such reasonable time as the Building Commissioner may specify, they shall present the facts in the case to the Director of Law of the City.
(b)The Director of Law shall immediately, upon a violation of this Zoning Code having been called to their attention, institute injunction, mandamus, abatement or any other appropriate action to prevent, enjoin, abate or Zoning Code
Page 159 University Heights PUBLI C REVIEW DRAFT – September 2, 2025
Zoning Code Page 160
University Heights PUBLIC REVIEW DRAFT – September 2, 2025
remove any unlawful construction, reconstruction, alteration, conversion, maintenance or use. Such action may also be instituted by any property owner who may be damaged by any violation of this Zoning Code.
Zoning Code Page 160
University Heights PUBLI C REVIEW DRAFT – September 2, 2025
Zoning Code Page 161
University Heights PUBLIC REVIEW DRAFT – September 2, 2025
1210.01. Generally
This Title introduces and establishes recommending and approval authorities, describes their composition, and summarizes their authority.
1211.01. City Council
See CHTR Art. 3
1211.02. Planning Commission
See CHTR Art. 7
(a)Membership.
(1)The composition, term of office and method of filling vacancies in the Planning Commission shall be as provided for in Article 7, Section 2 of the City Charter.
(2)One alternate councilmember shall be selected by City Council to serve on the Planning Commission in the absence of the one councilmember designated by City Council to regularly serve on the Planning Commission.
(3)All members of the Planning Commission shall be paid one hundred dollars ($100.00) per attended meeting.
(4)Should any one of the members of the Planning Commission hold a salaried position or office with the City during their appointment term, that person shall not be compensated for their attendance at those meetings, or for any other related time or service to the operations of the Planning Commission.
(b)Chairperson. The Mayor shall be the Chairperson of the Planning Commission.
(c)Secretary. The Clerk of Council shall serve as the Secretary of the Planning Commission, and shall keep such records and journals as shall be required by rule of the Commission or by ordinance.
Zoning Code Page 161
University Heights PUBLI C REVIEW DRAFT – September 2, 2025
Zoning Code Page 162
University Heights
REVIEW DRAFT – September 2, 2025
(d)Rules. Subject to the limitations imposed by the Charter and by this Section, full power and authority is vested in the Planning Commission to adopt, enforce, and, when necessary, to amend rules for the conduct of its business.
(e)Powers. The Planning Commission shall have all the powers and duties set forth in Article 7, Section 2, of the City Charter, and by ordinances not in conflict with the Charter.
(f) Recommendations. All actions of the Planning Commission shall be taken upon a majority vote of the members thereof, and the Planning Commission shall have the power to recommend, by a resolution to City Council, that appropriate action be taken by that body.
(g)Sketch
(1)Sketches or blueprints shall be clear and legible and shall show accurately the various dimensions involved, as well as accurately locating the property affected by the proposed change. The scale utilized in such sketches or blueprints shall be shown on the face thereof, and if the proposal contemplates the consolidation or the resubdivision of a property or properties shall indicate both the existing property lines, and in a contrasting fashion, the proposed property lines. Such sketches or prints shall be dated; identify the property involved; and indicate the name of the owners thereof who are making the request.
(2)The City shall give its receipt for the fee required by Section 1220.07(b) and the Clerk of Council shall stamp upon the reverse side of each such sketch or drawing the date of its delivery to the City. Thereafter, such sketches or prints shall be utilized by the Planning Commission, various officers of the City and Council in their consideration of the request. In addition, such sketches or prints shall be available for public inspection during the pendency of any hearing on such proposal.
(3)Council finds that the one hundred dollar ($100.00) fee and deposits required herein are necessary to cover the cost of legal advertising required by the Zoning Code; the cost of investigation and examination of the proposals by the various officers and employees of the City, including professional services; and the cost of effecting the necessary changes in the Zoning Map. Upon receipt of such fee payment it shall be credited to the General Fund of the City. No fee shall be returned whether such proposal is accepted or refused. No fee may be credited upon any other or subsequent request. If the proposal for change does not involve contiguous or adjoining properties, a separate fee shall be charged for each separate proposal.
(h)Public Meeting and Notice. The Planning Commission shall hold a regularly scheduled monthly meeting at a date and time established, from time to time, by the members of the Planning Commission; provided, that the regularly scheduled Planning Commission meeting may be canceled by the Mayor in the event that there is no new business for consideration. The date
Zoning Code
University Heights
Page 162
PUBLI C REVIEW DRAFT – September 2, 2025
Zoning Code Page 163
University Heights PUBLIC REVIEW DRAFT – September 2, 2025
and time established for the regularly scheduled Planning Commission Meeting shall not be changed more than once per calendar year. Nothing herein shall be construed to prohibit the Planning Commission from rescheduling any meeting as necessary or conducting any special meeting as necessary.
(a)Establishment.
(1)A Board of Zoning Appeals is hereby established as a separate board, which shall consist of five members, comprised of five electors of the City appointed by the Mayor and approved by a majority of the members of Council.
(2)The elector members shall not hold any other office or employment in the City government.
(3)Current members shall serve their existing respective terms.
(4)A new member of the Board of Zoning Appeals shall be appointed by the Mayor promptly upon passage of this section to replace the Mayor as a member of the Board of Zoning Appeals and shall serve for a period of two years, commencing February 1, 2018. Thereafter, the terms of all elected members shall be for two years, commencing February 1, in the respective years of their appointment.
(5)Vacancies in such elector membership of the Board of Zoning Appeals shall be filled for the remainder of the unexpired term of the member whose place becomes vacant.
(6)The Board of Zoning Appeals shall choose from its members a chairperson, who shall serve for two years or until his or her successor is chosen.
(7)The Clerk of Council of the City shall serve as secretary of the Board of Zoning Appeals and shall keep such records and journals as shall be required by rule of the Board of Zoning Appeals or by ordinance.
(8)City Council shall select one of its members as of the effective date of this section and at the organization meeting each two years to attend all meetings of the Board of Zoning Appeals. Such Councilperson shall have the right to participate in the discussions, but shall not have a vote.
(b)Organization.
(1)The Board of Zoning Appeals shall adopt rules and regulations for its own government and for carrying out its duties under this Zoning Code.
(2)Regular meetings of the Board of Zoning Appeals shall be held once a month and such special meetings as necessary, upon call of the chairperson.
Zoning Code Page 163
University Heights
C REVIEW DRAFT – September 2, 2025
University Heights
REVIEW DRAFT – September 2, 2025
(3)All meetings of the Board of Zoning Appeals shall be public and minutes of all meetings shall be kept, showing the attendance of members and the vote or failure to vote of each member on each matter of business. Such minutes shall be kept at the office of the Board of Zoning Appeals and shall be kept at the office of the Board of Zoning Appeals and shall be a public record.
(4)Attendance by members of the Board of Zoning Appeals shall be inperson. The presence of three members shall constitute a quorum. The concurring vote of three members shall be necessary to dispose of any matter before the Board of Zoning Appeals.
(5)Members of the Board of Zoning Appeals shall be paid one hundred dollars ($100.00) per attended meeting. Should any of the members of the Board of Zoning Appeals hold a salaried position or office with the City during the term of his or her appointment, such person shall not be compensated for his or her attendance at such meetings, or for any other related time or service to the operations of the Board of Zoning Appeals.
(c)Powers and Duties. The Board of Zoning Appeals shall have the following powers and duties:
(1)Interpretation of Zoning Code Provisions. To decide any question involving the interpretation of any provision of this Zoning Code, on appeal from a decision of any administrative official, and further to decide matters left in this Zoning Code to the opinion of the Board of Zoning Appeals, such as what is a suitable nonconforming use to replace a legal nonconforming use (Section 1276.02).
(2)Special Permits. To approve applications for special permits for any uses or activities for which this Zoning Code requires such permits and their approval by the Board of Zoning Appeals, are subject to the requirements provided in Section 1211.02.
(3)Variances from Code Requirements. On appeal from a decision of the Building Commissioner, to vary or adjust the strict application of the requirements of this Zoning Code in the case of exceptionally irregular, narrow, shallow or steep lots or other exceptional physical conditions, when strict application would result in practical difficulty or unnecessary hardship that would deprive the owner of the reasonable use of the land or building involved, but in no other case. In such instance, the Board shall designate such conditions in connection therewith as will, in its opinion, protect as far as reasonable the health, safety and values of adjoining and surrounding property and preserve the general purposes of the City Plan.
(4)Appeals Specifically Referred. To review decisions and orders of the Building Commissioner or other administrative official having authority to make decisions and orders under provisions of the Dwelling House Code, Housing Code, General Building Code, Fire Prevention Code, and similar
Zoning Code Page 165
University Heights
REVIEW DRAFT – September 2, 2025
ordinances, where appeals from such decisions and orders are specifically authorized by the applicable provisions of such Code or Ordinance.
(d)Notice of board action. Following its final action on an application or appeal before it, the Board shall immediately notify in writing the persons notified of the public meeting, such other persons as the Board may decide, and also all members of Council.
(e)Conditions to be specified in permit. Any permit issued by the Building Commissioner pursuant to any decision or determination of the Board or Council shall have incorporated therein all special conditions of such permit prescribed by the last body to act on the matter.
(a)Creation, Purpose and Intent. The Architectural Review Board reviews applications for new or replacement dwelling structures in all residential zoned districts, and applications in all other zoning districts when an increase in gross floor area or an exterior change is proposed to:
(1)Ensure that new development and redevelopment are compatible and harmonious with the existing overall character of the City;
(2)Strengthen, enhance and improve the existing visual and aesthetic character of the City; and
(3)Maintain a high design character of community development and ensure compatibility of new development.
(b)Powers and Duties. The Architectural Review Board shall review plans for new development and alterations to existing development in the following respects:
(1)The design of the building - use of materials, finish grade lines, dimensions, orientation, fenestration and proportions;
(2)The design of the building in conjunction with site features such as landscaping, parking, and vehicular and pedestrian circulation for all projects to be erected, altered, remodeled or repaired;
(3)The design and placement of signs when referred by the Building Commissioner; and
(4)The promulgation of design criteria to guide subsequent phases of development.
(c)Membership and Term.
(1)The Architectural Review Board shall consist of five (5) registered architects, the majority of whom shall be registered as architects by the State of Ohio, and who shall be University Heights residents. If enough registered architects are not available, one member may be from another related profession if the person has demonstrated an interest, experience
Zoning Code Page 165
University Heights
C REVIEW DRAFT – September 2, 2025
University Heights
REVIEW DRAFT – September 2, 2025
or knowledge in architecture, landscape architecture, urban design or related disciplines. In the event the Building Commissioner is a registered architect, they may serve as a voting member of the ARB, even if not a resident of University Heights, provided that the Building Commissioner must be appointed by the Mayor and approved by City Council to serve in such capacity. The Building Commissioner shall be eligible to participate in discussions whether they are a voting member or not.
(2)One other registered architect meeting the criteria of this Section shall be designated as an alternate to the ARB and shall review any proposal where a member of the ARB has a conflict of interest.
(3)All members shall be appointed by the Mayor and approved by City Council.
(4)The term of office shall be for three (3) years, except in the case of appointments made in 2025, in which case the terms shall be staggered so that at least one (1) term expires each year.
(5)If there is a vacancy for any reason, a newly appointed person shall complete the unexpired term.
(6)All members of the Architectural Review Board shall be paid $100.00 per attended meeting. Should one of the members hold a salaried position with the City during their appointment, no compensation shall be awarded for meeting attendance, or for any other related time or service to the Architectural Review Board.
(d)Action by Architectural Review Board. The Architectural Review Board shall meet as necessary. Approval of an application submitted to the Architectural Review Board shall require the affirmative vote of a majority of a quorum. A quorum shall be not less than three (3) members. In the event an application is not approved by the Architectural Review Board, the Architectural Review Board shall clearly indicate to the applicant the reasons the application was not approved. When proposals before the Architectural Review Board are also subject to Planning Commission and/or Board of Zoning Appeals action, the Architectural Review Board decision shall serve as a recommendation. When action is taken on a proposal that is not subject to the Board of Zoning Appeals or Planning Commission, the decision of the Architectural Review Board will be final. Any person aggrieved by a final decision of the Architectural Review Board may appeal to the Board of Zoning Appeals within ten days of the decision.
(e)Interpretive Illustrations for Design Guidelines. The Architectural Review Board may prepare from time to time or authorize the preparation of illustrations which demonstrate the development and design requirements in this Zoning Code. Such illustrations may include drawings and/or photographs that depict the guidelines. Any such illustrations shall be considered administrative guidelines which assist in the utilization of the development and design guidelines.
Zoning Code Page 166
University Heights PUBLI C REVIEW DRAFT – September 2, 2025
Zoning Code Page 167
University Heights PUBLIC REVIEW DRAFT – September 2, 2025
(f) Application. Applicants shall complete a form as prescribed by the Building Commissioner and approved by the Law Director. The application fee shall be one hundred dollars ($100.00). Drawings, photographs or samples shall be submitted that will properly communicate the applicant's proposal. The Building Commissioner may reject an application if he or she determines the documents are inadequate.
(g)Permits. The Building Commissioner may not issue permits for projects subject to Architectural Review Board action until approved by the Architectural Review Board. Conditions of approval shall become part of the permit documents.
1212.01. Building Commissioner3
(a)Generally, see Ch. 242 of the Code of Ordinances.
(b)The Building Commissioner shall report to City Council periodically, at intervals not greater than three (3) months, summarizing for the period since their last previous report all building permits and certificates of occupancy issued and all complaints of violations and the action taken. A copy of each such report shall be filed with the Planning Commission at the same time it is filed with City Council.
1212.02. Director of Law
See Ch. 232 of the Code of Ordinances.
1212.03. Housing and Community Development Department
See Ch. 243 of the Code of Ordinances.
1212.04. Director of Housing and Community Development
See Ch. 243 of the Code of Ordinances
1212.05. City Engineer
See Ch. 250 of the Code of Ordinances.
1212.06. City Architect
(a)See Ch. 246 of the Code of Ordinances.
(b)See Ohio R.C. Ch. 4703.
3 Question for staff: In the existing code, building commissioner is used but on the City’s website it says chief building official. Which one is the correct term?
Zoning Code Page 167
University Heights PUBLI C REVIEW DRAFT – September 2, 2025
Zoning Code Page 168
University Heights
PUBLIC REVIEW DRAFT – September 2, 2025
1212.07. Mayor
See Ch. 230 of the Code of Ordinances.
Zoning Code Page 168
University Heights
PUBLI C REVIEW DRAFT – September 2, 2025
Zoning Code Page 169
University Heights
REVIEW DRAFT – September 2, 2025
1210.01.
For the purpose of this Zoning Code, certain terms, words, and graphics are interpreted or defined as follows:
(a)Words used in the present tense include the future tense.
(b)The singular includes the plural.
(c) The word “person” includes a corporation, trust, individual, and/or group of individuals.
(d)The terms “shall” and “must” are always mandatory.
(e)The term “may” is discretionary.
(f) A reference to an official includes a designee of that official.
(g)When the calculation of a number for a required standard results in a fraction, that fraction is rounded up to the next whole number.
(h)When this Zoning Code requires a distance or spacing buffer from a property, lot, use, or other specified item (i.e., a use separation, sign spacing, etc.), the distance shall be measured extending from the subject property lot lines as indicated in Figure.
(i) All text in this Zoning Code is regulatory.
(j) All graphics, images, and illustrations in this Zoning Code are illustrative unless specifically described as regulatory.
Words and terms not expressly defined in this Zoning Code are to be construed according to the normally accepted meaning of those words or terms. Where no definition appears, then according to their customary usage in the practice of planning and engineering shall be used, as determined by the Director.
1211.01. General Definitions
(a)A Terms
(1)Accessory Item or Use
Zoning Code Page 169
University Heights PUBLI C REVIEW DRAFT – September 2, 2025
Zoning Code Page 170
University Heights
REVIEW DRAFT – September 2, 2025
An item, use, or function customarily incidental, appropriate, and subordinate in area, extent, and purpose to the principal use of land or buildings and on the lot in which it is located.
(2)Amenity
Specific items for residential development that provide opportunities for residents to participate in on-site leisure or recreational activities.
(3)Applicant
Anyone authorized to submit an application for development, including, but not limited to, a property owner or the owner’s designee or a subdivider or developer or their agent, attorney, architect, engineer, surveyor, or contractor. The applicant may be referred to as the “developer” in this Zoning Code.
(4)Application
Notice to the City provided on an acceptable form from the City that begins the development process.
(5)Approval Authority
The body or personnel responsible for providing final action on applications.
(6)Architectural Review Board
Abbreviated as the ARB, the City of University Height’s appointed Architectural Review Board.
(7)Attached Awning/Canopy Sign
A permanent sign painted, printed, attached, or otherwise applied to any facet of the covering or frame structure of an awning or attached structural canopy.
(b)B Terms
(1)Balcony
An elevated platform projecting from the wall of a building and enclosed by a railing or parapet.
(2)Bicycle Rack
A bicycle parking facility affixed to the ground or attached on or within a building or structure.
(3)Board of Zoning Appeals
The City of University Height’s appointed Board of Zoning Appeals.
(4)Building Commissioner
Zoning Code Page 170
University Heights
C REVIEW DRAFT – September 2, 2025
Zoning Code
University Heights
Page 171
REVIEW DRAFT – September 2, 2025
The person hired or designated by the City to supervise or oversee the City’s building and construction activities, and to exercise the authority of the Building Commissioner. This term includes the Building Commissioner’s designee.
(5)Building Height
The vertical distance to the level of the highest point of the roof surface if the roof is flat or inclines not more than one foot vertical in one foot horizontal, or to the mean level between the eaves and the highest point of the roof if the roof is of any other type measured as follows: (1) If the building is located at the front property line or is not more than ten feet distant therefrom, measured at the center of the front wall of the building from the established street grade; if no grade has been officially established, from the elevation of the existing curb; if no grade has been officially established and no curb exists, measured from the average level of the finished ground surface across the front of the building. (2) If the building is more than ten feet from the front property line, measured from the average level of the finished ground surface adjacent to the exterior wall of the building.
(6)Building Setback Line
(7)Building Sign
A sign that is permanently affixed to a building, structure, or feature of a building or structure.
(8)Building
A structure designed or used for the shelter of persons, animals, chattel or property of any kind.
(c) C Terms
(1)Caliper
The diameter of the trunk of a tree measured from breast height. This measurement is typically taken between four (4) to six (6) feet above ground level.
(2)Certificate of Occupancy
An official certificate issued by the City that indicates conformance with the Zoning Code, authorizing legal use of the premises for which it is issued.
(3)Changeable Copy
A copy that can be changed or rearranged without altering a sign’s face or structure, excluding electronic message centers.
(4)Chief of Fire
Zoning Code
Page 171
University Heights PUBLI C REVIEW DRAFT – September 2, 2025
Zoning Code Page 172
University Heights
REVIEW DRAFT – September 2, 2025
The person hired or designated by the City to supervise or oversee the City’s fire and life safety activities, and to exercise the authority of the Chief of Fire. This term includes the City of Fire’s designee.
(5)Chief of Police
The person hired or designated by the City to supervise or oversee the City’s surveillance, personal safety, and criminal activities, and to exercise the authority of the Chief of Police. This term includes the City of Police’s designee.
(6)City Council
The duly elected governing body of the City of University Heights, Ohio.
(7)City Engineer
The person hired or designated by the City to supervise or oversee the City’s engineering activities, and to exercise the authority of the City Engineer. This term includes the City Engineer’s designee.
(8)City Limits
The boundary of the incorporated limits of the City of University Heights, OH.
(9)City
The City of University Heights, Ohio and it’s departments, agencies, personnel, and staff unless otherwise expressly stated.
(10) Collocation
The use of a wireless telecommunications facility by more than one wireless telecommunications provider.
(11) Comprehensive Plan
The long-range planning and development policy of the City and adjoining areas as adopted by the City Council, including all its revisions and plan elements (including, but not limited to, the future land use plan, thoroughfare plan, etc.). This plan indicates the general locations recommended for various land uses, transportation routes, public and private buildings, streets, parks, water and wastewater facilities, and other public and private developments and improvements.
(12) Corner Lot
A lot that is not an interior lot, which abuts the intersection of two or more streets other than an alley.
(13) Corner Side Yard Setback
Zoning Code Page 172
University Heights
C REVIEW DRAFT – September 2, 2025
Zoning Code Page 173
University Heights
REVIEW DRAFT – September 2, 2025
The line, generally parallel with and measured from the corner side property line, defining the limits of a yard in which no building may be located above ground, except as may be provided in this Zoning Code.
(14) Corner Side Yard
The opposite side yard parallel to an interior side yard on a corner lot which abuts a street.
(15) Cornice
The uppermost member of a classical entablature, consisting typically of a cymatium, corona, and bed molding.
(16) Corporate Limits
See City Limits.
(17) Covenant
Contractual promises relating to how a particular piece of property can be used or developed. Restrictive covenants will specify constraints or conditions on specific uses of property.
(d)D Terms
(1)Demolition Permit
A permit authorizing the razing of a building or structure pursuant to this Zoning Code.
(2)Development Plan
A detailed, scaled drawing of all surface improvements, structures, uses, and utilities proposed for development associated with this Zoning Code.
(3)Director
The person hired or designated by the City to supervise or oversee the City’s Housing and Community Development Department, and to exercise the authority of the Director. This term includes the Director’s designee.
(4)Director of Law
The person hired or designated by the City to supervise or oversee the City’s legal activities, and to exercise the authority of the Director of Law. This term includes the Director of Law’s designee.
(5)District
See Zoning District.
(6)Dormer
An opening in a sloping roof, the framing of which projects out to form a vertical wall suitable for windows or other openings.
Zoning Code
University Heights
Page 173
C REVIEW DRAFT – September 2, 2025
Zoning Code Page 174
University Heights
REVIEW DRAFT – September 2, 2025
(7)Driveway
Any unenclosed vehicular pathway from a street right-of way to access a property.
(8)Dwelling Unit
A building or part of a building consisting of a room, or a suite of rooms, arranged, intended or designed for occupancy by one household for living, sleeping and cooking purposes.
(9)Dwelling
A building other than a camp car or trailer or other car on or off wheels which contains one or more dwelling units. This term may be also referenced as a residence.
(e)E Terms
(1)Easement
Any area within, on, over, and/or under real property in which the City (and/or another entity, such as a franchised utility) has an interest involving a right of use of the property and/or right to exclude uses of the property–such as requiring removal of all or any part of any buildings, fences, trees, shrubs, or other improvements or uses that interfere with the lawful purpose of the holder of the easement–including but not limited to those required for provision of sidewalks, utility services, or access to property or equipment owned and/or maintained by the City.
(2)Electronic Message Center
A sign that displays a digital copy, including any illuminated sign on which the illumination is not kept stationary or constant in intensity and color when the sign is in use, including any light emitting diode (LED) or digital panel, and which varies in color or intensity. Electronic message centers may also be referred to as digital signs, dynamic signs, or changeable electronic variable message signs (CEVMS).
(3)EMC
The acronym for Electronic Message Center (see definition).
(4)Established Street Grade
The roadway elevation established by the City, measured at the roadway centerline in front of the lot.
(5)Evergreen
Plant materials that retain green leaves throughout the year.
(6)External Illumination
Zoning Code Page 174
University Heights PUBLI C REVIEW DRAFT – September 2, 2025
Zoning Code Page 175
University Heights PUBLIC REVIEW DRAFT – September 2, 2025
Illumination provided by an external light source such as a lamp, bulb, or the like.
(f) F Terms
(1)Façade
The exterior of a building.
(2)Fence
A permanent barrier that is not a screening device, but offers privacy between uses. Fences are typically located on residential lots and are wood constructed. Fences are not screening devices.
(3)Fenestration
The design, proportioning, and disposition of windows, doors, and other exterior openings of a building.
(4)Flat Roof
A roof laid horizontally at an angle of less than 10 degrees.
(5)Freestanding Canopy Sign
A permanent sign affixed to a grounded canopy.
(6)Freestanding Canopy
A permanent structure that is structurally independent of a building affixed to the ground, that is of rigid construction, and over which a covering is attached that provides weather protection, identity, or decoration.
(7)Freestanding Sign
Any sign embedded in or mounted on the ground or located at ground level.
(8)Front Lot Line
A front lot line means as follows: in the case of an interior lot, it is the street line of the lot; in the case of a corner lot for which the building zone map shows a setback building line on only one side, it is the street line on that side; in the case of a corner lot for which the building zone map show setback building lines on two sides or no setback building lines, it is that street line designated by the owner as the front line of the lot.
(9)Front Yard Setback
The line, generally parallel with and measured from the front property line, defining the limits of a yard in which no building may be located above ground, except as may be provided in this Zoning Code.
(10) Front Yard
Zoning Code Page 175
University Heights PUBLI C REVIEW DRAFT – September 2, 2025
Zoning Code Page 176
University Heights
REVIEW DRAFT – September 2, 2025
A yard across the full width of the lot extending from the front line of the principal building to the front property line.
(g)G Terms
(1)Gable Roof
A roof with two slopes – front and rear – joining at a single ridge line parallel to the entrance façade.
(2)Gambrel Roof
A ridged roof with two slopes at each side, the lower slopes being steeper than the upper slopes.
(h)H Terms
(1)Habitable Room
A room occupied by one or more persons for living, eating or sleeping, and kitchens of dwelling units, but not bathrooms, water closet compartments, laundries, serving and storage pantries, corridors, cellars and similar spaces.
(2)Half-story
The part of the building between the top floor and a sloping roof, with at least two opposite exterior walls meeting the sloping roof not over four feet above that floor level.
(3)Halo Illumination
Illumination created by concealing the light source behind threedimensional opaque letters, numbers, or other characters of a sign, resulting in the nighttime perception of a halo around the silhouette of each character. A halo-lit sign is not considered an internally illuminated sign.
(4)Hanging Sign
A permanent sign suspended from the underside of a canopy, awning, ceiling, marquee, roof overhang, a covered porch, or walkway.
(5)Hard-Paved Surface
Any paved surface composed of asphalt, concrete, crushed granite, or other surface of similar integrity.
(6)Hip Roof
A roof with four sloped sides. The sides meet at a ridge at the center of the roof. Two of the sides are trapezoidal in shape, while the remaining two sides are triangular, and thus meet the ridge at its end point.
(7)Household
Zoning Code Page 176
University Heights PUBLI C REVIEW DRAFT – September 2, 2025
Zoning Code Page 177
University Heights
REVIEW DRAFT – September 2, 2025
One person, or a group of two or more persons related by blood, marriage, legal adoption or legal guardianship, or a group of not more than eight (8) unrelated persons, living and cooking together as a single housekeeping unit, including domestic help but excluding boarders or roomers.
(i) I Terms
(1)Impervious
The portion of a site that is occupied by structures, pavement, and other impervious surfaces that do not allow for the absorption of water into the ground.
(2)Incidental Sign
A small permanent sign that is freestanding or attached to a building that is in addition to the primary sign types for the property, such as freestanding signs and building signs, and that has a height and scale that is clearly subordinate to the primary sign types allowed for the property. Examples of incidental signs include occupant directories, property or tenant identification names or numbers, wayfinding signs, directional signs, and signs warning the public against trespassing or danger from animals. The list of examples is not exhaustive and is provided to clarify the regulations and does not limit the content of incidental signs.
(3)Interior Lot
A lot other than a corner lot.
(4)Internal Illumination
Illumination created by a light source internal to the sign, transparent or translucent material from a light source within the sign structure or panel, or exposed lighting located on the same plane as the sign face.
(j) J Terms (Reserved)
(k)K Terms (Reserved)
(l) L Terms
(1)Landscape Island
A curbed landscaped area within a parking lot.
(2)Landscape Median Area
The curbed landscaped area between parking rows.
(3)Loading Area/Facility/Space
An off-street space or berth on the same lot with a building or contiguous to a group of buildings for the temporary parking of a commercial vehicle while loading or unloading merchandise or materials, and which abuts upon a street, alley, or other appropriate means of access.
Zoning Code
Page 177
University Heights PUBLI C REVIEW DRAFT – September 2, 2025
Zoning Code
Page 178
University Heights PUBLIC REVIEW DRAFT – September 2, 2025
(4)Lot Area
The total space required for a lot by multiplying the lot’s depth by its width.
(5)Lot Coverage
The portion of a lot occupied by the base (ground floor) of all buildings located on the lot.
(6)Lot Line
A line of record bounding a lot, as indicated on an approved, filed, and recorded plat, which divides one lot from another lot or from a public right-of-way or private street or any other public right-of-way or private space. A lot line may also be referred to as a property line.
(7)Lot Depth
The distance between the front lot line and the rear lot line.
(8)Lot Width
The distance parallel to the front property line, measured at the front setback line. Lot width on a curving front property line means the distance parallel to the tangent of the front property line at the building setback line. The lot width and the lot frontage may have different lengths on an irregularly shaped lot as they are measured at different points on the lot.
(9)Lot
A parcel of land occupied or intended to be occupied by a building or use or by a dwelling group, together with accessory buildings and uses and the open spaces belonging to the same, and having frontages on a street.
(10) Louver
A window blind or shutter with horizontal slats angled to let in light and air, but keep out the rain, direct sunshine, and noise.
(m) M Terms
(1)Major Revisions
Any revision(s) that the Director determines is not a minor revision. A major revision requires a new application submittal.
(2)Mansard Roof
A roof with two slopes on each side, with the lower slope being nearly vertical and the upper slope nearly horizontal.
(3)Mayor
The elected person who is the presiding officer of all City Council meetings, is the official head of the City government, and is entitled to
Zoning Code
University Heights
Page 178
PUBLI C REVIEW DRAFT – September 2, 2025
Zoning Code Page 179
University Heights PUBLIC REVIEW DRAFT – September 2, 2025
vote on all items before the City Council, except as otherwise restricted by the University Heights Charter.
(4)Minor Revisions
Those revisions that are necessary in light of technical considerations discovered after the decision on the development application, and which do not substantively change the character of the development approval.
(5)Molding
A decorative strip of wood used for architectural purposes.
(6)Monument Sign
A permanent freestanding sign with a low profile, a base, and a support structure with a solid appearance.
(7)Mullions
A vertical member between the lights of a window or the panels in wainscoting.
(8)Muntins
Dividing bars between panes of glass.
(9)Mural
A hand-produced work in which paint is applied by hand directly on an exterior wall of a building or structure. A mural does not include:
Mechanically produced or computer-generated prints or images, including digitally printed vinyl sheets and wraps;
Works containing electrical or mechanical components; or
Works that involve changing or moving images or components.
(n)N Terms
(1)Natural Grade
The elevation of the ground surface of land prior to any land alteration, including, but not limited to, disturbance, excavation, filling, or construction.
(2)Nonconforming Lot
A lot that does not conform to the regulations of this Zoning Code, but that was lawfully established under the regulations in force at the time the lot was established and has been in regular use since that time.
(3)Nonconforming Sign
Zoning Code
University Heights
Page 179
PUBLI C REVIEW DRAFT – September 2, 2025
Zoning Code Page 180
University Heights PUBLIC REVIEW DRAFT – September 2, 2025
A sign that was lawfully in existence and was properly permitted by the City, to the extent such permitting was required as of the effective date of this Zoning Code.
(4)Nonconforming Structure
A building or structure, or portion thereof, that does not conform to the regulations of this Zoning Code, but that was lawfully constructed under the regulations in force at the time of construction.
(5)Nonconforming Use
A use that does not conform to the use regulations of this Zoning Code, but that was lawfully established under the regulations in force at the time the use was established and has been in regular use since that time.
(6)Nonconformity
The collective term for all nonconforming situations.
(7)Nonresidential District
Those zoning districts that are classified as UV, NC, CC, and WC-M.
(o)O Terms
(1)Offset
A specified projection or recession that runs vertically along the entirety of a building wall.
(2)Off-Street Parking Space
A space available for the parking of one motor vehicle abutting on a driveway adequate in width for the angle of parking for which the parking lot is designed and clearly marked, and such parking space and driveway are both entirely off the right-of-way any public street or alley.
(3)Open Space
Land devoted to conservation or recreational purposes, or land designated by the City to remain undeveloped (may be specified on a zoning map).
(4)Outside Runs
Facilities where animals may roam, exercise, and socialize under guided supervision.
(p)P Terms
(1)Parapet
A low, protective wall at the edge of a terrace, balcony, or roof, especially that part of an exterior wall, fire wall, or party wall that rises above the roof.
(2)Parking Lot
Zoning Code Page 180
University Heights
PUBLI C REVIEW DRAFT – September 2, 2025
Zoning Code Page 181
University Heights
PUBLIC REVIEW DRAFT – September 2, 2025
(3)Parking Space
A permanently surfaced area either within a structure or in the open, not on public right-of-way (unless otherwise specified), exclusive of driveways or access drives, for the parking of one vehicle.
(4)Person
An individual, company, joint stock company, firm, proprietorship, business, corporation, organization, government or governmental subdivision or agency, business trust, estate, trust, partnership, copartnership, association, and any other legal entity or their legal representatives, agents or assigns. Notwithstanding any other provision of this Zoning Code, each and every code provision–including but not limited to every prohibition, requirement, and penalty–applies to both natural persons and corporations, partnerships, and all other legal entities or organizations.
(5)Pitched Roof
A roof that has a slope.
(6)Planning Commission
The City of University Height’s appointed Planning Commission.
(7)Plinth Course
The topmost course of the plinth masonry.
(8)Plinth
The usually square slab beneath the base of a column, pier, or pedestal. Also, a continuous, usually projecting course of stones forming the base or foundation of a wall.
(9)Porte-cochere
A permanent structure that is structurally and aesthetically integrated into a residence, and that is erected over a driveway to allow for the parking of vehicles. Such structure
(10) Pre-Application Meeting
Abbreviated as PAM, this term means a meeting with City staff before the formal submittal of a development application.
(11) Principal Building
A building in which is conducted the principal use of the lot on which it is situated.
(12) Principal Dwelling
A dwelling arranged, intended or designed for occupancy by owners or by tenants under an oral or written tenancy.
Zoning Code Page 181
University Heights
PUBLI C REVIEW DRAFT – September 2, 2025
Zoning Code Page 182
University Heights PUBLIC REVIEW DRAFT – September 2, 2025
(13) Professional
Those professions licensed and regulated by the State of Ohio.
(14) Projecting Sign
A permanent sign affixed to and projects from the wall of a building and is generally perpendicular to the building façade.
(15) Property Line
See Lot Line.
(q)Q Terms
(1)Qualified Professional
A person who works in the field of urban planning, land development, engineering, architecture, building and construction, traffic safety, or landscape design and maintains credentials in such fields including but not limited to professional memberships, college degrees, and state or national licenses.
(2)Quoin
An external solid angle of a wall, or one of the stones forming such an angle, usually differentiated from the adjoining surfaces by material, texture, color, size, or projection.
(r) R Terms
(1)Rear Lot Line
The lot line which is generally opposite the front lot line; if the rear lot line is less than ten feet in length, or if the lot comes to a point in the rear, the rear lot line shall be deemed to be a line parallel to the front lot line, not less than ten feet long, lying wholly within the lot and farthest from the front lot line.
(2)Rear Yard Setback
The line, generally parallel with and measured from the rear property line, defining the limits of a yard in which no building may be located above ground, except as may be provided in this Zoning Code.
(3)Rear Yard
A yard between the rear property line and the rear line of the principal building and the side property lines.
(4)Recommending Authority
The body or personnel responsible for providing formalized recommendations, opinions, and advice to an approval authority.
(5)Residential District
Zoning Code Page 182
University Heights PUBLI C REVIEW DRAFT – September 2, 2025
Zoning Code Page 183
University Heights PUBLIC REVIEW DRAFT – September 2, 2025
Those zoning districts that are classified as GR, MR, and WC-R.
(s) S Terms
(1)Setback
A line, generally parallel with and measured from the property line, defining the limits of a yard in which no building, other than accessory buildings nor structure may be located above ground, except as may be provided in this Zoning Code. See “Yard” for additional clarity.
(2)Shade Tree
A large tree that reaches a 25-foot minimum crown spread at maturity.
(3)Side Lot Line
A lot line other than a front or rear lot line.
(4)Side Yard Setback
The line, generally parallel with and measured from the side property line, defining the limits of a yard in which no building may be located above ground, except as may be provided in this Zoning Code.
(5)Side Yard
A yard between the principal building and the adjacent side property line, and extending entirely from a front yard to the rear yard.
(6)Sidewalk
A paved, surfaced, or leveled area between the curb line, or the lateral lines of a roadway and the adjacent property lines designed for or ordinarily used for pedestrian travel.
(7)Sight Visibility Triangle
The triangular-shaped area at the intersection of two streets that must be kept clear to ensure visibility at the intersection.
(8)Sign Height
The vertical distance measured from the highest point of a sign to the ground or lowest grade beneath the sign.
(9)Sign Permit
A permit authorizing the erection or maintenance of a sign pursuant to this Zoning Code.
(10) Sign Structure
Any combination of materials to form a construction for the purpose of attaching, fixing, or otherwise supporting a sign, whether installed on, above, or below the surface of the lot, a building, or any other solid surface.
Zoning Code Page 183
University Heights PUBLI C REVIEW DRAFT – September 2, 2025
Zoning Code Page 184
University Heights PUBLIC REVIEW DRAFT – September 2, 2025
(11) Sign
A visual display of an object or device that includes elements such as colors, lights, motion, symbols, images, icons, letters, numerals, figures, characters, or combines any of those elements, that is intended to communicate, advertise, identify, announce, direct, inform, or attract attention and that is visible from a public right-of-way. The term “sign” includes a structure used to support or display a sign.
(12) Skyline Sign
A sign that is placed above the windows of the highest floor of a building that is at least multiple stories and taller than 50 feet in height.
(13) Stacking Lane
A designated lane containing multiple stacking spaces.
(14) Stacking Space
An area on a site measuring nine (9) feet by twenty (20) feet with direct forward access to a service window or station of a drive thru facility which does not constitute space for any other circulation driveway, parking space, or maneuvering area.
(15) Story
That part of a building between any floor and the floor next above and, if there is no floor above, then the ceiling above. A basement is a story if its ceiling is over five (5) feet from the level from which the height of the building is measured, or if it contains any dwelling units other than one dwelling unit for the caretaker of the premises. A story shall not exceed twenty (20) feet unless specified otherwise.
(16) Street Line
The lot line which divides the lot from the street.
(17) Structural Alteration
Any change in the supporting members of a building, such as supporting walls, columns, beams or girders.
(18) Structure Height
The vertical distance to the highest point of the structure, measured from the established street grade of the nearest street if the structure is located within ten feet of a street line; if farther from a street line, or if there is no established grade, then measured from the average level of the finished ground surface adjacent to the structure.
(19) Structure
Any thing constructed or erected, the use of which requires either location on the ground or attachment to something having location on the ground.
Zoning Code Page 184
University Heights PUBLI C REVIEW DRAFT – September 2, 2025
Zoning Code Page 185
University Heights
REVIEW DRAFT – September 2, 2025
(20) Subdivision Entry Sign
A permanent freestanding sign of the variety of a monument sign located at the entry of a platted subdivision from a local, collector, or arterial street.
(t) T Terms
(1)Temporary Sign
A sign constructed of cloth, canvas, light fabric, cardboard, wood, wallboard, metal, or other light materials, with or without frames, which is intended to be displayed for a limited period of time only. Examples of typical temporary signs include political signs, public demonstrations, grand opening signs, contractor signs, real estate signs, garage sale signs, and signs that announce an event such as a carnival, festival, or similar event. The list of examples is not exhaustive and is provided to clarify the regulations and does not limit the content of general temporary signs.
(2)Transitional Use
A use of land or building that creates a "buffer zone" between districts.
(3)Transparency
A window or door’s quality of allowing light to pass through so that objects behind are visible.
(u)U Terms (Reserved)
(v)V Terms
(1)Variance
A deviation from the specific terms of this Zoning Code that will not be contrary to public interest and is justified because, owing to special conditions, literal enforcement of this Zoning Code’s provisions will result in practical difficulties and/or hardship.
(2)Violation
The failure of a structure or other development to be fully compliant with the Zoning Code, the City’s Code of Ordinances, state laws, and federal laws.
(w) W Terms
(1)Wall Sign
A permanently attached sign that is affixed on an exterior building wall.
(2)Window Sign
A sign painted on or posted against the inside of windows or translucent doors facing a street.
Zoning Code Page 185
University Heights
C REVIEW DRAFT – September 2, 2025
Zoning Code Page 186
University Heights PUBLIC REVIEW DRAFT – September 2, 2025
(x)X Terms (Reserved)
(y)Y Terms
(1)Yard
The area between the property line and the building setback line in which no structure may be located.
(z) Z Terms
(1)Zoning Code
The Official Zoning Code of the City of University Heights, Ohio, as amended.
(2)Zoning District
A portion of the territory of the City within which certain uniform regulations and requirements or various combinations thereof apply under the provisions of the City’s Zoning Code, as amended.
1211.02. Land Use Definitions
(a)Residential Uses
Household Living
(1)One-Unit Dwelling
A detached dwelling arranged, intended or designed to consist of one dwelling unit.
(2)Two-Unit Dwelling
A detached dwelling arranged, intended or designed to consist of two dwelling units.
(3)Townhome
A dwelling that is part of a structure containing three or more dwelling units, each designed and constructed for occupancy by one household, with each dwelling unit attached by a common wall to another, in which each dwelling unit may be located on individually platted lots.
(4)Three-Unit Dwelling
A detached dwelling arranged, intended or designed to consist of three dwelling units.
(5)Four-Unit Dwelling
A detached dwelling arranged, intended or designed to consist of four dwelling units.
(6)Multi-Unit Dwelling
Zoning Code Page 186
University Heights PUBLI C REVIEW DRAFT – September 2, 2025
Zoning Code Page 187
University Heights PUBLIC REVIEW DRAFT – September 2, 2025
A detached dwelling arranged, intended or designed to consist of five to ten dwelling units.
(7)Cottage Court
A group of small, detached residences arranged around a shared court visible from the street. Dwelling unit entrances are from the shared court.
(8)Courtyard Apartment
A medium-to-large sized detached dwelling arranged, intended, and designed to be occupied by ten or more households living independently of each other, and each including its own separate kitchen and bathroom accommodations, oriented around a courtyard or series of courtyards.
(9)Conventional Apartment
A residential building or group of buildings arranged, intended, and designed to be occupied by ten or more households living independently of each other, and each including its own separate kitchen and bathroom accommodations.
Group Living
(10) Children’s Residential Center
See Ohio Admin. Code 5101:2-1-01(B)(71), as amended.
(11) Dormitory
A building in which housing is provided for individual students under the general supervision or regulation of an accredited college or university and as distinguished from an apartment, hotel, motel, or rooming house. A dormitory may provide apartment units for guests, faculty, or supervisory personnel on a ratio not to exceed one such apartment unit for each 50 students for which the building is designed. Individual rooms or suites of rooms may have cooking facilities. The dormitory may include facilities such as a commissary and/or snack bar, lounge, and study area, dining halls, and accessory kitchen, recreation facilities, and laundry, provided that these facilities are for the benefit and use of the occupants and their guests and not open to the general public.
(12) Emergency Shelter Care Facility (children)
See Ohio Admin. Code 5101:2-1-01(B)(115), as amended.
(13) Group Home for Children
See Ohio Admin. Code 5101:2-1-01(B)(138-139), as amended.
(14) Home for the Aging
See Ohio R.C. Ch. 3721.01(A)(8), as amended.
(15) Nursing Home
Zoning Code Page 187
University Heights PUBLI C REVIEW DRAFT – September 2, 2025
Zoning Code Page 188
University Heights PUBLIC REVIEW DRAFT – September 2, 2025
See Ohio R.C. Ch. 3721.01(A)(6) and Ohio Admin. Code 3701-16-01(W), as amended.
(16) Residential Care Facility
See Ohio R.C. Ch. 3721.01(A)(7), Ohio R.C. Ch. 5119.34, Ohio Admin. Code 3701-16-01(II), and Ohio Admin. Code 5101:2-1-01(280), as amended.
(17) Residential Facility/Group Home
See Ohio R.C. Ch. 5119.34(B) and Ohio Admin. Code 5101:2-1-01(281), as amended.
(18) Senior Housing and Care Facility
Independent or congregate care residential facilities for seniors which include dwelling units designed specifically for the elderly or handicapped and/or provision of non-acute personal or health care assistance. Congregate care means that the residential dwellings have common social, recreational, dining and food preparation facilities.
(19) Supportive/Institutional Housing Facility
A facility that provides supportive, mental, or behavioral health care and related services, including accommodations, supervision and personal or custodial care, for multiple unrelated individuals who are dependent on the services of others by reason of age and/or physical or mental impairment.
(b)Commercial Uses
Retail
(1)Brewery/Distillery
The production of beer, wine and/or liquor at industrial quantities and internal large-scale commercial distribution. A Brewery/Distillery shall meet all State manufacturing, production, and licensing requirements.
(2)Contractor or Construction Sales
Retail sales uses that sell or otherwise provide goods to repair, maintain or visually enhance a structure or premises. Typical uses include hardware stores, home improvement stores, paint and wallpaper supply stores and garden supply stores.
(3)Dispensary
See Ohio Admin. Code 3796:1-1-01, as amended.
(4)Grocery Store
A retail sales use that sell or otherwise provide assorted goods; products for personal grooming and for the day-to-day maintenance of personal health; and that sell food and beverages for off-premise consumption; and
Zoning Code Page 188
University Heights PUBLI C REVIEW DRAFT – September 2, 2025
Zoning Code Page 189
University Heights PUBLIC REVIEW DRAFT – September 2, 2025
that have a floor area dedicated to the sale of meat, fruits, and vegetables. A Grocery Store may include but are not limited to ancillary uses such as restaurants/dining areas for on-premise consumption of food and beverage items, pharmacies, or delicatessens. This use does not include medical marijuana dispensaries.
(5)Pharmacy
See Ohio R.C. Ch. 4729.01(A), as amended.
(6)Restaurant
See Ohio R.C. Ch. 4301.01(12), as amended.
(7)Retail Store
Any building(s) that sell or otherwise provide wearing apparel, fashion accessories, furniture, household appliances and similar consumer goods for use, entertainment, comfort, personal well-being, or aesthetics. Typical uses include but are not limited to clothing stores, department stores, appliance stores, TV and electronics stores, bike shops, bookstores, art galleries, hobby shops, furniture stores, pet supply stores, shoe stores, antique shops, secondhand stores, record shops, smoke shops, toy stores, sporting goods stores, variety stores, musical instrument stores, medical supply sales, office supplies, convenience stores, and beauty supply shops. This use does not include those uses provided in the retail use subcategory.
(8)Shopping Center
A group of primarily retail and commercial uses planned, constructed, and managed as a total entity with individual storefronts/leasing spaces.
(9)Wholesale Retailers
An establishment or place of business primarily engaged in selling and/or distributing merchandise to retailers; to industrial, commercial, institutional, or professional business users, or to other wholesalers; or acting as agents or brokers and buying merchandise for, or selling merchandise to, such individuals or companies.
Service
(10) Artist Studio
The workshop of an artist, writer, craftsperson, or photographer, but not a place where members of the public come to receive instruction on a more than incidental basis or to sit for photographic portraits.
(11) Child Care Center
See Ohio Admin. Code 5101:2-1-01(B)63), as amended.
(12) Financial Institution
Zoning Code Page 189
University Heights PUBLI C REVIEW DRAFT – September 2, 2025
Zoning Code Page 190
University Heights PUBLIC REVIEW DRAFT – September 2, 2025
An establishment where the primary occupation is financial services such as banking, savings, and loans. It does not include financial services that typically occur in an office or storefront, such as investment companies, loan companies, credit and mortgage, insurance services, or brokerage firms), which are classified under "Professional Office," below.
A facility used primarily for human internment and burial services, which may or may not include facilities on the premises for embalming and performing of autopsies or other surgical procedures. Examples include funeral homes, mortuaries, crematoriums, or columbaria.
A facility licensed to house dogs, cats, or other household pets or where grooming, breeding, boarding or training or selling of animals is conducted as business. This includes pet resorts/hotels, pet adoption centers, dog training centers, animal rescue shelters and sanctuaries.
See Ohio R.C. Ch. 3721.01(A)(5) and Ohio Admin. Code 3701-16-01(BB), as amended.
Shops and establishments primarily engaged in providing services generally involving the care of the person or such person's apparel or rendering services to business establishments such as laundry or drycleaning retail outlets, portrait/photographic studios, beauty or barber shops, massage spas, employment service, or copy shops. This definition does not include those uses which comply with the Personal Care Services definition, as amended.
A facility maintained by or for the use of a licensed veterinarian in the diagnosis, treatment, or prevention of animal diseases and injuries. This use includes any necessary overnight care, medical treatment, and monitoring services for any boarded animal.
Office uses related to diagnosis and treatment of human patients’ illnesses, injuries and physical maladies that can be performed in an office setting with no overnight care. Typical uses include offices of physicians, dentists, psychiatrists, psychologists, chiropractors and practitioners of massage therapy. Surgical, rehabilitation and other medical centers that do not involve overnight patient stays are included in this use subcategory, as are medical and dental laboratories, unless otherwise
Zoning Code
Page 190
University Heights PUBLI C REVIEW DRAFT – September 2, 2025
Zoning Code Page 191
University Heights PUBLIC REVIEW DRAFT – September 2, 2025
expressly indicated. Ancillary sales of medications and medical products are allowed in association with a medical, dental or health practitioner office.
An office for professionals, such as lawyers, architects, financiers, engineers, artists, musicians, designers, teachers, accountants and others who, through training, are qualified to perform services of a professional nature and where no storage or sale of merchandise exists, except as accessory to the professional services. Professional/Business Office uses are not Medical Offices or Artist Studios. Examples include corporate offices, law offices, architectural firms, insurance companies and other executives, management or administrative offices for businesses and corporations.
A place where entertainment activities occur completely within an enclosed structure for a fee, including but not limited to theaters, bowling alleys, arcades, skating rinks, escape rooms, pool halls, video and pinball parlors. An Indoor Commercial Amusement may include but are not limited to ancillary uses such as food and beverage sales and gift shops.
(21) Nightclub
See Ohio R.C. Ch. 4301.01(14), as amended.
(22) Bed and Breakfast
An owner-occupied property, other than a hotel, which offers lodging for paying guests and which serves meals to these guests and which contains one or more guest bedrooms and where facilities for food preparation are not provided in the individual guest bedrooms.
(23) Hotel/Motel
See Ohio R.C. Ch. 3731.01, as amended.
A building(s) and any associated open areas other than a street or required automobile parking space used for the display or sale of new or used automobiles, motorcycles, ATVs, recreational vehicles, light trucks, and trailers, to be displayed and sold on the premises, and where minor repair work and maintenance is done for those vehicles. This use does not allow for the storage of wrecked automobiles or the dismantling of automobiles or the storage of automobile parts or junk on the premises.
Zoning Code Page 191
University Heights PUBLI C REVIEW DRAFT – September 2, 2025
University Heights
REVIEW DRAFT – September 2, 2025
(25) Automotive Service
A building(s) and any associated open areas intended for minor repair or replacement of parts, tires, tubes, and batteries; diagnostic services; minor motor services such as grease, oil, spark plug, and filter changing; tune-ups; emergency road service; replacement of starters, alternators, hoses, brake parts; automobile washing and polishing; performing inspections; normal servicing of air conditioning systems, and other similar minor services for automobiles and similar light load vehicles.
(26) Automotive Wash
A facility where the primary or secondary function is washing motor vehicles either by production line methods or self-service equipment.
(27) Automotive Body Repair
A building, place, or facility that offers mechanical and body work on motor vehicles including straightening of body parts, body repairs, battery rebuilding, painting, welding, short term storage of automobiles not in operating condition, outdoor similar work on motor vehicles that may involve noise, glare, fumes, smoke, or similar impacts.
(28) Fuel Services
A building, place, or facility arranged, designed, used, or intended to be used for the primary purpose of dispensing gasoline, oil, diesel fuel, liquefied petroleum gases, greases, batteries, and other automobile accessories at retail direct to the on-premises motor vehicle trade provided that the above services shall not be construed to include major overhaul, the removal and/or rebuilding of an engine, cylinder head, oil pan, transmission, differential, radiator, springs, or axles, steam cleaning, body or frame work, painting, upholstering and replacement of glass. Automotive Fuel Services shall not allow automobiles, which are inoperative or are being repaired, to remain outside such service station for a period greater than seven days.
(c) Mixed Uses
(1)Live-Work Dwelling
A live-work unit is a dwelling unit that is also used for work purposes, provided that the "work" component is restricted to the uses of professional office, artist's workshop, studio, or other similar uses and is located on the street level. The "live" component may be located on the street level (behind the work component) or any other level of the building. The residential unit is occupied by the business owner or manager.
(2)Vertical Mixed-Use Building
Zoning Code Page 193
University Heights PUBLIC REVIEW DRAFT – September 2, 2025
A building with two or more different uses such as residential, office, retail, public, or entertainment uses. No residential use shall be allowed on the ground floor of a Vertical Mixed-Use Building. Example floor space configurations include but are not limited to:
Ground floor retail storefronts with upper floor apartment lofts;
A multi-floor building with retail on the ground floor, office on the second floor, and apartment/condo units on the remaining upper floors.
(d)Institutional/Public Uses
Assembly
(1)Assembly Hall
A building or portion of a building in which facilities are provided for civic, educational, political, religious land use, or social purposes. Events that typically occur within an Assembly Hall are weddings, conferences, concerts, parties, and live musical/acting performances.
(2)Cemetery
Land used or intended to be used for the burial of the dead and dedicated for cemetery purposes, including mausoleums and mortuaries when operated in conjunction with and within the boundaries of such cemetery.
(3)Club
See Ohio R.C. Ch. 4301.01(13), as amended.
(4)Religious Land Use
A structure, group of structures, or lands intended for regular gatherings of people to attend, participate in or conduct religious services and other related activities and associated accessory uses. Associated accessory uses may include religious instruction classrooms, church offices, counseling programs, private school, youth programs, parking, child and adult day care facilities, summer camps, recreational facilities, caretaker’s quarters, food bank, thrift shop, sale of religious items, and cemeteries.
Educational
(5)Library/Museum
An institution for the collection, display and distribution of objects of art, science, or library sciences, which are sponsored by a public or quasipublic agency open to the general public.
(6)School
A public or private educational facility offering instruction at the elementary, junior, and/or senior high school levels in the branches of learning and study required to be taught in the schools of Ohio.
Zoning Code Page 193
University Heights PUBLI C REVIEW DRAFT – September 2, 2025
Zoning Code Page 194
University Heights PUBLIC REVIEW DRAFT – September 2, 2025
Educational facilities may include but are not limited to ancillary uses such as playgrounds, ballfields, temporary classroom buildings, and amphitheaters.
(7)Technical School
An institution in an enclosed building in which the primary activities focus on teaching the skills needed to perform a particular job. Examples include schools of cosmetology, modeling academies, computer training facilities, vocational schools, administrative business training facilities and similar uses.
(8)University/College
An institution established for educational purposes offering courses of study beyond the secondary education level but excluding trade and commercial schools (see Technical School).
Government
(9)Essential Services and Utilities
Those daily services essential to preserving life, protecting health, ensuring public safety, and basic societal functioning. Typical uses include fire stations, police substations, water treatment facilities, electric stations, and the like.
(10) Governmental/Public Uses
Local, state, or federal government services or similar functions, that are not otherwise classified. Typical uses include health departments, courthouses, soup/food kitchens, mental health services, food pantries, and the like.
(11) Hospital
A facility providing medical or surgical care to patients and offering inpatient (overnight) care. A Hospital may include but are not limited to ancillary uses such as cafeterias, helipads, pharmacies, and gift shops.
(e)Recreational Uses
(1)Active Park/Recreational Facilities
Indoor or outdoor recreational pursuits, that involve cooperative or team activity, including those activities that occur on ball fields, sport courts, skateparks, ice rinks, and the like.
(2)Passive Park/Recreational Facilities
Parks and recreational pursuits, such as interpretive programs and trail systems that take advantage of geological, biological, or scenic resources located within the corporate limits.
(f) Wireless Telecommunication Facilities and Outdoor Antenna Uses
Zoning Code Page 194
University Heights
PUBLI C REVIEW DRAFT – September 2, 2025
Zoning Code Page 195
University Heights
REVIEW DRAFT – September 2, 2025
(1)Wireless Telecommunication Facility
A facility consisting of the equipment and structures involved in receiving telecommunications or radio signals from a mobile radio communications source and transmitting those signals to a central switching computer which connects the mobile unit with the land-based telephone lines.
(2)Wireless Telecommunications Antenna
The physical device through which electromagnetic, wireless telecommunications signals authorized by the Federal Communications Commission are transmitted or received. Antennas used by amateur radio operators are excluded from this definition.
(3)Wireless Telecommunications Tower
A structure intended to support equipment used to transmit and/or receive telecommunications signals including monopoles.
(4)Antennas
Any one or more of the following:
A. An outdoor antenna as defined in Section 1278.09(x), or any other signal-receiving device except dish type receiving antennas two or less feet in diameter, the purpose of which is to receive radio and/or television communication through air waves, radio waves, or light, or other signals bounced off of or reflected from satellites in earth orbit and/or other extraterrestrial sources, as well as microwave receivers.
B. A low-noise amplifier (LNA) which is situated at the focal point of the receiving component and the purpose of which is to magnify, store, transfer and/or transmit electronic or light signals.
C. A coaxial cable, the purpose of which is to carry or transmit such signals to a receiver.
(5)Receiver
A television set or radio receiver.
(6)Dish
That part of a satellite or microwave signal receiving antenna characteristically shaped like saucer or dish or tower or globe.
(7)Equipment Building
The structure in which the electronic receiving and relay equipment for a wireless telecommunications facility is housed.
(8)Lattice Tower
Zoning Code Page 195
University Heights
C REVIEW DRAFT – September 2, 2025
Zoning Code Page 196
University Heights
PUBLIC REVIEW DRAFT – September 2, 2025
A support structure constructed of vertical metal struts and cross braces forming a triangular or square structure which often tapers from the foundation to the top.
(9)Monopole
A support structure constructed of a single, self-supporting hollow metal tube securely anchored to a foundation.
(g)Accessory Items
(1)Accessory Building
A subordinate building, located on the same lot as the main building, the use of which is clearly incidental to and customarily found in connection with the main building or principal use of the property.
(2)Accessory Dwelling Unit
An attached or detached additional dwelling unit associated with a principal dwelling on the same lot or parcel of that principal dwelling. This use includes those uses referenced as carriage houses, granny flats, servant's quarters, and guard residences.
(3)Home Occupation
An occupation or business activity which results in a product or service and is conducted in whole or in part in a dwelling unit and is subordinate to the residential use of the dwelling unit.
(4)Drive-Thru Facilities
Any associated facilities related to a building opening, including windows, doors, or mechanical devices, through which occupants of a motor vehicle receive or obtain a product or service.
(5)Walk-Up Window
Any associated facilities related to a building opening, including windows, doors, or mechanical devices, through which customers and patrons receive or obtain a product or service.
(6)ATM
An automated device that performs banking or financial functions at a location remote from the controlling financial institution.
(7)Residential Parking Structure
A detached accessory structure or portion of the main building for the parking of automobiles of the occupants and guests of the dwelling.
(8)Nonresidential Parking Structure
A detached accessory structure or portion of the main building for the parking of automobiles of the customers and patrons of the premises. A Zoning Code Page 196
University Heights PUBLI C REVIEW DRAFT – September 2, 2025
Zoning Code Page 197
University Heights
REVIEW DRAFT – September 2, 2025
nonresidential parking structure may be an above or below grade structure. Any parking structure associated with a conventional apartment shall be considered a nonresidential parking structure.
(9)Outdoor Dining
An accessory dining space reserved for customers and patrons at a restaurant, brewery/distillery, hotel, or vertical mixed-use building.
(10) Outdoor Display
The outside arrangement of goods, materials, products, or other equipment on a lot for consumer sales.
(11) Outdoor Storage
The outside keeping of goods, materials, products, containers, or other equipment on a lot.
Zoning Code Page 197
University Heights PUBLI C REVIEW DRAFT – September 2, 2025