台北慈濟醫院ACP手冊

Page 1

病人自主權利法

預約一份愛的禮物 台北慈濟醫院 預立醫療照護諮商小組 製作
PatientRighttoAutonomyAct 預立醫療照護諮商手冊
1 ⽣ 命 ⼈⽣四亦即歉別⽽世上兩件事不 是順⼆是⾏所完整的「五⼈⽣」再加上了 回⼀⽣經的點滴想想哪的話沒想向誰對不 想別的⼼意想跟誰「我你」想何⾏下可盡 發揮把想法寫下來珍惜當下去實現 記屬於我們的共同回憶
2 預 ⽴ 療 宣 ⾔ 我的終我定 ⽣⼤事先 ⽇ 期 變 更 項 ⽬ 我是 我的⽣⽇ 年 ⽉ ⽇ 預⽴療⽇期 年 ⽉ ⽇ 參友 構單位台慈濟院預⽴療照團隊 預⽴療定書上傳⽇期 年 ⽉ ⽇ 預⽴療定書變更 台慈濟院預⽴療照團隊專線02-66289779轉8608 □ □ □ □ □ □ □ □ □ □ □ □ 年 ⽉ ⽇ 年 ⽉ ⽇ 年 ⽉ ⽇ 年 ⽉ ⽇ 年 ⽉ ⽇ 年 ⽉ ⽇ 療置 療置 療置 療置 療置 療置 療代理⼈ 療代理⼈ 療代理⼈ 療代理⼈ 療代理⼈ 療代理⼈
3 ⽬ 何 擇 「 療 代 理 ⼈」 15 ⽣命 1 預⽴療宣⾔ 2 識《病⼈⾃主利法》 4 稱定義 5 預約終三步 6 何動預⽴療定 7 維⽣命治療 8 ⼈⼯ 9 五種臨床件 10 改變意願或療代理⼈ 的 16 定期檢視預⽴療定 17 《病 ⼈⾃主利法》《寧 緩和療》的別 18 《病⼈⾃主利法》協助⾃ 的別 19 署的預⽴療定表單 20 何擇緩和療照場所 25 附
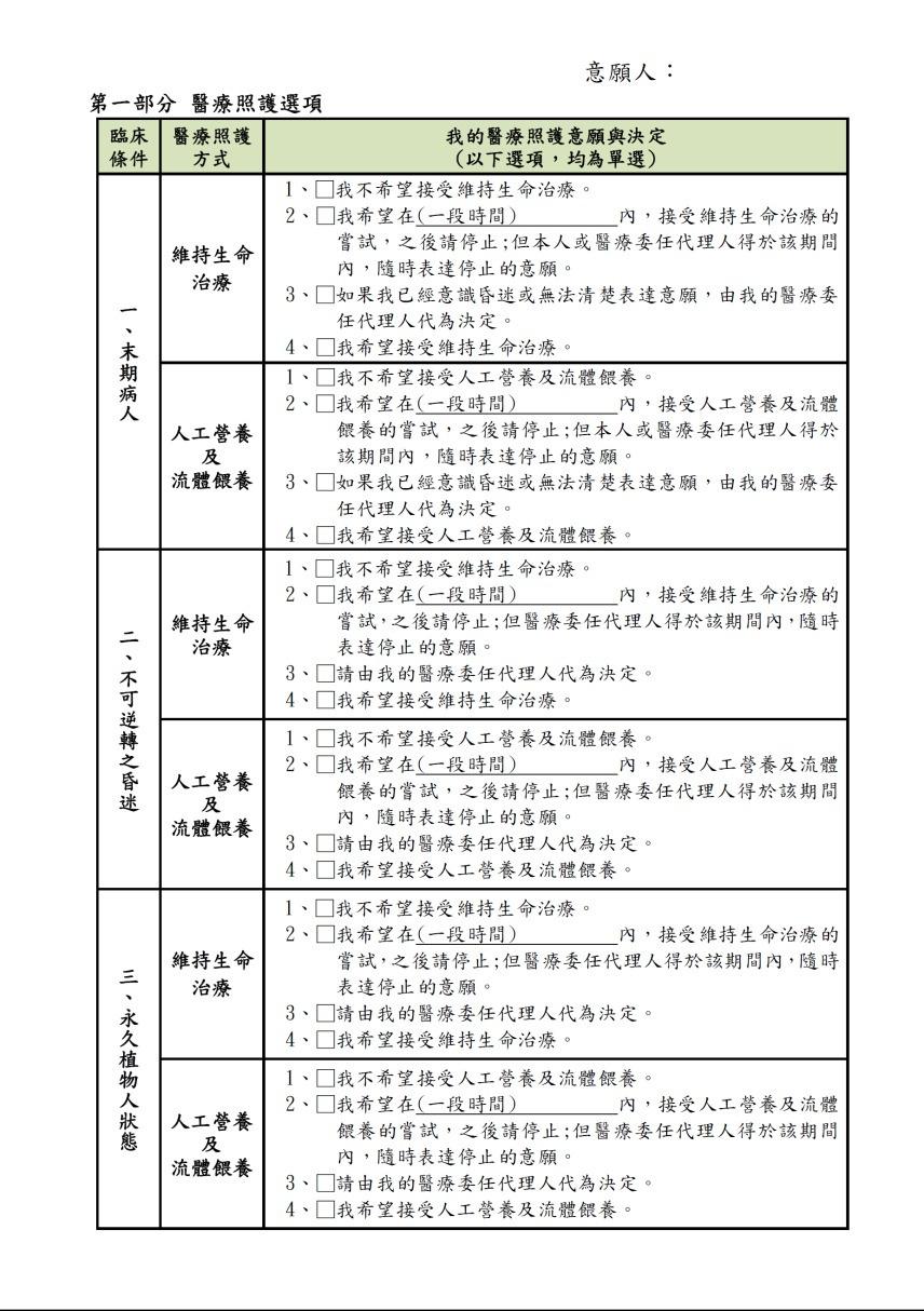
1 末期病⼈ 10 2 不可轉昏 11 3 永久植物⼈ 12 4 重度失智 13 5 其告重症 14 附
⼼⼿
提問
約台
預⽴
26
1細
⼯技巧 26
2半質質素
建議譜 28 附3
30 附 4
院 「
療照」 30 附5預⽴療定書 _ 附件
照終
31
4 識《病⼈⾃主利法》 促病關和 預⽴療定(AD) 預⽴療照(ACP) ⽴法神障知擇定 ⺠法定義之成年⼈⾏為⼒的⺠眾團隊⼆ 屬或療代理⼈就未來當⺠眾於定臨床件意識昏或 法楚表意願對於⺠眾應提供的當照⽅式⺠眾希 受或絕之維⽣命治療⼈⼯所⾏的溝 討 所⽣命都是獨 ⼆的每個⼈的價值更受重且被 障《病⼈⾃主利法》是基於樣的基本⼈應⽽⽣是我國 ⾸部 病⼈為主的法法中明確障每個⼈的知擇 定 當病⼈意識楚療團隊義告知病⼈病治療 項副作 ⽤不治療的果訊並協助病⼈做出擇 定包括停⽌ 除治療的定同確病⼈在意識昏法 楚表的終 意願都得法律的障貫同⺠ 眾應該家屬溝 ⾃⼰的價值⽣命末期擇免除家屬 代為的⼼理負並 免家屬間因意⾒不⼀⽽發⽣衝 病⼈家屬經由良性溝成治療⽅向的共識回重病⼈⾃ 主 ⾏原則⽽促病關和 ⺠眾就本⼈於「定臨床件」希受或絕之維⽣ 命治療(呼器洗⾎)⿐或 針 (⼈⼯)相關意願的書⾯定⽬「預⽴ 療 定」的法定格式沒包器官∕⼤贈財產照 式∕場 所事理事項我們⿎⺠眾家屬事先討論成共 識並⾏ 必的準
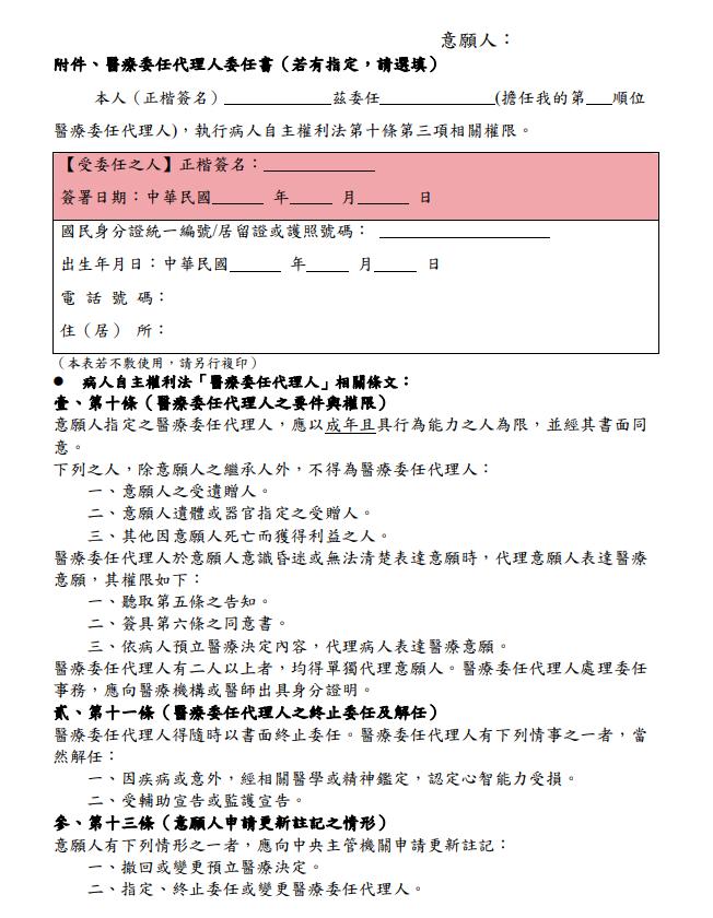
5 稱定義 (依《病⼈⾃主利法》) 療代理⼈ 預⽴療照 預⽴療定 意願⼈ ⼆的屬 維⽣命治療 ⼈⼯ 五種臨床件 Advancecareplanning,ACP Advanceddecision,AD ⺠法定義之成年⼈具完⾏為⼒ ◆⼆屬包括⾎ ◆⾎ 之 之⾎ 之⾎ 之 ◆受意願⼈書⾯於意願⼈意識昏 或法楚表意願代理意願⼈表 意願的⼈法律上療代理⼈ 其家屬先(病⼈意願為依) ◆⺠法定義之成年⼈具完⾏為⼒者 並經其書⾯同意可定五位但 不須五位到⿑其中 位就可定兩位 上較先順位者為準 ◆下之⼈除意願⼈之繼⼈不得為 療代理⼈ 意願⼈之受贈⼈ 意願⼈或器官定之受贈⼈ 其因意願⼈⽽得利益之⼈ 參⾒⾴8 參⾒⾴9 參⾒⾴10到⾴14 來源 台灣寧 照基⾦會
6
⾏ 準 署 預⽴療照 預⽴療照 預⽴療定 ◆ ◆ ◆ ◆ ◆ ◆ ◆ 法定參成員 ⺠眾本⼈團隊 或⼆屬(⾄少⼀ ⼈) 療代理⼈(建議) 討當五個定臨床件發 ⽣的療擇 具完⾏為⼒者 掛「預⽴療照」⾨診 並向詢⼝了相關法律規 定準事宜 療構核章 兩位⾒證⼈⾒證或 證⼈證 註記於健IC卡 可書⾯回或 更改「預⽴療定」 註 家屬在國或因 ⼯作 法參 可採⽤ 視訊或本 ⼈署明書⽅式參 但仍⿎⺠ 眾盡量家 屬參求 到溝之 效家屬者 可署 明書⽅式參 ◆
預約終三

明1 療團隊基於

或 其價值 或依 其專

意願 不願 意執 ⾏

7 何動預⽴療定 緩和療照 終 定臨床件之 發⽣ 2位相關專科師確診 緩和療團隊照會確 合定臨床件之⼀ 依預⽴療定受或絕 維⽣命治療 ⼈⼯ 確 預 ⽴ 療 意 願 ⼼甦呼 器 克 洗 洗 ⾎ 抗⽣ 素 為 定病⽽設 之專⾨ 治療 末期病⼈ 不可轉昏 永久植物⼈狀 重度失智 經政府告之重症 ⿐
除 或 停⽌療置依法不 得強療團隊執⾏ 療 團隊須協助病⼈轉主治 師
2 療團隊依法照病⼈ 署之「預⽴療定」除 治療成病⼈依法 享免責不負刑事⾏ 政責因所⽣之損 除故意或重⼤失且 病⼈預⽴療定者 不負賠償責
呼器 ⼼ 克 ⼼ 擊 洗 ⾎ 抗⽣素 維⽣命治療 何可⻑病⼈⽣命之必療措 ⼼甦械式維⽣⾎液製品為定病⽽設之專⾨ 治療重度所給予之抗⽣素 ◆ ⼼甦⼼⼼擊 ◆ 械式維⽣呼器克洗洗 ◆ 其維⽣療⾎抗⽣素 來源台灣寧照基⾦會 明1 只五種「定臨床件」發⽣才可依法定序絕或除治 療氧的細性病⼈治會很⾼仍應受 (俗稱)治療 明2 五種「定臨床件」未經⼆位相關專科師確定診斷或是暫 法完確定仍可受限療試亦即先受維⽣命治療 或⿐試性洗試受克治療效果繼續惡 ⽽確定診斷五種「定臨床件」再考除
8
(體外膜氧合)
9 ⼈⼯ 或其性措物⽔ ◆ ⼈⼯注⽔ ◆ ⿐ 來源台灣寧照基⾦會
10 五 種 臨 床 件 1 末期病⼈ 依「寧緩和療」定義為「罹患重傷病經⼆位相關專 科師診斷為不可治且學上之證期病⾏⾄ 已不可免者」 癌症病⼈ 已試所現⾏治療⽅式經師判斷效果不佳或 因副作⽤太⼤法受治療經兩位相關專科師診斷為末期病 ⼈另 末期病⼈為重的器官衰⼼衰衰呼 衰亦經兩位相關專科師診斷為末期病⼈ 來源台灣寧照基⾦會
11 2 不可轉昏 因部病變之續性重度昏 1. 因傷六個⽉上意識法 2. 因傷三個⽉上意識法 3. 明確學證確診部重傷難意識 故於意或病剛發⽣⾄診仍應依療常規予或 切理於上三⾄六個⽉期期經⼆位神經學相關 專科師確定診斷明確學證確診部重傷意識 的率常經⼆位神經學相關專科師確診則不受期 的限制 來源台灣寧照基⾦會
12 3 永久植物⼈ 因部病變之植物⼈狀 1. 因傷六個⽉上法 2. 因傷三個⽉上法 於期經⼆位神經學相關專科師確診 植物⼈常是⾃昏狀略步可睜開眼但是沒意識 且 沒知覺且常可⾃主呼不依呼器⿐ 經法定序停⽌⿐⼀須經⼆⾄三⾃往⽣ 中仍給予病⼈緩和療照因植物⼈沒意識且沒知覺 所停⽌⿐不會的覺 來源台灣寧照基⾦會
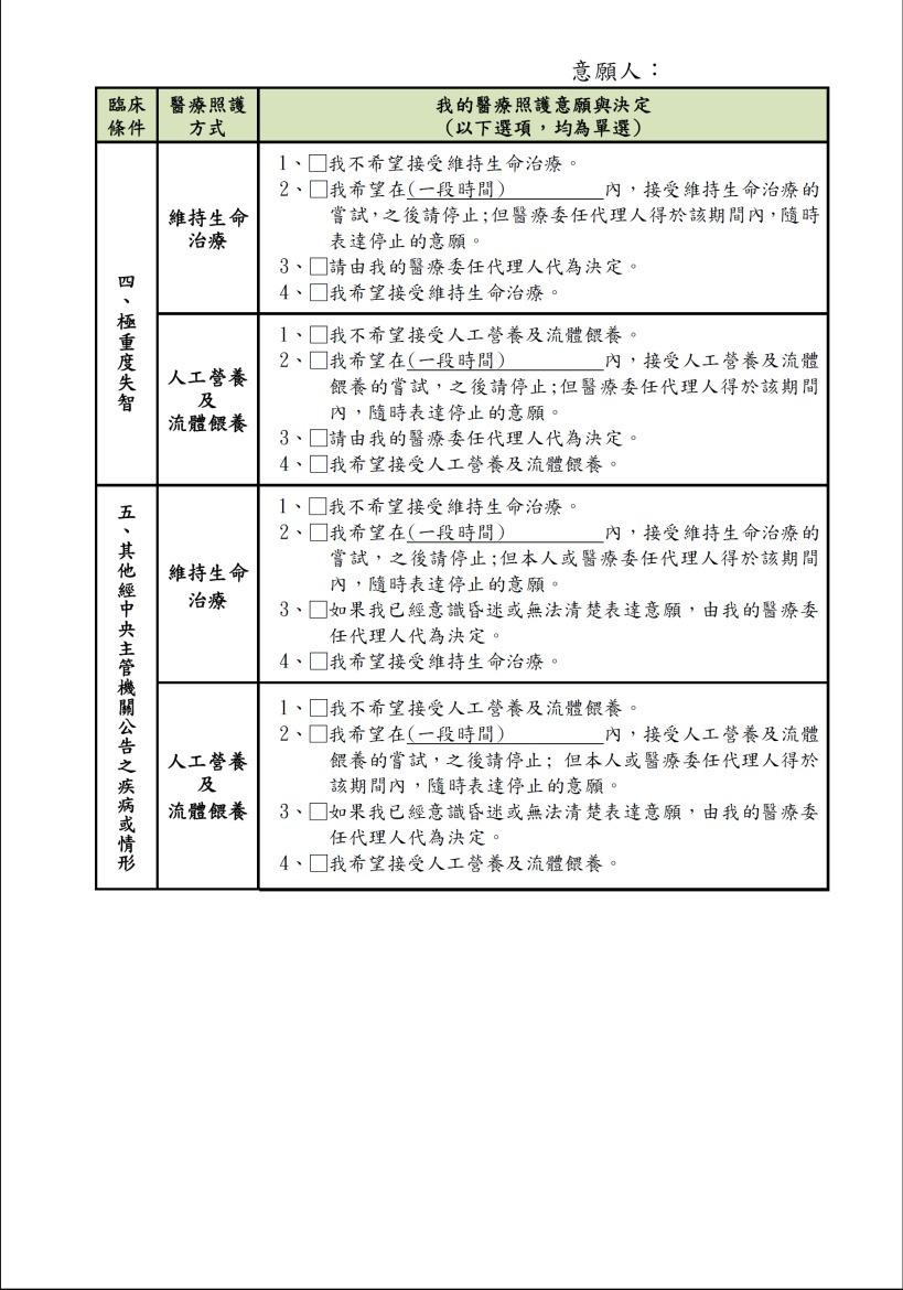
13 4 重度失智 失智度重續意識障⼤⼩便失法⾏⽣活⾃ 理學或⼯作 由⼆位神經或神學相關專科師確診 合臨床失智評估量表(CDR)三()上病⼈仍可 ⼿⼯原則上仍是繼續⼿⼯照病⼈失智症病⼈續 完失去或法⾃⼝可擇絕⿐但 是個重⼤的定必須在失智症病⼈仍可做定盡早家屬討 論成共識 註⽬部設預⽴療相關的院針對⾏為⼒損 的輕度失智症智障⼼病⺠眾提供個⼈由 具經 驗的團隊評估⺠眾⾏為⼒再定是否合署詳洽 各院⼝ 來源台灣寧照基⾦會
5 其告重症 其⾒病或重症衛福部告為準 本臨床件依衛福部於109年1⽉6⽇告為⼗⼀種110年 增⼗⼆種病合病主法告重症下所 ⼩ 性 動 作 協 障 (⼩縮症) 失症 發性 縮症 失症 性⾁ 縮 症 (漸凍⼈) (部)囊狀 纖 維症 傳性表⽪ 性⽔泡症 (泡泡) 線狀⾁病變 先天性發性 關攣縮症 亨丁頓⽒ 蹈症 縮性 側索硬症 (漸凍⼈) 裘⽒⾁ 型 Nemaline 來源台灣寧照基⾦會 14 原發性 動⾼
是我信的⼈
於我討論⽣病敏話題
當我陪伴在我
⼗了我的性格想法明⽩ 什事對我重
願意我的意願即使∕個 ⼈的想法我的意願不同是 代表我表意⾒
和我的家⼈朋友⼈員 良的溝互動 7. ⼒理我的家⼈朋友 ⼈員間的意⾒衝 8. 願意重並執⾏我的預⽴療定 9. ⻑期我的療代理⼈ 在預⽴療定書可定療代理⼈發或 定(定)未來的療照⽅式想 想哪⼈是想 和∕討論未來的療照定∕們的字填表 格並勾合的件再加出順序 (合件打勾(可) 填上⼼⽬中⼈ 關 來源臺市⽴合院《我的預⽴療定⼼願索⼿冊》 關 關 15
何擇「療代理⼈」 1.
2.
3.
4.
5.
6.
改變意願或療代理⼈的 改變意願或療代理⼈依現⾏法規不再預約 步 下 1. 到衛福部或台灣寧照基⾦會⾴下載並⽩的「預⽴ 療定書」或是絡院的個師(或相關⼯作⼈員)得 2. 依序署個⼈個⼈⾒證⼈重勾預⽴ 療定的四個項(部都是單題)或的療代理⼈ 書 3. 檢所正確性是否完整沒 4. 署的「預⽴療定書」「的院核章證明」回給 院的個師(或相關⼯作⼈員)依院⽅規定繳交上傳⼿續費 由個師重上傳⾄衛福部庫 5. 約⼆⾄三個⼯作天會收到衛福部知核的⼿訊 6. 到設辦預⽴療相關的療構更健IC卡 的註記 16
定期檢視預⽴療定 建議下5D狀況發⽣已署者必盡回檢視「預⽴ 療定」未署者則建議家⼈⼀預約預⽴療照 開討 論⽣⼤事 ⼀個 D 是 Decade(每⼗年)每⼗年檢視⼈⽣規畫包括 署或再檢視預⽴療定尤其是年輕的署者⼈⽣常本 來就很變改變想法很正常⽽學⼀直在步只在 預⽴療照⾨診溝 絕對是不的 ⼆個 D 是Diagnosis(診斷)當出現診斷病尤其 三個 D 是 Decline(下)當狀況年紀增⻑或 病變重預⽴療定是必的⼼平和家⼈討論儘早 為⾃⼰的終做擇交代 四個 D 是 Discharge(剛出院)是因為⽣病剛出院回家 五個 D 是 Divorce()年輕的署者結再或是 五D 是較重⼤的病由⽴下或再檢視預⽴療定定⼼ 境並規畫⼈⽣中的重 署或再檢視預⽴療定是的 往⽣應趕緊討論⽣(包療代 理⼈)或是為單的⾃⼰預⽴療照定 17
《病⼈⾃主利法》 《寧緩和療》的別 病⼈⾃主利法 寧緩和療 ⽤ 對 ⽤ 圍 障 制 1. 末期病⼈ 2. 不可轉之昏 3. 永久植物⼈ 末期病⼈ 4.重度失智 5. 其經主關告之重症 1. 維⽣命治療(何可⻑病 1.⼼甦 ⼈⽣命的療措) 2. 維⽣療(維⽣命 2. ⼈⼯(⽔∕) 但治療效果) () 1. 障末期病⼈終益 具完⾏為⼒者經預⽴療 2. ⾃⼰署意願書當 詢⾃⼰署預⽴療定 法表意願亦可 屬署同意書 來源台灣寧照基⾦會《寧照會訊》90期⾴15 18
《病⼈⾃主利法》 協 助⾃的別 「」是由師開⽅給予病⼈使⽤加但 常師不願意或不⼼採⽤強的⽅法⽬在我國仍為不合法 「協助⾃」則是師開但病⼈⾃⼰服⽤ 「病⼈⾃主利法」只是「回病⾃的」不予或除 為不或意義的療照措並重⾃⼰對於⽣命品質 的看法讓⾯臨重症的⽣命可⾃場⼀被學者為 絕療 師重病⼈意願不強 加療措⻑⽣命讓 各國普的 ⽣命回⾃終 普世⼈ =不加⼯⻑⽣命 師開⽴⽅準並提 國(瑞岡盛 供劑由病⼈⾃⼰服 頓⼤拿佛 ⽤ 加科羅拉 )瑞⼠加拿⼤ 德國 由⼈為病⼈⾜ 利 命的劑 哥倫亞加拿⼤ =加⼯縮短⽣命 協助⾃ 絕 療(病⼈ ⾃主利法) 明 ⾏國家 來源台灣寧照基⾦會《寧照會訊》90期⾴17 19 型
署的預⽴療定表單 個⼈基本⾒證∕證欄位 20
署的預⽴療定表單 想∕不想的療項 21
署的預⽴療定表單 預⽴療照構核章欄位 22
署的預⽴療定表單 療代理⼈書(附件) 23
署的預⽴療定表單 其照終項(附件) 24
何擇緩和療照場所 療團隊寧療(症狀制)的經驗但因床位較少可 床位求可於出院轉寧居家服 點為家屬⽅便照陪伴不受加病訪間的限制建 議⼀ 病的療團隊須寧療(症狀制)的經驗或是院 寧療團隊共同照 家屬必須⼯作或照⼈⼒受限可考轉構由專 ⼈員 協助照病⼈家屬可在下往視 除維⽣命治療或是停⽌⿐停⽌針之 較危的病⼈可在短間之往⽣⽽停⽌洗植物⼈或 重失智症相對較定患者可會經⼆⾄四左右才⾃往⽣ 段間仍應該給予病⼈緩和療照緩不症狀盡量 維病⼈舒⽣活品質 關於緩和療照場所下種項 病⼈想在家中照⾄往⽣希出院由療⼈員出診⾄家中 協助 家屬照可考項⽬雙臺市⽴合院(社 寧鵲計畫)台都診所診所⼀診所可協助在 療在終事評估照點療求 2. 轉寧病 3. 轉構 4. 在療在終 1. 轉出加病⾄ 病 25
附 附1細⼼⼿⼯技巧 1.擇病⼈喜的物⽤環境可家⼈或朋友⼀ ⽤增加⽤的度 2.盡量利⽤官的刺激視覺覺味覺 來刺激病⼈吞⼒ 3.讓病⼈在功較的 4.⼿⼯照者病⼈⾯對⾯坐常專 注免⼼不應⼀⼼⽤ 5.須為病⼈做⼝並潤濕⼝ 6.當位可因個⼈⽽異但原則上盡量讓病⼈ 直⽴約九⼗度⼦傾種 對⼤部病⼈來較可免被物到或是到裡 7.少量可減少每的物量間縮短 每⼀⼝的⼤⼩⼩於⼀盡量定定 量 8.注意物的形狀度濕度軟硬度沾黏度盡 可的質 26
9.給予較的⾼蛋⽩質⾼量⽅增加 素量的補會咳則可於⽅中添加增 劑 10.照者耐⼼免或強性每⼀⼝之 確病⼈⼝已沒物再下 ⼝ 11.照者應該經常提病⼈吞吃⼀⼝就吞 ⾄對 得的失智末期病⼈可 們再吞並⿎吞輕輕咳嗽 12.照者留⼼病⼈所發出的語⾔訊息了是 否吞困難或噎到的況 13.使⽤輔具容器單向或防墊 14.可病⼈的床頭抬⾼⾄少三⼗度且⾄少維 1⼩免物或 來源台灣家誌《⼀末期失智個之居家寧照經驗》2018 27

=⽩1/4=1/4 =稀1/2 =紅∕⾖1/4 =⽟ (中)1/3根=1 =3湯=⼦32個 =∕⼭∕南∕頭1/4 =各式⽣鮮∕∕100克 =濕⾖包1個(30克)=⾖20克 =⾖1杯(190ml)=⽑⾖50克 中 =雞蛋1顆=⾖腐1/2盒(140克) =傳⾖腐3格(80克) =百⾴⾖腐31厚(70克) =⾖腐80克=⼩⽅⾖⼲40克 =⾖⼲1/2(80克) =素3湯(80克) =鮮乳1杯(240ml) =4湯(30克)

司2(45克)

植物油1

=
主 乳品 ⾖蛋 明半質 鹹可吃到物原本的顆合吞功 較佳者⽽質則湯是所材攪打⾄細的狀 合吞功者 材主31蛋⽩質1植物油1到2鹽1克 (材的「1」下⽅表格) 何1 1材(可量) 蛋⽩質1克 ⽔ 合物5克 蛋⽩質2克 ⽔ 合物15克 蛋⽩質8克 ⽔合 物15克 8克 油 5克 蛋⽩質7克 ⽔ 合物3-5克 上材為 1 的量約 335-400 ⼤卡建議之間補 1 250 ⼤ 卡的 品⾜每⽇量求 每⽇蛋⽩質求約為「每⽄重 1-1.3 克」求⾼者可增加⾖ 蛋或的 量亦可煮的⽔⾖鮮代或額添加蛋⽩須限制蛋⽩質者 病或病患者則須注意勿量蛋⽩質 個⼈整洽詢⾨診 28
=
附2半質質素⽅建議譜

半質素

1.洗淨倒⾜量的⽔(⽔=16)⽤煮成

2. ⼩沸⽔(可住材的量)

3.材洗淨去⽪切放煮沸的⽔中中加 10-15 鐘⾄煮熟

4.煮熟的材⽔⼀同倒果汁中加鹽攪打1鐘

5.打碎的材植

2.

材的量)

3.材洗淨去⽪切放煮沸的⽔中中加 10-15

4.

⽩ 120克 50 克 ⽟ 60克 百⾴(1) 40克 ⼩⽩ 40克 植物油 7.5克 鹽 1 克 量 336⼤卡 蛋⽩質 9克 15克 ⽔合物 42克 纖維 4克 685毫克 鈣 82毫克
質素⽅做法
洗淨倒⾜量的⽔(⽔=16)⽤煮成
做法
1.
⼀⼩沸⽔(可住
鐘⾄煮熟
煮熟的材⽔ 同倒果汁中加鹽攪打5鐘勻 質
5.放植物油拌勻即可⽤
物油合即可⽤ 質完可於盛裝利⽤較⼤顆 來源台慈濟院科 ⾦ (1⼈譜成品約500ml) 半質(顆) 質(細) 29
附3提問 附4何預約台慈濟院「預⽴療照」 現場掛洽詢本院⼤櫃檯⼈員或是於⾃動掛掛 話掛撥⼈⼯預約專線(02)66286336(02)66289800 路預約掛址https://reurl.cc/RvMa0D ⼿APP掛 路預約掛QRcode 來源病⼈⾃主研中⼼ 現場掛話掛或路預約掛預約「預⽴療照⾨診」 30
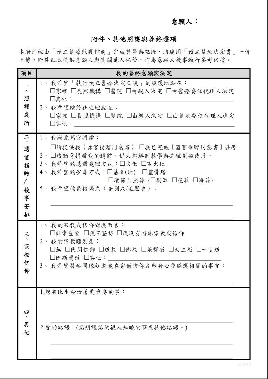
附5預⽴療定書_附件 其照終項(可試填寫) 本附件經由「預⽴療照」完成署紀同「預⽴ 療定書」 併上傳附件正本提供意願⼈其關⼈作為 意願⼈事執⾏參考依 ⼀ 照 所 ⼆ 贈 ∕ 事 項⽬ 我的終意願定 1.我希「執⾏預⽴療定之」的照點在 □家裡 □⻑照構 □院 □由⼈定 □由療代理⼈ 定 □其 2.我希臨終往⽣點在 □家裡 □⻑照構 □院 □由⼈定 □由療代理⼈定 □其 1.我願意器官贈 □提供我【器官贈同意書】 □我已完成【器官贈同意書】署 2.□我願意贈我的供⼤剖學病理剖驗使⽤ 3.我希的理⽅式□ □不 4.我希的⽅式 □()□ □環⾃ (□樹 □ □海)□依家⼈⽅便理為先考量 5.我希的喪禮儀式(告別式∕思會) 31
三 信 仰 四 其 1.我的或信仰對我⽽⾔ □常重 □我不堅 □我沒或信仰 2.我的別是 □ □⺠間信仰 □ □佛 □基督 □天主 □ 貫 □伊斯 □其 3.我希療團隊知我在信仰或⼼照相關的 事宜 1.⽣命活更重的事 2.的話語(想讓的⼈知曉的事或其話語) 的朋友 不論現在是健或病狀 都可思考⼀下 果⼀天於⽣命末期不可的昏 永久植物⼈狀重度失智 或其經政府告之重症 希受或絕哪療 32
關於⼆之屬⾄少⼀⼈療代理⼈ 應參預⽴療照之相關規定 病主法 9 意願⼈為預⽴療定應合下規定 ⼀經療構提供預⽴療照並經 其於預⽴療定上核章證明 ⼆經證⼈證或具完⾏為⼒者⼆⼈ 上在場⾒證 三經註記於⺠健險憑證 意願⼈⼆之屬⾄少⼀⼈療代理⼈應 參項⼀預⽴療照經意願⼈同意之 屬亦得參但⼆之屬失蹤或具事 由得不參 33 提供預⽴醫療照護諮商之醫療機構管理辦法 8 意願⼈⼆屬或⼆屬因失蹤 或具事由法參預⽴療照應由意願 ⼈書⾯提出法參之事由或檢具相關證明

【病人自主權利法】

預立醫療照護諮商手冊

ACPBOOK ACPBOOK

預約善終 為愛自主

資料來源 : 台灣安寧照顧基金會

台灣家醫誌 台北慈濟醫院營養科

協作 : 吳燕萍 / ACP團隊

臺北市立聯合醫院 病人自主研究中心

Turn static files into dynamic content formats.

Create a flipbook
Issuu converts static files into: digital portfolios, online yearbooks, online catalogs, digital photo albums and more. Sign up and create your flipbook.