Beavers in the Tamar

Page 1


17 July 2024

devonwildlifetrust.org

Holly Barclay Devon Wildlife Trust

• Beaver population status

• Beaver health screening

• Beaver management website

• Beaver dam assessment pack

• Beaver ready catchments

• Future plans

Protecting Wildlife for the Future

devonwildlifetrust.org

in Tamar Catchment (July 2024)

Protecting Wildlife for the Future devonwildlifetrust.org

Blue: Catchments where beavers present

Estimated number of territories: c20

Tamar beaver health screening

• Objective: To understand the health and status of wild beavers in the Tamar in the context of the uncertain origin of these animals.

• Animals sampled from sites across the catchment:

• physical examination (in situ)

• blood and faecal samples taken for analysis

• All animals visually healthy and field assessment confirmed Eurasian beaver (Castor fiber)

• Report expected late 2024/early 2025

Protecting Wildlife for the Future

devonwildlifetrust.org

New beaver management website:

• Contact details for local beaver management groups

• Intended as a resource for communities and land managers living alongside beavers.

• Information and resources on practical beaver management, including dam management, burrows, tree protection etc.

Protecting Wildlife for the Future

devonwildlifetrust.org

Photo: Sam Moore (@sam_alexander_photography)

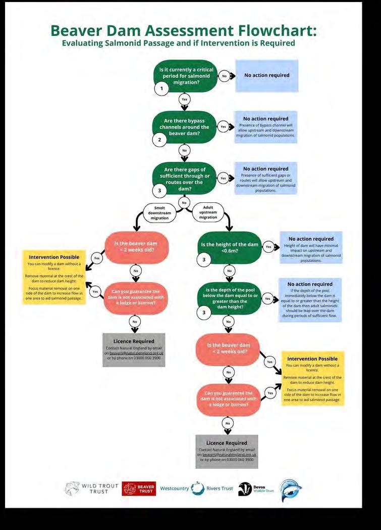
Beaver dam assessment for salmonid

passage

• Adaptation of the SNIFFER protocol for layperson assessment of the upstream and downstream passability of man-made dams and weirs by fish.

• Beaver Dam Assessment protocol will enable people to understand if beaver dams should be managed to facilitate fish passage.

• Intended for practitioners who are licensed by Protecting Wildlife for the Future

With thanks to project partners: Beaver Trust (lead), Wild Trout Trust, Atlantic Salmon Trust, Westcountry Rivers Trust, Devon Wildlife Trust. Expert input and support provided by Natural England, EA, NatureScot.

devonwildlifetrust.org

devonwildlifetrust.org

Photo: Sam Moore (@sam_alexander_photography)

Making space for beavers – our aims:

Make catchments beaver ready by incentivising landowners to provide riparian habitats with food and space for beavers

Make space for beaver wetlands by providing financial incentives for land managers who can accommodate the expansion of beaver wetlands

Photos: Westcountry Rivers Trust (L); Alan Puttock, University of Exeter (R)

Ground surveys and engagement with landowners to identify habitat enhancement opportunities – focusing on the Upper Tamar.

Note: This fieldwork does not just identify opportunities for beavers but also for other river and riparian habitat restoration.

Protecting Wildlife for the Future

Focus in the Upper East of the catchment: WFD failures and important water resources infrastructure.

Maps by Alan Puttock, University of Exeter

Funding

Public Funding Streams:

Sustainable Farming Incentive (SFI)

Countryside Stewardship

Landscape Recovery

England Woodland

Creation Offer (EWCO)

Farming in Protected Landscapes (FiPL)

Private Funding Streams:

Offsets

e.g. Biodiversity

Net Gain (BNG)

Corporate Social Responsibility (CSR)

Private donations/grants

Payments for Ecosystem Services (PES)

Protecting Wildlife for the Future devonwildlifetrust.org

• Continued offer of support to land, forestry, fisheries managers requiring advice and guidance on beaver management

• Training opportunities for practitioners working in catchment: 3rd Oct and/or 9th Oct

2024. Please contact Matt Holden (beavers@devonwildlifetrust.org) if you’re interested.

• Developing work to support landowners through green finance programme

• Building the science and evidence base on beaver impacts and opportunities

• Calling for clarity on the status of the Tamar beaver population

Protecting Wildlife for the Future devonwildlifetrust.org Our future work in the Tamar:

Turn static files into dynamic content formats.

Create a flipbook
Issuu converts static files into: digital portfolios, online yearbooks, online catalogs, digital photo albums and more. Sign up and create your flipbook.
Beavers in the Tamar by Westcountry Rivers Trust - Issuu