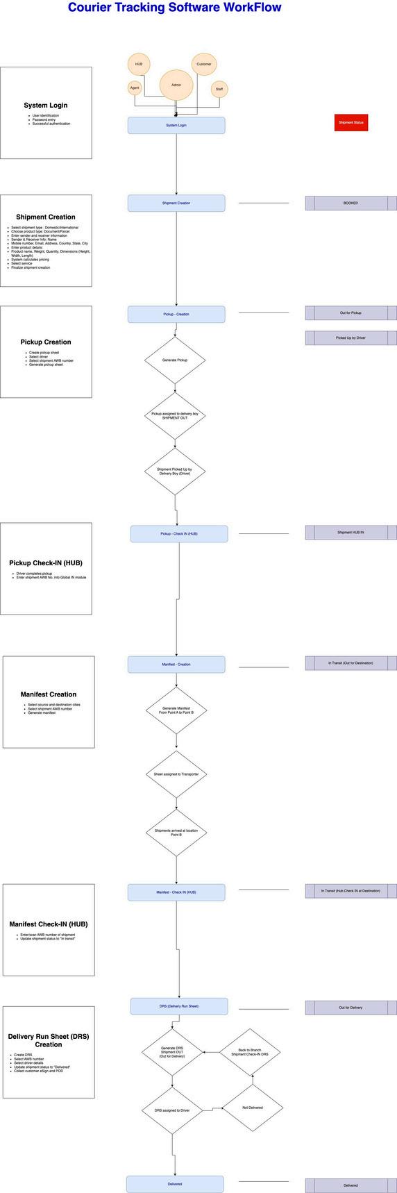
Explore the step-by-step workflow of our Courier Software Version 8 through a detailed flowchart. From order placement and tracking to delivery and payment processing, see how our system streamlines logistics efficiently.
More info to visit: https://www.couriersoftwares.com/product/online-courier-management-software-v8.html