VTI Short presentation

Page 1


Swedish National Road and Transport Research Institute

VISION An efficient, green and safe transport system

MISSION

VTI is a research institute commissioned by the Swedish Government to conduct research and development within infrastructure, traffic and transport systems. We strive to ensure the achievement of the Swedish transport policy objectives by continuously improving the knowledge of the transport sector.

THE SWEDISH PARLIAMENT, GOVERNMENT AND AUTHORITIES

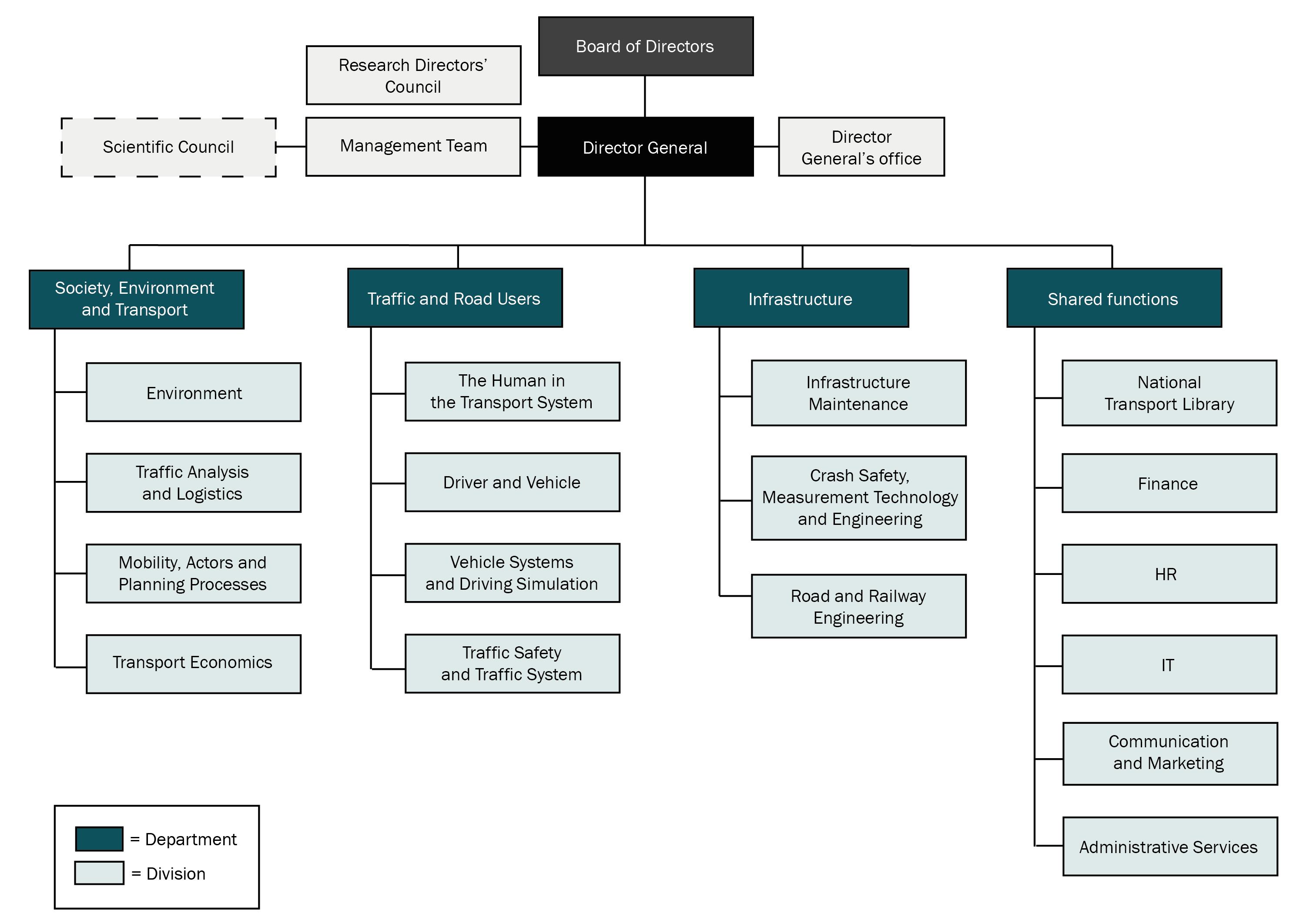
ORGANISATION

THE VTI TEAM

• 248 employees - 48 % women 52 % men

• 21 associate professors

• 7 professors

• 30 doctoral students annually

76 % of R&D staff have a Licentiate or Doctoral degree

OUR LOCATIONS

Gothenburg

Stockholm

Lund
Linköping
Skellefteå

VTI´S ROLE IN THE SWEDISH RESEARCH AND INNOVATION SYSTEM

• Nationally aggregated expertise within the field of transport research.

• Tailored research that is applied in practice.

• A broad, multidisciplinary research focus covering all aspects of the transport sector.

• Long-term knowledge development and the establishment of specific research environments and equipment within the field of transport.

• Emphasis on collaboration and the attainment of practical research results.

• Leadership and collaboration within strong networks of European and international transport research institutes and organizations.

OPERATING PRINCIPLE

• VTI is a broad-based and customeroriented institute for internationally prestigious research

• VTI continuously improves knowledge of the transport sector in order to secure an effective and sustainable provision of transport services in the long term

• VTI works on commission within both private and public sector

• VTI operations cover all modes of transport

SCIENTIFIC PUBLISHING (Annually)

• 100-120 scientific articles in international journals.

• 60-70 reports (VTI's own peer-reviewed report series)

• 250,000 downloaded publications

• 74% of publications open access

UNIQUE RESEARCH EQUIPMENT

Open - Accessible - Publicly funded

VTI have, in many ways, unique, proprietary equipment within, for example, simulation, measurement and testing. Using our own equipment, we can produce and deliver independent, high-quality research data. This combination makes us a prominent actor both nationally and internationally.

Internationalization

The European Conference of Transport Research Institutes

The Forum of European Road Safety Research Institutes

International networks and collaborations

• FEHRL – Forum of European National Highway Research Laboratories

• ECTRI – European Conference of Transport Research Institutes

• FERSI – Forum of European Road Safety Institutes Research

• HUMANIST – Virtual Centre of Excellencee

– European Network for Research on Human Factors in Transport

• NVF – Nordiskt Vägforum

• World Road Association – PIARC

• TRB – Transportation Research Board

• GRSP – Global Road Safety Partnership

• ISO – International Organization for Standardization

• CEN – European Committee for Standardization

• ITF – International Transport Forum

• IRTAD – International Traffic Safety Data and Analysis Group

• ERPUG – European Road Profile Users’ Group

Focus

collaboration and research results that are utilized.

vti.se

Turn static files into dynamic content formats.

Create a flipbook
Issuu converts static files into: digital portfolios, online yearbooks, online catalogs, digital photo albums and more. Sign up and create your flipbook.
VTI Short presentation by VTI, Statens väg- och transportforskningsinstitut - Issuu