

L O W E R S C H O O L P A R E N T H A N D B O O K

![]()


L O W E R S C H O O L P A R E N T H A N D B O O K


IwouldliketotakethisopportunitytowelcomeyoutoUppinghamCairo.At UCwetakeparticularprideincaringfortheindividualneedsofourchildren andrecognisethatthisisbuiltverymuchonthecommitmentandskillsofour staffandthesupportofourparents Thesuccessoftheschoolandthewellbeingofitspupilsdependsonco-operation,trustandrespectbetweenall membersofourcommunity
ThisParentHandbookisdesignedtoprovidethespecificinformationyou needasyouprepareforyourchildtojoinus,aswellasprovidingageneral overviewoflifeatUC.
Ihopethatyouwillfindthehandbookusefulandthatithelpsyouandyourson ordaughtertoquicklyfeelpartofourwonderfulcommunity
Headmistress
Uppingham Cairo

I wish you a warm welcome to Uppingham Cairo. We are thrilled to welcome you and your child.
The start of Lower School marks an important milestone in a child's life. At Uppingham Cairo we are dedicated to creating a happy, safe, and stimulating environment where every child is recognised as an important individual and supported to grow.
This handbook provides detailed information regarding the school's structures, processes and procedures. It should help you to feel confident to support your child in navigating their first term and beyond.
I look forward to meeting you and working together to nurture independent, confident, considerate, and responsible young people.
Natasha Alexander Head of Lower School Uppingham Cairo
Introduction
AnoteonUPPCNetandTheParentPortal1
ContactDetails2
AbouttheSchool3
SchoolLeadership3
TheLowerSchool4
CollectionattheEndoftheDay5
Breakfast 5
Academic Matters
AcademicMonitoring6
IntroductionEvenings6
Parents'Evenings6
Reporting6
LearningDevelopment:EAL7
Library7
Prep(Homework)8
LearningDevelopment:SEND8
Pastoral Care and Wellbeing
Introduction9
Accidents10
Behaviour10
RewardsandSanctions10
Commendations,MeritsandHousepoints10
SafeguardingChildren11
SupervisionofChildren11
SuspensionandExpulsion11
General Information
Admission12
AdverseWeather12
AttendanceandAbsence12
Complaints12
CommunicationwithParents12
ContactingOtherMembersofStaff13
Food13
HeadLice13
Illness13
Collectingpupilswhoareunwell13
TowhomshouldIspeak?14
Latearrival/signingout15
LostProperty15
Medication15
ParentPortalandUPPCNet15
Newsletters15
Policies15
TheParents'Circle16
SchoolDiary16
SchoolUniformandDressRegulations16
SecurityandSafety16
SpeechDay17
StationeryandPencilCases17
Taxis17
TimesoftheSchoolDay18
Operational Matters
Fees19
HealthandSafetyorFireRelatedMatters19
Catering19
BreakTimeTuck19
BirthdayCelebrations20
Nuts20
Water20
ParkingandDrivingontheSchoolSite20
PersonalProperty20
Co-Curricular & Enrichment
Co-curricularactivities21
EducationalDayVisits21
TheHouses21
IndividualMusicLessons22



The Parent Portal
Whenwetalkabout'TheParentPortal'wearereferringtoSchoolBase, ourSchoolManagementInformationSystem(specialistdatabase) In theParentPortalyouwillfindyourchild'sreports,makeappointments forParents'Eveningandupdateyourpersonaldetails.TheParentPortal isonlyforparents,andparentsreceivetheirloginwhentheyaccepta place.Ifyouhaveforgottenyourlogindetailspleaseletusknow.

AtUppinghamCairo,andinthishandbook,werefertoourVirtual LearningEnvironmentasUPPCNet UPPCNetcanonlybeaccessedby UCparents(andolderpupils)viaasecureindividuallogin Fireflyisthe mainplatformweusetoshareinformationwithparents,staffandolder children.Itiswhereyoucanfindoutmoreaboutthecurriculum, downloadforms,seephotographsofthechildrenlearningandsoon.Itis alsotheplatformthatweusetodeliveronlinelearningifnecessary. LoginsaresenttonewparentsshortlybeforetheirchildstartsatUC

Headmistress
MrsEmmaWebb
Head of Lower School
MissNatashaAlexander nalexander@uppinghamcairo.com
Finance Team accounts@uppinghamcairocom
Head of PE, Competitive Sports and Co-Curricular Activities
MrLiamHucknall
lhucknall@uppinghamcairocom
Head of Music
MrIanHockley
ihockley@uppinghamcairo.com
Head of Learning Support & Master of the Scholars
DrArthurFirkins afirkins@uppinghamcairocom
Address UppinghamCairo NEWGIZA
KM22Cairo-AlexRoad
First6thofOctober
GizaGovernorate
1584 School Reception +201012777777
info@uppinghamcairocom
Admissions +201070222222
admissions@uppinghamcairocom
School Shop +201070222222
Website https://uppinghamcairo.com

Ouraimistoworkwitheverychildtobringoutthebestinthem;we buildindependenceandtheskillstoworkcollaborativelysothatour childrengrowaslearnersandaspeople Yoursonordaughterwillbe encouragedtothinkforthemselves,tobeambitious,resilientand resourceful Theschoolisahappy,safeandstimulatingplacewhere everyboyorgirlisanimportantindividual.
Ourapproachandteachingfromtheoutsetisdesignedtogivethe messagethatlearningisfunandthathowwebehavematters. Emphasisisplacedonconcernandrespectforothers,andonour responsibilitiesasmembersofacommunity Weworktobuildselfesteeminourboysandgirlssothattheygrowintoconfident, compassionate,accomplishedandwell-roundedyoungpeoplewho leaveusexceptionallywellpreparedforthenextphaseoftheir education
TheHeadmistressholdsoverallresponsibilityforUppinghamCairoin allitsdepartmentsandprovideshighleveldirection,alongsidethe Board,throughlongtermstrategicplanninganddevelopment
TheHeadoftheLowerSchoolisresponsibleforthedaytoday runningoftheLowerSchoolandmakesasignificantcontributionto planninganddevelopmentasamemberofthewholeschool ExtendedLeadershipTeam.
TheHeadofLowerSchoolissupportedbythewholeschool ExtendedLeadershipTeamwhichincludestheAssistantHead (Development&Compliance),HeadofJuniorSchool,Headof LearningSupportandMasteroftheScholars,DirectorofAdmissions andtheDirectorofSportandEnrichment

Introduction
TheLowerSchoolismadeupofthe1stForm,2ndFormand3rdForm ChildrenjointheLowerSchoolwhentheyareaged11andmove automaticallyintotheUpperSchoolwhentheyareaged14
IntheLowerSchoolweaimtogivethechildrenthebestpossiblestart totheirSeniorSchooleducation.Werecognisethatthisisacrucial stageintheiracademicandpersonaldevelopment,astheymove beyondtheirJuniorSchoolyearsandgrowbothinindependenceand confidence OurfirstpriorityistohelpthemsettlehappilyintoSenior Schoollife,andtoofferencouragementandsupportastheymakethis importanttransition
Likeyou,wewantallourchildrentoloveschoolandlearning,andtodo theirbest;allkeylessonsforlife IntheLowerSchoolweworkto provideafirst-class,all-roundacademiceducationinthehappiest, mostnurturingandliveliestofatmospheres Thisapproachhelpsthe childrentogrowintoindependent,confident,considerateand responsibleyoungpeople,learningtovaluetheirworkandenjoytheir talents,aswellasappreciatingthoseofothers.
TheroleofthePersonalTutoriscrucialtoboththeacademicand pastoralcareofthechildren Regularcommunicationwithparentsis anessentialpartofthiscareandformsthebasisoftheclose partnershipweendeavourtobuildwithparents
Forms
ThepastoralcareofthechildrenintheLowerSchoolisthe responsibilityoftheirPersonalTutor,whoshouldbeyourfirstpointof contactinallmatters
Parentsarewelcomeinschoolatanytime,butintheLowerSchoolwe expectourchildrentocomeintoschoolindependentlyeachmorning
StaffareonhandtosupervisethechildrenintheGardensfrom 800ameachmorningbeforethebellgoesforthestartofthedayat 820am IntheLowerSchoolitisparticularlyimportantforthechildrenthat theyarrivepunctuallyeachday Theyhaveaverybusydayaheadand itisneveragoodstarttoarriveflusteredandlate!
Childrenarrivingafter8.20ammustbesignedinattheReception deskinthe1584building.

TheformalschooldayintheLowerSchoolfinishesat330pm
Weaskparents/carerstocollecttheirsonordaughterpunctuallyat theendoftheschoolday,iftheyarenotattendingco-curricular activitiesorparticipatingintheDayBoarderprovision
Parents/carersmustinformtheschoolbyemailifsomebodydifferent iscollectingtheirchild,evenifitisanotherparentintheclass.Without authorisationfromthechild’sparent,wearenotabletoreleaseachild intothecareofanotheradult.
TheSchool‘UncollectedChildrenPolicy’appliestoallchildrenwho arenotcollectedattheendoftheschoolday Thefullpolicycanbe foundonUPPCNet
AtUCweunderstandthatbusyfamilyandprofessionallivesmean thatitmightbeusefulforsomefamiliestohavetheopportunityto droptheirsonordaughteroffatschoolearlyinthemorning
BreakfastisavailableforallchildrenwhoareDayBoarders The childrenareabletoenjoyahealthyandbalancedbreakfastwitha varietyofdifferentoptionsavailableeachday
UppinghamCairostafflookafter,andeatwith,thechildrenduring breakfasttoensurethattheyhaveacalmandnutritiousstarttothe day.

Pupilprogressandattainmentaremonitoredregularly.Equally,a pupil’sapproachtolearningismonitored.Weoperateanintelligent approachtotrackingthisprogress,understandingthatprogressisnot alwayslinear Wehavevariouslevelsofinterventionandsupportin place,rangingfromsupportsystemsusedbyPersonalTutorsto interventionsledbytheLearningSupportDepartment Suchsupport systemsaredesignedtosupporteverysinglepupiltoachievetheir potential
Introduction Evenings
ParentsofchildreninallyeargroupsareinvitedtoanIntroduction EveningatthebeginningoftheWinterTerm.Thisprovidesparents withtheopportunitytomeetwiththeirsonordaughter’sPersonal Tutor,aswellastheirspecialistteachers,andtohearabouttheyear ahead.
We hold two Parents’ Evenings per year. The School operates an appointment based system and parents book appointments online using our Parents Evening System Information is communicated closertotheParents'Eveningforeachyeargroup
Over the course of an academic year, parents receive a number of reports A report consists of grades and comments In the 1st Form and 2nd Form, written Interim Reports in core subject areas are provided at the end of the Winter Term, and Full Reports are provided attheendoftheSummerTerm
In the 3rd Form, the pupils move onto the Review System, with ongoingreviewssharedwithparentsandpupilsevery6-7weeks.
All reports are made available through the Parent Portal (SchoolBase) We do, of course, monitor progress carefully and are proactive in contactingparentsatothertimesshouldissuesarise

PupilsarescreenedfortheirproficiencyofEnglishduringthe entranceassessmentsandagainonarrivaltoUC Thevastmajorityof pupilsidentifiedasinneedofEnglishlanguagedevelopmentwill receiveoneoftwolevelsofsupport:immersionandsupportthrough anadaptedcurriculuminclassorEALsupportthroughEALcocurricularclubswheretheirlevelofEnglishproficiencyisdeveloped andsupported.Insomecases,one-to-onelessonsmayberequiredin ordertoensurethepupilisabletofullyaccessthecurriculumand maketheprogressweexpect.Additionalchargesareonlymadefor specialistone-to-onetuitionwhichistailoredtopersonalneeds,and thesevaryaccordingtothelevelofneedandsupport
Library
TheThringLibraryprovidesawiderangeofresourcestosupport pupils’studiesandencouragereadingforpleasure Theseincludea fictionlibraryandawell-stockedcollectionofnon-fictionbooks
Textbooksandlibrarybooksareissuedtochildrenonloan Any damageorlosswillincurcharges

AtUppinghamCairo,homeworkiscalled'Prep',andformsan importantpartofthepupilexperienceatUC PrepforourLower Schoolchildrenisthoughtfullyassignedandappropriatelybalanced It isdesignedtosupportboththeiracademicdevelopmentandtheir studyskills Prepreinforcesclassroomlearning,consolidating conceptsandskillstaughtduringtheschoolday,whichhelpswith long-termretentionandunderstanding
Prepencouragesself-discipline,timemanagement,and organisationalskills,allofwhicharevitalforacademicprogressionand personalgrowth.Italsoextendslearningbeyondtheclassroom, providingopportunitiestoexploretopicsingreaterdepth,fosteringa deeperinterestinacademicsubjectsandencouragingalovefor learning Furthermore,itenablesourpupilstolearntotake responsibilityfortheirworkandtounderstandtheimportanceof meetingdeadlines,instillingasenseofaccountability
Prepalsooffersteachersvaluableinsightsintotheirpupils' understandingandprogress,allowingforassessmentofindividualand Formperformanceandenablingtargetedfeedbackandintervention whennecessary
Whilstitremainstemptingtohelp,pleaseallowyourchildtocomplete theirPrepindependently.Itisimportantthatweunderstandwhat theycanandcannotdoontheirownsowecanplanthenextstepsin theirlearning.
UppinghamCairo’sLearningSupportPolicyandEALpolicycanbe foundonUPPCNet ParentsareaskedtoinformtheHeadofLearning SupportofanydiagnosedLearningNeedsorDisabilitiesandiftheir sonordaughterhasbeenreceivingextratuitionatapreviousschool beforetheirentrytoUC
Wecarefullymonitortheacademicprogressofeverychild Every childisdifferent,anditisperfectlynormalforchildrentostruggle everynowandagain.Usuallyalittleextracareandsupportisallthat theyneedtogetbackontrack.However,shouldanysignificant learningdifficultiesbecomeapparent,parentswillbeinformedright awayandindividualassessmentswillbeoffered.Intheeventthat extratuitionisappropriate,thisisnormallytaughtone-to-oneorina smallgroup Whereapupilhasadiagnosedspecificlearningdifficulty,suchas dyslexiaordyspraxia,theHeadofLearningSupportwillcontact parentsbeforeentrytodiscusswhetherindividualtuitionshouldbe providedfromtheoutset Evenwherethisisnotdeemednecessary, monitoringbytheHeadofLearningSupportwilltakeplace throughoutthepupil’scareeratUppinghamCairo
Thosewithaspecificlearningdifficultywillnormallybeplacedonthe School’sconfidentialLearningSupportRegister,unlessparents specificallyrequestotherwise.

Thepastoralcareandwellbeingofourpupilsisattheveryheartof everythingwedohereatUppinghamCairo Weareheretoguide, advise,supportandencouragethemthroughthechallengingaswell asthehappytimes Wearealsoheretoinspirethemtoachievetheir verybestandtogivebacktosocietyandtoeachother Whenthey leavetheSchoolweensuretheyarewellbalanced,decentand generoushumanbeings,preparedandreadytomakethemostofall thattheworldhastoofferandreadytofacethechallengeslifewill present.
ThestrengthofthepastoralsystematUppinghamCairoliesinthe communityandthestaff,whoaretrainedinandpassionateaboutthe pastoralcareof ourchildrenandintheenvironment,thebuildings, groundsandfacilitieswhichcreatesuchawonderfulandcalmplace tostudy
AtUCourpupilsleadbusy,happyliveswithafulldayinschool,and withcommitmentsforsomeoutofschoolaswell Wearecarefulto ensurethatthedemandsplacedonourpupilsaremonitoredand balancedifnecessarybytheirPersonalTutor.
Differentpupilsrespondindifferentwaystopressureand expectationsandthereforeitisimportantthateachpupilistreatedas anindividual Equally,itisimportantthatpupilshavesomerelaxation timeathomeinordertogivethemachancetorestaheadofanother busyday
Insuchaclose-knitcommunitythereis,ofcourse,aneedfor guidanceandboundaries Allparentsareremindedoftheschool rules,whichcanbefoundonUPPCNet
Please note that pupils are not permitted to use or access mobile phones whilst on the Uppingham Cairo campus, and staff are not permitted to use or access mobile ‘phones in front of the pupils.
Pupilsarepermittedtobringmobilephonestoschool,aswe understandthatparentsmaywishtheirsonsordaughterstohave accesstothesedevicesonthewaytoandfromschool However, thesedevicesareplacedinsecureYondrpoucheswhentheyarrive atschoolsotheycannotbeaccessedduringtheday.Pleaseseethe mobilephonespolicyforfurtherdetailsoftheverygoodreasons behindthispolicyandhowitisenforced.Ifyouneedoursupportor adviceinhelpingyourchildwiththeseexpectationsathomeplease justletusknow Wehaveyearsofexperiencehelpingchildrenwho resisttheremovaloftheirdevices!
Inaddition,inordertoassisttheboysandgirlsinachievingbalance intheiryounglives,theSchoolrecommendsthatpupilsinallyears, should:
Haveaminimumeighthourssleepeverynight
Eatthreenutritious,balancedmealseveryday
Nothaveaccesstotheinternet/mobilephonesaftercertain times(andcertainlynotforthehourbeforebedtime)
Havelimitedaccesstoelectronicdevicesgenerallythroughthe week
Notbesociallyover-committedduringtheweek
Ensuretheyparticipateinsportorexerciseregularlythrough holidayperiods-atleastonehourperdayisrecommended Maketimeforreading


TheSchoolMedicalCentreismanagedbyourfullyqualifiedfulltime SchoolDoctor,aswellateamof Matrons(nurses).Amemberofthe medicalteamisondutyatalltimeswhentheschoolisopenand,in addition,teachersandsupportstaffreceiveregulartraininginfirstaid WehaveanarrangementforemergencycarewiththeRoyal BromptonHospitalwhichislocatednexttotheschool TheSchool FirstAidPolicycanbefoundonUPPCNet.
Insummary:
Allincidentsthatleadtoinjuryarerecordedelectronicallyand treatmentisprovidedbyafullyqualifiedMatronortheSchool Doctor.
IftheSchoolDoctorfeelstheinjuryisatallseriousthenthe emergencyservicesarecalled Ifemergencyservicesarecalledor itisfeltthatthechildshouldattendhospital,parentsareinformed Behaviour
Thewayweworktopromotepositivebehaviourinallourchildrenis setoutintheBehaviourandAnti-BullyingPolicydocumentswhich areavailableonUPPCNet ExtractsincludingSanctions, SuspensionsandExpulsionsarereproducedbelow
OurSchoolRulesstateclearlyhowweexpectourchildrentobehave sothattheboysandgirlsandstaffareabletoenjoylearning,teaching andlifeinschool
Werecognisetheneedtobalancerewardsandencourgementwith sanctionstoregisterdisapprovalofunacceptablebehaviourandto maketheschoolasafeandhappyplace Theuseofsanctionsisa rarelyusedfinalstrandofourstrategytodevelopinourboysandgirls anunderstandingofhownegativeandinappropriatebehaviour impactsuponthemselvesandothers
. Weseektomotivateourboysandgirlstodotheirbestinas manywaysaspossible Childrenarenominatedbytheir teacherstoshowtheHeadmistress anypieceofworkthatdisplays particularachievementforthatindividualchild Theyareawardeda commendationandtheirachievementisrecordedontheirelectronic pupilrecord.

Ingivingawardsandpraise,wearelookingtorecogniseandcelebrate personalbests Inthiswayallourchildrenhaveachancetoshineand havetheireffortsandachievementrecognised Childrenareawarded HousePointsforhelpfulbehaviourandapositivecontributionto schoollife Thesearetotalledattheendoftheschoolyearandthe winningHouseisawardedtheHouseCup
ChildrenareawardedMeritsforacademiceffortandachievement A runningtotalofmeritsiskeptthroughoutachild'stimeat UppinghamCairoandtheyareawardedMeritbadgesand certificatesforreachingparticularmilestones.Forexample,20merits =redbadge,40merits=pinkbadgeetc.
Safeguarding Children
Whendealingwithmattersrelatingtochildprotectionand safeguarding,ourpolicyistofollowtheveryhighstandardssetbythe UKGovernmentwherepossibleandpracticalinEgypt,including WorkingTogethertoSafeguardChildren(2023),TheChildrenAct 2004,TheEducationAct2011andKeepingChildrenSafein Education(2024)
Anysafeguardingissuesarereferredtotheschool’sDesignated SafeguardingLead,MsMarcellaRomano
Thechildrenareunderthesupervisionandcareofappropriateadults (teachers)fromthetimetheyenterschooltowhentheyaredismissed bytheirteachersattheendoftheday
Ourschoolpolicy,‘SupervisionofChildren’setsoutclear expectationsandguidelinesforstaffonallaspectsofthismatter
Otherrelevantpoliciesare:Behaviour,Anti-Bullying,Educational Visits,UncollectedChildren,LostChildren,Whistleblowingand SafeguardingandChildProtection,allofwhichcanbefoundon UPPCNet.
TheHeadmistressreservestherighttoexpelorsuspendanychild whosebehaviourputsanotherchildatriskorcoulddamagethegood orderorgoodnameoftheschool Thisincludesallformsofbullying, includingcyber-bullying
TheChairmanoftheBoardwouldbefullyinvolvedinanycasethat resultedintheexpulsionofachild TheExpulsion,Removaland ReviewPolicyisavailableonUPPCNet

All details about entry into the School at any age may be found in the AdmissionsPolicyfoundontheSchoolwebsite
Teaching at Uppingham Cairo will function as best as possible in the event of adverse weather Communication of any changes to pick up times will be sent by email if the weather becomes, or is likely to become,hazardous.
Uppingham Cairo takes a strong line on pupil attendance and has high expectations in relation to absence Parents who take their children out of school, unless for illness or other valid reasons, such as medical appointments, are setting a bad example It is also unfair to other pupils, as well as discourteous to teachers Furthermore, it undermines the integrity of the School day Uppingham Cairo does not permit pupils to leave School early at either half term or the end of term The last day of term contains a number of lessons, assemblies or house activities ‘Leave of Absence’ will only be granted in exceptional circumstances and any such requests must be made in writing using theformavailableonUPPCNetandwellinadvance.
Thedecisionastowhatconstitutes‘exceptional’circumstancesrests solelywiththeHeadofLowerSchool Pupilsareexpectedtomakeup theacademicworktheyhavemissedasaresultoftheirabsenceand willbeassistedbytheirteachersinthisregard
Ifanabsenceisprolonged,PersonalTutorswillhelptocollatesome appropriateworktobecompletedathome
UppinghamCairopridesitselfonthequalityoftheteachingand pastoralcareprovidedtoitspupils.However,shouldthestandardof carefallbelowwhatisexpected,theSchoolwillensureanycomplaint istakenseriouslyandishandledinaccordancewiththe recommendationslaidoutinTheUKEducation(IndependentSchool Standards)Regulations2019
Parentsmaycorrespondwiththeirsonordaughter’sPersonalTutor byemail

The majority of modern communication is now electronic, and at Uppingham Cairo, we recognise that this offers us the opportunity to communicate with parents more efficiently and effectively in many cases However, in order to ensure all parties (staff and parents) find that email use continues to be effective and not too burdensome there are some simple guidelines listed in the document Email and WhatsAppEtiquette@UC,whichcanbefoundonUPPCNet
Please note that the school implements an email curfew between 6pm and 7am each weekday, and from 6pm on Thursday until 7am on Sunday morning.
This means that if you send an email to a member of staff during the curfew it will be delivered, but the member of staff is not expected to read or respond to the email until the curfew is next lifted This is to protect the wellbeing of our staff so that they are able to provide the highest quality of care and education that we expect for our pupils, having had sufficient time to rest and recuperate after each busy schoolday
Letters are sent to parents on a regular basis via email When a letter requires a response, a link to the relevant form will be included in the email Copies of these letters are also available on the Parent Portal (SchoolBase)
other members of staff
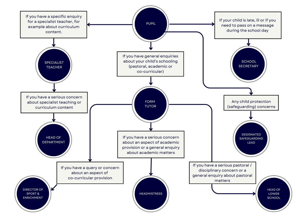
Please see the next page for details of who to contact for different enquiriesandconcerns
The chlldren are provided with a generous, nutritionally balanced, high-quality diet at school and they are not permitted to bring any otherfoodintotheSchool
Weaskthatparentstakeaproactivestanceinordertopreventthe spreadandre-infectionofheadlice Parentsareexpectedtoinform theschooliftheyfindtheirsonordaughterhasheadlicesothatthe restoftheSchoolcanbealerted,althoughthenameofthechildwill notbementioned Shouldachildbefoundtohaveheadlice,the parentswillbecontactedandaskedtocollecthimorhersothatthey canhavethenecessarytreatmentathome Wealsoaskthatparents co-operatewithourschoolexpectationthatgirlsshouldhavetheir hairtiedbackneatlytodiscouragethespreadoflice
Inthecaseofillness,parentsarerequestedtoinformtheSchool Officebyemailtoabscence@uppinghamcairo.comorphone+20 1012777777by8.20am.
Onreturningtoschoolafterabsence,wemustreceiveawritten note/emailfromtheirparentsorcarerexplainingthereasonforand lengthofabsence Pleasenotethattopreventthetransmissionof stomachviruses,childrenmustremainathomeforatleast24hours aftertheirlastepisodeofvomiting
Ifpupilsareunwell,theMedicalTeamwillcontacttheirparentsto arrangeforthemtobecollected.Theywillbelookedafterinthe MedicalRoomwhiletheyarewaiting.

TowhomshouldIspeak?Contactingstafffordifferentenquiriesandconcerns.


Pupils are expected to arrive promptly for registration at 820am each day, and to be collected promptly at the end of the day Pupils who arrive at school after 820 am must sign in with the School Secretary in Reception When any pupil leaves the site their parent, or other authorised adult, must sign them out at Reception and state who has giventhempermissiontoleave
Lost property is handed into the School Secretary. If the items are named they will be returned to the owner. Unnamed uniform will be stored for one term and then donated to charity or to the second handuniformshop
Pupils are only permitted medication in school following the completion of the relevant form which is available in the Medical Room or on UPPCNet Please see the 'Medicines in School' policy for furtherdetails
The Parent Portal and UPPCNet are secure websites and are an essential part of our communications with you. One of the main features of the Parent Portal is the publishing of pupil reports to this secure facility, which will allow you to view and print your child’s most recent and past reports You are also able to view all the contact details which we have for you and your child on our database and you can update these as often as is necessary It is vital that we have your up-to- date contact telephone number, address and email addresses atalltimes
UPPCNetprovidesparentswithawealthofinformationandisour VirtualLearningEnvironment,usedforonlinelearningwhen necessary IfyoushouldhaveanydifficultyusingtheParentPortal (Schoolbase)orTheVirtualLearningEnvironment(UPPCNet)weare onhandtoassist PleaseemailITHelpdesk@uppinghamcairo,com
AnelectronicversionofthewholeSchoolNewsletterisemailedto parentseachFridayandincludes‘TheWeekAhead’,highlighting forthcomingSchoolevents.TheNewsletterisalsopostedonFirefly.
UCmakesalargenumberofschoolpoliciesavailabletoparentson Firefly Theseinclude:AccessibilityPlan,AdministrationofMedicine, AdmissionsPolicy,After-SchoolCare,AimsandEthos,Anti-Bullying, Behaviour,ComplaintsProcedure,CurriculumPolicy,Data ProtectionPolicy,EducationalVisits,EmailEtiquette@UC,Equal Opportunities,ExpulsionRemovalandReview,EYFS,FirstAid,Health &Safety,Prep(Homework),IT–PupilAcceptableUse,LostChild, Safeguarding&ChildProtection,StaffPrivacy,Supervisionof Children,UncollectedChildren,Whistleblowing Pleasenotethatthe listofpoliciesandproceduresaboveisnotexhaustiveandissubject toamendmentandupdate.Ifparentswishtohavepapercopiesof anyofthesepolicies,theyshouldcontacttheSchoolOffice.

TheUppinghamCairoParents'Circlebringstogetherparents, pupilsandstaffthroughsocialevents,functionsandnewinitiatives
TheParents'Circleraisesfundsforcharityandexiststoenhancethe parentexperience ThestructureoftheParents'Circleisa committeecomprisingarepresentativefromeachForm,plusa Chair,SecretaryandTreasurer Allrolesarevoluntarilyundertaken byparents TheParents'Circleisintendedtosupportparentsandit ishopedthatitseventsandfunctionswillbewellsupportedbythe parentbody.FurtherdetailscanbefoundonUPPCNet.
It should be noted that issues relating to the operation of the school, and school communications with the parent body as a whole do not come within the remit of the Parents’ Circle Representatives

Youwillreceiveapocket-sizedschooldiaryoutliningtheeventsfor theyearaheadatthebeginningoftheacademicyear Whilstwe endeavourtoadheretothepublisheddiary,theremaybeoccasions whenthetimingsordatesofeventsmaychange,inwhichcaseyou willbeinformedbyemail Thecalendarofschooleventsisalso publishedonlineandupdatedregularly ThecalendaronSOCSand theParentPortalalwayscontainsthemostup-to-dateinformation
TheSchoolUniformHandbookcanbefoundonUPPCNet.Please notethatgirlswithlonghairshouldwearhairbands,slidesor scrunchiestokeephairtidyandofftheface Theseshouldbedark blue Boys’hairshouldbeneatandtidyandabovethecollar No jewellery,makeupornailpolishofanykindmaybeworn,withthe exceptionofasinglesimplepairofstudearringsforgirls Pleaseensurethatalluniformitems areclearlynamed
Thesecurityofourpupilsisapriority Withthisinmind,allvisitorsto theSchoolarerequiredtoreporttoReceptioninthe1584Building TheyshouldsigninbeforeenteringtheSchool.
Securityguardsareondutyattheschool24hoursaday,andwillonly allowaccesstoparentsorvisitorsregisteredinadvancebyamember ofstaff Allparentsareissuedwithanelectroniccarpassatthe beginningoftheacademicyear DuringtheSchoolDaytheschoolis securedsopupilscannotleavethesite,exceptwhenaccompanied byamemberofstafforwhencollectedbyaparentoradult authorisedinadvancebyaparent

SpeechDaytakesplaceattheendoftheSummerTerm.Allpupilsare requiredtoattendfromthe5s,andallparentsareinvited
Stationery
PupilsintheLowerSchoolshouldbringtheirownsensiblysized namedpencilcase Thestationerylistissenttoallparentsbeforethe beginningoftheWinterTerm Pupilsshouldnothaveadditionalitems ofstationerybeyondthislist
Taxis
Taxiswillonlybepermittedtoenterthesiteiftheyarecollectingor droppingoffparents,pupilsorstaffmembers.TheSchoolSecretary canassistwithoccasionaltaxibookings.




AllfinancialmattersaredealtwithbytheFinanceDepartment Please makecertainthatyourpaymentsaremadeonorbeforetheduedate whichyouwillfindnotedontheClaim If,foranyreason,you anticipatedifficultyinmeetingthistimetable,pleasedogetintouch withtheFinanceDepartmenteitherinwriting,byemailorby telephone
NoticeisrequiredforwithdrawingapupilfromtheSchool.
PleaseseetheStandardTermsandConditionsfordetails.
TheDirectorofSecurityandSafety,KarimElMouseli,isresponsible fortheHealthandSafetyoftheschool Hecanbecontactedvia emailatksmouseli@uppinghamcairocomifyouhaveanyconcernsor questions
TheSchoolrecognisestheimportanceoffireprotectionmeasures
TheSchoolcarriesoutextensiveandcomprehensivefirerisk assessmentsandfirepracticesareheldonaregularbasis.Clear proceduresareadoptedandadheredto.Fireordersaredisplayed throughouttheSchool.Thefirealarmsystemischeckedeveryweek intermtime.
AllchildrenandstaffeatschoollunchintheDiningRooms Parents mayoptforavegetarianornon-vegetarianmenuatthestartofthe schoolyear Childrenaregivenadailychoiceofahealthy,freshly cookedandnutritionallybalancedMiddleEasternorWesterndish Allchildrenalsoselectfromthefruitplatter DayBoardersalsohave theoptiontoenjoybreakfast,afternoonteaandsupperatschool
ThemenusfortheweekaheadarepublishedweeklyintheSchool Newsletter.
Parentsofchildrenwhorequirespecialdietsformedicalorother reasonsshouldinformtheSchoolOfficeusingtheformprovidedon admission
AtmorningbreakchildrenintheLowerSchoolareprovidedwitha pieceofwholefruit Weaskthatparentsdonotsupplementthisand foodisnotpermittedtobebroughtintoschoolbypupils

Pupilsmaybringindividualcupcakesorsimilartosharewiththeir classontheirbirthday Pleasenotethatsufficientcakesshouldbe providedforeverychildintheclass Wholecakes,partybagsandgifts arenotpermittedtoavoidunnecessarypressurebeingplacedon parentstoprovideextravagantgiftsforthewholeclass Parentsmay, ofcourse,invitewhoevertheypleasetotheirchild’sbirthdayparty outsideofschool However,wesincerelyhopethataninvitationwillbe extendedtoallmembersoftheclassasitcancauseagreatdealof upsetinschoolwhenchildrenareexcludedfromeventsthatthe majorityattend.
Inordertoensurethehealthandsafetyofallourchildren,pleasetake specialnotethattheschoolisanut-freeenvironment Allparentsare askedtobeverymindfulofthisiftheybringinanyfoodtoschoolin theformof birthdaycelebrationcupcakesandsoon
ThechildrenshouldbringtheirownnamedUppinghamCairowater bottletoschooleachday Theseshouldbetakenhomeeachdayto becleaned.Thechildrenareencouragedtodrinkwaterthroughout theday.Waterbottlesarekeptondesksandtakenouttothegarden atbreaktimesandPElessons.Ultracleanfreshwaterisdispensed fromthewatermachines locatedaroundtheSchool.
Pleasebeawarethatthespeedlimitontheschoolsiteis10mphand pedestriansshouldbegivenpriorityatalltimes Carsshouldbe parkedconsideratelyindefinedparkingareassoastokeeproadways clear TheSchoolhasdedicateddrop-offgatesfordifferentsections oftheschool ontheperimeteroftheofthecampus Pleaseensure thatyourcarpassisclearlydisplayedonthefrontwindscreenofyour car
Nopersonalpossessionsshouldbebroughttoschool,including mobilephones(unlessstoredinYondrpouches)andelectronic games However,pupilsareaskedtowearaconventionalanalogue unbrandedwatchtosupporttheirabilitytomanagetheirtimeand schedule Allpersonalpropertyshouldbeclearlymarkedwithname andForm AllpersonalpropertyisbroughttotheSchoolatthe owner ’srisk
Pupilsshouldnotbringmoneytoschool(otherthantodepositinthe SchoolBank)orforaspecificpurpose,suchasaParents’Circle CharityBakeSale Particularlywherevaluableitemssuchastablets, computersandmusicalinstrumentsareconcerned,parentsare advisedtoconsiderinsuringthemundertheirownpolicies.

Co-Curricular Activities
UppinghamCairooffersarichvarietyofco-curricularactivitiestoour
LowerSchoolpupilsthroughtheUPP&Outprogramme.Children choosetheiractivitiesfromthegivenlistandplacesareallocatedas fairlyaspossible Oncethechildrenhavebeenallocatedaplaceina clubweaskthattheycontinuetoattend Thestartandenddatesof Co-Curricularsessionsarepublishedintheschooldiaryandonthe website
Weplacegreatemphasisonprovidingthechildrenwithasbroadan educationalexperienceaspossiblewitheducationalvisitsforminga significantpartofthatprocess Wemakefulluseofthecultural opportunitiesaffordedbyourlocationinCairoandthechildrenenjoy frequentoutings.Detailsofvisits/additionalactivitiesarefoundinthe SchoolDiarywhichcanbefoundonSOCS.
Toreducetheadministrativeburdenonparents,aconsentformis filledoutatthebeginningofeachacademicyeartoprovideconsent forallnon-residentialeducationaltripsandvisitsintheschoolyear



TherearefourHousesatUppinghamCairo;Farleigh,Fairfield, BrooklandsandJohnson’s,namedafterHousesatUppinghamSchool UK.EverypupilisallocatedaHousewhentheyjointheschool,and extendedfamilymembersarealwaysinthesamehouse Houseties arewornbyallpupilsintheLowerSchool
OurdistinctiveHousesarecentraltolifeatUppinghamCairo,and pupilsdevelopadeepaffectionfortheirhouses TheHousefamilies eattogetheratlunchandafternoontea,whichisanimportantand distinguishingfeatureofourpastoralcare TheHouseCommon Roomisasanctuary;aplaceforrestandcontemplation,aswellasa hubforcommunalactivity TheexperienceofbeinginaHousebuilds friendshipsthatlastalifetime Itteachespupilstoempathise,to motivate,toleadandtoplaytheirpartinacommunityofdiverse individuals.


ThereisanatmosphereofhealthycompetitionbetweentheHouses, whichisencouragedandcelebratedthroughinter-house competitionsinsport,music,debatingandgeneralknowledge
HouseShoutisthetraditionalannualsingingcompetitionthatisheld bothatUppinghamSchoolintheUKandatUppinghamCairo

Musiclessonsaretaughtonaone-to-onebasisbytheVisitingMusic Teachers.Lessonsareofferedinawidevarietyofinstruments.Pupils learninginstrumentsareexpectedtoparticipateinorchestras, bands,choirsorensembleswhentheyhavebecomeproficient
Toprovidemotivation,progressandfulfilment,weencourageall pupilstotakeexaminationsandperforminconcerts Allpupilswillbe encouragedtoimprovetheirgeneralmusicianship(reading notation,sightreading,auralskills)
Ifyouwishyourchildtohaveinstrumentalmusiclessonsplease contacttheHeadofMusic Ifyourchildistolearnaninstrument outsideofUppinghamCairowewouldstillliketoinvolvethemin schoolensembles,sopleasealsocontacttheHeadofMusic.
Pleasenotethataterm'swrittennoticeisrequiredtocancelmusic lessons.


