
1 minute read
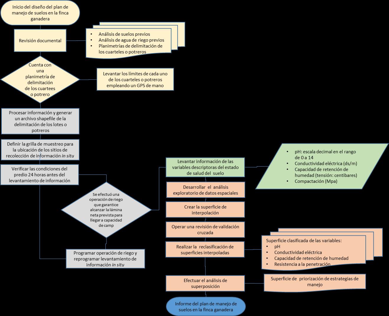
Gráfico 4. Flujograma de implementación del modelo de análisis espacial
from 105577
72
Gráfico 4. Flujograma de implementación del modelo de análisis espacial.
Advertisement
73
4.1.4. Aplicación del modelo de análisis espacial basado en la medición de variables en campo para la definición de estrategias de manejo sostenible de suelos en la Hacienda
FASE PREPARATORIA
Revisión documental
El caso de estudio se desarrolla en la Hacienda “Pacaguan”, ubicada en el límite norte adyacente al cantón Penipe, los cuales se encuentran dentro de la circunscripción de la provincia de Chimborazo, su localización está dada por las siguientes coordenadas:776,622 Este y 9,821,403 Norte su promedio altitudinal es de 2,840 m.s.n.m. Tiene una extensión de 146 hectáreas, no obstante, las áreas destinadas a la producción de forraje son aproximadamente 40 hectáreas.
Esta explotación de leche de vaca produce alrededor de 1,200 litros de leche por diarios existen 210 cabezas de ganado, de las razas Holstein, Jersey, Brown Swiss y sus cruzas. Se maneja un sistema de producción semi intensivo, ya que las vacas en producción (entre 95 y 100 ejemplares) permanecen en un establo donde se les suministra alfalfa fresca picada y silo de maíz como fuente primaria de alimento además ingieren alrededor de 4 kg de balanceado y sal mineral a voluntad. Otro grupo de animales que no están en producción permanece en pastoreo, las praderas están constituidas de especies como el Rye Grass (Lolium multiflorum), trébol blanco (Trifolium repens), achicoria (Cichorium intybus), llantén forrajero (Plantago major).
Dentro de la información que posee la hacienda y que sirven de referencia para el majeño del suelo, constan análisis de suelos. Dicha información se sistematiza en la tabla 33 que muestra información acerca de análisis previos de suelos.
