
8 minute read
4.2. Catalogación de objetos geográficos del patrimonio cultural ecuatoriano
from 105034
Tabla 8: Tipo de asistencia técnica desde la perspectiva geoespacial requerida por las áreas del INPC-Z3
Área Tipo de asistencia necesaria desde la perspectiva geoespacial
Advertisement
Bienes Inmuebles
• Vinculación de los bienes patrimoniales con el catastro municipal • Ubicación de bienes patrimoniales inmuebles • Delimitación de centros históricos • Identificación del contexto urbano de bienes patrimoniales • Identificación de afectación por obras públicas a bienes patrimoniales inmuebles • Visualización de usos de suelo determinado en el Plan de Uso y Gestión del
Suelo Municipal
Bienes Muebles
• Identificación de la ubicación de los contenedores de bienes muebles • Información contextual de ubicación Arqueología • Identificación de afectación a sitios arqueológicos por obras de remoción de tierras • Visualización de resultados de investigaciones arqueológicas • Revisión de planes de investigaciones arqueológicas • Visualización de delimitaciones de sitios arqueológicos • Delimitación de sitios arqueológicos • Análisis espacial para identificación de zonas de sensibilidad arqueológica • Asesoramiento a GADs Municipales en el uso y gestión del suelo en sitios arqueológicos. • Visualización del catastro minero para conocer afectación de sitios arqueológicos • Visualización de usos de suelo determinado en el Plan de Uso y Gestión del Suelo Municipal
Patrimonio Inmaterial
• Levantamiento de información mediante mapas participativos • Identificación del contexto donde se desarrolla una manifestación cultural • Identificación de sitios sagrados • Identificación de portadores de manifestaciones culturales
Riesgos del Patrimonio Cultural
• Identificación de amenazas naturales y antrópicas de los bienes patrimoniales • Ubicación de bienes patrimoniales • Identificación y descripción del contexto de bienes patrimoniales Investigación • Visualizar las investigaciones vinculadas al patrimonio cultural en el territorio. • Visualización de todos los ámbitos del patrimonio cultural. • Visualización de bases de datos externas • Visualización de instituciones que realizan investigación del patrimonio cultural • Visualización de centros documentales
4.2.Catalogación de objetos geográficos del patrimonio cultural ecuatoriano
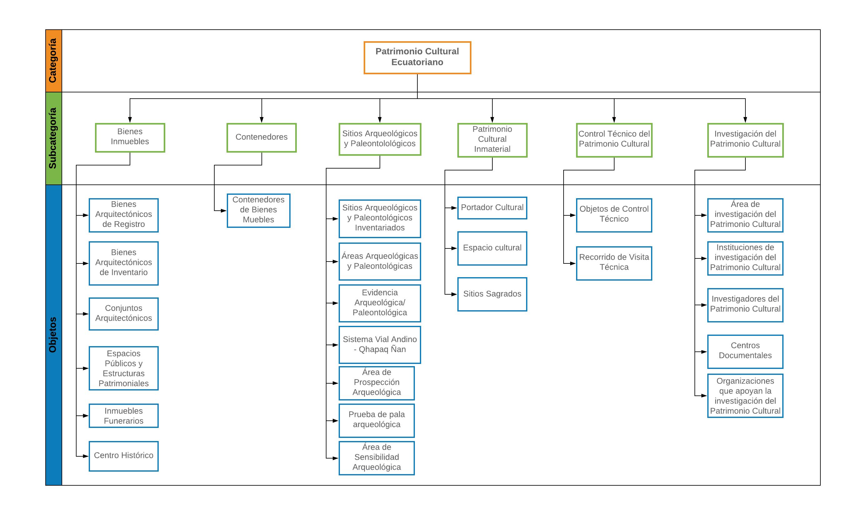
A partir de las actividades desarrolladas en la Fase 1 del trabajo de investigación se procedió a determinar los objetos geográficos que cada área necesita para el desarrollo de sus actividades, según la metodología planteada, teniendo como resultado la estructura que se visualiza en el Gráfico 21.
Contenido del catálogo
La estructura del catálogo es jerárquica, la misma que parte desde la Categoría denominada “Patrimonio Cultural Ecuatoriano”, que se identifica con el código “P” y se divide en seis (6) subcategorías, de los cuales se derivan 24 objetos geográficos.
En la Tabla 9, se presenta la información general del catálogo de objetos geográficos, según la Norma ISO 19110, que se aplica en el Ecuador.
Tabla 9: Información general del catálogo de objetos geográficos del patrimonio cultural ecuatoriano
No Elemento Definición
01 Nombre Catálogo De Objetos Geográficos del Patrimonio Cultural Ecuatoriano 02 Alcance Los temas contenidos en este catálogo corresponden a la información geográfica que por competencia del Instituto Nacional de Patrimonio Cultural y Gobiernos Autónomos Descentralizados Municipales generan, manipulan, administran o actualizan.
03 Campo de aplicación
Deberá aplicarse de manera obligatoria en las Instituciones Públicas de todos los niveles de Gobierno y productores de información geográfica que se encuentren vinculados con la conservación y preservación del patrimonio cultural, en el almacenamiento, procesamiento, actualización y difusión de información geográfica a nivel nacional. 04 Número de versión Versión 1.0 05 Fecha de la versión 21/07/2020 06 Referencias ISO/TS 19110:2005 Geographic information – Methodology for feature Cataloguing ISO 19126:2209 Geographic information. Feature Concept Dictionaries and registries Catálogo Nacional de Objetos Geográficos del Ecuador – Versión 2.0 07 Categoría Patrimonio Cultural (P) 08 Productor Instituto Nacional de Patrimonio Cultural – Zonal 3
Gráfico 21: Estructura del Catálogo de Objetos Geográficos del Patrimonio Cultural Ecuatoriano
Descripción de las subcategorías del catálogo
Las subcategorías del catálogo de objetos geográficos fueron determinadas según la clasificación oficial del patrimonio cultural y las actividades principales que desarrolla el INPC – Z3.
Subcategoría: Bienes Patrimoniales Inmuebles
Los bienes patrimoniales inmuebles son el único subámbito del patrimonio cultural en el Ecuador que cuenta con una normativa específica para su gestión, por lo tanto, los objetos geográficos deben ir ligados a los que expresa la Normativa Técnica para el Inventario, declaratoria, delimitación, vinculación y pérdida de calidad de bienes inmuebles patrimoniales (Ministerio de Cultura y Patrimonio, 2020).
La subcategoría incluye todos los objetos geográficos que se mencionan en el artículo 12, sumando el objeto Ciudades Patrimoniales que se menciona en el artículo 35 de la normativa (ver Gráfico 22).
Se determinó que el código “PI” identifica a esta subcategoría como se puede ver en la Tabla 10.
Gráfico 22: Estructura de los Objetos Geográficos de la subcategoría Bienes Patrimoniales Inmuebles

Tabla 10: Definición de la subcategoría Bienes Patrimoniales Inmuebles
ELEMENTO DEFINICIÓN
Nombre Bienes Patrimoniales Inmuebles Definición Esta subcategoría contiene conceptos que relacionan al patrimonio cultural inmueble.
Código PI Objetos Bienes Arquitectónicos de Registro (PI001), Bienes Arquitectónicos de Inventario (PI002), Conjuntos Arquitectónicos (PI003), Espacios Públicos y Estructuras Patrimoniales (PI004), Inmuebles Funerarios (PI005), Ciudades Patrimoniales (PI006)
Subcategoría: Contenedores
El patrimonio cultural mueble está ligado al lugar donde se encuentra, la misma que se denomina ‘contenedor’. Para esta subcategoría se identificó únicamente un objeto geográfico como se observa en el Gráfico 23. Así mismo se determinó que el código “PC”, queidentifica a esta subcategoría como se puede ver en la Tabla 11.
Gráfico 23: Contenedores de Bienes Patrimoniales

Tabla 11: Definición de la subcategoría Contenedores de bienes patrimoniales
ELEMENTO DEFINICIÓN
Nombre Contenedores de Bienes Patrimoniales
Definición Esta subcategoría contiene conceptos relacionados a los contenedores de bienes patrimoniales.
Código PC
Objetos Contenedores de bienes muebles (PC001)
Subcategoría: Sitios Arqueológicos y Paleontológicos
La subcategoría de Sitios Arqueológicos y Paleontológicos agrupa 7 objetos geográficos (Ver Gráfico 24). Los objetos Sitios Arqueológicos y Paleontológicos Inventariados, Áreas Arqueológicas y Paleontológicas y Elemento Arqueológico y Paleontológico son los objetos que sirven para la visualización del patrimonio cultural arqueológico identificado.
El objeto geográfico Sistema Vial Andino (Qhapaq Ñan) hace referencia a todos los elementos arqueológicos que forman parte de la red de caminos prehispánicos en toda Sudamérica, la misma que fue incorporada según los lineamientos regionales pre establecidos para la identificación de esta temática.
Por último, los objetos geográficos Área de Prospección Arqueológica y Prueba de Pala Arqueológica hacen referencia a la investigación arqueológica, donde se puede visualizar los resultados obtenidos de las mismas. Se determinó que el código “PA” identifica a esta subcategoría como se puede ver en la Tabla 12.
Gráfico 24: Estructura de los Objetos Geográficos de la subcategoría Sitios arqueológicos y Paleontológicos

Tabla 12: Definición de la subcategoría Sitios Arqueológicos y Paleontológicos
ELEMENTO DEFINICIÓN
Nombre Sitios Arqueológicos y Paleontológicos Definición Esta subcategoría contiene conceptos que relacionan a los sitios arqueológicos y paleontológicos. Código PA Objetos Sitios Arqueológicos y Paleontológicos Inventariados (PA001), Áreas Arqueológicas y Paleontológicas (PA002), Evidencia Arqueológica/Paleontológica (PA003), Sistema Vial Andino – Qhapaq Ñan (AP050), Área de Prospección Arqueológica (PA004) Prueba de pala arqueológica (PA005),
Subcategoría: Patrimonio Cultural Inmaterial
El tratarse de manifestaciones culturales que por su naturaleza son intangibles, es decir, el patrimonio cultural en sí no puede ser visualizado como objeto geográfico. Sin embargo, los objetos tangibles que se relacionan directamente con este patrimonio son: Portador Cultural, Espacio Cultural y Sitios Sagrados (Gráfico 25). Se determinó que el código “PM” identifica a esta subcategoría como se puede ver en la Tabla 13.
Gráfico 25: Estructura de los Objetos Geográficos de la subcategoría Patrimonio Cultural Inmaterial
Tabla 13: Definición de la subcategoría Patrimonio Cultural inmaterial

ELEMENTO DEFINICIÓN
Nombre Patrimonio Cultural Inmaterial Definición Esta subcategoría contiene conceptos que relacionan al patrimonio cultural inmaterial. Código PM Objetos Portador Cultural (PM001), Espacio cultural (PM002), Sitios Sagrados (PM003)
Subcategoría: Control Técnico del Patrimonio Cultural
Una de las actividades principales del INPC – Z3 es el control técnico de bienes patrimoniales. La actividad consiste en realizar inspecciones a lugares donde existe, o posiblemente existen, bienes patrimoniales y realizar actividades de control para garantizar su protección, conservación y/o salvaguardia.
En esta subcategoría se identificaron 2 objetos geográficos como se pueden visualizar en el Gráfico 26. Los objetos de control técnico hacen referencia a los bienes, o potenciales bienes, patrimoniales a los que se va a inspeccionar. Por otro lado, el objeto Recorrido de Control Técnico hace referencia al camino por el que se realizó la inspección.
La utilidad de estos objetos geográficos es para que se puedan realizar análisis en gabinete sobre los hallazgos en campo y que, posiblemente, puedan formar parte de algún otro subámbito del patrimonio cultural de ser necesario. Se determinó que el código “PT” identifica a esta subcategoría como se puede ver en la Tabla 14.
Gráfico 26: Estructura de los Objetos Geográficos de la subcategoría Control Técnico del Patrimonio Cultural
Tabla 14: Definición de la subcategoría control técnico del patrimonio cultural

ELEMENTO DEFINICIÓN
Nombre Control ¨Técnico del Patrimonio Cultural Definición Esta subcategoría contiene conceptos que relacionan las actividades de control técnico realizadas en torno al patrimonio cultural. Código PT Objetos Objetos de control técnico (PT001), Recorrido de control técnico (PT002)
Subcategoría: Investigación del Patrimonio Cultural
Una de las actividades principales del INPC – Z3 es la investigación del patrimonio cultural. La actividad requiere de la mayor cantidad posible de información para realizar investigación. En este sentido, se identificaron 5 objetos geográficos (Ver Gráfico 27), que van ligados a las personas, instituciones o lugares que pueden servir como fuentes de información y también a las áreas donde ya se ha realizado investigación del patrimonio cultural.
Se determinó que el código “PV” identifica a esta subcategoría como se puede ver en la Tabla 15.
Gráfico 27: Estructura de los Objetos Geográficos de la subcategoría Investigación del Patrimonio Cultural
Tabla 15: Definición de la subcategoría Investigación del patrimonio cultural

ELEMENTO DEFINICIÓN
Nombre Investigación del Patrimonio Cultural Definición Esta subcategoría contiene conceptos que relacionan las actividades de investigación realizadas en torno al patrimonio cultural. Código PV Objetos Área de investigación del Patrimonio Cultural (PV001), Instituciones de investigación del Patrimonio Cultural (PV002), Investigadores del Patrimonio Cultural (PV003), Centros Documentales (PV004), Organizaciones que apoyan la investigación del Patrimonio Cultural (PV005)
