
45 minute read
Acknowledgements
We would like to take this opportunity to express our gratitude to all those who helped us to bring this project to a successful conclusion. The workers at the street market, the shop owners and workers of the wholesale stores and in general to the good people of Kochi that despite the language barriers were always very kind and tried to help us.
Deepali, Tanmay, Janani and Debaditya, the students from SPA Delhi who took a significant part helping us with our interviews, and questionnaires. We would not have been able to complete the project without their help, and of course Kezia, the student from UCT that helped us on creating the last presentation while in Kochi.
Advertisement
We are grateful to our professors and supervisors Prof. Gilbert Siame, Rolee Aranya, Mrudhula Koshy, Riny Sharma for their support and guidance for this project. Their constructive comments and suggestions through the process, helped us keep our project grounded and in touch with the people.
We are especially grateful to the people at C-HED for their kind support, sharing with us their previous research and projects on the canal and the Ernakulam market and providing us with a place to work.
We would also like to extend our gratitude to all the people that we met in the many meetings we attended. We really appreciate their time and inputs on our project, and understanding of the city’s history.
Last but not least, We would like to extend our deepest gratitude to the family and friends who have been with us and support us. Thanks again to all those who gave suggestions, criticisms and help to this project.
Acronyms and Abbreviations
CSML C-HED INR IURWTS KMC KMRL LCVs NTNU GCDA GIZ SDG SPA UCT UEP WRI
Cochin Smart City Limited
Centre for Heritage, Environment and Development
Indian Rupee
Urban Regeneration and Water Transport System
Kochi Municipal Corporation
Kochi Metro Rail Ltd
Light commercial vehicles
Norwegian University of Science and Technology
Greater Cochin Development Authority
Deutsche Gesellschaft fur Internationale Zusammenarbeit
Sustainable developement goals
School of Planning and Architecture University of Cape Town
Urban Ecological Planning World Resources Institute
Kochi, India Reviving the social and ecological vibrancy of Sandhakulam
Contents
Preface
1. Introduction
2. Context
2.1 From the history to today: development of Kochi
2.2 Development challenges
2.3 Ernakulam market area
3. Methods 3.1 General context information
3.2 Phase 1: Site analysis
3.3 Phase 2: Developement of solutions
4. Situation Analysis and Problem Statement
4.1 Situation on site from observations and interviews, SWOT analysis
4.2 Problems
Page number 17 18 22 24 26 26 28 29 30 30 38
Contents
5. Concept for spatial solutions
5.1 Canal centered proposals 5.2 Objectives
6. Proposal for solutions 6.1 Strategies 6.2 Implementations
7. Conclusion and Reflection
References
48 48 52 58 61 64 70 72 and ecological vibrancy of Sandhakulam
1. Introduction
Ecological vulnerability has become a global issue as the ecology of the planet is being disrupted day after day. The absence of wise environmental management, inadequate use of resources, poor urban policy and design that disregards contextual and environmental aspects have contributed to the ecological vulnerability of the urban site. Along with all these,limited official recognition of risks and preparation measures and public awareness and involvement have resulted in the vulnerable state of many parts of the planet. Ecological Vulnerability is the sensitivity of people, places, ecosystems, and species to stress or perturbation. This also includes the resilience of the exposed people, places, ecosystems, and species in terms of their capacity to absorb shocks and perturbations while maintaining function. The report focuses on the ecological vulnerable aspects of Ernakulam market canal area in Kochi, a coastal city in the Kerala state of Southwest India.
Kochi is a beautiful city, with multicultural and environmental value and a rich history and heritage of trading being a port since 1341. It was colonized, over the period, by Portuguese, Dutch, French and English .It became a prominent port City on the west coast of India , opening trading between merchants from various countries of Arab and Europe and bringing goods and people into the City.Residing at the heart of city is the Ernakulam market .The history of Ernakulam Market is inextricably linked to the city’s present.And through the market passes Sandhakulam, the Ernakulam market canal, which was built to transport goods into and out of the market using boat as means of transportation. Ernakulam was named after Sandhakulam due to its vital role. Traditionally people highly value their environment, yet the increasing population and development demands pose enormous challenges and have started to change traditional values and practices, affecting social and ecological balance simultaneously. However, there is a lack of awareness and research on issues around conservation and use of natural resources among the government authorities as well as the local community. This meant neither the people in power nor the one with interest acknowledged the whole potential or the vulnerability of the site and thus was unable to comprehend the deeper issues.
The change in dynamic of the urban environment generated this space that is now almost detached from the city. While once the canal was a vital part in daily life activity and livelihood, it became a discarded space with which people don’t see any potential anymore.

This situation of neglect, contamination and lack of interest have created a gap between the canal and the people who use and experience the place, creating a feeling of detachment, making it more difficult to improve this space.
Despite its historical importance, the situation at present is far from what it once was. It went from being the nerve center of the city and the reason for its growth, to a polluted area which is ignored and treated as a great open-air drainage. Even though the economic activity has continued until now, it is not related to the canal anymore.The bridges built are too low for boats to transit and it became the reason why the canal is not being used anymore. All the goods are now transported by roads, where trucks, motorcycles, auto, rickshaws and pedestrians are evolving in the same area at the same time. The disorganization of the space and the chaotic movements are experienced by the visitors, leaving a negative long lasting impression. The merchants also face difficulties in loading and unloading the goods on roads which cost time,money and irritation. The chaos and disorganization generates more waste and makes it difficult in waste management as well. Temporary shops and street vendors are surrounding the canal, with their back toward it, visually obstructing the canal from any visitors. There are no remains of the important water trade system except for some stairs that too are in dire condition. The water is stagnant and contaminated along with open littering all around. These negatively impacted the biodiversity of the ecosystem and caused the degradation of flora and fauna of the site. Heavy rains cause abrupt flooding due to blocked drainage, contributing to the already ecologically vulnerable state. The essence of the strong historical value of the area is now completely absent.
With the help of students from the School of Planning and Architecture of Delhi and the University of Cape Town, we, the students of UEP at NTNU, focused on building a feeling of attachment between the people and the canal that helps revive its lost heritage and importance while also ensuring its ecological viability. Our group collected data and information onsite through interviews, literature review and site observation for a better understanding of the context and conducted participatory workshops to assess the needs and propose relevant solutions, with the inclusion of local stakeholder in the design process. This report addresses the existing situation in the Ernakulam market canal site and analyzes the reason behind the detachment of the space. The study includes analysis on dynamics of site, governance, social hierarchy, co existence of formality and informality and ecological vulnerability. The report discusses the changes in policies and spatial interventions that may improve its urban quality, aiming to create a feeling of attachment between people and the place they inhabit, to achieve a social, economical and ecological balance.
16 Kochi, India | Reviving the social and ecological vibrancy of Sandhakulam
Figure 2: Map of the main roads of India

Source: Wikimedia
2. Context India, also called the republic of India, is experiencing a huge development and rapid urban growth in the last decades. Thanks to this situation, India’s inhabitants know an improvement in their living conditions and economical state, even if we cannot ignore inequalities that are present in the country. In fact, India is known to be one of the most important and influent developing countries in the world, but poverty is still a major problem. Trade activities such as exportation of goods in Asia and all around the Earth, the development of new technologies, and tourism are the main actors of this rapid evolution. India is attracting more and more people from all over the world for those reasons. The IT center in India is getting bigger and bigger, more tourists are travelling to the sub-continent, mainly for its peculiar monuments. India also have sort of soft power that is growing, especially thanks to Bollywood movie and related culture and also thanks to its unique dishes. All of these aspects is giving more power to India and make the nation more influent.Even though the global situation of India and Indian people is getting better, the development is mainly an economic one.
Like in most developing countries, social and ecological aspects are most of the time left aside.
We can find this situation in most of the developing cities in the world and in India: Kochi is one of them. Although a lot of progressing projects are taking place in India and especially Kochi, there is still a lot to improve to reach a sustainable society in the sub-continent.
Figure 2.1: India, map of Kochi, Ernakulam market canal Source: Sandhakulam group
17 Kochi, India Reviving the social and ecological vibrancy of Sandhakulam
Kochi is located in the south east of India, in the state of Kerala, one of the 28 states of the country. The city has a strong historical heritage. In fact, Kochi was the center of the spice trade of the nation. Thanks to the richness and abundance of ressources of the state, Kochi became central in the spice trade activity and got quickly known in Asia, Middle East and Europe. In fact, his reputation was spread to the Arabs, Chineses, Greeks and Romans. Middle of the 14th century, the city reached a significant trade level after the destruction of the main port in the north of Kochi: Muziris. This port used to be the main spice trade port of Kerala for centuries, but was detroyed by massive flooding of the river Periyar at the end of the century. This event gave the opportunity to Kochi to take this role and tittle. It was the genesis of the great influence and history of the city.
Figure 2.1.1: Map of Kochi drawn by the Portuguese
Source: World History Encyclopedia
Kochi’s colonial history is important, this history is one of the reasons why the biggest city of Kerala had known such a development and was world widely known. First, the Portuguese arrived in the 15th Century, followed by the Dutch, Kochi was ceded to the United Kingdom in exchange for an island In Indonesia. English people were present in Kochi until the independence of India in 1947.
The center of Kochi was first Fort Kochi, in the west of the city, where we can find remains of the colonial era. In fact, we can feel the difference of atmosphere thanks to the difference of architecture, for instance, churches that have been built in Fort Kochi are really different than the ones that are in the rest of the
Figure 2.1.2: Dutch conquering Cochin from the British

Source: Wikimedia city such as the ones in Ernakulam. The techniques used to build and the design of the buildings are similar to the ones that we can find in Europe. The structure of the area, how the district has been thought and created has an important impact on people’s life, a way of evolving in the space that differs from other area where the occupation was less or not present. The activities have also been dictated by the the colonial era. A fish market is located in the north west of Fort Kochi and the nets that are used are called the “chinese fishing nets”. This technique arrived in the territory during the really early age ok Kochi, even before the arrival of European colonies. It stayed through time and is still daily used by the locals in order to fish in the backwaters. Fort Kochi had to adapt to the change of activity because after the independance of India and so, the departure of the colonizers, the area evolved, the inhabitants took back their land but they had to take control back on the economy and dynamic of the area. The fishing activity is still going on and the locals are now using the strong heritage of the area as a tourist attraction. A lot of nice cafes and shops are now occupying the island. Once a year a biennale is also organized. This biennale gathers local artists and is also promoting art thanks to exhibitions, workshops, etc. This event emphazises even more the city that is already known among Indian people and makes it more influent.
Figure 2.1.4: Fort Kochi City Map 1672 drawn by the Dutch


Source : Wikimedia Commons
Figure 2.1.5: Picture of the time of water trade in Ernakulam market

Source : Shop owner in Ernakulam market area
Figure 2.1.3: Portuguese carrack ships
Source: World History Encyclopedia.

Figure 2.1.6: GIS map highlighting main neignorhoods of Kochi

Source: Research booklet Kochi 2021-2022
While Fort Kochi was the center before, it shifted to the main land in Ernakulam district where the city has been developed later. It is where we can find all the major institutions such as the municipality headquarters and also the main economic activity. It is also in this district that we can find leisure and practicle areas such as the biggest malls of the city, some parks, the Marine drive but also railway and bus stations that are connecting the city to the rest of the state and the country. The Ernakulam market canal, located in the center of the district, played an essential role in the economic development of the city. In fact, this market acted like a wholesale provider for the whole city but for the whole state as well.

All kinds of goods, such as fruits, vegetables, fishes, rice and so on, were brought to Ernakulam market and then shipped by boats to different places in Kerala. Few decades ago, the canals were used as the main way of transportation of good. They were essential. It is the easiest way of transporting goods from a place to another and it was also the cheapest option. The situation changed with time, development and tehcnology and this way became then slower and less efficient.
Source :

2. 2 Development challenges
As the table below is showing, the Indian’s population has increased and is still increasing drastically. And this situation is affecting mainly the cities where the expansion, activity and development take place. This skyrocketing evolution and rapid worldwide evolution have direct consequences on the city. The cities have to adapt themselves quite fast in order to follow the urban growth but it takes time to make changes and improvements in the cities, much more time than the technologies that are improving so fast. The economy that is relying on technology, using sharing platforms and the internet is now evolving in cities that have no adjusted features to efficiently welcome all the advances.
The economy is taking over a lot of other aspects in the city. Those changes in the city created new challenges and issues that Kochi has to tackle. The ground transportation is decreasing the air quality because of the pollution generated by all the motorized vehicles. The rise of polutation rises consequently the traffic flow in the municipality. The economy is centered on ground transportation with trucks, cars, rickshaws and two wheels in order to ship all the goods. New ways of consumption have been created as well. People are now more likely to oder online for delivery, such as food or even items. Heavy traffic jams make the transportation harder and slower. This is due to the rapid urban growth and especially the increased use of the roads and the increased number of inhabitants in the city. The roads are not adapted anymore and have to be improved to be adapted to the current city’s needs. Another consequence of this rapid urbanization is the fast creation of new roads. The streets are lacking proper inputs for drainage systems that implies a huge increase of risk of urban flooding. The oss of green places also amplifies the risk of urban flooding. In fact, we also noticed that many green spaces have been taken in order to create more roads, markets, shops, stores, malls etc. and the balance that the city had back in time between what is built and parts of nature is the city has been lost.
Figure 2.2.1: Population of India from 1800 to 2020 (in millions)

Source: O’Neill, A. (2020). Population of India 1800-2020. Statista.
As we can see, the rapid city development goes along with development challenges that affect many aspects of the municipality. Because of the economic attractivity of the city and especially of the Ernakulam market area, informality has increased and is a major challenge that the municipality has to deal with.




Ernakulam market area
Nowadays, Ernakulam is still the center of Kochi, it is the most dynamic area of the city, and Ernakulam market remains the most important market of the biggest city of Kerala and one of the most important markets of the state, even if some changes occurred. In fact, with industrialisation, a significant change in the way of transportation of goods has been noticed. Roads and bridges have been improved or created in spite of canals that were less and less used. Like in most cities in the world, cars are predominant and the cities have been arranged for the development of motorized vehicles. While before the canal was the main way of transportation and was the core of the trade activity, roads took a bigger place and time after time the canal lost its transportation features and activity. This powerful and fruitful economic activity provided by the trading of goods and tourism in Kerala attracted a lot of migrants from North and East of India in order to find a job. Important to notice as well that the average wage in the state is higher than in other states for the same job. That is why the Ernakulam market is attracting people from all over India.
Ernakulam market that was first located near the canal has been shifted to a temporary area, a few hundred meters south because KMC is aiming at reshaping the wholesale market and placing it in a kind of market mall that includes market cells and parking lots in a three floor building. This project is inducted by the KMC and conducted by CSML. In the meantime, the temporary market does not have enough space to welcome all the vendors, that is why informality rose, especially around the canal.
Between street vendors and wholesale shops we can also find some institutions such as a school or religious institutions. As mentioned before, the heritage of the area is really strong and we can still feel the importance of it, even if this particularity tends to weaken with time.


This dynamic area is mainly owned by the municipality that set some regulations concerning the canal, such as fines for people who would pollute the canal by throwing trash in it. The fish market located a bit more in the west side of the site, such as the whole market and the street market location are dictated by KMC as well. Even though Kochi has the main power, the governance of the specific area is different. Vendors are organizing by themselves thanks to whatsapp group or self trade and sell their location without even owning it for instance. Some associations are also present on site such as shipping associations that are taking care of the arrival and unloading of goods in the temporary market or some traffic agents that are managing the streets during busy hours. Some shops have been owned by individuals for decades now, especially wholesale shops: rice shops or coconut oil producers for instance.
Figure 2.3.1:
Source: Sandhakulam group
Ernakulam market area presents all the development challenges mentioned earlier, from pollution to water degradation, passing by flooding and depletion of ecosystems. Those ecological challenges are the focus of our study case.

3. Methods
As we worked on a site located in another continent, we first had to know more about the culture, the context, the history, the way of life there in order to try to understand as well as possible the dynamic of the city, its history and especially the people that are living there with whom we worked with. In order to get this knowledge and in order to conduct good work through the fieldwork and the whole semester, we used several methods. From literature research to on-site data collection passing by social and urban theories and conferences, we are going to explain the process we have been through in this project. We separated our work into two phases: The site analysis, to understand as much as we could the dynamic of the area, the communities that are evolving there, the governance and the functioning of the site. Then, we focused on the conception and development of the solutions and implementations that will tackle the issues that have been raised in the first phase.
Once we arrived in Kochi, we also attended several different meetings and conferences that helped us understand even better the context we were going to work with. We were exposed to a lot of information about the projects that are currently progressing in the city and in the world, we met different institutions such as CSML, C-HED, community based projects conductors and even self organization communities, and we had the opportunity to talk to them. Thanks to all of this data, we have been immersed in the very local conditions and opportunities. These meetings showed us what was possible for the city thanks to projects that have been implemented in Kochi itself or in other cities in global south metropolises with similar context and especially growing development and expansion. We were aware that a project cannot be replicated in another context but it was really interesting to see what are the possibilities and getting inspired by them in our own work and project.
3.1 General context information
In order to get to know the situation in India and especially in Kochi, we first did a lot of literature research online, before the departure for India. Each member of the group read reports, news, gathered data and shared the information with the other group members. These preliminary readings and work gave us a general impression of the Indian context. We got to know more about the projects that are going on in Kochi, what are the current challenges that the city and the whole country are facing and especially the issues we can focus on regarding the ecological situation and state of the city.
Another way of gathering information and better understanding the background of the city was to directly visit the different areas we read and heard about in literature research and conferences. Being on site was a completely different experience. The theory and the practice are complementary but cannot be separated. It is fundamental to know the theory that we got thanks to readings and lectures but being on site is teaching us so much and fills the gaps that are left in the theory part of our work. Discovering the site by keeping some theoretical subjects in mind, such as informality, public spaces, green ecology or gender for example, gave us another lens to look through during our site visits.These theory topics that are drawing on in this project and report stayed in our mind during the whole semester and definitely had an impact on our interactions, work, design and solutions. The theories highlighted some aspects of the site, communities or issues that could have been forgotten or left aside. The theories also includes UEP values that we kept in mind throughout the fieldwork. They represent more than only knowledge but are blending with personal values
Figure 3.1.1: Diagram of the process followed the throughout the fieldwork


3.2 Phase 1: site analysis
After conducting literature research attending conferences and meetings and visiting the city, we had to proceed to the site selection, regarding the features that were interesting for us. In our case we were focused on ecological vulnerability. After our several site visits, all of us were really attracted by the Ernakulam market area and especially the canal. Thanks to all the information we got from previous research, we knew the importance of this area in the history of Kochi and we also thought that working on such a strong site would be really interesting for us, even if we knew it would be challenging as well. The last aspect that we found attractive for us was the dynamism that the market brought. We thought it was a really complex place that is putting together many different people with unlike backgrounds but that the economic activity is reuniting around common interests: trade and food.
The next step was to deeply understand the site we chose. In order to come to the problem statement, we first had to proceed to the stakeholders mapping after having defined them first. The site visits were essential for us to fully understand the different people that are daily living in the space, what is their role, their interest, their influence. After having defined the stakeholders we aimed at understanding the needs assessment of the site. We conducted on site interviews with the different stakeholders to have their point of view and understand their personal needs and interests and we incorporated them to our observations and issues we noticed on site. We worked with semi structured questionnaires with open questions that we verbally submitted to the locals, and listened to their answers, feedback and history. Knowing how they lived the changes through time, the features of the site that they liked before, their vision of the future of the area, etc. was our main goal to try to have a feeling of belonging to the community by understanding them better. Understanding the needs goes with understanding the governance of the site: who has the most influence? What are their interests? What are the relations between the stakeholders? Is there any tension between them? By answering these questions, we got to know better who it is better to reach for each of our purposes.
3.3 Phase 2: development of solutions
We stated the main issues that we noticed in the first phase and we now understand better how the area is functioning. Then, we came up with a vision for the site, what we imagined the space thanks to all the information we gathered and especially the information from the different people we talked to during the site analysis. Our vision is not only personal, it considers the community’s voice by trying to tackle the challenges of our theme, ecological vulnerability. We set certain objectives that we want to reach, objectives that would answer ecological issues but social and economic ones as well in order to come to a sustainable area by keeping its dynamism. How are we going to reach those objectives? Trying to answer this question, the multi scale strategy came to our mind. A strategy that is targeting a long term purpose on a big scale by tackling smaller scale issues in a shorter term. The strategy includes different domains, such as physical implementations but proposals of some policies to a broader scale as well. The last step, and the most important one is the development of the solutions spatial solutions, policies but above all keeping the community in the core of the design and creation of the solution. Not creating for them but creating with them: co-designing the site. We used participatory activity by showing our vision to the different stakeholders, we gathered inputs from them, see what they were attracted or reluctant to. They are the ones that would experience the space in the long term so it is crucial to build a space that is fitting their needs and a space that they are going to use, a place they will make their own. This way of planning is also a way of giving ownership and a kind of power back to the communities on the place they are occupying. With the inputs that we received from the locals, we proceeded to make changes in order to come to the most efficient and relevant proposal possible.
But we had to keep in mind the theme of our work and finding a balance between the different stakeholder’s interests and the ecological situation. Finding a solution that would fit everyone’s interest was the most difficult part of the development of the solutions.
4. Situation Analysis and Problem Statement
4.1. Situation on site from observations and interviews, SWOT analysis
Situation on site


Until the 1990s, the city of Kochi’s Market Canal was a lively river where country boats brought in commodities. The market’s most important connection to the outside world, a water body, had been abandoned for a long time. As part of its Integrated Urban Regeneration and Water Transport System (IURWTS) project, Kochi Metro Rail Ltd (KMRL) would give the development of Market Canal top priority (Priority For Market Canal | Kochi News, 2022).





The marketplace’s layout was heavily influenced by how close it was to a backwater during construction. Since it was immediately connected to the Vambanand Lake and was always filled with boats carrying goods until the 1900s, it used to be the lifeline of the industry. The canal currently appears to be stagnant, severely dirty, and generating an offensive odor. This was a direct outcome of Kochi’s infrastructure development 20 years ago. Five new highways are being built throughout the city, which reduces the cost and increases the effectiveness of land transportation. Over time, street vendors began to set up business in front of the canal since a decreasing number of individuals liked to use it. In a typical example of “out of sight, out of mind,” the canal, which was previously in plain view, began to be used as a dump yard, into which all of the market waste began to be deposited. At some point in 2016, the “The department of irrigation received 1.72 crores from the removal of the trash, dredging, and fortifying the canal’s sidewalls. To stop additional dumping, they even installed fencing on either side of the canal.” (Eden, 2016) On the one hand, nothing has changed since, and on the other, these dramatic actions further isolated the canal from the market.
Figure 4.1.1: Situation analysis diagram
Source: Sandhakulam group
On-Site Interviews with different stakeholders

Plase 1 : Semi-structured interviews
During this process of the project we had interactions and conversations with the people on site from residents to street vendors to shop owners and buyers. And with the help of students from the School of architecture and planning of Delhi, we came up with the problem statement and vision for the site. The interaction session was structured with some of the questionnaires.
Questionnaire :
- What factors are responsible to the degradation of the water system?
- What is your take on the Canal and the area ? Opinions and suggestions?
- Do you think Canal in future can be of any use to you? If so how?
The main stakeholders with whom the interview was conducted:
Vegetable Vendor + Vegetable Shopkeeper




Shop owner: Shivadas - Krishma oil mills (coconut oil producer) Street vendor: Niyas - Vegetable vendor in the ‘’informal’’ market Resident Shop workers Fish vendor Shop owner: Shibu - Recycling shop - Eco mart Shop owner/Wholesale vendor: Tariq - Rice shop Wholesale vendors - Nasar - Banana Street vendors - Alameen, fruits vendors Street buyer: vegetables Street buyer: Musthafa - vegetables for grocery

Figure 4.1.3: Pictures of participatory

Source: Sandhakulam group
- What is Canal to you? Dependency on the canal!
- Changes you have witnessed along the canal and the area surrounding? Past And Present
- Everyday activity pattern
- Situation of Flood in the area? What happens to the vendors and where do you go?

Figure 4.1.2: Location and quotes from interviews

Source: Sandhakulam group


“Some 60 years back, used to take bath in this beautiful Sundarkulam Canal. The water was clean. No bridges existed across the canal.
At that time the houses were small, with sloped roof, some G to G+1 structures along the canal and this was much wider.”
Acitivities
“Before fencing was planned, people used to throw garbage in the canal and surrounding areas. People also are urinating in the canal because there is no toilet in the close vicinity. They cannot leave the cart and go far in the market for the same.
Today fencing is not serving its purpose. I don’t relate to canal much. If it gets cleaned it would be better.”
Based on the interviews with the community / localities, here are the information we understood:
- No association with the canal.
- Their only worried about their sales.
- Workers have came from different states of Eastern part of india, like West bengal, Assam, Jharkhand, UP.
- People pee at canal steps and edge, as the public toilet is at little far.
- Would definitely like to have some space along canal for recreation and relaxation.
- But can’t go away from the shop. Strict rule or penalty can stop people from making the edge dirty.







SWOT analysis
Based on the interviews, literature study, and many feedbacks from the professors, came up with the idea of SWOT analysis which is a framework used to evaluate a competitive position to develop strategic planning. Which also assess the factors of current and future potential.
Strength Weaknesses Opportunities Threats
Economical activity (potential strength in uplifting economy)
Dynamism
Location Major landmarks
Existing vegetation in some part of the street
Infrastructures (narrow streets/ public facilities)
Improper public transport facility / connectivity No parking facility No trash bins Congestion of roads High traffic volume Lack of vegetation
Absence of continuity of green space/ vegetation
Canal (future oriented development)
Lost spaces --> public spaces Multi-model transport
Increasing activity to the canal
Over density of buildings Dirty/littered streets Irregular planning No signage’s Congestion of traffic lane Traffic accidents Pollution
Increase of noise Climate ( heat waves / humidity )
Increase of co2 emission
Densely populated
Street vendors:
- Vegetable vendors has took over the fish market due to blockage in the canal by city garbage.
- Unsuitable for transportation to carry fishes through canal.
- More transportation along roads than the canal.
- Aspire to have more people coming to the area.
- Less customers results in less or No profit - due to advance in technology (global change due to the outbreak of corona)
- Domestic waste water is going directly to the canal
Religious institutions:
- Creating the edge dirty
- No frequent cleaning of the canal
Land owners/ Government bodies
- People pee at canal steps and edge, as the public toilet is at little far.
- Waste water sewage system is connected to the canal - people showing less interest with the canal
- Transport of goods only via road, and the road gets crowded due to traffic in peak hours.
Main stakeholders with direct influence
Residence :
- Loss of heritage value of the canal - as there is non existence of the activity with the canal compared to the 3 - 4 decades before.
Figure 4.1.4: Table of the SWOT analysis
Source: Sandhakulam group
4.2 Problems
Problems for the locals/ community
The main responsible stakeholders
Shop Owners :
- Business / sales of goods,
- No public space to rest
- Less infrastructure (public toilet etc.)
- Flood issues on the associated road due to improper inlets (drainage system)
38 Kochi, India Reviving the social and ecological vibrancy of Sandhakulam
- Polluted water - there was no bridge across the canal which resulted in flowing water and kept the water clean in the past.
- Building height - The buildings were small, with sloped roof with (G to G+1) structure along the canal and the roads were much wider for pedestrians.
Visitors/ Consumers:
- Over crowded roads
- No proper pedestrian walkways
Workers:
- Came from different states of Eastern part of india, like West bengal, Assam, Jharkhand, UP. and worried about bread and butter, and their daily wages for livelihood.
39 Kochi, India | Reviving the social and ecological vibrancy of Sandhakulam
Problem framing process
The process of problem framing to solution formation by means of understanding issue on site, relationship among the issues, key actor and their relationship, and integrated issue analysis:
Issues on site
- Waste disposal and management on site
- Traffic congestion on site
- Highly male dominated area. Women are seen only as customers/Clients
- Lack of communication between different organisations/groups
- Lack of trust in the system
- Lack of attachment to the canal. Profit is more important
- Flooding in the street (around Jew street, Market road)

- Lack of activity in the canal
- Water quality degradation
- Environmental degradation
- Lack of public spaces
- Lack of information about new development
- Large amount of migrant population which lead to decrease in attachment to the canal.
- Loss of heritage values
Relationship among issues
- Throwing garbage into the canal
- Clogging of drainage due to irresponsible throwing of garbage

- Lack of information related to people which creates a sense of alienation about new market and design+ownership of the space.
- Lack of activity hindrance of the canal
- No idea of future so people are losing jobs
- Historicity and gender as related issue
Key Actor and relationship Integrated issue Analysis
- Waste management - KMC , Street vendors
- KMC + Transport Co-operation
- Patriarchy society
- Market association, Street vendors association
- KMC +CSML - Lack of consultation - People - People +KMC + CSML
- KMC+ Residence association
- People/Lack of education + KMC - CSML +KMC
- CSML+Market association+ KMC - CSML + KMC + Market association + people
- Disorganisation of space and movement
- Reduce / no use of canal
- Reduced livelihood opportunity
- Lack of community interest in common causes
- Rewriting of historicity on site - wiping away “heritage” of site/ canal
- Declining biodiversity of the canal ecosystem
Issues on site that we are tackling
Figure 4.1.5: Table of the process followed by the group
Source: Sandhakulam group
Figure 4.1.6: Diagram of ground pollution
The water body or the groundwater supply can get contaminated by waste that has been placed close to it. Direct dumping of untreated trash into rivers, lakes, and oceans causes harmful compounds to build up in the food chain through the plants and animals that consume it (Salam, 2010).
Open littering : Urban flooding:

Figure 4.1.7,8: Pictures of trash in Sandhakulam

Source: Sandhakulam group
Figure 4.1.9,10: Pictures of floods in Sandhakulam
Source: Sandhakulam group
Figure 4.1.11: Diagram of floods
Unscientific drains on either side of MG Road, as well as on the roads leading to Panampilly Nagar and the Ernakulam Junction railway station, are to blame for a large portion of the city center becoming flooded during downpours. to prevent flooding in the city, this could have been prevented if the drains were properly treated and angled westwards, in which case the water would have flowed into the backwaters (Paul, 2022). Garbage inside the drainage system, inadequate drainage inlets are also the reasons for urban flooding.
Waste management:
Figure 4.1.12: Diagram of dumping yard
The municipalities in Ernakulam’s “shared facilities” for managing solid waste have degenerated into little more than “dumping grounds.” in and around the edge of the site there was mixed garbage being dumped. While the city authority has not yet begun the treatment of the old waste laying in heaps, certain pockets have turned into dumps. Municipality has not established a centralized facility for the management of solid waste. With the exception of a few decentralized units, there was no scientific management of solid waste (Krishnakumar, 2021). As a result lack of waste storage, disposal and waste segregation takes place
Figure 4.1.13,14: Pictures of dumping yards on-site
Water degradation:
Water pollution due to littering of waste, stagnant water. And some of the factors like temporary market obstructing the canal, traffic affecting pedestrian mobility, all these result in canal detachment from the market activity






Figure 4.1.16: Diagram of obstruction and pollution of the canal
Source: Sandhakulam group
Figure 4.1.16, 17, 18: Pictures of Ernakulam market area
Problem statement
Vision statement
“ An ecologically sustainable and socially vibrant Sandhakulam community. “
Figure 4.1.19: Vision diagram
Vision for the public space along the greener part of the canal


Figure 4.1.19
Source: Sandhakulam group
5. Concept for spatial solutions
5.1. Canal centered proposals

The site analysis and need assessment strengthen the importance of the canal even further. The canal not only has historical nostalgia but also can be utilized to address several issues simultaneously. From its past scenario, we found the important link of the canal with the community and its livelihood. The present situation of neglect resulted in a detached wasted space that contributes negatively to the ecology in urban scenarios with water contamination, loss of aquatic ecosystem and biodiversity. The canal has no relation with the locals to the point it is not even visible making it more prone to pollution with waste disposal creating an unpleasant urban environment. And the canal itself is the key to finding solutions. The lesson from the past guides to the interventions for the future that not only restores the glory of the canal’s golden days but also provides solutions that sustain an improved urban environment.
Figure 5.1.1: Picture of the time of water trade in Ernakulam market

Source:
The canal can be a direct part of the livelihood of players such as shop owners, vendors, customers,workers on site. The goods for the wholesale market and other shops can be transported through the canals . As the shop owners themselves mentioned, this will reduce the transport cost as well as save time. And thus adding an economic value for the canal as well as the stakeholders.
Figure 5.1.3: Illustration of goods transportation
Moreover, this will reduce the number of transport on the narrow road making the space walkable for customers and visitors, especially women and children, where they can shop without fearing an accident.
Figure 5.1.2: Sketch of canals in Kochi

Source: art.com
The canal has an emotional value of heritage that brings back fond memories .This attachment of the older generation can be used as a vision for the younger generation who can have memories around the canal. The emotional attachment is a strong value that can be used to connect the canals with the local community.
Figure 5.1.4: Conceptual diagram of the solution
Source: Sandhakulam group
The canal passes through the Ernakulam market area covering a large part of the site. Consequently a large part of locals are exposed to its presence making the canal a suitable site for public interaction. The canal has different shops around, with varying degrees of activity which opens the provision for placing distinct interventions as per the site requirement.
Figure 5.1.5: Conceptual diagram of link between community and the canal
Source: Sandhakulam group
When the canal becomes a part of the community, the community will take ownership and it will not be just the government responsibility to maintain the canal.It will be their own area to look after. The canal, due to its high potential, became the key to achieve the vision of Ernakulam market canal area to be an ecologically sustainable and socially vibrant community.
Figure 5.1.6: Vision diagram
Vision for the public space and activity related to the canal


Figure 5.1.7
Source: Sandhakulam group
5.2 Objectives
The vision for Ernakulam market canal area is to be an ecologically sustainable and socially vibrant community.
The following objectives helps in paving the the path to move toward the vision
Address flood crisis
Flooding becomes an issue for the site during the monsoon season especially on the adjacent roads a bit away from the canal. Preventing solid waste from entering the canal will ensure that the drainage system is not clogged and there is smooth flow for outlets. People can go on with daily life without facing difficulties due to water clogged roads during heavy rain.
Facilitating trading
The site, being a marketplace, is a very commercial site with direct relation to economy. Facilitating trading will maintain the robustness of the market and improve livelihood with a better economy. Transport is a huge factor in business and an efficient transport system that reduces cost and saves time will facilitate trading in the market. This objective will allow the site to be more welcoming
Figure 5.2.3: Illustration of market stalls

Source: Dall-e
Reduce water contamination and on-site waste
Most of the water contamination happens due to biodegradable waste that is thrown from the market.It is important for a better bio-waste management that will discourage the local community from contaminating the canal further and maintain the canal once it is cleaned.
Community buildup

Figure 5.2.2: Diagram showing waste management
Source: Sandhakulam group
The onsite solid waste needs an improved policy and strong implementation so that it can be properly collected. Healthier environment with no open littering and stench from the biodegradable waste will make walking and shopping around the site comfortable for all.
Better communication and interaction within the community would ensure empathy and understanding between the stakeholders. The information gap that exists between the market owners and street vendors may get reduced when the feeling of brotherhood and friendship grows over shared conversation with a cup of tea in the small breaks from the hustle bustle of the business. The interaction may also help to discuss the issues the stakeholders and locals are facing and will help them to form unions or act together in order to solve it. This will gradually give power to the underprivileged and strengthen the community.
Figure 5.2.4: Illustration of community buildup
Source: Sandhakulam group
Generate inclusivity
The current situation of evident male dominated presence in the market and the absence of female and children needs to change to make the space more inclusive irrespective of gender or age.The goods in the market ends up with the women and children in households and it is only fair that they have the choice to buy those themselves. The space needs to be safe and comfortable with intervention that allows activities for women and children and move towards a more inclusive community.
Figure 5.2.5: Illustration of inclusive community
Source: Sandhakulam group
Improve biodiversity with restored ecosystem and healthier environment
The site demands a clean canal and more breathable space. The objective is to utilize the existing potential with minimal interventions allowing organic growth of nature based solutions.
Rather than imposing strategies of greening the site that counteract against the existing community or is partial towards benefitting only certain sections, the solution should balance the social and ecological aspect of the site simultaneously.
Figure 5.2.6: Illustration of biodiversity

Source: Sandhakulam group
All the objectives work together in order to improve the urban quality, aiming to create a feeling of attachment between people, canal and the place they inhabit and to achieve a social, economical and ecological balance. The lost heritage of Sandhakulam is visioned to be revived, connecting the Ernakulam market economically with the rest of the city along with an ecologically sustainable and socially vibrant community.
Figure 5.2.7: Map of canal connections with the city
Source: Sandhakulam group
Figure 5.2.8: Vision diagram
Vision of the pockets spaces


6. Proposal for solutions
The proposal for the solutions centers around the concept of reviving the Sandhakulam canal, reattaching the site with the city. Reconnecting the canal with economical activity of the city would create a direct link with the livelihood and add to the importance of the canal in the life of the local.Simultaneously,recovering the biodiversity with a healthier aquatic ecosystem in the means of reducing the pollution in and around the canal.will provide a livelier environment will make the site ecologically viable and more attractive. This will have a positive social impact where it will open provision for interactive and inclusive communities.
Figure 6.1: Solutions diagram Source: Sandhakulam group
Public space
Compost house
New location for displaced street vendors
Pocket spaces
Activity in the canal
6. 1 Strategies
The appraoch for achieving the objective was with minimal intervention that does not disrupt the context. Each strategy is chosen in respect to contexual climate,culture and actvities. They are conducted in different scale of the process in different phase of the proposal and impacts the humans, community, the site and consequently, as a whole, the city. The policy and spatial interventions proposedaim for a feasible outcome to achieve the objective of the project.
Permeable drain cover. Replacing solid concrete drain covers with permeable ones will prevent the solid waste from entering the drainage while allowing unobstructed flow into and in the drainage. During heavy monsoon, the water can smoothly be soaked in, filtering the solid out.
Pocket spaces for public use
Figure 6.1.1: Waste filtration

Source: Sandhakulam group
Small pocket space, with sitting modules and provision for plantation, can be designed around the canal.The canal passes through the market with different zones. Sitting space around the docking zone can be placed for merchants to wait for goods.Small pockets along the canal and nearby shops will allow the shop owners to take tea breaks and interact without losing sight of their business. A much quieter zone of the canal can be used differently as public space with more greens and less commercial activity that will welcome more visitors including children and women.
Street lighting
Installing better street lights will make the site more active and for a longer period of the day. It will open provision for night markets that may include different products to be sold. Improved lighting will help to create an ambiance for women and children to feel safe.
Figure 6.1.2: Pocket spaces
Source: Sandhakulam group
Restoring the use of canal as mean of water transport system for goods
Using the canal for good transportation directly impacts the economic livelihood of the stakeholders. The shop owners suggested this implementation.will make good transportation cheaper and efficient.
Bio-waste to Compost
The biodegradable waste can be used as a raw material for a compost factory that produces fertilizers used for vegetation. This strategy involves the concept of circular economy where the waste produced after consumption can be reused and upcycled and recycled over and over.
Figure 6.1.3: Diagram of canal activity
Source: Sandhakulam group
This creates a vital link between the canal and the locals, especially the younger generation and migrants who don’t have past memorable nostalgia about the canal to feel a connection with it. This strategy will also help to prevent water stagnation.
Figure 6.1.3: Diagram of compost economy
Source: Sandhakulam group
Managing the bio-waste will also help in solid-waste management as it will reduce the amount of waste that needs to be collected and it will be easier to segregate.
6.2 Implementations
Replacing the drain cover
The CSML and KMC are the authorities that have power and responsibility to decide on the cover for the drainage system. The CSML has the access to acquire options for permeable covers and share that with KMC for decision. KMC can decide to replace the solid drain cover and implement permeable covers that will allow unobstructed flow through inlets and outlets. The site will be less prone to flooding during heavy rain and will ease difficulties of inhabitants.
Compost economy
Figure 6.2.1: Implementation process of replacing drain covers.

Source: Sandhakulam group
Actors: CSML, KMC
Power-interest matrix: CSML and KMC have power over the drainage system, and the interest would be for shop owners, street venders, residences, buyers etc.
Actor responsibility: Replacing drain cover and maintenance.
Implementation of the proposal for compost economy is a coordinated process carried out by the government and the community simultaneously. Public-private ownership of the compost factory ensures both the community and the authority becomes responsible as well as benefits from it. Fruits and vegetables are a large part of the market and produce a lot of bio-waste on site. The waste is used as raw material for the compost factory and the fertilizer produced is then sent back to the community for vegetation. Vegetations produced are sold in the market and the cycle renews. KMC and GIZ are the authorities that are involved in waste management. KMC and GIZ can fund the compost factory , which is to be managed by young entrepreneurs from the local community. The waste collection and compost distribution can be a collective work for the KMC and private owners. The concept and application of circular economy for bio-waste management also helps in management of solid-waste as well. The collection of bio-waste is done separately for the compost factory and the locals have incentive to segregate waste as they will be benefitted. This makes collection of solid waste much easier and faster as less amount of trash needs to be collected. The KMC can take care of the solid waste as per existing policy.
Figure 6.2.2: Implementation process of compost economy.
Source: Sandhakulam group
Actors: KMC, GIZ, Private Entrepreneur, Vegetable Vendors, Shopowners, Resident
Power - Interest - matrix : Government and private ownership have the power. Farmers, vegetable vendors, residents etc. have the interest towards circular economy.

Actors Responsibility: KMC and GIZ will collect waste and fund compost factory
Young entrepreneur will manage factory and distribute compost.
Residents and local use compost and provide bio-waste for factory.
Restoring the use of canal as mean of water transport system for goods
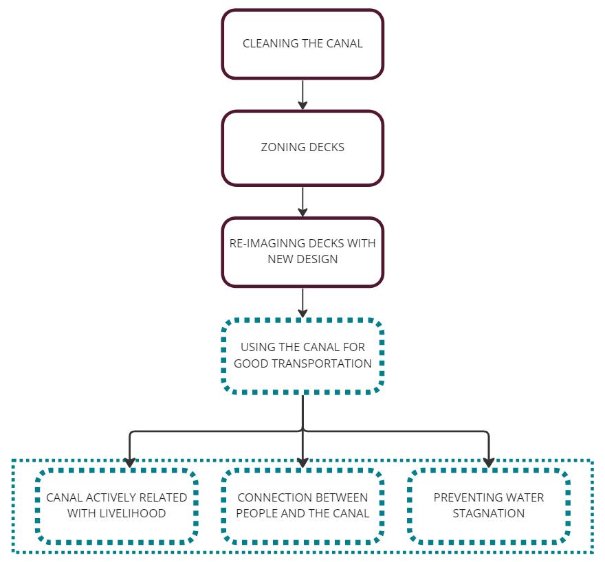
The first step of restoring the canal is to clean it. The KMC already has a plan to clean the canal. While that is being done , the broadway bridge needs to be reconstructed to make it higher for an unobstructed waterway for boats to pass. C-HED and KMC together can zone the canal areas as per existing activities of the community.The docking zone needs to be near the marketplace for easier access of transportation for merchants and shop owners while the quieter and the greener zone of the canal can be dedicated more to visitors,residents and customers. There are decks around the canal which need to be reimagined with new design Codesigning approach with participation from the community and initiated by KMC and C-HED can give the abandoned docks a new life that is vibrant and colorful like Indian culture. When canal transportation is restored the locals can use it for transporting goods and more livelihood would be generated among the local residents and immigrants who can work in boats. The merchants and shop owners will have economic benefit with cheaper and efficient transportation. The water in the canals will not be stagnant and waste won't be trapped improving the site experience for all The canal becomes an active part of the site as well as the people.
Actors: KMC, C- Hed, Market union, Residents
Power - Interest - matrix : Government authorities has the power in interest of the market Actors Responsibility: Cleaning and maintaining canal, Transportation system implementation, Use of boat for transporting goods.
Public space:
The main objective for public space is community buildup. Thus community participation along with government authorities is the obvious approach for the implementation process. The infrastructure such as implementation of street lights and introducing bench modules is the responsibility of KMC. The space for the set up should be selected with consultation of the local and C-HED. C-HED can also help in being the media to communicate between the government authorities and the market union and residents. The design and making of the bench modules will be a joint venture where the locals help to make the benches with funding from KMC. C-HED can also help in distributing seeds and plants that are suitable for the climate of the site .The locals, including women from nearby households and shop owners, can participate in vegetation along particular zones of the canal.
The pocket spaces are part of the organic development that will evolve according to time. The resting and waiting spaces near the docks and the greener part of the canal gives a different vibe as per activity. Those spaces may slowly grow as per need for the zone. For example, when the interaction among the stakeholders increases and it demands a community space, the quieter part of.
Actors: KMC, C HED, urban designers, shop owners, street vendors.
Power - Interest - matrix : While KMC still has the most power in decision making, Participation of the stakeholders in the design process allows them more power than they now have. The implementation is in interest of the stakeholders and the residents. Women and children.
Actors Responsibility: Design, Organize and coordinate meetings
Figure 6.2.3: Implementation process of canal restoration


Source: Sandhakulam group
66 | Kochi, India Reviving the social and ecological vibrancy of Sandhakulam 67 | Kochi, India Reviving the social and ecological vibrancy of Sandhakulam
Figure 6.2.4: Implementation process of public spaces
Source: Sandhakulam group
Timeline
The previously mentioned implementation will be done in different stage of the proposal
Replacing the cover for drainage is the easiest step with minimal interruption to daily activity and also address a the flooding risk which can come about as soon as heavy rain starts
The building of the compost factory needs to be on the next step of the initial stage. It addresses a primary issue of waste management on site that needs immediate action for further development. After the factory is set up the process of compost economy can start.
The next stage of the development addresses a broader spectrum and is a long term process with several interventions linked together.Building the infrastructure for public spaces and bathrooms needs to be started along with infrastructure of water transportation and reconstruction of broadway bridge. This steps will initiate activities around the canal
The next stage center of implementation will facilitate activities. Proposal of transporting goods through the canal will be taken into action. Simultaneously street lights will be improved around the market canal area.
Through the implementation and with time,Sandhakalum will reconnect with the Ernakulam market area and the City .The last stage is an open end to the process where the growth continues and evolves.
RE-ATTACHTMENT OF THE CANAL AND SITE
Permeable Sidewalks
Figure 6.2.5: Timeline of the implementations
Source: Sandhakulam group
Compost House Compost Economy
Implementation Of Public Spaces Water Transportation Infrastruture Improvement
Use Of The Canal For Transportation Of Goods
Improvement Of Streets
Connecting Economically Ernakulam Andthe Rest Of The City
7. Conclusion
The whole project was based on extensive fieldwork in Kochi, undertaken to relate with the program of UEP. The two-months long fieldwork, followed by analysis and research allowed the students to understand the social, cultural, political and environmental contexts. The students followed an integrated approach to propose strategic spatial solutions. During the time spent in Kochi, the group interacted with the locals and stakeholders and went around the selected site of Ernakulam market to grasp the context.
Being foreign to the context of the site selected, it was hard to communicate and relate with the context initially. That is why the group used visuals to interact with the stakeholders to overcome the language barrier. With such interactions the locals opened up more and were eager in giving feedback and suggestions for further development. This participatory approach was helpful in both ends. On the one hand the students got valuable inputs and were able to involve the stakeholders in the planning process. The interactive sessions not only helped to assess the needs but also helped to gain trust and cooperation from the stakeholders, which in turn helped to generate empathy and understanding between the group and the locals. On the other hand, the stakeholders opened their perspective on the resources and the potential of their own site.
The group learned to turn the issues on site to potential opportunities and approached with focus on participatory, inclusive and developmental planning practice. With the concept of the eleventh SDG to make cities and human settlements inclusive, safe, resilient and sustainable, the group was aware of the context at stake. Moreover, they interacted with the community and shared their ideas as well. The exchange of ideas facilitated in developing the proposed solution with a bottom-up approach.
The group approached in steps that climbed the Arnstein’s ladder of participation gradually while progressing through the program. Some aspects of the proposal almost reach partnership, the sixth rung of the ladder of participation. While some aspects are at placation level, with degree of tokenism. The community is proposed to be involved in all phases from design to construction where their valuable inputs shaped the final outcome. They are accounted for in decision making of the proposals and were part of co-designing the spatial interventions.
Even though the project proposals are based on the concept of participatory approach, it was very challenging for the group to actually go through it and involve participation. As foreigners on site,with language and cultural differences, it was difficult to interact with the community and comprehend the context. The local stakeholders were very friendly but they were also confused as to what the group was actually doing. The group had to develop ideas of engaging the public in the process when they were still not comfortable with even talking with the foreign students and were doubtful about the validation of the work. Time limitation was also a factor where the group was unable to go deeper in some of the aspects of site analysis and public participation.
In conclusion, the program helped the group to develop as urban planners but also as individuals. The group learned the value of the local context and its resources and to work outside the structured box. They also had the advantageous experience of participation in planning. The cooperation from local authorities and stakeholders helped to generate proposals that are relevant with the context.The project, accompanied with practical experience and teamwork, broadened the perspective in understanding the dynamism in urban planning.
References and Bibliography
Appendix A. (n.d.). [online] Available at: http://www.millenniumassessment.org/documents/document.776.aspx.pdf art.com. (n.d.). ‘Cochin, Kerala, India. Wooden Boats and Chinese Fishing Nets on Vembanad Lake. Travel Sketchy Freeh’ Art Print - babayuka. [online] Available at: https://www.art.com/products/p55499407479-sa-i10830385/[Accessed 12 Dec. 2022].
Artist, U. (n.d.). Portuguese Carrack Ships. [online] World History Encyclopedia. Available at: https://www. worldhistory.org/image/14186/portuguese-carrack-ships/ [Accessed 9 Dec. 2022].
Bhowmick, S. (n.d.). Challenges faced by the global South in achieving SDGs. [online] ORF. Available at: https:// www.orfonline.org/expert-speak/challenges-faced-by-the-global-south-in-achieving-sdgs/.
De Lange, H.J., Sala, S., Vighi, M. and Faber, J.H. (2010). Ecological vulnerability in risk assessment — A review and perspectives. Science of The Total Environment, 408(18), pp.3871–3879. doi:10.1016/j.scitotenv.2009.11.009.
Eden. (2016, April 24). Ernakulam Market Canal YouTube. Retrieved December 8, 2022, from https://www.youtube. com/watch?v=4HpCKbyuSzM
Hao, X., & Shi, H. (2021, March 18). Experimental Study on the Inlet Discharge Capacity under Different Clogging Conditions. MDPI. Retrieved December 9, 2022, from https://www.mdpi.com/2073-4441/13/6/826
KMRL’s canal rejuvenation project to roll out soon. (2022, February 16). The New Indian Express Retrieved December 9, 2022, from https://www.newindianexpress.com/cities/koc hi/2022/feb/16/kmrls-canal-rejuvenation-projectto-roll-out-soon-2419880.html
Krishnakumar, G. (2021, April 20). Municipalities in Ernakulam fail to ensure proper waste management: survey. The Hindu. Retrieved December 10, 2022, from https://www.thehindu.com/news/cities/Kochi/municipalities-inernakulam-fail-to-ensure-proper-waste-management-survey/article34362790.ece
O’Neill, A. (2020). Population of India 1800-2020. [online] Statista. Available at: https://www.statista.com/ statistics/1066922/population-india-historical/.
Paul, J. L. (2022, April 10). Unscientific drains, improper gradient caused flooding in Kochi. The Hindu. Retrieved December 10, 2022, from https://www.thehindu.com/news/cities/Kochi/unscientific-drains-improper-gradient-causedflooding-in-city-hub/article65309342.ece
Priority For Market Canal Kochi News. (2022, February 27). Times of India. Retrieved December 9, 2022, from https://timesofindia.indiatimes.com/city/kochi/priority-for-market-canal/articleshow/89860196.cms
Renovated market canal opens. (2014, November 30). The Hindu. Retrieved December 9, 2022, from https://www. thehindu.com/news/cities/Kochi/renovated-market-canal-opens/article6648422.ece
Resende, A.B.P.B. de (n.d.). Map of Cochin. [online] World History Encyclopedia. Available at: https://www. worldhistory.org/image/14185/map-of-cochin/ [Accessed 9 Dec. 2022].
Salam, A. (2010). ENVIRONMENTAL AND HEALTH IMPACT OF SOLID WASTE DISPOSAL AT MANGWANENI DUMPSITE IN MANZINI: SWAZILAND Salam Abul Department of G. Journal of Sustainable Development in Africa. Retrieved December 10, 2022, from https://jsd-africa.com/Jsda/V12No7Winter2010A/PDF/Environmental%20and%20 health%20Impact%20of%20Solid%20Waste%20Disposal%20At%20Mangwaneni%20Dumpsite.pdf
Sen, M. (n.d.). LOCAL BIODIVERSITY STRATEGY AND ACTION PLAN LOCAL BIODIVERSITY STRATEGY AND ACTION PLAN. ICLEI e-lib. Retrieved December 9, 2022, from https://e-lib.iclei.org/Kochi-LBSAP23Sep2020.pdf
TRAFFIC AND TRANSPORTATION 1.1 Present Scenario 1.2 Traffic Flow and Travel Demand. (n.d.). Kochi Metro. Retrieved December 9, 2022, from https://www.kochimetro.org/wp-content/uploads/2014/11/Traffic-Transportation-study-report-forkochi.pdf
Rode, J. and Balasubramanian, N. (2018). Identifying Ecosystem Service Opportunities in Kochi Technical scoping report for the INTERACT-Bio Project. [online] Available at: http://www.es-opportunities.net/assets/2018-04-kochiufz-technical-scoping-report.pdf [Accessed 12 Dec. 2022].
The New Indian Express. (n.d.). KMRL’s canal rejuvenation project to roll out soon. [online] Available at: https:// www.newindianexpress.com/cities/kochi/2022/feb/16/kmrls-canal-rejuvenation-project-to-roll-out-soon-2419880.html [Accessed 12 Dec. 2022].
The quaint Ernakulam bazaar. (2013). The Hindu. [online] 18 Apr. Available at: https://www.thehindu.com/features/ friday-review/history-and-culture/the-quaint-ernakulam-bazaar/article4630327.ece [Accessed 12 Dec. 2022].
Welsh School of Architecture Cardiff University (2022). Research booklet Kochi 2021-22.
Wikimedia.org (2022). [online] Available at: https://upload.wikimedia.org/wikipedia/commons/5/52/Overwinninghv andeStadtCotchinopdeKustvanMallabaer-VictoryoverKochionthecoastofMalabar.jpg [Accessed 9 Dec. 2022]..
Wikimedia.org. (2022). [online] Available at: https://upload.wikimedia.org/wikipedia/commons/0/0d/ Indiamajorroadnetworkmap.png [Accessed 10 Dec. 2022].
Wikimedia Commons. (1672). The old city map of Dutch occupied Fort Kochi Municipality in 1672. [online] Available at: https://commons.wikimedia.org/wiki/File:FortKochiCityMap1672.png [Accessed 9 Dec. 2022].
| Kochi, India Reviving the social and ecological vibrancy of Sandhakulam