
1 minute read
Operational Support Plan
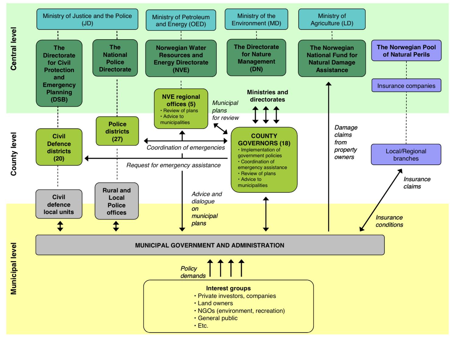
The success and effectiveness of a contingency plan highly depends on the nature of support, availability of resources and collaboration between multiple levels of governance. Flood protection plans are drawn on a regional or national level. However, their implementation should occur on a local and site level keeping in mind the context and socio-cultural experiences of the community and its leaders. While the implementation of spatial adaptations is important, the benefits of strengthening soft infrastructure should not be underestimated. Communication, information sharing and ideation on multiple fronts is key to scenario planning. Better communication between multiple scales of governance ensures responding to new available information in a timely manner, allowing to change course as needed.
Operational support planning guarantees that all involved stakeholders are aware of their own responsibilities as well as those of others. This allows smooth communication while preparing for the disaster, effective operation during disaster and appropriate post disaster learning on all scales of operation.
Advertisement








