2023 Operating & Capital Budgets

Page 1

2023 BUDGET November 28, 2022

2023 BUDGET DOCUMENT 1 | Page Table of Contents BUDGET FOREWORD .................................................................................................................................... 3 ORGANIZATIONAL STRUCTURE 4 OUR VISION .................................................................................................................................................. 5 GOVERNANCE AND ACCOUNTABILITY......................................................................................................... 6 BUDGET SUMMARY 7 Capital Funded From Operations 2023 .................................................................................................. 8 Replacement Projects - 2023 9 DEBT MANAGEMENT ................................................................................................................................. 10 DESCRIPTION OF REVENUE AND EXPENDITURE TYPES ............................................................................. 11 OPERATION BUDGET SUMMARY CONSOLIDATED 12 MAYOR AND COUNCIL OPERATING BUDGET SUMMARIES ...................................................................... 13 ADMINISTRATION ...................................................................................................................................... 14 Operating Budget Summary – Taxation and General Revenue 15 Operating Budget Summary – Legislative Services ............................................................................... 16 CORPORATE SERVICES 17
Budget Summary – Corporate Services ................................................................................ 18 COMMUNITY ENGAGEMENT & ECONOMIC DEVELOPMENT .................................................................. 179
Budget
Community Engagement & Economic Development
– Visitor Information Centre ................................................................. 181
SERVICES 22
Budget Summary – Community Services Administration ................................................... 22
Budget Summary Protective Services ............................................................................... 23
Budget
Family & Community Support Services 25
Budget Summary – Tourism and Culture ............................................................................. 26
Budget Summary Parks and Recreation 28
Budget Summary Facilities 29
Budget Summary Vegreville Centennial Library ............................................................... 30
PLANNING & DEVELOPMENT 31
Budget Summary – Infrastructure, Planning and Development ....................................... 312
Budget Summary Public Works 33
– Municipal Services
Operating
Operating
Summary
18 Operating Budget Summary
COMMUNITY
Operating
Operating
Operating
Summary
Operating
Operating
Operating
Operating
INFRASTRUCTURE,
Operating
Operating
Operating Budget Summary
34

Operating Budget Summary

Operating Budget Summary

CAPITAL PLAN 38

Five Year Capital Plan Summary

2023 BUDGET DOCUMENT 2 | Page
Utility Services 35
Planning and Development .................................................................. 36
............................................................................................................ 39
Five Year Capital Plan Detail .................................................................................................................. 40

BUDGET FOREWORD

The Municipal Government Act (MGA) requires each municipality to prepare a written plan respecting its anticipated financial operations over a period of at least the next three financial years. The Town of Vegreville has developed an Operating Budget for 2023 and its operating financial plans for each of 2024 and 2025.

The MGA requires that the budgeted revenues be sufficient to offset the budgeted expenditures resulting in a balanced budget for the year. In addition, the MGA requires each municipality to budget for consumption of its tangible capital assets through amortization expense. For purposes of the annual budget and operating plans amortization expense is not an expenditure and no taxes are raised to cover amortization.

The 2023 Operating Budget includes expenditures and transfers totalling $18,112,442 which is funded by property taxation (net of requisitions) of $9,371,398 and other revenues and transfers of $8,743,229 resulting in an operating budget surplus of $2,183 in 2023. In each of 2024 and 2025 the total expenditures and expenditures are fully offset by taxation and revenues resulting in a balanced budget.

The Budget is a major component of the accountability cycle and plays a key role in ensuring the Town’s long term financial sustainability It represents the Town’s overall plan for identifying services and allocating appropriate resources to fund them.

In September Senior Management first met to discuss Council goals and strategies to be reflected in the three year operating plan.

In October, Senior Administration met with the Council to discuss their goals and priorities for the 2023 three year operating plan.

Municipal staff, together with Town Council, have dedicated significant time and effort since September in developing the 2023 2025 Financial Operating Plan that determines service levels and priorities initiatives according to the objectives and goals outlined in the 2022 2025 Strategic Plan and its subsequent Sustainability Plan.

The three year financial operating plan is a collection of anticipated revenue sources, operational expenses and reserve transfers that provides detailed estimates of the funding required by the Town to meet its ongoing financial obligations and provide the services and programs for the residents.

The three year financial operating plan also sets out the expectations of the ratepayers for property taxation, user fees and other revenue streams defined in the budget. The funds required to be raised by property taxation for 2023 for municipal purposes only, of $9,371,398, consistent with pre pandemic taxation levels

2023
DOCUMENT 3 | Page
BUDGET

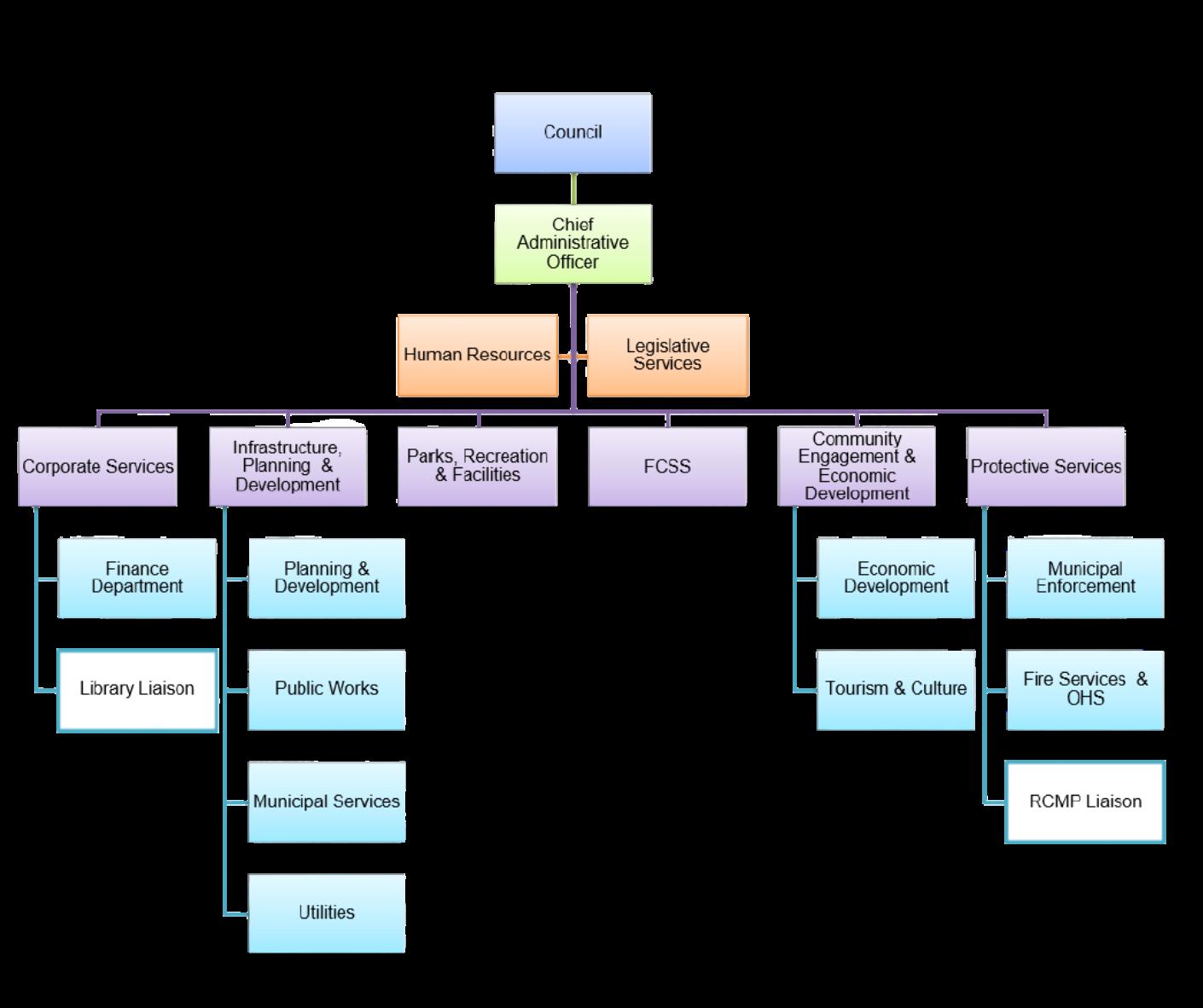
ORGANIZATIONAL STRUCTURE

2023 BUDGET DOCUMENT 4 | Page

OUR VISION

2023 BUDGET DOCUMENT 5 | Page
Our Vision Statement: People our core, innovation our strength, community our intention.
• Adaptability • Inclusivity • Integrity • Teamwork • Vibrancy
Our Mission Statement: Embracing change to create an enhanced quality of life by engaging our citizens in building a vibrant community. Our Values:

GOVERNANCE AND ACCOUNTABILITY

GOVERNANCE

The Town of Vegreville is governed by an elected Town Council comprised of a Mayor and six Councilors. Through the Chief Administrative Officer, this group provides governance and leadership to Town Administration. The Mayor and Councilors are members in a number of Committees and Boards that address specific topics.

Each Councilor is elected on an “at large” basis, meaning that Councilors are not elected on a geographic basis or in a ward. Each Councilor is available to any citizen who wishes to discuss an issue.

The Vegreville Town Council is responsible for setting the short and long term strategic plans for the Town, providing executive leadership, setting public policy, adopting new codes and bylaws, approving the Town’s annual budget, entering agreements, and making planning and development decisions.

ACCOUNTABILITY

The creation of the three year operating and five year capital plans are key components of the Town’s accountability cycle and play key roles in ensuring the Town’s long term sustainability. They represent the Town’s overall plan for identifying services and capital additions and allocating appropriate resources to fund them.

2023 BUDGET DOCUMENT 6 | Page

BUDGET SUMMARY

Management and staff have spent a significant amount of time preparing detailed work plans and budgets to ensure the efficient operation of the Town and the responsible utilization of taxes collected from ratepayers.

Based on discussions with Council, Administration worked hard to keep the net municipal tax revenue equivalent to 2020 values prior to the decreases that we saw in 2021 as a result of the COVID 19 pandemic. We are proud to deliver a balanced budget with these values as the current inflation rates are sitting at 6.5% for 2022. The Town is presenting a balanced budget with net municipal taxes of $9,371,398.

The average home price for The Town of Vegreville is $220,000. The proposed increase in net municipal taxes would cost the average household $3.28 per month, for an aggregate of $39.36 for the entire year. The total daily cost for a household assessed at $220,000 is $5.71. This is calculated as the total 2023 taxes divided by 365 days.

The range of values for small businesses is large, for illustrative purposes we used a small business with an assessment of $220,000. The 2023 increase in net municipal taxes results in a monthly increase of $6.07, for an aggregate of $72.82 for the entire year. This equates to a daily cost to the average small business of $10.57

Council has approved funding for the following organizations:

Vegreville Transportation Services Society $ 22,000

Prairie Tails Animal Rescue Society 17,000 Rotary Bike and Skatepark 40,000

Vegreville Centennial Library 255,628

TOTAL $ 334,628

The funding for the Vegreville Transportation Society, Prairie Tails Animal Rescue Society, and Rotary are direct transfers to those organizations.

The funding for the Vegreville Centennial Library is by way of funding its net operating budget, such that its revenues and expenditures are included in the revenue and expenditures of the Town’s operating budget.

2023 BUDGET DOCUMENT 7 | Page

Capital Funded From Operations 2023

CAPITAL FUNDED FROM OPERATIONS 2023

DEPARTMENT DESCRIPTION COST

FUNDED FROM OPERATING RESERVE TAX FUNDED CAPITAL

Fire Gear Washer $ 11,000 $ 11,000 $

Fire SCBA Compressor $ 48,000 $ 48,000 $

Aquatic Centre Furnace replacement $ 28,000 $ 28,000 $

Arena Zamboni Edger Replacement $ 7,500 $ $ 7,500

Parks Pysanka Park Barriers $ 65,000 $ 65,000 $

Sports Fields Line Painter $ 7,500 $ $ 7,500

Facilities Scissor Lift $ 28,000 $ 28,000 $

Facilities 1/2 Ton $ 50,000 $ 50,000 $

Facilities Town Office Assessment $ 5,000 $ $ 5,000

Parks PTO Water Pump $ 20,000 $ $ 20,000

Parks Track Skid Steer $ 145,000 $ 145,000 $

Roads Line Painter $ 7,500 $ $ 7,500 Recycling Commercial Paper Shredder $ 48,500 $ 48,500 $

Landfill Boundary Fence $ 8,500 $ $ 8,500 $ 479,500 $ 423,500 $ 56,000

2023 BUDGET DOCUMENT 8 | Page

Replacement Projects 2023

REPLACEMENT PROJECTS 2023

DEPARTMENT/AREA DESCRIPTION COST

FUNDED FROM OPERATING RESERVE TAX FUNDED

Fire Services AV Upgrade $ 5,000 $ 5,000 $ 5,000 Community Engagement & Economic Development Wayfinding Project $ 40,000 $ 31,750 $ 8,250 Community Engagement & Economic Development VIC Replacement Drawings $ 15,000 $ $ 15,000 Community Engagement & Economic Development Banner Replacement $ 5,000 $ $ 5,000 Arena Sports Hall of Fame $ 20,000 $ $ 20,000 Boulevards Tree Replacements $ 10,000 $ $ 10,000 Sports Fields Ball Diamond Fencing $ 15,000 $ $ 15,000 Facilities Replacement Projects $ 50,000 $ $ 50,000 Visitor Information Centre Facility Upgrade $ 5,000 $ $ 5,000

Total $ 165,000 $ 36,750 $ 133,250 Infrastructure, Planning and Development Roads

Local Asphalt Repairs $ 100,000 $ $ 100,000 Total Infrastructure, Planning and Development $ 100,000 $ - $ 100,000

TOTAL REPLACEMENT PROJECTS $ 265,000 $ 36,750 $ 233,250

2023 BUDGET DOCUMENT 9 | Page

DEBT MANAGEMENT

The Town is granted authority through the MGA to incur debt and must adhere to the provincial debt limit regulations. The Town borrows long term debt for capital improvements, facilities, and infrastructure, that have long term benefits to the community, thereby future generations contribute to the services they receive.

The Town’s debt limit on December 31, 2021, was $26.2 million. Total borrowing was $11 4 million.

In 2022, the Town will have repaid approximately $0.6 million of its existing long term debt. On December 31, 2022, the Town is expected to have long term debt outstanding of approximately $10.8 million, which is approximately 41% of its available debt capacity. An additional amount of approximately $2.4 million is expected to be added to the Town’s long term debt in 2023 for the development of Prosperity Industrial Park.

2023 BUDGET DOCUMENT 10 | Page

DESCRIPTION OF REVENUE AND EXPENDITURE TYPES

REVENUE

▪ Property Taxes Taxation is the major source of revenue for the Town. Tax rates applied to the various property classes are determined by the tax levy detailed in the operating budget and the levy based on the assessed market values of real properties within the Town. This includes general levies, levies for requisitioning authorities and payments in lieu of taxes.

Net Property Taxes is the amount of property taxes remaining to fund the Town’s operations, after deducting amounts collected for requisitioning authorities.

▪ Government Transfers for Operations is the amount received from other levels of government, federal, provincial, and municipal, to provide funding to specific services provided by the Town.

User fees and sale of goods and services represents the amounts charged to users for various services offered by the Town. Examples of user fees and sale of goods and services include water utility fees, recreation fees, facility rentals and business licenses.

▪ Other revenue and transfers Includes all other amounts received by the Town and transfers from restricted operating surplus and inter departmental transfers.

EXPENDITURES

• Salaries, wages, and benefits represents the largest single expenditure for the Town and includes remuneration for salary as well benefits and honorariums.

• Contracted and general services includes costs for services contracted out by the Town such as policing, assessment, legal and audit fees.

• Materials, goods, supplies and utilities includes most general purchases including office supplies and equipment, hardware and software, tools and equipment, and all materials and utilities for recreation and facilities and public works, municipal services, and utility departments.

• Other expenditures and transfers include miscellaneous costs and transfers from operations to restricted operating surplus.

• Debt and capital charges includes principal on long term debt, transfers to restricted funds for capital and purchases of capital items funded from operations

• Requisitions Funds collected for third party entities that can requisition property taxes on our residents. In this case for the M.D. of Minburn Foundation, educational purposes, and provincial assessor.

2023 BUDGET DOCUMENT 11 | Page

OPERATION BUDGET SUMMARY CONSOLIDATED

2022

Actual YTD* 2022 Budget 2023 Budget 2024 Budget 2025 Budget Revenue

CONSOLIDATED

Property Taxes 11,441,149 11,397,742 11,622,611 11,539,404 11,539,404 Less requisitions (2,251,168) (2,201,397) (2,251,213) (2,251,213) (2,251,213)

Net Municipal Taxes 9,189,981 9,196,345 9,371,398 9,288,191 9,288,191

User fees and sales of goods and services 2,935,642 3,926,799 3,969,084 4,073,624 3,872,724

Government Transfers 907,277 2,190,605 1,619,925 1,550,131 1,260,455

Investment Income 122,324 90,000 150,000 80,000 80,000

Franchise fees 1,036,011 1,210,000 1,460,000 1,460,000 1,460,000

Fines, Licenses, Permits and Penalties 227,674 300,750 229,000 229,000 229,000 Other income 595,328 584,283 725,366 713,297 680,648

Total Revenue 15,014,236 17,498,782 17,524,773 17,394,243 16,871,018

Expenditures

Employee Benefits 972,703 1,445,284 1,498,276 1,517,142 1,537,335 Salaries & Wages 4,624,447 6,283,295 6,652,239 6,784,558 6,901,892

Total Staff Costs 5,597,150 7,728,579 8,150,515 8,301,700 8,439,227

Bank charges and interest 31,341 27,279 26,450 27,457 28,964

Contracted Services 2,049,946 4,017,566 3,094,409 2,699,744 2,543,280 Materials, Goods, Supplies and Utilities 2,742,718 3,549,308 3,885,907 3,706,746 3,715,731

Purchases From Other Governments 594,174 1,013,482 1,330,766 1,359,021 1,373,253 Interest on long-term debt 222,074 372,066 334,544 314,880 293,514

Transfers to local Boards and Agencies 70,114 77,853 126,000 86,000 86,000 Other transactions 188,259 33,000 38,800 26,800 26,800

Total Operational Costs 5,898,626 9,090,554 8,836,876 8,220,648 8,067,542

Total Expenditures 11,495,777 16,819,133 16,987,391 16,522,349 16,506,769

Net Revenue Over Expenditures 3,518,460 679,649 537,382 871,894 364,249 Net InterFund Transfers Debt Repayment (476,429) (608,033) (645,551) (665,215) (685,804) Transfer to Reserves (480,766) (324,439) (419,400) (524,400) (524,400) Transfers from Reserves 459,942 552,100 1,009,254 1,467,721 2,058,956 Capital from Operations (327,549) (295,000) (479,500) (1,150,000) (1,213,000) Total Interfund Transfers (824,803) (675,372) (535,197) (871,894) (364,248)

Net Surplus (Deficit) before Amortization 2,693,657 4,277 2,185 0 0 Amortization (3,948,537) (3,948,537) (3,948,537) (3,948,537) Deficit for the year 2,693,657 (3,944,260) (3,946,352) (3,948,537) (3,948,537)

*2022 Actual YTD totals are as of October 31, 2022 and are not representative of year-end totals

DOCUMENT 12 | Page
2023 BUDGET

MAYOR AND COUNCIL

2022 Actual YTD* 2022 Budget 2023 Budget 2024 Budget 2025 Budget REVENUE

COUNCIL

Miscellaneous Income 300 0 0 0 0

EXPENDITURES

Remuneration 195,845 317,967 362,490 362,490 362,490

Travel expenses 11,886 21,015 29,880 30,800 27,650

Memberships and Conference Fees 8,497 24,743 11,750 15,350 11,750

Council Administration 21,213 65,654 28,054 16,054 16,054

Professional Development 7,407 28,500 14,000 18,000 20,250

Total Operational Costs 49,003 139,912 83,684 80,204 75,704

Total Expenditures 244,848 457,879 446,174 442,694 438,194

Net of Revenue Over Expenditures (244,548) (457,879) (446,174) (442,694) (438,194)

Net Interfund Transfers

Transfers to Reserves 0 0 0 0 0

Transfers from Reserves 22,500 66,000 41,700 0 0 Total Interfund Transfers 22,500 66,000 41,700 0 0

Net Surplus (Deficit) (222,048) (391,879) (404,474) (442,694) (438,194)

*2022 Actual YTD totals are as of October 31, 2022 and are not representative of year-end totals

DOCUMENT 13 | Page
2023 BUDGET

ADMINISTRATION

2023 BUDGET DOCUMENT 14 | Page

Operating Budget Summary Taxation and General Revenue

2022

Actual YTD* 2022 Budget 2023 Budget 2024 Budget 2025 Budget Revenue

GENERAL

Net Property Taxes 9,189,981 9,196,345 9,371,398 9,288,191 9,288,191 Government Transfers 0 0 0 0 0

Investment Income 122,324 80,000 150,000 80,000 80,000 Franchise fees 1,036,011 1,490,000 1,460,000 1,460,000 1,460,000

Fines, Licenses, Permits and Penalties 120,018 100,000 100,000 100,000 100,000 Total Revenue 10,468,333 10,866,345 11,081,398 10,928,191 10,928,191

Net InterFund Transfers

Transfer to Reserves (155,000) 0 0 0

Transfers from Reserves 0 0 0 1,461,570 1,914,144 Total Interfund Transfers 0 (155,000) 0 1,461,570 1,914,144

Net Surplus (Deficit) 10,468,333 10,711,345 11,081,398 12,389,761 12,842,335

*2022 Actual YTD totals are as of October 31, 2022 and are not representative of year-end totals

DOCUMENT 15 | Page
2023 BUDGET

LEGISLATIVE

Expenditures

Operating Budget Summary Legislative Services

2022

Actual YTD* 2022 Budget 2023 Budget 2024 Budget 2025 Budget

Employee Benefits 58,711 71,314 86,909 86,130 86,712 Salaries & Wages 208,157 295,216 352,547 355,790 359,030 Total Staff Costs 266,868 366,530 439,456 441,920 445,741

Contracted Services 8,388 12,795 12,029 10,488 9,667 Materials, Goods, Supplies and Utilities 631 500 500 500 500 Total Operational Costs 9,019 13,295 12,529 10,988 10,167

Total Expenditures 275,887 379,825 451,985 452,908 455,908 Net Revenue Over Expenditures (275,887) (379,825) (451,985) (452,908) (455,908)

Net InterFund Transfers Transfers from Reserves 0 0 0 0 0 Total Interfund Transfers 0 0 0 0 0

Net Surplus (Deficit) (275,887) (379,825) (451,985) (452,908) (455,908)

*2022 Actual YTD totals are as of October 31, 2022 and are not representative of year-end totals

DOCUMENT 16 | Page
2023 BUDGET
2023 BUDGET DOCUMENT 17 | Page
CORPORATE SERVICES

Operating Budget Summary Corporate Services

CORPORATE SERVICES 2022

Actual YTD* 2022 Budget 2023 Budget 2024 Budget 2025 Budget Revenue

User fees and sales of goods and services 7,020 6,500 8,000 8,000 8,000 Government Transfers 0 50,553 52,653 52,633 52,633 Other income 322,138 18,400 93,700 93,700 93,700 Total Revenue 329,158 75,453 154,353 154,333 154,333

Expenditures

Employee Benefits 77,930 98,385 135,691 137,879 140,080 Salaries & Wages 290,035 397,817 572,095 585,399 598,942 Total Staff Costs 367,964 496,202 707,786 723,279 739,022

Bank charges 31,072 25,000 26,000 27,000 28,500 Contracted Services 274,365 421,096 475,901 449,830 438,825 Materials, Goods, Supplies and Utilities 25,611 32,000 38,000 38,000 38,000 Purchases From Other Governments 267 2,000 2,000 2,000 2,000 Other transactions (1) 63,000 38,000 26,000 26,000 Total Operational Costs 331,313 543,096 579,901 542,830 533,325

Total Expenditures 699,278 1,039,298 1,287,687 1,266,109 1,272,347 Net Revenue Over Expenditures (370,119) (963,845) (1,133,334) (1,111,776) (1,118,014)

Net InterFund Transfers

Transfers from Reserves 0 15,300 42,800 0 0 Total Interfund Transfers 0 15,300 42,800 0 0

Net Surplus (Deficit) (370,119) (948,545) (1,090,534) (1,111,776) (1,118,014) *2022 Actual YTD totals are as of October 31, 2022 and are not representative of year-end totals

2023
DOCUMENT 18 | Page
BUDGET

COMMUNITY ENGAGEMENT & ECONOMIC DEVELOPMENT

2023 BUDGET DOCUMENT 19 | Page

Operating Budget Summary Community Engagement & Economic Development

COMMUNITY ENGAGEMENT & EC DEV

Revenue

2022 Actual YTD* 2022 Budget 2023 Budget 2024 Budget 2025 Budget

User fees and sales of goods and services 22,683 25,000 77,000 77,000 77,000 Government Transfers 0 8,400 8,400 8,400 Investment Income 0 Franchise fees 0 Fines, Licenses, Permits and Penalties 0 Other income (1,442) 1,000 16,000 26,000 26,000 Total Revenue 21,242 26,000 101,400 111,400 111,400

Expenditures

Employee Benefits 54,234 87,619 75,077 76,451 77,398 Salaries & Wages 264,946 390,434 326,396 336,256 343,538 Total Staff Costs 319,181 478,053 401,472 412,706 420,935

Contracted Services 82,656 302,860 296,800 224,800 209,300 Materials, Goods, Supplies and Utilities 33,519 51,000 89,000 31,000 31,000 Total Operational Costs 116,175 353,860 385,800 255,800 240,300

Total Expenditures 435,356 831,913 787,272 668,506 661,235

Net Revenue Over Expenditures (414,114) (805,913) (685,872) (557,106) (549,835)

Net InterFund Transfers

Transfers to Reserves (74,000) Transfers from Reserves 91,000 121,000 115,050 Total Interfund Transfers (74,000) 121,000 115,050 91,000

Net Surplus (Deficit) (488,114) (684,913) (570,822) (557,106) (549,835)

*2022 Actual YTD totals are as of October 31, 2022 and are not representative of year-end totals

DOCUMENT 20 | Page
2023 BUDGET

Operating Budget Summary

Visitor Information Centre

2022 Actual YTD* 2022 Budget 2023 Budget 2024 Budget 2025 Budget Revenue

VISITOR INFORMATION OPERATIONS

User fees and sales of goods and services 22,385 25,000 77,000 77,000 77,000 Government Transfers 0 0 8,400 8,400 8,400 Other income (1,442) 0 15,000 25,000 25,000 Total Revenue 20,944 25,000 100,400 110,400 110,400

Expenditures

Employee Benefits 15,783 11,511 7,337 7,595 7,799 Salaries & Wages 115,991 89,331 81,687 84,138 86,077 Total Staff Costs 131,773 100,842 89,024 91,733 93,876

Contracted Services 8,105 24,000 22,500 22,500 22,500 Materials, Goods, Supplies and Utilities 6,375 5,250 5,250 5,250 5,250 Total Operational Costs 14,481 29,250 27,750 27,750 27,750

Total Expenditures 146,254 130,092 116,774 119,483 121,626

Net Revenue Over Expenditures (125,311) (105,092) (16,374) (9,083) (11,226)

Net InterFund Transfers

Transfer to Reserves 0 0 0 0 0

Transfers from Reserves 6,000 6,000 9,300 0 0 Total Interfund Transfers 6,000 6,000 9,300 0 0

Net Surplus (Deficit) (119,311) (99,092) (7,074) (9,083) (11,226)

*2022 Actual YTD totals are as of October 31, 2022 and are not representative of year-end totals

2023
DOCUMENT 21 | Page
BUDGET

COMMUNITY SERVICES

Operating Budget Summary Community Services Administration

2022 Actual YTD* 2022 Budget 2023 Budget 2024 Budget 2025 Budget Revenue

COMMUNITY SERVICES ADMIN

Government Transfers 0 4,000 4,000 4,000 4,000 Other income 0 0 0 0 0 Total Revenue 0 4,000 4,000 4,000 4,000

Expenditures

Employee Benefits 28,963 44,056 0 0 0 Salaries & Wages 213,757 167,421 0 0 0 Total Staff Costs 242,720 211,477 0 0 0

Contracted Services 37,742 73,500 40,000 65,000 35,000 Materials, Goods, Supplies and Utilities 1,069 9,500 0 0 0 Transfers to local Boards and Agencies 69,114 84,740 125,000 85,000 85,000 Total Operational Costs 107,925 167,740 165,000 150,000 120,000

Total Expenditures 350,646 379,217 165,000 150,000 120,000 Net Revenue Over Expenditures (350,646) (375,217) (161,000) (146,000) (116,000)

Net InterFund Transfers

Transfer to Reserves 0 0 0 0 0 Transfers from Reserves 0 120,000 27,450 0 0 Capital from Operations (47,299) (100,000) 0 0 0 Total Interfund Transfers (47,299) 20,000 27,450 0 0

Net Surplus (Deficit) (397,945) (355,217) (133,550) (146,000) (116,000)

*2022 Actual YTD totals are as of October 31, 2022 and are not representative of year-end totals

DOCUMENT 22 | Page
2023 BUDGET

PROTECTIVE SERVICES

2023 BUDGET DOCUMENT 23 | Page

2023 BUDGET

Operating Budget Summary Protective Services

2022

Actual YTD* 2022 Budget 2023 Budget 2024 Budget 2025 Budget Revenue

PROTECTIVE SERVICES

User fees and sales of goods and services 135,132 176,643 160,234 161,424 161,424 Government Transfers 72,740 425,064 425,739 426,424 427,424 Fines, Licenses, Permits and Penalties 35,207 59,000 59,000 59,000 59,000 Other income 62,372 13,000 13,250 13,250 13,250 Total Revenue 305,451 673,707 658,223 660,098 661,098

Expenditures

Employee Benefits 98,405 139,100 165,965 166,440 166,914 Salaries & Wages 390,779 614,343 742,457 748,039 753,622 Total Staff Costs 489,184 753,443 908,422 914,479 920,536

Contracted Services 102,756 180,800 180,800 150,800 150,800 Materials, Goods, Supplies and Utilities 86,537 117,300 104,300 149,300 104,300 Purchases From Other Governments 593,907 1,140,421 1,328,516 1,356,771 1,371,003 Interest on long-term debt 3,235 4,686 3,620 2,532 1,421

Transfers to local Boards and Agencies 0 0 0 0 0 Other transactions 35 0 0 0 0 Total Operational Costs 786,470 1,443,207 1,617,236 1,659,403 1,627,524

Total Expenditures 1,275,654 2,196,650 2,525,658 2,573,882 2,548,060

Net Operating deficit (970,203) (1,522,943) (1,867,435) (1,913,784) (1,886,962)

Net InterFund Transfers

Debt Repayment (50,956) (50,955) (52,022) (53,110) (54,220) Transfer to Reserves (100,000) (100,000) (100,000) (100,000) (100,000) Transfers from Reserves 0 64,050 140,500 0 0 Capital from Operations (36,895) 0 (59,000) 0 0 Total Interfund Transfers (187,851) (86,905) (70,522) (153,110) (154,220) Net Surplus (Deficit) (1,158,054) (1,609,848) (1,937,957) (2,066,894) (2,041,182)

*2022 Actual YTD totals are as of October 31, 2022 and are not representative of year-end totals

DOCUMENT 24 | Page
2023 BUDGET DOCUMENT 25 | Page
& COMMUNITY SUPPORT SERVICES
FAMILY

FCSS

Revenue

Operating Budget Summary Family & Community Support Services

2022

Actual YTD* 2022 Budget 2023 Budget 2024 Budget 2025 Budget

User fees and sales of goods and services 11,736 21,400 22,600 22,600 22,200 Government Transfers 399,832 653,425 576,024 543,715 251,596 Other income 24,500 33,330 29,830 10,300 47,150 Total Revenue 436,068 708,155 628,454 576,615 320,946

Expenditures

Employee Benefits 62,380 99,062 103,177 107,738 108,698 Salaries & Wages 339,243 533,094 476,809 482,366 487,928 Total Staff Costs 401,623 632,156 579,986 590,104 596,626

Contracted Services 54,940 200,800 161,100 114,605 114,605 Materials, Goods, Supplies and Utilities 12,230 58,012 68,957 65,184 64,184 Transfers to local Boards and Agencies 1,000 1,000 1,000 1,000 1,000 Total Operational Costs 68,170 259,812 231,057 180,789 179,789

Total Expenditures 469,793 891,968 811,043 770,893 776,415 Net Operating deficit (33,725) (183,813) (182,589) (194,278) (455,469)

Net InterFund Transfers

Transfer to Reserves 0 0 0 0 0 Transfers from Reserves 17,781 17,781 0 0 0 Total Interfund Transfers 17,781 17,781 0 0 0

Net Surplus (Deficit) (15,944) (166,032) (182,589) (194,278) (455,469)

*2022 Actual YTD totals are as of October 31, 2022 and are not representative of year-end totals

DOCUMENT 26 | Page
2023 BUDGET

PARKS & RECREATION

2023 BUDGET DOCUMENT 27 | Page

Operating Budget Summary Parks and Recreation

2022 Actual YTD* 2022 Budget 2023 Budget 2024 Budget 2025 Budget Revenue

PARKS & RECREATION

User fees and sales of goods and services 109,097 191,900 156,900 156,900 156,500 Government Transfers 314,650 309,500 324,200 324,200 324,200 Other income 1,487 208,750 221,750 216,750 216,750

Total Revenue 425,234 710,150 702,850 697,850 697,450

Expenditures

Employee Benefits 130,805 201,654 212,885 216,797 220,712 Salaries & Wages 758,604 1,009,151 1,022,171 1,048,877 1,075,562 Total Staff Costs 889,409 1,210,805 1,235,055 1,265,674 1,296,274

Contracted Services 341,319 417,830 385,855 335,855 365,855 Materials, Goods, Supplies and Utilities 372,802 505,350 518,350 518,350 513,850 Interest on long-term debt 5,862 12,662 11,897 11,110 10,300

Total Operational Costs 719,982 935,842 916,102 865,315 890,005

Total Expenditures 1,609,391 2,146,647 2,151,157 2,130,989 2,186,279

Net Revenue Over Expenditures (1,184,157) (1,436,497) (1,448,307) (1,433,139) (1,488,829)

Net InterFund Transfers

Debt Repayment (13,323) (26,835) (27,600) (28,387) (29,196)

Transfer to Reserves 0 0 0 (55,000) (55,000) Transfers from Reserves 125,862 168,900 287,500 0 140,000 Capital from Operations (48,162) (86,000) (273,000) (85,000) 0 Total Interfund Transfers 64,377 56,065 (13,100) (168,387) 55,804

Net Surplus (Deficit) (1,119,781) (1,380,432) (1,461,407) (1,601,526) (1,433,025) *2022 Actual YTD totals are as of October 31, 2022 and are not representative of year-end totals

DOCUMENT 28 | Page
2023 BUDGET

Operating Budget Summary Facilities

2022 Actual YTD* 2022 Budget 2023 Budget 2024 Budget 2025 Budget Revenue

FACILITIES

User fees and sales of goods and services 152,352 292,646 266,936 206,936 104,211 Government Transfers 0 0 0 0 0 Other income 10,000 26,500 26,500 88,500 121,255 Total Revenue 162,352 319,146 293,436 295,436 225,466

Expenditures

Employee Benefits 26,434 39,950 41,723 42,381 43,039 Salaries & Wages 131,578 161,492 161,628 165,591 169,543 Total Staff Costs 158,011 201,441 203,351 207,972 212,582

Contracted Services 392,848 563,615 506,705 586,705 491,705 Materials, Goods, Supplies and Utilities 333,396 448,965 442,945 442,945 442,145 Interest on long-term debt 190,311 288,249 277,876 267,172 256,454

Total Operational Costs 916,554 1,300,829 1,227,526 1,296,822 1,190,304

Total Expenditures 1,074,566 1,502,270 1,430,877 1,504,794 1,402,886 Net Revenue Over Expenditures (912,214) (1,183,124) (1,137,441) (1,209,358) (1,177,420)

Net InterFund Transfers Debt Repayment (300,646) (324,012) (334,383) (345,087) (356,431)

Transfer to Reserves (55,000) (55,000) (55,000) (55,000) (55,000) Transfers from Reserves 28,000 28,000 103,000 0 0 Capital from Operations (17,974) (14,000) (83,000) (50,000) 0 Total Interfund Transfers (345,620) (365,012) (369,383) (450,087) (411,431)

Net Surplus (Deficit) (1,257,834) (1,548,136) (1,506,824) (1,659,445) (1,588,851)

*2022 Actual YTD totals are as of October 31, 2022 and are not representative of year-end totals

2023
DOCUMENT 29 | Page
BUDGET

Operating Budget Summary

Vegreville Centennial Library

2022 Actual YTD* 2022 Budget 2023 Budget 2024 Budget 2025 Budget Revenue

LIBRARY

User fees and sales of goods and services 8,954 15,605 15,450 15,682 15,917 Government Transfers 42,788 94,736 94,736 96,157 97,600 Fines, Licenses, Permits and Penalties 3,302 4,000 3,500 3,553 3,606 Other income 732 6,500 6,000 6,090 6,181

Total Revenue 55,776 120,841 119,686 121,482 123,304

Expenditures

Employee Benefits 22,451 34,063 36,196 36,538 36,884 Salaries & Wages 156,383 239,639 253,857 256,380 258,941 Total Staff Costs 178,834 273,702 290,052 292,919 295,825

Bank charges and interest 269 500 450 457 464 Contracted Services 47,179 52,953 52,925 53,701 54,479 Materials, Goods, Supplies and Utilities 21,277 39,915 39,355 39,947 40,544 Other transactions 0 0 0 0 0 Total Operational Costs 68,724 93,368 92,730 94,105 95,487

Total Expenditures 247,559 367,070 382,782 387,024 391,312 Net Revenue Over Expenditures (191,782) (246,229) (263,096) (265,542) (268,008)

Net InterFund Transfers

Transfer to Reserves 0 0 0 0 0

Transfers from Reserves 46,229 46,229 7,468 6,151 4,812 Total Interfund Transfers 46,229 46,229 7,468 6,151 4,812

Net Surplus (Deficit) (145,553) (200,000) (255,628) (259,391) (263,196)

*2022 Actual YTD totals are as of October 31, 2022 and are not representative of year-end totals

DOCUMENT 30 | Page
2023 BUDGET

INFRASTRUCTURE, PLANNING & DEVELOPMENT

2023 BUDGET DOCUMENT 31 | Page

Operating Budget Summary Infrastructure, Planning and Development

2022 Actual YTD* 2022 Budget 2023 Budget 2024 Budget 2025 Budget Revenue

INFRASTRUCTURE, PLANNING & DEVELOPMENT

User fees and sales of goods and services 2,648,620 3,522,600 3,527,900 3,631,018 3,430,683 Government Transfers 77,267 134,430 134,173 94,602 94,602 Fines, Licenses, Permits and Penalties 70,488 72,500 70,000 70,000 70,000 Other income 26,889 49,150 48,900 49,218 49,545

Total Revenue 2,823,264 3,778,680 3,780,973 3,844,838 3,644,830

Expenditures

Employee Benefits 354,737 555,457 558,764 560,898 568,759 Salaries & Wages 1,686,951 2,430,739 2,449,680 2,511,260 2,560,186 Total Staff Costs 2,041,689 2,986,196 3,008,444 3,072,158 3,128,945

Contracted Services 644,805 938,012 927,610 648,756 620,590 Materials, Goods, Supplies and Utilities 1,801,737 2,369,890 2,569,500 2,418,520 2,478,208 Interest on long-term debt 22,666 48,004 41,151 34,066 25,339 Other transactions 188,225 1,000 800 800 800 Total Operational Costs 2,657,433 3,357,156 3,539,312 3,102,394 3,125,190

Total Expenditures 4,699,122 6,343,352 6,547,756 6,174,552 6,254,135

Net Revenue Over Expenditures (1,875,858) (2,564,672) (2,766,783) (2,329,714) (2,609,306)

Net InterFund Transfers

Debt Repayment (111,504) (224,693) (231,546) (238,631) (245,957)

Transfer to Reserves (325,766) (187,500) (264,400) (314,400) (314,400) Transfers from Reserves 18,694 42,625 243,786 0 0 Capital from Operations (103,805) (108,000) (64,500) (1,015,000) (1,213,000)

Total Interfund Transfers (522,382) (477,568) (316,660) (1,568,031) (1,773,357)

Net Surplus (Deficit) (2,398,240) (3,042,240) (3,083,443) (3,897,745) (4,382,663)

2023
DOCUMENT 32 | Page
BUDGET
*2022 Actual YTD totals are as of October 31, 2022 and are not representative of year-end totals

Operating Budget Summary Public Works

2022 Actual YTD* 2022 Budget 2023 Budget 2024 Budget 2025 Budget Revenue

PUBLIC WORKS

User fees and sales of goods and services 298,977 388,500 425,000 425,000 425,000 Government Transfers 0 5,000 15,000 15,000 15,000 Other income 14,084 16,150 15,000 15,318 15,645

Total Revenue 313,060 409,650 455,001 455,320 455,648

Expenditures

Employee Benefits 102,282 165,624 166,551 169,981 172,904 Salaries & Wages 523,763 711,985 746,993 768,907 787,302 Total Staff Costs 626,045 877,609 913,544 938,888 960,205

Contracted Services 346,476 499,200 434,986 297,800 296,000 Materials, Goods, Supplies and Utilities 725,408 870,400 987,400 849,390 882,814 Interest on long-term debt 16,488 34,817 29,427 23,870 16,431 Other transactions 394 0 0 0 0

Total Operational Costs 1,088,765 1,404,417 1,451,813 1,171,060 1,195,245

Total Expenditures 1,714,810 2,282,026 2,365,357 2,109,948 2,155,450 Net Revenue Over Expenditures (1,401,749) (1,872,376) (1,910,356) (1,654,628) (1,699,802)

Net InterFund Transfers

Debt Repayment (95,222) (191,771) (197,161) (202,718) (208,449) Transfer to Reserves (128,448) (157,500) (184,400) (184,400) (184,400) Transfers from Reserves 6,431 13,931 157,686 0 0 Capital from Operations (110,236) (11,000) (7,500) (776,000) (800,000) Total Interfund Transfers (327,476) (346,340) (231,375) (1,163,118) (1,192,849)

Surplus (Deficit) (1,729,225) (2,218,716) (2,141,731) (2,817,746) (2,892,651)

DOCUMENT 33 | Page
2023 BUDGET
Net
*2022 Actual YTD totals are as of October 31, 2022 and are not representative of year-end totals

Operating Budget Summary Municipal Services

MUNICIPAL SERVICES 2022

Actual YTD* 2022 Budget 2023 Budget 2024 Budget 2025 Budget Revenue

User fees and sales of goods and services 628,152 862,000 812,000 812,000 560,000 Government Transfers 77,267 129,430 119,173 79,602 79,602 Other income 12,073 32,450 33,400 33,400 33,400 Total Revenue 717,492 1,023,880 964,573 925,002 673,002

Expenditures

Employee Benefits 151,596 221,112 228,338 231,791 234,077 Salaries & Wages 710,757 1,012,424 1,046,453 1,068,748 1,083,003 Total Staff Costs 862,353 1,233,536 1,274,791 1,300,540 1,317,080

Contracted Services 75,716 209,652 235,464 151,296 152,930 Materials, Goods, Supplies and Utilities 178,353 206,290 289,700 269,700 269,700 Other transactions 0 600 600 600 600 Total Operational Costs 254,068 416,542 525,764 421,596 423,230

Total Expenditures 1,116,421 1,650,078 1,800,555 1,722,136 1,740,310 Net Revenue Over Expenditures (398,930) (626,198) (835,982) (797,133) (1,067,308)

Net InterFund Transfers

Transfer to Reserves (30,000) (30,000) (80,000) (130,000) (130,000) Transfers from Reserves 6,479 6,479 68,500 0 0 Capital from Operations 0 (77,000) (57,000) (191,000) (413,000) Total Interfund Transfers (23,521) (100,521) (68,500) (321,000) (543,000)

Net Surplus (Deficit) (422,451) (726,719) (904,482) (1,118,133) (1,610,308)

2023
DOCUMENT 34 | Page
BUDGET
*2022 Actual YTD totals are as of October 31, 2022 and are not representative of year-end totals

UTILITIES

Revenue

Operating Budget Summary Utility Services

2022 Actual YTD* 2022 Budget 2023 Budget 2024 Budget 2025 Budget

User fees and sales of goods and services 1,545,221 2,271,000 2,289,500 2,392,618 2,444,283 Other income 192 0 0 0 0

Total Revenue 1,545,414 2,271,000 2,289,500 2,392,618 2,444,283

Expenditures

Employee Benefits 83,670 128,003 119,988 122,522 124,860 Salaries & Wages 396,402 578,361 524,426 540,177 554,834 Total Staff Costs 480,072 706,364 644,414 662,699 679,694

Bank charges and interest Contracted Services 190,419 194,600 223,100 180,600 152,600 Materials, Goods, Supplies and Utilities 895,935 1,285,200 1,284,800 1,291,830 1,318,094 Interest on long-term debt 6,178 13,187 11,724 10,196 8,908 Other transactions 38 400 200 200 200

Total Operational Costs 1,092,570 1,493,387 1,519,824 1,482,826 1,479,802

Total Expenditures 1,572,641 2,199,751 2,164,238 2,145,526 2,159,496 Net Revenue Over Expenditures (27,228) 71,249 125,262 247,092 284,787

Net InterFund Transfers

Debt Repayment (16,282) (32,922) (34,385) (35,913) (37,508)

Transfer to Reserves (8,836) 0 0 0 0

Transfers from Reserves 0 8,836 0 0 0 Capital from Operations 0 (20,000) 0 (48,000) 0 Total Interfund Transfers (25,118) (44,086) (34,385) (83,913) (37,508)

Net Surplus (Deficit) (52,346) 27,163 90,877 163,179 247,279

*2022 Actual YTD totals are as of October 31, 2022 and are not representative of year-end totals

2023
DOCUMENT 35 | Page
BUDGET

PLANNING

Revenue

Operating Budget Summary Planning and Development

2022 Actual YTD* 2022 Budget 2023 Budget 2024 Budget 2025 Budget

User fees and sales of goods and services 176,270 1,100 1,400 1,400 1,400 Fines, Licenses, Permits and Penalties 70,488 72,500 70,000 70,000 70,000 Other income 540 550 500 500 500 Total Revenue 247,298 74,150 71,900 71,900 71,900

Expenditures

Employee Benefits 17,189 40,718 43,887 36,603 36,918 Salaries & Wages 56,030 127,969 131,808 133,428 135,048 Total Staff Costs 73,219 168,687 175,695 170,031 171,966

Contracted Services 32,195 34,560 34,060 19,060 19,060 Materials, Goods, Supplies and Utilities 2,042 8,000 7,600 7,600 7,600 Purchases From Other Governments 0 250 250 250 250 Other transactions 187,793 0 0 0 0 Total Operational Costs 222,030 42,810 41,910 26,910 26,910

Total Expenditures 295,249 211,497 217,605 196,941 198,876

Net Revenue Over Expenditures (47,951) (137,347) (145,705) (125,041) (126,976)

Net InterFund Transfers

Transfer to Reserves (167,318) 0 0 0 0 Transfers from Reserves 3,379 13,379 17,600 0 0 Total Interfund Transfers (163,939) 13,379 17,600 0 0

Net Surplus (Deficit) (211,890) (123,968) (128,105) (125,041) (126,976)

*2022 Actual YTD totals are as of October 31, 2022 and are not representative of year-end totals

2023
DOCUMENT 36 | Page
BUDGET

CAPITAL PLAN

2023 BUDGET DOCUMENT 38 | Page

Five Year Capital Plan Summary

2023 BUDGET DOCUMENT 39 | Page

Five Year Capital Plan Detail

5 Year Capital Plan Planned Capital Additions 2023 2024 2025 2026 2027 Total

COMMUNITY SERVICES

Replace Engine 1 Fire 800,000 800,000

SCBA Replacement Fire 232,000 232,000

SCBA Air Compressor Fire 48,000 48,000

Gear Washer Fire 11,000 11,000

Furnace Replacement Aquatic Center 28,000 28,000

Zamboni Edger Replacement Arena 7,500 7,500

Line Painter Sports Fields 7,500 7,500

Scissor Lift Facilities 28,000 28,000

1/2 Ton Facilities 50,000 50,000

Town Office Window Needs Assesme Facilities 5,000 5,000

PTO Water Pump Parks 20,000 20,000

Pysanka Park Barriers Parks 65,000 65,000

Bobcat Track T770 Skid Steer Parks 145,000 145,000

Triple Deck Mower Parks 85,000 85,000

Ice Resurfacer Arena 165,000 165,000

TOTAL COMMUNITY SERVICES 1,447,000 85,000 165,000 1,697,000

2023 BUDGET DOCUMENT 40 | Page

5 Year Capital Plan

Planned Capital Additions 2023 2024 2025 2026 2027 Total

INFRASTRUCTURE PLANNING AND DEVELOPMENT

Pave Elk's Park Entrance Roads 414,000 414,000

Pave 53st, 51-52 Avenue Roads 67,000 67,000

54 Ave East of 47 Street Roads 45,000 45,000

Bruce Road Service Road Roads 47,000 47,000

Hot Pour Crack Filling Machine Roads 95,000 95,000 Manhole Replacement on 49 Ave Roads 59,000 59,000

Line Painter Roads 7,500 7,500

MCC & Pump Control System Water 240,000 240,000 Commercial Paper Shredder Recycling 48,500 48,500

Boundary Fence Landfill 8,500 8,500

Hydrovac Roads 650,000 650,000

1/2 Ton Truck - Public Works Roads 48,000 48,000 New Storm in Rear Lane Roads 78,000 78,000

1/2 Ton Truck - Utilities Utilities 48,000 48,000

1/2 Ton Truck Landfill Landfill 41,000 41,000

Highway Truck Recycling 150,000 150,000

Small Grader Roads 450,000 450,000

Tandem Gravel Truck Roads 165,000 165,000

Used Sheepsfoot Packer Roads 90,000 90,000

Backhoe Cemetery 95,000 95,000 Paint Recycling Building Recycling 18,000 18,000

Solid Waste Truck Landfill 395,000 395,000

1/2 Ton Truck Roads 50,000 50,000 Rubber Tire Backhoe Roads 320,000 320,000 Used Smooth Drum Packer Roads 90,000 90,000

End Dump Trailer Roads 35,000 35,000

Crawler Loader Municipal Services 450,000 450,000

Bulk Water Operating System Utilities 15,000 15,000

1/2 Ton Utilities 50,000 50,000

Cemetery Master Plan Cemetery 45,000 45,000

TOTAL FOR INFRASTRUCTURE PLANNING AND DEVELOPMENT 1,031,500 1,015,000 1,213,000 960,000 95,000 4,314,500

2023
DOCUMENT 41 | Page
BUDGET
2023 BUDGET DOCUMENT 42 | Page

Turn static files into dynamic content formats.

Create a flipbook
Issuu converts static files into: digital portfolios, online yearbooks, online catalogs, digital photo albums and more. Sign up and create your flipbook.