2024家庭門訓6月刊

Page 1

06 湖光 2024 生命之歌 聖靈充滿的條件 教會的本質

湖光基督教會

(Since1956)

主任牧師 / 師母

文亮 / 蔡錫恩

湖光月刊

2024 年 06 月

發行人 / 文 亮

設 計 / 默 默

張雅婷、巫嘉穎、ikuki ( 百寶樂園)

編 輯 / 陳冠瑛、Mimi、ikuki、

陳喬芳、陳心慧、 涂麗卿 發 行 / 湖光基督教會

台北市內湖區內湖路一段 608 號

TEL: 02-2797-1000 FAX: 02-2797-1109

版權所有,請勿對文章進行任何刪改 如需轉載,請取得本教會許可。

彩雲集見證歡迎投稿(1500 字,2500 字), 請於每月 20 日前電郵 gina@tgcga.org。

網路捐款

如有感動為家庭門訓 月刊的印製經費奉獻, 請於奉獻時註明, 謝謝您。

板信銀行(銀行代碼 118)

內湖分行

帳號:04551310001895

戶名:財團法人台灣基督教恩惠福音會 郵政劃撥/帳號:19647664

戶名:財團法人台灣基督教恩惠福音會

使命:

敬拜真神、傳揚真理、作主門徒、服事人群、權能事奉 異象:

建立一個健康的、全人的、多元的、有影響力的教會

彩雲集 神恩典之手的扶持不落空

彩雲集 頌揚救贖主

第一樂章 從鐵齒到鐵錚錚的事實

第二樂章 空虛寂寞覺得冷,只因不瞭解愛的源頭 48 第三樂章 真正的愛不是只有甜蜜 50

專 題 2024 婚姻堅貞禮拜——愛的永約

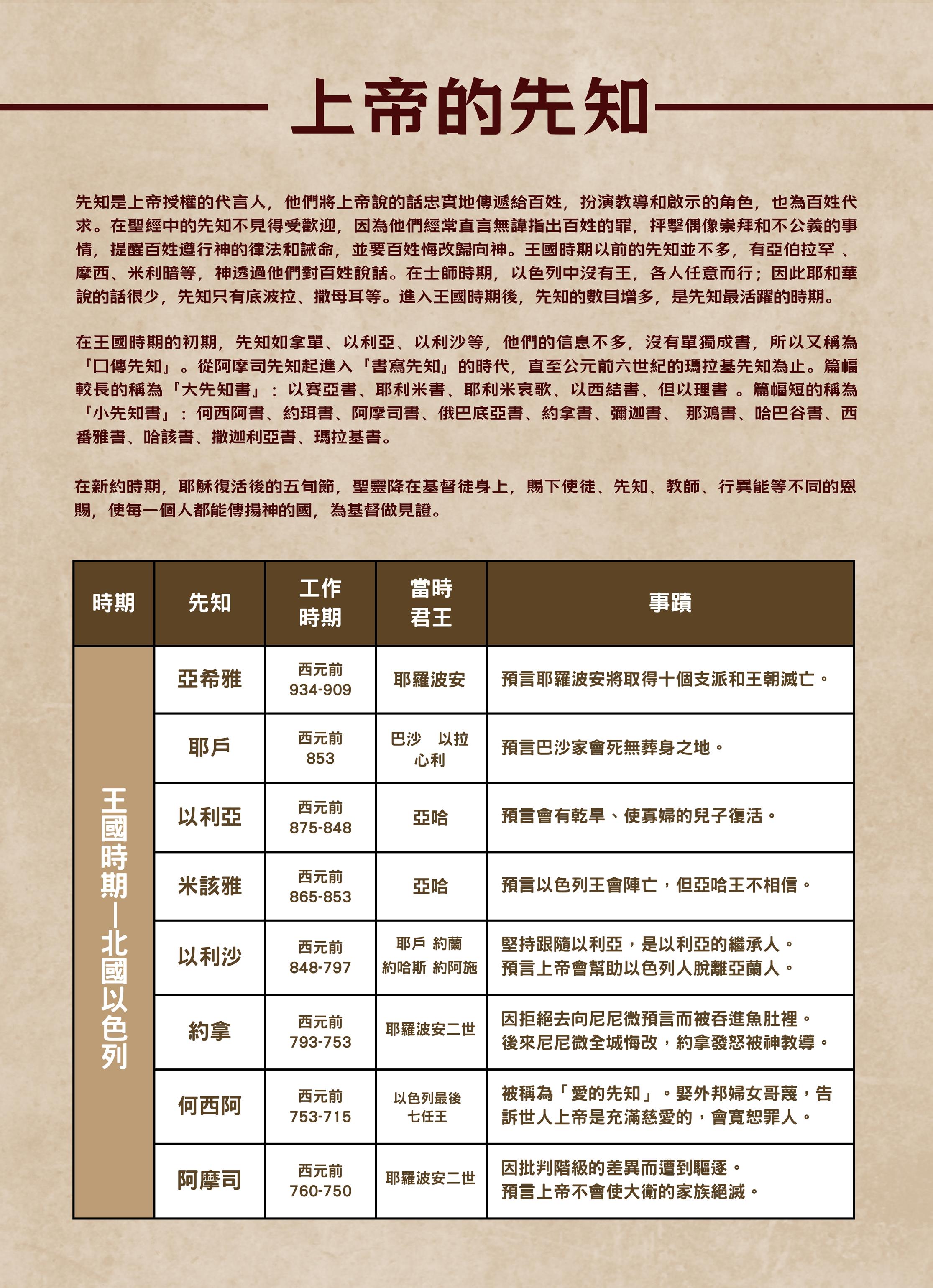
期 265 聖經史——先知;幼童/讚美上帝的大衛 59

期 266 委身之聖約——洗禮;幼童/勇敢的大衛 67

期 267 聖靈充滿的條件;幼童/大衛和約拿單 75

期 268 教會的本質;幼童/百寶大挑戰 83

期 269

1 門訓靈修 6/1-6/30 8 真理教室 1 聖靈充滿的條件 26 2 教會的本質 36
目錄 牧語珠璣 生命之歌
44
46
52 百寶樂園
生命之歌(與幼童合併) 91
2024 年度主題 禱告 合一 復興

牧語珠璣

生命之歌

主任牧師

我要一生向耶和華唱詩! 我還活的時候,要向我神歌頌! (詩篇 104:33)

不知從什麼時候開始,當教會和基督 徒說要敬拜神時,馬上聯想到的就是「唱 詩」, 敬拜自然地就跟詩歌連結在一起。然 而唱詩歌並不等於敬拜,雖然詩歌、音樂常 跟我們對神的敬拜、讚美、感恩⋯⋯息息相 關,但真實的敬拜誠如耶穌對撒馬利亞婦人 所說的,是關乎我們跟神的關係和是否是用 「心靈和誠實」獻上給神。

敬拜是基督徒的生活,也是我們的生命 與神之間的關係。聖經中有非常多關於敬拜 的教導和提醒,但大多時候並不和音樂有 關;然而從另一方面看,詩歌和音樂在聖經 和教會歷史中,卻又扮演著重要和關鍵性的 角色。畢竟詩歌、音樂是上帝美好創造的一 部分,是從神而來,是給予世人的祝福和禮 物,也是我們可以獻給神的禮物。然而,如 同在伊甸園所發生的事情一樣,撒但總是想 盡辦法把上帝創造的美好加以破壞,透過欺 騙、謊言,誤導人們把合乎真理的法則或事 物轉為違背真理的方式與用途,直到今日仍 是如此。

看看這世界的現況,雖然音樂、詩歌有 千千萬萬,但真正能合神心意或被神使用的 卻有限,即使在教會中被稱之為詩歌的,內 涵也並非全部都能符合真理、討神喜悅。今 天的教會和基督徒應該致力於恢復真理,讓 神的國降臨,讓神的旨意可以行在地上如同 行在天上。音樂也不例外,如何讓屬神的音 樂、屬天的音樂 行在地上如同 行在天 上,是需要教會和基督徒一起恢復和實踐 的。所以,為何教會要看重音樂、詩歌的 事奉和敬拜?為何教會有詩班?為何我們 在聚會中、生活中、隨時隨地歌唱?因為 那是神給予我們的特權與職分,也是給我 們的禮物與祝福。誠如詩篇所說的: 「我 要一生向耶和華唱詩!我還活的時候,要 向我神歌頌!」(詩篇 104:33 );「凡有氣 息的都要讚美耶和華!你們要讚美耶和 華!」(詩篇 150:6 ) 盼望每個人都能成為 一生歌頌、讚美、敬拜上帝的人,並藉著 詩歌和音樂,讓我們的歌頌、讚美和敬拜 可以更美地獻上。

1

牧語珠璣

曾在網路上看過一個影片,一位在錄音 室錄音的女歌手雖然聲嘶力竭地唱得非常賣 力,但歌聲卻是令人不敢恭維的難聽,甚至 走音。不過透過錄音師的巧手和能力後製剪 輯,出神入化地將女歌手的聲音變成截然不 同的美妙旋律。雖然那是一個誇張的搞笑影 片,但有趣之餘也值得我們思想。我們的生 命就像一首歌,每個人都賣力地唱著自己的 生命之歌,但絕大多數的人可能就像錄音室 裡的女歌手,自我感覺良好,實際上卻荒腔 走板、難以悅耳(悅人心)。但若生命可以 透過上帝的巧手和能力(錄音師所預表的角 色),再難聽的樂音都可以化為美妙的旋 律,再糟糕的人生也都可以在上帝的手中看 到美好的結局。所以你的人生需要上帝成為 你的錄音師、成為你的祝福。

然而我們還是要很努力地唱著自己的生 命之歌,並要讓上帝介入我們、幫助我們, 生命才能因此更加美麗。不管你的生命光景 如何,對基督徒而言,每個人的生命中應該 要有三首重要的歌,或說在我們生命的樂曲 中不可或缺的三個樂章,就是:一、得救的 歌/感恩讚美的歌;二、得勝的歌/信心宣 告的歌;三、得人的歌/福音見證的歌。

一、得救的歌/感恩讚美的歌

「祢是我藏身之處;祢必保佑我脫離苦 難,以得救的樂歌四面環繞我。」(詩篇 32:7);「到那日,人必說:『看哪,這是我們的 神;我們素來等候祂,祂必拯救我們。這是耶和 華,我們素來等候祂,我們必因祂的救恩歡喜 快樂。』」(以賽亞書25:9)

生命第一要緊的是 得救!沒有得救 的新生命,世上所有的一切都不會有真實的 意義,都將成為過去。所以基督徒首先要高 唱的是得救的歌,才能使我們帶著生命中所 有的美好直到永恆的國度。

所謂得救的歌是指因得到神的救恩,而 向神發出的感恩和讚美。許多人以為感恩和 讚美是因為得到神的祝福,所以若沒有繼續 得到更多的恩典和祝福,就不知道要如何感 恩和讚美了。但每當我們想到自己是重生 的、得救的,就應該有說不盡的感恩和讚 美,這是值得我們唱一輩子的歌,如同《千 萬個理由》歌詞最後一節:「

的力量衰退,生命終點已在我面前,我仍 要讚美歌聲不間斷,從今時歌唱一直到永 遠 ……」相信大多數人唱《奇異恩典》時, 都曾感動落淚,絕對不是因為這首曲子的旋 律特別偉大,而是因為歌詞的信息觸動了心 靈的共鳴:「 奇異恩典何等甘甜,我罪已 得赦免;前我失喪,今被尋回,瞎眼今得 看見! 」那是我們得救的歌,所以即使古 老,唱一輩子也依然感動。

如果你心中沒有得救的歌,也未曾經歷 得救的感動,那麼務要跟神禱告,讓自己可 以唱出得救的樂歌──經歷真實的重生!讓 我們不單單只是活在世上,也要在許多事上 看到神的作為,更要在生命裡經歷神的拯 救,在心靈裡經歷重生的改變,以至於我們 可以唱出《因祂活著》詩歌中的信心宣告: 「死裡復活,使我得自由,那空墳墓就是 我得救的記號! 」願我們生命中都有因經 歷十字架的救恩而發出的感恩和讚美,那是 我們最重要的生命之歌。

直到那天我
2

二、得勝的歌/信心宣告的歌

「萬民哪,你們都要拍掌!要用誇勝 的聲音向神呼喊!」(詩篇 47:1 );「那 時,摩西和以色列人向耶和華唱歌說:我 要向耶和華歌 唱,因祂大大戰勝,將馬和 騎馬的投在海中。」(出埃及記15:1)

基督徒生命中一定要唱的第二首歌是 得勝的歌!一個不爭的事實,那就是無論 你是否是基督徒,我們的生命都正面對與 撒但、與罪惡、與黑暗權勢的爭戰中,是 每個人都無法逃避的現實。因此我們需要 上帝幫助我們爭戰,打一場漂亮的勝仗, 帶領我們勝過魔鬼的攻擊、勝過罪惡的誘 惑,使我們一步一步邁向成聖的標竿,這 是生命必須唱出來的得勝之歌!

所謂的得勝的歌,並不是指歌詞中有 「得勝」相關的歌詞,也不是指在勝利之 後才唱的詩歌,而是在我們生命中因著對 神的信心和信靠,所發自內心的宣告、呼 喊(不在乎聲音大小,在乎的是剛強的信 心)。當年約沙法王面對摩押人、亞捫人 和米烏尼人攻擊時,在神感動之下與民商 議,就設立了歌唱的人來頌讚耶和華,使 他們穿上聖潔的禮服,走在軍前讚美耶和 華說: 「當稱謝耶和華,因祂的慈愛永遠 長存!」(歷代志下20:21b)約沙法知道,

得勝的權柄在乎耶和華,他們只需要緊緊 抓住神,全心信靠神,這樣的宣告和讚美 必然看見神的得勝與幫助。

聖經中的大衛也是如此。在面對高大 的仇敵歌利亞時,大衛的宣告就是一首得 勝的歌,當然那時並不是唱出來的,但說 的比唱的更好聽。 「大衛對非利士人說:『你 來攻擊我,是靠著刀槍和銅戟;我來攻擊 你,是靠著萬軍之 耶和華的名,就是你所怒 罵帶領以色列軍隊的神。』」(撒母耳記上 17:45 ) 大衛因著信心的宣告,唱出了得勝 的歌,歌利亞也隨著大衛甩出的第一塊小 石頭 應聲倒下。大家千萬不要看完大 衛打敗歌利亞的故事後,就回家苦練甩石 機弦,而是應該像大衛一樣,隨時隨地高 唱得勝的生命之歌。

得勝的歌源於對神的認識,越認識神 就會越有信心,也會越相信神的應許。所 以得勝的歌也可以說是應許之歌 相信 神的應許都必成就。大衛常常歌頌神: 「耶和華是我的巖石,我的山寨,我的救 主,我的神,我的磐石,我所投靠的。祂 是我的盾牌,是拯救我的角,是我的高 臺。」(詩篇 18:2 );「耶和華是我的力 量,是我的盾牌;我心裡倚靠祂就得幫 助。所以我心中歡樂,我必用詩歌頌讚 祂。」(詩篇28:7)可看出大衛因著對神的

3

牧語珠璣

認識所發出的信心宣告,我們是否也能發自 內心地歌頌神的偉大,宣告祂的能力與榮 耀,並宣告祂的得勝和權柄呢?

當我們憑著信心宣告神的大能,就必看 見神的得勝與榮耀。詩歌《祢真偉大》不知 激勵且感動多少基督徒的心,同樣不是因為 樂曲多麼複雜、華麗,而是因為其中的信息 帶著強烈的信心和宣告,就讓許多基督徒透 過詩歌建立了信心、經歷了神蹟。歌詞說: 「主啊!我神!我每逢舉目觀看,祢手 所造,一切奇妙大工,看見星宿又聽見 隆隆雷聲,祢的大能,遍滿了宇宙中。

我靈歌唱,讚美救主我神,祢真偉大, 何等偉大……當主再來,歡呼聲響徹天 空,何等喜樂,主接我回天家,我要跪 下,謙恭地崇拜敬奉,並要頌揚,神啊 祢真偉大……。 」

基督徒總要述說神的榮耀,宣告神的能 力與得勝,不要停留在自艾自憐的悲嘆聲 中。聖經詩篇雖有很多情緒的抒發讓我們知 道可以向神傾倒心裡的沮喪、憂悶、憤怒、 恐懼⋯⋯,但詩篇也教導我們最終總要以信 心宣告神的得勝作為結尾,才能經歷神的得 勝和拯救。使徒保羅和西拉在腓立比監獄就 是如此,他們因為趕出一個女巫身上的巫 鬼,叫那些利用巫術的人受虧損,就被關進 監獄裡。你可以想像保羅的心情嗎?如果是 你、我,應該就在監獄裡唉聲嘆氣、怨天尤 神吧!但他們卻在監獄裡唱詩讚美神(參使 徒行傳 16:25-26 ),聖經描述當他們在半夜 禱告,唱詩讚美神時(不是唱悲哀的歌、抱 怨的歌,而是得勝的歌),忽然地大震動, 甚至監牢的地基都搖動了,監門立刻全開, 眾囚犯的鎖鍊也都鬆開了。

盼望我們每天都能由心發出信心宣告的 詩歌,要記得耶穌說過: 「我不是對你說 過,你若信,就必看見神的榮耀嗎?」(約 翰福音 11:40 ) 為自己的生命唱出得勝的樂 章吧! 三、得人的歌/福音見證的歌

「我要一心稱謝耶和華;我要傳揚祢一 切奇妙的作為。」(詩篇 9:1 );「但聖靈 降臨在你們身上,你們就必得著能力,並要 在耶路撒冷、猶太全地,和撒馬利亞,直到 地極,作我的見證。」(使徒行傳1:8)

如果基督徒生命必然要有第三首歌,那 應該就是得人的歌,也是福音的歌、見證基 督的歌,那是耶穌基督希望每個基督徒都能 唱的歌,為的是使人從我們身上看見、聽見 耶穌基督的福音。

我們的生命就是得人之歌的旋律與信 息。有些人可以用唱的給人聽見,但更多人 是用生命活出來──給人看見。這首得人之 歌既是我們的生命之歌,必然先觸動自己的 生命,而後觸動無數人的心。一首非常好聽 的詩歌《有福的確據》就是如此。作者

Fanny Jane Crosby於1820年3月24日生於紐約 普蘭鎮的一個窮苦家庭,才出生六個月就因 感冒引起眼炎,又因庸醫用錯藥而導致雙目 全盲,但後來 Fanny 卻見證說,若是她能再 遇見那位庸醫,要對他說:「我真的謝謝 你,謝謝你使我目盲。」她從來不曾怨恨那 位醫生,因為神在 Fanny 身上做了另一件奇 事,就是使瞎眼的她得以看見神!

Fanny

一生寫了八千多首詩歌,很多都 深深烙印在人們的心中,就如《靠近十架》

4

有福的確據,耶穌屬我,我 今得先嘗天堂榮耀;為父神後嗣,已得救贖,從 聖靈得生,寶血洗淨。這是我信息,我的詩歌, 讚美我救主,晝夜唱和。

」今天仍有各式各樣 風格的福音詩歌,但能夠感動人的關鍵往往 是詩歌背後的見證,不在乎旋律、曲風和節 奏如何,在乎的是你我生命的見證,那才是 感動人心的樂章。我常舉詩篇為例,聖經詩 篇有一百五十篇,其中的旋律、節奏、曲調

回應、討論與延伸問題思想

1

2

3

早已失傳或不可考,但千百年來感動無數人 心,影響千萬人生命的,不是音樂的部分, 而是那些詩人們生命的故事和見證。願你我 的生命也可以成為見證,成為得人的歌,世 世代代地感動更多的人。

對基督徒而言,不管你的生命光景如 何,總要有三首歌(三個樂章)在生命中: 那就是得救的歌(感恩讚美的歌)、得勝的 歌(信心宣告的歌)與得人的歌(福音見證 的歌)。你的「生命之歌」唱得如何呢?

你生命中能唱出「得救的樂章」嗎?試著與人分享你重生得救當下的感動、見證,甚至 是你重生得救後生命的改變、生活的轉變,那是非常振奮人心的生命之歌!

在面對生命的低谷、生活的困境和爭戰時,你能唱出「得勝的樂章」嗎?試著跟其他弟 兄姊妹討論分享,你所認識的上帝有多偉大?多厲害?多智慧?(想想,是否有經歷上帝 為你爭戰得勝的經驗和見證呢?)

每個基督徒都應該要唱「得人的樂章」,那是我們可以為主、為每一個靈魂所唱 出的榮美樂章。就如同《Thank You》(Ray

Boltz)那首歌所描述的,將來有一天在 天堂會有許多人來謝謝你,因為從你身上聽見「得人的歌」,使他們可以站在天 堂裡,可以在耶穌基督愛的懷抱裡。努力地去向身邊的人們唱出「得人的歌」 吧! 所宣告的信息:「十字架,十字架,永是我 的榮耀。」而《有福的確據》更是她生命強 有力的見證:「

5

牧語珠璣:生命之歌

Young Young 通 經

詩篇104:33

What 依據《詩篇》104:33,詩人說他一生要向耶和華做些什麼呢?他還活的時 候,要向神做什麼呢?

Why

閱讀《詩篇》104篇,你覺得詩人為何有第33節的感觸呢?

Word 我們的生命就像一首歌,我們需要很努力地唱著自己的生命之歌,更重要的 是讓上帝介入幫助我們,生命才能因此更加美麗。對基督徒而言,每個人的生命中應 該要有三首重要的歌,我們一起來看:

1. 得救的歌/ 的歌:

基督徒首先要高唱的是得救的歌!這是指因得到神的救恩 經歷真實的重生, 而向神發出的感恩和讚美,也是值得我們唱一輩子、最重要的生命之歌。

1. 2.
3.
6

2. 得勝的歌/

督徒生命中一定要唱的第二首歌是得勝的歌!是我們生命中因著對神的信心和信 靠,發自內心的呼喊和宣告,使我們因神的幫助勝過仇敵,邁向成聖。這源於對 神的認識,相信神的應許都必成就,也可以說是應許之歌。

3. 得人的歌/

的歌:

如果基督徒生命必然要有第三首歌,那應該就是得人的歌,也是福音的歌、見證 基督的歌,這是耶穌基督希望每個基督徒都能唱的歌。我們的生命就是得人之歌 的旋律與信息,使人從我們身上看見、聽見耶穌基督的福音。

1. 試著分享你最喜歡且觸動你心靈共鳴的詩歌,其內容是否包含上述生命之歌中三 個樂章的哪些內涵呢?

2. 你的生命之歌唱得如何呢?你希望自己的生命之歌能夠更多唱出上述三個樂章中 的哪一個呢?為什麼?

Work

承上題,你可以有哪些具體的行動呢?

Pray 與你的同伴彼此分享,並為著上述的具體行動禱告,讓我們一起將生命 之歌獻給神並向祂歌頌吧!

4.
Worth
5. 6.
的歌:
7

★每日與主同行讀經靈修步

★每日與主同行讀經靈修步驟

1 讚美+禱告:

讚美+禱告

「主啊,求祢開我的心竅,使我看出祢律法中的奧妙。奉主耶穌的名禱 告,阿們!」

讀經+默想

2 讀經+默想:

從「關於上帝」、「關於我」、「關於信徒生活」三個層面,默想經文中所 提到的罪惡、應許、態度、命令、榜樣的教導是什麼?上帝透過祂的話 對我現在的生活有何指示?

門徒行動+禱告

3 門徒行動+禱告:

以門徒行動來回應上帝,寫下感動與禱告,並今日的感恩、見證及代禱。

以門徒行動來回應上帝,寫下感動與禱告,並今日的感恩、見證及代 禱。

本月導讀

由於約翰福音寫作時間是最晚的,當時的處境與前三本大不同,特別是面對異 端與假教師的挑戰,因此最緊迫的問題是證實耶穌既是完全的人又是完全的上帝。

如 何能擁有更多的收穫?鼓勵你未來一個月務必記錄感動或疑問。並根據 約翰福 音 20:31 「但記載這些事是要使你們信(「使你們信」:有古卷是「使你們繼續信」。) 耶穌是基督,是上帝的兒子,並且使你們信祂,好因著祂的名得生命。」請思想幾個 問題:

1 本段告訴我們耶穌是誰?

2 本段告訴我們什麼有關信心或信仰的事?

每天聖經門訓 4月
聖經簡介
8

3 本段告訴我們什麼有關生命的事?

特別注意耶穌所行的神蹟和祂所說「我是⋯⋯」的話語、見證人。

上帝之子耶穌來到世上開展了一個救贖計畫,這個計畫需要有門徒才能完成。

我們且稱為 耶穌的門徒倍加運動。什麼是門徒?信耶穌的人都能稱為耶穌的門徒 嗎?或只有耶穌的十二使徒才是?「於是領受他話的人,都受了洗;那一天,門徒約添 了三千人。」(使徒行傳 2:41)

耶穌對信祂的猶太人說:「你們若繼續遵守我的道,就真是我的門徒了。」(約翰 福音 8:31 ) 門徒的生命從信耶穌是基督,是上帝的兒子開始。之後經歷許多的過程 而成為擁有成熟生命的門徒。所以每一個信徒應當都是門徒。

以門徒視角看約翰福音

約翰福音聚焦在說明耶穌的身分 耶穌是上帝永恆之道成為人,祂就是上帝之 子;而人透過聖靈的工作與基督連結,就能夠獲得永恆的生命。約翰福音僅記載耶 穌所行的七個神蹟,目的是要呈現神蹟的意義在於指出耶穌就是上帝之子,是唯一 通往拯救的道路、真理和生命。

本書第十三到十七章描述耶穌為門徒洗腳、最後的晚餐以及臨別贈言,呈現了 耶穌與門徒的親密關係。在離世前的那晚,耶穌特別向門徒提及聖靈,上帝與耶穌 差遣聖靈來住在門徒心裡,啟示並引導門徒進入真理,使人活出真實敬拜上帝的生 命;聖靈也使不同的人因著相信基督而彼此合一,得以向世人見證耶穌是上帝唯一 的兒子;面對逼迫,門徒則需要倚靠聖靈所賜的勇氣,堅定持守信仰。

6 17與神約會 每天早晨 6 點,17分鐘,17(一起)與神約會!
二 本段經文導讀
9

讀經一 : 約翰福音5:1-18

門徒視角默想

主若問:「你要痊癒嗎?」我要如何回答? 我看見主今天如何繼續做事了嗎?

經文禱讀

耶穌就回答他們:「我父做事直到如今, 我也做事。」(約翰福音5:17)

門徒的行動/感恩與代禱

6/2

讀經一 : 約翰福音5:19-30

門徒視角默想

耶穌是憑著什麼做各樣的事?我如何尊敬 這位賜生命和行審判的聖子耶穌?

經文禱讀

我實實在在地告訴你們,那聽我話又信差 我來那位的,就有永生,不至於被定罪, 而是已經出死入生了。(約翰福音5:24)

門徒的行動/感恩與代禱

讀經二 : 詩篇119:153-176

門徒視角默想

經文禱讀

讀經二 : 詩篇120

門徒視角默想

經文禱讀

每天聖經門訓
6
/1
10

6/3

讀經一 : 約翰福音5:31-47

門徒視角默想

我如何向人見證耶穌?我應當用什麼態度 讀經與查考聖經?

經文禱讀

你們查考聖經,因你們以為其中有永生; 而這經正是為我作見證的。(約翰福音 5:39)

門徒的行動/感恩與代禱

6/4

讀經一 : 約翰福音6:1-21

門徒視角默想

我曾否有類似腓力與安得烈的感受?當我 經歷主的作為後,我有什麼回應?這些神 蹟顯明什麼?

經文禱讀

耶穌對他們說:「是我,不要怕!」門徒就 欣然接祂上船,船立刻到了他們所要去的 地方。(約翰福音6:20-21)

門徒的行動/感恩與代禱

讀經二 : 詩篇121

門徒視角默想

經文禱讀

讀經二 : 詩篇122

門徒視角默想

經文禱讀

6 11

6/5

讀經一 : 約翰福音6:22-44

門徒視角默想

耶穌如何談到生命的糧?耶穌滿足人們哪

方面的需要?耶穌行事的原則為何?

經文禱讀

因為我父的旨意是要使每一個見了子而信 的人得永生,並且在末日我要使他復活。

(約翰福音6:40)

門徒的行動/感恩與代禱

6/6

讀經一 : 約翰福音6:45-71

門徒視角默想

耶穌的肉和血與永生有什麼關係?有什麼 屬靈意義?主說的話就是什麼?我認識主 有多少?

經文禱讀

聖靈賜人生命,肉體毫無用處。我對你們 所說的話就是靈,就是生命。(約翰福音 6:63)

門徒的行動/感恩與代禱

讀經二 : 詩篇123

門徒視角默想

經文禱讀

讀經二 : 詩篇124

門徒視角默想

經文禱讀

每天聖經門訓
12

讀經一 : 約翰福音7:1-27

門徒視角默想

耶穌說「我的時候」和「你們的時候」其 意思為何?我可以如何更明白主的旨意?

經文禱讀

人若立志要遵行上帝的旨意,就會知道這 教導究竟是出於上帝,還是我憑著自己說 的。(約翰福音7:17)

6/8 門徒的行動/感恩與代禱

讀經一 : 約翰福音7:28-52

門徒視角默想

眾人對耶穌所說的話有什麼反應?那我的 反應是什麼?試比較水、活水與聖靈,喝 與信耶穌的關係為何?

經文禱讀

節期的最後一天,就是最隆重的一天,耶 穌站著,喊著說:「人若渴了,到我這裡 來喝!信我的人,就如經上所說:『從他腹 中將流出活水的江河來。』」(約翰福音 7:37-38)

門徒的行動/感恩與代禱

讀經二 : 詩篇125

門徒視角默想

經文禱讀

讀經二 : 詩篇126

門徒視角默想

經文禱讀

6/7
6 13

6/9

讀經一 : 約翰福音8:1-30

門徒視角默想

耶穌如何看待那有罪的婦人?我又如何看 待罪人呢?默想光、生命與耶穌和我的關 係為何?

經文禱讀

耶穌又對眾人說:「我就是世界的光。跟從 我的,必不在黑暗裡走,卻要得著生命的 光。」(約翰福音8:12)

門徒的行動/感恩與代禱

6/10

讀經一 : 約翰福音8:31-59

門徒視角默想

何為主的真門徒?我如何得著真自由? 人怎樣能遵守主的道?遵守主的道有什 麼結果?

經文禱讀

奴隸不能永遠住在家裡;兒子才永遠住在 家裡。所以,上帝的兒子若使你們自由,你 們就真正自由了。(約翰福音8:35-36)

門徒的行動/感恩與代禱

讀經二 : 詩篇127

門徒視角默想

經文禱讀

讀經二 : 詩篇128

門徒視角默想

經文禱讀

每天聖經門訓
14

讀經一 : 約翰福音9:1-23

門徒視角默想

疾病與罪有什麼關係?那瞎眼的如何得醫 治?我如何判斷某事件或人是否是從上帝 而來的?

經文禱讀

對他說:「你到西羅亞池子裡去洗。」(西 羅亞翻出來就是「奉差遣」。)於是他去, 洗了,回來就看見了。(約翰福音9:7)

門徒的行動/感恩與代禱

6/12

讀經一 : 約翰福音9:24-41

門徒視角默想

當那瞎眼的發現耶穌是誰,他有什麼反 應?靈性的盲目會如何影響我們?我當如 何防範?

經文禱讀

那人就回答:「祂是不是個罪人,我不知 道;有一件事我知道,我本來是失明的, 現在我看見了。」(約翰福音9:25)

門徒的行動/感恩與代禱

讀經二 : 詩篇129

門徒視角默想

經文禱讀

讀經二 : 詩篇130-131

門徒視角默想

經文禱讀

6/11
6 15

讀經一 : 約翰福音10:1-21

門徒視角默想

牧人與羊之間的關係為何?耶穌如何成為 我的好牧人?我如何更認識這位好牧人?

經文禱讀

盜賊來,無非要偷竊、殺害、毀壞;我來 了,是要羊得生命,並且得的更豐盛。我 是好牧人,好牧人為羊捨命。(約翰福音 10:10-11)

門徒的行動/感恩與代禱

6/14

讀經一 : 約翰福音10:22-42

門徒視角默想

我如何聆聽牧人的聲音?猶太人為何要拿 石頭打耶穌?耶穌如何顯出祂是上帝的兒 子?

經文禱讀

我的羊聽我的聲音,我認識牠們,牠們也 跟從我。並且,我賜給他們永生;他們永 不滅亡,誰也不能從我手裡把他們奪去。 (約翰福音10:27-28)

門徒的行動/感恩與代禱

讀經二 : 詩篇132

門徒視角默想

經文禱讀

讀經二 : 詩篇133-134

門徒視角默想

經文禱讀

每天聖經門訓
6/13
16

6/15

讀經一 : 約翰福音11:1-27

門徒視角默想

耶穌與拉撒路一家的關係為何?耶穌怎樣 論及拉撒路的病?此事如何顯出祂是生命 的主?

讀經二 : 詩篇135

門徒視角默想

經文禱讀 經文禱讀

耶穌對她說:「復活在我,生命也在我。信 我的人雖然死了,也必復活。凡活著信我 的人必永遠不死。妳信這話嗎?」馬大對 祂說:「主啊,是的。我信祢是基督,是上 帝的兒子,就是那要臨到世界的。」(約翰 福音11:25-27)

門徒的行動/感恩與代禱

6/16

讀經一 : 約翰福音11:28-57

門徒視角默想

耶穌為何哭了?在拉撒路復活的過程中, 眾人扮演什麼角色?我可以如何經歷上帝 的榮耀?

經文禱讀

說了這些話,祂大聲呼叫說:「拉撒路, 出來!」那死了的人就出來了,手腳都裹著 布,臉上包著頭巾。耶穌對他們說:「解開 他,讓他走!」(約翰福音11:43-44)

門徒的行動/感恩與代禱

讀經二 : 詩篇136

門徒視角默想

經文禱讀

6 17

讀經一 : 約翰福音12:1-26

門徒視角默想

我的態度與行為如何顯出我的性格?拉撒 路復活如何影響人信耶穌?我可以如何效 法耶穌的服事?

經文禱讀

我實實在在地告訴你們,一粒麥子不落在 地裡死了,仍舊是一粒;若是死了,就結出 許多子粒來。愛惜自己性命的,就喪失性 命;那恨惡自己在這世上的性命的,要保 全性命到永生。(約翰福音12:24-25)

門徒的行動/感恩與代禱

6/18

讀經一 : 約翰福音12:27-50

門徒視角默想

人子被舉起來代表什麼?我是否在哪方面 愛人的榮耀過於主的榮耀?信與不信的結 果有何差別?

經文禱讀

現在正是這世界受審判的時候;現在這世 界的統治者要被趕出去。我從地上被舉起 來的時候,我要吸引萬人來歸我。(約翰福 音12:31-32)

門徒的行動/感恩與代禱

讀經二 : 詩篇137

門徒視角默想

經文禱讀

讀經二 : 詩篇138

門徒視角默想

經文禱讀

每天聖經門訓
6/17
18

讀經一 : 約翰福音13:1-20

門徒視角默想

為何耶穌為門徒洗腳?祂給了我們什麼好 榜樣?我們如何活出「彼此洗腳」?

經文禱讀

我是你們的主,你們的老師,尚且洗你們 的腳,你們也應當彼此洗腳。我給你們作 了榜樣,為要你們照著我為你們所做的去 做。(約翰福音13:14-15)

門徒的行動/感恩與代禱

6/20

讀經一 : 約翰福音13:21-38

門徒視角默想

耶穌如何對待要出賣祂的門徒?我如何遵 守彼此相愛這條命令呢?為何這是門徒的 記號?

經文禱讀

我賜給你們一條新命令,乃是叫你們彼此 相愛;我怎樣愛你們,你們也要怎樣彼此 相愛。你們若彼此相愛,眾人因此就認出 你們是我的門徒了。(約翰福音13:34-35)

門徒的行動/感恩與代禱

讀經二 : 詩篇139

門徒視角默想

經文禱讀

讀經二 : 詩篇140

門徒視角默想

經文禱讀

6/19
6 19

讀經一 : 約翰福音14

門徒視角默想

主如何向我啟示天父呢?耶穌在此給了我們哪 些應許?如何知道我愛主?聖靈如何幫助我? 經文禱讀

但保惠師,就是父因我的名所要差來的聖 靈,祂要把一切的事教導你們,並且要使你 們想起我對你們所說的一切話。我留下平安 給你們,我把我的平安賜給你們。我所賜給 你們的,不像世人所賜的。你們心裡不要憂 愁,也不要膽怯。(約翰福音14:26-27)

門徒的行動/感恩與代禱

6/22

讀經一 : 約翰福音15

門徒視角默想

為何枝子要常在葡萄樹裡面?我怎樣能常 在耶穌的愛裡?我如何成為耶穌的門徒與 朋友?

經文禱讀

你們若常在我裡面,我的話也常在你 們裡面,凡你們想要的,祈求,就給 你們成全。你們多結果子,我父就因 此得榮耀,你們也就是我的門徒了。 (約翰福音15:7-8)

門徒的行動/感恩與代禱

讀經二 : 詩篇141

門徒視角默想

經文禱讀

讀經二 : 詩篇142

門徒視角默想

經文禱讀

每天聖經門訓
6/21
20

讀經一 : 約翰福音16

門徒視角默想

聖靈在信徒身上做哪些工作?這裡有什麼禱 告的應許?為何我們在苦難中可以有平安?

經文禱讀

但真理的靈來的時候,祂要引導你們進入 一切真理。因為祂不是憑著自己說的,而 是把祂所聽見的都說出來,並且要把將要 來的事向你們傳達。祂要榮耀我,因為祂 要把從我領受的向你們傳達。(約翰福音 16:13-14)

門徒的行動/感恩與代禱

6/24

讀經一 : 約翰福音17

門徒視角默想

耶穌為門徒祈求哪些事?我如何從世界中分 別為聖?為何合一很重要?我如何合一?

經文禱讀

祢所賜給我的榮耀,我已賜給他們,使 他們合而為一,像我們合而為一。我在他 們裡面,祢在我裡面,使他們完完全全合 而為一,讓世人知道是祢差我來的,也知 道祢愛他們,如同愛我一樣。(約翰福音 17:22-23)

門徒的行動/感恩與代禱

讀經二 : 詩篇143

門徒視角默想

經文禱讀

讀經二 : 詩篇144

門徒視角默想

經文禱讀

6/23
6 21

6/25

讀經一 : 約翰福音18:1-18

門徒視角默想

耶穌即將被捕時的態度如何?祂怎樣關心 祂的門徒?耶穌的勇敢、威嚴與順服如何 影響、鼓勵我?

經文禱讀

這要應驗耶穌說過的話:「祢所賜給我的 人,我一個也不失落。」(約翰福音18:9)

門徒的行動/感恩與代禱

6/26

讀經一 : 約翰福音18:19-40

門徒視角默想

彼得的不認主提醒了我什麼?耶穌的國有 什麼屬性?彼拉多與耶穌的差別為何?真 理是什麼?

經文禱讀

耶穌回答:「我的國不屬於這世界;我的國 若屬於這世界,我的部下就會為我戰鬥, 使我不至於被交給猶太人。只是我的國不 屬於這世界。」於是彼拉多對祂說:「那 麼,祢是王了?」耶穌回答:「是你說我是 王。我為此而生,也為此來到世界,為了給 真理作見證。凡屬真理的人都聽我的話。」 (約翰福音18:36-37)

門徒的行動/感恩與代禱

讀經二 : 詩篇145

門徒視角默想

經文禱讀

讀經二 : 詩篇146

門徒視角默想

經文禱讀

每天聖經門訓
22

/27

讀經一 : 約翰福音19:1-22

門徒視角默想

彼拉多及兵丁如何惡待耶穌?為何彼拉多

最終向猶太人屈服?耶穌被釘十字架顯明 了什麼?

經文禱讀

耶穌背著自己的十字架出來,到了一個地 方,名叫「髑髏地」,希伯來話叫各各他。

他們就在那裡把祂釘在十字架上,還有兩 個人和祂一同被釘,一邊一個,耶穌在中 間。(約翰福音 19:17-18)

門徒的行動/感恩與代禱

6/28

讀經一 : 約翰福音19:23-42

門徒視角默想

耶穌如何應驗經上的話?耶穌在十字架上 的心情為何?祂如何關懷母親?門徒們有 何行動?

經文禱讀

然而有一個士兵拿槍扎祂的肋旁,立刻 有血和水流出來。看見這事的人作了見 證 他的見證是真的,他知道自己所說 的是真的 好讓你們也信。(約翰福音 19:34-35)

門徒的行動/感恩與代禱

讀經二 : 詩篇147

門徒視角默想

經文禱讀

讀經二 : 詩篇148

門徒視角默想

經文禱讀

6
6 23

6/29

讀經一 : 約翰福音20

門徒視角默想

我如何確信耶穌已經復活?馬利亞對耶穌的顯 現與吩咐有什麼回應?耶穌如何向門徒顯現?

經文禱讀

耶穌在祂門徒面前另外行了許多神蹟,沒 有記錄在這書上。但記載這些事是要使你 們信耶穌是基督,是上帝的兒子,並且使 你們信祂,好因著祂的名得生命。(約翰福 音20:30-31)

門徒的行動/感恩與代禱

6/30

讀經一 : 約翰福音21

門徒視角默想

彼得的決定如何影響其他門徒?耶穌滿足門 徒什麼需要?我對基督的愛產生什麼行動?

經文禱讀

耶穌第三次對他說:「約翰的兒子西門, 你愛我嗎?」彼得因為耶穌第三次對他

說:「你愛我嗎」,就憂愁,對耶穌說: 「主啊,祢無所不知,祢知道我愛祢。」

耶穌說:「你餵養我的羊。」(約翰福音 21:17)

門徒的行動/感恩與代禱

讀經二 : 詩篇149

門徒視角默想

經文禱讀

讀經二 : 詩篇150

門徒視角默想

經文禱讀

每天聖經門訓
24

講道影音連結

聖靈充滿

的條件

文亮牧師

經文:使徒行傳10:1-48

在凱撒利亞有一個人,名叫哥尼流,是「義大利營」的百夫長。他是個虔 誠人,他和全家都敬畏神,多多賙濟百姓,常常禱告神。有一天,約在申初, 他在異象中明明看見神的一個使者進去,到他那裡,說:「哥尼流。」哥尼 流定睛看他,驚怕說:「主啊,什麼事呢?」天使說:「你的禱告和你的賙濟 達到神面前,已蒙記念了。現在你當打發人往約帕去,請那稱呼彼得的西門 來。他住在海邊一個硝皮匠西門的家裡,房子在海邊上。」向他說話的天使 去後,哥尼流叫了兩個家人和常伺候他的一個虔誠兵來,把這事都述說給 他們聽,就打發他們往約帕去。

真理教室 1
26

第二天,他們行路將近那城。彼得約在午正,上房頂去禱告,覺得餓 了,想要吃。那家的人正預備飯的時候,彼得魂遊象外,看見天開了,有一 物降下,好像一塊大布,繫著四角,縋在地上,裡面有地上各樣四足的走獸 和昆蟲,並天上的飛鳥;又有聲音向他說:「彼得,起來,宰了吃!」彼得卻 說:「主啊,這是不可的!凡俗物和不潔淨的物,我從來沒有吃過。」第二次 有聲音向他說:「神所潔淨的,你不可當作俗物。」這樣一連三次,那物隨 即收回天上去了。

彼得心裡正在猜疑之間,不知所看見的異象是什麼意思。哥尼流所差 來的人已經訪問到西門的家,站在門外,喊著問:「有稱呼彼得的西門住 在這裡沒有?」彼得還思想那異象的時候,聖靈向他說:「有三個人來找 你。起來,下去,和他們同往,不要疑惑,因為是我差他們來的。」於是彼 得下去見那些人,說:「我就是你們所找的人。你們來是為什麼緣故?」他 們說:「百夫長哥尼流是個義人,敬畏神,為猶太通國所稱讚。他蒙一位聖 天使指示,叫他請你到他家裡去,聽你的話。」彼得就請他們進去,住了一 宿。

次日,起身和他們同去,還有約帕的幾個弟兄同著他去;又次日,他們

進入凱撒利亞,哥尼流已經請了他的親屬密友等候他們。彼得一進去,哥尼 流就迎接他,俯伏在他腳前拜他。彼得卻拉他,說:「你起來,我也是人。」

彼得和他說著話進去,見有好些人在那裡聚集,就對他們說:「你們知道, 猶太人和別國的人親近來往本是不合例的,但神已經指示我,無論什麼人 都不可看作俗而不潔淨的。所以我被請的時候,就不推辭而來。現在請問: 你們叫我來有什麼意思呢?」哥尼流說:「前四天,這個時候,我在家中守著 申初的禱告,忽然有一個人穿著光明的衣裳,站在我面前,說:『哥尼流,你 的禱告已蒙垂聽,你的賙濟達到神面前已蒙記念了。你當打發人往約帕去, 請那稱呼彼得的西門來,他住在海邊一個硝皮匠西門的家裡。』所以我立

27

時打發人去請你。你來了很好;現今我們都在神面前,要聽主所吩咐你的 一切話。」

彼得就開口說:「我真看出神是不偏待人。原來,各國中那敬畏主、行 義的人都為主所悅納。神藉著耶穌基督(祂是萬有的主)傳和平的福音,將 這道賜給以色列人。這話在約翰宣傳洗禮以後,從加利利起,傳遍了猶太。

神怎樣以聖靈和能力膏拿撒勒人耶穌,這都是你們知道的。祂周流四方,行 善事,醫好凡被魔鬼壓制的人,因為神與祂同在。祂在猶太人之地,並耶路 撒冷所行的一切事,有我們作見證。他們竟把祂掛在木頭上殺了。第三日,

神叫祂復活,顯現出來;不是顯現給眾人看,乃是顯現給神預先所揀選為 祂作見證的人看,就是我們這些在祂從死裡復活以後和祂同吃同喝的人。

祂吩咐我們傳道給眾人,證明祂是神所立定的,要作審判活人、死人的主。

眾先知也為祂作見證說:『凡信祂的人必因祂的名得蒙赦罪。』」

彼得還說這話的時候,聖靈降在一切聽道的人身上。那些奉割禮、和 彼得同來的信徒,見聖靈的恩賜也澆在外邦人身上,就都希奇;因聽見他們 說方言,稱讚神為大。於是彼得說:「這些人既受了聖靈,與我們一樣,誰能 禁止用水給他們施洗呢?」就吩咐奉耶穌基督的名給他們施洗。他們又請 彼得住了幾天。

真理教室 1 28

我們聽過很多關於如何被聖靈充滿的教 導,許多是著重於如何禱告,或強調聖靈充滿 的結果與現象,或如何領受聖靈的恩賜、運用 恩賜,但被聖靈充滿的關鍵條件卻常被忽略。

聖經記載一個外邦人

哥尼流被聖靈充滿 時,不是有人教他怎麼被充滿,也不是因為他 有深厚的猶太教背景,所以知道關於聖靈的 種種意涵,甚至在連彼得都不預期的情況下, 哥尼流被聖靈充滿了;不僅他自己,連他的家 人和被請來的朋友都被聖靈充滿!這其中顯 然有一些值得我們深思的關鍵,那就是︰一個 人能被聖靈充滿的條件。

在《使徒行傳》相關的信息裡,我曾講過 「聖靈充滿的祝福(使徒行傳2:1-13)」,談到 聖靈能帶給人們勇氣、智慧和能力,也說過 「聖靈能力的見證(使徒行傳1:4-8)」,談到聖 靈充滿的目的是為了見證耶穌是基督 使 萬民信靠祂;見證生命的改變 使萬民渴 慕祂;見證上帝的榮耀 使萬民服事祂。相

信大多數人都很想得到聖靈充滿的祝福和恩 賜,因而就鑽研、討論各種聖靈充滿的方式 (如:禱告、禁食),但卻較少人談論有關聖靈 充滿的條件。然而,符合條件、資格才是聖靈 充滿的第一個關鍵。

聖經中從舊約到新約,記載有關聖靈充 滿的事蹟很多:「又以神的靈充滿了他,使他有 智慧、聰明、知識,能做各樣的工。」(出埃及記 35:31)、「嫩的兒子約書亞;因為摩西曾按手在 他頭上,就被智慧的靈充滿,以色列人便聽從 他,照著耶和華吩咐摩西的行了。」(申命記

34:9)、「他在主面前將要為大,淡酒濃酒都不 喝,從母腹裡就被聖靈充滿了。」(路加福音 1:15)、「伊利莎白一聽馬利亞問安,所懷的胎 就在腹裡跳動。伊利莎白且被聖靈充滿。」(路

加福音1:41)、「撒迦利亞被聖靈充滿了,就預 言說⋯⋯。」(路加福音1:67)此外,那些屬神 的先知在發預言時也宣告:「主耶和華的靈在 我身上。」(以賽亞書 61:1a)但若提到外邦人被 聖靈充滿,哥尼流還真是第一個能想到的人。 哥尼流被聖靈充滿的過程很傳奇,甚至那天 在他家中的人也都被聖靈充滿,因此我們不 得不對哥尼流被聖靈充滿的原因多一點考究, 相信總有一些關鍵因素是他蒙神特別恩寵的 原因。

從《使徒行傳》所記載的有限資訊,大概 可以歸納出三個被聖靈充滿的關鍵原因(條 件),那就是:「潔淨的生命」、「敬虔的生活」 以及「真道的影響」。

潔淨的生命

聖靈充滿聖潔的生命 「你曉諭以色列 全會眾說:你們要聖潔,因為我耶和華 你們 的神是聖潔的。」(利未記19:2);「你們要追求 與眾人和睦,並要追求聖潔;非聖潔沒有人能見 主。」(希伯來書12:14)

人們總是會拿潔淨的器皿來盛裝自己要 吃喝的飲食,可見器皿的潔淨是很重要的。神 會將聖靈澆灌凡有血氣的,更會樂意澆灌那 些生命潔淨的人。

我們要留意一個細節︰哥尼流是羅馬政 府的官員,猶太人是被羅馬人統治的,他絕對 可以自視甚高地看待猶太人,但他卻敬畏以色 列的神 耶和華上帝。當然,他並不認識耶 穌,但他心裡卻敬畏真神,這使得他的生命在 神面前蒙悅納,讓神透過不潔淨食物的異象 告訴彼得,哥尼流在神的眼中是被看為潔淨

29

真理教室 1

的,或如聖經所說,是被神所潔淨的。我們幾 乎可以說,哥尼流的潔淨是藉著他對神的信; 這「信」使耶穌基督十字架的寶血、救贖恩 典臨到他身上,即使哥尼流當下還不夠認識 耶穌,但他對上帝的信,使他被神視為潔淨 的人。

當然,這裡所謂的「潔淨」並非指哥尼流 從此不再犯罪,而是指因信稱義說的。雖然他 的信還不夠完全,對真理還有很多不明白,對 耶穌還有很多不了解,但這並不影響他因著 信,在神眼中被視為潔淨的生命。我們大多數 人得救的時候也是如此,我們對神可能懵懂, 對真理一竅不通,對耶穌也似懂非懂,但並不 影響我們因信得救、因信稱義的結果。相信哥 尼流對以色列的神已有一段時間的信靠,因為 他會照著以色列人信靠上帝的方式過生活 敬畏神、多多賙濟百姓、常常禱告神。這 並非出於猶太人社群的要求或規範,而是出於 哥尼流的主動,顯出他心裡對上帝的信靠與 敬虔,也是他可以被神驗中,被視為潔淨的主 要原因。

今天我們也都可以憑著信心來到耶穌基 督十字架前,透過我們的認罪、悔改而得到主 的赦免、潔淨、重生。然而更重要的是,別忘了 重生之後要努力過聖潔的生活,那是讓我們可 以常常被聖靈充滿、持續被聖靈充滿的關鍵。 關於聖靈充滿的祝福和恩賜有很多討論、教 導,但如何保持自己聖潔的生命,使聖靈常常 充滿我們、引導我們、幫助我們,那才是我們 更該看重並努力達到的目標。

聖經告訴我們:「耶和華不輕易發怒,並有 豐盛的慈愛,赦免罪孽和過犯;萬不以有罪的為 無罪,必追討他的罪,自父及子,直到三、四代。」

(民數記14:18)神雖樂意赦免我們,但我們必 須先認同聖經說的罪是罪,並承認自己的罪, 才可能得到神的赦免。今天教會和基督徒面臨 一個危機,就是有人把聖經裡的罪淡化、除罪 化、合理化,降低標準或改變解釋,如果我們 不認為必須堅持聖經的標準,不必為上帝所 認為的罪而認罪和改變,那麼我們根本就得 不到神的赦免與潔淨,更得不到聖靈的充滿 與更新了!不要自欺欺人,總要接受、認同聖 經裡所定義的罪,寧願是高標準,寧願謙卑地 降伏在神面前悔改,因為耶和華不輕易發怒, 並有豐盛的慈愛,赦免罪孽和過犯。

確保(常保)自己是一個潔淨的生命,是 我們可以領受聖靈充滿的第一個關鍵條件,如 同哥尼流在神眼中是潔淨的生命,所以被神特 別揀選和賜福。

二 敬虔的生活

聖靈充滿過敬虔生活的人 「只是要棄 絕那世俗的言語和老婦荒謬的話,在敬虔上操 練自己。『操練身體,益處還少;惟獨敬虔,凡事 都有益處,因有今生和來生的應許。』」(提摩太 前書4:7-8)

聖經形容哥尼流:「他是個虔誠人,他和 全家都敬畏神,多多賙濟百姓,常常禱告神。」 (使徒行傳10:2)如前面所言,他的生活堪為 猶太人的榜樣,當然也是所有基督徒的榜樣, 並非出於律法的要求(像法利賽人那樣假冒為 善),而是出於主動、積極、甘心、樂意;所以哥 尼流的敬虔生活使他在神面前蒙悅納、蒙揀 選,使他的禱告蒙垂聽。即使他不認識耶穌、 也不認識彼得,但神卻為了這位過敬虔生活的 人差派天使、也差派使徒彼得,專程地為哥尼

30

流預備恩典,甚至連他身邊的人都跟著蒙恩、 蒙福。

所謂敬虔的生活不是把自己打扮得很像 某些刻板印象中的宗教人士,當時的法利賽 人就是那樣:「他們一切所做的事都是要叫人 看見,所以將佩戴的經文做寬了,衣裳的繸子 做長了。」(馬太福音23:5)也不是說話帶著許 多無意義(並非發自內心)的口頭禪,如經上 所說的:「以賽亞指著你們假冒為善之人所說 的預言是不錯的。如經上說:這百姓用嘴唇尊 敬我,心卻遠離我。」(馬可福音7:6)更不是沉 浸在屬靈的聚會或活動就表示很敬虔(有些 人是除了聚會以外什麼都不做,不負家庭責 任、不負社會責任、不負各種角色應盡的責 任⋯⋯,這不是真正的敬虔),而是要像哥尼 流一樣,除了心裡、生命裡追求聖潔,還有很 多義行、善行 多多賙濟窮人,也包括了屬 靈的操練 常常禱告。

一個真敬虔的生活是會在屬靈操練與生 活實踐中平衡地生活。再次強調,真正健康、 平衡的門徒生命與訓練應該包括「知識的成

長、靈性的提升、生活的實踐、事奉的操練」 四個方面。每當我聽到有人誇讚我們教會弟 兄姊妹們的服事態度 主動、積極、謙卑、 熱情⋯⋯,都讓我很感動,因為我們是一群有 生命的基督門徒,不是掛名的基督徒。所謂的 有生命是指有耶穌在我們裡面、有聖靈在我 們裡面,有永生的生命;而掛名的基督徒則是 指雖有基督徒的稱呼,也好像過著基督徒的 生活,但實際上並沒有重生得救、沒有聖靈在 他裡面,當然也沒有永生。掛名的基督徒即使 在地上有許多地方有他的名字,但如果天上 沒有他的名字,就一點意義也沒有了!

我們如何讓人從我們的生活中看到我們 敬虔的生命呢?想想︰我們走過的環境是否 整齊、清潔?還是弄得一團亂就拍拍屁股走 人呢?我們會隨手將垃圾分類整理好?還是 亂丟造成清潔人員的困擾呢?我們是看到需 要就去幫助、扶持、禱告、安慰?還是看到有 人需要卻轉身離開、給臉色看呢?這些雖然 看起來是小事,但卻反映出我們是否不只聽 道且能行道 有生命的基督徒。總要活出 敬虔的生活與敬虔的心相襯!敬虔的外貌可

31

真理教室 1

以裝出來,但神不是看外貌的神,祂鑒察我們 的心,要我們活出敬虔的生活來。哥尼流敬虔 的生活是眾所周知的,也是神知道的。祂的敬 虔甚至影響了身邊的人也都渴望認識這位上 帝。所以當哥尼流邀請彼得來時,也邀請其他 親屬密友,他們都願意到哥尼流家裡,這是我 們很感動的一點。相信他敬虔生活的見證是 大家願意跟著哥尼流一起認識上帝的原因,也 是神差遣彼得前去,並使他和其他人被聖靈充 滿的原因。願我們都能活出敬虔的生活,使我 們的禱告沒有阻礙,使我們常常被聖靈充滿。

三 真道的影響

聖靈充滿、被主的真道煉淨的人 「我 是真葡萄樹,我父是栽培的人。凡屬我不結果子 的枝子,祂就剪去;凡結果子的,祂就修理乾 淨,使枝子結果子更多。現在你們因我講給你們 的道,已經乾淨了。」(約翰福音15:1-3)

如果說十字架的救恩是使我們被潔淨、 得新生命的起點,那麼神的道(上帝的真理、 話語)就是保守我們持續被潔淨,並得以長 大、成熟以致成聖的關鍵。

保羅告訴我們:「可見,信道是從聽道來 的,聽道是從基督的話來的。」(羅馬書10:17) 雅各也補充:「只是你們要行道,不要單單聽 道,自己欺哄自己。因為聽道而不行道的,就像 人對著鏡子看自己本來的面目,看見,走後,隨 即忘了他的相貌如何。惟有詳細察看那全備、 使人自由之律法的,並且時常如此,這人既不 是聽了就忘,乃是實在行出來,就在他所行的事 上必然得福。」(雅各書1:22-25)我們可以相 信,哥尼流絕不是只是聽彼得講這一次道,他 的敬虔生活應該來自於他當時對聖經的了解; 換句話說,神的真道早已經在他裡面有相當 程度的影響力,使他不僅可以被神視為潔淨 的生命,也活出一個敬虔的生活,都因著神的 道的影響。

今天的基督徒要如何在基督裡漸漸增 長,滿有基督長成的身量?在真道上造就自己 絕對是非常重要的關鍵。所以不要只是追求聖 靈的充滿,也要追求神話語的充滿。別忘了, 耶穌說:「人活著不是單靠食物,乃是靠神 口裡所出的一切話。」(路加福音 4:4b )先 知阿摩司也曾呼籲:「主耶和華說:日子將到, 我必命饑荒降在地上。人飢餓非因無餅,乾渴

一個值得我們注意的細節:「彼得還說這 話的時候,聖靈降在一切聽道的人身上。」(使 徒行傳10:44)這是很特別的,這不是指彼得講 的道不重要,所以聖靈打斷了他的講道,而是 當彼得把耶穌基督十字架的救恩解明之後, 當他說:「凡信祂的人必因祂的名得蒙赦罪。」 (使徒行傳10:43b)聖靈就降在一切聽道的人 身上。這表示神的道(彼得的信息)對在場聽 道的人是有關鍵影響力的。雖這裡只是說「聽 道」,但或許更進一步要說的是他們不只是聽 道,也進而「信道」;所以聖靈就降在一切聽 道的人身上,也才會有後續的事件 那些奉 割禮、和彼得同來的信徒,見聖靈的恩賜也澆 在外邦人身上,就都希奇;因聽見他們說方 言,稱讚神為大。要注意的是:聖靈的恩賜不 是重點,重點是他們「稱讚神為大」,這是信 道的回應。於是彼得說:「這些人既受了 聖靈,與我們一樣,誰能禁止用水給他們 施洗呢?」(使徒行傳 10:47 ) 所以彼得認 同他們是信的人,因此理當受洗,使他們都 得救。由此可見,神的道對哥尼流和其他人 是有影響力的。

32

再次呼籲大家︰真的要好好學習聖經,超 過學習其他的知識和學問。很多人閱書無數,

回應、討論與延伸問題思想

但就是沒有好好看過聖經,這是多麼遺憾又可 惜!務要正確地研讀聖經 神的話、上帝的 真道,不是走馬看花式地,而是好好精讀,才 能像哥尼流一樣,因著真道的影響而被聖靈 充滿,經歷神所預備的特別恩典。總要在神的 真道上造就自己,因為真理的影響力是使我們 更多經歷聖靈充滿的助力。

哥尼流因著「潔淨的生命」、「敬虔的生 活」、「真道的影響」而被聖靈充滿。我們是否 也能像哥尼流一樣經歷上帝的同在、領受聖靈 的充滿呢?

1 「潔淨的生命」是被聖靈充滿的第一要件,因此悔改與重生是每個基督徒必須經歷的 生命改變。你可以清楚地描述自己重生得救的經歷,或是在基督裡生命改變的見證 嗎?

2 「敬虔的生活」不是指外表上的打扮或是參與一些教會聚會和活動,而是從生活中待 人處事的小地方做起,讓人可以看出你活出基督的生命和身量。你覺得自己有哪些方 面最能表現出自己是「敬虔的」呢?

3 「真道的影響」是讓我們持續被聖靈充滿和引導的關鍵。你是否持續、穩定地過靈修生 活呢?你知道教會有哪些可以幫助自己在真道上造就自己的管道?或是有哪些可以幫助 自己靈修的資源呢?(可以問問教會同工或其他弟兄姊妹。) 非因無水,乃因不聽耶和華的話。」(阿摩司書 8:11)看看今天這個世代,是一個多麼弔詭又 諷刺的時代,人類的資訊量來到前所未有的爆 炸時代,但其中幾乎盡是虛假的、毀壞心靈 的、破壞關係的內容,導致人更加地空虛、壓 力、沉重、無知、恐慌、焦慮、憂鬱⋯⋯。如何 扭轉乾坤、力挽狂瀾,就在於我們吸收多少神 的話、學習多少關乎生命的真道。

33

真理教室一:聖靈充滿的條件

Young Young 通 經

使徒行傳10:1-48

依據《使徒行傳》10:1-2,在凱撒利亞有一個人,名叫哥尼流,他是 個虔誠人,他和全家都敬畏神,多多賙濟百姓,常常禱告神。請問他是哪一 個營的百夫長呢?

Why

依據《使徒行傳》10:34-35,你覺得是什麼原因使彼得說:「我真看出神是不偏待 人」呢?

Word

聖經中記載外邦人哥尼流被聖靈充滿的過程,不僅他自己,連同他的 家人和被請來的朋友也都被聖靈充滿。相信總有一些關鍵因素是他蒙神特別 寵愛的原因,從《使徒行傳》所記載的有限資訊中,大概可以歸納出三個被 聖靈充滿的關鍵原因(條件):

1、 的生命:

神會將聖靈澆灌凡有血氣的,更會樂意澆灌那些生命潔淨的人。哥尼流因著對神 的信靠,被神驗中、視為潔淨,也使耶穌基督十字架的寶血、救贖恩典臨到他, 讓他被聖靈充滿。聖潔的生活是我們持續被聖靈充滿的關鍵。

1. 2.
3.
What
34

2、 的生活:

1. 捆綁人的人:會為人 ,使人承受 。反思 自己是否也有這樣的生命光景,如同當年的掃羅,所以務要留心察驗自己 的心態,免得受屬世的影響,成為捆綁人的人。

聖靈充滿過敬虔生活的人。哥尼流的敬虔生活使他在神面前蒙悅納、蒙揀選。而

一個真敬虔的生活是會在屬靈操練與生活實踐中平衡地生活,與敬虔的心相襯。

2. 眼睛被蒙蔽的人: 真理、 真神。雖有肉

3、 的影響:

體的眼睛,除非被基督光照,才能像掃羅轉變為保羅一樣,除掉蒙蔽心 眼的障礙,看見真理、看見真神。

聖靈充滿、被主的真道煉淨的人。神的真道影響哥尼流,使他不僅可以被神視為 潔淨的生命,也活出一個敬虔的生活,更被聖靈充滿,經歷神預備的特別恩典。

神的道是保守我們持續被潔淨,得以長大成熟、成聖的關鍵。

Worth 試著分享,你願意在上述哪些聖靈充滿的關鍵條件更多效法哥尼流,使我們 的生命也能像他一樣經歷上帝的同在、領受聖靈的充滿呢?

Work

承上題,你可以有哪些具體的行動呢?(比如在哪些生活中的小事上活出敬 虔,或者可以有哪些方式讓神的話可以充滿在你的生命和生活中呢?)

Pray 哥尼流雖然不是猶太人,卻因著潔淨的生命、敬虔的生活、真道的影響而得 著救恩、領受聖靈的充滿。與你的同伴彼此禱告,求主讓我們的生命能更多具備這 三個要素,進而經歷上帝的同在!

4.
5.
6.
一. 掃羅 的人(有兩種特質)
35

講道影音連結

教會的本質

文亮牧師

經文:使徒行傳11:19-30

那些因司提反的事遭患難四散的門徒直走到腓尼基和塞浦路斯,並 安提阿;他們不向別人講道,只向猶太人講。但內中有塞浦路斯和古利奈 人,他們到了安提阿也向希臘人傳講主耶穌。主與他們同在,信而歸主的 人就很多了。這風聲傳到耶路撒冷教會人的耳中,他們就打發巴拿巴出 去,走到安提阿為止。他到了那裡,看見神所賜的恩就歡喜,勸勉眾人,立 定心志,恆久靠主。這巴拿巴原是個好人,被聖靈充滿,大有信心。於是有 許多人歸服了主。他又往大數去找掃羅,找著了,就帶他到安提阿去。他 們足有一年的工夫和教會一同聚集,教訓了許多人。門徒稱為「基督徒」是 從安提阿起首。當那些日子,有幾位先知從耶路撒冷下到安提阿。內中有 一位,名叫亞迦布,站起來,藉著聖靈指明天下將有大饑荒。(這事到克勞 第年間果然有了。)於是門徒定意照各人的力量捐錢,送去供給住在猶太 的弟兄。他們就這樣行,把捐項託巴拿巴和掃羅送到眾長老那裡。

真理教室 2
36

如果說今天很多的教會已經不再是教會 了!可能很多人會感到驚訝!二十一世紀的今 天,許多人(包含教會)對教會的定義和認知 不清,讓教會儼然成為一個單位名稱,出現了 許多奇怪的組合,如:職場教會、網路(線上) 教會、虛擬教會、AI教會⋯⋯。這些名稱前面 的那些形容詞、名詞反而變成主體,後面的教 會二字只是單位組織的名稱,但真正基督的教 會並非如此;教會本身的定義是指重生得救 的基督徒群體,是一群以敬拜真神、連結於基 督的生命、活出基督的教訓與真理並完成基 督託付使命的群體。所以教會不是社群組織, 而是基督的身體,如同聖經所形容:「因為丈 夫是妻子的頭,如同基督是教會的頭;祂又是 教會全體的救主。」(以弗所書5:23);「你們就 是基督的身子,並且各自作肢體。」(哥林多前 書12:27)教會不能以人種、性別、年齡、職業 來區分,教會也不能以場地、人數、型態、功 能來區分。

當我們講「教會」兩個字的時候,必須注 意的是其本質與內涵 教會是基督的身體, 是一群活出基督生命的基督徒所組成,為效 法基督、活出基督而同心合意事奉的生命共 同體。若不能滿足、符合基督賦予教會的本質 與內涵的,即使人稱之為教會,都不是祂的教 會,不是祂的身體。所以包括許多異端組織、 偏離真理的教會群體,即使以教會為名,卻都 不是基督的教會。

從安提阿教會可以看出起初基督教會的 四個關鍵要素,包括「重生的生命 信而歸 主的人」、「團契的生活 一年工夫一起聚 集」、「真理的成長 教訓了許多人」、「行 道的事奉 照各人的力量」,這也是今天每 一個屬基督的教會仍應具備的要素。

重生的生命 信而歸主的人

我們的神就是主基督,是聖潔的主,是永 恆的主。所以有罪的生命是無法與聖潔的主連 結、合一的,除非我們藉著十字架的救恩得到 罪的赦免、洗淨,得著重生和永恆的生命,否 則我們又怎能與主連結、合一?一群重生得救 的生命

這是基督教會的根本核心。所以一 個在基督裡重生得救的人願意透過洗禮的表 白,宣告自己是屬於基督的人,是與主聯合、 同死、同葬、同活的生命。

我們都必須謹記,我們之所以被稱為基 督徒,不是因為我認同基督的信仰或認同聖

在基督眼中,全世界那些連結於祂、屬於 祂的教會都是同一個教會,都是祂身上的肢 體,各有不同的位分,牧養不同的族群,從事 不同的事奉,就好比保羅所說的,身體上不同 的肢體有不同的功用,但都屬於同一個身體 基督的身體。所以一個群體能不能被稱為 基督的教會,不是因為它的招牌上寫著教會兩 個字,也不是因為它看起來很有教會的樣子, 而是必須有一些基本要件才能被基督視為祂 的教會、祂的身體、祂的新婦。基督不會有一 個線上身體,基督不會有一個虛擬新婦,基督 也不會呼召AI作祂的門徒,把AI當作祂的 兒女,更不會讓AI來代替祂自己(或許人會, 因為人性的瘋狂無法測透,但神不會,祂造的 世界是真實的,祂的教會、祂的兒女都是真實 的)。今天教會面對一個關鍵的挑戰,就是教 會到底還能不能持守純正的道,成為基督的 教會?我們必須從聖經中耶穌對教會的心意 與定義來思考,而不是從人的想法、做法和定 義來決定。

37

真理教室 2

經所說的,不是因為我選擇了一個信仰或上 帝,而是因為我在基督裡重生與得救了。如同 保羅所說的:「我已經與基督同釘十字架,現在 活著的不再是我,乃是基督在我裡面活著;並且 我如今在肉身活著,是因信神的兒子而活;祂是 愛我,為我捨己。」(加拉太書2:20)我們務要知 道:我們之所以被稱為基督的教會,是因為我 們是基督的身子,因著與基督有生命的連結, 才能蒙赦免、被稱為義、在基督裡重生、得著 永生的應許,這是每個人必須審慎地面對自己 是否是屬基督的關鍵問題。盼望我們都是在 基督裡重生的兒女,都是與主聯合、與基督連 結的生命,成為真正基督教會的一分子,才配 得祂的稱讚、祝福。否則就會像歷史上的教訓 一樣,許多時候聖殿也會被毀,因為神不會與 那些不屬於祂的百姓同在,祂只與那些真正屬 於祂的教會(基督徒群體)同在。

二 團契的生活 一年工夫一起聚集

團契的生活是耶穌道成肉身後為我們在 世上留下的榜樣。祂也曾跟門徒朝夕相處、共 同生活,那也是構成教會的基本元素。

現代很多人有所謂的「社恐(社交恐懼 症)」,認為人際關係會帶來傷害與壓力,卻 忽略了人際關係也是帶來醫治和釋放的關鍵 關係,至於能否帶來醫治和釋放,端賴於我們 所擁有、建立的人際關係是正面的或負面的。

一個不能迴避的事實是,今天許多人的心靈 生病都與錯誤的人際關係或是缺乏良好的、 正向的人際關係有關。大多數人都無法靠自 己去面對挫折、失敗、意外、重大變故、心靈 受傷、孤單、恐懼⋯⋯,所以我們需要積極、 有效地去建立一個良性、正面的人際關係生 活,可以互信、互諒、互助、互愛的團契關係

(Fellowship),才能帶來醫治、重建、盼望、力 量⋯⋯的健康生命,而教會正是能建立這種團 契關係的關鍵所在。

教會的團契(小組)必須建立在三個 「感」上,就是「歸屬感(信任感、安全感)」、 「參與感(價值感)」和「成就感(榮譽感)」。 同時具備這三感的群體就像三個點所構成的 穩定的面,人們在其中就會委身、穩定並得著 建立,也能成全他人;這三感若缺少一項,關 係就變成一條線的狀態,所有的關係就不會 穩定;若只有其中一項,那麼其中的人隨時都 可能離開;若三個感都不存在,那人與人之間 根本不會有關係,也不可能存在任何群體了。

維繫這三個感的重要性在任何群體關係中都 適用,要擁有幸福的家庭也是如此,如果家人 之間也能建構歸屬感、參與感、成就感,那麼 家庭必定是健康的、幸福的,是能帶來醫治 的。順帶一提,一個健康的團契(小組)除了具 備三感之外,大家聚集、聚會的內涵也必須兼 顧「理性、感性、靈性」三方面,才能對我們的 身心靈帶來醫治、支持和激勵⋯⋯。這些都是 耶穌在世上帶領門徒的過程,給門徒留下的 榜樣。特別當耶穌要跟門徒分離的時候,祂對 門徒說:「我賜給你們一條新命令,乃是叫你們 彼此相愛;我怎樣愛你們,你們也要怎樣相愛。 你們若有彼此相愛的心,眾人因此就認出你們 是我的門徒了。」(約翰福音13:34-35)彼此相愛 是基督教會團契生活的核心。

巴拿巴和保羅在各地建立教會,不是開設 營業據點(設立分店,然後找出CEO和優秀的 員工,建立最強的經營團隊),而是建立基督 愛的團契(包括健康的與不健康的、剛強的與 軟弱的、年齡不同的人),所以他們花時間跟 弟兄姊妹們在一起生活。我們也當持續地在

38

基督的愛中建立團契、小組,使基督的愛在我 們彼此團契的過程中持續地帶來醫治、釋放、 安慰、建立、鼓勵⋯⋯,並把天國的福音、上帝 的真道、基督的愛、門徒的生命傳承給更多人, 好建立更多基督的團契與教會,這也是基督 教會的本質之一。

三 真理的成長 教訓了許多人

耶穌說,祂的話就是生命的糧,遵行祂的 話就是把房子蓋在磐石上,是生命穩固的根 基。基督的教會必須以神的話為起始,因為祂 的話創造天地;以神的話為準繩,因為祂的話 就是真理;以神的話為依歸,因為祂的話永遠 長存。

無論討論什麼、尋求什麼、做什麼事情, 都要以神的話語 聖經作為我們的依歸。 許多人喜歡引用一些名人的話、論調或觀念, 過了一段時日後,發現那人出了狀況、問題,便 離開了神和教會,就不知如何善後了,也會對

許多人帶來負面衝擊。所以我們必須謹慎且明白, 唯有上帝(聖經)所說的是真理,也惟有真理是永 恆不會改變的。人的理論、觀念往往會隨時間、文 化、社會變遷而改變,常聽到人說時代不同了,但 聖經說:「祢話的總綱是真實;祢一切公義的典章 是永遠長存。」(詩篇119:160);「草必枯乾,花必 凋殘,惟有我們神的話必永遠立定。」(以賽亞書 40:8);「天地要廢去,我的話卻不能廢去。」(馬太 福音 24:35)因此總要不斷地、常常地、凡事問問 耶穌會怎麼說?或耶穌會怎麼做?才能得以在基 督的真道上得到造就、得以成長,如同保羅所說 的:「直等到我們眾人在真道上同歸於一,認識神 的兒子,得以長大成人,滿有基督長成的身量。」 (以弗所書4:13)這才稱得上是基督的教會。

四 行道的事奉 照各人的力量

真正的教會必定是事奉主基督的教會;真正 的事奉必定是照各人力量的甘心事奉,「因為人 若有願做的心,必蒙悅納,乃是照他所有的,並不 是照他所無的。」(哥林多後書8:12)

39

安提阿教會按著他們的力量奉獻金錢, 幫助耶路撒冷教會,這是當時他們行道的事奉 之一。安提阿教會也差派巴拿巴、保羅和其他 同工去各地建立教會,他們不僅出錢、出力, 還出人。在這裡我們看到的一個關鍵 照各 人的力量,也就是每個人都參與事奉,不管你 的力量有多少都沒關係,各人照自己的力量 盡力而為。我很喜歡耶穌生平的所言所行,在 《門徒視角》一書中我分享了很多特別的觀 點和領受。那五餅二魚的神蹟為何精彩,值得 四卷福音書都記載?因為一個孩子照自己的 力量,把所有的餅和魚都拿出來了。我深信五 千多人中不可能只有一個孩子有吃的,問題是 沒有人願意拿出來,但只要有一個願意照自己 力量奉獻的人,耶穌就能行神蹟、餵飽五千多 人。你可以想像,如果那五千多人都照自己的 力量擺上,那麼透過耶穌的作為,將會帶來何 等大的神蹟!

我很感恩的是,湖光教會的弟兄姊妹幾 乎都是照自己的力量盡心、盡力地在服事,無

論是投入詩班、敬拜團、影音事工團隊,或擔 任招待、各樣志工、輔導、老師、組長,或是參 與庭園小站、故事屋、校園生命教育、文字事 工、庭園花卉美化與養護等服事,也有許多人 參與教導、服務、宣教、傳福音、總務、行政等 事奉,更多人也都在金錢的奉獻上照自己的力 量擺上奉獻,這讓我們好像當年的安提阿教 會一樣,成為一個寫教會歷史的教會。湖光教 會新堂(2006 年落成)啟用這些年來,我們不 斷地嘗試走出教會、走進社會,像當年的安提 阿教會一樣,照著各人的力量完成神給我們的 託付和使命。當年湖光建堂的時候,我跟神禱 告教會的異象和使命時,並沒有訂出教會人數 增長的目標,因那不應是教會的目標,所以我 跟神禱告的異象是「將得救的人天天加給我 們」;我們不會因為地上的人數而有滿足的喜 樂,但我們絕對會因為靈魂得救、得以進入天 堂而有滿足的喜樂。

求神照著給我們每個人不同的恩賜、不 同的力量,把得救的靈魂天天加給我們。當我

真理教室 2
40

們照著各人的力量,無論是金錢、智慧、能力、 才幹⋯⋯,都為著靈魂的得救,為著教會的成 長,付出我們自己的一份力量時,相信神就必 與我們同在,直到世界的末了!

結語

教會的本質在聖經裡還有很多其他的教 導和定義,我們無法一次就述說得完全,但今 天透過安提阿的教會,可以先看到至少四個重 要的本質,就是「重生的生命 信而歸主的

回應、討論與延伸問題思想

人」、「團契的生活 一年工夫一起聚集」、 「真理的成長 教訓了許多人」、「行道的 事奉 照各人的力量」。願我們成為耶穌基 督所愛的教會,成為一個行動的教會,榮神益 人,直到世界的末了。

1 教會的本質之一是由「重生的生命 信而歸主的人」所組成,你知道要帶領人成為真 實基督徒最重要的一步是什麼嗎?(要付代價為一個人可以真實地悔改與重生禱告,使 他成為基督身體的一分子。)

2 真實的教會必然要有「團契的生活 一年工夫一起聚集」,你有基督徒的屬靈同伴 嗎?想想自己如何建立小組或團契生活,讓自己的生命可以在基督的愛裡與他人彼此 建立?

3 健康的教會中必然看到每個人都是「行道的事奉 照各人的力量」。你有參與在教 會哪方面的服事,或為了神的國、基督的福音有哪些奉獻或擺上呢?

41

真理教室二:教會的本質

Young Young 通 經

使徒行傳11:19-30

What 依據《使徒行傳》11:26,門徒被稱為「基督徒」是從哪裡開始的呢?

Why

依據《使徒行傳》11:27-30,是什麼原因使得安提阿的門徒們決定照各人的力量 捐錢,送去供給住在猶太的弟兄呢?

Word

教會是指重生得救的基督徒群體,是一群以敬拜真神、連結於基督生 命、活出基督的教訓與真理並完成基督託付使命的群體。從安提阿教會可以 看出,起初基督教會至少有四個關鍵的要素,讓我們一起來學習:

我們被稱為基督徒,不是因為我認同基督的信仰或認同聖經所說的,不是因為 我選擇了一個信仰或上帝,而是因為我在基督裡重生與得救了。

2. 的生活 一年工夫一起聚集:

團契的生活是耶穌道成肉身後為我們在世上留下的榜樣。祂也曾跟門徒朝夕相 處、共同生活,這也是構成教會的基本元素。而其中,彼此相愛是基督教會團契 生活的核心,使團契在基督的愛中持續被建立。

1. 2.
3.
1. 的生命 信而歸主的人:
42

5.

6.

3. 的成長 教訓了許多人:

1. 捆綁人的人:會為人 ,使人承受 。反思

自己是否也有這樣的生命光景,如同當年的掃羅,所以務要留心察驗自己 的心態,免得受屬世的影響,成為捆綁人的人。

耶穌的話就是生命的糧。基督的教會必須以神的話為起始,因為祂的話創造 天地;以神的話為準繩,因為祂的話就是真理;以神的話為依歸,因為祂的話 永遠長存。

2. 眼睛被蒙蔽的人: 真理、 真神。雖有肉

4. 的事奉 照各人的力量:

體的眼睛,除非被基督光照,才能像掃羅轉變為保羅一樣,除掉蒙蔽心 眼的障礙,看見真理、看見真神。

真正的教會必定是事奉主基督的教會;真正的事奉必定是照各人力量甘心的事 奉。不管你的力量有多少都沒關係,各人照自己的力量盡力而為,完成神給我們 的託付和使命。

Worth

1. 有些人以為教會是宗教場所或單位組織的名稱,然而從安提阿教會,我們可以看 見上述至少四個重要的教會本質與內涵。試著分享,這和你對教會的認知有沒有 哪裡不同呢?

2. 我們每個人都是教會 基督身體的一分子,試著分享,你可以在上述哪些方面 一同建造基督的教會呢?

Work

承上題,你可以有哪些具體的行動呢?(比如如何與屬靈同伴、小組成員更 多在基督的愛裡彼此建立?)

Pray 與你的屬靈同伴彼此分享,並為著上述的具體行動,以及能更多活出基督教 會的本質和內涵一起禱告吧!

4.
一. 掃羅 的人(有兩種特質)
43

神恩典之手的 扶持不落空

林口桃園湖光/金姵君

八歲的時候,外公因為心肌梗塞去 世,由於事情發生得太快以至於我們沒有 見到外公最後一面,對我媽媽來說是很大 的打擊。而神透過聖經中的詩篇觸動了媽 媽的心,促使她帶著我開始去找教會,我 因為相信媽媽,也很自然地相信了媽媽所 信的耶穌,所以在九歲的時候,全家人就 一起在教會受洗了。

受洗後,爸爸不知道為什麼想離開的 心愈加強烈,原本就如同偽單親的生活變 成了真單親的生活。感謝耶穌,祂體恤人 的軟弱,扶持、醫治破碎的家庭,儘管遭 遇家庭的變故,我們家還是一無所缺,我 當時雖年幼但受到很好的保護,沒有直接 面對家庭破碎的衝擊,並且神已經為我埋

下了未來進入廣播領域的種子 國中的 時候,家人為我報名聲音情感表達班,使 我對廣播有了期待與想望。

有句俗話說:「身在福中不知福」, 我就是典型的例子。雖然年幼時認識神,

享受祂在我生命中的保護與愛,但隨著時 間流逝,漸漸也就淡忘、不特別在意了。 為著學業、為著自己想要追求的名聲、好 行為等等,有許多許多的事情成為我心目 中的第一,而忘了那帶我認識祂的救主。

因此當我遇到無法預期或者突如其來的挑 戰時,更加感受到靈魂的枯竭、無力感, 原來,我充滿了對神的知識,但我的裡面 卻是空虛的,常常不知道未來的方向、每 日生活的動力。

感謝上帝,祂仍然不放棄我,透過媽 媽持續的代禱、在真理上的引導還有鼓 勵,以及神的憐憫與看顧,使我在人生幾 個重要的時刻,基本上是無縫接軌地進入 下個階段。高中因著三年在校的成績,順 利以繁星計畫上了國立的大學,畢業後順 利進入研究所;大學和研究所學的都和傳 播有關,無形中裝備了進入廣播領域的基 底。神也透過一次在教會的服事,在當日 講員的引薦下到遠東福音會,所以畢業後 就直接進入遠東福音會,三個月後主持詩 歌音樂節目《齊來頌揚》直到如今。

回顧自己的人生,沒有轟轟烈烈、充 滿轉折的經歷,也沒有遇過什麼真正的大 風大浪。至今我也還在學習,那真正住在 基督裡、與神同行的日常是什麼?那就是 真的認識耶穌基督,若不是耶穌基督釘十

44 彩雲集

字架的犧牲使我們披戴基督的義,得以因 著信靠主、與耶穌基督連結,進而與神修

復破碎的關係,我怎能有與祂同行的生 活、喜樂平安的生活、滿有盼望與動力的 生活以及與人和睦的相交?這不是我們靠

著自己的能力能夠獲得或維持的,這一切 都是從基督而來,豐豐富富地加給我們, 一天天依靠著主慢慢累積的。日子每天都

在過,大事卻不一定每天都發生在自己身 上,神不只掌管大事,也是掌管那一點點 小事的神;透過這些所謂的「小事情」,

一點一滴地建立我們,使我們更加有信 心、更加有祂的性情。

事奉心聲

「主耶和華賜我受教者的舌頭,使我 知道怎樣用言語扶助疲乏的人。主每早晨

提醒,提醒我的耳朵,使我能聽,像受教 者一樣。」(以賽亞書 50:4 )

這段經文是我剛進入遠東福音會時 給我很大勉勵與提醒的經文。聲以載道 是福音廣播的目的,但若傳聲之前自己

不先聽神的聲音,要如何扶助疲乏的 人?《齊來頌揚》以及其他遠東福音會

製播的節目,不論是透過靈修信息、生

活分享、詩歌音樂等等,目的都是為了 傳遞正確的真理、也引導聽的人有機會 認識福音、認識基督。

感謝神讓我能以聲音來事奉祂,也許 會遇到低落、困難,但神是我四圍的盾 牌,是我患難時的依靠、軟弱時的幫助, 我還懼怕什麼呢?那麼,願那賜豐盛恩典

的基督與我同在,使我能榮耀祂、也因祂

的榮耀而更加站立得穩,得勝有餘!

《一點小事》收錄於小羊詩歌 《祢與我同在》專輯

一點點小事 我也當竭盡全力 一點點小事 我也當順服忠心 不要人看見 不要這世界記念 信祂也必將大事交我手裡

一點點小事 也交托在祂面前 一點點小事 會生出大大信心 一點點小事 當禱告也要警醒 世人看輕微 卻會討主歡喜

使命不必在遠方 異象也不遙遠 只願事事盡心 每步與主同行 每寸光陰都珍惜 殷勤尋祂聲音

45

第一樂章

從鐵齒到鐵錚錚的事實

匿名

「我們從前將我們主耶穌基督的大能 和祂降臨的事告訴你們,並不是隨從乖巧 捏造的虛言,乃是親眼見過祂的威榮。」

(彼得後書 1:16 )

我曾經是一個很排斥基督教的人,大 概是因為小時候傷害我的同學們都是不成 熟的基督徒吧!但我的人生總有人一次次 地介紹耶穌給我認識,某一天我開始感到 厭煩,想要用我所學的心理學理論跟對方

證明她所謂的「上帝」 不過就是存在人 們內心的幻想和依靠,所以我去了教會, 為的只是去砸招牌。於是我「口蜜腹劍」 地答應對方週日陪她去教會,實則我想打 碎她的信仰。

那個週日,我並沒有打算記得任何一 個跟我打招呼,超像直銷般過度熱情的弟 兄姊妹,但有一件事情讓我無法忘記 詩 歌敬拜。我不懂唱詩歌跟敬拜有什麼關 係,我只知道,只要一開口跟著唱這些 歌,即便我根本不懂歌詞裡基督徒才懂的 「專業術語」,卻不自覺地不斷哽咽,到 最後淚流滿面。回家以後我很納悶地做實 驗,我自己播放 Youtube 上的任何一首詩歌 時卻沒有這樣的感受,於是我決定要多去 幾次教會解開這個謎題。困惑的我,配著 一位滿腔熱血以為傳福音成功的姊妹,這 就是當時的畫面。

介紹我去教會的人其實是我當時早已 想分手的男友的媽媽,她並不曉得我一直 有一個困擾很久的健康問題,就是甲亢風 暴。這個病可能對有些人來說比較陌生, 簡單說就是 極為嚴重版的甲狀腺亢進, 且隨時可能會有心臟衰竭而死的風險,光 是我身邊因此離世的就有兩位。就在我連 續去了教會三週時,沒想到這糾纏我多年 的秘密、非常難根治的甲亢風暴在一次罕 見的藥物副作用中,讓我面臨吃藥就會有 白血球過低致死的風險(相較一般癌症化 療患者的白血球量,我只有不到一半), 但不吃藥卻會有心臟衰竭的生命危險。我 只好告訴男友的媽媽,下週開始我不能去 教會了,因為我要去醫院住院,身為醫護 人員的她好心地幫我找到名醫,不僅掛 號,還一路安排到開刀治療。

就在要去看報告確認開刀時程的前一 晚,我不禁害怕了,呆坐在床前,罕見地 做了一個禱告,有一點輕浮地說:「耶 穌,很多人都說祢是真神,我是不知道。

但我知道我現在很害怕要面對接下來的開 刀,因為不是開了就一定會好,而且有些 人恢復得很差,會有很嚴重的副作用,希 望祢保護我,讓我知道祢是真的。如果祢 讓我很快好起來,那我會告訴所有人這個 故事 祢是真的!」很奇特,當時的我可 不曉得什麼叫做見證,但我知道我做完禱

46 頌揚救贖主

告後睡得很平安。

我永遠記得,隔天才一到馬偕醫院, 燈號竟然顯示我就是下一位,讓我這個白 血球已經超低的人不用在大醫院費時、冒

被傳染疾病風險地等待叫號,我就已然覺 得似乎上帝真與我同在。一進到診間,最 離奇的事情發生了,我的甲亢數值已用重 藥強壓三年多,仍然跟一般正常人的數值 差了千倍,卻在診間內聽到醫生宣告: 「小姐,妳這兩週沒有用藥物,但所有甲

亢數值居然回復到正常範圍,我不理解原 因,但可以確定的是妳不用開刀,也沒有 其他積極治療可做,只要繼續每三個月複 檢即可。」醫生到底有沒有搞錯?但電腦 上紅色異常的字體是真的沒有再出現,男 友媽媽跟我一起傻在原地,這可能嗎?醫 生自己也很狐疑,於是立刻安排我到隔壁 照超音波確認腫瘤是否仍在。

等待期間,正當我百思不得其解地看 著這張檢驗報告(數據與過往大醫院、名 醫們完全不同),並對照剛剛醫生所說的 一切時,男友媽媽拿出手機 Line 給我看了一 長串在這兩週內,那群我根本不想記得名 字,如同直銷般熱情的「教會陌生人們」

每當有人問我,這麼難好起來的甲亢 要怎麼醫治,我真的別無他法,只能告訴 他們這「天大的」秘密法寶 主耶穌。一 直以為這種事情只會在報章雜誌、電視專 訪中才能看到,卻奇蹟般地發生在我身 上,我因 此開始認識這位大能的上帝。

祂不僅醫治了我身上超難搞的疾病,同 時我的悖逆、狂妄和愚笨都同時被祂給 解決了;我曾質疑聖經中所有關於醫治 的神蹟,但在那以後,我只能用謙卑與 信服的眼光來看待這些故事。有些人曾 表達感到羨慕能經歷這樣精采的神蹟, 而我卻想,若不用親身經歷這些痛苦, 就能因看見這見證而信主,這樣的人豈 不是更為有福嗎?

「人非有信,就不能得神的喜悅;因 為到神面前來的人必須信有神,且信祂賞 賜那尋求祂的人。」(希伯來書 11:6 )

竟然願意為了我,每天輪流三餐為我禁食 禱告。就這麼神奇,我竟然在開刀前,而 且停藥的狀況下,醫生拿著科學數據告訴 我,他也不知道為什麼,這個病突然沒 了!這讓鐵齒的我完全無法反駁上帝的存 在,我在診間外哭出來,我為我的自大和 驕傲懊悔而哭,更在一瞬間明白了這群陌 生人不是裝得很熱情,而是上帝的愛就在 他們身上表露無遺。之後進了超音波室, 醫 生宣告腫瘤只剩下 0.1 公分,是正常人的 合理範圍,根本不需開刀,接著長達好幾 年的複檢都顯示 我已經恢復成一個正 常人。

47

第二樂章

空虛寂寞覺得冷,只因不瞭解愛的源頭 匿名

「我從前風聞有祢,現在親眼看見 祢。」(約伯記 42:5 )

雖然因著一場意外,我經歷了超自然 的醫治,終於願意相信耶穌是真有一套, 但是憑什麼說上帝就是愛?為什麼祂是獨 一真神?我很不服氣,當然也不可能信。

我只是很感謝祂醫治了我身上醫學界公認 難搞的甲亢風暴。

愛到底是什麼?我相信這是許多人生 命中都曾經有過的疑問,我也不例外。大 家第一步認識愛的地方應該就是家庭了。

我來自一個有點過度嚴厲的軍事化家 庭,我的爸爸只差沒有把我吊起來打過, 否則其他的一切我應該都嘗試過了。我曾 因為練琴沒有背譜,被爸爸打到皮帶斷 掉;也曾被他從客廳追打到廚房,我永遠 記得我從廚房連接到我房間的窗戶跳進去 房間內,鎖窗再鎖門來逃避他的追打,內 心的害怕是永遠忘不了的畫面。我年幼時 也曾經跟大家一樣會尿床,只是一般孩子 尿床都是驚醒需要討拍,而我是驚醒後再 被父母的行為驚嚇,因為只要我說出「我

尿床了」,換來的不是罵、就是打,而且 還要在黑漆漆的客廳角落罰跪,因此我常 常覺得我的爸媽不愛我也不了解我。不僅

因為這樣,在我小時候,弟弟即將出生的

那段期間,我被送到親戚家等待媽媽生 產,不幸地是媽媽難產,所以我在親戚家 待了好久,有過很不好的遭遇。對我而 言,那段日子我就跟媽媽難產一樣地煎 熬,我的身體在那段時間被侵犯⋯⋯,從 那以後,我就再也感受不到愛了。

長大後,我開始因為感受不到愛而有 各樣情感狀況,在友情、愛情這類年輕人 最常碰到的人生課題裡不斷跌跤,因著心 理諮商師的建議,爸爸、媽媽當時也才漸 漸願意練習嘴巴上告訴我,他們其實很愛 我。這對華人父母來說是多麼不易的一步 呀?但對我而言就像是⋯⋯你隔著玻璃, 想要感受魚在水裡的溫度一樣,雖然透明 卻很無感。

這樣的感覺持續地跟著我,隨著年紀 和經驗、各種社會認知讓我一次次地反覆 確認:這個世上沒有人能理解我,而且並 沒有人真的能無條件的愛另一個人,至少 沒有人會這樣愛我。可是教會中竟有人敢 挑戰我的人生觀,告訴我有一位真神,祂 創造我而且無條件地愛我。我當時覺得, 能認同這句話的人是不是日子過得太舒服 了才說得出這種話?但教會的好朋友問 我:「妳願不願意做一個禱告?這個禱告 可以讓上帝在妳的內心不離開妳喔!讓耶 穌來當人生的救主和主人,人生會變得輕

48 頌揚救贖主

鬆又很不一樣。」當時我雖然理智上很否 定,但心想,反正燒金紙、拿供品、拜拜

這種要錢的事情我都嘗試過了。這種不用 錢的信仰我就說服自己勉強試試看,畢竟 祂也才醫治過我,也許有一絲絲機會是真 的吧?

當時的我在全球百大企業的美商總公 司上班,看似生活條件各方面都好,照理 來說應該要很快樂、很滿足;但沒有,我 每天都很累,無論身體或者心理,我總想 從我唯一可以控制稍微多一點點的「愛 情」裡面填補我內心的累和空洞。我忙到 一個階段就會檢查我的手機,看看我男友 今天找我幾次,我都這麼忙了,應該要一 打開螢幕就是他各種關愛的訊息才對,只 要沒有,我就會很失落、很難過,對愛情 失望、對他失望,應該是說對這個世界很 失望。

在我接待耶穌到我心裡以後,當下其 實沒什麼特別的感覺,可是神奇的事發生 了!不到三個月的時間,某一天我坐在辦 公室,突然發現我很久沒有不斷地 check 手 機訊息了,這個老毛病怎麼會突然沒有了 「癮」?回顧那幾週,驚覺在我做了迎接 上帝到我心裡的禱告以後,我內心本來像 是一個破掉、有漏洞的紙杯,我一直努力 地想要讓杯裡的水可以是滿的,但不管是 把行程排得很滿,或是週末總是狂歡到半 夜再回到孤寂的房間裡,心裡面的溫水卻 總是流掉,所以我常常感覺很空虛;但上 帝悄悄地,真的是悄悄地,祂換掉我內心

那個爛杯子,變成一個永遠不會漏水的保 溫陶瓷杯,我真的從那時開始再也不需要 透過男友、金錢、權力、社交等等來填滿 自己。我發現祂真的就是愛,因為祂能填 補我內心從小到大總是缺乏的那個洞。

緊接著,我在許多人際關係上都開始 被祂修補和重新建造,不到半年的時間, 我就跟這個男朋友結婚了,甚至過往甲亢 這種不太能懷孕的體質讓我想都不敢想能 擁有孩子,但至今我已經有第二個寶寶 了。耶穌的愛不帶附加條件,不是我拿供 品換來的,我發現祂跟人類歷史上自創的 任何宗教都不一樣,我開始過著大、小事 情都跟祂分享和祈求的日子,也常常到教 會聽牧師講道,才更明白上帝的真理。

我的人生自從遇見祂,真的是充滿恩 典和神蹟奇事不斷,我知道唯有找到愛的 源頭才能填補空虛、寂寞,不再覺得冷。

也因著上帝,我切換了視角,開始能了解 爸爸、媽媽對我的愛,並且不再被任何人 的眼光和期待左右我的追求,因為我知道 有一位真愛我的天父。

我常常問我兒子:「你看不見風,要 怎麼知道真的有風呢?」他說:「媽媽, 因為可以感覺到涼涼的呀!」;「但你看 不見細菌,怎麼知道真的有細菌和病毒呢?」 他說:「因為你的身體會生病呀!」沒錯,很 多東西雖然看不見、摸不著,但是它仍然 真實地存在著,上帝的愛就是如此!

49

第三樂章 真正的愛不是只有甜蜜 匿名

「倘若人為叫良心對得住神,就忍受 冤屈的苦楚,這是可喜愛的 。你們若因犯 罪受責打,能忍耐,有什麼可誇的呢?但 你們若因行善受苦,能忍耐,這在神看是 可喜愛的。」(彼得前書 2:19-20 )

信主幾年了,仍在跟耶穌過甜蜜期的 我,某天居然跟我的公公大吵了一架!沒 錯!不是婆媳出問題,是公公跟媳婦。

我的公公暴怒起來無人可擋,任誰都 罵。回顧壓垮駱駝的那一次,只是我一歲 多的兒子一手抓了桌上的饅頭吃,現場沒 有大人阻止,沒有人教兒子要剝著吃,我 公公就發飆了!把我婆婆、小孩、老公, 當然連同我都罵了一頓。這個罵來得又快 又猛,來不及閃避,而我硬碰硬的脾氣也 來了,既然都要當逆媳了,從小就是辯論 高手的我肯定要罵個淋漓盡致,難得一次 就要來點狠的才值回票價啊!自以為護短 的我跟他對罵到連我自己也是氣到發抖地 回家。隔天婆婆告訴我們公公確診 covid-19 ,我們還很過分地想:「哼!果然上帝的 懲罰這麼快就來了,終於 可以有一段時間 不用跟這個不分青紅皂白就亂發飆的公公 來往,還這麼『名正言順』,真的是感謝 主啊!」

沒想到我搞錯狀況了,接下來的我全

身 發抖、前胸後背和臉上長滿痘痘,原因是 曾被上帝醫治多年再也沒犯病的超難搞「甲 亢風暴」回來找我了!這個病會讓內分泌系 統大亂!我開始眼睛突出、心跳永遠破百、每 天時刻都拉肚子⋯⋯,總之,說不完的症狀 讓我知道 我錯了。我知道在神眼中一切 都是有公義要審判的,這件事情上,我當時的 小組長告訴我,以真理的原則,既然結婚了, 不只是嘴裡稱呼公婆為爸媽,而是他們真的 就應該如同我的爸媽一般,當我這樣頂撞, 先不論對錯,我在態度上就已經是不對了, 一點都不討神喜悅,因此她鼓勵我去道歉。 但,怎麼可能?以我對公公的認知,如果我對 我的態度先認錯了,他大概會認為全盤都是 我的錯,這樣他就不會去檢討自己,那我的架 不就白吵了嗎?所以沒有任何人能說服我,小 組家人們就是持續為我禱告。

偶然間我聽見了一首詩歌《至寶》,很好 聽、很輕快,卻讓我不斷流淚,納悶的我於是 查了一下歌詞到底在說什麼。整段歌詞大致 的內容就是耶穌用祂的愛吸引我,讓我一生 都是充滿愛,我要跟隨祂;到這裡我都非常 認同,直到最後幾句歌詞是「主啊!我愛祢, 祢真好,做我一生依靠,謝謝祢愛我,像個 寶,我願順服到老。

」當下我真的傻眼了! 「我願順服到老」?我知道祂指的就是這個 心結。開什麼玩笑啊⋯⋯瞬間我心中就一個 意念告訴我:去寫信跟公公道歉。當下我的眼

50 頌揚救贖主

淚是兩行唰地流下來,一邊抗拒、感到委屈, 但卻又知道是聖靈要我做的,於是我在心裡 說:「好⋯⋯主耶穌我願意,祢要我這樣做, 我就去做。」

我立刻邊流淚邊打完一整封信,在公開 道歉前,我還很慎重地給了幾位重要人士審 閱過,包含我的組長、婆婆和老公,大家都是 被感動地一把鼻涕、一把眼淚。但沒想到,結 果比我本來想得更糟⋯⋯我的公公不但真的 不認為自己有問題要檢討,轉頭還跟我婆婆 說:「道歉就道歉,說那麼多幹嘛!」我聽了 真的好難過。但是我就禱告,告訴上帝我的 委屈,我也相信行動上已然按著祂要我做的 做了,上帝就會為我負責。

事情就這麼僵持了一段時間,氣氛雖然 隨著時間推移和公公想念孫子的心稍有緩 和,但我的病卻一直在那,甚至因為太嚴重 不能直接開刀,到了要用藥物做放射治療的 程度。當時正巧是我兒子要滿二歲的生日, 我卻因為放射腺仍在體內的關係,不能在兒 子生日時抱抱他。其實多數人即使經過放射 治療也無法痊癒,真正能剛剛好成功的病患 少之又少,我也不例外,就是那個多數 切 除過頭的其中之一,醫生說大概一生都要補 充碘。

就在我認栽後的某一天,突然聽到牧師 說要「原諒不能原諒的人」是要先看見他說出 這些話的態度與用語,多半來自他內心的缺 口,當我們肯為這個人的生命缺口禱告時,上 帝很容易就可以幫助我們打從心底原諒。我

當下聽到很震撼,立刻想到我公公,就在聽 道時立刻為他做了這個禱告,當時的我內心 居然有一個我公公小時候被他爸爸打罵卻 無助的畫面,瞬間我心中那顆好大好大的 石頭竟然放下了,真實原諒人的感覺讓我 好輕鬆。

這件事情過後我告訴上帝,我既然學會 了祂給我的功課,祂可不可以像第一次醫治 我那樣,就讓我一生不用再為甲狀腺吃藥 了?不過這一次是我先相信祂會醫治我。果 不其然,我整個人的不舒服越來越少、直到 完全沒有,我再去醫院複檢時,奇蹟再度發 生,不靠任何藥物,我的數值卻能回歸正常, 至今不再發病,更不用像多數人那般一生都 要補充碘。

曾經我以為愛的教育就是沒有責罰,但 是信主且有了孩子後,我才體認到:真的愛 一個孩子,是會為了他長遠的人生著想而帶 有合理的責罰。「愛」絕對帶有管教,否 則那不是愛。如果我只能體會到上帝給的 好處,就像一般傳統宗教般的交換條件, 求什麼就給什麼,拿祭物交換,我恐怕會 把禱告當成無底洞的許願池。但上帝不 同,祂是真的愛我的耶穌,所以祂的愛帶 著管教,當然也帶有憐憫。我感謝主耶 穌,總是知道在什麼時候摸摸我的頭,也 知道什麼時候要打打我的手心,透過這 些,我也開始在生命中真正地成長和體認 到真愛的意義。

51

2024 婚姻堅貞禮拜—— 愛的永約

「夫妻不再是兩個人,乃是一體的了。所以,神配合的,人不可分開。」

(馬太福音19:6b)

浪漫的婚禮常會讓人產生美好的憧憬,然而結過婚的人都知道,婚姻也許像科幻小 說、像冒險犯難歷險記、又或者像一部戰爭片⋯⋯,反正就是不像童話故事,因為婚姻要面 對的是更真實的彼此和生活。今年湖光教會舉辦的婚姻堅貞禮拜迎來三對佳偶,在面對了 這麼多的真實後,兩人還願意手牽著手,來到上帝面前重新立下愛的永約,這是多麼不容易 啊!讓我們一起來見證他們生命中的重要時刻。

周俊汎&鄭菁菁(2000.01.05 結婚,婚齡 24 年):

兩人的愛情故事起源於辦公室,起初菁菁對俊汎沒好感, 但隨著認識加深,兩人的感情悄悄地起了變化。從最初的討厭 到現在的幸福甜蜜,他們之間有一種特別的默契,常能心有靈犀 地了解對方的心思,如今二十四個年頭過去,兩人依舊視對方為心 頭上的寶貝,互相扶持、一起共奔天路。

曾彥霖&白心潔(

自古英雄配美人,現有射箭教練配學員。彥霖喜歡心潔的 美麗大方、活潑可愛;心潔喜歡彥霖的誠實可靠、正直善良,兩 人在一起總能感到舒適自在,享受彼此充滿愛的呵護。在心潔的 帶領下,彥霖認識了神,並讓他們的家成為討主喜悅的活祭壇,在許 諾相伴的兩萬多個日子裡,繼續結伴走在屬天的道路上。

李煜淵&梁詠婷(2019.03.14

2018年,煜淵和朋友在旅途中為了躲避一場大雨而邂逅了 詠婷,煜淵用三首廣東歌吸引了詠婷的注意。天賜的愛情從天 而降,一起經歷過人生中的高山低谷,相知、相惜,也相愛、相 殺,但主牢牢牽緊著兩人的手,讓兩個人越靠越近,在主內立下愛 的永約。

2013.07.27 結婚,婚齡 10 年):
結婚,婚齡 05 年):
52 專題

談到婚姻,首先要先有一個清楚的認 知,就是不要期待能找到一個「好的」男人, 因為《創世記》裡記載,上帝創造世界時,看 一切都是「好的」,唯有創造男人 時指出 「那人獨居『不好』」(創世記 2:18b ) ,

所以造了一個配偶 女人來幫助、成全 他。「好」這個中文字很有意思,是一個女 生加一個男生,兩個加在一起才能達到 「好」的境界,而這個「好」也是上帝所配 合的關係。在婚姻中有五個重要的「子」, 使我們能夠成為彼此祝福,讓婚姻生活往更 健康的方向發展:

要 照鏡子:這和愛之語裡「肯定的言 詞」有關。照鏡子時認知到自己的不完 全,進而看到另一半的好和價值,所以 能肯定對方。

要搬桌子:很多時候一個人是力不能勝 的,需要另一個人來幫助。

要找樂子:就是「精心的時刻」。要盡 可能地在找樂子中積累愛的存款。

要看日子:在有限的歲月裡把握時間、

祝福對方,與對方一起創造美好回憶, 建立美好關係和默契。

婚姻並不是童話故事,不是結了婚就 「從此過著幸福快樂的日子」;既然如此, 人為什麼還要進入婚姻呢?因為婚姻是成全 我們生命非常重要的過程,一個人在婚姻當 中會變得更有智慧、更有身量、更加成熟、 更有力量,可以去面對自己生命中的挑戰。

以下特別用「照鏡子」來思想我們在婚姻當 中要學習的三個功課:

一、看清自己

我們常說婚姻就像在照鏡子,或是說婚 姻像一面鏡子。大多數結過婚的人都不否認 在婚姻裡更認識自己,因為會指出你所有問 題的人,就是你的配偶。我們每天照鏡子就 是要看清、找到自己的問題,然後加以修 正。若覺得自己都沒問題,都是別人的問題 時,照照鏡子,也許你會發現自己也有些許 問題需要調整。

婚姻是使一個人變得更好的過程,如果 懂得在婚姻中看清自己,不斷地修正,便能 把自己推向更好的方向,另一半也會一起往 更好的方向前進,婚姻便會越來越成熟。

二、認清不同

要有神的兒子:和我們身心靈契合有關。

照鏡子時,當你舉起右手,鏡子裡的你 卻恰恰相反,舉的是左手。曾經有份調查報

婚姻牧語 53

告指出,婚姻中個性不像的夫妻比個性相像 的夫妻幸福感更高;原來在婚姻當中,不像 的比較容易有幸福感。而婚姻中兩個人的差 異性,正好應驗了上帝創造男女進入婚姻的 原則,因為男女真的大不同。

不要試圖在婚姻中去改變對方,因為都 是徒勞無功、枉費力氣。所以在婚姻當中第 二個很重要的功課就是認清你們不同的事 實,並學習彼此成全。透過建立一套新的邏 輯、新的面貌,彼此之間會產生一種默契式

的互動,這就是所謂的成全,你將會發現, 原來兩個人比一 個人好。因為每個人都是獨 一無二的,在婚姻中沒有一套所謂的 SOP, 只有不斷地改變、調整自己的問題,這樣婚 姻才會幸福。唯有認清兩人之間的不同、自 己的婚姻和他人的不一樣,並在這些不同中 培養新的默契、新的共識,且建立在我願意 去愛、去奉獻,去犧牲的態度上,才能填滿 這些落差。

三、釐清關係

「人要離開父母,與妻子連合,二人成 為一體。」(創世記 2:24b ) 兩個人在婚姻

裡要如何合為一體呢?以照鏡子來做比喻, 無論你與鏡子貼得再近,你與鏡子中的人還 是會有距離。那要如何才能與鏡子裡的人合 而為一、成為一體呢?請你把眼睛閉起來, 用「心」去感受、用「心」去體會,認同鏡 中的他就是你,你就是他;體認到雖然我們 不一樣,但是把他放在你的裡面,你也在他 裡面,如此就合而為一了。所以,把鏡子裡 的人放在心中,因為他就是你的樣子,你就 是他的樣子。閉上眼睛,不憑眼見,你與鏡 中人才能合一,那是心靈的合一。

今天透過照鏡子來思考婚姻中要學習的 課題,照鏡子是為了看清自己、認清不同、 釐清距離(關係),距離不是你後退一步, 他會靠近,而是你要靠近一步,他才會靠近 一步,並且當你閉上眼睛,就合而為一。願 上帝的愛、基督的愛與聖靈都能澆灌在你們 的婚姻當中,成為更蒙福的家,朝向更成熟 的婚姻邁進。

54

班級: 姓名:

準時交點數 好表現點數 出席點數 背經點數 59
60
61

選擇題

1. 先知的角色和任務是?

A.帶領以色列人打仗

B. 帶領百姓獻祭

C. 傳遞上帝的話語

2. 舊約中哪個時期的先知最多?

A.出埃及與曠野漂流時期

B.王國時期

C.士師時期

3. 誰被稱為「流淚先知」?

A.耶利米

B.阿摩司

C.以賽亞

( ) ( ) ( ) 62

每天讀百寶

63
64
65
66

班級: 姓名:

準時交點數 好表現點數 出席點數 背經點數 67

兩個小朋友說好要為彼此保守秘密,可能會用「打勾勾」來作為他們的約 定;兩支隊伍決定一起結盟,戰勝共同的敵人,他們會訂定「盟約」,表示 以後我們就是同一隊,可以共享資源和榮譽了!彼此相愛的情侶若是想 和對方在一起,此生都成為對方的「戰友」,他們也會締結「婚約」,以結 婚作為對彼此的承諾。在人與人之間,「約定」是很重要的,是雙方都必 須秉持誠信去遵守的。而在神與人之間也有一個「聖約」,上帝曾對亞伯 拉罕說:「我要與你並你世世代代的後裔堅立我的約,作永遠的約,是要 作你和你後裔的神。」(創世記17:7)上帝已經發出「聖約」的邀請,且讓 耶穌基督成為中保,讓凡願意與上帝立約的基督徒都能成為神國的兒 女。我們與神「打勾勾」的方式就是透過「洗禮」,和基督建立委身的關 係,一生都歸屬於主。「洗禮」還有哪些重要的 意義呢?讓我們一起來認識這個「委身的聖約」。

為什麼要接受洗禮?

1 接受洗禮是神的命令:

「你們受洗歸入基督的都是披戴基督 了。」(加拉太書3:27)受洗不只是一 個儀式哦!更是我們遵行神話語、順 服神的具體行動。

2 洗禮關乎我們得救的確據:

「信而受洗的,必然得救;不信的,必 被定罪。」(馬可福音16:16)當我們 透過受洗和上帝締結一個「聖約」, 我們就不會再被魔鬼的謊言動搖:「 神不愛你、你不是神的兒女、你仍會 滅亡……。」受洗使我們更堅定倚靠 神,並有得救的印記和確據。

3

代表我們對神救恩的回應: 相信就要有行動,受洗代表我們接受

救恩,用行動來回應神的愛。當我們 受洗時,就是透過行動告訴主耶穌、

4

魔鬼和所有人:「我相信耶穌是基督 是神的兒子,祂為我死在十字架上, 赦免我的罪,拯救我的靈魂,賜給我 永生。」

使我們與主耶穌同死、同葬、同復活:

使我們與主耶穌同死、同葬、同復活:

洗禮的希臘原文是「浸入、沉入」的意 思。受洗不只是儀式,也象徵我們與 基督同死、同埋葬,成為新造的人,新 人會漸漸活出耶穌的生命。

代表我們與主在愛中的連結:

5

代表我們與主在愛中的連結:

「你們要常在我裡面,我也常在你們 裡面。」(約翰福音15:4a)受洗代表 我們接受基督的愛,願意承諾一生跟 隨主,進入了愛的盟約關係,也成為 教會的一分子,住在基督裡,基督也 住在我們裡面。

68

6

代表我們斷絕與罪惡、魔鬼的關係: 「凡屬基督耶穌的人,是已經把肉體 連肉體的邪情私慾同釘在十字架上 了。我們若是靠聖靈得生,就當靠聖 靈行事。」(加拉太書5:24-25)洗禮 代表我們願意過分別為聖、倚靠聖靈 的生活,而與魔鬼斷絕來往!與基督 聯合使我們不再受罪惡、死亡的轄 制,可以過得勝的生活。

7 宣告我們身分的改變:

如同婚禮、畢業典禮等各種典禮一 樣,洗禮儀式可以宣告我們身分的改 變。

受洗後,

我們的新生命擁有哪些身分呢? 天父的兒女 神的選民

(羅馬書8:15,加拉太書4:7)

(歌羅西書3:12)

耶穌的朋友

(約翰福音15:15)

耶穌的新娘

(以弗所書5:25,啟示錄19:7)

耶穌的門徒

基督的精兵

(提摩太後書2:3,以弗所書6:11)

聖靈的居所

(哥林多前書6:19)

1)真心相信主耶穌是獨一真神、復活的救主。

2)承認自己是有罪的人,並真實悔改。

3)相信耶穌基督透過十字架為我付上罪的代 價,救贖了我。

4)立定心志,決定一生跟隨耶穌基督的人。

5)堅定活出在基督裡新生命的樣式,委身教 會生活的人。

當你願意下定決心一生跟隨耶穌,你可以這 樣禱告:

69

我們會成為新造的人,可以透過聖靈的幫 助脫離所有舊的壞習慣和罪;我們擁有永 恆的新生命;我們將不再懼怕魔鬼和死 亡,因為主耶穌應許我們:「我已經給你們

權柄可以踐踏蛇和蠍子,又勝過仇敵一切 的能力,斷沒有什麼能害你們。」(路加福 音10:19)我們生命與主聯合,沒有任何事 物能從主耶穌的手中將我們奪走。

愛耶穌行動(I❤JC/I Love Jesus Christ): 「你要盡心、盡性、盡意、盡力愛 主-你的神。」(可12:30)

「我們愛,因為神先愛我們。」 (約壹4:19)

洗禮的方式

浸水禮:

耶穌基督在約旦河受施洗約翰的洗禮 時,即是浸水禮。下到水裡、沒入水中象 徵我們舊的、有罪性的生命死亡與埋 葬;從水裡上來表示與主同復活,得著 新的生命。

點水禮:

敬拜:讓生活充滿心靈和誠實的敬拜,能使 我們與神有更親近的關係。

靈修:靈修包含讀經、默想和禱告,穩定的 靈修生活就像是吃飯,讓我們的生命固定 地攝取屬靈養分,新生命也會漸漸長大。

團契:團契是因為主耶穌的愛而願意互相 支持、互相幫助的團體。在團契小組中,我 們可以分享自己的困難,讓其他人為你禱 告,也可以分享經歷神的見證,帶給其他人 鼓勵和盼望喔!

事奉操練:當我們在主耶穌的恩典中得到 救恩,決定要跟隨主耶穌時,還有許多人也 需要認識主耶穌,讓我們付出實際的行動, 一起投入在教會的事奉 中吧!事奉神的過程中, 我們還會更多地經歷神 奇妙的帶領喔!

舊約中猶太人的潔淨之禮,是洗禮的起 源。而當時以色列民主要的潔淨方式是 沐浴洗身,並非一定沒入水中,而是以 水澆灌全身。而後也漸漸地衍生出以水 灑在身上,作為潔淨的象徵儀式。「我必 用清水灑在你們身上,你們就潔淨了。我 要潔淨你們,使你們脫離一切的污穢, 棄掉一切的偶像。」(結36:25)

看完了這一課,小朋友是不是更明白受 洗的意義了呢?受洗是我們這一生中最 重要的決定,如果你已經確信耶穌基督 是真神,接受了祂的救恩,鼓勵你可以 與家人討論接受洗禮的事,進入永恆的 盟約中,成為基督的兒女和門徒。如果 你已經受洗了,別因此就放鬆、停止成長 哦!要努力學像基督的樣式,過分別為 聖的新生活,並且盡力將救恩分享給還 不認識神的親朋好友,使他們也能進入 愛的盟約當中,得著永恆的生命!

70

每天讀百寶

71
72
73
74

班級: 姓名:

準時交點數 好表現點數 出席點數 背經點數 75
百寶園區 76
77
學童主題區

選擇題

( ) ( )

1. 彼得在異象中看見神要他吃不潔淨的走獸、 爬蟲 和天上的飛鳥,那代表什麼意思呢?

A.無論什麼人都不可看作污俗或不潔淨的

B. 外邦人是不潔淨的,不要與他們親近

C. 飯前要做潔淨禱告,吃了才不會拉肚子

2. 在新約中,第一個被聖靈充滿的外邦人是誰?

A.多加

B.哥尼流

C.提摩太

你覺得哥尼流是一個怎樣的人? 為什麼他蒙神悅 納,又能被聖靈充滿呢?請寫出至少3項。

78

每天讀百寶

79
80
81
82

班級: 姓名:

準時交點數 好表現點數 出席點數 背經點數 83
百寶園區 84
85
學童主題區

選擇題

( )

1. 下列關於教會的定義,哪一個正確?

A.是一棟建築物,裡面有十字架、教室和椅子

B. 是一群人聚集在一起唱歌、跳舞、分享、吃飯

C. 是愛耶穌的人一起團契、教導神的話、一起事奉

( )

2. 「基督徒」的稱呼是從哪一個教會開始的?

A.以弗所教會

B.安提阿教會

C.哥林多教會

觀察看看,湖光教會基督徒有哪些事奉呢?

上帝教導我們要按照各人的能力去服事。 教會是 神的家,你能夠為神的家做什麼呢?

86

每天讀百寶

請確實按照每天的進度 讀神的話,誠實地打勾。

□ 6/23( 箴言23:19-21) 我兒啊, 你當聽, 當存智慧, 好 在正道上引導你的心。 不可與好飲酒的人在一起, 也不要跟貪吃肉的人來往, 因為貪食好酒的, 必致 貧窮,愛睡覺的,必穿破爛衣服。

□ 6/24(箴言23:22-23)你要聽從生你的父親;不可因母 親年老而輕看她。 你當獲得真理, 不可出賣, 智慧、 訓誨和聰明也是一樣。

□ 6/25(箴言23:24-25)義人的父親必大大快樂,生智慧 兒子的,必因他歡喜。願你的父母歡喜,願那生你的 母親快樂。

□ 6/26( 箴言23:26-28) 我兒啊, 要將你的心歸我, 你的 眼目也要喜愛我的道路。 妓女是深坑, 外邦女子是 窄井。她像強盜埋伏,她使奸詐的人增多。

□ 6/27(箴言23:29-30)誰有禍患?誰有災難?誰有紛爭? 誰有焦慮? 誰無故受傷? 誰的眼目紅赤? 就是那流 連飲酒的人,常去尋找調和的酒。

□ 6/28( 箴言23:31-33) 酒發紅, 在杯中閃爍時, 你不可 觀看; 雖下咽舒暢, 終究它必咬你如蛇, 刺你如毒 蛇。 你的眼睛必看見怪異的事, 你的心必發出乖謬 的話。

□ 6/29(箴言23:34-35)你必像躺在深海中,或臥在桅杆 頂上,說:「人擊打我,但我未受傷,重擊我,我不覺 得。我幾時清醒,還要再去尋酒。」

87
88
89
90

班級: 姓名:

神是個靈,所以拜祂的 必須用心靈和誠實拜祂。 約翰福音4:24

準時交點數 好表現點數 出席點數 背經點數
91

4:23時候將到,現在就是了,那真正敬 拜父的,要用心靈和誠實敬拜祂,因為 父要這樣的人敬拜祂。24神是靈,所以 敬拜祂的必須用心靈和誠實敬拜祂。

約翰福音4:23-24
學童主題區 百寶園區
92
93

試著寫下對耶和華神的讚美:

1. 我稱頌上帝,因為祂是_______________________的神。

2. 我讚美上帝,因為祂________________________________。

3. 我向祂歡呼,因為祂________ 。

在新的一學年,讓我們宣告耶穌的名使我們得勝!

1. 耶穌使我不害怕___________ 。

2. 耶穌使我勇敢面對__________________________________

3. 耶穌帶領我在_______________________________中得勝

4. 耶穌使我做________

! 94
___________滿有能力
95
每天讀百寶
96

星期日 星期一

□ 約翰福音 21

詩篇 150

2

□ 約翰福音 5:19-30

詩篇 120

9

□ 約翰福音 8:1-30

詩篇 127

16

約翰福音 11:28-57

3

□ 約翰福音 5:31-47

詩篇 121

10

端午節

約翰福音 8:31-59

詩篇 136 17

4 □ 約翰福音 6:1-21

詩篇 122

詩篇 128 11

9:1-23

詩篇 129

5 □ 約翰福音 6:22-44

詩篇 123 6

12

9:24-41

詩篇 130-131

6:45-71

詩篇 124

13 □ 約翰福音 10:1-21

詩篇 132

7

約翰福音 7:1-27

詩篇 125

14

約翰福音 10:22-42

詩篇 133-134

1

□ 約翰福音 5:1-18

詩篇 119:153-176

8

約翰福音 7:28-52

詩篇 126

15

11:1-27

詩篇 135

12:1-26

詩篇 137 18

12:27-50 詩篇 138 19

13:1-20

詩篇 139

13:21-38 詩篇 140 21

14

詩篇 141

15 詩篇 142 23 □ 約翰福音 16

詩篇 143

成人牧區

17 詩篇 144

週日 12:00 幸福家庭(每月2、4週)

13:00 以琳小組(每月1.3、5週)

LOVE 小組(每月1.3週)

15:00 以諾小組

伯特利小組(1、2)

週二 10:00 慈幼小組

19:00 美福小組

週三 13:30 加愛小組

15:00 得恩小組

週四 09:30 利河伯小組

10:00 以薩迦小組

多加小組

13:30 JOY 小組

19:00 有愛小組

19:30 雅歌小組(A、B)

信望愛小組

雅比斯小組

週五 10:00 愛臨庭園小組

19:30 比撒列小組

新生活小組

18:1-18 詩篇 145

18:19-40 詩篇 146

週五 19:30 安提阿小組

光鹽小組

主愛之家小組

得勝小組

以馬內利小組

愛之語小組

喜恩小組

生命河小組

BMW小組

週六 19:00 聖潔小組

19:00

林口湖光

約翰福音 19:1-22

詩篇 147 28 □ 約翰福音 19:23-42

詩篇 148 29

約翰福音 20 詩篇 149

青年牧區

YBC青少年品格俱樂部(課後及寒暑假) 週六 16:10 錫恩、維慈小組

嘉穎小組

雅婷小組

承昕小組

博玄、子玲、 俊諭小組

21+ 牧區

愛加倍小組(每月2.4週)

愛樂小組

房角石小組

週五 19:30 尼希米小組

週六 14:00 提摩太小組

14:00 FIRE小組

加樂牧區 *週間興趣工作坊(須報名)

週一 09:30 讀聖經學日文

週二 14:00 加樂詩班

週三 09:30 Joy English

14:00 保健小組

週四 09:00 湖光山攝

週五 10:00 湖光書香

週日 15:00 GPS小組

繁星小組

晨光小組

SEED小組

MVP小組

Light小組

兒童牧區

天父花園~湖光棻館故事屋 (週一、三、五10:30)

BCC兒童品格俱樂部(課後及寒暑假)

繽棻夢想才藝活動(課後及寒暑假)

SKP(Sunday Kids Praise)分班 (2歲~6歲幼童;小一~小六學童)

月讀經進度 靈修月曆 2024 JUNE 6
星期四 星期五 星期六
星期二 星期三
30
□ 約翰福音
□ 約翰福音
□ 約翰福音
□ 約翰福音
約翰福音
□ 約翰福音
□ 約翰福音
20 □ 約翰福音
約翰福音
□ 約翰福音
22
25 □ 約翰福音
26 □ 約翰福音
27 □
24
約翰福音
各牧區小組及活動聚會詳細時間、地點,請洽湖光教會/湖光棻館櫃檯。

精彩的人生從耶穌開始 湖光教會豐富您的生活

聚會資訊

SKP兒童歡樂嘉年華(湖光棻館)

* 幼童

週日上午堂 10:00 ~ 11:50 育苗中心(2-6 歲,分班)

週日下午堂 13:30 ~ 15:00 育苗中心(混齡)

* 國小學童

週日上午堂 10:00 ~ 11:50 大堂(分班)

週日下午堂 13:30 ~ 15:00 舞蹈教室(混齡)

青年崇拜(湖光棻館)

週六 15:00 ~ 18:00 (國中~大二)

成人崇拜(湖光基督教會)

週日 第一堂 08:00 ~ 09:30

第二堂 10:00 ~ 11:30

第三堂 13:30 ~ 15:00

加樂崇拜(湖光基督教會)

週二 10:00 ~ 12:00

經歷神禱告會(湖光基督教會)

週三 19:30 ~ 21:00

林口湖光主日崇拜

週日 10:00 ~ 11:30

我感恩

認識一對剛到教會不久的夫妻,他們對參 與小組感興趣,第一次進小組的時候我到 場陪伴。抵達現場,原來大人小孩都有,為 讓這對夫妻專心參與,我臨時充當保母陪 小朋友,這場周五晚間的聚會,近十點才結 束。隔天收到這對夫妻的訊息︰他們參加小 組後,連夜開車回花蓮老家過週末。

週日晚間,他們帶回花蓮鄉下自種的蔬果, 分享一大袋給我。打開袋子一看——有木 瓜!我不禁會心一笑,原本主日聚會後經過 市場想買的,但因價格過高而作罷,主的供 應比宅急便還厲害,不須下訂單,而且免費 送上門!回想過去一週,我喉嚨卡了魚刺、 牙齒也不舒服,需要吃木瓜這類軟食物,並 沒告訴任何人……主卻透過這對夫妻的善 意,傳遞無縫接軌的恩典!

歡迎各場崇拜聚會的新朋友,參加我們特別為您預備的 新人餐會(或茶會),更多地了解湖光教會,並加入這個大家庭! 週日 11:30 新人餐會;15:00 新人茶會 湖光基督教會 B01 教室

湖光基督教會(林口|桃園) 桃園市龜山區文青路 131 號 2 樓

I love Jesus Christ
湖光基督教會 台北市內湖區內湖路一段 608 號 02-2797-1000 湖光棻館全人發展中心 台北市內湖區港墘路 127 巷
Mimi
27 號 B1 02-2797-7780

Turn static files into dynamic content formats.

Create a flipbook
Issuu converts static files into: digital portfolios, online yearbooks, online catalogs, digital photo albums and more. Sign up and create your flipbook.