Defending Sex Crime
Texas Criminal Defense Lawyers Association
 
    
              
 
    
              speakers topic
Thursday, December 1, 2022
Michael Heiskell Grand Jury Packets
Eric Davis Cross of Child
Alyse Ferguson Mental Health and Mitigation
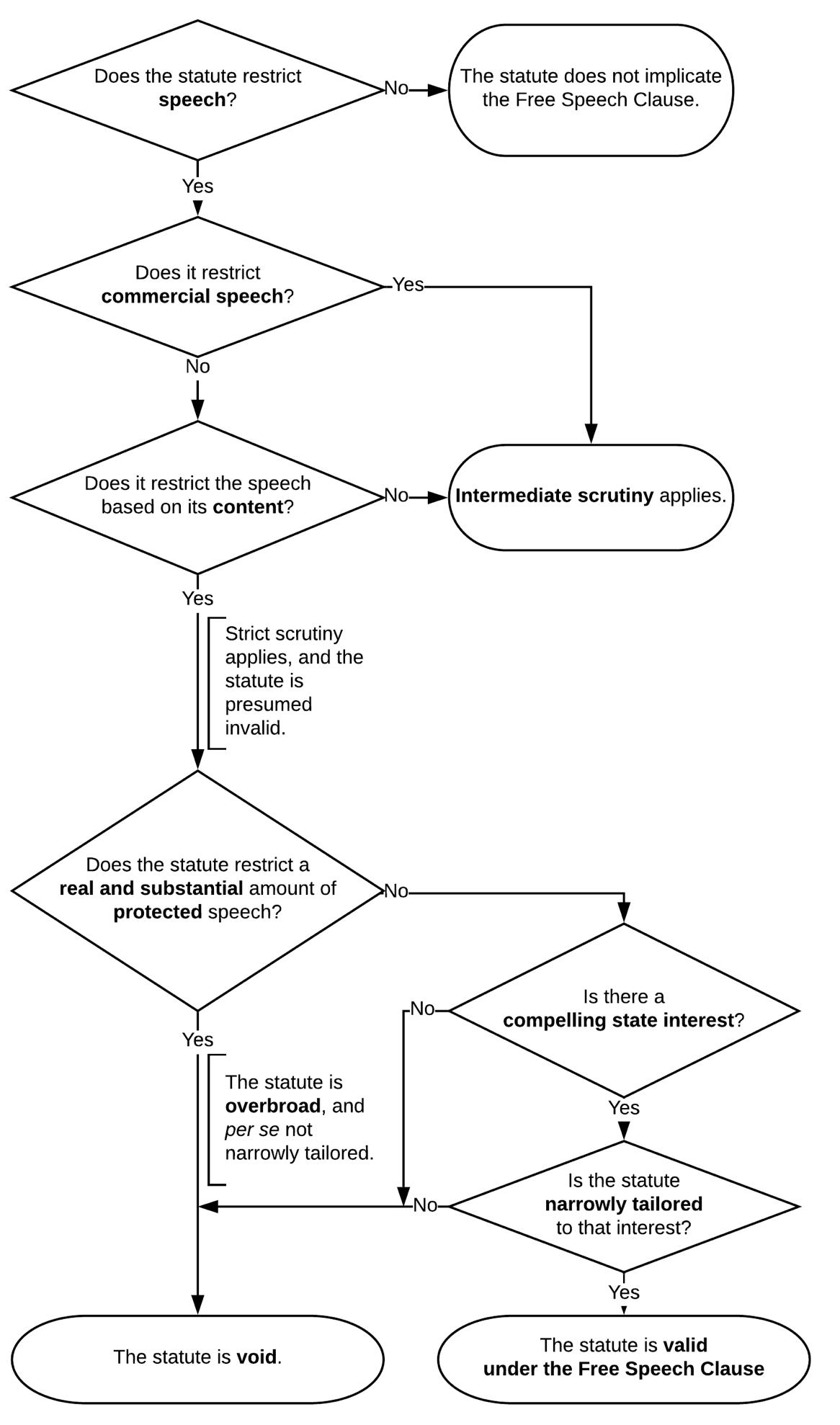
Sam Bassett Ethical Issues: Defense of Sex Crimes
Frank Sellers Computer Crimes: Child Porn and Solicitation
Friday, December 2, 2022
Dr. Stephen Thorne Understanding the Role of Childhood Memory
Gerry Morris Voir Dire in Sex Cases
Michael Gross Punishment and Collateral Consequences in Sex Crimes
Clay Steadman Investigation of Sex Crimes and Creative Motions
Brian Roark Evolution of Sex Crimes and Title IX in the New Age
6808 Hill Meadow Dr :: Austin, Texas :: 512.478.2514 p :: 512.469.9107 f :: www.tcdla.com
Date December 1 2, 2022
Location Magnolia Dallas 1401 Commerce St., Dallas, TX
Course Director Kerri Anderson Donica, Mark Daniel, and Jeff Kearney
Total CLE Hours 13.0 Ethics: 1.0 ###
Thursday, December 1, 2022
Daily CLE Hours: 7.0 Ethics: 1.0
Time CLE Topic Speaker
7:45 am Registration and Continental Breakfast
8:25 am Opening Remarks
8:30 am 1.0 Grand Jury Packets Michael Heiskell
9:30 am 1.0 Cross of Child Eric Davis
10:30 am Break
10:45 am 1.0 Sexual Assault Exams and Understanding Injuries Dr. Nancy Downing
11:45 am Lunch on Your Own
1:00 pm 1.0 Forensics Interviews and False Accusation Cases Dr. Aaron Pierce
 
    2:00 pm 1.0 Mental Health & Mitigation Alyse Ferguson
3:00 pm Break
3:15 pm 1.0 Ethical Issues: Defense of Sex Crimes Sam Bassett Ethics
4:15 pm 1.0 Computer Crimes: Child Porn and Solicitation Frank Sellers
5:15 pm Adjourn
Date December 1 2, 2022
Location Magnolia Dallas 1401 Commerce St., Dallas, TX
Course Director Kerri Anderson Donica, Mark Daniel, and Jeff Kearney
Total CLE Hours 13.0 Ethics: 1.0 ###
Friday, December 2, 2022 Daily CLE Hours: 6.0 Ethics: 0.0
Time CLE Topic Speaker
8:00 am Registration and Continental Breakfast
8:25 am Opening Remarks
8:30 am 1.0 Understanding the Role of Childhood Memory
Dr. Stephen Thorne
9:30 am 1.0 Jury Selection Gerry Morris
10:30 am Break
10:45 am 1.0 Punishment and Collateral Consequences in Sex Crimes Michael Gross
 
    11:45 am Lunch on Your Own
1:00 pm 1.0 Investigation of Sex Crimes and Creative Motions Clay Steadman
2:00 pm 1.0 Experts Witness and Challenging Expert Testimony
3:00 pm Break
Nicole DeBorde Hochglaube
3:15 pm 1.0 Evolution of Sex Crimes and Title IX in the New Age Brian Roark
4:15 pm Adjourn
 
    
              December 1-2, 2022 Magnolia Dallas Dallas, Texas
Johnson, Vaughn, and Heiskell 5601 Bridge Street, Ste 220 Fort Worth, TX 76112 817.457.2999 phone 817.496.1102 fax firm@johnson-vaughn-heiskell.com email www.johnson-vaughn-heiskell.com website
6808 Hill Meadow Dr :: Austin, Texas :: 512.478.2514 p :: 512.469.9107 f :: www.tcdla.com
 
     
     
     
     
     
     
     
     
     
     
     
     
     
    
              December 1 2, 2022 Magnolia Dallas Dallas, Texas
Speaker: Eric J. Davis
Chief of the Felony Trial Division Harris County Public Defender’s Office 1201 Franklin St. Rm 13 Houston, TX 77002 713.274.6730 phone 713.437.8563 fax Eric.davis@pdo.hctx.net email
6808 Hill Meadow Dr :: Austin, Texas :: 512.478.2514 p :: 512.469.9107 f :: www.tcdla.com
Cross-examination is perhaps one of the most fundamental components of an accused’s rights at trial. Through cross examination the accused is able to challenge the evidence and assertions against him. Through cross examination, lies can be exposed and the truth advanced. Effective and meaningful cross examination can vindicate the innocent. Despite the intrinsic value of this constitutional right to ensurejustice,numerouspeopleaccusedofcrimesare deniedeffectivecross examination in their cases some are denied this tool of justice because of the courts… others because of their advocates.
Cross examination is one of the most difficult trial skills to master. Few attorneys have the raw talent to conduct an effective, impromptu cross examination. Most lawyers struggle with cross examination. Besides talent; there are numerous factors that impact counsel’s conduct of cross examination including training, experience, preparation, organization and creativity. To an extent, courts have restricted cross examination in some cases.
It is myhope that through this paper, you will be presented with an effective tool to enable you to conduct an effect cross examination regardless of your level of skill or expertise. It is also the goal that the experienced practitioner will be presented with a tool to enable him or her to sharpen their skill as a cross examiner.
The Sixth Amendment’s Confrontation Clause provides that, “In all criminal prosecutions, the Accused shall enjoy the right . . . to be confronted with the witnesses against him.” The United States Supreme Court has held that this bedrock procedural guarantee applies to both federal and state prosecutions. Pointer v. Texas, 380 U.S. 400, 406, 13 L. Ed. 2d 923, 85 S. Ct. 1065 (1965).
 
     Cross Examination
          
          By: Eric J. Davis, Assistant Public Defender Harris County Public Defender’s Office eric.davis@pdo.hctx.net
    Cross Examination
          
          By: Eric J. Davis, Assistant Public Defender Harris County Public Defender’s Office eric.davis@pdo.hctx.net
          
          And in Crawford v. Washington, 541 U.S. 36, 42 52 (U.S. 2004), the Supreme Court expanded an accused’s right to cross examine.
The Supreme Court has observed that the right to confront one’s accusers is a concept that dates back to Roman times. See Coy v. Iowa, 487 U.S. 1012, 1015, 101 L. Ed. 2d 857, 108 S. Ct. 2798 (1988); Herrmann & Speer, Facing the Accuser: Ancient and Medieval Precursors of the Confrontation Clause, 34 Va. J. Int'l L. 481 (1994). The framers of the Constitution would get this concept from the common law. English common law has long differed from continental civil law in regard to the manner in which witnesses gave testimonyin criminal trials. The commonlaw traditionisoneoflivetestimonyincourtsubjecttoadversarialtesting,whilethecivillawcondones examination in private by judicial officers. See 3 W. Blackstone, Commentaries on the Laws of England 373 374 (1768). Specifically, in Crawford the Supreme Court observed that history supports two inferences about the meaning of the Sixth Amendment:
First, the principal evil at which the Confrontation Clause was directed was the civil-law mode of criminal procedure, and particularly its use of ex parte examinations as evidence against the accused. It was these practices that the Crown deployed in notorious treason cases like Raleigh’s; that the Marian statutes invited; that English law’s assertion of a right to confrontation was meant to prohibit; and that the founding-era rhetoric decried. The Sixth Amendment must be interpreted with this focus in mind. Accordingly, we once again reject the view that the Confrontation Clause applies of its own force only to in court testimony, and that its application to out of court statements introduced at trial depends upon "the law of Evidence for the time being." 3 Wigmore § 1397, at 101; accord, Dutton v. Evans, 400 U.S. 74, 94, 27 L. Ed. 2d 213, 91 S. Ct. 210 (1970) (Harlan, J., concurring in result). Leaving the regulation of out of court statements to the law of evidence would render the Confrontation Clause powerless to prevent even the most flagrant inquisitorial practices. Raleigh was, after all, perfectly free to confront those who read Cobham's confession in court.
 
     
    This focus also suggests that not all hearsay implicates the Sixth Amendment's core concerns. An off hand, overheard remark might be unreliable evidence and thus a good candidate for exclusion under hearsay rules, but it bears little resemblance to the civil-law abuses the Confrontation Clause targeted. On the other hand, ex parte examinations might sometimes be admissible under modern
Cross Examination By: Eric J. Davis, Assistant Public Defender Harris County Public Defender’s Office eric.davis@pdo.hctx.nethearsay rules, but the Framers certainly would not have condoned them.
The text of the Confrontation Clause reflects this focus. It applies to "witnesses" against the accused in other words, those who "bear testimony." 2 N. Webster, An American Dictionary of the English Language (1828). "Testimony," in turn, is typically "[a] solemn declaration or affirmation made for the purpose of establishing or proving some fact." Id. An accuser who makes a formal statement to government officers bears testimony in a sense that a person who makes a casual remark to an acquaintance does not. The constitutionaltext,likethehistoryunderlyingthecommon-lawright of confrontation, thus reflects an especially acute concern with a specific type of out-of-court statement.
 
     
    Crawford, 541 U.S. at 42 52. Through Crawford, an accused has the right to examine the maker of any testimonial statements against him. The Supreme Court through the most unlikely source, Justice Scalia, affirmed that the Constitution ensures that every testimonial assertion against the accused should be challenged.
Without Cross examination, the accused is left with his life and libertybeing decided bylies, untruths and examination in private by judicial officers. There is great value in meaningful cross examination.
Courts and the rules of evidence provide some limitation on cross examination. Texas Rule of Evidence 611 provides,
a) Control by the Court; Purposes. The court should exercise reasonable control over the mode and order of examining witnesses and presenting evidence so as to:
(1) make those procedures effective for determining the truth; (2) avoid wasting time; and
(3) protect witnesses from harassment or undue embarrassment.
(b) Scope of Cross Examination. A witness may be cross examined on any relevant matter, including credibility.
(c) Leading Questions. Leading questions should not be used on direct examination except as necessary to develop the witness's testimony. Ordinarily, the court should allow leading questions:
(1) on cross examination; and
(2) when a party calls a hostile witness, an adverse party, or a witness identified with an adverse party.
Cross Examination By: Eric J. Davis, Assistant Public Defender Harris County Public Defender’s Office eric.davis@pdo.hctx.netA. Preparation. Effective and meaningful cross examination starts with thorough and active preparation. Know your client’s story, the facts and evidence against him. Investigate the facts (people,places andallegedoccurrences). Investigatetheallegedscene. Analyzethescene against the facts. Investigate people to find out about their backgrounds and their reputations. Investigate theirexperienceandtheir educational background. Be prepared to challenge thetestimonyin light of the “big picture.”
Once you have a good working knowledge of the facts, try to anticipate the testimony of every witnesspriortotrial. Prepareforeachwitness. Considerwhateachwitnessoffersthatcanadvance your client’s story. And prepare to blunt the effect of adverse testimony you anticipate will be offered against your client. Do not be afraid of avoiding cross examining a witness.
Consider writing out every question in advance. But do not be married to your questions because the testimony might vary from what you anticipate it will be. With experience, one can become more flexible and use an outline or use a list of subjects about which to cross examine. Formulate some questions from known sources of information that you can readily access (police reports, prior testimony, medical records, prior statements, etc.). Formulate some questions that fit the theory of your case.
 
     
    B. Conducting the Examination. One of the keys to effective cross-examination is to listen. Listen to the answers to questions asked on direct examination and take good notes. Listen for inconsistencies in the evidence as you know it. Listen for illogical answers and answers that are inconsistent with the state’s theme and state’s witnesses. Listen for inconsistencies with common experiences.
Testify. Use cross examination to tell the jury your client’s story. This is one of the few times the advocate has to opportunity to challenge the assertions of the witness and to advance the client’s position. Take advantage of the opportunity to talk with the jury. Do not just repeat direct examination, unless you do so to discredit it.
Cross Examination By: Eric J. Davis, Assistant Public Defender Harris County Public Defender’s Office eric.davis@pdo.hctx.netPrimarily use leading questions, but do not be afraid to ask non leading questions when appropriate. Use tools of impeachment prior statements, prior recorded statements, etc. Use extrinsic evidence or testimony of other witnesses who can contradict the first witness’ untruthful statement. Orusecross examinationto showbiasor motive to demonstrate to the jurythe witness’ reasonforlying. Ifthewitnesshasnotbeenconsistentinhisorherstatements,impeachthewitness with prior inconsistent statements video, audio, pre trial witness interviews, or with statements made to other people. Remember to start and end on a strong note. C. Types of CrossExaminations:
The Soft Cross examination is a type of cross examination where in the lawyer modifies the style and/or the content of the cross examination to appropriate the emotions of the case. Instead of being “in your face and aggressive,” the lawyer is aware of the effect of the mode of questioning on the jury. For example, a jury might become upset at a lawyer who aggressively questions a young child. So a lawyer might speak to a child witness gently, as if he were speaking to a child. Additionally, some jurors might see some fact witnesses (like nurses or medical personnel) as simply doing their jobs. They might react adversely to a lawyer who attacked a witness they perceived as merely doing their job. During the soft cross, the lawyer modifies the style of the cross examination to take into account how a jury might react to the lawyer (seeking to avoid a negative reaction).
 
     
    The soft cross examination also involves a modification of the content of the crossexamination. Instead of attacking the witness head on, the lawyer seeks to peel back emotional layers to reveal bias or other elements. For example, in attacking a snitch/cooperating witness a lawyer engaged in a soft cross might focus on the collateral emotional losses that the witness is facing instead of focusing merely on the punishment the witness faces. A typical cross of a snitch might look like this:
Lawyer: Mam, you have agreed to testify against my client in this case, right?
Snitch: Yes.
Lawyer: You are charged in a conspiracy case, true?
Snitch: Yes.
By: Eric J. Davis, Assistant Public Defender Harris County Public Defender’s Office eric.davis@pdo.hctx.netLawyer: You are facing twenty years in the pen, true?
Snitch: Yes.
Lawyer: You are saying whatever you can to avoid doing that time, true?
Snitch: I am telling the truth.
Lawyer: But a different truth wouldn’t get your time off, would it?
The content of the Soft cross might look like:
Lawyer: Mam, you are a mother of three, true?
Snitch: True.
Lawyer: You are in jail now?
Snitch: Yes.
Lawyer: You aren’t able to see your kids while you are lock up, are you?
Snitch: No.
Lawyer: You can’t take them to school?
Snitch: No.
Lawyer: You can’t talk to their teachers to find out what’s going on with them can you?
Snitch: No.
Lawyer: You aren’t at home to greet them when they come home from school, are you?
Snitch: No.
Lawyer: The longer you are incarcerated, the less you will be able to do this are you?
Snitch: Yes.
The soft cross attempts to pull back emotional layers to develop bias, interest or motive. Many lawyers who use this method also employ psychodrama to further develop their cross
 
     By: Eric J. Davis, Assistant Public Defender Harris County Public Defender’s Office eric.davis@pdo.hctx.net
    By: Eric J. Davis, Assistant Public Defender Harris County Public Defender’s Office eric.davis@pdo.hctx.net
          
          examinations. They urge that psychodrama gives them insight into the emotional layers of the witness by helping them “get into the skin of the witness.”
The Story Telling Cross examination is another form of cross-examination. A story-telling cross merely tries to tell the story of the witness, of the case, of a theory or of an object through cross examination. With the story telling cross an advocate is trying to communicate with and persuade jurors. During the story telling cross, the advocate is trying to have a conversation with her neighbor over the fence as she is working in her yard. Or the advocate takes the approach that she is having a conversation in the lobby after church. Speak in plain English. (Talk as if you are talkingwith everydaypeople,otherwiseknownas potentialjurors.)Put awaylawyerlanguagelike “calling your attention to the date on which the occurrence in question took place” and references to “exiting vehicles.” Real people get out of cars, they do not exit vehicles. So instead of calling the witness’s attention to the date in question in which the occurrence took place, instead simply state “Let’s talk about what you did on April 4, 1968, before you left the Lorraine Hotel after Dr. King was shot.”
Try to use short declarative statements during the story telling cross examination. While much of the traditional cross examination requires control of the witness, it is not necessaryto use the “prefixes” and “suffixes” of the leading question format the prefixes “Is it a fact that . . . ?” “Isn’tit true that.. . ?”orthesuffixes “... ,correct?”or“...,isn’t that true?”or “...,am Icorrect?” You can use these leading question techniques, but you can obtain the information without using them. And they have a tendency to break up the story. For example, “You are James Earl Ray.” You do not need to say “Isn’t it a fact that you are James Earl Ray?” or “You’re James Earl Ray, correct?” Just state the fact and have the witness affirm it or deny it. Generally, during the story telling cross most of the answers to questions should be “Yes.” That is because you are using the cross examination to tell your story and enhance your credibility. It is also a fast, efficient way to provide the jury with information. It also allows the cross examiner to tell a storyandtostatethefacts. Theonlyrolethewitnessplaysistoaffirmthetriallawyer’sstatements.
Cross Examination By: Eric J. Davis, Assistant Public Defender Harris County Public Defender’s Office eric.davis@pdo.hctx.net 
     
    A good way to employ the story telling cross examination is to first write the story you want to tell through the witness as a narrative. Simply write out a paragraph (using short, declarative sentences) telling the story you want to tell. For example,
Martin Luther King, Jr., was a prominent American leader of the African American civil rights movement. Dr. King won the Nobel Peace Prize. He was assassinated at the Lorraine Motel in Memphis, Tennessee, on April 4, 1968. He was 39 years old when he was assassinated. On June 10, 1968, James Earl Ray was arrested in London at Heathrow Airport. Ray was a fugitive from the Missouri State Penitentiary. He was later extradited to the United States, and charged with the crime. On March 10, 1969, Ray entered a plea of guilty. He was sentenced to 99 years in the Tennessee state penitentiary. Ray later made many attempts to withdraw his guilty plea. He was unsuccessful. He died in prison on April 23, 1998.
The question and answer might look like this,
Q. Martin Luther King, Jr., was a famous?
A. Yes.
Q. He was a leader of the civil rights movement in the 60s?
A. Yes.
Q. The Civil Rights Movement was a National Movement? A. Yes.
Q. It ended Jim Crow? A. Yes.
Q. It ended the forced separation of people by race in our nation? A. Yes.
Q. Dr. King won the Nobel Peace Prize?
A. Yes.
Q. The Nobel peace prize was an international award?
By: Eric J. Davis, Assistant Public Defender Harris County Public Defender’s Office eric.davis@pdo.hctx.net 
     
    A. Yes.
Q. He was one of the youngest winners of the prize ever?
A. Yes.
Q. He was assassinated? A. Yes.
Q. He was assassinated at the Lorraine Motel in Memphis, Tennessee?
A. Yes.
Q. He was killed on April 4, 1968?
A. Yes.
Q. He was only 39 years old when he died?
A. Yes.
Q. On June 10, 1968, James Earl Ray was arrested in London at Heathrow Airport? A. Yes.
Q. Ray was a fugitive from the Missouri State Penitentiary?
A. Yes.
By: Eric J. Davis, Assistant Public Defender Harris County Public Defender’s Office eric.davis@pdo.hctx.net 
     Cross Examination
    Cross Examination
          Q. He was later extradited to the United States?
A. Yes.
Q. He was charged with killing Dr. King. A. Yes.
Q. On March 10, 1969, Ray pled guilty to killing King. A. Yes.
Q. He was sentenced to 99 years in the Tennessee state penitentiary.
A. Yes.
The Traditional Cross examination generally serves two primary purposes and they manifest themselves in either a Destructive Cross or a Supportive Cross. The goal of a destructive cross is to discredit the testifying witness or another witness. This type of cross is designed to reduce the credibility of the witness or the persuasive value of the opposition’s evidence. The use of impeachment material is a key to destructive cross, as it is the ability to attack and discredit the bases for the witnesses’ statements or opinions. The questioner’s goal is to establish control of the witness. The goal of the supportive cross is to bolster the questioner’s own theory of the case and tell the defense story. It should develop favorable aspects of the case not developed on direct examination or expand on these aspects. This testimony may support your witnesses or help to impeach other witnesses.
 
     
    Control is the keyto the traditional cross examination. The lawyer never asks a question to which he does not know the answer (or what the answer will be). The lawyer always asks leading questions with a suffix or prefix. The lawyer never relinquishes control.
Raising prior inconsistent statements is the most frequently used impeachment method at trial. More than any other impeachment method, however, impeaching with prior inconsistent statementsrequiresaprecisetechniquetobeeffectivebeforeajury. Ruleofevidence613,requires
By: Eric J. Davis, Assistant Public Defender Harris County Public Defender’s Office eric.davis@pdo.hctx.netthat the witness have an opportunity to admit, deny or explain making the inconsistent statement. Prior inconsistent statements can be either collateral or non-collateral. If it is non-collateral, and the witness does not admit making it, you must prove it up with extrinsic evidence.
The basic structure of the impeachment technique involves three steps: recommit, build up, and contrast. First, recommit the witness to the fact he asserted on direct, the one you plan to impeach. Tryto do this in a waythat does not arouse the witness’ suspicions. Use thewitness’ actual answer on direct when you recommit him because he is most likely to agree with his own statements. (You could also challenge the witness to admit the facts he stated in a prior inconsistent statement and get a denial of them).
 
     
    Second, build up the importance of the impeaching statement. Direct the witness to the date, time, place and circumstances of the prior inconsistent statement, whether oral or written. Show that the statement was made when the witnesses recollection was fresher or under circumstances that the witness would be likely to tell the truth (under oath, closer in time to an event, made to assist in an investigation, etc.).
Third, read the prior inconsistent statement to the witness and ask him to admit having made that. Use the actual words of the impeaching statement. And project your attitude to signal to the jury what its attitude should be during the impeachment. If your attitude is that the witness was lying, confused, or forgetful; then broadcast it with your tone, facial expressions, cadence, demeanor, etc.1
Besides prior inconsistent statements witness can be impeached many different ways on cross examination. Witness can be impeached by showing bias, interest and motive; through the use of priorconvictions; throughtheuseofpriorbadacts; throughotherwitnesses; throughcontradictory facts; through reputation and opinion testimony.
Consider this blog post by Bobby G. Frederick from the internet blog Trial Theory 2
1 See Thomas A. Mauet, Fundamentals of Trial Techniques, p. 242 43. 2 http://trialtheory.com
Cross Examination By: Eric J. Davis, Assistant Public Defender Harris County Public Defender’s Office eric.davis@pdo.hctx.netJuly 22, 2011
“Nobodybelieves aliar…even when heis telling thetruth!” Myson is four years old now, soon to be five. He’s gotten into the habit of coming in while I’m working on the computer and telling me “daddy, dinner’s ready!” After a few times of walking into the kitchen to see dinner still cooking on the stove, I’m thinking I need someindependent confirmation before Ibelievethat dinneris ready. I ask him, “are you telling the truth?” and of course he responds “yes!”
Last night I was reading The Boy Who Cried Wolf to him before bed, and it occurred to me that this story contains a most basic explanation of how to demonstrate the un truthfulness of a witness’ testimony. Notthatthisis alwaysthe goal of cross examination,but when a witness is not being truthful about something critical to the case it becomes an important part of the cross examination.
How do you prove that a witness is lying? In some cases it can be proven by extrinsic evidence or testimony of other witnesses who can contradict the first witness’ untruthful statement. Or we can show bias or motive demonstrate to the jury the witness’ reason for lying. If the witness has not been consistent in his or her statements we can impeach the witness with prior inconsistent statements video,audio, witnessinterviewspre trial, orstatements they have made to other people.
But if these tools are not available, or in addition to these tools, can we show that the witness is simply someone who lies even if we are unable to prove the witness is lying about the most important fact, what if we are able to show that the witness is lying about other facts? If the witness has lied about other facts, has given inconsistent statements on other subjects, and can be impeached on other statements that he has made to the jury, why should the jury believe anything that the witness says?
The Old Man’s advice to the young shepherd boy, as he laments the loss of his sheep to the wolf, and wonders why the village folk did not come to help him, is as valuable a lesson for cross examination as it is for myson: “Nobodybelieves a liar…even when he is telling the truth!” If you are not a consistently honest person, how can we know that you are telling the truth?
Cross Examination By: Eric J. Davis, Assistant Public Defender Harris County Public Defender’s Office eric.davis@pdo.hctx.net 
     
     
     
    December 1 2, 2022 Magnolia Dallas Dallas, Texas
Chief Attorney, Collin County Mental Health Managed Counsel 2100 Bloomdale Rd., Ste. 20209 McKinney, TX 75071 214.491.4805 phone 214.491.4825 fax aferguson@co.collin.tx.us email
6808 Hill Meadow Dr :: Austin, Texas :: 512.478.2514 p :: 512.469.9107 f :: www.tcdla.com
 Texas Criminal Defense Lawyers Association
    Texas Criminal Defense Lawyers Association
          
              Capital cases and other serious crimes commonly involve a client with mental health issues. Many issues may be encountered in development of the mental health background of your client. Prisons are the new asylums as state hospitals are overflowing and there are no beds for those suffering a mental crisis. According to the Urban Institute “An estimated 56 percent of state prisoners, 45 percent of federal prisoners, and 64 percent of jail inmates have a mental health problem.” i
Studies have shown and we as defense lawyers know it to be true that “In the criminal justice system sexually based offenses are considered especially heinous” ( CBS SVU series.)
Coverage of sex crimes commonly utilizes “highly sensational wording and content” to evoke fear and anger in the public and harsher sentences for the sex offender population Ducat, L., Thomas, S., and Blood, W., 2009.) Lifetime registration and stricter laws follow sex offenders their entire lives and there is very little differentiation in punishment regardless of the offense. One study by Mears, Mancini, Gertz, and Bratton (2008) found overwhelming support for sex offender registries (92%) and residency restrictions (76%) with 46% agreeing that incarceration is the best response even in non contact crimes like indecent exposure. Prosecutors offer opening and closing statements about the monsters under the bed and the community is encouraged to fear every person charged with a sex crime.
A stigma already surrounds the offense and now it is coupled with mental illness of the offender which possesses its own stigma. Prosecutors leverage the stigma of mental illness by presenting the defendant as dangerous due to hallucinations and other symptoms of psychosis, as well as the defendant’s failure to take medication, and the lack of approprate resources in the community.
Persons suffering from mental illness such as schizophrenia or bipolar disorder commonly exhibit anosognosia, a condition in which a person with a disability is cognitively unaware of having the condition due to an underlying physical condition. This contributes to the defendant’s refusal to take medication, since they do not believe they have the illness and
therefore do not believe there is a need for medication. A shortage of mental health beds, shortage of psychiatrists, laws that fail to provide alternatives and appropriate care, as well as inadequate treatment for mental health concerns are all highlighted by the prosecution to explain why treatment can neither be successful in the community nor provide for the safety of the community. Mass shootings and other such events generally highlight the shortcomings of our mental health system and escalate the public’s fear of those who suffer from these debilitating illnesses. Despite the fact that vast research on the relationship between mental illness and violence have shown the majority of individuals with mental illness are not violent. Most violent acts ar not committed by persons with mental illness (Glied, S., & Frank, R.G. (2014.)
There is a high prevalence of mental illness in the sex offender population, which further compunds a lawyer’s need for effective mitigation efforts in these cases. Mental illness may be up to seven times more likely in sex cases than in the general population (Chen, Chen & Hung, 2016.) Research in the correlation of sex crimes and mental illness is sparse. Only one direct study was identified. However, research has suggested that serious mental illness such as psychotic disorders often mitigate culpability in public opinion (Barnett, Brodsky and Price, 2007), yet this may not extend to the sex offender population (Rogers and Ferguson, 2010). Sex offenders exhibit a wide range of mental illness symtoms. There is a general perception that offenders suffering psychosis are especially dangerous and evidence of mental illness may be construed as particulary aggravating (Berkman 1989.) 70% of Respondents in one study belived that those with schizophrenia or alcohol/drug problems were dangerous and 80 % believed they were unpredictable.
Mental illness may negatively influence a defendant’s behavior, contributing to the crime committed (Roseman v. Dep’t of Treasury, 1997.) Berkman (1989) explored mental illness as an aggravating factor pointing to one case in which the mental illness directly contributed to a death penalty sentence. The jury believed the mental illness rendered the defendant unredeamably dangerous. Conversly Barnett, Brodsky, and Davis (2004) researched ten particular mitigating factors such as sexual abuse as a child, being under the infuence of drugs or alcohol, hospitalization for mental illness, head injury, and church attendance. Their
study found schizophrenia and psychiatric hospitalization were two of the top mitigating factors. Thus it suggests at least serious mental illness can be a recognized mitigating factor.
Research is limited as it relates to the idea of mental illness mitigation in sex offenses, but one thing is true; both mental illness and sex offenses carry a stigma that make mitigation difficult. Much like the mitigation in a sex crime case sans the mental health issue the jury’s concern in a mental health case is safety, safety of children and safety of the community. Cases involving a serious offense and a serious mental illness, which I have observed through the last twelve years, have hinged on the jury’s fear. Fear, which the prosecutor uses to drive home the necessity for incarceration. Yes this was a one time incident, yes the client was off his medication, yes there is no prior history, but…..we just can’t be sure he will take his medication. We just can’t be sure the system won’t fail again and what if …
The truth is that our mental health system is failing. In Texas we have nine state mental hospitals. These hospitals have 2385 beds. While there are also private psychiatric hospitals as well, the numbers are still critically low. Texas Health and Safety Code requires a serious risk of harm to meet the involuntary hospitalization requirement. Thus a person may be deteriorating for an extended time before hospitalization is required, if ever. Hospitalization then only continues for so long as the person continues to meet the criteria. Very often this is 1 5 days. While the person may be stabilized and released, the short period of time does not ensure the medication regimen is back on track and the person will voluntarily continue a postive course of treatment. These factors make it incredibly difficult to develop a plan to ease the jury’s fears, but a plan for ongoing mental health care is a critical component of the mitigation.
Attorneys often hire an expert such as a psychologist or psychitatrist or other forensic expert and leave development of the mental health evidence to the expert. Attorneys will request full psychologicals or a neuropsych evaluation with no real understanding of what these exams include or whether the exam will produce the information needed. Further this is often done very early in a case, before all discovery and evidence has been reviewed.
Counsel should consider the benefit of narrowing the scope of the evaluation, gathering records prior to requesting a particular evaluation, and then determining which type of expert
may be most appropriate. Valenca, et al. found the systematic psychiatric evaluation of persons who commit sexual offenses contributes to the the intervention strategy, prevention and evaluation of the specific motivations, related to the manifestation of violent sexual behavior as well as allows characterization of groups or situations of risk. Schizophrenia, bipolar and Intellectual Developmental Disorder are the mental disorders and developmental disorders most frequently related to the perpetration of sexual offense.
A thorough review of the bio/psycho/social history will assist counsel in determining the type of expert needed, what type of testing is needed and develop the working theory of the case. However a client actively in need of psychiatric treatment, one who is floridly psychotic, or one who may not be competent necessitate action very early on and likely prior to the bio/psycho/social history completion.
The bio/psycho/social history investigation may indicate other types of experts are necessary such as:
1) Medical Expert: Many medical conditions can cause psychiatric symptoms thus it may also be important to consult with a medical doctor to rule out a medical disorder.
2) Mental Health Consultant: A mental health consultant can assist the attorney in understanding mental health conditions and symptoms, as well as to understand data and assist in theory development.
Attorneys wil need to become familiar with the signs and symptoms of the client’s particular mental illness. In these cases a mitigation specialist may be more beneficial than a law enforcement investigator.
Texas Appleseed offers a great deal of informaton on representing clients with mental illness in the handbook, Mental Illness, Your Client and the Criminal Law: a Handbook for Attorneys Who Represent Persons With Mental Illness, “ Good mental health experts can provide testimony at the punishment phase to helpt the jury understand hwo your client is, how he or she experiences the world, and why your client behaves as he or she does. You must show the relationship between the illness and the disability. Specific Mitigation Strategies are
A Mitigation Expert will be able to:
• Conduct a through bio psycho social history investigation;
• Interview your client;
• Gather medical records; and
• Determine what cultural, environmental, and genetic circumstancesmight have factored into your client’s case.
The Mitigation Expert will look to your clients history for:
• Mental disorders;
• Cognitive disabilities;
• Neurological impairments;
• Physical sexual or psychological development issues;
• Substance abuse issues;and
• Other influences on the development of client’s personality and behavior
Experts you may need For testimony:
• Psychiatrist with forensic specialization: Diagnosis, treatment, and medication for mental disorders and medical issues;
• Psychologist as testifying expert: testimony related to personality or behavioral disorder, intellectual or cognitive functioning, or administering and interpreting tests;
• Neuropsychiatrist or neuropsychologist:for brain injuries or problems with memory, language, or orientation functions.
Work with your experts to ensure inquiry into the client’s mental health history. The expert should interview outside sources and request records identified in your review. The comprehensive exam includes:
• Appropriate brain scans
• Neuropsychological testing
• Diagnostic testing
• Physical examination
• Neurological examination
• Psychiatric and mental status examination
Mitigation begins in jury selection to identify juror feelings related to mental illness. The incidence of mental illness are prevalent enough that a number of jurors in the jury pool are likely to have a close family member with a mental health diagnosis. Their feelings and understanding may range from empathy and understanding to fear and anger. This is an opportunity to educate jurors on symptoms and behaviors as well. An accused has the right to question jurors about their attitudes about a potential insanity or lack of capacity defense, including questions about psychiatry books read, contacts with psychiatrists, members of their family receiving treatment and inquire about their feeligs on insanity. U.S. v Robinson 475 F2d 376 (D.C. Cir. 1973, U.S. Jackson, 542F.2d 403 (7th Cir. 1976). A veniremember is challengeable for cause for having a bias or prejudice in favor or against a defendant under Tex. Code of Crim. Proc. Ann. Art 35.16(a)(8). The venire members potential bias or prejudice towared a defendant that suffers from mental illness can be investigated by the defense.
During the guilt/innocence phase of trial other witnesses may be used to open the discussion on mental health issues that will be addressed in mitigation. One example is Police officer witness. They are required to have mental health training in at least a 40 hour course on Crisis Intervention. Course outlines are available online at the Texas Commission on Law Enforcement Standards Website. Addtionally, law enforcement departments have policy’s and procedures on the officers interactions with the mentally ill, which offer further opportunities to address mental health mitigating factors.
Mitigating mental health concerns will be an additional challenge to a a complex and uphill defense. You must be sure to have obtained all available records and evaluations, so that you can make the most informed choices as to the theory, defenses, and mitigation evidence.
The main consideration will be deomonstrating that providing mental health treatment will provide for community safety.
Texasappleseed.org (2015), https://www.texasappleseed.org/sites/default/files/Mental_Health_Handbook_Printed2015.pdf (last visited Aug 20, 2021).
Barnett, Michelle E., Brodsky, Stanley L. & Davis, Cali Manning, When mitigation evidence makes a difference: effects of psychological mitigating evidence on sentencing decisions in capital trials, 22 Behavioral Sciences & the Law 751 770 (2004).
Chen, Yung Y., Chen, Chiao Yun & Hung, Daisy L., Assessment of psychiatric disorders among sex offenders: Prevalence and associations with criminal history, 26 Criminal Behavior and Mental Health 30 37 (2014).
Ducat, Lauren, Thomas, Stuart & Blood,Warwick, Sensationalizing sex offenders and sexual recidivism: Impact of the Serious Sex Offender Monitoring Act 2005 on media reportage, 44 Australian Psychologist 156 165 (2009).
Glied, S., & Frank, R.G. (2014). Mental illness and violence: Lessons from the evidence. American Journal of Public Health , 104(2), e5 e6.
Mears, Daniel P. et al., Sex Crimes, Children, and Pornography, 54 Crime & Delinquency 532 559 (2007).
Valenca, Martins, Nascimento, Isabella & Nardi, Antonio, Relationship between sexual offences and mental and developmental disorders: a review, 40 Archives of Clinical Psychiatry (São Paulo) 97 104 (2013).
Rogers, Darrin L & Ferguson, Christopher J., Punishment and Rehabilitation Attitudes toward Sex Offenders Versus Nonsexual Offenders, 20 Journal of Aggression, Maltreatment & Trauma 395-414 (2011).
Tex. Code of Crim. Proc. Ann. Art 35.16(a)(8).
U.S. v Robinson 475 F2d 376 (D.C. Cir. 1973).
U.S. Jackson, 542F.2d 403 (7th Cir. 1976).
Speaker:
 
    
              December 1 2, 2022 Magnolia Dallas Dallas, Texas
Minton, Bassett, Flores, Carsey, P.C. 1100 Guadalupe St. Austin, TX 78701 512.476.4873 phone 512.479.8315 fax sbassett@mbfc.com email www.website.com website
Co Author: Betty Blackwell
Board Certified in Criminal Law 1306 Nueces St Austin, TX 78701 512.479.0149 phone bettyblackwell@bettyblackwell.com email www.website.com website
6808 Hill Meadow Dr :: Austin, Texas :: 512.478.2514 p :: 512.469.9107 f :: www.tcdla.com
BETTY BLACKWELL
Attorney at Law Board Certified in Criminal Law 1306 Nueces Street Austin, Texas 78701 512-479-0149 bettyblackwell@bettyblackwell.com
Minton, Bassett, Flores, Carsey, P.C. 1100 Guadalupe St. Austin, Texas 78701 512-476-4873 sbassett@mbfc.com
The Basics. . . . . . . . . . . . . . . . . . . . . . . . . . . . . . . . . . . . . . . . . . . . .. . . . . 3
Use a written contract . . . . . . . . . . . . . . . . . . . . . . . . . . . . . . . . . . . . . . . . .4
Neglect . . . . . . . . 5
Malpractice and ineffective assistance of counsel . . . . . . . . . . . .. . . . . . . . 6
Failure to Communicate . . . . . . . . . . . . . . . . . . . . . . . . . . . . . . . . . . . . . . . 7
Who can File a grievance?. . . . . . . . . . . . . . . . . . . . . . . . . . . . . . . . . . . . . . 8
Fee Disputes . . . . . . . . . . . . . . . . . . . . . . . . . . . . . . . . . . . . . . . . . . . . . . . . 9
Non-refundable retainers. . . . . . . . . . . 10
Trust Account Violations . . . . . . . . . . . . . . . . . . . . . . . . . . . . . . . . . 11
Duty on Termination . . . . . . . . . . . . . . . . . . . . . . . . 12
Perjury . . . . . . . . . . . . . . . . . . . . . . . . . . . . . . . . . . . . . . . . . . . . . . . . . . . 14
Perjury by Defendant . . . . . . . . . . . . . . . . . . . . . . . . . . 14
Advising Subpoenaed and Potential Witnesses . . . . . . . . . . . . . . . . . . . .16
Conflict of Interest . . . . . . . . . . . . . . . . . . . . . . . . . . . . . . . . . . . . . . . . . . . 17
Compulsory Discipline upon Conviction . . . . . . . . . 17
Rule changes as of 2021 . . . . . .. . . . . . . . . . . . . . . . . . . . . . . . . . . . . . . . 20
Grievance System . . . . . . . . . . . . . . . . . . . . . . . . . . . . . . . . . . . . . . . . . . . .21
Investigaion . . . . . . . . . . . . . . . . . . . . . . . . . . . . . . . . . . . . . . . . . . . . . . . . 21
Investigatory Panels. . . . . . . . . . . . . . . . . . . . . . . . . . . . . . . . . . . . . . . . . . .22
Just Cause . . . . . . . . . . . . . . . . . . . . . . . . . . . . . . . . . . . . . . . . . . . . . . . . . .22
Grievance Committee .. . . . . . . . . . . . . . . . . . . . . . . . . . . . . . . . . . . . . . . . .24
District Court . . . . . . . . . . . . . . . . . . . . . . . . . . . . . . . . . . . . . . . . . . . . . . . 24
Grievance Referral Program . . . . . . . . . . . . . . . . . . . . . . . . . . . . . . . . . . . 24
Important State Bar Phone numbers . . . . . . . . . . . . . . . . . . . . . .. . . . . . . 25
Butterfield v. State, 992 S.W.2d 448 (Tex. Crim. App. 1999). . . . . . . . . . 16
Cluck v. Commission for Lawyer Discipline, 214 S.W.3d 736 (Tex. App. Austin 2007) . . . . . . . . . . . . . . . . . . . . . . . . . . . . . . . . . . . . . . . . . . . . . . . .11
Ex Parte Wilson, 724 S.W.2d 72 (Tex. Crim. App. 1987) . . . . . . . . . . . . . .8
Helton v. State, 670 S.W2d 644 (Tex. Crim. App. 1984) . . . . 15
Hines v. Commission for Lawyer Discipline, 2003 WL 21710589 (Tex. App. Hous 14th ) . . . . . . . . . . . . . . . . . . . . . . . . . . . . . . . . . . . . . . . . . . . . . . . . . 8
In re McCann, 422 S.W.3d 701 (Tex. Crim. App. 2013). . . . . . . . . . . . . . 13
In re Lock, 54 S.W.3d 305 (Tex. S.Ct. 2001) . . . . . . . . . . . . . . . . . . . . .. . 19
Lafler v. Cooper, 132 S.Ct. 1376 (2012). . . . . . . . . . . . . . . . . . . . . . . . . . . .7
Missouri v. Frye, 132 S.Ct. 1399 (2012) . . . . . . . . . . . . . . . . . . . . . . . . . . .7
Nix v. Whiteside, 106 S.Ct. 988 (1986) . . . . . . . . . . . . . . . . . . . . . . . .. . . .15
Padilla v.Kentucky, 130 S.Ct. 1473, (2010. . . . . . . . . . . . . . . . . . . . . . . . . 7
Santos v, Commission for Lawyer Discipline, 140 S.W.3d 397 (Tex. App. Hous 2004) . . . . . . . . . . . . . . . . . . . . . . . . . . . . . . . . . . . . . . . . . . . . . . . . .5
Strickland v. Washington, 462 U.S. 1105 (1984) . . . . . . . . . . . . . . . . . . . . 5
Walter v. Commission for Lawyer Discipline, 2005 WL 1039970 (Tex. App. Dallas) . . . . . . . . . . . . . . . . . . . . . . . . . . . . . . . . . . . . . . . . . . . . . . . . . . . . . 9
Weiss v. CFLD. 981 S.W.2d 8 (Tex. App. San Antonio 1998) . . . . . . . . .12
Wiggins v. Smith 539 U.S. 510, 123 Sct. 527 (2003) . . . . . . . . . . . . . . . . .5
Willie v. CFLD, 2014WL586226, (Tex. App.-Houston 1st Dist. 2014). . . . .11
All lawyers licensed in Texas are required to abide by the Texas Disciplinary Rules of Professional Conduct. A violation of any of the disciplinary rules can result in a lawyer being sanctioned by the State Bar of Texas’s office of the chief disciplinary counsel. Sanctions can range from private reprimands up to disbarment.
Last year (through May 2020) the State Bar of Texas received 7505 complaints about lawyer misconduct. 5123 were dismissed because the complaint does not describe or allege a violation of the Texas Disciplinary Rules of Professional Conduct. 2202 were sustained complaints which proceeded as a grievance against the attorney. After an investigation,1705 cases were submitted to the summary disposition grievance panel for a dismissal. The following is a discussion of the most common complaints that result in a sanction by the State Bar of Texas and how to avoid them.
The Basics:
Have a written contract
Return phones calls if only to say that there is nothing new to report
Communicate with clients in writing to document
Return files upon termination of employment
Keep the attorney’s address current with the State Bar at all times
Return unearned fees
Do not advise anyone to avoid a subpoena or advise them to ignore a subpoena
Have a trust account for all fees that are prepaid or advance fees paid for services in the future
Answer any State Bar grievance
Do not have sex with your clients
(c)when the lawyer has not regularly represented the client, the basis or rate of the fee shall be communicated to the client, preferably in writing, before or within a reasonable time after commencing the representation.
A written contract will spell out exactly what work the lawyer has agreed to undertake and at what fee. Many complaints to the State Bar arise between the lawyer and the client about exactly what the lawyer had agreed to do. Rule 1.02(b) states that a lawyer may limit the scope, objectives and general methods of the representation if the client consents after consultation. However, without a written contract it is a swearing match as to what was said and the grievance can go forward if the State Bar disciplinary counsel has just cause to believe that a rule violation has occurred. Since it is a civil case, the burden to prove the allegations is by a preponderance of the evidence.
Limiting the extent of the representation is one of the most useful aspects of a written contract. Most clients believe that the fee for representation includes the appeal of an adverse decision. However, most lawyers do not intend to include the appeal in the original fee structure.
Explaining whether expert witnesses and other costs of the litigation are the client’s responsibility to pay for or the lawyer’s, is another area of common confusion. In criminal law, explaining that the expunction process is a separate civil proceeding that will not occur without additional fees being paid, is almost always an area of frustration on the part of the client.
Recently malpractice carriers have asked that attorneys include in their written contract exactly the length of time the lawyer will retain the client’s file and that the file will be destroyed unless the client takes possession of the file. Rule 1.14(a) requires that trust account records be kept for five years, so it is recommended that the time period of retaining a file be at least five years. A grievance must be filed within four years so that keeping the file at least five years will insure the records are available to defend any grievance.
Rule 1.04 (d) requires that a contingent fee agreement be in writing and that it must state the method by which the fee is to be determined. It also requires an accounting at the end of the case.
Neglect has been traditionally the number one most common complaint filed by former clients against their attorneys and it is the most likely rule violation to result in an attorney being sanctioned by the State Bar.
A Lawyer shall not neglect a legal matter entrusted to him or frequently fail to carry out completely the obligations that the lawyer owes the client.
Santos v, Commission for Lawyer Discipline, 140 S.W.3d 397 (Tex. App. Hous 2004). The lawyer was sanction for the conscious disregard of a legal matter. He had been paid for an immigration matter and though told of the court date, the lawyer failed to appear. In contrast to the result in Santos, a simple calendaring mistake usually will not cause a lawyer to be sanctioned by the Bar as the comments to Rule 1.01 say “A lawyer who acts in good faith is not subject to discipline, under this provision for isolated inadvertent or unskilled act or omission, tactical error, or error of judgment”
Malpractice is not always a violation of the Rule of Ethics and ineffective assistant is not necessarily a violation of the Rule of Ethics. An example of malpractice maybe telling a defendant that deferred adjudication will not show up on their record. But this probably doesn’t rise to the level of neglect, only incompetence. Malpractice can occur when a lawyer gives bad legal advice. However, that does not meet the definition of neglect to cause the lawyer to be sanctioned by the State Bar.
The duty to investigate, is part of the effectiveness standard. A lawyer must make a reasonable effort to investigate the case or after discussions with the client, make a reasonable determination that investigation is not necessary. Strickland v. Washington, 462 U.S. 1105 (1984). Wiggins v. Smith 539 U.S. 510, 123 Sct. 527 (2003). Failure to investigate a case may not rise to the level of neglecting a case in violation of the Disciplinary Rules of Professional Conduct.
Failure to convey the plea offer to the defendant can be neglect and cause a writ to be field. Failure to advise the client of the consequences of a plea offer is ineffective assistance and may also rise to the level of neglect or failure to properly communication with a client as discussed in the next section, under the rules of Professional Conduct.
For example some of the most common criminal cases: Any plea to a DWI case can result in substantial non criminal consequences for the person convicted. There are many areas of employment that prohibit a conviction for DWI, including Police Officers, Firefighters, and emergency medical technicians. Many employers have there own employment guidelines which can include dismissal for a DWI. School district often fire teachers if they are convicted of DWI. Canada will not allow anyone to enter the country if they have a DWI conviction.
In POM cases, a jail sentence results in a driver’s license suspension of up
to 180 days. A jail sentence is a final conviction and can not be expunged nor can it be sealed if it occurred before September 1, 2015. Drugs cases are eligible for deferred adjudication, which can be eventually sealed, but not expunged. A regular probation stays on the person record for the rest of their life. Many employers will not hire someone with a drug conviction. Many scholarships to colleges prevent people from applying who have drug convictions. Drug convictions can result in severe immigration consequences as do violation of gun laws. Many apartment complexes will not rent to individuals who have drug convictions on their record.
These are just a few of the collateral consequences and many clients will file grievances upon their lawyer if they feel that the lawyer failed to properly advise them of the consequence of their plea.
The most common allegation of neglect in a civil case, is the failure to file a lawsuit within the statute of limitations. Though clearly this is malpractice and the lawyer can be sued, the defense to the grievance is that it was an isolated inadvertent act or omission or a calendaring mistake. But the comments to Rule 1.01 caution that delays can cause the client anxiety and the lawyer has a duty to communicate reasonbly with the client, suggesting that a grievance might be upheld for failure to communicate.
Malpractice refers to negligence or misconduct that fails to meet a standard of care that is recognized in the profession and that results in harm to the client. In Texas it is very hard to sue a criminal defense lawyer for malpractice. The Supreme Court of Texas has decided that only innocent clients have a viable malpractice cause of action against their criminal defense attorney.
Strickland v. Washington, 104 S.Ct. 2052 (1984) set out a two part test. First the counsel’s representation must be deficient and secondly, that deficient performance must have prejudiced the defendant. The bench mark for judging any claim of ineffective assistance of counsel must be whether counsel’s conduct so undermined the proper functioning of the adversarial process that the trial cannot be relied on as having produced a just result. Under the 6th amendment, the defendant must show a reasonable probability that but for the counsel’s errors, the outcome would have been different.
Three important Supreme Court cases have reviewed the performance of criminal defense counsel to determine whether the client should be afforded a new trial. 1. Padilla v.Kentucky, 130 S.Ct. 1473, (2010) held that it was ineffective assistance of counsel to fail to advise a defendant that his plea of
guilty to a drug distribution charge would make him subject to automatic deportation. However, Padilla is not retroactive to cases already final. 2. Failure to inform the defendant of a plea offer is ineffective assistance of counsel. Missouri v. Frye, 132 S.Ct. 1399 (2012) 3. In Lafler v. Cooper, 132 S.Ct. 1376 (2012), the defendant was prejudiced by counsel’s advise to reject the plea offer and proceed to trial. The trial counsel’s opinion that the evidence was legally insufficient to convict the defendant, was not sound advice. The defendant was entitled to effective assistance of counsel during the plea negotiations.
When deciding to accept a case, a lawyer should be aware of Rule 1.01(a) which states that a lawyer shall not accept or continue employment in a legal matter which the lawyer knows or should know is beyond the lawyer’s competence. The only exceptions are if the attorney associates another competent attorney on the matter with client consent, or it is an emergency situation. If in doubt, don’t take the case.
Immigration issues have been a focus of the Chief Disciplinary Counsel’s office. In their annual report for 2020, they stated that they received 19 immigration complaints, imposed 11 sanctions and referred 5 to the Grievance Referral Program.
Failure to communicate.
This is the second most common grievance filed and it is usually filed in addition to the allegation of neglect.
A lawyer shall keep a client reasonably informed about the status of a matter and promptly comply with reasonable requests for information. Rule 1.03 (b) states that a lawyer shall explain a matter to the extent reasonably necessary to permit the client to make an informed decision.
In reference to a criminal case the Rules require a lawyer shall promptly inform the client of the substance of any proffered plea bargain. Failure to do so has been held to be ineffective assistance of counsel. Ex Parte Wilson, 724 S.W.2d 72 (Tex. Crim. App. 1987). Failure to communicate a settlement offer in a civil case would be the same misconduct. Under the Rules, the lawyer is allowed to withhold information if believes the clients would react imprudently or if the client is under a disability.
Failure to communicate is alleged in close to half of all grievances filed. The duty is an affirmative obligation and it not dependent on a client’s request for information. Failing to advise a client of an adverse development in a case would be a violation. A lawyer must respond to reasonable requests for
information.
Failure to provide adequate information for the defendant to make a decision about whether to have a jury trial or whether to accept a plea offer or a settlement offer can result in an attorney being sanctioned by the State Bar.
Lawyers must be aware of immigration consequences, employment consequences, and licensing consequences, as discussed under the section on Neglect.
Lawyers are not required by the rules to communicate with family members or loved ones. However, one of the biggest misunderstandings by attorneys is who can file a grievance upon them. Many lawyers will answer a grievance filed by a family member saying that they have no attorney client relationship and therefore are not required to answer this grievance. This is wrong.
Complaints with the State Bar may be filed by anyone. The complaint does not have to be filed by the client. There does not have to be an attorney client relationship for the person to file a complaint with the State Bar. Hines v. Commission for Lawyer Discipline, 2003 WL 21710589 (Tex. App. Hous 14th ) The Father of the client filed the complaint and the respondent attorney’s theory was that there could be no sanction because he represented the son. The Court made it clear that anyone can bring to the attention of the bar a rule violation. In addition, any alleged misconduct does not have to be in the course of an attorney client relationship for the State Bar to prosecute a violation under Rule 804(a)(3) which states that a lawyer shall not engage in conduct involving dishonesty, fraud, deceit or misrepresentation. Walter v. Commission for Lawyer Discipline, 2005 WL 1039970 (Tex. App. Dallas). For example, a lawyer can be disciplined for actions taken as the executor of an estate, even though the lawyer may have no attorney client relationship with the beneficiaries of the will. Rule 803 (a) requires a lawyer having knowledge that another lawyer has committed professional misconduct that raises a substantial question as to that lawyers honesty, trustworthiness or fitness as a lawyer, to inform the Chief Disciplinary Counsel’s office (CDC). The only exception is for mental illness or chemical impairment in which the lawyer can report the conduct to the Lawyer Assistant Program or the information is protected by confidentiality under Rule 1.05 or is obtained through counseling programs. Rule 1.05, Confidential Information, includes both privileged information and unprivileged client information which a lawyer shall not reveal except if provided by the rules.
Texas Lawyers Assistance Program’s phone number is 1 800 204 2222 ext. 1460. Conversations are confidential and referrals are available for help
with mental illness, substance abuse or impairment by physical illness. The goal is to rehabilitate lawyers and help them resume practicing law.
Fee disputes constitute a large number of complaints. Those complaints are first referred to the client attorney assistant program (CAAP) and to the local fee dispute committees of local bar associations. CAAP’s stated purpose is to try and work out a settlement so that the case does not proceed to a grievance. Their number is 1 800 204 2222 ext. 1777. If a reasonable settlement can not be obtained, the case is referred by the Chief Disciplinary Counsel’s office to be filed as a grievance. Returning a phone call from CAAP at 1-800-204-2222 ext. 1777 could save a trip to the grievance committee.
A lawyer shall not charge or collect an illegal or unconscionable fee. A fee is unconscionable if a competent lawyer could not form a reasonable belief that the fee is reasonable.
Consider: 1. Time and labor required including difficulty
preclude other employment
fee charged
time limitations imposed by client
amount involved and results
nature of the relationship with client
experience and ability of the lawyer 8. whether fee is fixed or contingent.
A lawyer may not charge a contingent fee in a criminal case. Rule 1.04 (e).
When the lawyer has not regularly represented the client, the basis or the rate of the fee shall be communicated to the client, preferably in writing, before or within a reasonable time after commencing the representation. The Rule strongly recommends that a lawyer use a written contract of employment, effective March 1, 2005 which is the most recent change to the Rules, as the other Rules were adopted January 1, 1990.
Many lawyers put in their contracts that the fee is a non refundable retainer fee. The thought is that this would prevent the client for asking for a refund and prevent the client from being able to pursue a grievance if no refund was made. These types of contracts and employment agreements are not recommended by the State Bar of Texas. One problem is the appearance of overreaching. The court decisions have made it clear this is not an arms length transaction and the client it at a particular disadvantage in the contract negotiation process.
What is a true retainer fee?
A true retainer is not a payment for services. It is an advance fee to secure a lawyer's services, and remunerate him for loss of the opportunity to accept other employment. If the lawyer can substantiate that other employment will probably be lost by obligating himself to represent the client, then the retainer fee should be deemed earned at the moment it is received. If, however, the client discharges the attorney for cause before any opportunities have been lost, or if the attorney withdraws voluntarily, then the attorney should refund an equitable portion of the retainer
Cluck v. Commission for Lawyer Discipline, 214 S.W.3d 736 (Tex. App. Austin 2007) made it clear that simply calling a fee non refundable does not make it so.
Calling the fee a retainer fee does not change an advance fee into a retainer fee. In that case there was a fee of $15,000.00 that the lawyer then billed against. By billing an hourly rate against the fee collected, the lawyer was demonstrating that in fact it was an advanced fee, not a retainer. Because it was an advance fee for services in the future and it had not been earned at the time of the payment, the fee was required to be placed into a trust. Because the lawyer did not place the money into a trust account, the sanction imposed by the State Bar was appropriate.
In Willie v. CFLD, 2014WL586226, (Tex. App. Houston 1st Dist. 2014) the Court of Appeals affirmed the Cluck decision stating that a fee is not earned simply because the contract stated that it was non-refundable. Because the fee was to be billed against, it was an advance fee that must be deposited into a trust account.
A lawyer shall hold funds and other property belonging in whole or in part to clients or third persons that are in the lawyer’s possession in connection with a representation separate from the lawyer’s own property. Such funds shall be
kept in a separate account, designated as a trust or escrow account. Complete records of such account funds shall be kept by the lawyer and shall be preserved for a period of five years after termination of the representation. Unearned fees must be placed into a trust account.
Ethics Rule 611 further complicated the issue of non refundable retainers deposited into an operating account by stating that the Rules of Professional Conduct prohibit such arrangements if the fee charged includes payment for the lawyer’s services on the matter up to the time of trial. The Professional Ethics Committee for the State Bar of Texas decided that such an agreement would be a payment for future services, and as such, an advanced fee which must be deposited into a trust account. The fee can only transferred to the operating account when earned under the terms of the agreement with the client. See State Bar Journal November 2011 p. 944
The Ethics opinions are not binding on the Supreme Court, but they are used by the State Bar as presuasive arguments in grievance matters. According to Larry Boyd’s paper written for the State Bar “Mythology of Nonrefundable flat fees” in which he presents an excellent analysis of Ethics Opinion 611, he writes that the opinion creates an “absolute prohibition of non-refundable flat fees”.
Upon termination of representation, a lawyer shall take steps to the extent reasonably practicable to protect a clients interest, such as giving reasonable notice to the client, allowing time for employment of other counsel, surrendering papers and property to which the client is entitled and refunding any advance payments of fee that has not been earned. The lawyer may retain papers relating to the client to the extent permitted by other law only if such retention will not prejudice the client in the subject matter of the representation.
The Texas Rule is that the file belongs to the client. Upon request and/or termination, the file must be returned to the client. If the lawyer wishes to make a copy and retain one for himself, he is responsible for making the copy. This section also results in a lot of sustained grievances against lawyers who mistakenly believe that they can hold the file hostage for payment of attorney’s fees. Ethics Opinion 610 says that it is not proper to include in the employment contract a statement that there will be a lien on the file for attorney’s fees as rule 1.08 (h) prohibits a lawyer from acquiring a proprietary interest in the cause of action.
However, in order to prove an ethical violation, there must be evidence that the retained file prejudiced the client in the subject matter of the representation. Weiss v. CFLD. 981 S.W.2d 8 (Tex. App. San Antonio 1998). Many questions have arisen about the effect of the Michael Morton Act, that amended Article 39.14 Code of Criminal Procedure, effective January 1, 2014. Section (f) specifically states that the attorney representing the defendant “may not allow that person to have copies of the information provided...” The issue has been raised about whether an attorney could face disciplinary action from the State Bar for refusing to turn over an offense report to a defendant, after the defendant requested his file. It is clear that state law prohibits the attorney from making copies of information obtained from the prosecutor’s office. Subsection (g) states that this can not be interpreted to limit an attorney’s ability to communicate with their client within the Texas Disciplinary rules of Professional Conduct, except for information identifying any victim or witness.
Ethics Opinion 570 from 2006 states that the attorney must turn over all notes unless there is a right to withhold a document pursuant to a legal right or the lawyer is required to withhold the document by court order. This opinion would cover any attorney who refuses to turn over discovery to their client as a part of the request for the file. It states that work product and notes of the attorney must be produced, but the attorney can rely on Article 39.14 C.C.P. in refusing to turn over witness statements and offense reports provided to the attorney. This would comport with Section (d) of Article 39.14 C.C.P. which sets out that when a defendant is pro se the State is not required to provide copies as required when an attorney requests discovery. The argument to be made is that this is not “papers and property to which the client is entitled” as the rule sets out, but the last line of the rule is problematic because these documents will be needed by the client.
In 2014 the Professional Ethics Committee of the State Bar of Texas issued Opinion 646. The question presented was whether as a condition for allowing criminal defense lawyers to obtain information in the prosecutor’s file, a prosecutor may require defense lawyers to agree not to show or provide copies of the information to their clients and agree to waive court ordered discovery in all of the lawyer’s cases. The opinion specifically stated that under the Michael Morton Act, the prosecutor’s office can not demand such conditions for obtaining discovery. The opinion says that the Texas Disciplinary Rules of Professional Conduct require that the prosecutors comply with the Morton Act including making disclosures required by the Act. Unfortunately, the opinion confuses the issue by also stating that a prosecutor is prohibited from requiring the lawyer to not provide copies to their client. In the sentence preceding this statement, the
opinion says that Texas now has an “open file” policy and prosecutors can not require lawyers to agree to any restrictions except those provided by the Act. Opinion 646 does not give lawyers the right to turn over copies to the defendant, in violation of Article 39.14, Code of Criminal Procedure. Another interesting issue came up when the client expressly refused to allow his trial attorney to turn over his file to his appellate/habeas attorney. In re McCann, 422 S.W.3d 701 (Tex. Crim. App. 2013) issued a mandamus to prohibit a trial court from finding the attorney in contempt and to reverse the trial court’s order that the lawyer turn over the file. The Court recognized that since 1918 the Supreme Court of Texas has held that the file belongs to the client and without the client’s consent, the lawyer could not turn over the file. The work product belongs to the client because the lawyer is considered the agent of the client.
Rule 3.03(a)
A lawyer shall not knowingly:
(1) make a false statement of material fact or law to a tribunal;
(2) fail to disclose a fact to a tribunal when disclosure is necessary to avoid assisting a criminal or fraudulent act;
(3) in an ex parte proceeding, fail to disclose to the tribunal an unprivileged fact which the lawyer reasonably believes should be known by that entity for it to make an informed decision;
(4) fail to disclose to the tribunal authority in the controlling jurisdiction known to the lawyer to be directly adverse to the position of the client and not disclosed by opposing counsel; or
(5) offer or use evidence that the lawyer knows to be false.
A lawyer must refuse to offer evidence that he knows to be false. If it comes from the client, the lawyer is justified in seeking to withdraw from the case. If the lawyer does not withdraw or is not allowed to withdraw, he must advise the client that he can not offer the false evidence and he must advise the client of the steps the lawyer will take if the false evidence is offered. If the lawyer discovers the false evidence after its use, the lawyer must seek to persuade the client to correct the false testimony and if that is ineffective, the lawyer is allowed to reveal confidential information under Rule 1.05 (f) which states a lawyer shall reveal confidential information when required to do so by Rule 3.03 (a)(2), 3.03(b) or by Rule 4.01(b).
Dealing with the possibility of perjury by a criminal defendant is complicated by a number of legal issues. The defendant has a due process right guaranteed in the 5th amendment of the U.S. Constitution to present his defense and he has the absolute right to testify, if he chooses. The rules recognize that these rights are attached to the criminal defendant in Rule 1.02(a) (3) which states in a criminal case, the lawyer shall abide by a client’s decision as to a plea to be entered, whether to waive jury trial and whether the client will testify. If the lawyer learns of the proposed perjury prior to trial, and he is unable to dissuade the client from doing so, the lawyer must withdraw from the representation. Rule 1.15.
However, Rule 1.15(c) overrides the ability to withdraw in many criminal cases. It states when ordered to do so by a tribunal, a lawyer shall continue representation notwithstanding good cause for terminating the representation.
Three possible resolutions have been recognized in the United States. The first would allow the defendant to testify by narrative without any guidance from the lawyer. The second proposal would excuse the lawyer completely from any duty to reveal perjury if the perjury is that of the client. Texas has specifically rejected this option.
The rules in Texas require that the lawyer take reasonable remedial measures which can include disclosing the perjury. A defendant has the right to assistance of counsel, the right to testify and the right of confidential communication. However, the client does not have the right to assistance of counsel in committing perjury. The lawyer is to try and dissuade the client from committing perjury or if it has already occurred, the lawyer must try to get the client to correct the false testimony. This needs to be done in the present of another attorney to document the lawyer’s efforts.
Then the lawyer must file a motion to withdraw under Rule 1.15 (a) (1) alleging the representation will result in the violation of the rules of professional conduct or other law. In the motion, the lawyer should quote the language in either Rule 1.15(b) (2) that the client persists in a course of action involving the lawyer’s services that the lawyer reasonably believes may be criminal or fraudulent or as in Rule 1.15(b)(3) that the client has used the lawyer’s services to perpetrate a crime or fraud or Rule 1.15(b)(7) other good cause for withdrawal exists, including vague ethical considerations.
If the motion to withdraw is denied, the lawyer is permitted to reveal the perjury. 3.03(b) if the efforts are unsuccessful, the lawyer shall take the steps to remedy including disclosing the true facts. This should be done to the tribunal
and then the lawyer must abide by the decision of the court. Helton v. State, 670 S.W2d 644 (Tex. Crim. App. 1984) ruled that the lawyer was excused from the rules of confidentiality and he could reveal potential perjury to the court in order to prevent a fraud on the court.
Nix v. Whiteside, 106 S.Ct. 988 (1986) involved a murder defendant who complained that his lawyer threatened to withdraw and inform the court, if he took the stand and committed perjury. On appeal he alleged ineffective assistance of counsel and a denial of his 6th amendment right to counsel. The Supreme Court held that the attorney had acted properly in threatening both to withdraw and to disclose the perjury, as the right to testify does not include the right to testify falsely and the right to counsel does not include the assistance of counseling committing perjury. The Court specifically found that there was no breach of the lawyer’s professional responsibility.
Perjury is such an obvious and flagrant affront to the judicial proceedings, that the Court of Criminal Appeals has held in Butterfield v. State, 992 S.W.2d 448 (Tex. Crim. App. 1999) that a defendant could be compelled to testify, violating his 5th Amendment rights, and then prosecuted for perjury if he lied. His statements made in violation of his 5th Amendment rights could be admitted at his perjury trial.
A lawyer can not advise a lawfully subpoenaed witness to not appear in court. Rule 3.04 states that a lawyer shall not:
(a) unlawfully obstruct another party’s access to evidence....or counsel or assist another to do any such act.
(b) falsify evidence, counsel or assist a witness to testify falsely..... (e) request a person other than a client to refrain from voluntarily giving relevant information to another party unless:
(1) the person is a relative or an employee or other agent of a client; and (2) the lawyer reasonably believes that the person’s interest will not be adversely affected by refraining from giving such information.
Rule 3.04(c)(5) states that in representing a client before a tribunal the lawyer shall not engage in conduct intended to disrupt the proceedings. §36.05 of the Texas Penal Code, Tampering with a witness: A person
commits an offense if, with intent to influence the witness, he offers, confers, or agrees to confer any benefit on a witness or prospective witness in an official proceeding or coerces a witness or prospective witness in an official proceeding: (1) to testify falsely;
(2) to withhold any testimony, information, document or thing, (3) to elude legal process summoning him to testify or supply evidence; (4) to absent himself from an official proceeding to which he has been legally summoned; or
(5) to abstain from, discontinue, or delay the prosecution of another.
Article 24.04 of the Code of Criminal Procedure sets out how a subpoena can be served:
(1) reading the subpoena in the hearing of the witness;
(2) delivering a copy of the subpoena to the witness; (3) electronically transmitting a copy of the subpoena, acknowledgment of receipt requested, to the last known electronic address of the witness; or (4) mailing a copy of the subpoena by certified mail, return receipt requested, to the last known address of the witness.
It is both unethical and under the above circumstances illegal for an attorney to advise a subpoenaed witness not to appear in court. Rule 8.04(a) A lawyer shall not (4) engage in conduct constituting obstruction of justice. The comments to the Rules of Disciplinary Procedures discuss that fair competition in the adversary system is secured by prohibitions against improperly influencing witnesses.
Rule 1.06
(a) A lawyer shall not represent opposing parties to the same litigation.
(b) In other situations and except to the extent permitted by paragraph (c), a lawyer shall not represent a person if the representation of that person:
(1) involves a substantially related matter in which that person’s interest are materially and directly adverse to the interest of another client of the lawyer or the lawyer’s firm; or
(2) reasonably appears to be or become adversely limited by the lawyers or law firm’s responsibilities to another client or to a third person or by the lawyers or law firm’s own interest.
(c)A lawyer may represent a client in the circumstances described in (b) if: (1) the lawyer reasonably believes the representation of each client will not be materially affected; and
(2) each affected or potentially affected client consents to such representation after full disclosure of the existence, nature, implications, and possible adverse consequences of the common representation and the advantages involved, if any.
(e) If a lawyer has accepted representation in violation of this Rule, or if multiple representation properly accepted becomes improper under this Rule, the lawyer shall promptly withdraw from one or more representations to the extent necessary for any remaining representation not to be in violation of these Rules.
Comment 2 to Rule 1.06 gives guidance as to the meaning of conflict of interest. The term opposing parties as used in this Rule contemplates a situation where a judgment favorable to one of the parties will directly impact unfavorably upon the other party. Moreover, as a general proposition loyalty to a client prohibits undertaking representation directly adverse to the representation of that client in a substantially related matter unless the client’s fully informed consent is obtained and unless the lawyer reasonably believes that the lawyer’s representation will be reasonably protective of that client’s interest.
Comment 3 recommends that ordinarily a lawyer should decline to represent multiple defendants in a criminal case due to the grave potential for conflict of interest. Comment 8 on fully informed consent recommends that the disclosure of the conflict of interest and the consent be in writing, though it is not required. It would be prudent, the rules states, for the lawyer to provide potential dual clients with at least a written summary of the considerations disclosed. Most believe that having sex with clients is an automatic conflict of interest.Though technically difficult fit under this Rule, this behavior will cause the State Bar to take a heightened view of any Rule violation however minor Comment 4 to the Conflict Rules discusses the conflict that may occur with a client and the lawyer’s own interests (insert sexual interest at this point) and how it can cause a lawyer to not be able to consider, recommend or carry out the appropriate cause of action for one client because of his/her own interests. This results, for example, in a client alleging a lawyer did not conclude the representation in a timely manner in order to continue the sexual relationship. This would be a violation of Rule 1.06(b)(2).
Sometimes the clients who have engaged in sexual relationship with their attorney will claim a violation of Rule 1.08(h). A lawyer shall not acquire a proprietary interest in the cause of action or subject matter of litigation the lawyer is conducting for the client… {with some exceptions that do not apply here}. The scenario that the aggrieved client can allege is that the attorney
proposed marriage, thereby potentially giving the attorney an interest in the cause of action. All of which forces the State Bar’s Office of Disciplinary Counsel to investigate the private life of the attorney.
After years of debate, planning and discussion that began in 2003, the Bar recommended in 2010 to attorneys that the Rules be amended to specifically prohibit sex with clients, to bring Texas in to conformity with almost every other state. On February 17th, 2011, the lawyers of the State of Texas voted to reject the proposal, so there is still no specific Rule prohibiting sexual relations with clients, other than common sense.
New Rule 6.05 approved in 2021, makes it clear that if an attorney engages in representation on a limited pro bono basis, or for a nonprofit, there is no imputed conflict of interest and Rules 1.06, 1.07 and 1.09 do not prohibit the representation.
8.01 of the Rules of Disciplinary Procedure: When an attorney licensed to practice law in Texas has been convicted of an Intentional Crime or has been placed on probation for an Intentional Crime with or without an adjudication of guilt, the CDC shall initiate a disciplinary action seeking compulsory discipline pursuant to this part. Proceedings are not exclusive in that an attorney may be disciplined as a result of the underlying facts as well as being disciplined upon the conviction or probation through deferred adjudication.
Intentional crime means (1) any serious crime that requires proof of knowledge or intent as an essential element or (2) any crime involving misapplication of money or other property held as a fiduciary.
Rules. Rule 8.04(a)(2) A lawyer shall not commit a serious crime or commit any other criminal act that reflect adversely on the lawyers honesty, trustworthiness or fitness as a lawyer in other respects. Serious crime is defined as barratry; any felony involving moral turpitude; any misdemeanor involving theft, embezzlement or fraudulent or reckless misappropriation of money or other property; or any attempt, conspiracy or solicitation of another to commit any of the foregoing crimes. Possession of cocaine, is not a serious crime for which a lawyer can receive a compulsory discipline based upon the sentence alone of probation, deferred adjudication, or a final conviction. In re Lock, 54 S.W.3d 305 (Tex. S.Ct. 2001).
During compulsory discipline proceedings, the Board of Disciplinary Appeals decides if a lawyer has been convicted or placed on deferred adjudication for an intentional crime, which is defined as a serious crime in
8.04(b). The Board shall disbar the lawyer unless the Board suspends the license during the term of probation. Rule 8.05 and 8.06 of the Texas Rules of Disciplinary Procedure.
When an attorney has been convicted of an Intentional Crime, and that conviction has become final, or the attorney has accepted probation with or without an adjudication of guilt for an Intentional crime, the attorney shall be disbarred unless the Board of Disciplinary Appeals, suspends his or her license to practice law.
If an attorney’s sentence upon conviction of a serious crime is fully probated, or if an attorney receives probation through deferred adjudication in connection with a serious crime, the attorney’s license to practice law shall be suspended during the term of probation. If the probation is revoked, the attorney shall be disbarred.
Duty to report: 8.03 was amended in 2018 to require that an attorney convicted of or placed on deferred adjudication by any court for barratry, any felony, or for a misdemeanor involving theft, embezzlement,or fraud, or reckless misappropriation of money, or property, including a conviction or sentence of probation for attempt, conspiracy, or solicitation, must report the conviction or deferred adjudication to the State Bar of Texas. The lawyer must also notify the CDC when the lawyer has been disciplined by an attorney regulatory agency of another jurisdiction. Notice must be given within 30 days. New rule 8.03(f) approved in 2021 requires notice of any sanction imposed on the lawyer in federal court or by a federal agency, except a letter of warning or admonishment.
Rule 1.16 in reference to diminished capacity was amended at the proposal of the probate lawyers. It allows a lawyer to consult with family members, other providers concerning the mental health of a client, and if the lawyer chooses to do so, there is no confidentiality violation. If a lawyer has a reasonable belief that a client maybe suicidal, the lawyer may, but is not required to, seek treatment, or outside help without the lawyer violating any confidences of the client.
The advertising rules were substantially re written to allow Tradenames to be used and to address probono programs, and social media. Rule 7.01 was
amended to address constitutional distinctions of those substantially motivated by puncuniary interests, so that non profits are not covered.
The Supreme Court of Texas has the power to regulate the practice of law as set out in the Texas Constitution. The statutory authority to regulate the practice of law is established in the State Bar Act which directs the State Bar to establish disciplinary and disability procedures. The Supreme Court has adopted the Texas Disciplinary Rules of Professional Conduct (TDRPC) which are the substantive ethics rules.
The Texas Rules of Disciplinary Procedure (TRDP) sets out the procedural grievance process. The Commission for Lawyer Discipline (CFLD) is a permanent committee of the State Bar comprised of 12 members, 6 attorneys and 6 public members. The CFLD is the client for all complaints not dismissed by a summary disposition panel. The Commission reviews the structure, function and effectiveness of the discipline system and reports to the Supreme Court and the Board of Directors.
CFLD monitors and evaluates the Chief Disciplinary Counsel (CDC). The CDC administers the attorney disciplinary system. The CDC reviews and screens all information relating to misconduct. It rejects all inquiries and investigates all complaints to determine just cause. CDC recommends dismissal of complaints to the Summary Disposition Panels. CDC is accountable only to the Commission for Lawyer Discipline.
The District Grievance Committees are divided into state geographic disciplinary districts. They act through panels of 2/3 attorneys and 1/3 public members. The local grievance committees conduct summary disposition dockets, investigatory and evidentiary hearings.
If the grievance is determined to be a Complaint, the Respondent (attorney) shall be provided a copy of the complaint with notice to respond in writing to the allegations. The Respondent shall deliver the response to both the CDC and the Complainant within thirty days of the receipt of the notice.
No more than sixty days after the date by which the Respondent must file a written response to the Complaint, the chief Disciplinary Counsel shall
investigate the complaint and determine whether there is Just Cause. Rule 2.12 TRDP. A Just Cause finding is made if a reasonably intelligent and prudent person would believe that an attorney has committed one or more acts of professional misconduct requiring that a sanction be imposed. If the CDC determines that Just Cause does not exist, they shall place the complaint on a Summary Disposition Panel docket. This is presented to the local grievance committee without the appearance of the Respondent (attorney) or the Complainant. There is no appeal from the Panel=s determination that the complaint should be dismissed. If they fail to dismiss the complaint, it shall be placed on a hearing docket.
At this stage of the investigation the CDC may issue subpoenas in accordance with Rule 21a of the Texas Rules of Civil Procedure. The Respondent, attorney or witness must present any objection to the chair of the Investigatory Panel, if one is set, or to the Committee Chair. The CDC may seek enforcement through district court.
The Chief Disciplinary Counsel may set a Complaint for an investigatory hearing. It is a nonadversarial proceeding that may be conducted by teleconference. The chair of the Investigatory Panel may administer oaths and may set forth procedures for eliciting evidence, including witness testimony. Witness examination may be conducted by the Chief Disciplinary Counsel, the Respondent, or the Panel. An investigatory hearing is strictly confidential and any record may be released only for use in a disciplinary matter. An investigatory hearing may result in a Sanction negotiated with the Respondent or in the Chief Disciplinary Counsel’s dismissing the Complaint or finding Just Cause. The terms of a negotiated Sanction must be in a written judgment with findings of fact and conclusions of law. The judgment must be entered into the record by the chair of the Investigatory Panel and signed by the Chief Disciplinary Counsel and the Respondent.
If the investigatory panel hearing does not resolve the complaint and the CDC or the investigatory panel has determined Just Cause exists, they shall give the Respondent written notice of the acts and/or omissions engaged in by the Respondent and the Rule of Professional Conduct that the CDC contends has been violated.
A Respondent who has been give notice of the allegations and Rule
violations complained of must serve the CDC with his Election of District Court or an Evidentiary Panel of the Grievance Committee. The Election must be in writing and it must be served upon the CDC no later than twenty days after the receipt of the notice of the allegations. Failure to timely elect shall conclusively be deemed as an election to proceed before the evidentiary panel of the local grievance committee.
If the Respondent elects or defaults by failing to timely elect, the hearing will be held in front of the local grievance committee. A Private Reprimand is only available at this proceeding and is not available if the Respondent elects a district court proceeding. The CDC must file a petition within 60 days of the election deadline. All proceedings are confidential, and the burden of proof is on the CFLD by a preponderance of the evidence. Respondent must be served with the petition by certified mail or other means permitted by the Rules of Civil Procedure. Respondent must file an answer to this petition.
The committee can dismiss and refer the matter to CAAP (Client Attorney Assistance Program). The grievance committee can find that the Respondent suffers from a disability and refer the case to BODA (Board of Disciplinary Appeals) or they can find professional misconduct and impose sanctions. There is a separate hearing on sanctions. Sanctions can include private reprimands, public reprimands, probation, suspension or disbarment. CFLD or Respondent has the right to appeal the decision to BODA, but the complainant does not. Judgment of disbarment cannot be stayed.
The Texas Rules of Civil Procedure apply and the CDC files a petition on behalf of the CFLD with the Supreme Court. The Supreme Court appoints a judge who does not reside in Respondent=s administrative district. The Respondent may request a jury trial, and like the Evidentiary Proceeding the Respondent once served with the petition must file an answer. If misconduct is found, the judge determines the appropriate sanction. A Private Reprimand is not available and the court retains jurisdiction to enforce its judgments. A final judgment of the district court is appealed as in any other civil case. A judgment of disbarment or order revoking probation can not be stayed.
For more explicit details of the procedures used in District Court or in the local grievance committee hearings, see the Texas Rules of Disciplinary Procedure that can be found online at Texasbar.com
To participate in the program, the lawyer must meet certain eligibility criteria and agree to meet with the program administrator for an assessment of the issues that need to be addressed. The lawyer must agree in writing to complete specific terms and conditions, including restitution if appropriate, by a date certain and to pay for any costs associated with those terms and conditions. If the lawyer agrees to participate and completes the terms in a timely manner, the Office of Chief Disciplinary Counsel will recommend to the Commission for Lawyer Discipline that the underlying grievance be dismissed. If the lawyer does not fully complete the terms of the agreement in a timely manner, the underlying grievance will move forward through the usual disciplinary process.
Criteria for Referral:
Respondent Attorney has not been disciplined within the prior 3 years.
Respondent Attorney has not been disciplined for similar conduct within the prior 5 years.
Misconduct does not involve misappropriation of funds or breach of fiduciary duties.
Misconduct does not involve dishonesty, fraud or misrepresentation. Misconduct did not result in substantial harm or prejudice to client or complainant.
Respondent Attorney maintained cooperative attitude toward the proceedings.
Participation is likely to benefit respondent attorney and further the goal of protection of the public.
Misconduct does not constitute a crime which would subject respondent attorney to Compulsory Discipline under Part VIII of the Texas Rules of Disciplinary Procedure.
Important Numbers at the State Bar:
Client Attorney Assistant Program:
1-800-204-2222 Ext. 1777
Ethics Hotline
1 800 532 3947
Law Office Management
1 512 427 4000
Lawyers Assistance Program
1-800-343-8527
Advertising Review
 
    
              December 1 2, 2022 Magnolia Dallas Dallas, Texas
Westfall Sellers
1701 River Run Ste 801 Fort Worth, TX 76107 817.928.4222 phone 817.385.6715 fax frank@westfallsellers.com email https://www.westfallsellers.com/ website
6808 Hill Meadow Dr :: Austin, Texas :: 512.478.2514 p :: 512.469.9107 f :: www.tcdla.com
• (a) In this section:
o (1) “Female breast” means any portion of the female breast below the top of the areola.
o (2) “Intimate area” means the naked or clothed genitals, pubic area, anus, buttocks, or female breast of a person.
o (3) “Changing room” means a room or portioned area provided for or primarily used for the changing of clothing and includes dressing rooms, locker rooms, and swimwear changing areas.
o (4) “Promote” has the meaning assigned by Section 43.21 [to manufacture, issue, sell, give, provide, lend, mail, deliver, transfer, transmit, publish, distribute, circulate, disseminate, present, exhibit, or advertise, or to offer or agree to do the same.]
• (b) A person commits an offense if, without the other person's consent and with intent to invade the privacy of the other person, the person:
o (1) photographs or by videotape or other electronic means records, broadcasts, or transmits a visual image of an intimate area of another person if the other person has a reasonable expectation that the intimate area is not subject to public view;
§ We hold that Section 21.15(b)(1) of the Texas Penal Code, to the extent it proscribes the taking of photographs and the recording of visual images, is unconstitutional on its face in violation of the Free Speech clause of the First Amendment. We affirm the
judgment of the Court of Appeals. Ex parte Thompson, 442 S.W.3d 325, 351 (Tex. Crim. App. 2014)
o (2) photographs or by videotape or other electronic means records, broadcasts, or transmits a visual image of another in a bathroom or changing room; or
o (3) knowing the character and content of the photograph, recording, broadcast, or transmission, promotes a photograph, recording, broadcast, or transmission described by Subdivision (1) or (2).
• (c) An offense under this section is a state jail felony.
• (d) If conduct that constitutes an offense und er this section also constitutes an offense under any other law, the actor may be prosecuted under this section or the other law.
• (e) For purposes of Subsection (b)(2), a sign or signs posted indicating that the person is being photographed or that a visual image of the person is being recorded, broadcast, or transmitted is not sufficient to establish the person's consent under that subdivision. TEX. PEN. CODE ANN. § 21.15 (West)
—
TEX. PENAL CODE § 21.16 (“REVENGE PORN”)
Texas Penal Code Section 21.16 is designed to prevent “revenge porn,” which has recently become a more prevalent problem in today’s society. The statute, which passed in 2015, punishes those who post intimate images from previous or current relationships online and makes the offense a state jail felony.
• (a) In this section:
o (1) “Intimate parts” means the naked genitals, pubic area, anus, buttocks, or female nipple of a person.
o (2) “Promote” means to procure, manufacture, issue, sell, give, provide, lend, mail, deliver, transfer, transmit, publish, distribute, circulate, disseminate, present, exhibit, or advertise or to offer or agree to do any of the above.
o (3) “Sexual conduct” means sexual contact, actual or simulated sexual intercourse, deviate sexual intercourse, sexual bestiality, masturbation, or sadomasochistic abuse.
o (4) “Simulated” means the explicit depiction of sexual conduct that creates the appearance of actual sexual conduct and during which a person engaging in the conduct exhibits any uncovered portion of the breasts, genitals, or buttocks.
o (5) “Visual material” means:
§ (A) any film, photograph, videotape, negative, or slide or any photographic reproduction that contains or incorporates in any manner any film, photograph, videotape, negative, or slide; or
§ (B) any disk, diskette, or other physical medium that allows an image to be displayed on a computer or other video screen and any image transmitted to a computer or other video screen by telephone line, cable, satellite transmission, or other method.
• (b) A person commits an offense if:
o (1) without the effective consent of the depicted person and with the intent to harm that person, the person discloses visual material depicting another person with the person's intimate parts exposed or engaged in sexual conduct;
o (2) at the time of the disclosure, the person knows or has reason to believe that the visual material was obtained by the person or created under circumstances in which the depicted person had a reasonable expectation that the visual material would remain private;
o (3) the disclosure of the visual material causes harm to the depicted person; and
o (4) the disclosure of the visual material reveals the identity of the depicted person in any manner, including through:
§ (A) any accompanying or subsequent information or material related to the visual material; or
§ (B) information or material provided by a third party in response to the disclosure of the visual material.
• (c) A person commits an offense if the person intentionally threatens to disclose, without the consent of the depicted person, visual material depicting another person with the person's intimate parts exposed or engaged in sexual conduct and the actor makes the threat to obtain a benefit:
o (1) in return for not making the disclosure; or
o (2) in connection with the threatened disclosure.
• (d) A person commits an offense if, knowing the character and content of the visual material, the person promotes visual material described by Subsection (b) on an Internet website or other forum for publication that is owned or operated by the person.
• (e) It is not a defense to prosecution under this section that the depicted person:
o (1) created or consented to the creation of the visual material; or
o (2) voluntarily transmitted the visual material to the actor.
• (f) It is an affirmative defense to prosecution under Subsection (b) or (d) that:
o (1) the disclosure or promotion is made in the course of:
§ (A) lawful and common practices of law enforcement or medical treatment;
§ (B) reporting unlawful activity; or
§ (C) a legal proceeding, if the disclosure or promotion is permitted or required by law;
o (2) the disclosure or promotion consists of visual material depicting in a public or commercial setting only a person's voluntary exposure of:
§ (A) the person's intimate parts; or
§ (B) the person engaging in sexual conduct; or
o (3) the actor is an interactive computer service, as defined by 47 U.S.C. Section 230, and the disclosure or promotion consists of visual material provided by another person.
• (g) An offense under this section is a state jail felony.
• (h) If conduct that constitutes an offense under this section also constitutes an offense under another law, the actor may be prosecuted under this section, the other law, or both. TEX. PEN. CODE
ANN. § 21.16 (West)
• Held constitutional by Ex parte Jones, No. PD-0552-18, 2021 WL 2126172, at *17 (Tex. Crim. App. May 26, 2021), reh'g denied (July 28, 2021)
o “Although Section 21.16(b) is a content based restriction, it is nevertheless narrowly tailored to serve a compelling
governmental interest, namely, protecting sexual privacy. To prove the violation of Section 21.16(b), as charged in this case, the State must show that: (1) Appellant intentionally disclosed a sexually explicit image obtained by him under circumstances in which the depicted person had a reasonable expectation that the image would remain private; (2) Appellant knew or was aware of but consciously disregarded a substantial and unjustifiable risk that he did not have effective consent of the depicted person; and (3) Appellant knowingly or recklessly identified the depicted person and caused that person harm through the disclosure.” Accordingly, the court found that the statute survived strict scrutiny and was not overly broad.
EFF. SEPT. 1, 2017
• (b) A person commits an offense if the person intentionally threatens, including by coercion or extortion, to commit an offense under Chapter 43 or Section 20A.02(a)(3), (4), (7), or (8) [Trafficking of Persons], 21.02 [Continuous Sexual Abuse], 21.08 [Indecent Exposure], 21.11 [Indecency w/ a Child], 21.12 [Improper Relationship Between Educator and Student], 21.15 [Invasive Visual Recording], 21.16 [Unlawful Disclosure or Promotion of Intimate Visual Material], 21.17 [Voyeurism], 22.011 [Sexual Assault], or 22.021 [Aggravated Sexual Assault] to obtain, in return for not committing the threatened offense or in connection with the threatened offense, any of the following benefits:
o (1) intimate visual material;
o (2) an act involving sexual conduct causing arousal or gratification; or
o (3) a monetary benefit or other benefit of value.
• (c) A person commits an offense if the person intentionally threatens, including by coercion or extortion, to commit an offense under Chapter 19 or 20 or Section 20A.02(a)(1), (2), (5), or (6) to obtain, in return for not committing the threatened offense or in connection with the threatened offense, either of the following benefits:
o (1) intimate visual material; or o (2) an act involving sexual conduct causing arousal or gratification.
• (d) This section applies to a threat regardless of how that threat is communicated, including a threat transmitted through e mail or an Internet website, social media account, or chat room and a threat made by other electronic or technological means.
• (e) An offense under this section is a state jail felony, except that the offense is a felony of the third degree if it is shown on the trial of the offense that the defendant has previously been convicted of an offense under this section.
• No cases yet.
ONLINE SOLICITATION — TEX. PENAL CODE § 33.021:
• (a) In this section: o (1) “Minor” means:
§ (A) an individual who is younger than 17 years of age; or § (B) an individual whom the actor believes to be younger than 17 years of age.
§ In Ex parte Vazquez, 605 S.W.3d 248, 253 (Tex. App.—Austin 2020, pet. ref’d), the Court found 33.021(1) not to be unconstitutionally vague, noting: “A defendant's belief as to a person's age is a clear question of fact that requires a ‘true or false’ determination. Such a determination may be made by considering all the facts and circumstances in the case, including but not limited to the defendant's words and conduct. To the extent that there may be ‘close cases’ in which it is difficult to determine the defendant's belief, such cases are addressed by the due process requirement that the State prove its case beyond a reasonable doubt.”
§ Thus, Section 33.021 of the Penal Code was found not to be unconstitutionally vague for failing to define the term “believes.”
o (2) “Sexual contact,” “sexual intercourse,” and “deviate sexual intercourse” have the meanings assigned by Section 21.01.
o (3) “Sexually explicit” means any communication, language, or material, including a photographic or video image, that relates to or describes sexual conduct, as defined by Section 43.25.
• (b) A person who is 17 years of age or older commits an offense if, with the intent to commit an offense listed in Article 62.001(5) (A), (B), or (K) [Continuous sexual abuse, Bestiality, Indecency with a child, Sexual assault, Aggravated sexual assault, or Prohibited sexual conduct, Compelling prostitution, Sexual performance by a child, Possession or promotion of child pornography, Trafficking of persons], Code of Criminal Procedure, the person, over the Internet, by electronic mail or text message or other electronic message service or system, or through a commercial online service, intentionally:
o (1) communicates in a sexually explicit manner with a minor; or
o (2) distributes sexually explicit material to a minor.
o Ex parte Lo, 424 S.W.3d 10, 14 (Tex. Crim. App. 2013) ("Applying the constitutionally required presumption that “content based regulations [of speech] are presumptively invalid”6 and subject to strict scrutiny,7 we conclude that Section 33.021(b) of the Texas Penal Code is overbroad because it prohibits a wide array of constitutionally protected speech and is not narrowly drawn to achieve only the legitimate objective of protecting children from sexual abuse.”).
o See also Collins v. State, 479 S.W.3d 533, 539 40 (Tex. App. Eastland 2015, no pet.) (“Thus, Section 21.12(a)(3), through its incorporation of Section 33.021(b), would prohibit educators from electronically communicating with their students about valid, non obscene topics. Following the rationale of the Court of Criminal Appeals in Lo, we *540 hold that Section 21.12(a)(3) is unconstitutionally broad insofar as it incorporates the unconstitutionally broad Section
33.021(b). Consequently, Counts I, II, and III of the indictment against Collins must be dismissed. See id. at 27.”).
• (c) A person commits an offense if the person, over the Internet, by electronic mail or text message or other electronic message service or system, or through a commercial online service, knowingly solicits a minor to meet another person, including the actor, with the intent that the minor will engage in sexual contact, sexual intercourse, or deviate sexual intercourse with the actor or another person.
• (d) It is not a defense to prosecution under Subsection (c) that the meeting did not occur.
• (e) It is a defense to prosecution under this section that at the time conduct described by Subsection (c) was committed: o (1) the actor was married to the minor; or o (2) the actor was not more than three years older than the minor and the minor consented to the conduct.
§ “We conclude that the majority, if not all, of the Texas appellate courts that have addressed appellant's contention that section 33.021(d)'s anti-defensive provisions are unconstitutional have rejected the same and concluded that the provisions are sound.” Reighley v. State, 585 S.W.3d 98, 109 (Tex. App.—Amarillo 2019, pet. ref’d).
• (f) An offense under Subsection (b) i s a felony of the third degree, except that the offense is a felony of the second degree if the minor is younger than 14 years of age or is an individual whom the actor believes to be younger than 14 years of age at the time of the commission of the offense. An offense under Subsection (c) is a felony of the second degree.
• (f 1) The punishment for an offense under this section is increased to the punishment prescribed for the next higher category of offense if it is shown on the trial of the offense that: o (1) the actor committed the offense during regular public or private primary or secondary school hours; and o (2) the actor knew or reasonably should have known that the minor was enrolled in a public or private primary or secondary school at the time of the offense.
•
(g) If conduct that constitutes an offense under this section also constitutes an offense under any other law, the actor may be prosecuted under this section, the other law, or both. TEX. PEN. CODE
ANN. § 33.021 (West)
§ 33.07:
• (a) A person commits an offense if the person, without obtaining the other person's consent and with the intent to harm, defraud, intimidate, or threaten any person, uses the name or persona of another person to:
o (1) create a web page on a commercial social networking site or other Internet website; or
o (2) post or send one or more messages on or through a commercial social networking site or other Internet website, other than on or through an electronic mail program or message board program.
§ In Ex parte Maddison, 518 S.W.3d 630, 634 (Tex. App. Waco 2017, pet. ref’d), the indictment alleged that Maddison, without obtaining the consent of [victim], intentionally or knowingly used the name and/or persona of [victim] to create a webpage on Facebook . . . with the intent to harm, defraud, intimidate, or threaten. Maddison filed a pre-trial application for writ of habeas corpus, arguing that section 33.07 is unconstitutional because it is a content based restriction that criminalizes a substantial amount of protected speech. Maddison further argued that section 33.07 is unconstitutionally vague. The Waco Court of Appeals found that section 33.07(a)(1) is content neutral; that the purpose and justification for the statute is not content based; that section 33.07(a) is subject to intermediate scrutiny; that because section 33.07(a)(1) promotes a substantial governmental interest, the State's interest would be achieved less effectively without the law, and the means chosen are not substantially broader than necessary to satisfy the State's interest section
33.07(a)(1) survives intermediate scrutiny; that the appellant failed to establish that section 33.07(a)(1) is facially unconstitutional under the First Amendment due to being substantially overbroad; and that the relevant penal code definitions of harm, in conjunction with the operative provisions of section 33.07(a), sufficiently provide a person of ordinary intelligence fair notice of what the statute prohibits and do not authorize or encourage seriously discriminatory enforcement, therefore section 33.07(a) is not unconstitutionally vague.
• (b) A person commits an offense if the person sends an electronic mail, instant message, text message, or similar communication that references a name, domain address, phone number, or other item of identifying information belonging to any person: o (1) without obtaining the other person's consent; o (2) with the intent to cause a recipient of the communication to reasonably believe that the other person authorized or transmitted the communication; and o (3) with the intent to harm or defraud any person.
• (c) An offense under Subsection (a) is a felony of the third degree. An offense under Subsection (b) is a Class A misdemeanor, except that the offense is a felony of the third degree if the actor commits the offense with the intent to solicit a response by emergency personnel.
• (d) If conduct that constitutes an offense under this section also constitutes an offense under any other law, the actor may be prosecuted under this section, the other law, or both.
• (e) It is a defense to prosecution under this section that the actor is any of the following entities or that the actor's conduct consisted solely of action taken as an employee of any of the following entities:
o (1) a commercial social networking site; o (2) an Internet service provider; o (3) an interactive computer service, as defined by 47 U.S.C. Section 230;
o (4) a telecommunications provider, as defined by Section 51.002, Utilities Code; or
o (5) a video service provider or cable service provider, as defined by Section 66.002, Utilities Code.
• (f) In this section:
o (1) “Commercial social networking site” means any business, organization, or other similar entity operating a website that permits persons to become registered users for the purpose of establishing personal relationships with other users through direct or real time communication with other users or the creation of web pages or profiles available to the public or to other users. The term does not include an electronic mail program or a message board program.
o (2) “Identifying information” has the meaning assigned by Section 32.51.TEX. PEN. CODE ANN. § 33.07 (West)
HARASSMENT — TEX. PENAL CODE § 42.07
• (a) A person commits an offense if, with intent to harass, annoy, alarm, abuse, torment, or embarrass another, the person:
o (1) initiates communication and in the course of the communication makes a comment, request, suggestion, or proposal that is obscene;
o (2) threatens, in a manner reasonably likely to alarm the person receiving the threat, to inflict bodily injury on the person or to commit a felony against the person, a member of the person's family or household, or the person's property;
o (3) conveys, in a manner reasonably likely to alarm the person receiving the report, a false report, which is known by the conveyor to be false, that another person has suffered death or serious bodily injury;
o (4) causes the telephone of another to ring repeatedly or makes repeated telephone communications anonymously or in a manner reasonably likely to harass, annoy, alarm, abuse, torment, embarrass, or offend another;
o (5) makes a telephone call and intentionally fails to hang up or disengage the connection;
o (6) knowingly permits a telephone under the person's control to be used by another to commit an offense under this section; or
o (7) sends repeated electronic communications in a manner reasonably likely to harass, annoy, alarm, abuse, torment, embarrass, or offend another.
• (b) In this section:
o (1) “Electronic communication” means a transfer of signs, signals, writing, images, sounds, data, or intelligence of any nature transmitted in whole or in part by a wire, radio, electromagnetic, photoelectronic, or photo optical system. The term includes:
§ (A) a communication initiated through the use of electronic mail, instant message, network call, a cellular or other type of telephone, a computer, a camera, text message, a social media platform or application, an Internet website, any other Internet based communication tool, or facsimile machine; and
§ (B) a communication made to a pager.
o (2) “Family” and “household” have the meaning assigned by Chapter 71, Family Code.
o (3) “Obscene” means containing a patently offensive description of or a solicitation to commit an ultimate sex act, including sexual intercourse, masturbation, cunnilingus, fellatio, or anilingus, or a description of an excretory function.
• (c) An offense under this section is a Class B misdemeanor, except that the offense is a Class A misdemeanor if:
o (1) the actor has previously been convicted under this section; or
o (2) the offense was committed under Subsection (a)(7) and:
§ (A) the offense was committed against a child under 18 years of age with the intent that the child:
§ (i) commit suicide; or
§ (ii) engage in conduct causing serious bodily injury to the child; or
§ (B) the actor has previously violated a temporary restraining order or injunction issued under Chapter 129A, Civil Practice and Remedies Code. TEX. PEN. CODE
• Ex parte Barton, No. PD 1123 19, 2022 WL 1021061 (Tex. Crim. App. Apr. 6, 2022), reh'g denied (June 8, 2022): Statute prohibiting harassment by electronic communications was not facially unconstitutional under First Amendment freedom of speech principles, since it was rationally related to legitimate state interest in protecting people from having their privacy invaded, and deterring those who would do so; sending repeated electronic communications in a manner reasonably likely to harass, annoy, alarm, abuse, torment, embarrass, or offend, as prohibited by the statute, would invade the substantial privacy interests of another in an essentially intolerable manner.
o “Since § 42.07(a)(7) does not regulate speech, and therefore does not implicate the free speech guarantee of the First Amendment, the statute is not susceptible to an overbreadth challenge. Thus, we need not address whether Appellant preserved his overbreadth issue for appellate review. As a regulation of non speech conduct, § 42.07(a)(7) is not facially unconstitutional because it is rationally related to a legitimate governmental interest. The question of whether the statute is vague will have to wait for a proper as applied challenge.”
• (a) A person commits an offense if the person, on more than one occasion and pursuant to the same scheme or course of conduct that is directed specifically at another person, knowingly engages in conduct that:
o (1) constitutes an offense under Section 42.07, or that the actor knows or reasonably should know the other person will regard as threatening:
§ (A) bodily injury or death for the other person;
§ (B) bodily injury or death for a member of the other person's family or household or for an individual with whom the other person has a dating relationship; or
§ (C) that an offense will be committed against the other person's property;
o (2) causes the other person, a member of the other person's family or household, or an individual with whom the other person has a dating relationship to be placed in fear of bodily injury or death or in fear that an offense will be committed against the other person's property, or to feel harassed, annoyed, alarmed, abused, tormented, embarrassed, or offended; and
o (3) would cause a reasonable person to:
§ (A) fear bodily injury or death for himself or herself;
§ (B) fear bodily injury or death for a member of the person's family or household or for an individual with whom the person has a dating relationship;
§ (C) fear that an offense will be committed against the person's property; or
§ (D) feel harassed, annoyed, alarmed, abused, tormented, embarrassed, or offended.
• (b) An offense under this section is a felony of the third degree, except that the offense is a felony of the second degree if the actor has previously been convicted of an offense under this section or of an offense under any of the following laws that contains elements that are substantially similar to the elements of an offense under this section:
o (1) the laws of another state;
o (2) the laws of a federally recognized Indian tribe;
o (3) the laws of a territory of the United States; or o (4) federal law.
• (c) For purposes of this section, a trier of fact may find that different types of conduct described by Subsection (a), if engaged in on more than one occasion, constitute conduct that is engaged in pursuant to the same scheme or course of conduct.
• (d) In this section:
o (1) “Dating relationship,” “family,” “household,” and “member of a household” have the meanings assigned by Chapter 71, Family Code.
o (2) “Property” includes a pet, companion animal, or assistance animal, as defined by Section 121.002, Human Resources Code.
• In Griswold v. State, 637 S.W.3d 888 (Tex. App. Dallas 2021, pet. filed), the Dallas Court of Appeals concluded that “the electronic communications harassment statute goes ‘beyond a lawful proscription of intolerably invasive conduct and instead reaches a substantial amount of speech protected by the First Amendment’ and that the scope of section 42.07(a)(7), as incorporated and included in section 42.072(a), prohibits or chills a substantial amount of protected speech in relation to the legitimate sweep of the statute, rendering it unconstitutionally overbroad.”
• However, in Taherzadeh v. State, 648 S.W.3d 681, 686 (Tex. App. Dallas 2022, no pet. h.) the same court concluded that Griswold must give way to the recently decided Ex parte Barton, in which the court’s finding that “section 42.072(a) of the penal code [being] unconstitutionally overbroad and vague” was based on that statute's incorporation of section 42.07(a)(7), which the court of criminal appeals in Barton decided did not implicate the First Amendment. Therefore, the stalking statute was not unconstitutional on its face since the statute criminalized nonspeech conduct that did not implicate the First Amendment.
SEXUAL PERFORMANCE BY A CHILD — TEX. PENAL CODE § 43.25
• (a) In this section:
o (1) “Sexual performance” means any performance or part thereof that includes sexual conduct by a child younger than 18 years of age.
o (2) “Sexual conduct” means sexual contact, actual or simulated sexual intercourse, deviate sexual intercourse, sexual bestiality, masturbation, sado masochistic abuse, or lewd exhibition of the genitals, the anus, or any portion of the female breast below the top of the areola.
o (3) “Performance” means any play, motion picture, photograph, dance, or other visual representation that can be exhibited before an audience of one or more persons.
o (4) “Produce” with respect to a sexual performance includes any conduct that directly contributes to the creation or manufacture of the sexual performance.(5) “Promote” means to procure, manufacture, issue, sell, give, provide, lend, mail, deliver, transfer, transmit, publish, distribute, circulate, disseminate, present, exhibit, or advertise or to offer or agree to do any of the above.
o (5) “Promote” means to procure, manufacture, issue, sell, give, provide, lend, mail, deliver, transfer, transmit, publish, distribute, circulate, disseminate, present, exhibit, or advertise or to offer or agree to do any of the above.
o (6) “Simulated” means the explicit depiction of sexual conduct that creates the appearance of actual sexual conduct and during which a person engaging in the conduct exhibits any uncovered portion of the breasts, genitals, or buttocks.
o (7) “Deviate sexual intercourse” and “sexual contact” have the meanings assigned by Section 43.01. * * *
• (d) A person commits an offense if, knowing the character and content of the material, he produces, directs, or promotes a performance that includes sexual conduct by a child younger than 18 years of age.
• (e) An offense under Subsection (d) is a felony of the third degree, except that the offense is a felony of the second degree if the victim is younger than 14 years of age at the time the offense is committed, regardless of whether the actor knows the age of the victim at the time of the offense.
• (f) It is an affirmative defense to a prosecution under this section that:
o (1) the defendant was the spouse of the child at the time of the offense;
o (2) the conduct was for a bona fide educational, medical, psychological, psychiatric, judicial, law enforcement, or legislative purpose; or
o (3) the defendant is not more than two years o lder than the child.
•
(g) When it becomes necessary for the purposes of this section or Section 43.26 to determine whether a child who participated in sexual conduct was younger than 18 years of age, the court or jury may make this determination by any of the following methods:
o (1) personal inspection of the child;
o (2) inspection of the photograph or motion picture that shows the child engaging in the sexual performance;
o (3) oral testimony by a witness to the sexual performance as to the age of the child based on the child's appearance at the time;
o (4) expert medical testimony based on the appearance of the child engaging in the sexual performance; or
o (5) any other method authorized by law or by the rules of evidence at common law.
• (h) Conduct under this section constitutes an offense regardless of whether the actor knows the age of the victim at the time of the offense. TEX. PEN. CODE ANN. § 43.25 (West)
• In Edwards v. State, 642 S.W.3d 7 (Tex. App.—Beaumont 2021, pet. ref’d), the court found that statutes which proscribed attempted sexual performance by a child regulated criminal conduct and did not enjoy the protections to speech set out in the First Amendment, and thus, those statutes were not unconstitutional as applied to defendant, although the child turned out to be a fabrication by an adult; the speech at issue was a request that defendant made asking a person whom he believed to be a child for a photo of a child engaged in a sexual act that was proscribed by statute. Therefore, 43.25 was not unconstitutional.
• (a) A person commits an offense if:
§ 43.26:
o (1) the person knowingly or intentionally possesses, or knowingly or intentionally accesses with intent to view, visual material that visually depicts a child younger than 18 years of age at the time the image of the child was made who is engaging in sexual conduct, including a child who engages in sexual conduct as a victim of an offense under Section 20A.02(a)(5), (6), (7), or (8); and
o (2) the person knows that the material depicts the child as described by Subdivision (1).
• (b) In this section:
o (1) “Promote” has the meaning assigned by Section 43.25.
o (2) “Sexual conduct” has the meaning assigned by Section 43.25.
o (3) “Visual material” means:
§ (A) any film, photograph, videotape, negative, or slide or any photographic reproduction that contains or incorporates in any manner any film, photograph, videotape, negative, or slide; or
§ (B) any disk, diskette, or other physical medium that allows an image to be displayed on a computer or other video screen and any image transmitted to a computer or other video screen by telephone line, cable, satellite transmission, or other method.
• (c) The affirmative defenses provided by Section 43.25(f) also app ly to a prosecution under this section.
• (d) An offense under Subsection (a) is a felony of the third degree, except that the offense is:
o (1) a felony of the second degree if it is shown on the trial of the offense that the person has been previously convicted one time of an offense under that subsection; and
o (2) a felony of the first degree if it is shown on the trial of the offense that the person has been previously convicted two or more times of an offense under that subsection.
• (e) A person commits an offense if:
o (1) the person knowingly or intentionally promotes or possesses with intent to promote material described by Subsection (a)(1); and
o (2) the person knows that the material depicts the child as described by Subsection (a)(1).
• (f) A person who possesses visual material that contains six or more identical visual depictions of a child as described by Subsection (a)(1) is presumed to possess the material with the intent to promote the material.
•
(g) An offense under Subsection (e) is a felony of the sec ond degree, except that the offense is a felony of the first degree if it is shown on the trial of the offense that the person has been previously convicted of an offense under that subsection.
• (h) It is a defense to prosecution under Subsection (a) or (e) that the actor is a law enforcement officer or a school administrator who: o (1) possessed or accessed the visual material in good faith solely as a result of an allegation of a violation of Section 43.261; o (2) allowed other law enforcement or school admini strative personnel to possess or access the material only as appropriate based on the allegation described by Subdivision (1); and o (3) took reasonable steps to destroy the material within an appropriate period following the allegation described by Subdivision (1).
• TEX. PEN. CODE ANN. § 43.26 (West)
• In Ex parte Fusselman, 621 S.W.3d 112, 122 (Tex. App.—Houston [14th Dist.] 2021, pet. ref’d), the Court found that: “Because section 43.26(a) only prohibits pornography depicting actual children, the statute is not vague or overbroad. Further, because pornography produced with actual children is not a category of speech protected by the First Amendment, the statute's prohibition of these materials does not violate the First Amendment . . . nor [has the court] found any [authority] that overrules or undermines [the court’s] holding in Porath” (holding section 43.26 possession of child pornography did not violate free speech guarantee of First Amendment in that pornography produced with real children was not a category of speech protected by First Amendment). Accordingly, the Court found that that section 43.26 did not unconstitutionally criminalize simulated sexual conduct.
— TEX. PENAL CODE § 43.261
• (a) In this section:
o (1) “Dating relationship” has the meaning assigned by Section 71.0021, Family Code.
o (2) “Minor” means a person younger than 18 years of age.
o (3) “Produce” with respect to visual material includes any conduct that directly contributes to the creation or manufacture of the material.
o (4) “Promote” has the meaning assigned by Sec tion 43.25.
o (5) “Sexual conduct” has the meaning assigned by Section 43.25.
o (6) “Visual material” has the meaning assigned by Section 43.26.
• (b) A person who is a minor commits an offense if the person intentionally or knowingly:
o (1) by electronic means promotes to another minor visual material depicting a minor, including the actor, engaging in sexual conduct, if the actor produced the visual material or knows that another minor produced the visual material; or
o (2) possesses in an electronic format visual material depicting another minor engaging in sexual conduct, if the actor produced the visual material or knows that another minor produced the visual material.
• (c) An offense under Subsection (b)(1) is a Class C misdemeanor, except that the offense is:
o (1) a Class B misdemeanor if it is shown on the trial of the offense that the actor:
§ (A) promoted the visual material with intent to harass, annoy, alarm, abuse, torment, embarrass, or offend another; or
§ (B) except as provided by Subdivision (2)(A), has previously been convicted one time of any offense under this section; or
o (2) a Class A misdemeanor if it is shown on the trial of the offense that the actor has previously been:
§ (A) convicted one or more times of an offense punishable under Subdivision (1)(A); or
§ (B) convicted two or more times of any offense under this section.
•
(d) An offense under Subsection (b)(2) is a Class C misdemeanor, except that the offense is:
o (1) a Class B misdemeanor if it is shown on the trial of the offense that the actor has previously been convicted one time of any offense under this section; or
o (2) a Class A misdemeanor if it is shown on the trial of the offense that the actor has previously been convicted two or more times of any offense under this section.
• (e) It is an affirmative defense to prosecution under this section that the visual material:
o (1) depicted only the actor or another minor:
§ (A) who is not more than two years older or younger than the actor and with whom the actor had a dating relationship at the time of the offense; or
§ (B) who was the spouse of the actor at the time of the offense; and o (2) was promoted or received only to or from the actor and the other minor.
• (f) It is a defense to prosecution under Subsection (b)(2) that the actor:
o (1) did not produce or solicit the visual material; o (2) possessed the visual material only after receiving the material from another minor; and o (3) destroyed the visual material within a reasonable am ount of time after receiving the material from another minor.
• (g) If conduct that constitutes an offense under this section also constitutes an offense under another law, the defendant may be prosecuted under this section, the other law, or both.
• (h) Notwithstanding Section 51.13, Family Code, a finding that a person has engaged in conduct in violation of this section is considered a conviction for the purposes of Subsections (c) and (d).
— TEX. PENAL CODE § 43.262
• (b) A person commits an offense if the person knowingly possesses, accesses with intent to view, or promotes visual material that:
o (1) depicts the lewd exhibition of the genitals or pubic area of an unclothed, partially clothed, or clothed child who is younger than 18 years of age at the time the visual material was created;
o (2) appeals to the prurient interest in sex; and
o (3) has no serious literary, artistic, political, or scientific value.
• (c) An offense under this section is a sta te jail felony, except that the offense is:
o (1) a felony of the third degree if it is shown on the trial of the offense that the person has been previously convicted one time of an offense under this section or Section 43.26; and
o (2) a felony of the second degree if it is shown on the trial of the offense that the person has been previously convicted two or more times of an offense under this section or Section 43.26.
• (d) It is not a defense to prosecution under this section that the depicted child consented to the creation of the visual material.
• Held as an unconstitutional restriction on speech protected by the First Amendment and overbroad in Ex parte Lowry, 639 S.W.3d 151, 169 (Tex. App.—Houston [1st Dist.] 2021, pet. granted). In Lowry, the defendant was tried and found guilty of having child pornography and child erotica on their phone. Appellant filed an application for a pretrial writ of habeas corpus, arguing that section 43.262 is unconstitutional on its face and violates the First and Fourteenth Amendments to the U.S. Constitution because it (1) regulates a substantial amount of protected speech (speech which is neither obscene nor child pornography), and (2) is unconstitutionally vague. The Houston Court of Appeals agreed, finding that the statute failed strict scrutiny and was of “alarming breadth” that was “real” and “substantial.”
Reprinted w/ permission of Mark W. Bennett
 
     
    
              December 1 2, 2022 Magnolia Dallas Dallas, Texas
Speaker: Stephen A. Thorne, Ph.D
Psychologist
4810 Spicewood Springs Rd #B Austin, TX 78759 512.342.1661 phone 512.306.9234 fax stephenthorne@drstephenthorne.com email
6808 Hill Meadow Dr :: Austin, Texas :: 512.478.2514 p :: 512.469.9107 f :: www.tcdla.com
StephenA.Thorne,Ph.D .
TexasCriminalDefenseLawyersAssociation(TCDLA)
DefendingSexCrimeAllegations
Dallas,Texas December2,2022
(512)342-1661(ph)(512)306-9234(fax) stephenthorne@drstephenthorne.com
Tobeginwith,notallmemories(orstated memories)areaccurateor“real”.Someare, somearen’t.
DefinitionofaFalseMemory(per APA)
“adistortedrecollectionofaneventor,most severely,recollectionofaneventthatnever actuallyhappened”.
APADictionaryofPsychology
“Evenwhenpeoplearehighlyconfidentthat theyareremembering‘thetruth’oftheoriginal situation,experimentalevidenceshowsthatthey canbewrong.”
“Reallife”exampleofwhythisstuffis important.
“TheCornerstone”
“TheFoundation”
NCAStandardsforAccreditedMembers(2017Edition)
Importanttonote:
“Forensicinterviewsareconductedinamannerthat isdevelopmentallyandculturallysensitive,unbiased, fact-finding,andlegallysound.”(p.20)
NCAaccreditedCAC’smustbeabletodemonstrate thattheirFI’shavesuccessfullycompletedtrainingthat includes(amongotherthings)“childdevelopment”and “suggestibility”.(p.21)
AmericanProfessionalSocietyontheAbuseofChildren (APSAC)PracticeGuidelines(2012)
Importanttonote:
“Interviewersshouldbeknowledgeableaboutbasic conceptsofchilddevelopmentandlinguistics.”(p.10)
“Memorysourcemonitoringistheabilitytorecognizethe sourceofamemoryforanevent.Itisanimportant developmentalconsiderationduringaforensic interview.”(p.11)
“Childrenarenotsimplyminiatureadults.Assuch,thememory ofthechildissignificantlydifferentfromthememoryofan adult.Furthermore,theabilitytoformmemoriesisnotinnate andinsteaddevelopsoverthefirstnearlytwodecadeslife.”
(Peterson,Jones,Stephens,Gozenman,andBerryhill, Kindlelocation2298-2299;InO’Donohue&Fanetti, 2016-electroniceditionofForensicInterviews RegardingChildSexualAbuse:AGuidetoEvidenceBasedPractice)
Therearedifferenttypesofmemory,withautobiographicalmemorygenerallybeing themostrelevanttoCSAissues.Currentconsensusinthefieldisthatcapacityfor reliableautobiographicalmemorydevelopsinthefirstdecadeoflife.
AsitspecificallyrelatestoCSA,children5/6yoanduparegenerallythoughttohave thecapacitytobeanaccuratewitnessand/orcompetentinterviewee,BUT–two exceptions:
-Undueinfluence
-Improperinterviewing
*variabilitybyage
(Dr.JamesWood)
“Youngchildren(i.e.,preschoolers)generallyrecalllessinformationthando olderchildren…Preschoolchildrenalsoaremoresusceptibletoincorporating misleadinginformationintotheirreportedmemoriesforeventsthanareolder childrenandadult(Rudy&Goodman,1991)…Moreover,youngchildren(i. e.,youngerthan6)havedifficultyrememberingthesourceoftheirmemories (i.e.,whetherthesourceofamemorywasarealeventoranimaginedone; Foley,Johnson,&Raye,1983).Thus,althoughresearchhasreliably demonstratedthatolderchildrenperformsimilarlytoadults,ithasalso demonstratedthatveryyoungchildrenprovidelessaccuratetestimonythando olderchildrenoradults.”
(Kovera&Borgida,p.188-189;InCeci&Hembrooke,1998ExpertWitnessesinChildAbuseCases:Whatcanandshould besaidincourt)
“Thememorysystemisnotstaticbutisconstructive;itelaborates,deletesandshapes itscontents.”
(Klemfuss&Ceci,p.158/KindleLocation3428;InKuehnleand Connell,2009–electronicversionofTheEvaluationofChildSexual AbuseAllegations:Acomprehensiveguidetoassessmentand testimony). “
Memoryisanactiveprocess.Wedonotrecordeventslikeavideocameraand thenrecallthematwill.Becauseofthisconstructivenatureofmemory, reportsmaybeinaccuratebecauseofanumberoffactorsthatintrudeatthe timeoftheinitialrecording(encoding)oftheevent,duringthestorageofthe event,oratthetimeoftheretrievaloftheevent.Wesometimesadd,delete andshapememoriesofourexperiences…Thus,whatgetsretrievedisrarelya directmatchoftheoriginalevent.”
(p.4;2009paperauthoredbyLauraPetersonaspart ofTCDLApresentationtitled“HandlingtheSex OffenderCase”)
“Ifolderchildrenoradultsareaskedtoreporteventsthatoccurredpriortoage 3or4(i.e.,duringthephaseofinfantileamnesia),itishighlyunlikelythat theirreportswillbebasedonclearordetailedmemoriesoftheeventsin question.Instead,theymayreconstructwhat‘probably’happenedbasedon conversationswithothers(e.g.,parents),interviewerandtherapistsuggestions, photographs,orfromvaguememoriesthathavebeenreinterpretedovertime andmixedwiththeircurrentknowledgeandbeliefs.”
(LaRooy,Malloy,andLamb,p.52/Kindlelocation1604-1615;InLamb,La Rooy,Malloy,&Katz,2011–electroniceditionofChildren’sTestimony:A handbookofpsychologicalresearchandforensicpractice)
*importanttonote–werememberlessthanwethinkwedo!
Inshort,theprocesscanbecontaminated.
Leading/suggestivequestionsand/ornewinformation(e.g., “otherpeople”)→compliance/acquiescence
Impactofcommentand/orquestiontype(byFI,counselor, parent,familyfriend,etc.)oncontentand/oraccuracyofchild’s statement.
*oftensubtle,notintentional
“Regardlessoftheresearchsetting,delaybetweentheoccurrencesofthetobe-rememberedeventandquestioninghasadverseeffectsonthestrengthof thememorytrace…Interviewersshouldrecognizethatchildreninterviewed afterasubstantialdelaymightrequiremoretimetoretrievedetailsfromrecall memory,andtheyshouldalsobemorecautiouswhenquestioningchildren afterlongdelaysbecausesuchchildrenaremoresusceptibletosuggestion.”
(Lamb,Hershkowitz,Orbach,Esplin,Kindlelocation1060,2008; ElectroniceditionofTellMeWhatHappened:Structured investigativeinterviewsofchildvictimsandwitnesses)
Closed-ended?’svs.Open-ended?’s
“Becauseofthelimitedamountofinformationgiveninresponsetoopenendedquestions,interviewerstypicallymustrelyonmorespecificquestions whenworkingwithyoungerchildren.Unfortunately,whenpreschoolchildren areaskedspecificquestions,theiraccuracydecreases,andwhenthequestions areoftheyes/notype,theiraccuracymaynotbeabovethelevelofchance (Clubb&Follmer,1993;Gordon&Follmer,1994).”
(Gordon,Schroeder,Ornstein,Baker-Ward,p.103/Kindlelocation 2834;InNey,1995–electroniceditionofTrueandFalseAllegations ofChildSexualAbuse:Assessmentandcasemanagement)
“Whenaninterviewersolicitsinformationthroughleadingandother nonprofessionalquestions,thoseerrorsmayleadtheintervieweetobelieve thatabusehasoccurred.So,interviewersshouldnotuseleadingand suggestivequestions;shouldneverusetheirauthoritytopressforanswers; shouldnotusereinforcementtoencouragedisclosure;shouldnotuse disconfirmationtocorrectthechild’sanswer,particularlywhenthe intervieweesays,“Idon’tknow”;andshouldnotinvitetheintervieweeto speculateananswer.”
Cheung,p.295,2012;ChildSexualAbuse:BestPracticesfor InterviewingandTreatment
 
    
              December 1 2, 2022 Magnolia Dallas Dallas, Texas
Law Office of E.G. Morris 505 W. 12th St. Ste 206 Austin, TX 78701 512.478.0758 phone 877.497.8347 fax egm@egmlaw.com email www.egmlaw.com website
6808 Hill Meadow Dr :: Austin, Texas :: 512.478.2514 p :: 512.469.9107 f :: www.tcdla.com
3Ms.VictoriaR.Winkeler Mr.E.G."Gerry"Morris
ASSISTANTDISTRICTATTORNEYATTORNEYATLAW 4SBOTNO.24047102 SBOTNO.14477700 509West11thStreet 608West12thStreet,Ste.B 5Austin,TX78701 Austin,TX78701 (512)854-9400 (512)478-0758
6ATTORNEYFORSTATEOFTEXASATTORNEYFORMICHAEL 7 -AND- -AND8Mr.JeremyS.Sylestine Ms.MarjorieI.Bachman
ASSISTANTDISTRICTATTORNEYATTORNEYATLAW 9SBOTNO.24046941 SBOTNO.24044910 509West11thStreet 608West12thStreet,Ste.B 10Austin,TX78701 Austin,TX78701 (512)854-9400 (512)478-0758
SBOTNO.18925950 608West12thStreet,Ste.B
Austin,TX78701 (512)476-5677
PROCEEDINGS 2 (Defendant'sVoirDire) 3 (Opencourt,defendantandjurypanelpresent) 4
THECOURT:Ladiesandgentlemen,we'rereadyto 5proceed.Letmefirstinquire,isthereanyoneseatedwhowas 6seatednexttoyoubeforethebreakwhodidnotreturnfromthe 7break?Ifso,pleaseraiseyourhandifthepersonseatednext 8toyoudidnotreturn.Iseenoonesoindicating. 9
Mr.Morris,ifyouwishtoproceed,sir.And 10I'llgiveyoua10-minutewarning. 11
MR.MORRIS:Thankyou. 12 VOIRDIREBYTHEDEFENDANT 13
MR.MORRIS:Goodmorning. 14 JURYPANEL:Goodmorning. 15
1determineyourfate.Howwouldthatmakeyoufeel? 2 Whatdoyouthink? 3
MR.ALDRICH:IfI'mchargedwithitand-4
MR.MORRIS:Andyoudidn'tdoit. 5
MR.ALDRICH:--Ididn'tdoit?Very 6uncomfortablebutnecessary. 7
MR.MORRIS:Gottogothroughthis? 8
MR.ALDRICH:Gottogothroughit,absolutely. 9Ifyou'regoingtochoosetopleainnocent,youhavetobe 10preparedfortheconsequences. 11
MR.MORRIS:Whatdoyoumeanbythe 12consequences? 13
MR.ALDRICH:Well,ifyoupleadinnocentandit 14doesn'tgoyourway,theconsequencesarepenitentiary. 15
MR.MORRIS:Okay.Allright. 16 Anybodyeverhearofsomebodythatwastriedbya 17jury,foundguilty,maybewenttothepenitentiary,thenlater 18theyfoundouttheywerenotguilty?Howmanyofyouhaveheard 19aboutsomethinglikethat? 20
MS.PATRIDGE:ThatmaninRoundRock. 21 MR.MORRIS:Right. 22 Youcanimaginethatevery--Ithinkwecanbe 23safeinassumingthateveryoneofthosepeoplehad12peopleon 24ajury,ifitwasafelony,whomeantwell,whocameintocourt 25wantingtodotheirjobandsomethingwentwrong.I'mgoingto
1spendsometimetalkingwithyouaboutwhat'srighttodofora 2jurorandhowtopreventitfromgoingwrong,therulesthatyou 3operateunderandwhatthoserulesmean.
4 OnepersonIdidn'tintroduce,Ineedto 5introducetoyou,SuzanneSpencer.Veryfinelawyerwhohas 6practicedhereforseveralyearsthathelpsmeoccasionallywith 7mycases.Andshealsohappenstobemywife.Wedon'targue 8much.Neitheroneofuswantstogettheotheronestarted,you 9canimagine.Suzannewillbeassistingusatthisphase,she's 10helpinguswithjuryselection,andthenitwillbeMarjorieand 11me. 12 Let'stalkaboutyourroleasajuror.Youknow, 13thisistheonlythingthatyoucanbecompelledtodonowasa 14citizennowthatwedon'thaveadraftanymore.Becausethe 15summonsyoureceiveddidn'tsaycomedownifyouwantto,it 16saidappear.Thisisanimportantjob,anecessaryjob,anda 17greatjob.Therearealotofcountrieswhereapersonaccused 18ofsomethinglikethiswouldn'tgettheopportunitytohave12 19citizensjudgehim. 20 Let'stalkabouttherulesofhowitgoes.First 21ofall,Ms.Winkelertalkedtoyouaboutproofbeyonda 22reasonabledoubtandaskedseveralofyouwhatitmeanstoyou 23andsomeofyouhadsomeproblemsarticulating.Sheofferedan 24explanationofmaybewhatitlookslikewithapuzzle.Letme 25talktothoseofyouthatmightbestillstrugglingwitha
1definition.
2
Ican'ttellyouwhatitis.Actually,itwas 3thecourtofcriminalappeals,notthesupremecourt,thatsaid 4wecan'tgiveyouadefinition.InTexasjurorsdon'tgeta 5definitionofproofbeyondareasonabledoubt.Ifyouwalk 6threeblocksdownthesidewalkhereovertofederalcourt, 7jurorsovertheredoreceiveadefinitionofproofbeyonda 8reasonabledoubt.Soit'sjust,workinTexaslawyou'rekind 9ofonyourown. 10
Let'stalkaboutwhatitisn't.Howmanyofyou 11haveeverbeenonaciviljury? 12 Tellmeyourname? 13
MS.SECOR:Amanda. 14
MR.MORRIS:Amanda,you'reJurorNo.23. 15
I'mgoingtoaskyouyournameandyournumber. 16Ifeelmorecomfortabletalkingtosomebodybytheirname. 17
Amanda,thecivilcasethatyouwereon,didthat 18involvemoney? 19
MS.SECOR:Yes. 20
MR.MORRIS:Itwasacarwreckorsomethinglike 21that? 22
MS.SECOR:Landlord/tenantdispute. 23
MR.MORRIS:Okay.Theyprobablytoldyouthat 24theburdenofproofinacivilcaseispreponderanceofthe 25evidence.Doyourememberthat?
1 MS.SECOR:Uh-huh.
2
MR.MORRIS:Rememberthemtellingyouthat's 3likejustmorelikelythannot,51percentoftheevidencegoes 4onewayortheother?That'showyoudecidedthatcase. 5 MS.SECOR:Right. 6
MR.MORRIS:Samethingifyou'resittingata 7redlightsomedayandsomebody,wham,runsintoyou.Andyou 8can'tmakeasettlementwiththemwithyourinsurancecompany 9andyougotocourt,theburdenofproof,howsurethejuryhas 10tobeinthatcase,iscalledpreponderanceoftheevidence.It 11justhastobemorelikelythannot.Preponderanceofthe 12evidenceistheweakestburdenofproofinoursystem.Let's 13putitdownhereifwe'redoingacontinuumhere.
14 Howmanyofyouhavechildren?Quiteafewof 15you.Youknow,thereisalegalwaythattheStateofTexascan 16takeyourchildrenawayfromyou.TheStateofTexascan
17initiatealegalproceedinginthecourthouseacrosstheplaza 18overthereandiftheyprovethatyou'reabadparentandsobad 19thatit'sdangerousforyourchildrentobewithyou,theycan 20takeyourchildrenawayfromyou.Sothat'sprettyimportant, 21isn'tit?That'sabigdecision,totakechildrenawayfroma 22parent. 23 Theburdenofproofinthatsortofcaseisclear 24andconvincingevidence.Beforethejurycandecidetotake 25yourchildrenawayfromyou,theymustbeconvincedbyclearand
1convincingevidencethatyou'reabadparentandit'sdangerous
2foryourkidstobewithyou.Clearandconvincingismorethan 3thatpreponderanceoftheevidencewherewewerejusttalking 4aboutmoney.We'retalkingaboutkidstakenawayfromtheir 5parents.It'sahigherburden.Imaginehowhighthatburden 6is.
7
Buthigherstillinacriminalcase,higherstill 8wherewhat'satstakeissomebody'sliberty,what'satstakeis 9whethersomebodyisconvictedofafelonyoffense,convictedof 10thetypeofchargewehavehereisproofbeyondareasonable
11doubt.Proofbeyondareasonabledoubtismuchhigherthanthe 12burdenthatyouworkedwithwhenyouwereontheciviljury.
13It'shigherstillthanthatburdenthatthatjurydecides 14whethersomeone'schildrenaretakenawayfromthemhasto 15reach.It'shigherthanclearandconvincingevidence.It'son 16thisendofthespectrum.It'sashighasitgetsinourlegal 17system. 18
Anybodyhaveanythoughtsaboutthat,any 19questions?Okay. 20
Letmetalktoyoujustaminuteaboutsortof 21howthisworksortheinsidebaseballofjuryselection.I'm 22goingtotalktoseveralofyou.Ms.Winkelertalkedtoseveral 23ofyou.Thewaythisworksisafterwefinishthispart,the 24StateandDefensewillgobackintoseparateroomsandwewill 25select10ofyoutonotbeonthejury,10ofyoueach.Wecan
1dothatforanyreasonotherthanabadreasonlikewhereyougo
2tochurchoryourethnicityorsomethinglikethat.Sothe 3first12thatareleftaretheonesthataregoingtobeonthe 4jury.Andwemakethosedecisionsbasedonwhatyousaywhenwe 5talktoyouandthekindofanswersyougive.Soguesswhoends 6upbeingonthejury?Peoplethatdon'tsayanything.
7 SoIknowit'stoughtospeakout,as 8Ms.Winkelersaid,withyour60somethingnewbestfriends.
9I'vebeendoingthis34yearsandIstillgetsweatypalmswhen 10IstanduphereandtalktopeoplethatIdon'tknow.ButI'm 11goingtoaskyouquestionsand,please,let'stalkaboutthese 12issues.Wewouldliketogettoknowyou.Wewouldliketo 13knowmoreaboutyou. 14
Again,backonproofbeyondareasonabledoubt, 15wecan'ttellyouwhatitis.That'skindofanexampleofhow 16tocompareitwiththeotherburdensofproof. 17 Thereisoneareaofthelawthatmaysortof 18fit,maysortofhelpyou,andthisisachargethattheJudge 19mightgiveyou,thoseofyouwhoareonthejury,whenyou're 20deliberating.Let'ssayyoudeliberatedforawhileandyou 21can'treachaverdict.Yousendanoteoutsaying,judge,we 22justcan'treachaverdict.Sometimesthejudgewillsenda 23chargebackinorbringyououtandreadyouachargethatsays 24thistrialhastakenXnumberofdays.Yourfellowjurorshave 25seenandheardthesameevidencethatyouhaveheard,respect
1theiropinions.They'rereasonablepeoplelikeyouare.Listen 2totheirargument,presentyourargument.Reachaverdictif 3youcan,butdon'tdoviolencetoyourconscience. 4
Whatdoyouthinkaboutreasonabledoubt,what 5doesitmeantoyou?You'reNo.7;isthatright? 6
MR.REEDER:Yes. 7
MR.MORRIS:Tellmeyourname,sir? 8
MR.REEDER:PhillipReeder. 9
MR.MORRIS:Mr.Reeder,whatdoesreasonable 10doubtmeantoyou? 11
MR.REEDER:Itmeansthattherewassomething 12presentedthathasmenotthoroughlyconvinced. 13
MR.MORRIS:Okay. 14 Tellmeyourname,sir? 15
MR.WEST:MarkWest. 16
MR.WEST:Justbeingcertainthereisn'tadoubt
MR.MORRIS:Okay.WhatMr.Reeder[sic]said
1wasthatyouwanttobesurethatyou'recertaininyourmind, 2thatyou'rewillingtolivewiththeconsequencesofthat. 3
Iseeyounoddingyourhead,ma'am.Isthat 4resonatingwithyou?Tellmeyourname? 5
MS.PATRIDGE:KimberlyPatridge,No.44. 6
MR.MORRIS:Thankyou. 7
Anybodyelsehaveathoughtaboutthat? 8 Tellmeyourname,ma'am? 9
MS.CHENEY:Michelle. 10
MR.MORRIS:Michelle,whatdoesitmeantoyou? 11
MS.CHENEY:Well,itmeansIhavebeenpresented 12withenoughevidenceandinformationthatIfeelconfidentwith 13mydecision. 14
MR.MORRIS:AndNo.22,tellmeyourname? 15
MS.HARGADON:RobinHargadon.JustmeansthatI 16canmakeadecisionbasedonwitnessesandevidenceandfeel 17comfortableaboutmydecision. 18
MR.MORRIS:Okay.Allright. 19
Anybodyelsehaveanycommentsorthoughtsabout 20whatreasonabledoubtmeans? 21
Yes,ma'am,tellmeyourname? 22
MS.NEWTON:Belinda,No.48. 23 MR.MORRIS:Okay. 24
MS.NEWTON:Ithinkitalsohastodowithyour 25intuition.Nomatterhowmuchevidenceorwhatyouhear,that
1thereasonabledoubtconclusionyoucometoisthecorrect 2intention.
3
MR.MORRIS:Okay.Tellmewhatyoumeanby 4correctintention.
5 MS.NEWTON:Weallcarrybaggage.Weallhave 6thingsthataffectwhatwethinkandhowwethinkevenifwe 7hearthesamethingsomeoneelseishearing.Sodependingon 8theconclusion,alotofitdependsontheexperiencesthat 9affectyou,andthat'syourintent.
10
MR.MORRIS:Okay.That'srealgood.Iwantto 11talkaboutthat.Iwanttopickuponwhatyousaid.
12
Doesanybodyelsehaveanythingtoaddtothis 13beforeItalkaboutwhatshesaid?Okay.
14
Whatshesaidwasthatitdependsonyour 15intention,whatreasonabledoubtis.Whatshesaidwasthatall 16ofusbringintothecourtroomourownexperiences,thingsthat 17havehappenedtousduringourlives.Andtherearesomethings 18thathavehappenedtousthatwecan'thelpletinfluenceus-19can'tletitinfluenceus,right?
20
Well,youknow,talkingabouttherulesthat 21jurorsgoby,thereisarulebasicallythatsaysajuror 22shouldn'tbebiasedorprejudicedagainstonesideortheother 23startingout.Andthoseareuglywords,aren'tthey,biasedand 24prejudiced?TheCodeofCriminalProcedurethatthat'sinwas 25written--thatpartofitwaswrittenwayback,youknow,40s
1orso.Sincethenthewordsbiasandprejudicemeansomething 2thatnoneofuswanttobeassociatedwith.IfIweretoask 3youtoholdupyourhandandsayareyoubiasedandprejudiced, 4nobodywantstodothat.Let'stalkaboutwhatthatreally 5means.Let'stalkaboutwhatbiasandprejudicemeansasfaras 6ajuror.
7 Letmetalktoyouaboutanexamplethatsomebody 8maybekindoftiredofhearingaboutthesubjectmatter,let's 9talkaboutpolitics.Youeverwatchthedebates,candidate 10debates?Whathappens?Youhavethedebatesandthenwhois 11thenext--what'sthenextthingthatfollows?It'sallthe 12reportersandpunditssittingaroundtalkingaboutthedebates, 13right?Well,they'llcallonpunditnumberone,youknow,sir 14orma'am,whodoyouthinkwonthisdebate?Well,mycandidate 15clearlydid.Mycandidatewasonpoint,hadcommandofthe 16facts,reallyconnectedwiththeAmericanpeople.Well,number 17two,whatdoyouthink?Well,Ibegtodiffer.Itwasclearly 18mycandidatewhowonthedebate.Itwasmycandidatewhowas 19moreconvincingandmycandidatewhohadtherightanswersto 20thequestions. 21 Well,what'sthedifference?Howcantwopeople 22watchthesamethingandreachdifferentconclusions? 23 Sir,whatdoyouthink?Tellmeyournameand 24number? 25
MR.SEDERHOLM:MynameisEric.
1
MR.MORRIS:You're58? 2
MR.SEDERHOLM:58.Perspective.Likeyousaid, 3everyonebringssomethingtothetable.Theycanhearthesame 4storybutunderstanditandthentakesomethingdifferentaway 5fromthesamesetoffactspresented. 6
MR.MORRIS:Right. 7 Anybodyhaveanythingtoaddtothat? 8
MR.WIESMAN:Inthiscasethey'rebiased. 9They'vealreadymadethedecisionwhichonetheylikeandthey 10workforsothey'rejustgoingtoplayitup. 11
MR.MORRIS:Right.Tellmeyournameand 12number? 13
MR.WIESMAN:Justin. 14
MR.MORRIS:No.62.Okay.Soincasesomebody 15didn'thearyou,hesaidthey'vealreadymadetheirmindupwhen 16theycamein,theyworkforthem.Theymadeadecisionbefore 17thequestionwaseverasked. 18 Well,ifajurorcomesintothecourtroomand 19endsupbeingonthejury,forsomereasonsomelifeexperience 20orsomethingcausesyoutobeleaningacertainwayatthis 21point,whatcanhappen? 22
MS.PATRIDGE:No.44.Aninnocentpersongoes 23tojail. 24
MR.MORRIS:Right.Itcanhappen. 25 SeewhatI'mgettingathere?Andit'snot--I
1don'tlikethewordsbiasedandprejudiced.WhatIliketosay
2isyou'renotinneutral,thatyoucomethroughthedoorand 3you'reengaged--you'reingearonewayortheother.You're 4notinneutral.You'reingearforusoryou'reingearforthe 5Stateandyou'rejustnotinneutral.Andthere'snothingwrong 6withthat,butletmetellyou,ifIwerewhereyouaresitting 7rightnowandIwerebeingaskedtositonacaseinvolvinga 8drunkdrivingaccident,Iwouldnotbeinneutral.Iwouldhave
9abiasbecauseofsomethingthathashappenedinmyfamilyover 10theyears.AndwhatIwouldneedtodoatthatpointinorder 11tomakethejuryfairwouldbetoholdmyhandupandsayI 12can'tdoitbecauseI'mnotinneutral.I'mleaningonewayor 13theotherbecauseofsomethingIcan'tsetaside.
14
MS.BARRS:Butjustlikeyousaid,thisisa 15childsexualcase.Mostpeopleherehavechildren.Howareyou 16goingtoexpectpeoplewon'tbebiasediftheyhavechildren? 17
MR.MORRIS:I'msorry,saythatagain. 18
MS.BARRS:Howdoyouexpectpeoplenottobe 19biasedwhentheyhavechildrenwhenyouhaveacaselikethis?
20Howsureareyougoingtobetheywillbetruthfulandhonest 21andunbiasediftheyhavechildren?Becausenoonewantsthat 22tohappentotheirchild. 23
MR.MORRIS:You'reNo.27,andtellmeyourname 24again? 25
MS.BARRS:Sandra.
1
MR.MORRIS:WhatSandraaskedishowarewe
2goingtobesureifsomebodyisinneutraliftheyhavechildren 3inthistypeofcase.Here'stheanswer:There'snowayforme
4tobesureunlessyoutellme.Unlesswhenwe'retalkingduring 5thishourorsowe'vegotleft,youreachdownandyoufind--
6youunderstandtheconsequencesandyoureachdowninyourheart
7andyousayIamnotinneutralonthiscaseandyouholdyour
8handupandwe'llgotalkatthebenchandwe'lltalkaboutit.
9Andyou'veseenthatseveralpeoplealreadyhavegonetothe 10benchandtalkedandtherewasnotrapdoorthatopened.
11Theygotto,unharmed,gositdownandsomeofthemleft.
12 Butthisissocritical.Thisissocritical.
1chargeshereareaggravatedsexualassaultofachild.Thereis 2alsoachargeofindecencywithachild.Aggravatedsexual 3assaultisallegedtohaveinvolvedachildunder14.Theother 4chargesareallegedtohaveoccurredwithachildunder17. 5 Iwanttoaskyouaboutwhetheryou'reinneutral 6atthispointand,letmetellyou,I'mnotgoingtoaskyouto 7tellmeinfrontoftherestofyouwhatmightbeinyourmind 8that'scausingyoutoquestionyourneutrality.Ijustwantyou 9toholdyourhandsupandthenwe'llgouptothebenchlateron 10andwe'lltalktotheJudgeaboutitwiththeState'sattorney 11presentalso. 12
Soatthistimeletmeaskyou,doyoufeellike 13thereisareasonwhyyouarenotinneutralinthiscase?Let 14mestartwiththefirstrowonthisside,anybody? 15
AndNo.12,tellmeyourname? 16 MS.KRAFT:Kathy. 17
MR.MORRIS:Okay.Kathy,we'lltalktoyou 18lateratthebench. 19 I'mgoingtogodowntherows.Anybodyelseon 20thefirstrow?Okay.Howaboutonthesecondrow? 21 Yes,ma'am,tellmeyournumberandname? 22
MS.MARTIN:17,PatriciaMartin. 23 MR.MORRIS:No.17,PatriciaMartin. 24 Anybodyelseon-25 No.24,tellmeyourname?
1
MS.WATKINS:Janice. 2
MR.MORRIS:Thankyou,Janice. 3 Anybodyonthisrow,thesecondrow? 4 No.33,wouldyoutellmeyourname,please? 5 MS.CHENG:Christina. 6
MR.MORRIS:Christina.Okay. 7 Onthethirdrow? 8 No.37,tellmeyourname? 9 MR.RAINS:CharlesRains. 10 MR.MORRIS:AndNo.38? 11
MR.PUENTES:IvanPuentes. 12
MR.MORRIS:Mr.Puentes,thankyou. 13 Onthefourthrowoverhere? 14 No.48-15 MS.NEWTON:Belinda. 16
MR.MORRIS:--Belinda. 17 AndNo.51? 18
MR.KOPEC:Richard. 19 MR.MORRIS:Richard,thankyou. 20 Onthefourthrow? 21 No.55,tellmeyourname? 22
MS.GALLAGHER:JoyGallagher. 23 MR.MORRIS:Ms.Gallagher. 24 AndNo.58? 25
MR.SEDERHOLM:Eric.
1
MR.MORRIS:No.61? 2
MR.GONZALEZ:Roman. 3
MR.MORRIS:Onthefourthrowbackhere? 4 No.65,tellmeyourname? 5
MR.CARLSON:AlanCarlson. 6
MR.MORRIS:Anybodyelseonthatrow?Anybody 7elseonthatrow?Onthelastrowbackhere,anyonebackhere 8thatwouldliketocometalktotheJudgeaboutwhetherthey're 9inneutralinthiscase?Thankyouverymuch. 10 Wetalkedamomentagoaboutjustseemslikeall 11ofyouhaveheardaboutsomebodythathadgotconvicted,maybe 12didsometime,andlatertheyfoundouttheyweren'tguilty. 13Let'stalkaboutjustaccusations.Anybodyhereheardof 14somebodywhohasbeenfalselyaccusedofchildabuse?Anybody? 15
And,sir,tellmeyourname? 16 MR.HOWARD:Charles. 17
MR.MORRIS:Charles,wasthatsomebodycloseto 18you? 19
MR.HOWARD:Itwasmorelikeanacquaintanceor 20afriend. 21
MR.MORRIS:Thatwasfalselyaccused? 22
MR.HOWARD:Yes. 23
MR.MORRIS:Sir,tellmeyourname? 24
MR.CAMPBELL:Yuri. 25
MR.MORRIS:Someoneyouknoworhaveheardof
MR.CAMPBELL:Yes. 3
MR.MORRIS:Yes,ma'am,tellme? 4
MS.CHENEY:Yes.SomeoneIwasverycloseto. 5
MR.MORRIS:Someoneyouwereverycloseto.Did 6itturnoutallright? 7
MS.CHENEY:Yes. 8
MS.SPENCER:What'shername? 9
MR.MORRIS:Tellmeyournumberagain? 10
MS.CHENEY:MichelleCheney. 11
MR.MORRIS:It'sNo.21. 12 AndNo.58? 13
MR.SEDERHOLM:Eric. 14
MR.MORRIS:Somebodyclosetoyou? 15
MR.SEDERHOLM:Yes. 16
MR.MORRIS:No.60? 17
MR.JOHNSON:Yes. 18
MR.MORRIS:Tellmeyourname? 19
MR.JOHNSON:MynameisDavidJohnson. 20
MR.MORRIS:David,wasitsomebodyclosetoyou 21whowasaccused? 22
MR.JOHNSON:Yes. 23
MR.MORRIS:Diditturnoutallright? 24
MR.JOHNSON:Yes,sir. 25
MR.MORRIS:Overhereonthisside?
1
Tellmeyourname,sir? 2
MR.GOBERT:Mine? 3
MR.MORRIS:Yes. 4 MR.GOBERT:Michael-5
MR.MORRIS:--Gobert.Didyousayyouknew 6somebody? 7
MR.GOBERT:Oh,no. 8
MR.MORRIS:Oh,I'msorry,Ithoughtyouwere 9givingmeasignalthere. 10 Yes,ma'am,Belinda? 11
MS.NEWTON:Belinda,No.48. 12
MR.MORRIS:Didthatturnoutallright? 13
MS.NEWTON:Huh-uh. 14
MR.MORRIS:Itdidn't? 15 MS.NEWTON:Huh-uh. 16
MR.MORRIS:That'stoobad. 17 Anyoneelseonthatrow? 18 Yes,sir? 19
MR.CARLSON:AlanCarlson,No.65. 20
MR.MORRIS:You'veheardofthatsortofthing? 21 MR.CARLSON:Oh,yeah. 22
MR.MORRIS:AnybodyelsethatIhaven'ttalked 23to?Okay. 24 Well,howdoesthatsortofthinghappen?How 25doessomebodygetaccusedofsomethinglikethisiftheydidn't
1doit?Yougotanyideas?
2
MR.JOHNSON:Mybrother'sdaughteraccusedhim 3becauseshewasmadathimandthenlaterrecanted. 4
MR.MORRIS:Okay.Buttherewasachild 5involvedthere,wasit? 6
MR.JOHNSON:Yes,sir. 7
MR.MORRIS:Thechildsaidsomethingthatwasn't 8true? 9
MR.JOHNSON:Yes,sir. 10
MR.MORRIS:Samething?Childinthecase 11you'retalkingaboutsaidsomethingthatwasn'ttrue? 12
MR.SEDERHOLM:Correct. 13
MR.MORRIS:Whywouldachildsaysomething, 14accusesomebodyofsomethinglikethatthat'snottrue?Canwe 15thinkofreasonswhy?Youpointedouttheinfluenceofan 16adult. 17
MR.JOHNSON:Well,shegotmadatherdadand 18thiswasawaytogeteven. 19
MR.MORRIS:Okay.You'reNo.60,justsomy 20folksoverherewon'tgetmadatmeandaskthatIcalloutyour 21number.Didshereallyunderstandwhatshewasdoing? 22
MR.JOHNSON:Ihavenoidea. 23
MR.MORRIS:Whataboutinyourcase?Tellus 24whatreasonsmightachildhavetosaysomethinglikethisif 25it'snottrue?
1
MR.SEDERHOLM:Attentiongettingdevice.Toget 2noticedforwhateverreason.
3
MR.MORRIS:Anybodythinkofanyotherreason 4whyachildmightsaysomethingthat'snottrue? 5
MR.MILLER:Becausetheotherspouseaskedthem 6to. 7
MR.MORRIS:No.46.Allright. 8 Yes,sir,Mr.Puentes? 9
MR.PUENTES:Iguesstheydon'tunderstandthe 10fullseriousnessofwhat--Idon'tknow.Theydon'tunderstand 11thefullseriousness.Becauseforachild,theydon'thaveto 12dealwith,youknow,a--notsureaboutmyopinionrightnow. 13
MR.MORRIS:Oh,you'redoingfine. 14
MR.PUENTES:They'restillafraidofbeingin 15trouble,it'sdifferentthan,say,onlyreallygonesofarasI 16snuckoutlastnight,soyeah. 17
MR.MORRIS:Okay.Idon'tknowifeverybody 18heardthat.WhatMr.Puenteswastalkingaboutisthatachild 19maynotunderstandtheseriousnessofmakingsomekindof 20accusationlikethisbecausetheydon'thavethatframeof 21referenceonwhat'sseriousandwhatisn't.Hesaidtheonly 22thingtheyknowaboutisit'sbadtosneakoutatnight,that's 23theirscale.Anybodyhaveanythoughtsaboutthat? 24 Sir,youlookthoughtful.Tellmeyournumber? 25
MR.MORALES:49.
1
MR.MORRIS:Doyouhaveanythoughtsaboutthat? 2
MR.MORALES:Aboutwhat? 3
MR.MORRIS:Aboutwhyachildmightsay 4somethingthat'snottrue,accusesomebodyofsexualactivity 5that'snottrue? 6
MR.MORALES:Manyofthereasonsotherpeople 7havesaidlikecouldbemaybemadatapersonormaybebe 8coercedbysomeone. 9
MR.MORRIS:Uh-huh.Doyoubelievethatsortof 10thingcanhappen? 11
MR.MORALES:Yeah.Maybe. 12
MR.MORRIS:Maybe? 13
MR.MORALES:Uh-huh. 14
MR.MORRIS:Haveyoueverseenafalse 15accusation? 16
MR.MORALES:No. 17
MR.MORRIS:Anybodythinkofanyotherreason 18whyachildmightsaysomethingthat'snottrue? 19 Yes,sir,tellmeyournumberagain? 20
MR.CAMPBELL:Mynumberis53.Mightbe
MR.MORRIS:Okay.Tellmeyourlastnameagain?
1
MR.CAMPBELL:MylastnameisCampbell. 2
MR.MORRIS:Whathe'ssayingisthatmaybethe 3childwantstoimpresssomebodyormaybethechildthinksthat's 4awaytogainfavorbymakingthisallegation. 5 Whowouldyouthinkthatpersonmightbethat 6theywouldwanttogainfavorwith? 7
MR.CAMPBELL:Probablytheparentorprobably 8somebodyinvestigatinganallegationmadebytheparent,other 9kidsmaybe. 10
MR.MORRIS:Anybodythinkofanythingelse?Any 11otherreason? 12 No.50,tellmeyourname? 13
MS.LOPEZ:Julie. 14
MR.MORRIS:Julie,whatdoyouthink? 15
MS.LOPEZ:Lifestylechangelikeadivorceor 16momgettinganewboyfriendorhusbandversusthechildbeing 17angryaboutherownchoices. 18
1whomighthavehuggedthemorwhatever,buttheyremembermy 2teachersaidormymomordadsaidthisandsothisperson 3grabbedmelikethatsothatmustmean-4
MR.MORRIS:Sotheysortofmisinterpretwhat's 5goingonbecausetheyhavegotthisotherinformation? 6 MR.GOBERT:Yes. 7
MR.MORRIS:Yes,sir,you'reNo.45? 8
MR.ODENBACH:Childcanbeusedasaninstrument 9againstanotheradulttogetthemoutoftheirlivesortoscare 10themofforbasicallymoveon. 11
MR.MORRIS:Right.Right. 12 Yes,sir? 13
MR.BOY:Justifytheirownactions,their 14misbehavior. 15
MR.MORRIS:Tellmealittlemoreaboutthat. 16 MR.BOY:Well,youknow,ifthey-17
MR.MORRIS:Tellmeyournumber,too. 18
MR.BOY:No.32.Iftheyweretogetcaught 19doingsomethingwrong,thenthey'retryingtofindascapegoat 20ortryingtofindsomethingelsetojustifywhytheydidwhat 21theydidortofindthat,youknow,everybodyneedsareason. 22
MR.MORRIS:Howabouttryingtogetsomebody 23elseoutoftrouble?Yeah.Tryingto,youknow,shiftthe 24blamefromoneplacetotheotherorsomethinglikethat. 25 Youmentionedamomentagosomethingabouthow
1thechildisquestioned,howthechildistalkedtoinsome 2instance.Whatdifferencedoesthatmake,howthechildis 3talkedto,howthey'reinterviewed,orhowmanypeopletalkto 4themabout 5
VENIREPERSON:Alotoftimeskidswanttoplease 6anadult,particularlywhenthatadultistheirsourceof 7authority.Inherently,dependingonthewayyouaskthemthe 8questions,thentheymaypickupaspecificanswer.Youaskthe 9samequestionseveraldifferentways,youknow,sameanswer. 10
MR.MORRIS:Okay.Makeanydifferencewho's 11asking-12
VENIREPERSON:Yes,itmakesadifference. 13
MR.WEST:Open-endedversussuggestivequestion. 14
MR.MORRIS:You'reMr.Reeder? 15
MR.MORRIS:Tellusyournumberagain. 25 MR.WIESMAN:62.
1
MR.MORRIS:Hewassayingagainthechildmay 2notunderstandtheconsequencesofwhatthey'resaying,maynot 3understandit'sgoingtoimpactsomebodyveryseriously. 4 Whateffectdoyouthinktheageofthechild 5mighthaveonwhatyou'retalkingabout?Theyoungerthechild 6theworsethatproblem,youthink? 7
MR.WIESMAN:Yeah,toapoint.There'sapoint 8wherechildrenaresoyoungthattheydon'treallyknowwhether 9they'relyingornot. 10 MR.MORRIS:Okay. 11 Yes,ma'am? 12
MS.BANEY:Couldalsobepossibletohavethe 13childthreatenedthatsomethingelsemayhappentothem. 14
MR.MORRIS:You'reNo.5.Shesaidit'salso 15possiblethechildmayhavebeenthreatenedandbasically 16coercedthatwaytomakethestatement. 17 Well,12ofyouaregoingtositoverhereand 18takethisjobthatyoudidn'taskfor,thatyouweresummoned, 19andyou'regoingtohavetodecide,havetomakethatdecision, 20falseallegationornot.Howarewegoingtodothat?Whatare 21yougoingtolookfor?Whatisgoingtobeimportanttoyouin 22makingthatdeterminationasajuror?Whatareyougoingto 23lookfor?Anybody? 24 No.10? 25
MR.ALDRICH:Somekindofsupportingevidence,
1notonlyrelyingonthattestimony.
2
MR.MORRIS:Okay.Anybodyelse?Thisgentleman 3saidwithsomesortofsupportingevidence. 4
Let'stalkaboutthecasewherethechild 5testifies.Whatdoyouwanttoknow?Whatareyougoingto 6lookattodeterminewhetherthechildistellingthetruth? 7
MR.KISER:Consistency. 8
MR.MORRIS:Tellmeyournumber,please? 9
MR.KISER:73,CliffordKiser. 10
MR.MORRIS:Okay.Consistency.Telluswhat 11youmeanbyconsistency. 12
MR.KISER:Well,iftheysayonethingandthen 13theyarevagueonotherthingsandcontradictthemselves. 14
MR.MORRIS:Okay.Consistency. 15 No.12,yes,ma'am? 16
MS.KRAFT:Plausibilityofthestory. 17
MR.MORRIS:Whatdoyoumeanbythat? 18
MS.KRAFT:Thedetailsofthesituation.
MR.MORRIS:Okay.Soyougottoknowalot 24aboutthecircumstances,really,beforeyoucanmakethat-25
MS.KRAFT:Notnecessarily,butjustpainting
1thepicturethatitseemslikesomethingthatcouldplausibly 2happenifthechildwerealonewiththeperson.Orifitwasin 3asetting,youknow,oh,wewereinpublicandthishappened,it 4mightbelessplausiblethaniftheysaid,oh,Iwasalonewith 5the... 6
MR.MORRIS:Okay. 7
Mr.Gobert,youwerenoddinglikeyouagreedwith 8that.Isthat 9
MR.GOBERT:Uh-huh. 10
MR.MORRIS:--prettymuch--okay. 11 No.69,tellmeyourname? 12
MR.MANNING:MynameisJohn. 13
MR.MORRIS:John,whatdoyouthinkaboutthat? 14
MR.MORRIS:Okay.Thanks. 25 Yes,ma'am,you'reNo.28?
1 MS.MILCH:No.28,firstnameisJennifer.I
2wouldlookforalackofulteriormotive.Iknowthereare 3clearlysituationswheretherearekidswhowanttohurt 4somebodyelseorhurtanadultandperhapslead--willthen 5accusebasedonthat,perhapsmaybeknowingthefullextentof 6theconsequencesornot,but,ingeneral,dependingonhowold 7thechildis,butinmostcases,thisisaprettyserious
8charge.Andinmymindtherewouldhavetobedemonstratedwhat 9thatulteriormotivewouldbeforachildtoaccusesomeone. 10 Andsoinmymind--andthisismybiasandI 11haveit,myfeelingisthatachildisnotgoingtoputhimor 12herselfandthefamilythroughsomethinglikethisunlessit 13happened.Right?Buttherecouldbeanulteriormotive,for 14instance,clearlythereareexamplesthathavebeenillustrated 15wherethatisthecasebyotherparentalfiguresorother 16adults.Sotome,whatIwouldbelookingforisistherean 17ulteriormotiveandifthereisn't,thenmyexpectationisthat 18thatchildisprobablytellingthetruth. 19
MR.MORRIS:Okay.Thankyou. 20 Anybodyelse? 21 Yes,ma'am? 22 MS.NEWTON:Belinda.Ithinkyouhavetolook 23attheadultsinvolved.Iunderstandifwearetalkingabouta 24childwhomightbeavictim,butthereareadultswhoare 25supposedtoberesponsibleonewayortheotherandIwouldlike
1toknowwhattheirrolesare.
2
MR.MORRIS:Okay. 3
MS.NEWTON:Okay.Thenlookatthechidtofind 4outwhichwayisthechildleaning,towardswhichadult.I 5mean,thathasalotofbasis[sic]todobecauseevenif 6childrenlie,shouldn'ttheylieinfavorofoneoragainstthe 7other? 8
MR.MORRIS:Okay.Allright.Thankyou. 9 Woulditmakeanydifferencetoyouwhenyou're 10assessingwhetherit'safalseoutcryornottoknowhowthe,we 11sayoutcry,howthestorycameabout?Thecircumstances,where 12itfirstcameout?Iseeawholelotofpeopleshakingtheir 13headsyes. 14
Sir,Ihaven'theardanythingfromyou.Tellme 15yournumber? 16
MR.WILLIAMS:25,Williams. 17
MR.MORRIS:Williams.Woulditmakeany 18differencetoyouhowitallcameabout?Howthestorycame 19aboutorhowsomebodyfirstlearnedaboutit? 20
MR.WILLIAMS:Idon'tthinkso. 21
MR.MORRIS:Youdon'tthinkso?Okay. 22 Anybodyhaveadifferentviewofthat? 23
MS.CHENEY:21,Cheney.AbsolutelyIwantto 24knowthecircumstancesbehindthestory. 25
MR.MORRIS:Canyouthinkofwhatyoumightbe
MS.CHENEY:Someothermotivationorstory,just 3incasethatwasnot-4
MR.MORRIS:Okay. 5 No.54,yes,sir? 6
MR.HOWARD:Charlesagain.Anydivorce 7proceedingsgoingon. 8
MR.MORRIS:Okay.Youwanttoknowifthere's 9somesortofconflict? 10
MR.MORRIS:Andwoulditnecessarilyhavetobe 12adivorce? 13
MR.HOWARD:No.Justsomeothersituationwhere
1
MR.MORRIS:Okay.
Severalofyouhavementioneddisputesandthat's 3certainlyagoodobservation.Whatisitaboutadisputethat 4youthinkachildmightbeparticularlysensitiveto? 5
2
MR.ALDRICH:Well,Idon'tthinkthechildmay 6besensitivetothedispute,buttheadultinfluencesthechild 7tocomeupwithacertainperceptionandtheninfluencesthe 8childinthedirectionthatseemslikethiscasemayhavetaken. 9
MR.MORRIS:Okay.Thankyou. 10 Yes,sir,No.36? 11
MR.GORDON:Custodybattle. 12
MR.MORRIS:Again,we'vegotaconflictofsome 13sort.Whoisdoingtheinfluencinginthatcase,onepartyor 14theother,thebattle? 15
MR.GORDON:Iknowonethatwillaccuseanddo 16otherthingsjusttosaythatguy--youknow,thatguy.Ihave 17hadanex-wifethatwouldgoanddothingstoherselfandsay, 18hey,youhitme. 19
MR.MORRIS:Allright. 20 No.69? 21
MR.MANNING:Yes,mynameisJohn.Ithinkit's 22important--thecircumstancesofhowthestorycomesforwardis 23important,butoftentimeschildrenarevictimsofthiscrime. 24Havingtoldthemselvesthey'renevergoingtotellanybodyand 25theyhavetobeencouragedtosharewhatreallyhappened.Just
1becausesomeoneisencouragedtocomeforwarddoesn'tmeanthat 2acrimedidn'toccur.Andontheotherside,obviously 3sometimesadultswilltryandmanipulateachildtogeta 4result.
5
So,again,weighingthetotalityofallofthe 6evidence,allthetestimony,everythingthatispresented.
7Circumstancesareimportant,thechild'stestimonyisimportant, 8butalloftheevidenceiswhatwe'retheretotryandmakea 9decisionon. 10
MR.MORRIS:Thankyou. 11 Belinda,youhadanothercomment? 12
MS.NEWTON:Yeah,Iwasjustthinkingwhilehe 13wasspeakingthatwecannotoverlookthefactthatasmuchaswe 14hatetoadmitit,therearepredatorsoutthere. 15
MR.MORRIS:Sure. 16
MS.NEWTON:Andwecantalkaboutconflictand 17wecantalkaboutmanipulation,childlying,butwestillhave 18predatorsonthestreetsandwehavetogivethatsome
19considerationaswell.That'swhywehavetohaveallofthe 20factstomakeanhonestjudgment.
21
MR.MORRIS:That'sright.Therearesharksout 22thereinthewaterandwhenwethrowthatnetout,wegottobe 23carefulnottogetthedolphins.Andthat'swhatwe'retalking 24abouthere.
25
Wetalkedaboutwhatmayinfluencethechild,the
1conflictbetweenadultstheycarefor,maybetryingtoget
2themselvesoutofproblemorpleasesomebodyelse,andwetalked 3abouthowthecircumstancescameuporthestorycameupmight 4besomethingyouwanttobeinterestedin.Let'stalkaboutdo 5youthinkachildcanbeinfluencedbythewaythey're 6questionedaboutsomething? 7 Youmentioneditamomentago,No.6.You 8mentionedopen-endedquestionsversussuggestingananswer. 9 Howmanyofyouthinkthat'ssomethingyoumight 10wanttolookat?Iseeseveralhands. 11 No.7,whatimpactdoyouthinkthatmighthave 12ifachildwhoisquestionedinsuchawayastosuggestthat 13theysaycertainthings? 14
MR.REEDER:Iguessitdependsonthecontextof 15theconversation,howthequestionswereposed,werethey 16leadingquestions,weretheyhypotheticalquestionsmaybe 17orientingtheanswersinacertainmanner. 18
MR.MORRIS:Doesitmakeadifferencewhois 19doingthequestioning?We'veallheardaboutthewaythepolice 20questionachildortheStatequestionsachild.Doesithave 21tobesomebodyworkingfortheStatethatinfluencesachildto 22doitwrongorcanaparent,cananotheradultaskthequestions 23thewrongwayandhavethesameeffect? 24 VENIREPERSON:Uh-huh. 25
MR.MORRIS:Yeah.Okay.Soyou'regoingtobe
1lookingforquestionsthatsuggestananswer,right,isthat 2whatwe'retalkingabout?Questionsthatsortoftellthechild 3wherethechildneedstogotopleasesomebody.
4 But,youknow,onethingthatstrikesmeonall 5thesethingswe'vetalkedabout,isitthechild'sfault?No. 6I'mnotsurewe'veevenusedthewordstodaysoI'llgoahead 7anduseit,isthechildlyingorhasthechildbeeninfluenced 8byanadult?Hasthechildbeeninfluencedbythe 9circumstances?Isitreallythechild'sfault?Whatdoyou 10think? 11 Yes,ma'am? 12
MS.BANEY:Ifthey'regettinginfluenced,no, 13it'snotthechild'sfault. 14
MR.MORRIS:It'sthefaultofthepeoplethat 15areinfluencingthechild? 16
MS.BANEY:That'stheonlyfaultitisifthe 17childissayingsomethingthathurtsomeone.AndI'mNo.5. 18
MR.MORRIS:Tellmeyournumber?41. 19
1
MR.JOHNSON:No.60,yes.Ithinkalsowhen
2you'retalkingaboutchildrenthere'sabigdifferencebetweena 3childwhoisfour,fiveorsixandonewhois16,17or 4whatever.AndwhereIthinktheyoungerchildrenmaybemore 5susceptibletoinfluence;olderchildren,sometimestheylie. 6
MR.MORRIS:Theyjust,bygolly,decidenotto 7tellthetruth. 8
MR.JOHNSON:Yeah.Inmybrother'scase,the 9daughterturned16,hadtohaveacar.Herefusedtobuyhera 10car.Soshecameupwiththestorythathenotonlywas 11molestinghernowbuthadbeenmolestingherforalongtime. 12Oncethelegalmechanismgotstartedandstartedtocrank,she 13realizedapparentlywhatwasgoingonandthensaid,youknow, 14mydad.
15
MR.MORRIS:Letmeaskyou,wetalkedaboutthe 16falseaccusationsandsomepeoplehavehadexperiencewiththem. 17Howmanyofyoubelongtosomeorganizationorworkwithsome 18organizationlikeboyscoutsorlittleleaguewhereyouhave 19trainingonhowtodealwithchildren,like,neverbealonewith 20achildoralsohave--yes,ma'am,tellmeyournumber? 21
MS.HATCHITT:11,I'mAnn.AtchurchI'vehad 22tohavetrainingtoteachSundayschoolclassorwhatever. 23
MR.MORRIS:Whatsortofthingsdidtheytell 24you? 25
MS.HATCHITT:Well,weactuallywatchedvideoof
1someonewhoisanadmittedmolesterwhotalkedabouthowthey
2gotchildreninvulnerablesituations,sowewouldlearnto 3recognizeperhaps.Andthenforustoknownottobeinaroom 4alonewiththechildrenorevenputalittlechildinyourlap 5inawaythatmightmakethemfeeluncomfortable.Thosekinds 6ofthingstobeaware. 7 MR.MORRIS:Okay. 8 AnyoneelsehaveasimilarexperienceasAnn 9that'shadsomesortoftrainingonhowtobearoundchildren 10likewithlittleleagueorsomethinglikethat? 11 Yes,sir,No.13,Mr.Gobert? 12 MR.GOBERT:I'vehadseveraltrainings,oneasa 13youthminister,alsoaboutthewholenotbeinginaroomby 14themselveswiththechild,nottohugthemacertaintypeof 15way,distance,andhugthemfromthesidenotfromthefrontor 16behind.AlsoIamalicensedfosterparentsoIgothrough 17trainingyearlyonthistypeofsituationwherehowyouhandle 18kidsandhowyoudon'ttouchthemorhugthemcertainways. 19 MR.MORRIS:Thankyou. 20 No.14? 21 MR.POKORNEY:Samesituation.RayPokorney,14. 22ThroughourCatholicchurchwehaveto--ifwe'reinanykind 23ofministry,wehavetobeawareofallofthesethings. 24 MR.MORRIS:Okay. 25 No.15,Ihaven'tspokenwithyouatall.Doyou
1haveany--haveyoueverhadanysortoftrainingwhereyou 2were-3
MR.THOMPSON:No,Ihaven't. 4
MR.MORRIS:Allright. 5 Inthosetrainingsthatyoureceivedonhowto 6holdachild,hownottoholdachild,nottobealone,whois 7thatdesignedtoprotect? 8
VENIREPERSON:Thechild. 9
VENIREPERSON:No,yourself. 10
MR.MORRIS:You,yeah.Noonehaseveraccused 11youofmolestingachild,Iassume,butforsomereasonthe 12organizationsthatyouworkforthoughtitwasnecessaryto 13teachyouhownottobeaccused,isthatbasicallywhat 14happened?Yeah. 15
Howdoyoudefendyourselfifyouareaccusedand 16theStatedoesn'thavetosaywhenitwas,doesn'thavetoprove 17whereitwas?Anybodygotanyideas? 18
MS.PATRIDGE:IwaswithAISDsomeyearsagoand 19wehadkidsthatwouldcometoschoolandtheywouldaskfor 20helpwiththeirbeltsandzippers,someoftheteacherswould 21sendnoteshomeandsaydon'tsendso-and-soinabelt.We 22don'tdobeltsbecauseyoucangetaccusedofcertainthingsso 23justdon'tdoit. 24
MR.MORRIS:You'reNo.44.Whatshewassaying 25wasinherworkwithAISDtheydidn'tdobelts,theydidn'tfix
1children'sbeltsbecausetheywereconcernedaboutfalse 2accusations. 3 Butifsomebodyisaccused,youheard 4Ms.Winkelersaywedon'thavetoprovewhenitwas,howdoyou 5defendyourself?Whatdoesitfeelliketosittherewhere 6Michaelisandbeaccusedofsomethinglikethisandyoudon't 7evengettoknowwhenithappened? 8 Yes,sir? 9
MR.MANNING:Youaskcrediblewitnessestocome 10forwardandvouchforyourcharacter,thewayyoutreat 11children,andthewayyouliveyourlife. 12 MR.MORRIS:Okay.Allright. 13 HowmuchtimedoIhave,YourHonor? 14
THECOURT:You'vegotstillover20minutes. 15Fifteenminutes,I'msorry. 16
1fiveyearsinthepenitentiarytolife,andthejurywhofinds
2someoneguiltygetstodeterminewhereinthatrange.
3 Thesecondchargeisindecencywithachildby 4contact,childisallegedtobeunder17.Ifthereisa 5convictiononthatcase,ajurycanconsidercommunityservice 6orprobationandcansentencesomeonefromtwoyearsto20years 7inthepenitentiary.
8 Bytheway,thewayitworksisifajuryis 9askedtoassesspunishmentonacasewherethereisa 10possibilityofprobation,theyactuallyassessapenitentiary
11sentence.Ifajuryassessesasentenceof10yearsorless, 12thejurycanthenrecommendprobationandthejudgewouldhave 13togiveprobationbutthejudgesetstheconditions. 14
1time? 2
MR.MORRIS:Yeah,Ikindoffumblethat.Is 3thereanyonewhocan'tconsidergivingprobationontheoffense 4ofindecencywithachildbycontact? 5
MR.EDWARDS:That'snotthefirstcharge? 6
MR.MORRIS:That'sthesecondcharge. 7
MS.MILCH:Iwouldsayyes.Ifsomeonewas 8convictedofthat,Idon'tthinkprobationisappropriate. 9
MR.MORRIS:Letmegowithsomesystemhereor 10I'llgetlost. 11 Yes,sir,No.47? 12
MR.COLLIER:Iagreewithher. 13
MR.MORRIS:Okay. 14 AndNo.67,doyouagree? 15 MS.YOUNG:Yes. 16 MR.MORRIS:No.10? 17 MR.ALDRICH:Yes,Iagree. 18 MR.MORRIS:No.9,doyouagree? 19 MS.WHITE:(Nodding) 20
MR.MORRIS:No.21,doyouagreeprobation-21youcan'tconceiveofasituationwhereyouwouldgiveprobation 22forthatconviction? 23
MS.CHENEY:Notonthatconviction. 24
MR.MORRIS:No.37,youfeelthesameway? 25 MR.RAINS:Yes.
1
MR.MORRIS:No.41.Okay.No.61,No.56, 2No.55andNo.46. 3
VENIREPERSON:Areyoutalkingaboutonly 4probationorthepossibilityofprobationatsomepoint? 5
MR.MORRIS:Well,again,theotherwayitworks 6isthejury--ifyouwantedsomeonetogetprobation,youwould 7havetorecommendinyourverdictonpunishmentthatthe 8person 9
VENIREPERSON:Thatthatisthepunishment? 10
MR.MORRIS:Thatthatisthepunishment.Okay. 11
VENIREPERSON:Sowhatchargeisthatfor? 12
MR.MORRIS:Itwouldbeforindecencywitha 13childbycontact,childbeingunder17.Engaginginsexual 14contactwiththechildunder17. 15
I'mgoingtocomebacktothequestionIstarted 16withandI'maboutthrough.Afterallyouhaveheard,afterall 17wehaveconsideredhere,isthereanybodythathasn'traised 18theirhandbeforeonthisquestionwhofeelslikeyou'rejust 19notinneutralonthistypeofcaseandthatyou'releaningone 20wayortheotherandmaybethisisn'tthejuryyoushouldserve 21onbecauseofthat?Raiseyourhandifyouhaven'traisedyour 22handbefore. 23
Iwanttothankyouverymuchforyourtimeand 24yourattentionandfortheconversationsthatwe'vehad.You've 25doneawonderfuljobofspeakingoutwhenIknowit'snot
1comfortablebutthisisreallyimportant.AndIaskyouwhenwe
2talkaboutwhetheryou'reinneutralornotatthebenchtodig 3deepinyourheartandtelluswhatyoufeelbecausethisis
4really,reallyimportant.Bothsideswantthatjurythat 5startedoutinneutral,thatcameintothiscourtroom,sathere 6andconsideredthethingswetalkedaboutandmadethedecision 7basedonwhattheyheardinthecourtroom,notonwhatthey
8broughtinthecourtroom.Andithasgottobethatwayorbad 9thingshappen.SoIwanttothankyou.We'regoingtoselecta 10jury.Iknowthe12ofyouaregoingtoworkhardtoreacha 11verdictbutIurgeyou,don'tdoviolencetoyourconscience. 12Thankyou. 13
I,EllieKlemens,OfficialCourtReporterinandfor 7the427thJudicialDistrictCourtofTravisCounty,Stateof 8Texas,doherebycertifythattheaboveandforegoingcontainsa 9trueandcorrecttranscriptionofallportionsofevidenceand 10otherproceedingsrequestedinwritingbycounselforthe 11partiestobeincludedinthisvolumeoftheReporter'sRecord, 12intheabove-styledand-numberedcause,allofwhichoccurred 13inopencourtorinchambersandwerereportedbyme. 14
IfurthercertifythatthisReporter'sRecordofthe 15proceedingstrulyandcorrectlyreflectstheexhibits,ifany, 16admittedbytherespectiveparties. 17
Voirdireisyourfirstchanceinatrialtobeanadvocate. Remember,yourepresentapersonwhodidn’tdoit.Actlikeit.
Jurorswillbemorehonestthaninvoirdire. Youwon’tdisruptyouradvocacy.
ElevateEducate-(Indoctrinate?) Eliminate
Howdoesthelawprotecttheaccusedand thejurorsfromwrongfulconviction
Burdenofproof Comparisonofburdens Don’tdoviolencetoyourconscience Averdictisapersonaldecision
Talktome. BiasandPrejudice Everybodyhasthem Thebadthingistonottellusaboutthem
;DoChildren(otherclassesofalleged victims)saythingsthataren’ttrueabout sexualstuff
Haveyoueverheardofsomethinglikethathappening?
Whatistheonethingyouaretoldnottodoconcerningchildrenifyouareateacher, coach,BoyScoutLeader,SundaySchoolteacher? Why?
Askandthenlisten.
Leadthediscussionbutletthejurorscomeupwiththereasons
Soonerorlater,you’llhearyourtheoryofthecase. Isitthechild’sfault?(Dramatriangle)
December 1 2, 2022 Magnolia Dallas Dallas, Texas
Gross & Esparza, P.L.L.C. 1524 North Alamo Street San Antonio, TX 78215 210.354.1919 phone 210.354.1920 fax laeofcmg@gmail.com email https://www.txmilitarylaw.com/ website
6808 Hill Meadow Dr :: Austin, Texas :: 512.478.2514 p :: 512.469.9107 f :: www.tcdla.com
 Texas Criminal Defense Lawyers Association
    Texas Criminal Defense Lawyers Association
          
              Michael C. Gross
Gross & Esparza, P.L.L.C. 1524 North Alamo Street San Antonio, Texas 78215 (210) 354-1919 (210) 354-1920 Fax lawofcmg@gmail.com
Defending Sex Crime Allegations: Adults and Children
Texas Criminal Defense Lawyers Association Dallas, Texas – December 1-2, 2022
GROSS & ESPARZA, P.L.L.C. 1524 North Alamo Street San Antonio, Texas 78215 lawofcmg@gmail.com www.txmilitarylaw.com (210) 354-1919 MICHAEL
C. GROSS CURRICULUM VITAEB.A., Trinity University, San Antonio, Texas, 1984 J.D., St. Mary’s University, San Antonio, Texas, 1987
Judge Advocate, U.S. Marine Corps, 1988-1992 Associate, Zimmermann & Lavine, P.C., Houston, Texas, 1992 - 1996 Law Office of Michael C. Gross, P.C., San Antonio, Texas, 1996 - 2012 Gross & Esparza, P.L.L.C., San Antonio, Texas, 2012 - Present Board Certified, Criminal Trial Advocacy, National Board of Trial Advocacy, 1997 Board Certified, Criminal Law, Texas Board of Legal Specialization, 1995 Board Certified, Criminal Appellate Law, Texas Board of Legal Specialization, 2011 President, Texas Criminal Defense Lawyers Association, 2021-2022 President, San Antonio Criminal Defense Lawyers Association, 2011-2012 Defender of the Year, San Antonio Criminal Defense Lawyers Association, 2008 Defender of the Year, San Antonio Criminal Defense Lawyers Association, 2009 Named in Best Lawyers in America, 2005 - 2022 Named in Best Lawyers as San Antonio Non-White-Collar Lawyer of the Year - 2015, 2017 Named in Texas Super Lawyers in Texas Monthly Magazine, 2004 - 2022
Named Top 50 Texas Super Lawyers in Central and West Texas Region, 2010 - 2012, 2014 Named in Best Lawyers in San Antonio by Scene in San Antonio Magazine, 2004 - 2022
Named Top 10 Criminal Defense Attorneys in San Antonio by Scene Magazine - 2013 AV rated by Martindale Hubble
Supreme Court of the United States, 1991
Supreme Court of the State of Texas, 1987
United States Court of Appeals for the Armed Forces, 1990
United States Court of Appeals for the Fifth Circuit, 1990
United States Court of Appeals for the Tenth Circuit, 1998
United States District Court for the Northern District of Texas, 1990
United States District Court for the Southern District of Texas, 1991
United States District Court for the Eastern District of Texas, 1991
United States District Court for the Western District of Texas, 1992
. . . . . . . . . . . . . . . . . . . . . . . . . . . . . . . . . . 1
A. 42A.054. Limitation on Judge-Ordered Community Supervision . . . . . . . . . . . . . 1
B. 42A.056. Limitation on Jury-Recommended Community Supervision 1
C. 42A.102. Eligibility for Deferred Adjudication Community Supervision . . . . . . . 1
D. 42A.111. Dismissal and Discharge. . . . . . . . . . . . . . . . . . . . . . . . . . . . . . . . . . . . . 1
E. 42A.305. Community Outreach 2
F. 42A.453. Child Safety Zone . . . . . . . . . . . . . . . . . . . . . . . . . . . . . . . . . . . . . . . . . . 2
G. 42A.701. Reduction or Termination of Community Supervision Period . . . . . . . . 2
H. 42A.757. Extension of Community Supervision for Certain Sex Offenders 3
II. Punishment . . . . . . . . . . . . . . . . . . . . . . . . . . . . . . . . . . . . . . . . . . . . . . . . . . . . . . . . . . . . . 3
A. Danger Areas in Sex Cases 3
1. Capital Felony. . . . . . . . . . . . . . . . . . . . . . . . . . . . . . . . . . . . . . . . . . . . . . . 3
2. Mandatory Life Without Parole . . . . . . . . . . . . . . . . . . . . . . . . . . . . . . . . . 3
3. Mandatory Life 4
B. Continuous Sexual Abuse. . . . . . . . . . . . . . . . . . . . . . . . . . . . . . . . . . . . . . . . . . . . 4
C. Super Aggravated Sexual Assault of a Child . . . . . . . . . . . . . . . . . . . . . . . . . . . . . 5
D. Punishment Evidence 5 E. Restitution. . . . . . . . . . . . . . . . . . . . . . . . . . . . . . . . . . . . . . . . . . . . . . . . . . . . . . . . 6
F. Sex Offender Registration . . . . . . . . . . . . . . . . . . . . . . . . . . . . . . . . . . . . . . . . . . . 6
III. Collateral Consequences 7
A. Parole . . . . . . . . . . . . . . . . . . . . . . . . . . . . . . . . . . . . . . . . . . . . . . . . . . . . . . . . . . . 7 B. Driver’s License . . . . . . . . . . . . . . . . . . . . . . . . . . . . . . . . . . . . . . . . . . . . . . . . . . . 7
C. Immigration – Deportation/Exclusion 8 D. Civil Commitment . . . . . . . . . . . . . . . . . . . . . . . . . . . . . . . . . . . . . . . . . . . . . . . . . 9
E. Possession of Weapons. . . . . . . . . . . . . . . . . . . . . . . . . . . . . . . . . . . . . . . . . . . . . . 9
F. No voting, serving on any jury, or holding public office 10
G. Licensures . . . . . . . . . . . . . . . . . . . . . . . . . . . . . . . . . . . . . . . . . . . . . . . . . . . . . . . 11
IV. What to expect after sentencing . . . . . . . . . . . . . . . . . . . . . . . . . . . . . . . . . . . . . . . . . . . . 13
A. Probation will tell your client he cannot live at home with his children 13
B. Prosecution will move for a lifetime protective order for the complainant . . . . . 14
A. 42A.054.
Judge cannot give probation if guilty of indecency with child Texas Penal Code (TPC) 21.11; trafficking/continuous trafficking persons TPC 20A.02/20A.03; agg sex asslt TPC 22.021; sex asslt TPC 22.011; sex perf by child TPC 43.25; compelling prostitution/agg promotion prostitution TPC 43 04/43.05; injury child/elderly/disabled if F1 & child V TPC 22.04(a)(1); TPC 30.02 burg hab w/intent commit fel under TPC 21.02 (cont sex abuse child)/21.11/22.011/22.021/25.02 (prohibited sexual conduct).
B. 42A.056. Limitation on J u r y R e c o m m e n d e d Community Supervision
Jury cannot give probation if guilty of TPC21.11/22.011/22.021 if V < 14y/o at time offense; agg kid TPC 20.04 & V < 14y/o at time offense & D intent violate/abuse V sexually; sexual performance of child TPC 43.25; agg promotion prostitution/compelling prostitution TPC 43.04/43.05; or trafficking/continuous trafficking of persons TPC 20A.02/20A.03.
42A.102(a) – Ct may put D on deferred for indecency with a child TPC 21.11, sexual assault TPC 22.011, aggravated sexual assault TPC 22.021, regardless of V’s age; or 42A.453(b) fel offense (agg kid w/intent violate/abuse V sexually TPC20.04(a)(4); trafficking TPC20A.02 if D: (A) trafficked V
w/intent/ knowledge that V would engage in TPC 43.25 sexual conduct; or (B) benefitted from participating in a venture that involved a trafficked V engaging in PC43.25 sexual conduct or PC21 08/21 11/22 011/22 021/25 02 or 30.02(d) w/intent commit listed fel or PC43.05(a)(2)/43.25/43.26); only if judge makes finding in open court that this would be in best interest of V.
42A.102(b)(1) Ct may not grant deferred for PC20A.02/20A.03 offenses.
42A.102(b)(2) Ct may not grant deferred for PC21.11/22.011/22.021/43.04/43.05 or 42A.453(b) fel other than PC20A.02/20A.03 or PC22.021 punishable under (f) or under PC12.42(c)(3)or(4) if the D has prior community supervision for such listed offenses.
42A.102(b)(3) Ct may not grant deferred for continuous sexual abuse of child TPC 21.02, or for agg sex asslt V < 6, or V < 14 if committed violently or victim drugged via TPC 22.021(f) or if prosecution pleads/proves prior conviction under TPC 22.021(f) or under similar laws another state via TPC 12.42(c)(3) or (4).
D. 42A.111. Dismissal
At end deferred period and if no adjudication of guilt, judge shall dismiss proceedings against D and discharge D.
May early terminate if in best interest of society and D unless offense committed after 8-31-99 required sex offender registration under TCCP Chapter 62.
Except for TPC 12.42(g), dismissal/discharge may not be considered conviction for the purposes of disqualifications/disabilities.
If dismissal/discharge, on conviction for
another offense, D’s previous deferred is admissible regarding punishment; also for certain licensing.
E. 4 2 A . 3 0 5 . C o m m u n i t y Outreach
This article applies only to D on CS for poss/manuf/delivery of Ch481 H&SC & not sex offender.
Art. 42A.305. COMMUNITY OUTREACH. (a) This article applies only to a defendant placed on community supervision for an offense involving the possession, manufacture, or delivery of a controlled substance under Chapter 481, Health and Safety Code.
(b) If a judge orders a defendant to whom this article applies to perform community service, the judge may authorize the defendant to perform not more than 30 hours of community outreach under this article instead of performing hours of community service.
(c) Community outreach under this article must consist of working with a secondary school at the direction of the judge to educate students on the dangers and legal consequences of possessing, manufacturing, or delivering a controlled substance.
(d) A secondary school is not required to allow a defendant to perform community outreach at that school.
(e) The judge may not authorize the defendant to perform hours of community outreach under this article instead of performing hours of community service if:
(1) the defendant is physically or mentally incapable of participating in community outreach; or
(2) the defendant is subject to registration as a sex offender under Chapter 62.
F. 42A.453. Child Safety Zone
42A.453(b) - This article applies to D on CS for PC20.04(a)(4) if intent violate/abuse V sexually; PC20A.02 if D: (A) trafficked V w/intent/ knowledge that V would engage in PC43.25 sexual conduct; or (B) benefitted from participating in a venture that involved a trafficked V engaging in PC43.25 sexual conduct or PC21.08/21.11/22.011/22.021/25.02 or 30.02(d) w/intent commit listed fel or PC43.05(a)(2)/43.25/43.26.
42A.453(c) - If D (not a student at primary/ secondary school) on CS via 42A.453(b) & PC22.011(c) child was V, ct must est 1000' child safety zone.
42A.453(c)(2) - D must attend psychological counseling sessions for sex offenders with an individual or organization that provides sex offender treatment or counseling as specified or approved by the judge or the defendant's supervision officer.
G. 42A.701. Reduction or Termination of Community Supervision Period
After completing 1/3 of CS or 2yrs, whichever is less, ct may reduce/terminate CS.
After completing ½ of CS or 2yrs, whichever is more, ct shall decide if reduce/terminate CS unless D hasn’t done certain conditions.
Once conditions CS met & CS expired, ct shall amend/modify sentence, if necessary, to conform to the CS period; and discharge D.
If ct discharges D under this article, ct may set
aside verdict/permit D to withdraw D’s plea; and shall dismiss the accusation/complaint/ information/indictment against D; D who receives a discharge and dismissal under this subsection is released from all penalties and disabilities resulting from the offense of which D has been conv or pleaded guilty, except that: proof of the conviction/guilty plea shall be made known to ct if subsequent offense; and for certain licensing.
This article does not apply to D conv under TPC49.04-49.08, Ch62 sex offender; or fel described by 42A.054.
H. 42A.757. Extension of Community Supervision for Certain Sex Offenders
If D on deferred after conv for PC21.11/22.011/22.021, at any time during CS, ct may extend the CS period.
At a 42A.751(d) hrg, ct may extend CS for not > 10yrs if D hasn’t shown commitment to avoid future criminal behavior & release of D from CS would endanger public.
Ct may extend CS period under this article only once.
Ct may extend CS period for D via 42A.752(a)(2) and this article.
The 42A.753(a) bar for CS period in fel exceeding 10yrs doesn’t apply to D whose CS is increased via this article or 42A.752(a)(2).
TPC 12.42(c)(3) – Capital felony if on trial for aggravated sexual assault of a child < 6, or < 14 if committed violently or victim drugged TPC 22.021(f), if prosecution pleads/proves prior conviction under TPC 22.021(f) or under similar laws another state.
The Supreme Court of the United States has held it unconstitutional to execute a person for the rape of a child. Kennedy v. Louisiana, 554 U.S. 407, 128 S.Ct. 2641, 171 L.Ed.wd 525 (2008).
“It is well established that under Texas law only convictions that are ‘final’ can be used for enhancement purposes. ‘[I]t is equally well established that a conviction is not final for enhancement purposes where the imposition of sentence has been suspended and probation granted.’ ‘A successfully served probation is not available for enhancement purposes.’ The imposition of a sentence is required to establish the finality of a conviction. However, a probated sentence can turn into a final conviction if probation is revoked. It is the State’s burden to prove finality for purposes of enhancement under Art. 12.42(d).” Ex parte Pue, 552 S.W 3d 226 (Tex. Crim App. 2018); see also Ex parte Langley, 833 S.w.2d 141 (Tex. Crim. App. 1992).
TPC 12.42(c)(4) – Life without parole if a defendant 18 or older on trial for continuous trafficking of persons TPC 20A.03, or a sexually violent offense (TCCP 62.001(6), and affirmative finding under TCCP 42.015(b) or 42A.105(a) for offense other than continuous sexual abuse of child TPC 21.02 or aggravated sexual assault TCP 22.021) if prosecution pleads/proves prior conviction for: (A) an offense under Section 20A.03 or of a sexually
violent offense; or (B) an offense that was committed under the laws of another state and that contains elements that are substantially similar to 20A.03 or of a sexually violent offense.
“It is well established that under Texas law only convictions that are ‘final’ can be used for enhancement purposes. ‘[I]t is equally well established that a conviction is not final for enhancement purposes where the imposition of sentence has been suspended and probation granted.’ ‘A successfully served probation is not available for enhancement purposes.’ The imposition of a sentence is required to establish the finality of a conviction. However, a probated sentence can turn into a final conviction if probation is revoked. It is the State’s burden to prove finality for purposes of enhancement under Art. 12.42(d).” Ex parte Pue, 552 S.W.3d 226 (Tex. Crim. App. 2018); see also Ex parte Langley, 833 S.w.2d 141 (Tex. Crim. App. 1992).
TPC 12.42(c)(2) requires an automatic life sentence if a defendant is convicted for:
I. Child sex trafficking TPC 20A.02(a)(7) or (8), indecency with a child sexual contact TPC 21.11(a)(1), sexual assault TPC 22.011, or aggravated sexual assault TPC 22.021, or II. Aggravated kidnapping TPC 20.04(a)(4) if with intent to violate/abuse victim sexually, or III. Burglary habitation TPC 30.02(d) if with intent to commit felony listed in (I) or (II) above or indecency with a child TPC 21.11; and previous conviction for:
I. Sexual performance by child TPC 43.25, possession/promotion child porn TPC 43.26, obscenity with patently offensive material TPC
43.23(h), or
II. Child sex trafficking TPC 20A.02(a)(7)or(8), continuous sexual abuse child TPC 21.02, indecency with child TPC 21.11, sexual assault TPC 22.011, aggravated sexual assault TPC 22.021, prohibited sexual conduct TPC 25.02, or
III. Aggravated kidnapping with intent violate/ abuse victim sexually TPC 20.04(a)(4), or IV. Burglary habitation TPC 30.02(d) with intent commit offense in (II) or (III) above, or V. Outside Texas offense containing similar offense in (I)-(IV) above.
“It is well established that under Texas law only convictions that are ‘final’ can be used for enhancement purposes. ‘[I]t is equally well established that a conviction is not final for enhancement purposes where the imposition of sentence has been suspended and probation granted.’ ‘A successfully served probation is not available for enhancement purposes.’ The imposition of a sentence is required to establish the finality of a conviction. However, a probated sentence can turn into a final conviction if probation is revoked. It is the State’s burden to prove finality for purposes of enhancement under Art. 12.42(d).” Ex parte Pue, 552 S.W.3d 226 (Tex. Crim. App. 2018); see also Ex parte Langley, 833 S.w.2d 141 (Tex. Crim. App. 1992).
The range of punishment for this offense TPC 21.02 is 25 years to life with no possibility of parole and no fine. The repetitive nature of the crime and considerations for the victim weigh in favor of punishment that does not allow for parole. Glover v. State, 406 S.W.3d 343 (Tex. App. – Amarillo 2013, pet. ref’d.). If a defendant has been previously convicted of Continuous Abuse of a Child, the second conviction falls under the automatic life
provision Texas Penal Code 12.42(c)(2)(B)(ii). Being that the minimum range of punishment is 25 years, deferred adjudication is not an option.
“Super” Aggravated Sexual Assault of a Child was codified in the existing Aggravated Sexual Assault statute. It created a new punishment scheme under § 22.021(f) in cases where the victim is under the age of six at the time of the offense or if the victim was younger than 14 and there was an additional aggravating factor as described in § 22.021(a)(2)(A). These aggravating factors include: causing serious bodily injury or attempt to cause the death of the victim; by words or acts, or words or acts in the presence of the child, places the victim in fear that any person will become the victim of sex trafficking or that death, serious bodily injury, or kidnapping will be imminently inflicted on any person; uses or exhibits a deadly weapon; acts in concert with another; or with intent to facilitate offense, administers any substance capable of impairing the victim’s ability to appraise the nature of the act or resist the act. This is the same range of punishment as Continuous Sexual Abuse of a Child, 25 years to life with no parole, also with no fine and with no deferred adjudication.
An indictment may allege the child under six as part of the count or allege it as a special issue of under six. If the under six is charged as a special issue, it can be submitted to the jury during either phase of trial at the judge’s discretion. Keep in mind if punishment is to the judge, the issue will need to be submitted to the jury because it is a fact that increases the sentence so it is an “element” of a crime and must be submitted to the jury. Alleyne v United States, 133 S.Ct. 2151 (2013). Although not required with continuous sexual abuse, the
State will have to elect under this statute, and any other sexual abuse indictment. If the defense requests, election is required when the State has alleged one offense in the indictment, but proved up multiple incidents. Failure to elect is constitutional error and implicates double jeopardy. Ex Parte Goodbread, 967 S.W.2d 859 (Tex. Crim App. 1988); O’Neal v. State, 746 S.W.2d 769 (Tex. Crim. App. 1988).
You need an investigator, mitigator, and psychologist at least.
Article 37.07(3)(a)(1) of the Texas Code of Criminal Procedure provides that whether punishment be assessed by the judge or jury, evidence may be offered by the state and the defendant as to any matter the court deems relevant to sentencing, including but not limited to the prior criminal record of the defendant, his general reputation, his character, an opinion regarding his character, the circumstances of the offense for which he is being tried, and any extraneous bad acts that the state can prove beyond a reasonable doubt.
A court may also consider as a factor in mitigating punishment the conduct of a defendant while participating in a program under Chapter 17 as a condition of release on bail. Nearly anything relevant to sentencing will be admitted during punishment.
Suitability for probation – Evidence which tends to show that a defendant is a person who is, or is not, suitable for probation has been deemed a matter “relevant to sentencing.” A convicted person could call a probation officer who had interviewed the person as an expert to testify that he or she would be a suitable candidate for probation. See Ellison v. State, 201 S.W.3d 714, 717 (Tex. Crim. App. 2006).
Psychological Testing – Evidence in the form of testimony from a psychologist that through test, it is his opinion that the defendant is not likely to reoffend can be admitted to mitigate punishment. And testimony that the defendant has a profile contrary to that of a recidivist can be admitted to mitigate punishment. See Peters v. State, 31 S.W.3d 704, 722 (Tex. App. Houston [1st Dist.] 2000).
Voluntary Intoxication. Texas Penal Code § 8.04 provides that evidence of temporary insanity caused by intoxication may be introduced by the actor in mitigation of the penalty attached to the offense for which he is being tried.
Agg kidnap – Shall pay restitution in an amount equal to the cost of necessary rehabilitation, including medical, psychiatric, and psychological care and treatment, for the victim of the offense if the victim is younger than 17 years of age. Tex. Code of Crim. Proc. § 42.0371.
Art. 42.0371. MANDATORY RESTITUTION FOR KIDNAPPED OR ABDUCTED CHILDREN. (a) The court shall order a defendant convicted of an offense under Chapter 20, Penal Code, or Section 25.03, 25.031, or 25.04, Penal Code, to pay restitution in an amount equal to the cost of necessary rehabilitation, including medical, psychiatric, and psychological care and treatment, for the victim of the offense if the victim is younger than 17 years of age.
(b) The court shall, after considering the financial circumstances of the defendant, specify in a restitution order issued under Subsection (a) the manner in which the defendant must pay the restitution.
(c) A restitution order issued under Subsection (a) may be enforced by the state or a victim named in the order to receive the restitution in the same manner as a judgment in a civil action.
(d) The court may hold a hearing, make findings of fact, and amend a restitution order issued under Subsection (a) if the defendant fails to pay the victim named in the order in the manner specified by the court.
Sex offender registration can be one of the most far reaching consequences for sexual assault charges. Chapter 62 of the Code of Criminal Procedure governs sex offender registration. Specifically, Article 62.001 listed all the offenses that are considered reportable convictions and require registration. The length of time for registration is determined by TCCP Article 62.101.
Lifetime registration required: Agg Kidnap w/Sexual Intent TPC 20.04(a)(4) Aggravated Sexual Assault TPC 22.021 Burglary F1 w/Sexual Intent TPC 30.02(d) Compel Prostitution V < 18 TPC 43.05(a)(2) Continuous Sexual Abuse TPC 21.02 Indecency w/Child- Contact TPC 21.11(a)(1) Indecen Child-Exposure & priorTPC 21 11(a)(2 Trafficking persons TPC 20A.02(a)
Obscenity patently offensive docs TPC 43.23(h)
Poss/Promotion Child Porn TPC 43.26
Prohibited Sexual Conduct TPC 25.02 Sexual Assault TPC 22.011 Sexual Performance by a Child TPC 43.25
10-year registration required: Bestiality TPC 21.09 Compelling Prostitution TPC 43.05(a)(1) Indecency Child- Exposure TPC 21.11(a)(2) Indecent Exposure- 2nd violation (unless
results in DFAJ) TPC 21.08
Online Solicitation of a Minor TPC 33.021 Prostitution (2d degree only) TPC 43.02(c-1)(3) Kid/Agg Kid/Restrain V < 17 TPC20.02/03/04
In the usual sex case, the inmate must serve at least one-half of his or her actual sentence before he or she is eligible for parole. Inmate must serve a minimum of two up to a maximum of 30 calendar years before he or she is eligible for parole. Good conduct time not considered. Tex. Gov’t Code § 508.145(d)(1). Inmate not eligible for intensive supervision parole. Tex. Gov’t Code § 499.027(b)(2)(E).
Cont Sex Abuse Child TPC 21.02 –
The inmate serving a sentence for an offense under Section 21.02, Penal Code is not eligible for release on parole. Tex. Gov’t Code § 508.145(a). Inmate not eligible for intensive supervision parole. Tex. Gov’t Code § 499.027(b)(2)(Y).
Super Agg Sex Asslt Child TPC 22.021(f) –
The inmate serving a sentence for an offense under Section 22.021(f), Penal Code is not eligible for release on parole. Tex. Gov’t Code § 508.145(a)&(d)(2). Inmate not eligible for intensive supervision parole. Tex. Gov’t Code § 499.027(b)(2)(I).
TPC 12.42(c)(2) offenses –
An inmate serving a sentence under Section 12.42(c)(2), Penal Code, is not eligible for release on parole until the actual calendar time the inmate has served, without consideration of good conduct time, equals 35 calendar years.
A defendant who is required to register as a sex
offender must apply to DPS for an original or renewal driver’s license or personal identification certificate. This new license or certificate must contain an indication that the defendant is subject to the sex offender registration requirements. Tex. Code Crim. Proc. § 42.016. A driver’s license is automatically revoked if the holder is subject to the registration requirements of Chapter 62 of the Tex. Code Crim. Proc. and fails to apply to the department for renewal of the license as required by Tex. Code Crim. Proc. § 62.060. Tex. Transp. Code § 521.348.
Art. 42.016. SPECIAL DRIVER'S LICENSE
FOR CERTAIN SEX OFFENDERS. If a person is convicted of, receives a grant of deferred adjudication for, or is adjudicated as having engaged in delinquent conduct based on a violation of an offense for which a conviction or adjudication requires registration as a sex offender under Chapter 62, the court shall:
(1) issue an order requiring the Texas Department of Public Safety to include in any driver's license record or personal identification certificate record maintained by the department for the person an indication that the person is subject to the registration requirements of Chapter 62;
(2) require the person to apply to the Texas Department of Public Safety in person for an original or renewal driver's license or personal identification certificate not later than the 30th day after the date the person is released or the date the department sends written notice to the person of the requirements of Article 62.060, as applicable, and to annually renew the license or certificate;
(3) notify the person of the consequence of the conviction or order of deferred adjudication as
it relates to the order issued under this article; and
(4) send to the Texas Department of Public Safety a copy of the record of conviction, a copy of the order granting deferred adjudication, or a copy of the juvenile adjudication, as applicable, and a copy of the order issued under this article.
aggravated felony crime of violence and sentence of one year or longer is imposed. 8 USCS § 1227(a)(2)(A)(iii); 8 USCS § 1101(a)(43)(F); 18 USCS § 16. See Alfarache v. Cravener, 203 F.3d 381 (5th Cir. Tex. 2000) and United States v. Charles, 275 F.3d 468 (5th Cir. Tex. 2001).
Art. 62.060.
RELATING TO DRIVER'S LICENSE OR PERSONAL IDENTIFICATION CERTIFICATE. (a) A person subject to registration under this chapter shall apply to the department in person for the issuance of, as applicable, an original or renewal driver's license under Section 521.272, Transportation Code, an original or renewal personal identification certificate under Section 521.103, Transportation Code, or an original or renewal commercial driver's license or commercial learner's permit under Section 522 033, Transportation Code, not later than the 30th day after the date:
(1) the person is released from a penal institution or is released by a court on community supervision or juvenile probation; or
(2) the department sends written notice to the person of the requirements of this article.
(b) The person shall annually renew in person each driver's license or personal identification certificate issued by the department to the person, including each renewal, duplicate, or corrected license or certificate, until the person's duty to register under this chapter expires.
Deportable offense if convicted of an
Deportable offense if convicted of a crime against a child. 8 USCS § 1227(a)(2)(E). Deportable offense if convicted of a crime of moral turpitude within 5 years of admission and sentence of one year or longer may be imposed. 8 USCS § 1227(a)(2)(A)(i). See Hunter v. Underwood, 471 U.S. 222, 226 (1985). Deportable if convicted of two or more crimes involving moral turpitude, not arising out of a single scheme of criminal misconduct, regardless of the date of either offense, the length of sentences, or date of last admission. 8 USCS § 1227(a)(2)(A)(ii).
Exclusion applies if convicted of two or more crimes, regardless of whether either offense is one of moral turpitude, and regardless of the dates of conviction, if the aggregate sentence is 5 years or more. 8 USCS § 1182(a)(2)(B). Exclusion applies if convicted of crime involving moral turpitude and the maximum penalty exceeds one year of imprisonment and sentence exceeds 6 months. 8 USCS § 1182(a)(2)(A) (i)(I).
Aggravated Kidnapping may be considered an aggravated felony and is typically considered a crime of moral turpitude. Torres-Varela, 23 I&N Dec. 78 (BIA 2001).
Texas Legislature has implemented a civil commitment process to provide intensive
supervision and treatment following release from prison. Texas Health & Safety Code Ch. 841. The Texas Civil Commitment Office (TCCO), is responsible for administering the civil commitment program to rehabilitate sex offenders and protect public safety.
In 2005, the Texas Supreme Court upheld the constitutionality of Texas’ civil commitment program. In Re Commitment of Michael Fisher, 164 S.W.3d 637 (Tex. 2005). The Court held the Sexually Violent Predator (SVP) Act was civil in nature, was not punitive, and was constitutional.
Section 841.001 of the Texas Health and Safety Code details the legislative findings of the Texas civil commitment program. A SVP is a repeat sexually violent offender that suffers from a behavioral abnormality that makes the person likely to engage in a predatory act of sexual violence. Tex. Health & Safety Code § 841.003(a). A person is considered a repeat sexually violent offender if the person is: (1) convicted of more than one sexually violent offense and sentenced for at least one of the offenses; or (2) convicted of a sexually violent offense regardless of whether a sentence was imposed, or entered a plea of guilty or no contest to a sexually violent offense for a grant of deferred adjudication, is adjudged not guilty by reason of insanity of a sexually violent offense, or is adjudicated by a juvenile court has having engaged in delinquent conduct constituting a sexually violent offense and after that date the person is convicted, receives deferred adjudication, is adjudged not guilty by reason of insanity, or is adjudicated as having engaged in delinquent conduct the person commits a sexually violent offense for which the person is convicted and a sentence imposed or is adjudged not guilty by reason of insanity. Tex. Health & Safety Code § 841.003(b).
Chapter 841 defines the attorney representing the state to be the district attorney, criminal district attorney, or county attorney with felony criminal jurisdiction. Tex. Health & Safety Code § 841.002(1). A referral to the attorney representing the state following a diagnosis of a behavioral abnormality will go to the district or county attorney in the county of the potential SVP’s last county of conviction for a sexually violent offense. Tex. Health & Safety Code § 841.023. If the local district or county attorney chooses to move forward with commitment proceedings and files a petition, it must be done in the district court which was the last court of conviction for a sexually violent offense. Tex. Health & Safety Code § 841.041.
If convicted of a felony, a person is disqualified from obtaining a license to carry a handgun. Tex. Gov’t Code § 411.172(3). May not ship, transport, or receive a firearm or ammunition, or is otherwise in violation of federal law (maximum sentence of 10 years in prison and $250,000 fine). 18 USC § 922(g) and (n).
Sec. 411.172. ELIGIBILITY.
(a) A person is eligible for a license to carry a handgun if the person:
(1) is a legal resident of this state for the six-month period preceding the date of application under this subchapter or is otherwise eligible for a license under Section 411.173(a);
(2) is at least 21 years of age;
(3) has not been convicted of a felony . . .
F. No voting, serving on any jury, or holding public office
May not vote in a public election. Tex. Elec. Code § 11.002(4). See also Tex. Const. art. XVI, § 2. May not serve on a petit jury. Tex. Code Crim. Proc. § 35.16. May not serve on a grand jury. Tex. Code Crim Proc. § 19.08. May not run for, or be appointed to, a public elective office in the State of Texas. The defendant is disqualified for life unless he receives a pardon or is ‘’otherwise released’’ from the disqualification. Tex. Elec. Code § 141.001(4).
Sec. 11.002. QUALIFIED VOTER. (a) In this code, "qualified voter" means a person who:
(1) is 18 years of age or older; (2) is a United States citizen;
(3) has not been determined by a final judgment of a court exercising probate jurisdiction to be:
(A) totally mentally incapacitated; or
(B) partially mentally incapacitated without the right to vote;
(4) has not been finally convicted of a felony or, if so convicted, has:
(A) fully discharged the person's sentence, including any term of incarceration, parole, or supervision, or completed a period of probation ordered by any court; or
(B) been pardoned or otherwise released from the resulting disability to vote;
(5) is a resident of this state; and (6) is a registered voter.
(b) For purposes of Subsection (a)(4), a person
is not considered to have been finally convicted of an offense for which the criminal proceedings are deferred without an adjudication of guilt.
S e c . 1 4 1 . 0 0 1 . E L I G I B I L I T Y REQUIREMENTS FOR PUBLIC OFFICE. (a) To be eligible to be a candidate for, or elected or appointed to, a public elective office in this state, a person must:
(1) be a United States citizen;
(2) be 18 years of age or older on the first day of the term to be filled at the election or on the date of appointment, as applicable;
(3) have not been determined by a final judgment of a court exercising probate jurisdiction to be:
(A) totally mentally incapacitated; or
(B) partially mentally incapacitated without the right to vote;
(4) have not been finally convicted of a felony from which the person has not been pardoned or otherwise released from the resulting disabilities;
(5) have resided continuously in the state for 12 months and in the territory from which the office is elected for six months immediately preceding the following date:
(A) for a candidate whose name is to appear on a general primary election ballot, the date of the regular filing deadline for a candidate's application for a place on the ballot; (B) for an independent candidate, the date of the regular filing deadline for a candidate's application for a place on the ballot;
(C) for a write-in candidate, the date of the election at which the candidate's name is written in;
(D) for a party nominee who is nominated by any method other than by primary election, the date the nomination is made; and
(E) for an appointee to an office, the date the appointment is made;
(6) on the date described by Subdivision (5), be registered to vote in the territory from which the office is elected; and
(7) satisfy any other eligibility requirements prescribed by law for the office.
(b) A statute outside this code supersedes Subsection (a) to the extent of any conflict.
(c) Subsection (a) does not apply to an office for which the federal or state constitution or a statute outside this code prescribes exclusive eligibility requirements.
(d) Subsection (a)(6) does not apply to a member of the governing body of a district created under Section 52(b)(1) or (2), Article III, or Section 59, Article XVI, Texas Constitution.
Art. 35.16.
FOR CAUSE. (a) A challenge for cause is an objection made to a particular juror, alleging some fact which renders the juror incapable or unfit to serve on the jury. A challenge for cause may be made by either the state or the defense for any one of the following reasons:
1. That the juror is not a qualified voter in the state and county under the Constitution and laws of the state; provided, however, the failure to register to vote shall not be a disqualification;
2. That the juror has been convicted of misdemeanor theft or a felony . . .
Art. 19.08. QUALIFICATIONS. A person may be selected or serve as a grand juror only if the person:
(1) is at least 18 years of age;
(2) is a citizen of the United States;
(3) is a resident of this state, and of the county in which the person is to serve;
(4) is qualified under the Constitution and laws to vote in the county in which the grand jury is sitting, regardless of whether the person is registered to vote;
(5) is of sound mind and good moral character; (6) is able to read and write;
(7) has not been convicted of misdemeanor theft or a felony . . .
Licensing authority may suspend or revoke a license, disqualify a person from receiving a license, or deny to a person the opportunity to take a licensing examination if convicted of:
1. An offense that directly relates to the duties and responsibilities of the licensed occupation. See Tex. Occ. Code §§ 53.022 and 53.023 for factors in determining whether a criminal conviction directly relates to an occupation;
2. An offense that does not directly relate to the duties and responsibilities of the licensed occupation but was committed less than 5 years before the date the person applies for the license;
3. An offense of Murder, Capital Murder, Indecency with a Child, Aggravated Kidnapping, Aggravated Sexual Assault, Aggravated Robbery, Sexual Assault, Injury to a child, elderly individual, or disabled individual, Sexual Performance by a Child, etc.; or
4. A sexually violent offense, as defined by Tex. Code of Crim. Proc. § 62.001 (Continuous sexual abuse of young child or children; Indecency with a child; Sexual assault; Aggravated sexual assault; Sexual performance by a child; Aggravated kidnapping, if the defendant committed the offense with intent to violate or abuse the victim sexually; Burglary, if the offense is punishable under Subsection (d) of that section and the defendant committed the offense with intent to commit a felony listed in Paragraph (A) or (C) of Subdivision (5) of 62.001; an offense under laws of another state, federal law, foreign country, or the Uniform Code of Military Justice if the offense contains elements substantially similar to elements of an offense listed above).
A license holder’s license shall be revoked on the license holder’s imprisonment following a felony conviction, felony community supervision revocation, revocation of parole, or revocation of mandatory supervision. Tex. Occ. Code § 53.021(b).
Sec. 53.021 AUTHORITY TO REVOKE, SUSPEND, OR DENY LICENSE. (a) A licensing authority may suspend or revoke a license, disqualify a person from receiving a license, or deny to a person the opportunity to take a licensing examination on the grounds that the person has been convicted of:
(1) an offense that directly relates to the duties and responsibilities of the licensed occupation;
(2) an offense that does not directly relate to
the duties and responsibilities of the licensed occupation and that was committed less than five years before the date the person applies for the license;
(3) an offense listed in Article 42A.054, Code of Criminal Procedure; or
(4) a sexually violent offense, as defined by Article 62.001, Code of Criminal Procedure.
(a-1) Subsection (a) does not apply to a person who has been convicted only of an offense punishable as a Class C misdemeanor unless:
(1) the person is an applicant for or the holder of a license that authorizes the person to possess a firearm; and
(2) the offense for which the person was convicted is a misdemeanor crime of domestic violence as that term is defined by 18 U.S.C. Section 921.
(b) A license holder's license shall be revoked on the license holder's imprisonment following a felony conviction, felony community supervision revocation, revocation of parole, or revocation of mandatory supervision . . .
(d) A licensing authority may consider a person to have been convicted of an offense for purposes of this section regardless of whether the proceedings were dismissed and the person was discharged as described by Subsection (c) if:
(1) the person was charged with:
(A) any offense described by Article 62.001(5), Code of Criminal Procedure . . .
Sec. 53.022. FACTORS IN DETERMINING WHETHER CONVICTION RELATES TO OCCUPATION. In determining whether a
criminal conviction directly relates to an occupation, the licensing authority shall consider:
(1) the nature and seriousness of the crime;
(2) the relationship of the crime to the purposes for requiring a license to engage in the occupation;
(3) the extent to which a license might offer an opportunity to engage in further criminal activity of the same type as that in which the person previously had been involved; and
(4) the relationship of the crime to the ability, capacity, or fitness required to perform the duties and discharge the responsibilities of the licensed occupation.
Sec. 53.023. ADDITIONAL FACTORS FOR LICENSING AUTHORITY TO CONSIDER.
(a) In determining the fitness to perform the duties and discharge the responsibilities of the licensed occupation of a person who has been convicted of a crime, the licensing authority shall consider, in addition to the factors listed in Section 53.022:
(1) the extent and nature of the person's past criminal activity;
(2) the age of the person when the crime was committed;
(3) the amount of time that has elapsed since the person's last criminal activity;
(4) the conduct and work activity of the person before and after the criminal activity;
(5) evidence of the person's rehabilitation or rehabilitative effort while incarcerated or after release; and
(6) other evidence of the person's fitness, including letters of recommendation from:
(A) prosecutors and law enforcement and correctional officers who prosecuted, arrested, or had custodial responsibility for the person;
(B) the sheriff or chief of police in the community where the person resides; and
(C) any other person in contact with the convicted person.
(b) The applicant has the responsibility, to the extent possible, to obtain and provide to the licensing authority the recommendations of the prosecution, law enforcement, and correctional authorities as required by Subsection (a)(6).
(c) In addition to fulfilling the requirements of Subsection (b), the applicant shall furnish proof in the form required by the licensing authority that the applicant has:
(1) maintained a record of steady employment; (2) supported the applicant's dependents; (3) maintained a record of good conduct; and
(4) paid all outstanding court costs, supervision fees, fines, and restitution ordered in any criminal case in which the applicant has been convicted.
A. Probation will tell your client he cannot live at home with his children
With the child safety zone and other conditions of probation, the probation officer will tell your client that the conditions of probation prohibit your client from residing at
his home with his minor children. To protect against this in an appropriate case (where the complainant is not one of your client’s children), have the trial judge at the sentencing hearing clarify the probation conditions to allow your client to reside at home with his children. Your client’s spouse and children will need to tell the judge that they want your client home. Your client’s spouse may also need to agree to take a chaperone class or other such class to assure the judge that your client’s children will be safe at home with your client.
After sentencing, your client will receive notice that the prosecution is seeking a lifetime protective order, pursuant to Article 7B.007 of the Texas Code of Criminal Procedure, for the complainant against your client pursuant to Article 7B.001 of the Texas Code of Criminal Procedure if the complainant was a victim of an offense under Sections 20A.01, 20A.03, 21.02, 21.11, 22.011, 22.021, 42.072, or 43.05. The manner in which the statutes are written provides no defense to this lifetime protective order.
December 1 2, 2022 Magnolia Dallas Dallas, Texas
Law Offices of Jesko & Steadman 612 Earl Garrett Kerrville, TX 78028 830.257.5005 phone 830.896.1563 fax Csteadman612@hotmail.com email
6808 Hill Meadow Dr :: Austin, Texas :: 512.478.2514 p :: 512.469.9107 f :: www.tcdla.com
 Texas Criminal Defense Lawyers Association
    Texas Criminal Defense Lawyers Association
           
    Whendefendingasexualassaultcaseoranytypeofsexuallyrelatedoffense,Iamsure wehaveallexperiencedtheoverwhelmingfeelingthatwearefightinganuphillbattleina systemthatispremiseduponthepresumptionofinnocence. Inpreparingyourclient’sdefense againstachargeofsexualassault,youwillatsomepointhavearealizationthatpublicopinion suggeststhat yourclientisguiltyuntilproveninnocent. Thisisoftenbecauseofthenatureand circumstancesinvolvedinasexualassaultcase,andthepublic’sperceptionregardingthe allegationitself.
SexualAssaultisachargewhichcannotonlybeindictedonthewordofjustoneindividual, but a conviction, depending upon the circumstances, can be substantiated upon the statement of just one individual. The questions that surround a sexual assault charge, (i.e.: Why would that person lie? How could a child possiblymake something like that up? What is the child’s motive to lie?) often creates this presumption of guilt, will form the basis of your investigative and defensivestrategy.
I am sure we all have a set of established procedures and tools that you use every day in your officeto gatherand process information. These procedures and tools atour disposal enable us to properly prepare and investigate our cases. Each type of criminal case differs in what type of information we must obtain and investigate. Each type of criminal case differs somewhat in howwepreparefortrial.
Specifictoacriminalallegationinvolvingsexualassault(involvingachildoradultalleged victim), the types of records, information, and evidence we investigate and collect differs from most other types of criminal cases. Moreover, the types of pre-trial motions which are filed to facilitate your investigation oftheunderlyingcase facts will differ somewhat from othertypesof criminalcases.
While investigating a sexual assault allegation, you will generally find yourself filing additional pre-trial motions as your investigation expands, whether it pertains to a specific piece of evidence you are asking the State to produce or challenging the admissibility of a State’s expert’s testimony at trial. The purpose of this paper is to provide a reference for some of the investigative techniques, resources and pre-trial motions, I have used in the past to represent someoneaccusedofSexualAssault
As attorneys and zealous advocates, we are required to properly investigate and prepare our client’s defense, and to ensure that this effort and manner of preparation continues through trial, if necessary. Sexual assault cases can be particularly difficult because of the complexityof the subject matter, and thehorrendous facts that are generallyinvolved. However, asdifficult as itistodefendthesetypesofcases,wecannot“mailitin”,sotospeak. Atalltimesyouneedtobe diligent and thorough in your efforts of investigating the facts of your client’s case, as well as preparingsamefortrial.
[Section4-4.1(a)]
Defense counsel should explore all avenues leading to facts relevant to the merits of the caseandthepenaltyintheeventofconviction. Theinvestigationshouldincludeeffortstosecure information in the possession of the prosecution and law enforcement authorities. The duty to investigateexistsregardlessoftheaccused’sadmissionsorstatementstodefensecounseloffacts constitutingguiltortheaccused’stateddesiretopleadguilty.
Note: [In other words, we must investigate the case facts in spite of our client’s best efforts to handcuffourabilitytoeffectivelydefendtheircase]
State Bar of Texas Performance Guidelines for Non-Capital Criminal Defense Representation [Guideline4.1: Investigation–Generally]
You are required to complete an independent review of the case as promptly as possible. Thisisagoodreasonforgettinganinvestigatorinvolvedassoonaspossible.
Verifythatthecharge(s)arelegallyandfactuallycorrect.
Verify and investigate both areas of the client’s case, specifically being those facts pertainingtoguilt/innocenceandpunishment.
Ex Parte Niswanger, 335 S.W.3d 611 (Tex. Crim. App. 2011) [Citing Strickand v. Washington]
Counsel’s function is to make the adversarial testing process work in the particular case. Accordingly,competentadvicerequiresthananattorneyconductanindependentlegalandfactual investigationsufficienttoenablehimtohaveafirmcommandofthecaseandrelationshipbetween thefactsandeachelementoftheoffense.
The Texas Court of Criminal Appeals has held that a defense counsel’s failure to investigate the basis of his client’s mitigation defense can amount to ineffective assistance of counsel. ExParteGonzales,204S.W.3d391(Tex.Crim.App. 2006).
TheUnitedStatesSupremeCourthadpreviouslyadoptedthisstandard,asespousedinEx ParteGonzales,innon-capitalcases. See Wigginsv.Smith,539U.S.510(2003).
Furthermore, both the First and Fourteenth Courts of Appeals in Houston, Texas, have foundthatdefensecounselcanbeineffectiveinanon-capitalcase,forfailuretopresentavailable character evidence when the record shows that the witnesses would have been able to offer mitigatingtestimony. See Milburnv.State,15S.W.3d267(Tex.App.–Houston[14th Dist.]2000, pet. ref’d); See also, Shanklin v. State 190 S.W.3d 154 (Tex. App. – Houston [1st] 2005), pet. dism’d 211S.W.3d315(Tex.Crim.App.2007)
Note: [Again,wemustrememberthatwehaveadutynotonlytoinvestigatethosefactspertaining to the guilt or innocence of our client, but too also thoroughly investigate any and all facts pertainingtothepunishmentofourclient. Inapunishmenttypecase,facinganimpossiblesetof facts, you can sometimes feel overwhelmed or that there is nothing you can do to assist and/or defend your client. However, you must persist and continue and investigate thoroughly any pertinent mitigation and/or punishment evidence, because the failure to do so may result in a findingofineffectiveassistanceofcounsel.]
Mostsexualassaultcasesinvolvesimilarissuesregardingtheevidenceandthedefensive theorieswhichareavailablebecauseoftheevidence.
1. Allegedvictimislying
a. Actwasconsensual(AdultCase)
b. Actdidnotoccur(AdultorChildCase)
2. Allegedvictimismistaken(sugarcoatedversionoflying)
a. Actwasconsensual(AdultCase) b. Actmayhaveoccurredbutwascommittedbysomeoneelse(AdultorChildCase) Familymembersoftencoverorlieforotherfamilymembers
3. Punishmentcase
a. Actoccurredand youbegintofrontload yourpunishmentevidence b. Rattlethebushesandnegotiateaplea.
Mostsexualassaultcases,whetheritinvolvesanadultorachild,involvesimilar componentswhichmustbeinvestigated. Everysexualassaultwillinvolveanoutcrywhichis madeatsomepointbytheallegedvictim,whetherthatallegedvictimisanadultorchild. Inthe caseofasexualassaultinvolvingachild,theoutcrytakesonamoresignificantroleunder Article38.072oftheTexasCodeofCriminalProcedure,whichwillbediscussedmoreindetail laterinthispaper.
Inbreakingdownthevariouspartsofasexualassault,whetheritisanadultorachild,weare alwaysinvestigatingour questionsbasedonthefollow:
1. Whoistheallegedvictim?
Aswewilldiscussbelow theserelationshipsbecomeanimportantissueinthe investigation.
2. Whathappened?
Thiswillbecomeimportantaswediscusstheexternalfactorsinvolvedandother witnesseswhichhavegivenstatementsormaybeavailableforexculpatory information.
3. Wheredidithappen?
Thephysicalattributesofthelocationoftheallegedoffenseareimportant.
4. Whendidithappen?
ThiscomponentworksintandemwithWhereithappenedandshouldbeinvestigated togetherwiththoseexternalfactors.
5. Howdidithappen?
ThiscomponentisconnectedtoWhathappenedbecauseWhatandHowithappened areinvestigatedtogetherastheyareusuallyinterconnected.
6. Whydidithappen?
Thisquestionoftenanswersitselfif yourclientclaimsthatIdidnotdoit,andthisis completefalseallegation. Otherwise,thisquestionshouldbeinvestigatedinother wayssuchasaconsentdefense,orwhyismyclientbeingaccusedandbeingplayed asthescapegoat. Theallegedvictim’motiveand biastolieisimportantto investigatewhenlookingatthisissue.
a. Whenmadeinrelationtowhenallegedassaultoccurred
b. Howmadeandunderwhatcircumstances
c. Whoistheinitialoutcrymadeto?
-Age
-MedicalHistory
-Relationshiptoyourclient
-FamilyHistory
-Educationallevelandbackground
-ChildProtectiveServicesHistory
-Bruises
-Scratches
-Abrasions
-Tears(OnaboutornearVaginalCavityand/orAnus)
Note: Aqualifiedmedicalexpertcanassist youinidentifyingand workingwiththetypeandcausationofcertaininjuriesthatmay havebeensustained
-Timeanddatewhenit occurred
-Detailscanbeimportant
-Whatisthedescriptionofthephysicallocationwhereactallegedlyoccurred?
-Typeoflightingavailable?
-Ifoccurredinside,whatarethedimensionsofthelocationandwhattypeof furnishingswerepresent?
-Isitacrowdedneighborhood,anddidanyonehearorseeanything?
-Ifcrowdedneighborhoodwhoelsehadaccesstothelocationandthealleged victim?
-Arethereanycamrecordingdeviceseitherinthelocationitselforlocated outsideofthelocation? (i.e.: asecuritycamataconvenientstoremayprovide information)
-Itisalwaysimportanttohaveyourinvestigatorcanvastheneighborhood for thisinformation,oryouwillneedtodothisyourselfifaninvestigatorisnot available
-Between yourclientandtheallegedvictim
*Motiveandbiastolie
*Familymembersoftenattempttolieorcoverupfortherealperpetrator
*ChildProtectiveServiceshistory
-Betweentheallegedvictimandtheirfamily
*Possibleothersuspects
*Anyotherfamilymembershaveviolent,ordrugrelatedcriminal histories
- Ifcaseisachildsexualassault,investigatetherelationshipbetween your clientandtheotherparent
*Motiveandbiastolie
*Badbreakupordivorce
-Medicalhistory(physicalanomaliesofclient’sanatomy)
-Mentalhealthhistory
-Criminalhistory
-ChildProtectiveServiceshistory
-Clientisapreviousvictimofsexualabuse
-Employmenthistory
-Familybackground(i.e.: parentsandwhereyour clientgrewup)
- Usingyourbreakdownoftheallegedvictim,thewitnesses,family members,thelocation,anyinjuriessustainedandcausation,andany othermaterialcasefacts,youwillbegintodevelopatimelineof events
Does yourclienthaveanalibi?
- Whoelsehadaccesstotheallegedvictim
Whoelsewasand/orcouldhavebeenpresentwhenassaultallegedly occurred
Whatwerethephysicalcircumstanceswhichwerepresentand/or shouldhavebeenpresent?
Whatisthenatureoftherelationshipbetween yourclientandtheallegedvictim?
[SourceofMotiveorBias]
Identifythewitnessesthathaveobservedtherelationshipbetween yourclientandthealleged victim.
[SourceofMotiveorBias]
Whatisthenatureoftherelationshipbetweenthewitnessesand yourclient?
[SourceofMotiveorBias]
Whatisthenatureoftherelationshipbetweenthewitnessesandtheallegedvictim?
[SourceofMotiveorBias]
Identifyanyconnections betweenthephysicalcircumstances(i.e.: location,timeofday,dateof occurrence)involvedconcerningthecrimeasalleged,and yourclient,theallegedvictim,and witnesses.
Identifyanyinjuriessustainedduringtheassaultbytheallegedvictim. Youwillneedanyto determineiftheallegedvictimhadanypre-existinginjuriesand/orpreviouslysustainedsimilar typeinjuries? (i.e.: allegedvictimengagesinroughsex)
Note: [Obtaintheallegedvictim’smedicalrecords]
a. Inachildabuseorchilddeathcase youmustinvestigateanddocumentthe entirecrimescene.[If possible, this should be done with the assistance of your investigator and/or a crime scene forensic specialist or reconstructionist]
b. Ifthecrimesceneisaresidence,whatarethedimensionsandsquarefootage oftheresidence?
c. Whatfurnishingswerepresentduringtheoccurrenceoftheinjuries?
d. Whatis yourclient’sconnectiontothecrimescene?
e. Whatisthechild’sconnectiontothecrimescene?
f. Doanyofthewitnesseshaveaconnectiontothecrimescene?
g. Isthecrimesceneinaremotelocationorpopulatedarea(thiswouldpossibly leadtootherwitnessesorpossiblyvideooftheoffense)?
h. Ifapplicable,howlongdidittakelawenforcementand/oremergencymedical servicestorespondtothe911callandarriveatthecrimescene?
a. Videoofsurroundingbusinessesorresidences.(Youor yourinvestigator shouldcompleteacanvassofthesurroundingneighborhood).
b. GoogleMapsandGoogleEarth.
c. Subpoena911callanddispatchrecords.
d. Useapropertyrecordssearchtodetermineownershipandpossession.
e. Ifpossiblereviewyourclient’s,thechild’sfamily,andanywitnessessocial mediaaccountstoestablishanyconnectionsbetweenthemandthecrime scene.( Itissurprisingwhatpeoplewilltweet,postonFacebook,orputon InstagramorPinterest)
f. Determinesquarefootage,anddistancestootherresidence(s)orbuilding(ie: ifoccurredinanapartmentcomplex,usuallycangetacopyoffloorplanof eachtypeofunit,orisonline)
g. Sometimesyouneedtojustbringatapemeasureandacamera.
Basedontheevidence, youwilllikelyneedtheassistanceofexpertsandaninvestigator indefendingyourclient’scase.
TypesofExperts:
1. SANENurse
2. Pediatrician
3. Traumaand/orERPhysician
4. Pathologist
5. OtherMedicalDoctorsorProfessionals((Pre-existingInjuries
6. andsusceptibilitytoinjury(i.e.: allegedvictimbruiseseasily))
7. DNA,MolecularBiologyandForensicMolecularBiology
8. ChildPsychologist(purposesofoutcryandforensicinterview)
9. ForensicPsychologist(Testing–PunishmentIssue)
10.SexOffenderTreatment Provider(Counseling–Punishment Issue)
11.CounselorandTherapist
NormallyreferredtoastheKAPorCACinterviewofthechild. Normally,thistypeof interviewwilltakeplaceatanofficeorbuildingdesignedforthisspecificpurpose. Inmany cases,lawenforcement willattempttoshowthatthistypeofstatementisthefirstfactually detailedstatementregardingtheallegedabuse (ie: referredtoastheinitialoutcry).
Thestatementitselfisrecorded,andconductedbyatrainedforensicinterviewer. This typeofentityisanon-profitorganization,whichhasaboard,andnormallythepersonnelwill consistofacoordinator,aleadforensicinterviewer,dependinguponthepopulationbaseit servesseveralotherforensicinterviewers,anexecutivedirectorandsometimesaprevention specialist. Whiletheyofferotherservices,itismyopinionthattheirprimaryobjectiveisthatof anevidenceandstatementgatheringapparatusfortheState.
Whilenootherpersonsarepresentintheinterviewroomitself,lawenforcementandif available,thecoordinatororotherforensicinterviewer(s)maybepresent,observingorlistening totheinterview,eitherviaavideoand/oraudiofeedoraone-waymirror.
Thisrecordedinterviewmaybecriticalto yourclient’sdefense,so youneedtoreviewit andifpossibleobtainacopyoftheinterviewassoonaspossible. Gettingacopyoftheforensic interviewiswhereyoumaystarttoencounterproblems.
InmyopinionthisarticlebasicallylimitstheCourt’sabilitytomakeanotherwise discoverable witnessstatementreasonablyavailabletodefensecounselforpurposesofreview andtrialpreparation. ThearticleallowstheStateunfettered accessbecausetheyarein possessionofthisrecordedstatement,butasdefensecounselwearelimitedinhowwearegiven accessunderArticle39.15oftheTCCP.
Underthisarticlethistypeofevidence,whichincludestheforensicinterviewofthe child,mustremaininthecare,custody,orcontrolofthecourtortheStateasprovidedunder Article38.45oftheTCCP. Infactthisarticlegoessofarastodenyusanyrequest(s)to copy, photograph,duplicate,orotherwisereproduceanypropertyormaterialasdescribedunder Article38.45oftheTCCP (ie: theforensicinterviewofthechild)
ThisarticledoesrequirethattheStateprovideyouandyourdefenseteam(ie: your expertandinvestigator)ampleopportunitytoinspectandviewthistypeofmaterial. Solongas theStateprovidesthistypeofampleopportunity,itisconsideredreasonable. See Article38.45 TCCP(d).
Inhandlingachildabusecase,wherethechildhasmadethistypeofforensicstatement youmustbeawareofandknowhowtorespondtotheissueswhichwillariseinthediscovery process.
Unfortunately,ithasbecomemoredifficulttogetaccesstoacopyoftheforensic interviewbecauseofArticles38.45and39.15. TheCourtshaveusuallyalignedtheirdecisions withtheState’sargumentthattheyaretheonlyentityallowedtopossessthisinformationunder theTexasCodeofCriminalProcedure. Weneedtoattackthisissueineachcasebasedonthose circumstanceswhichareuniquetothecaseitself.
Ibelievethatweneedto continuetoargueagainsttheState’seffortstocontrolouraccess toandunderwhichcircumstanceswecaninspect andviewtheforensicinterview. UnderArticle 39.14itisclearthatthistypeofforensicinterviewisawitnessstatementandisdiscoverable, perhapsevenBradymaterial,dependinguponwhatthechildhasstatedduringsaidinterview. However,theStatecontinuestouseArticles38.45and39.15tolimitandoftentimesattemptto circumventouraccesstothisinformation. InreviewingArticles38.45and39.15,itisobvious whatthelegislaturewantedtoprohibitwasthecopyinganddisseminationofphotographsand videodepictingchildpornographyand abuse,notaprocesswherebytheaccusedisdeniedhis righttodiscoverableinformationundertherecentlyrevisedArticle39.14(MMA).
Keepinmindthattheforensicvideoitselfmaybediscoverableinaseparatebutparallel civilproceedingoverchildcustody,totheextentthatthechild’soutcryofabusewasabasisof theSuitAffectingParent-Childrelationshipwhichwasfiled.
IwouldalsoencourageyoutofileamotionseekingpermissionoftheCourttoinspect andphotographtheKAPorCACofficebuildinginwhichtheforensicinterviewwasconducted.
IdothisbecausetheStatewillespousethetherapeuticadvantagesandservicesofferedbyKAP, andmanytimeswhen youinspectthesetypesoffacilitiesyoucandemonstratetothejurythatit isjustanotherdevicebywhichtheStateattemptstocollectandsolicitwhatmayotherwisebe inadmissibleevidence.
OutsideoftheState’suse oftheforensicinterviewinachildsexualassaultcase,the SANEexamisoneofthemostcriticalpiecesofevidencewhichisgatheredduringacriminal investigationforsexualassaultoraggravatedsexualassault.
ASANEisaqualificationforforensicnurseswhohavereceivedspecializedtrainingto conductasexualassaultexamforevidentiarypurposes,insexualassaultcases. Basedupon whentheallegedsexualassaultoccurred,willdependuponwhetherasexualassaultevidence collectionkitorrapekit,asitissometimesreferredtoas,iscompletedbytheSANEand attendingphysician. Ifit isdeterminedthatthesexualassaulttookplacemorethan96hours priortotheSANEexaminationtheuseofanevidencecollectionkitmaynotbenecessary,asit isunlikelythatevidencewouldstillbepresentontheallegedvictim. However,evidencemay stillbegatheredbydocumentinganyfindingsobtainedduringthemedicalexamination(i.e.: bruises,lacerations,orscratches),takingphotographs,completinganatomicaldiagrams indicatingpointsofinjuries,andmostimportantlysecuringstatementsfromtheallegedvictim abouttheincident. TheTexasAttorneyGeneral’swebsitehasgeneralinformationregarding SANEtrainingandthepurposesoftheprogram. TheTexasAttorneyGeneralwebsitestatesthat theinformationincludedintheclassroomtrainingforaSANEincludes:
ThisinformationclearlyindicatesforwhatpurposetheStateintendstousetheSANE exam. WhilemanySANEnursesarehighlyqualified,makenomistakethattheirsole responsibilityistogatheranddocumentevidenceandstatementsoftheallegedvictimregarding anactofsexualassaultandaggravatedsexualassault.
TheUnitedStatesDepartmentofJustice’sdescriptionofSANEprogramoperations statesthattheSANEorothermedicalpersonnel(i.e.: emergencydepartmentphysiciansor
nurses)mustfirstassessthevictim’sneedforemergencymedicalcareandensurethatserious injuriesaretreated.
ThetreatmentbyaSANEnursemustbeconfinedtoonlyminormedicalissuesbecause theSANEnurseisnotamedicaldoctorandcannotprovidemedicaltreatment.
AlthoughitishighlyunlikelythattheSANEnurse inobtainingastatement fromthe allegedvictimregardingthesexualassaultisdoingsoforpurposesofgettingacompleting medicalhistory. However,bygatheringtheinformationinthismannertheStatehasdesigneda convenientexceptiontoHearsay,underTRE803(4),StatementsforPurposesofMedical Diagnosisortreatment.
BaseduponhowandunderwhatcircumstancestheSANEnurseconductsandcompletes herexamination,itmaybeusefultoconsultwithanexpertinthisfield,preferablyanother qualifiedSANEnurse. Incaseswheretherearenoapparenttraumaand/orinjuriespresentinthe medicalrecordportionoftheSANEreport,andtheonlyevidenceofthesexualassaultwhich existsistheallegedvictim’sstatementtotheSANEnurse, youneedtobecognizantofthefact thattheSANEnursewilllikelyreportthattheallegedvictim’shistory(statement)isconsistent withsexualassault. Theproblemwiththislogicisthatitisalsoconsistentwithahundredother issuesandfacts,includingafalse allegation. Themostsuccessfulattemptstoattacka particularlydamagingSANEreportistoattacktheprotocolutilizedandanyinconsistencies whichareevidentintheallegedvictim’sstatementtotheSANEnurse.
a. UsingsocialmediasitessuchasTwitter,Facebook,Myspace, LinkedIn, Instagram,Pinterest,andYahoo.
(i) Whyshouldweusesocialmediatoinvestigate anddiscoverinformation? Because,lawenforcementisusingsocialmediaasaninvestigativetool, andtheyarestartingtoinvestintrainingforofficerstodevelopthese specifictypesofinvestigativeskills.
(ii) Iwillhavemyinvestigatormonitorthesesitestotryandobtain informationonwitnessesandthechild’sfamilyand/orparents.
(iii) Use yourclient,orhisfriendsorfamilymembers,toassistingathering informationoffofthesesites.
(iv) Twitterisanonlinesocialnetworkingandmicrobloggingservice.
(v) Facebookisanonlinesocialnetworkingservice.
(vi) UsingsitessuchasFacebookandTwittercanlead youtootherwitnesses andexposethemotive(s)andbiasesofthechild,thechild’sfamily,and/or otherwitnesses.
(vii) WhenwitnessesortheallegedvictimengageinaTwitterorFacebook conversationregardingyourcasecansometimesprovideveryuseful
informationinestablishingtheirspecificmotivesand/orbiasestowards yourclient.
(viii) Pinterest,andInstagramcanprovidesimilartypeinformation.
(ix) However,inusingsocialmediasitesforpurposesofinvestigation,bevery awareandcarefulofhow youinitiatecontact,andforwhatpurpose. Ifan allegedvictimand/orhisfamilyisonFacebook,andyouattemptto “friend”thatindividualforinvestigativepurposes,thiscouldpotentially leadtoanethicalissue,baseduponthecontextoftheFacebook conversationwhichtranspires. Socialmediaisaformofrecordedmedia, anditshouldbehandledandtreatedcarefully. Idon’thaveananswerto thisquestion,butwouldadviseyoutotreadlightlyinthisarea. However, iftheperson’spageoraccountispublicand/orhaspubliccontent,inmy opiniontherewouldbenoobligationtonotifythemofyour representation. Itisusuallyinthepublicaccountorpubliccontentpages where wediscoverusefulinformation.
b. Generalinternetsitesand searchengineswhichmaybeusefulinthesetypesof cases.
(i) YahooandGoogle areinternetcompanieswhichareknownfor theirsearchenginesandwebportalcapabilities.
(ii) Yahoo,GoogleandBingareveryusefulwebsearchengineswhich mostofusarefamiliarwithusing.
(iii) Wikipediaisageneralresearchsite,withmultiplesisterprojects, suchasWikibooks,Wikiquote,Wikidata,andWikisource. This sitewillnotprovideverymuchinformationonspecificsonagiven case,butitisageneraldatabasethatIusetoresearchpertinent topicsregardinganinvestigationoranexpertusedbytheState.
(iv) GoogleEarthisaveryusefulsiteasitwillallowyoutogetan aerialpictureand/ormappedlayoutofagivengeographiclocation. IwilluseGoogleEarthtodeterminedistances,location,and terraininsomecases. YoucanupgradetoGoogleEarthProfora fee.
(v) GoogleScholarandGoogleBooksisausefulsitetoresearch expertsintheirrespectivefieldsandanyauthored publications. Thesesitescanbehelpfulineitherfindingexpertsorresearching theState’sexpertsforpurposesofcrossexamination.
c. Specificinternetsiteswhichmaybeusefulinthesetypesofcases.
(i) AttorneyGeneralofTexas(freesite)
1. Website: www.texasattorneygeneral.gov
2. Thewebsiteisagoodresearchtoolandhasapagespecificfor“Open RecordsRequest”,undertheTexasPublicInformationAct.
3. Thepagereferencingtheprocessbywhichyoucanrequest informationunderthe“OpenRecordsAct”providesyouwithaphone numbertocontacttheOpenRecordsDivision,if youhavenotreceived aresponsefromagovernmentalbodyasrequiredundertheTexas PublicInformationAct.
4. Within15daysofreceiving your“OpenRecordsRequest”,the governmentalbodytowhichyoudirected yourrequestmustsendthe AttorneyGeneralofTexasitsargumentsforwithholdingsuch information.
5. Intheeventthatyoudonotreceivetheinformationrequest,ora responseasrequired, you maycontactJordanHale,PublicInformation Coordinator,andOfficeoftheAttorneyGeneral,P.O.Box12548, Austin,Texas 78711-2548,andFax(512)494-8017.
(ii) DigitalMediaLawProject(freesite)
1. Website: www.dmlp.org
2. Thiswebsitewasfoundedin2007asthe“CitizenMediaLawProject”.
3. Basically,itwas createdtoensurethatindividualsandorganizations involvedinonlinejournalismanddigitalmediahaveaccesstothe legalresources,education,toolsandrepresentationthattheyneedto thrive.
4. Ihavefoundthissitehelpfulwhenneedingtoresearchcertainrequests forpublicinformation. Journalistoftenhastorelyonanopenrecords requestaspartoftheirinvestigation,andthereis noneedtoreinvent thewheel.
5. If yougotothelegalguideandtypeinrecordsanduseTexasasyour limitedsearchreference,youcanobtaininformationonAccessto PublicRecordsinTexas,andotherinformativeinformation.
(iii) TexasCommissiononLawEnforcement(freesite)
1. Website: www.tcole.texas.gov
2. Aspreviouslymentioned,thissiteallowsyouto requestunderthe TexasPublicInformationAct,anofficer’straininghistory. Canbe extremelyusefulincrossexaminationoftheofficer.
(iv) TexasDepartmentofPublicSafety(freesiteforgeneralinformation)
1. Website: www.dps.texas.gov/section/crime-records
2. Iwillusethissitetoperformapublicsearchonanindividual’s criminalhistory. Inordertousethisservice youmustestablishan accountwithacreditcard,andthereisafeeof$3.00persearchwhich ischarged.
3. Usefulinrunningbasiccriminalhistorysearcheswhichareavailable tothepublic. ThisisnotaTCICorNCICcriminalhistorysearch.
(v) TexasDepartmentofCriminalJustice(freesite)
1. Website: www.tdcj.state.tx.us/index.html
2. Iwillusethissiteforbasicinformation,andlocatingotherinmates thatmayneedtobeinterviewedoronwhichIneedtorequest informationanddocumentationfromT.D.C.J.I.D.
(vi) WindowonStateGovernment(freesite)
1. Website: www.window.texas.gov
2. ThisisageneralsitefortheTexasComptrollerofPublicAccounts.
3. UndertheQuickStartGuide,ithasresourcesforCitizens,Business, andGovernment,whichcanprovidelinkstootherusefulsourcesof information.
(vii) TexasAssociationofAppraisalDistricts(freesite)
1. Website: www.taad.org
2. UnderResources, youcanaccessallCADwebsitelinks,andhas contactinformationforallcountyappraisaldistricts.
3. Thiscanbeusefulinlocatingindividuals,aslongastheyareproperty owners.
(viii) Anywho(freesite)
1. Website: www.anywho.com
2. Basicallythewhitepagesfortheinternet,but youcanperforma reverselookupifyouhaveaphonenumber,anditislisted.
3. Alsohasyellowandwhitepagessearchdatabase.
4. Canalsolookuparea andzipcodelocations.
(ix) VariousCountyPublicRecordsAccess(generallythesearefreesites)
1. Manycountiesnowofferpublicrecordsaccess,whichisusefulin findingwitnesses,andsometimesevenyourclient.
2. Youcanoftentimeslocatearrestinformationonwitnesses,thealleged victim,andyourclient.
3. Whenweopenacriminalfile,oneofthefirstthingsmylegalassistant doesisprintouttheinformationavailableonthepublicrecordsaccess websiteregardingthechargedoffense,includingthejailandbond recordsinformation.
4. KerrCounty’swebsiteiswww.co.kerr.tx.us/public
5. GillespieCountyhasasimilarwebsiteat http://odysseypa.tylerhost.net/Gillespie/default.aspx
(x) TheOfficialWebsiteoftheStateofTexas(freesite)
1. Website: www.texas.gov
2. Thiswebsitehasanexpansiveamountofinformation,mostofwhich isnotusefulatallinobtainingandinvestigatingyourcases. However, ifyougototheAgencyFinderdirectory,itprovidesalistof189state agencies. Thisspecificinformationcan assistyouinlocatingother siteswhichcanprovideusefulinformation.
(xi) TarltonLawLibrary(freesite)
1. Website: http://tarlton.law.utexas.edu/
2. ThisiswebsitefortheUniversityofTexasatAustinSchoolofLaw Canprovidehelpfulinformation,butgenerallyintheformoflegal research.
1. Website: www.tcdla.com
2. Thisisourwebsite,andexclusivetomembersitprovidesaccesstothe Listserv,BriefMotionandMemoBank,ExpertList,DirectorySearch, SignificantDecisions,andotherResources.
3. TheListservisagreatwaytogatherinformationoncertainState witnessesorexperts,totheextenttheyhavebeenusedbytheState before,evenindifferentcountiesandjurisdictions.
(xiii) Farmer’sAlmanac
1. www.almanac.com
2. Thiswebsiteisfreeformostusesandhasaweathersitewhereyoucan retrievebasicinformationonhistoricalweather,suchasrain,snow, andtemperatureforagivencityandstate.
(xiv) Weather.org
1. www.weather.org
2. Freewebsiteformostpurposesthatallows youtoretrievebasic historicalinformationonweatherpatterns
a. Once youhavedeterminedthesourceoftheneededinformation,itispossiblethe onlymannerinwhichtoobtainthisinformationistosubpoenathisinformation.
b. Whensubpoenaingmedicalrecords,mentalhealthrecords,orcounselingandtherapy records, youwillneedthechild’sfullname,dateofbirth,socialsecuritynumberif available,thedatesand/orperiodoftreatmentspecificto yourcase,andthenameand addressofthefacilityand/orcareprovider. Thesetypesofsubpoenasaresometimes objectedtobythefacilityorcareproviderunderHIPPA. Ifthisisthecase,Iwould fileaspecificmotionfordiscoveryonthisissueandaddresssamewiththecourt, specificallyidentifyingwhythisinformationisnecessary. Inordertohaveyour specificdiscoveryrequestgranted youwillneedtodemonstrateacompellingneed. However,incasesinvolvingchildabuseora child’sdeath,itisnotdifficultto connecttheneededinformationtotheknownfactsofyourcase,inorderto demonstratethecompellingneedtotheCourt. Ifthecourtgrantsyourspecific discoveryrequest,re-issuethesubpoenawiththeattachedorderstatingthatthe describedinformationistobedelivered“incamera”totheCourtforinspection,and withinthesubpoenaitselfidentifyapre-trialhearingdateandtimeforwhichthese recordsaretobeproduced.
c. Whensubpoenaingeducation/schoolrecords, youwillneedtoincludethechild’sfull name,dateofbirth,socialsecuritynumberifavailable,thedatesandperiodsof records youareseeking,andthenameandaddressofthespecificeducationalentity youarerequestingproducetherecords. Ifthesubpoenaisobjectedtoand/ornot respondedto, youshouldrepeatthestepsasoutlinedinsubsection(b)above.
d. Thissame“incamera”processwillgenerallyapplytosubpoenainganyCPSrecords.
e. WhenIamattemptingtosubpoenaanyinformationwhichIbelieveapartymaydeem sensitive,Iwillsometimesfileaspecificmotionfordiscoveryaheadoftimeand informtheCourtthatifgrantedIintendtosubpoenathisinformation“incamera” for
theCourt’sinspection. IntheeventthattheCourtdecidesafterconductingan“in camera”inspectionofthedocuments,that youarenotentitledtoreviewsaid documents,youmustobjectandhavetheCourtmarkandsealthedocumentsasan appellateexhibit,suchthattheCourtofAppeals canreviewthisinformationifa convictionresults.
f. Manytimestheentitiesinvolvedwilljustcomplywiththesubpoenarequest,because theydonotwanttohave tocometocourtonaspecifieddateandtimeinorderto delivertherecordsrequested.
g. Youshouldbegin yourinvestigationandstartgatheringtheserecords,assoonas possible. Thisisimportantbecause youwillwanttothoroughlyreviewtherecordsto seeiftheyareuseful,orcanprovidenamesofotherpotentialwitnesses. If youwant tousetheserecordsintrial,andtheymeettherequirementsundertheTexasRulesof Evidence803(6)–BusinessRecordsException,andtheauthenticationrequirements underTexasRulesofEvidence902(10), youwillneedtohavethenecessary affidavitcompletedandtherecordsfiledwiththerequirednoticeatleast14days priortothecommencementoftrial. Further,underTexasRuleofEvidence902((10) (a)),theproponentoftherecordmustserveacopyoftherecordandtherequired affidavituponallpartiestothecase,atleast14daysbeforethedayonwhich evidenceisfirstpresentedatthetrialofthecase. See Generally TexasRulesof Evidence902.
h. If youaregatheringinformationregardingtheclientandhisfamily,andthose individualsarecooperatingwith yourinvestigativeefforts, youwillusebasicreleases formedical,military,counselingandtherapy,mentalhealth,education/school,social securityadministration,andI.R.S.,recordsandinformation.
i. Mostemploymentand/orpersonnelrecordswillneedtobesubpoenaedfromthe homeofficeofthebusinessoremployerinquestion
j. Probation,CountyJail,andT.D.C.J.I.D.recordswillneedtobesubpoenaedinmost cases,astherespectivecountiesandtheTexasDepartmentofCriminalJustice InstitutionalDivision,deemthemsubjecttocertainconfidentialityprotections.
k. GenerallyyoucanobtainAttorneyGeneralRecordsand/ordocumentsbysendinga writtenrequesttothePublicInformationCoordinator. Again,ifthisisnotsuccessful oryoudonotreceivearesponse,fileaspecificmotionfordiscoveryandobtaina ruling,andattachtheordertothesubpoena,andrequestthatsaidinformationbe subpoenaed“incamera”totheCourtonaspecificdateandtime. Ataminimumit willforcetheAttorneyGeneralofTexastorespond.
l. Chapter56,SubchapterAoftheTexasCodeofCriminalProcedureprovidesfor compensationtocertaincrimevictims. Thisinformationitmaybeveryusefulin yourinvestigation. Iwouldsuggestthat youinitiallyfile aspecificmotionof discovery,requestingthisinformation,andexplainingwhyitisrelevant,and necessaryinthepreparationoftheclient’sdefense(ie: demonstrateandoutlineyour compellingneedgiventheknownfactsof yourcase). Theapplicationitselfandits requiredcontentsunderArticle56.36isavariationofaverifiedand/orsworn statement,whichshouldbediscoverable. ThiswillforcetheState,andperhapsthe AttorneyGeneral’sofficetorespondandofferanargumentandanyapplicablecase authorities,suggestingwhythisinformationshouldnotbeproduced. Ifyoucan
obtainarulinggrantingthisdiscoveryrequest,thenyoushouldsubpoenathe necessaryrecordsfromtheindividualwhohasbeendesignatedin yourcountytobe theVictimAssistanceCoordinator.
m. TheDefendanthasarighttoCrimeStoppersInformation. Assuchyouwillneedto fileadiscoverymotionrequestingthisinformationand/orprepareasubpoenatothe individualinpossessionoftheapplicablelocalcrimestoppersinformation. This informationcanbesubpoenaedandproduced“incamera”. Under Thomas v. State, 837 S.W.2d 106 (Tex. Crim. App. 1992),thedefendanthasaconstitutionalrighttothe productionofcrimestoppersinformationinthepossessionofthelocalCrime Stoppersprogram,theCrimeStoppersAdvisoryCouncilortheDistrictAttorney’s office. Further,whatismoreinteresting,under Crawford v. State, 892 S.W.2d 1 (Tex. Crim. App. 1994),anyexculpatoryinformationcontainedwithinacrimestoppers reportis“Brady”material,andassuch,thereisnoburdenonthedefendantunderthe Fourteenth Amendmenttospecificallyrequestthismaterial. Thismaypresentan interestingissueconcerningtherecentlyenactedamendmentstoArticle39.14 (MichaelMortonAct),astheStatehasacontinuingobligationtoproduce“Brady” material,whichcouldpotentiallyincludeCrimeStoppersinformationandrecords. Asaresultofthepotentially“Brady”elementinvolved,youmaywanttosubpoena therequestedinformation“incamera”,becauseataminimumthecourtcanthen makeadeterminationiftherequestedinformationcontains“Brady”material. Ifthe courtdenies youaccesstothisinformation,youshouldrequestthattheinformation besealedandmarkedasanexhibitforappellatepurposes. Ataminimumyouhave preservederror,andhavemadetheCourtthedefactogatekeeperofthisinformation forpurposesoftrial,andassuch,shoulditbedeemedmaterialatthetimeitis inspectedoratanyfuturestageofthetrial,itmustbereleasedtothedefendantfor review. See Generally Thomas v. State, 837 S.W.2d 106 (Tex. Crim. App. 1992) Thispresentsaninterestingdynamicattrial,becauseiftheinformationis“Brady”, butinitiallywithheldfromtheinspectionofthedefendant, Iwouldarguethatthe releaseofthisinformationduringtrialisa Brady violationandrequestamistrialand continuanceifnecessarytopreserveerror,andsubsequentlyarguethatjeopardyhas attached.
Listedbelow aresomeofthepertinentsectionsofTexasPublic InformationAct,whichI havereferencedandusedinobtainingcertainpublicinformationandrecords: 1. §552.002–DefinitionofPublicInformation;MediaContainingPublic Information 2. §552.003–Definitions 3. §552.004–PreservationofInformation 4. §552.021–AvailabilityofPublicInformation 5. §552.022–CategoriesofPublic Information;Examples 6. §552.026–EducationRecords
7. §552.0055–SubpoenaDucesTecumorDiscoveryRequest (Asubpoena ducestecumorrequestfordiscoverythatisissuedincompliancewitha statuteorruleofcivilorcriminalprocedureisnotconsideredtobea requestforinformationunderthischapter) --(ie:don’trefertothe informationyoumayberequestingpursuanttoasubpoenaor yourrequest fordiscoveryaspublicinformationorrecords).
8. §552.225–TimeforExamination
9. §552.228–ProvidingSuitableCopyofPublicInformationWithin ReasonableTime
10.§552.231–RespondingtoRequestfor InformationThatRequire ProgrammingorManipulationofData
11.§552.261–ChargeforProvidingCopiesofPublicInformation
1. JeopardyintheCourtroom: AScientificAnalysisofChildren’sTestimony
2. TellMeWhatHappened(Structured InvestigativeInterviewsofChildVictimsand Witnesses)
3. Cross-Examination: ScienceandTechniques(LexisNexis)
4. InvestigativeInterviews ofChildren(AGuideforHelpingProfessionals)
5. TheAPSACHandbookonChildMaltreatment(SecondEdition)–ThirdEditionis available
6. ChildSexualAbuse(Pipe,Lamb,Orbach,andCederborg)
7. InterviewingChildren: TheScienceofConversationinForensicContexts
8. EvaluationoftheSexuallyAbusedChild(Heger,Emans,andMuram)
9. EthicsandthePracticeofForensicScience
10.SpitzandFisher’sMedicolegalInvestigationofDeath
11.ExpertWitnessesinChildAbuseCases
Thisisnotanendorsementofthesebooksforpurposesofreferenceorresearch,theyare justsomeofthebooksIhavebought,collectedandusedovertheyears. IalsohaveaPhysicians DeskReference,anillustratedmedicaldictionaryandGray’sAnatomythat Iuse. Again,as lawyerswehavetoeducateourselvessuchthatwecancomprehendandunderstandthe terminologyandlanguagewewillencounterinthesetypesofcases. If youhaveaccesstoa nearbymedicalschool,thatcanalsobeagreatsourceofreferencematerial.
Ininvestigatingandpreparingasexuallyrelatedoffensecase fortrial, youareonlyas effectiveastheresources youcanutilize. Thoseresourcesarenotlimitedtoyourtrialskills alone,butincludeyourabilitytoeducate yourselfastothesubjectmatterinvolved,andobtain theservicesoftheprofessionalswhichcanassist youindefendingyourclient. Inmostcases involvingsexualassault,youwillneedtheservicesofacompetentinvestigator,apsychologistor otherqualifiedcounselortoreviewanyavailablecounselingrecordsorCPSrecords,potentially amedicalexpertifthereareanyphysicalinjuries,andapsychologistwhoisqualifiedtoperform ariskassessmenton yourclientforpurposesofpunishment.
Manyoftheresourcesdiscussedpreviouslyinthispapercanbeutilizedbyyou,when yourbudgetislimited. Themethodsandresourceswhichareofimportancewheninvestigating onabudgetarethefollowing:
1. Developaclientprofile.
2. Developadefensivetheoryandtrialstrategy.
3. Usetheclient’sfamilyandfriendsasasourceforinformation.
4. Usetheclient’sfamilyandfriendsasamethodtogatheranddevelopinformation.
5. Usetheclient’sprimarymedicalcareprovidersandotherprofessionalsinvolvedwith himtoprovideeconomicalaccesstoinformation.
6. Developaspecificlistofrecordsandinformationmustcollect.
7. RequestsforinformationundertheTexasPublicInformationAct.
8. UseofSubpoenas.
9. Educate yourselfregardingthespecificprofessionaldisciplineswhichareinvolvedin yourclient’scase(ie:psychologist,medicalprofessional,counselor,orSANEnurse, etc.).
10.Usingsocialmedia(Beawareofthepreviouscaveatsreferencedinthispaper).
Whiletheinvestigationandimplementationforpurposesofyourdefensivetrialstrategy istheprimarilythesamewhether youareonabudgetornot,usingsomeofthesemethodsand resourcescanconservefinancialresources. Whenresourcesarelimited,Ihavefoundthat involvingtheclient’sfamilywhileinvestigatingthecasecanbeuseful. Familymembers and friendsarenotonlyareliablesourceofinformation,buttheycanalsoassist youindeveloping additionalavenuesininvestigatingthecase.
Asdiscussedpreviously,ifyoudofind yourselfinasituationwhere anexpertor investigatorisnecessary,andyourfundsarelimited,youshouldfileamotionwiththe Courtrequestingfundsforthoseservices.
Theuseofcertainpre-trialmotionsisanecessityinmostsexualassaultcaseswhetherthe allegedvictimisanadultorachild. Inasexualassaultcase Iwillgenerallyfilethefollowing motionsattheverybeginningofmyrepresentationoftheclient:
1. Defendant’sWrittenRequesttoDesignateExperts.
2. MotionforVoirDireofState’sExperts.
3. Defendant’sWrittenRequestforNoticeofState’sIntentiontoUseEvidenceof ExtraneousOffensesatTrial.
4. RequestforHearingOutsidePresenceoftheJury.
5. MotionforDiscoveryofArrestandConvictionRecordsofState’sWitnesses.
6. ApplicationtotakeDepositionoftheComplainingWitness(2Versions).
7. MotiontoDiscloseConfidentialInformationoftheComplainingWitness.
8. SpecificMotionforDiscovery.
9. WatkinsMotionforDiscovery.
10.MotiontoQuashIndictment(Example).
11.MotiontoDesignateImages.
12.MotiontoDesignatePhoneCalls.
Motions1through4Iwillgenerallyfileearlyoninthecase. Circumstancesandthe timingoffilingMotions5through7willdependupontheprogressofourinvestigationandthe responsestooursubpoenasthatwerefiledandserved. Motions8and9dependuponthetypeof discoverylacking,withaWatkinsMotionforDiscoverygenerallybeingfiledifIbelievethe Stateishiding,whetherintentionalornot,theirworkproductpolicyastowitnessinterviews. Motions10through12,dependuponthecaseandthecircumstances. Ihaveincludedexamples ofthesetypesofmotionsIhaveusedinthepastinagenericwordformforyourreviewanduse.
AstothespecificsofreceivingdiscoverablematerialsfromtheState,Iwillgenerally sendtheStateadiscoveryandnoticeletter,whichsetsoutspecificmaterialsIamrequestingin accordancewithTCCPArt.39.14.
Thebasicpremiseinanytypeofspecificpre-trialmotionyoufileisthatitmustbe substancedriven. WhatImeanbysubstancedrivenisthatthemotionshouldhavesomebasic components:
1. Musthaveabasisforrelief.
Suchasweneedthisinformation,orthisinformationprovidedbythe Stateisnotcomplete,orIamentitledtoquestionthebasesoftheState’s specificinformation,ortheinformationprofferedbytheStateisnot admissible,ortheState’sproferofinformationissobroadthisis tantamounttononoticeatall,orsincewecan’tresolvethisdisputeover theinformationwedefertotheCourt.
2. Motionmustbespecificandtargettheproblem.
Wecannotaffordtowastethecourt’stimeandresourcescombingour kitchensinkrequest. Thecourtwillloseinterest andspecificallycase precedentsupportsthepropositionthatweshouldbesuccinctandtothe pointsothecourtcaneasilyidentifytheissueandruleuponsame. As referencedaboveintheWatkinsMotionforDiscovery,itisaverygeneral motionatfirstglance,butitdoesrequestspecificinformationsuchasany workproductorothermaterialinformationasdefinedunderArticle39.14 oftheTexasCodeofCriminalProcedure. Thisisimportantwhenarguing thismotionbecausethecourtsarewellawareoftheWatkinsdecisionand itsaffectonhowwedefinematerialunderArticle39.14. Iusuallyfind myselfarguingtothecourtthatIamnotaccusingtheStateofhidingany information,buttheWatkinsdecisiondoesnotrequirethatthefailureto disclosematerialinformationbeintentional,itcanbeamistakeaswell. Thistypeofmotionpreservesthatargumentforfurtherdevelopmentat trial,andtopreservesameproperlyforappellatepurposes.
3. Motionmustcitecaseprecedenceorreferencestatutoryauthority.
Youwillnevergetanyreliefwithoutaskingforitinaspecificmannerand havesomewayofsupportingyourrequestbaseduponcaselaw. Neverbe afraidtoaskthecourtforrelief,butalwaysbepreparedtologicallyjustify whyyouareentitledtorelief. Oftentimesweareinuncharteredterritory andwefindourselvespiecingtogethervariouselementsofstatutorylaw andcaseprecedent. Ifindithelpfulinthesetypeofsituationstorelyupon makingmyargumentwithinaconstitutionalconstructasitappliestoboth theU.S.andTexasConstitutions. Argumentssuchasviolationofthe4th , 5th,and6th amendmentstotheconstitutionandviolationofdueprocessof lawarecommonexamplesofhowtoconfigurethesetypesofarguments.
4. Motionmustrequestreliefandproposearesolution.
Youcan’tgetreliefif youdonotrequestit. Beingtoldnoisnottheend oftheworld,butnotaskingforreliefisatacticalmistake. Articulatethe reliefyourrequestinginyourmotionandpropose aresolution. Asan examplethiscanbedoneinadiscoveryrequestproposingthatthe requestedinformationbedelivered“incamera”to thecourtforreview, priortodisseminationtothedefense. Idon’tgenerallyhaveaproblem withthistypeofresolutionbecauseifIamnotgiventheinformationI requestthatthe“incamera”recordsbesealedforappellatepurposes. If thecourtrefusestherequestforan“incamera”reviewasaproposed solutionyouwillneedtoperfecttherecordforpurposesofappellate reviewcitingtothecourtthattherefusaltoallowyoutohaveaccessin anyformtothisinformationisaviolationofyourclient’sconstitutional dueprocessprotectionsundertheTexasandU.S.Constitution. Further, thecourt’srefusaltoallow youtoinvestigatethismattermayrenderyour legalassistanceineffectiveinviolationofthe6th amendmenttotheU.S.
Constitutionandthestandardsofreviewforeffectiveassistanceofcounsel underStricklandv.Washington.
Youareonlylimitedbyyourcreativityindraftingapre-trialmotionrequestingsome formofrelieffromthetrialcourt. However,asdiscussedaboveithastohaveapurpose,be detailed,givethecourtauthority,andseekaspecificresult. Iwouldneverfileamotion, discoveryrelatedorotherwise,asaperfunctorymotionthatservesnopurpose.
OnceIhavereceivedtheoffensereportandotherdiscoverablematerialsfromtheState,it isatthatpointthatIwillmakealistofpotentialdocumentsandinformationwhichIbelieve needtobecollectedandreviewed. Thislistofdocumentsandinformationwhichneedtobe collectedmayvarybasedonthetypeofsexualassaultwithwhichtheclientischarged,andthe circumstancessurroundingtheallegation.
CaseInvolvingaChild–GeneralDocumentstoCollect
1. SchoolRecords 2. Counseling/TherapyRecords 3. CPSRecords 4. PsychologicalRecords 5. MedicalandHospitalRecords 6. CourtRecords
CaseInvolvinganAdult–GeneralDocumentstoCollect
1. Counseling/TherapyRecords 2. CourtRecords 3. PsychologicalRecords 4. MedicalandHospitalRecords
5. EmploymentRecords
Youcanfile ageneralandspecificMotionforDiscoverytocollectthistypeof information. IdonotalwaysfileageneralMotionforDiscovery,unlessIamhavingdifficulty gettinginformationfromtheStateortherearegapsintheinformationIhavereceived. OnceI havereviewedthediscoverablematerialsandoffensereportIwillbegintodraftandfilespecific orsupplementalMotionsforDiscovery,whereIamrequestingcertaindetailedinformationfrom theState. InfollowinguponthisissuewithaspecificorsupplementalMotionforDiscovery, I willrequestthattheinformationbeproduced,butiftheinformationisnotintheState’s possessionorisnotreadilyobtainablebytheStateIwillrequestthattheCourtorderthatIshall beallowedtosubpoenasaidrecords“incamera”totheCourtforreview. Onoccasionscertain entitieswillnotrespondtoasubpoenarequestforrecords,butif IattachacopyoftheCourt’s OrderstatingIcansubpoenatherecords“incamera”,Iwill generallyreceivetherecordsafter theCourt’s“incamera”inspectioniscomplete. Procedurally,iftheCourtrefusestogiveyouthe subpoenaedrecordsafterthe“incamera”inspection,youneedtoobjecttotheCourt’sdecision
regardingthisissueandhavealltherecordsmarkedasasealedDefendant’sAppellateExhibit. AspecificMotionforDiscoverycanbeausefultoolinpointingouttotheStatethatthereare problemswiththecaseanditrequiresadditionalinvestigation. Thislackofinformationoran incompleteinvestigationcanleadtoproductivepleanegotiationsandapotentialresolutionofthe case,withouthavingtoproceedtotrial.
YoureffortsinattemptingtodraftageneralorspecificMotionsforDiscovery shouldmirroryourworkinsubpoenainganynecessaryrecordsorinformation. Assuch, alwaysfollowup yourMotionforDiscoverywithanyapplicablesubpoena request. Ido notconsidertheseeffortsduplicativeorrepetitive,butthorough. Onewayoranotheryou needto getthisinformation,asyourdefensestrategywilllikelydependonit.
Asyoubegintocollectandgatherinformation,dependinguponthecircumstances oftheclient’scase, youwillinvariablyneedtoretainaninvestigatorand/orcertain experts. Incourtappointedcasesorthosecasesinwhichyoumayhavebeenretainedbut yourclienthasnootheravailableresourcesforaninvestigatororexpert(s),youwillneed torequestfundsfromtheCourttoretainthesetypesofprofessionals. Iwillalmost alwaysfilemotionsforexperts“ExParte”asmotionsfiledinthisregardwillhavesome informationwhichcaninferortip yourtrialstrategy. Iwillnotusuallyfileamotionto authorizefundsforaninvestigator“ExParte”,becauseIdonotbelieveitinvolvestrial strategy,butthismotioncanalsobefiled“Ex Parte”solongas youillustratetotheCourt itinvolvesanissueconcerningyourtrialstrategy. FromapracticalstandpointIdon’tfile anymotionsrequestingfundingforaninvestigator“ExParte”,becauseyourinvestigator isusuallyoutinthecommunityfollowingupwithwitnessesandsometimesisgetting informationdirectlyfromlawenforcementpersonnel. IftheCourtdeniesany“ExParte” motionfiledbyyourequestinginvestigatororexpertassistance, youwillneedtorequest thattheCourtprovideyouahearingoutsidethepresenceoftheState,suchthatyoucan enumerateontherecordthereasonableness andnecessityof yourrequest.
Withinthelastseveralyearsithasbecomeincreasinglymoredifficultto subpoenarecordsofthecomplainingwitnesswithoutcontinualinterferencefromthe State. IhaveexperiencedonnumerousoccasionssituationswheretheStatehasfiled motionstoquashmysubpoenarequestsforschoolrecords,therapyandcounseling records,medicalrecords,mentalhealthrecords,institutionalrecords,andsometimeseven CPSrecordsalthoughthisisusuallyarareoccurrence. Recently,theStatehasusedthe motiontoquashtoinformthecourtthatbysubpoenaingthesetypesofrecordsIam abusingthesubpoenaprocessandviolatingtheconstraintsundertheTexasCodeof CriminalProcedureasamgoingonafishingexpedition. Further,theStateisarguing thatIamviolatingChapter420oftheTexasGovernmentCodeinseekingthistypeof confidentialinformation. If youarenotfamiliarwithChapter420oftheGovernment Code,Iwouldgetacquaintedwithitfairlyquickly. Chapter420oftheGovernment Codeprovidesamethodbywhichdefendant’sincriminalcasesmustusetoseek confidentialinformationoftheallegedvictim,orasreferencedinthevariousapplicable sectionsofChapter420the“survivor”. Thisisanewstatutoryprovisionandwentinto effectinSeptemberof2021. Itbasicallyrequiresdefense attorneystonavigatemultiple
obstaclesinfilingamotiontoseekthisinformationthatmustbeswornto. Moreover,it requiresustosomehowshowthecourtthatweknowthereisareasonablegroundsto believethatthesupposedconfidentialinformationcontainsexculpatoryinformation.
Sec. 420.074. Disclosure of Privileged Communications or Other Information in Criminal Proceeding.
(a) Subject to the provisions of this chapter, not later than the 30th day before the date of the trial, a defendant in a criminal proceeding may make a motion for disclosure of a communication or record that is privileged under this chapter. The motion must include a supporting affidavit showing reasonable grounds to believe the privileged communication or record contains exculpatory evidence.
(b) The defendant shall serve the motion on the attorney representing the state and the person who holds the privilege with regard to the communication or record at issue.
(c) The court shall order the privileged communication or record to be produced for the court under seal and shall examine the communication or record in camera if the court finds by a preponderance of the evidence that: (1) there is a good-faith, specific, and reasonable basis for believing that the privileged communication or record is relevant, material, and exculpatory upon the issue of guilt for the offense charged; and (2) the privileged communication or record would not be duplicative of other evidence or information available or already obtained by the defendant.
(d) The court shall disclose to the defendant and to the state only the evidence that the court finds to be exculpatory on the issue of guilt for the offense charged.
QuestionIaskedmyself,washowto Imakeashowingofreasonablegroundsthatthis confidentialinformationisexculpatoryuntil Ihavehadtheopportunitytoreviewsame. Itisthe horsebeforethecartargumentinanutshell. Idon’tknowhoworwhythiswaspassed,other thanIamsuresomesurvivorgroupslobbiedforitundertheauspicesofre-victimizationofthe survivor,butthisstatutepresupposesandisdirectlycontrarytothedefendant’spresumptionof innocence. AsIhavecontemplatedmovingforwardinaddressingthisissueIamleftwiththe basicpremisethathowcanwehaveastatutethatprotectspotentiallyexculpatoryand impeachmentevidenceasregardingthecomplainingwitness. Idobelieveitviolatesmyclient’s presumptionofinnocenceandhisconstitutionallyprotectedrighttoeffectiveassistanceof counselanddueprocess. Icontinuetoarguethismatter,andatthetimeofthesubmissionofthis paperIhavenothadmypre-trialhearingonthismatterregardingtheseissues.
Asamatterofbeingthoroughindraftingany“ExParte”motionforaninvestigatoror expert, youshouldarticulatewithspecificitythefollowing:
1. YouexpecttheStatetohaveavailabletoitandtopresentattrialcertain testimonyattributedtoanexpertorinvestigator,whichyouaslegalcounsel arenotqualifiedtointerpretorrebut forthatpurpose;and
2. Howthespecificprofessionalservicesyouareseekingarenecessarytoyour client’sdefense;and
3. Elaborateonthenecessityandreasonableness,giventhecircumstancesof yourclient’scase,foryoutohaveaccesstothese professionalservicesfor assistanceintrialpreparationandthroughtrial;and
4. DetailtotheCourtthatifyouarenotprovidedwithaccesstothespecifictype ofprofessionalservices requested, youmaynotbeabletoprovideyourclient witheffectiveassistanceofcounselwhileinvestigatingthefactsofyour client’scase andthroughtrial;and
5. Whendetailingthefundingrequired, youshouldputinthemotion,basedon yourconversationwithqualifiedexperts,whatyouexpectaninitialretainerto be,includeareferenceto theproposedexpert’shourlyrateandnumberof hoursestimated(ifapplicable),andultimatelytheestimatedtotalexpenseof thesetypesofservicesthroughtrial;or
6. If youhaveaspecificprofessionalinmindtoprovidetheservicesyourequire, putintheindividualsname,theirprofessionaltitle,andtheirfeestructure. (I willsometimesattachtheirCVandfee estimateasanexhibittothemotion)
7. Inordertoproperlypreserveerror,thistypeof“ExParte”motionisrequired tobesworntoorhaveanattachedaffidavitsupportingsame. Thesupporting affidavitcanbesignedbytheexpertyouintendtousewhichspecifically describestheservicesto beprovidedandnecessityoftheservicesrequested. If yourequestandreceiveahearingonan“ExParte”motionforfunding,this satisfiestherequirement thatitotherwisebesworntoorsupportedby affidavit. However,whetheryouhavepreviouslysworntothemotionor supportsamebyaffidavit,Iwouldinsistthatthecourtschedulea“ExParte hearingregardingsame,suchthatyoucanelaborateandexpanduponyour rationalefortherequestedfunding.
Generally, Ihavenothadtofilesworn“ExParte”motionsinordertoreceiverequested funding,butIdonotifytheCourtiftheyintendtoreduceordenytherequestedfundingthatI willrequirean“ExParte”hearingtopreservesameforpurposesofappeal. Ithasbeenmy experiencethatthisrequestwillnormallysatisfytheCourt’sinquiryregardingsame,andIhave nothadtopresentfurtherinformationorsweartothemotionitselftohavesamegranted. However,if youarepracticingbeforeaJudgewhoisnotpronetograntfundingrequestsinnoncapitalcases,thenIbelievethatyoumustsweartothistypeofmotionorsupportsamewithan affidavitfrom yourchosenexpertandsetsamefor an“ExParte”hearingbeforetheCourt. Itis myopinionthathow youinitiallypresentan“ExParte”motionforfundstotheCourtistactical decisionyoumustmakeasthetrialattorneybasedonyourrelationshipandpriorhistorywith Court.
Overthelastcoupleof years,Ihavehadseveralcasesinwhichithasbeen necessaryto fileaMotiontoQuash. Specifically,thosemotionshavedealtwiththeissueofrecklessly,as thatspecifictermissometimesusedinanindictmentorthefactthattheindictmentdoesnot chargetheoffenseinordinaryandconciselanguage,suchthat yourclienthasnoticeofthat whichheorshefindsthemselveschargedwith. Thisissuedoesnotcomeupveryoftenin sexuallyrelatedcases,becausetheconductinquestionisallegedasintentionallyandknowingly, andnotrecklessly. However,therearesomesituationsinwhichthesexuallyrelatedcaseis accompaniedwithanaggravatedassaultcountinwhicharecklessformofconductisalleged.
Thereisalsothesituationwherebasedupontheconvolutednatureoftheallegation,theStatehas adifficulttimearticulatingintheindictmentjusthowyourclientcommittedacriminaloffense, suchasacasewhereanattemptedoffenseisalleged. Thepurposeofamotiontoquashisto givenoticetotheCourtthattheState’sindictmentdoesnotprovidethedegreeofcertainty necessarytogivetheDefendantnoticeoftheparticularoffensewithwhichheorsheischarged. Further,anindictmentmustspecifythemannerandmeansbywhichtheDefendanthas committedtheoffense. Iwouldleave youwiththisthoughtregardingfilingamotiontoquash,if afterreviewingtheState’sindictmentagainst yourclient youdonothaveaclearandconcise understandingofthefollowing, youneedtofileamotiontoquash:
1. Whoyourclientaccusedofsexuallyassaulting(childcasewillbeapseudonym);and
2. Thegeneralcircumstancesoftheaccusation(ie: Adult=RapeorChild=Consent notanissue);and
3. Themannerandmeansbywhich yourclientisallegedtohavecommittedtheoffense.
Youcanandshouldrequestagatekeeperhearingoutsideofthepresenceofthejury regardingtheprejudicialeffectofcertaintypesofevidence,shouldtheCourthaveoverruled yourbasicobjectionasto relevanceunderRule401. YoushouldobjectandexplaintotheCourt thatiftheCourthasfoundtheevidencetoberelevant,youwouldfurthermovetoexcludethe evidenceunderRule403inthattheprobativevalueoftheevidenceissubstantiallyoutweighed byitsprejudicialeffect. YoucanrequirethattheCourtengageinabalancingtestbaseduponan objectionmadeunderRule403. See Mozonv.State,991S.W.2d841(Tex.Crim.App. 1999).
Gigliobiancov.State,outlinesthe6distinctissuesthattheCourtmustbalanceandconsider undera403analysis,asfollows:
(a) Inherentprobativeforceoftheprofferedevidencealongwith (b) Proponent’sneedfortheevidenceagainst (c) Anytendencyoftheevidencetosuggestdecisiononanimproperbasis (d) Anytendencyoftheevidencetoconfuseordistractthejuryfromthemainissuesofthe case,
(e) Anytendencyoftheevidencetobegivenundueweightbyajurythathasnotbeen equippedtoevaluatetheprobativeforceoftheevidence,and (f) Likelihoodthatpresentationoftheevidencewillconsumeaninordinateamountoftime ormerelyrepeatevidencealreadyadmitted.
See Gigliobiancov.State,210S.W.3d637(Tex.Crim.App.2006).
Generally, reputation/opinionevidenceandevidenceofspecificinstancesofsexual conductarenotadmissible.
Thereareexceptionstothisgeneralruleofexclusionsuchas:
a. Evidenceisnecessarytorebutorexplainscientificormedicalevidenceofferedbythe State(i.e.: thetearstotheanuswereduetoanothersexualencounter).
b. Evidenceisofferedonthepremisetoestablishthe previoussexualbehaviorbetweenthe accusedandthevictim,forpurposesofestablishingconsent. Note: Ifthestateoffers testimonytoestablishtherelationshipbetweentheparties, youshouldcertainlyattempt tointroducethistypeofevidencebecausetheStatehasopenedthedoor.
c. Motiveorbiasoftheallegedvictim.
d. Constitutionallyrequired,and
e. Probativevalueoutweighsthedangerofundueprejudice.
If youintendtointroducethistypeofevidence,priortoquestioningtheallegedvictim, youmustinformthecourtandrequestahearingoutsideofthepresenceofthejury. The Courtwillthenconductan“incamera”hearing,recordedbythecourtreporter,todetermine whatifanyevidenceofthistypewillbeadmissible,andwilllimitquestioningaccordingly. Afterconcludingthishearing,theCourtwillsealtheentirecontentsofthe“incamera” hearingwhichwasconductedforappellatepurposes,andtherecordshallbesealed.
If youarelimitedorotherwiseprohibitedfromquestioningtheallegedvictimunderRule 412,youmustmakearecordandobject,andrequiretheCourttoconductamandatory“in camera”hearing,andassuch,youhaveeffectivelymadetheCourtagatekeeperofthis evidenceforpurposesofappeal.
Anexpertcanrelyonbasicallyanyevidenceincludinghearsayevidence,whichwould otherwisebeinadmissible,informingthebasisofanopinion,solongasitisthetypeof information,factsordatareasonablyrelieduponbyexpertsinaparticularfield.
IftheExpertgivesanopinionregardinganultimateissueinthecase,tobe decidedbythe jury(i.e.: causation),itisnotobjectionablebecauseitinvolvesanultimateissuereservedto thejury.
Note: WhileIunderstandthemeaningofthisrule,iftheprosecutorasksanexpertdid myclientsexuallyassaultthatchildorperson,Iamgoingtoobjectbecausethatgoesbeyond theultimateissueitselfandisanattempttousurpthejury’sfunction. Thisobjectionmaynot work,butfundamentalfairnessanddueprocessoflawshouldrequiretheCourttonotallow suchtestimonyasunfairlyprejudicial.
TheCourt,uponrequestgenerallyintheformofapre-trialmotionand/ornotice,require thattheexpertappearandtestifyunderatypeofvoirdireprocess,outsidethepresenceofthe jury,regardingtheiropinionandtheunderlyingfactsanddatasupportingsaidopinion. For theexperttobeallowedtotestifyastotheiropinion,itmustbeestablishedthatthereisa sufficientbasisfortheir opinion,otherwisetheopinionisinadmissible. Further,theCourt canconductabalancingtestwhentheunderlyingfactsanddatawouldbeotherwise inadmissible,ifthedangerexiststhattheywillbeusedforapurposeotherthanasan explanationorsupportfortheexpert’sopinionisoutweighedbytheirunfairlyprejudicial value. Inthisinstance, youcanrequestalimitinginstruction.
Note: KeepinmindthatthattheTexasRulesofEvidence,arein factrulesof exclusion,withsomeexceptions. Incasesinvolvingsexualassaultoraggravatedsexual assaultyouneedtohaveafirmcommandofthese rulesofevidence,andtheapplicablecase precedent,tosuccessfullydefend yourclientandpreserveerrorforappellatepurposes.
Othercrimes,wrongs,oractsisnotadmissibletoprovethecharacterofapersontoshow actininconformitytherewith.
However,thistypeofevidencemaybeadmissibleforlimitedpurposessuchastoprove(1) motive,(2)opportunity,(3)intent,(4)preparation,(5)plan,(6)knowledge,(7)identity,(8) absenceofmistakeoraccident.
Mustrequestnoticeand/orfileamotionrequestingnotice. If youfile amotionrequesting noticeyoumustgetitruledonandrequestacertaintimeframeinwhichtoreceivethis informationinadvanceoftrial. Youwillneedthistimetoinvestigatethenatureofthe allegedextraneousoffenses.
Evenifthestategivespropernotice,youmustmaketheStatemake anappropriateand sufficientproffertotheCourtregardingtheextraneousconductallegation. Alwaysrequesta hearingoutsideofthepresenceofthejurysuchthatyoucancrossexaminetheState’s witnessesregardingthisprofferofproof. TheCourtmustmakeafinding,attheconclusion ofthisproffer,thatthejurycouldfindthattheextraneousconductwascommittedbeyonda reasonabledoubt. YoumustrequiretheCourttomakethisfindingontherecord,andsubject toyourcontinuedobjection. YoushouldalsorequestthattheStatepremiseonwhichbasis andforwhatpurposeunder404(b)istheStaterequestingthatthejuryconsiderthisevidence. Oncetheevidenceand/ortestimonyis admitted,overyourobjection,youmustrequesta limitinginstructionregardingtheevidenceand/ortestimony. Ifyoudonotfollowthesesteps insomeformyouwillnotpreserveyourobjectionforpurposesofappeal,andyouwillnotbe entitledtoajuryinstructionregardingtheextraneousconduct.
Bassv.State,270S.W.3d557(Tex.Crim.App.2008)
Extraneousoffensestypeevidencemaybeadmissibletorebutdefensivetheoriesof fabrication,frameup,orretaliation.
Therefore,beawareoffactifyoubelievethechildislyingbecausethemotherisretaliating against youforsomereason,youmayhavejustopenedthedoortoanotherwiseinadmissible extraneousact.
Daggettv.State,187S.W.3d444(Tex.Crim.App.2005)
Leavingafalseimpressionwiththejury. IfadefendantmakesageneralstatementlikeI wouldneverhavesexwithaminor,hemayhaveopenedthedoortoarelevantactor charactertrait. Anextraneousactwhichtendstorebutsuchtestimonymaybeadmissibleto impeachthedefendant. However,whenevidence ofthisnatureisintroducedattrialthejury maynotconsideritassubstantiveofthechargedoffense,butonlyasevidencethatthe defendantmisrepresentedhimself.
Note: Ultimately,thisruleofevidenceisusedinconjunctionwithTCCP38.37inchild sexualassaultcases,tointroducealltypesofextraneousactstoleavetheimpressionwiththe jurythatyourclientdiditonce,sothereforeitislogicaltoassumehediditagain. Our recourseistocontinuetoobjectandholdtheStatetoitsburdenregardingtheprofferof testimonyand/orevidenceandrequiretheCourttodoitsjobinassessingthecredibilityof thetestimonyand/orevidenceandgivetheDefendantanappropriatelimitinginstruction.
TCCP38.07[TestimonyinCorroborationofVictimofSexualOffense]
ThisprovisionprovidesthataconvictionforSexualAssault,andAggravatedSexual Assaultissupportableontheuncorroboratedtestimonyofthevictimofthesexualoffenseifthe victiminformedanyperson,otherthanthedefendant,oftheallegedoffensewithinoneyearafter thedateonwhichtheoffenseissaidtohaveoccurred.
Thisprovisiondoesnotapplytoonoffensewheretheallegedvictimis17yearsofageor younger;aperson65 yearsofageorolder;oraperson18yearsofageorolderwhobecauseof ageorphysicalormentaldisease,defect,orinjurywassubstantiallyunabletosatisfythe person’sneedforfood,shelter,medicalcareorprotectionfromharm.
ThisprovisionprovidestheCourtwithguidanceregardingthehearingtoconductin whichthecourtdeterminesthatachildwhoislessthan13yearsofagewouldbeunavailableto testifyinthe presence ofthedefendantaboutanallegationregardingIndecencywithaChild, SexualAssault,andAggravatedSexualAssault. Thereareothercriminaloffensestowhichthis
sectionappliesbuthavenoapplicationinthispaper. ThisprovisionbasicallyprovidestheCourt withtheparametersandguidelinesbywhichitmustdetermineduringahearinghowandifthe recordedstatementofachild,madebeforetheindictmentisreturnedorcomplaintfiled,is admissibleintoevidence. Thisprovisionallowsforthechildtotestifyinanotherroomother thanthecourtroomandbeviewedbythejury. Thisprovisionalsoallowsforthepropoundingof writteninterrogatoriestothechild. IftheCourtdeterminesthatthetestimonyofthechildisto betakenunderSections3or4ofthisarticleorif theCourtfindsthatthetestimonyofthechild takenunderSubsection2or5ofthisarticleisadmissibleintoevidence,theCourtmaynot requirethechildtotestifyinCourtattheproceedingforwhichthetestimonywastaken,unless theCourtfindsthereis goodcause. Thereareadditionalprovisionsforhowthequestioningand crossexaminationistotakeplace,andifthechildisrequiredtotestifyinCourt,thereasonable stepsnecessarytoprotectthechild’spsychologicalwell-beingincludingallowingthechildto testifyviaclosedcircuitvideo.
Note: Beawareoftheconfrontationclauseifthisissueisraised,andobjectandrequire theCourttoconducttherequiredhearingandarguethatanytypeofaccommodationwhichdoes notprovideyouwiththeabilitytoadequatelycross-examinetheallegedchildvictimviolatesthe tenantsoftheconfrontationclauseoftheU.S.Constitution.
Coronadov.State,351S.W.315(Tex.Crim.App.2011)
Alistofwritteninterrogatories,posedbyaforensicexaminertoachildinanexparteinterview, isnotconstitutionalsubstituteforlivecross-examinationandconfrontation. (Videotape proceduresunderArt.38.071,§2,withuseofwritteninterrogatoriesinlieuoflivetestimonyand cross-examination,didnotsatisfyCrawfordv.Washington).
Theoutcrystatementisthestatementmadebythechildregardingtheallegedassaultto thefirstperson18 yearsofageorolderdescribinginsufficientdetailtheallegedoffense. The statementmustbeotherwiseadmissibleunderArticle38.37ofTCCPandRules404and405of TRE. Thisarticleappliesonlyincasesinwhichthechildwhichmakesthestatementislessthan 14yearsold. AstatementwhichmeetsthedescriptionasprovidedforunderSubsection(a)of 38.072isnotinadmissibleashearsayiftheStategivesnoticeofitsintenttousesaidstatement, providesthesubjectmatterofthestatement,andbywhomthestatementismade. TheCourt shallconductahearingoutsideofthejury’spresencetodetermineifthestatementisreliable.
Garciav.State,792S.W.2d88(Tex.Crim.App.1990)
Theoutcrywitnessisthefirstperson18 yearsofageorolder,towhomthechildmakesa statementthatissomediscernablemannerdescribestheallegedoffense.
Note: Youdonotnecessarilyneedtorequestnoticeoftheoutcry,asitisspecifically requiredbystatuteiftheStateintendstousesuchastatement.
ThisprovisionunderSec.1allowstheStatetouseevidenceofothercrimes,wrongs, acts,ifcommittedagainstachildvictimlessthan17yearsofageforitsbearingonrelevant matters,includingthestateofmindofthedefendantandthechild;andthepreviousand subsequentrelationshipexistingbetweenthedefendantandthechild. This isinadditiontoand insomecasescircumventionofTRE404and405. ThisisthewaytheStateattemptsto circumventtherequirementsofTRE404(b)anditslimiteduseregardingothercrimes,wrongs, oracts,whichmayhavebeencommittedbytheDefendant. Youshouldalwaysrequestnoticeof extraneousoffensesbywayofafilednoticerequestand/ormotion. If youfileamotion requestingnotice youmustgetarulingandorderstatinghowmanydayspriortotrial,mustthe Stategiveyouofnoticeofsaidextraneousacts.
UnderSec.2ofthisarticle,iftheStategives youatleast30days’noticeofitsintentto introduceevidencethatthedefendanthascommittedaseparatecriminaloffensewhichislisted underSec.2((a)(b))–(basicallyalllistedoffenseswhicharesexuallyrelatedoffenses),theyare entitledtoadmitsameintoevidenceforanybearingtheevidencehasonrelevantmatters, includingthecharacterofthedefendantandactsperformedinconformitywiththecharacterof thedefendant.
Thisisbasicallythekitchensinkapproachwhenitcomestoextraneousoffensesandtheir admissibilityattrial.
HearingmustbeconductedoutsidethepresenceofthejuryfortheCourtdetermining whetherajurycouldfindthattheseparateoffensewascommittedbeyondareasonabledoubt.
Note: Alwaysobjecttoanyevidencecominginunderthisarticleandrequestthe appropriatelimitinginstruction. Also,youshouldobjecttorelevanceunderTRE403,afteryou havesufficientlyobjectedtothisevidenceonothergrounds.
BetweenthisarticleandTCCP38.37,theStatecanputourclientstotrialoverany allegation,whethertheyhaverequisiteproofornotbecausetheyhavetheabilitytoconvicta defendantofthechargedoffense,becausehehasbeenpreviouslybeenconvictedofasimilar typeofcriminaloffense. Thisstatutecanbecometroublesomeasitappliestoallcasesinvolving assault,andaggravatedassault. TheproblemwiththisarticleisthattheStatemaynowintroduce thistypeofevidence,subjecttotheTREoranyotherapplicablelaw,andsolongasitwould assistthejury. Whilethisprovisiondoesnotallowthepresentationofcharacterevidencethat wouldbeotherwiseinadmissibleundertheTREorotherapplicablelaw,eitherpartymayoffer testimonyorotherevidenceofallrelevantfactsandcircumstancesthatwouldassistthejuryin determiningwhetherthedefendantcommittedtheoffense,includingtestimonyorevidence regardingthenatureoftherelationshipbetweenthedefendantandtheallegedvictim.
Note: Theapplicabilityofthisspecificarticlewillnotlikelycomeupveryoftenina caseinvolvingsexualoraggravatedsexualassault,unlesstheStatehaschargedinamulticount indictment,allegationsofsexualassaultandaggravatedassault. Thejurycanonlyconsiderthis typeofevidencefordeterminingthoseactsasallegedinsaidmulti-countindictmentifoneofthe countsinvolvesatypeoffamilyviolenceassault. Youmaywanttoconsiderrequestingthatthe aggravatedand/orothertypeofassaultiveoffensebeseveredfromtheallegationsregarding sexualassaultonthisverybasis. Thisisbecause,regardlessofthelimitinginstructiongivenor thejuryinstructionrequested,informationofthisnatureifadmittedwilllikelybeconsideredby thejuryforallpurposes.
Note: Iwouldrequestnoticesimilartothemannerinwhichnoticeisrequestedunder TRE404(b)andTCCP38.37. IwouldalsorequiretheStatetomakeasufficientprofferoutside ofthejury’spresence,andrequestthattheStatedetermineifajurycouldfindthatthedefendant committedtheallegedextraneousactbeyondareasonabledoubt.
YoushouldbeveryfamiliarwiththeabovedescribedarticlesundertheTCCP,asthese articlesareextremelypertinentandrelevantinsexualassaultandaggravatedsexualassaulttrials.
AgainSection420.074asreferencedaboveestablishesastatutoryprocesswhichyouare supposetofollowinprocuringconfidential“survivor”information,ifsamehasnotbeen providedindiscovery. Iwouldfollowtheprocess asoutlinedbutarguethatSection420.074as strictlyappliedisunconstitutionalasitviolatesthedefendant’sconstitutionallyprotectedrights ofdueprocessoflawandeffectiveassistanceofcounsel. Further,whyis thisinformationnot otherwisediscoverableunderTexasCodeofCriminalProcedure39.14. Anystatementstoa therapyorcounselorregardingasexualassaultshouldbediscoverableataminimum“in camera”forpurposesofinconsistentstatements,impeachmentinformationorexculpatory information. ThisnotionthattheStategetstodecidewhatBradyisandhidebehindthefactitis notintheirfileisnotacceptable,andfranklyIdonotbelievethatisconsistentwiththestatutory provisionsandcaseprecedentwhichgovernsame. Moreover,itcanbearguedincertaincases andcircumstancesthatitmayviolatethecurrentversionofTexasDisciplinaryRules3.09. CurrenttextofRule3.09oftheTexasDisciplinaryRulesisprovidedbelow:
The prosecutor in a criminal case shall:
(a) refrain from prosecuting or threatening to prosecute a charge that the prosecutor knows is not supported by probable cause;
(b) refrain from conducting or assisting in a custodial interrogation of an accused unless the prosecutor has made reasonable efforts to be assured that the accused has been advised of any right to, and the procedure for obtaining, counsel and has been given reasonable opportunity to obtain counsel;
(c) not initiate or encourage efforts to obtain from an unrepresented accused a waiver of important pre-trial, trial or post-trial rights;
(d) make timely disclosure to the defense of all evidence or information known to the prosecutor that tends to negate the guilt of the accused or mitigates the offense, and, in connection with sentencing, disclose to the defense and to the tribunal all unprivileged mitigating information known to the prosecutor, except when the prosecutor is relieved of this responsibility by a protective order of the tribunal; and
(e) exercise reasonable care to prevent persons employed or controlled by the prosecutor in a criminal case from making an extrajudicial statement that the prosecutor would be prohibited from making under Rule 3.07.
Whatismoreconcerningatthistimeisthatatthetimeofdraftingthispaperthe CommitteeonDisciplinaryRulesandReferendaanditssubcommitteeisintheprocessof revisingthisparticulardisciplinaryrule,andgiventheavailableinformationonthesuggested revisions,itisastepbackwardsintheeffortstoseekjusticebaseduponwhatprosecutorsare arguingistheirlimitedresourcesandbudget. Iftheseproposedrevisionsareputinplacewewill bechoosinganinnocentperson’slivelihoodoverbudgetaryconcerns. Itisarevoltingconcept, andadarkdayforthedefense.
Whatcanwedo? Wehavetoremainvigilantandcontinuetoattackthisprocessto undermineourrighttoinvestigateandgatherinformationinthesetypesofcases. Inasituation wheretheclientcanbeconvictedsolelyonthestatementofoneperson,weshouldnotbe restrictingtherighttodiscoverinformation,weshouldexpandthatrightandmandatethatthe courtassistusinmakingsuretheaccused’sconstitutionalrightsareprotected. Iwouldsuggest wegetcreativeinhowtoattackandgatherthisinformationandexplaintheneedforthose resourcestothecourtin asuccinctanddetailedmanner,tobeconsideredpre-trial. Itsurprises methattheStatedesirestoadmiteveryextraneousactyourclienthasallegedcommittedinto evidenceduringtrial,butwhenitcomestotheirallegedvictim(ie:thesurvivor),theybelievethe caseshouldbetriedinavacuumoftheirowndesign. Thatisnotconstitutional,anditisnotfair. Ibelieveourfoundingfatherswouldbegreatlydisappointedinhowthefruitsoftheirlaborshas beensotwistedandmanipulatedbythegovernmentinthelast230years.
InconcludingthispaperIdon’thaveanybulletproofanswersforwhatwefaceas criminaldefenseattorneysinhandlingsexualassaultcasesintheforeseeablefuture. Ibelieve wecanalwaysassumethatinasexualassaultcase,thepresumptionofinnocencemayverywell bejustrhetoricastheaccusationoftenprecedesthecaseand yourclient.
Ithinkweshouldkeepinmindaswerepresenttheaccusedinasexualassaultthe following:
1. Jurorswanttobelieveintheirpolicedepartment.
2. Thepolicearehuman,andtheymakemistakesjustlikeyouandme.
3. Asahumanbeingwewilljumptoconclusionsandformanopinion.
4. Itisimportanttoremindjurorsthatwecan’tjumptoconclusionsandthepolice arenotinfallible.
5. Informationandknowledgecancreateleveragein asexualassaultcase.
6. Gatheringofinformationiscriticaltoasexualassaultdefense.
7. Youwillneedthecourt’sassistanceto gatherinformation.
8. Youwillneedthecourt’sassistancetolimitadmissibilityofcertaininformation.
9. Bepreparedtoarguewithoutthecourt’sassistance.
10. Certainstatutoryprovisionsinsexualassaultcasesarepenalinnature.
11. Bepreparedtonavigateandworkaroundtheseprovisions.
12. Protecttherecord.
Goodluckandgoodverdictstoyouall. If youhaveanyquestionsaboutthispaperormy presentation,pleasecontactmeatmyoffice.
 
    
              December 1 2, 2022 Magnolia Dallas Dallas, Texas
Botsford and Roark
1307 West Ave Austin, TX 78701 512.476.1900 phone 512.479.8040 fax brian@brianroark.com email https://www.botsfordroark.com/ website
6808 Hill Meadow Dr :: Austin, Texas :: 512.478.2514 p :: 512.469.9107 f :: www.tcdla.com
The scope of this paper concerns Title IX disciplinary actions at post secondary colleges and universities in Texas. While the focusofthispaperiscollegesanduniversities in Texas, much of the law governing schools in Texas is relevant nationally.
The type of conduct that gives rise to Title IX disciplinary actions is conduct that can generally be described as sexual harassment. Sexual harassment in this context encompasses conduct such as sexual assault, dating violence, domestic violence, and stalking The vast majority of Title IX claims at universities are made by female students against male students.
While a Title IX claim can involve stalking, harassment, or other lessor allegations, most Title IX cases involve sexual assault. This paper will primarily discuss the process of representingamalestudentaccusedofaTitle IX sexual assault violation for that reason.
The archetypal fact pattern in a Title IX sexual assault claim occurs when a female student complains to her school’s Title IX office that a male student sexually assaulted her by having sex with her when she was too intoxicated to give effective consent. However, it is increasingly more common to see the complaint submitted by a third party. These situations arise when the female student shares details about her sexual experience with a third party and the third party submits a referral with the Title IX office Theclaimwilloccasionallybethather consent was compelled by force or coercion Similarly, her claim will rarely be that her lack of consent was verbalized (she rarely
claims that she said the word “no.”) The claim instead will be that she was so intoxicated that she was incapacitated and therefore unable to consent.
Schools are not required to adopt a particular definition of consent with respect to sexual assault under Title IX regulations. However, schools typically state that consent is not effective it if result from force, coercion, or incapacitation. The line between intoxication and incapacitation in these types of cases varies widely depending which school is involved. Most major schools in Texas will proceed with a sexual assault by incapacitation claim when the female student claims sheblackedout, and whenthereis any corroborating evidence that she was intoxicated (slurred speech, unsteady gait, witnessed drinking, etc).
Sometimes,aclient will comein for aninitial consultation and be facing both a criminal investigation for sexual assault, as well as a Title IX investigation stemming from a fact pattern similar to that described above. Predictably, any criminal charges stemming from this conduct are often rapidly rejected by the police or the DA. The Title IX investigation will persist despite criminal charges being rejected by the police or DA, however.
The goal of this paper will be to provide, in Part I, background information about the current legal and political landscape that drives the way schools adjudicate Title IX sexual misconduct claims. Part II will be a practical guide for representing a client in a Title IX disciplinary case.
A. The story so far.
Title IX of the Education Amendments of 1972; 20 U.S.C. § 1681, et seq. is a federal law that imposes requirements on public and private universities to ensure they are free from gender discrimination. The requirements under Title IX are imposed on universities by conditioning the university’s continued receipt of federal funding on its adherence to the requirements of the statute. Nearly every university, regardless of whether or not the university is “public” or “private” receives federal funding to some extent. Therefore, virtually every university in the country is a “covered entity” or “recipient” under Title IX.
In approximately 2012, there was a sharp uptick in the rate at which schools were prosecuting and expelling students pursuant to these policies.
The uptick was caused by the U.S. Department of Education’s Office of Civil Rights releasing a “Dear Colleague Letter” to all covered schools in the country. The Department of Education has rescinded the letter since then but it is still worth mentioningtounderstandhowthisareaofthe law developed. The letter instructed schools that Title IX requires that they put into place grievance procedures to investigate and adjudicate claims of student on student sexual violence and sexual misconduct.
The letter instructed schools that they must investigate and adjudicate student on student sexual misconduct claims as Title IX grievances. See Office of Civil Rights, Dear Colleage Letter, April 4, 2011 (available at: https://www2.ed.gov/about/offices/list/ocr/le
tters/colleague 201104.pdf). The letter instructed schools that if they failed to do so, they would themselves be subject to investigation and discipline from the Office of Civil Rights for, essentially, harboring gender discrimination.
The effect of this Dear Colleague letter was dramatic and widespread. Schools everywhere ramped up their Title IX departments and created mini police departments within their Title IX offices designed to investigate and prosecute students for alleged sexual misconduct.
In their haste to comply with this edict from the Department of Education, as well as their general interest in appearing tough on sexual assault, many schools forewent adhering to the limits of Due Process and Title IX itself in their investigations and prosecutions of accused students. Male students began being expelled en masse, and lawsuits were the result. Since the release of the 2011 letter, the organization Title IX for All has tracked over 802 lawsuits filed by accused students against their schools for wrongful suspensions or expulsions. Title IX for All Database, available at: https://titleixforall.com/title ix legal database/
Although suing a university for their Title IX procedures is an uphill battle, in the wake of the Title IX guidance issued by the Department of Education, some lawsuits have been successful due to the level of egregious conduct that universities have committed in their zeal to prosecute sexual assault. See e.g. Plaintiff’s Complaint in Doe v. Fenves et al., 1:17 cv 00732, August 7, 2017; Plaintiff’s Complaint in Doe v. Texas Christian University et al., 4:22 cv 00297 O, April 12, 2022.
In 2017, the Office of Civil Rights rescinded the original Dear Colleague letter after Betsy DeVos took over as Secretary of Education. InitsplacetheOfficeofCivilRightsreleased a“Q& A” about therequirements under Title IX.
The Department of Education has implemented new rules which have been in effect since August 14, 2020. 34 C.F.R. § 106.44 requires “a recipient with actual knowledge of sexual harassment in an education program or activity of the recipient” to respond promptly in a manner that is not deliberately indifferent. Education program or activity includes “locations, events, or circumstances over which the recipient exercised substantial control over both the respondent and the context in which the sexual harassment occurs.” This includes school sponsored activities such as sporting events. The definition also includes any building owned or controlled by a student organization that is officially recognized by the university. This would include off campus sorority and fraternity houses. While Title IX only applies to a recipient’s education programs or activities, schools may still investigate off campus allegations under their student conduct policy. It is imperative to determine whether the alleged conduct occurred in an education program or activity in order to determine which procedures will apply. Section 106.45 sets out guidelines for a university’s grievance procedures.
Advocating for a student accused of sexual misconduct at a university, in consideration of the current political climate, and media pressure,aswellasthefinancialleveragethat the Department of Education exerts on schools, places the accused student in a markedly disadvantageous position.
TitleIXInvestigationdepartmentsaretrained in “victim centric” investigation methods which means they will never ask tough questions to complaining witnesses. Title IX departments proudly ascribe to the ethos that when a victim comes in to report a sexual assault they will first be believed and supported, and they will be questioned about what actually happened second.
Title IX investigation departments, and universities generally, have not yet learned how to separate the arguably positive aspects ofwantingto positively affect genderpolitics and cultural norms between young men and women with the consequences their efforts are having in ferreting out the truth in sexual assault accusations with contested facts.
This means that many cases which a criminal defense lawyer make look at as being extraordinarily weak will viewed differently through the eyes of those attending to a university’s disciplinary process. While the newrulesrequireauniversity to provideeach party with an advisor, there is no requirement that the advisor be a lawyer or otherwise be competent. Accused students are no longer forced to represent themselves in these disciplinary hearings, but they can be their best advocate through preparation and practice with an attorney
Every school has grievance procedures that deal with sexual assault and sexual misconduct claims made by students under Title IX. But the procedures may still vary from school to school, especially depending on whether or not the school is public or private. Generally, schools comport their conduct in investigating and prosecuting sexual misconduct claims with three
guideposts: their own written procedures; the guidance provided by the Office of Civil Rights under Title IX; and in the case of public schools, procedural and substantive Due Process.
Section 106.45 sets out guidelines for a university’s grievance procedures for formal complaints of sexual assault However, universities still have some discretion to decide the details of their disciplinary process, including their grievance policies and procedures under Title IX. The applicability of the guideposts referenced above depend on whether or not the school is public or private. Schools are generally required to follow their own policies and procedures under theories of contract, however discussion of the law relating to school’s obligations under contract theory is beyond the scope of this paper. The areas of law that are looked to more often to govern what a university may or may not do in their disciplinary process are Title IX and Due Process. The requirements of Title IX apply to all public schools and virtually every private school. Public schools are further required to adhere to the requirements of Due Process under the Federal Constitution.1
Title IX applies to a school if it is a “recipient.” A school is a “recipient” when it receives any amount of funding from the federal government. Title IX still applies to most private schools because virtually every privateschoolstillreceivesfederalfundingto some extent. The following is a summary of the procedural aspects of the disciplinary process that have been imposed.
Section § 106.45 sets out the grievance process for formal complaints of sexual harassment. Recipients must follow these
guidelines and any provisions, rules, or practices other than what the section requires must apply equally to both parties. It is important to cross reference a schools grievanceprocedurewith therequirementsof § 106.45 to make sure the school are complying federal law. Today, most schools have rules that mirror § 106.45 but every once in a while, you’ll see something new.
a. Recipients must follow a grievance process that complieswith§106.45before they impose any disciplinary or other actions that are not supportive measures
b. Recipients must require an objective evaluation of all relevant evidence and credibility determinations may not be based on a person’s status
c. Recipient must make sure that theindividualsinvolvedinthe grievance process do not have a conflict of interest or bias for or against either party. This includes the Title IX Coordinator, investigator, and decision maker. These individuals must receive training on what constitutes sexual harassment, the scope of a recipient’s education program or activity, and how to serve impartially.
d. The grievance process must include a presumption that the respondent is not responsible for the alleged conduct until a determination regarding responsibility is made at the end of the process
e. Include reasonably prompt time frames but recipients are allowed extensions for good cause with written notice to the parties.
f. The grievance process must describe the range of possible disciplinary sanctions and remedies
g. State the standard of evidence: either preponderance of the evidence or clear and convincing. Must apply the same standard for formal complaints against students as for formal complaints against employees
h. Include procedures and permissible bases for appeal i. Describe the range of supportive measures available to parties
a. Provide written notice to the parties
i. Notice of grievance process, including informal resolution
ii. Notice of allegations of sexual harassment including details knownatthetimewith time to prepare a response before any interview.
1. Sufficient details include:
a. Identiti es of the parties
involve d
b. The conduc t alleged ly constit uting sexual harass ment under § 106.30
c. Date and locatio n of inciden t
iii. Must include a statement that respondent is presumed innocent until determination is made at the end of grievance process
iv. Notify parties of their right to have and advisor of their choice
v. Inform the parties of their right to review evidence
vi. Inform parties that knowingly making false statements or knowingly submitting false information is a violation of code of conduct
b. Recipient must provide notice of additional allegations if
recipient decides to investigate
a. Must dismiss if: i. Allegations would not constitute sexual harassment as defined in § 106.30 even if proved ii. Did not occur in recipient’s education program or activity, or iii. Did not occur against a person in the United States iv. May still investigate under other policies i.e. code of conduct
b. Discretionary dismissal i. If complainant requests to withdraw the formal complaint ii. The respondent is no longer a student or employed, or iii. Specific circumstances precent recipient from gathering evidence sufficient to reach a determinationastothe formal complaint or allegations
c. Must notify parties simultaneously of dismissal
a. Allegations may be consolidated if they: i. Involve more than one respondent, or ii. By more than one complainant against
the same or more respondents, or iii. By one party against the other party where the allegations arise out of the same facts or circumstances.
(5) Investigations:
a. The burden of gathering evidence is on the recipient
b. Recipients must provide an equal opportunity for the parties to present witnesses
c. Cannot restrict a party’s ability to discuss the allegations or gather or present relevant evidence
d. Must provide parties opportunities to have others present throughout the related proceedings. Recipients may restrict an advisor’s participation as long as it appliesequallytobothparties.
e. Notice to parties who are invited or expected to participate in all related proceedings
f. Opportunity for parties to inspect and review any evidence including the evidence upon which the recipient does not intend to rely in reaching a determination regarding responsibility. Parties have 10-days to submit a written response to the evidence prior to the completion of the investigation report.
g. Recipients must create an investigative report that fairly summarizes relevant evidence
and send it to the parties at least 10 days before the hearing date.
a. Postsecondary institutions must provide for a live hearing.
i. Decision makers must allow aparty’s advisor to ask the other party and any witnesses all relevant questions and follow up questions.
ii. Decision maker must determine whether questions are relevant.
iii. If party does not have an advisor, recipient must provide one without fee or charge.
iv. Questions and evidence about the complainant’s prior sexual behavior are generally not relevant two exceptions
v. Recipients must create a recording, or transcript of the hearing and make it available to the parties.
b. Elementary and secondary schools may have a hearing but are not required.
a. Written determination by a decisionmakerwho cannot be title ix coordinator or investigator
b. Determination must include:
i. Identification of allegations
ii. Description of procedural steps
iii. Conclusions of the application of code of conduct to facts
iv. Statement of, and rationale for,the result as to each allegation
v. Include permissible bases for appeal
c. Determination becomes final either:
i. Onthedatethewritten determination of the result on appeal, if one is filed, or
ii. If no appeal, date on which appeal would no longer be considered timely
d. Appeals
i. Bases for appeals
1. Procedural irregularity that affected the outcome of the matter;
2. New evidence not reasonably available at the time the determination was made that would affect the outcome of the matter; and
3. Title IX Coordinator, investigator,or decision maker had a
conflict of interest or bias for or against a party that affected the outcome of the matter
ii. Additional bases must apply equally
Today, most schools have rules that mirror § 106.45 but every once in a while, you’ll see something new. So, attorneys representing accused students a university must be prepared to learn nuances of the rule book each time a client comes in accused of sexual misconduct at a new university.
2. Procedural and Substantive Due Process at Public Universities
Public universities have an additional source ofrequirementswhenitcomestosettingtheir disciplinary procedures for accused students in sexual misconduct claims. The new rules alleviate some of these concerns, but it is important to keep these in mind.
At the most abstract level, the U.S. Constitution prevents the government from depriving a citizen of a protected liberty interest without due process of law.
Students enrolled at public institutions of higher education have a protected liberty interest in their continued enrollment at that public school. Therefore, when a student has been suspended or expelled by a school for sexual misconduct, the requirements of due process apply to the University’s conduct.
See Dixon v. Ala. State Bd. of Educ., 294 F.2d 150, 157 (5th Cir. 1961) (“Without sufficient education the plaintiffs would not be able to earn an adequate livelihood, to enjoy life to the fullest, or to fulfill as
completely as possible the duties and responsibilities of good citizens.”).
A student similarly has a liberty interest in clearing his name. Doe v. Fenves et al., 1:17 cv 00732 ss, Transcript of Motion Hearing, August 11, 2017. (“THE COURT: That there's just two reasons for constitutional -well, not constitutional. There's two reasons for due process. One, you've gotta have a property interest: Employment, or damages, or whatever. The other the courts have created is a liberty interest to clear your name.”)
Prior to suspension or expulsion a University must provide “notice and a meaningful opportunity to be heard.” Goss v. Lopez, 419 U.S. 565 (1975). This means generally a public school must provide a student with “fundamentally fair procedures to determine whether the misconduct has occurred. Plummer v. Houston, 860 S.W.3d. 767, 773 (5th Cir. 2017). More precisely, cases have held that accused students at a public university are likely entitled to: a. “Some opportunity for hearing.” Plummer at 773 (5th Cir. 2017) (citing Dixon at 158).
b. The opportunity to call witnesses. Flaim v. Medical Col. of Ohio, 418 F.3d. 629, 636 (6th Cir. 2005).
c. The opportunity to be advised by a lawyerat thehearing.Gomesv.Univ. of Maine System, 365 F.Supp.2d. 6, 16 (D.Me. 2005)
d. The opportunity to cross examine adverse witnesses. Winnick v. Manning, 460 F.2d 545, 549 (2d. Cir. 1972); Flaim at 636.
f. The opportunity to have questions of fact determined by a fair and unbiased fact finder. Sill v. Penn. State Univ., 462 F.2d 463, 469 (3d. Cir. 1972); Duke v. N. Tex. St. Univ., 469 F.2d. 829, 833 (5th Cir. 1973).
Due Process however, is a sliding scale that considers the severity of the punishment, the likelihood of an error in judgment, and balancing of the university’s interests with the accused student’s. As such, these are fact intensive inquiries that, as a practical matter, seem to require a level of true righteousness on the facts in order to be successful.
A public university also must abide the requirements of substantive due process before it may lawfully suspend or expel a student. Substantive due process sets fairly low bar to which Universities must restrain their conduct, but it is a bar nonetheless. A school’s conduct to suspend or expel a student cannot be “arbitrary or capricious.” Brewer by Dreyfus v. Austin Independent Sch. Dist., 779 F.2d 260, 264 (5th Cir. 1985) A school cannot act in a manner that is unconscionable. Marco Outdoor Adv., Inc. v. Regional Transit Auth., 489 F.3d 669, 672 (5th Cir. 2007).
Despite unconscionability being a low bar, sexual assault misconduct cases present a unique situation where all the factors of a case can coalesce, and a viable substantive due process argument can be made. Consider for example the facts in Doe v. Fenves, et al. The brief factual history of the case was that John Doe was charged by UT with sexual assault by incapacitation. His case went to a hearing at the school, and the complaining witness admitted she gave affirmative verbal consenttosex.Sheclaimedhowever,thatshe was too intoxicated to make the choice to
consent. The hearing officer sided with Doe and found him not responsible for sexual assault. The complaining witness appealed to President Fenves however, and he decided the complaining witness was intoxicated when she gave verbal consent. He decided her intoxication made her incapacitated, and herconsentwasthereforevoid.Hesuspended John for 5 semesters. John complained of, amongotherthings,asubstantivedueprocess violation to the Western District. He wrote: “In this case [], the President wrote in his appeal determination that “under University rules an intoxicated person cannot consent to sex due to incapacitation.” In the next sentence he meaninglessly mused that “parties may disagree as to whether intoxication and incapacitation are synonymous,” and then he completely misrepresented the facts of the case to imply Jane’s level of intoxication when she gave verbal consent to sex was consistent with the description one discredited witness gave of Jane more than two hours before she affirmatively consented to sex.
On the whole, this was brazen and egregious conduct that disregarded the overwhelming weightoftheevidenceinthiscase,andwhich disregarded the university’s own prior representations about the rules regarding intoxication and consent.
It is unconscionable for the rule to be that mere intoxication can invalidate freely given consent. It is even more unconscionable to suddenly make that the rule and apply it ex post facto to John.
Finally, it is more unconscionable still to overtly misrepresent the facts of the case in order to make them out to be a violation of this newly announced standard of consent.
Based on this, and the allegations contained inPlaintiff’sComplaint,thePresidentandthe University of Texas’s conduct to suspend John was a violation of his right to substantive due process.”
C. Summary of the Impact of Title IX and Due Process Requirements
While there are these two distinct bodies of law that influence the discretion schools may exercise when they adjudicate disciplinary cases, in practice, both Title IX and Due Process offer what are more accurately described as guidelines that schools try to follow in disciplinary cases, as opposed to hard and fast rules that strictly govern their conduct.
A student facing sexual misconduct action at a University is in an uphill battle from the start. The reality is, Universities are under extraordinary pressure to appear tough on sexual assault. Between the edicts from the Department of Education, the pressure from the media amidst the “MeToo” movement, and the threat of lawsuits from complaining witnesses who feel their cases have been mishandled, Universities and their administrators have every incentive to err on the side of kicking the male accused student out of school and dealing with his lawsuit later, if he decides to file one.
The political fallout, even for conduct as unconscionable as UT’s was in the Doe v. Fenves case, is nothing compared to what a University would face if its reputation in the media became that it does not take these sexual assault cases seriously.
The takeaway from this description of how Title IX and Due Process place requirements onschoolsdisciplinaryproceduresshouldnot be that accused students can expect fair
treatment in this process. Instead, students must accept that the deck is stacked against them for all the political reasons that have been described.
Detailed knowledge of the rules about Title IX and Due Process can enable the attorney to prepare a strong record at the University level in anticipation of a Title IX or Due Processlawsuitlater,andalawsuit,oratleast the threat of one, should be used to gain leverage in the disciplinary process wherever possible.
Advocating for a client in the University discipline process is mostly done through writing. The lawyer for the student is assignedtheroleof“advisor,”andin that role the lawyer may only participate in the proceedings as allowed. While the attorney may not personally speak on behalf of the client, the attorney can help the accused student prepare the remarks he will make to the investigators and decision makers at the university. This section will describe a collection of key phases of the Title IX process at a university.
Meeting with a client facing a sexual misconduct allegation at a University usually takes place during the school’s investigation phase, as under the Title IX the student is required to receive notice from the school that a Title IX allegation was made against him.
While much of the intake meeting should progress like it will with any other client, there are some particular nuances to cover in the meeting with a Title IX client.
Preservation of things like text messages, photographs, or phone records are especially important in cases like these because of the people involved in these sort of accusations. Students will be texting, instagraming, and snapchatting before during and after the events leading to the sexual assault accusation in the case. Additionally, they may be recording their meeting with you! While it is obvious to the attorney that all the social media evidence needs to be preserved, it is not obvious to the 20 year old client, and so often particularly important text messages or social media evidence should be preserved and sent the attorney before the client leaves the office.
Another unique aspect of the client intake meeting is that typically the client has not been suspended or expelled from school yet. The practical upshot of that is that he is still interacting with his friends on campus, and often within the same social circle as the complaining witness. The client needs to be toldnottotalkortextwithfriendsaboutwhat is going on in the disciplinary process.
When a student retains an attorney to represent him in the disciplinary process he must file a FERPA waiver with the school. The FERPA waiver functions in some ways like a letter of representation, as it is the typically the first indication the student makes that he has retained counsel. The FERPA waiver also serves a specific purpose for granting the attorney the right to access the student’s educational records.
FERPA or the Federal Educational Rights and Privacy Act, is a federal law that requires schools refrain from sharing any protected educational information about their students
with third parties. Disciplinary records are included in the educational information that FERPA protects, and typically the student must fill out and submit to the school a FERPA waiver which enables the school to talk to his advisor about the pending misconduct case.
Depending on the school, the FERPA waiver will usually either be an online form, or a PDF that can be downloaded. Some small schools procedures’ however, are not developed enough to have generated a preset FERPA form, and in those cases the FERPA waiver will just be an email from the student to an individual at the University (usually the Dean of Students) indicating that they are waiving their rights under FERPA as it relates to sharing their educational records with their attorney.
Once this paperwork has been submitted, school officials will no longer be prohibited from speaking to the attorney about the case.
In in the ideal scenario, the student calls the attorney immediately after receiving notice from the school that they have received a Title IX complaint against him. In that circumstance, prior to every meeting with school investigators, a written statement should be composed.
It is important to help the accused student preparethewrittenstatementwithknowledge of the details of the allegation against him whenever possible. The new rules impose detailed notice requirements on schools, and public schools also have a duty to give adequate notice as an element of due process.
In practice however, not all schools have been quick to adopt the practice of giving the detailed notice now required by Title IX. In the event that a school is not providing the notice Title IX requires, a demand letter that clients, or the attorney on behalf of the clients, should be sent to the investigators asking the school for sufficient notice as described by the new guidance.
The written statement should be extensive and detailed, as it is not only what will be provided to investigators at the first stage of the disciplinary process, but it will be the baseline for any argument or cross examination that may be created later in the disciplinary process.
The first face to face interaction that most students have in the Title IX process at their school is an investigative interview with the Title IX department.
Meetings with school investigators pose several unique challenges. The written statement is used to combat these challenges wherever possible.
First, the written statement should be provided in advance to any in person meeting. The written statement obviates the need for your client to tell his story about what happened on the relevant night over and over again. When the client and the lawyer appear at the University for an interview with investigators, the client’s answers should primarily be the words, “I’m going to rely on my written statement to answer that question.” The client should only be answering questions which concern relevant information beyond that which was already addressed in the statement.
The reason for this is that the fewer times a clientrecountshisversionoftheeventsofthe night, the few opportunities there are for him to be inconsistent.
Research has consistently shown that a normal person’s memory of specific events tend to change over time. In order to avoid any such inconsistency in recollection being held against the client, he should be asked to recount the events of the night as few times as possible. This is particularly significant in university investigations because of the individuals who tend to be employed by universities as investigators. Any minor inconsistency will be used against the client in determining his credibility. Even at large, well funded schools like UT or Texas A&M, the investigators that make up the Title IX department will generally be people in their late twenties or early thirties with Master’s degrees in counselling or education. They will not be individuals with any law enforcement or investigative training or at least the type you may be used to. As such, they often do not have the sophistication to understand what sort of factual inconsistencies are significant, and what sort are not.
Under the old rules, investigators typically made the initial decision regarding responsibility. The accused student could then either accept the decision or request a hearing. It was in the client’s best interest to submit a statement for consideration to persuade the investigator. Now, the investigator simply gathers and summarizes relevant evidence. Each case may present its own unique set of circumstances which will ultimately affect the attorney’s approach. But because the investigator no longer makes the ultimate decision, it is oftentimes better to reserve any comments for the hearing.
Whenhelpingtocomposeawrittenstatement in a Title IX case, one factual wrinkle that tends to come up time and again is the accused student apologizing to the complaining witness after he finds out she is upset about the night before.
Often these messages appear to be irrefutable evidence of the accused student’s guilt. In practice that tends not to be the case, as there are innocent and intuitive reasons for these accused students to apologize to the complainingwitnessthewaythattheytendto in these cases.
A typical example of the apology is the text message from sent from John Doe to the complaining witness in Doe v. Fenves: “Hey Ihavenoexcuseformy actions.Ijust wanted to saythat Iam sosorry Itreatedyou likethat andIpromiseitwillneverhappen again. Iam so so sorry. I completely understand if you never want to talk to me again and that is absolutely understandable. I had no intentions of taking advantage of you like that. I was drunk too but that is no excuse. If there is anything I can do to make this better whatsoever just ask. Once again so sorry.”
While this text message, sent from the accused student to the complaining witness the next day may seem damning, the explanation for it being sent actually speaks to the ubiquity of these types of messages across cases. The vast majority of the students accused of this type of misconduct arenotmalicious.Theydidnotmeantocause harm to the complaining witness. They genuinely feel bad the complaining witness believes something bad happened and they apologize to try to make her feel better.
When the allegation in a Title IX misconduct case is sexual assault, the specific claims being made against the accused student are rarely that the student used physical force or violence, or rarely even that the complaining student used the word “no,” or made any verbal expression of non-consent at all.
In most cases the allegation will be that the complaining witness was incapacitated when she consented to sex. Schools do not operate with the same notions of capacity that lawyers are accustomed to from areas like criminal law, guardianship law, or even common parlance, however. “Incapacitation” when talking about the capacity to consent to sex as a student at a University is a gray area either slightly beyond or severely beyond simple intoxication, depending on the school’s rules and the particular school employee interpreting those rules at the time.
Schools vary greatly in their definitions of incapacitation. At the University of Texas at Austin, for example,
“[i]ncapacitation is a mental state caused by drunkenness, intoxication, or other mental or physiological condition in which a person does not have the ability to indicate agreement to engage in sexual contact or activity because the person is mentally and/or physically helpless due to a mental or physiological impairment, drug or alcohol consumption, either voluntarily or involuntarily, or the individual is unconscious, asleep, or otherwise unaware that the sexual contact or activity is occurring.
a. An individual’s use of alcohol or drugs does not diminish that individual’s responsibility to obtain Consent if that individual is the one who initiates the complained of sexual contact or activity.
b. In determining Consent where alcohol or other drugs are involved, the University considers the totality of the circumstances, including (but not limited to): ▪ whether a sober reasonable person would have known or deduced that the ther was incapacitated; ▪ whether a person actually knew the other was incapacitated. ▪ whether a person demonstrates that they are unaware of where they are, how they got there, or why or how they became engaged in a sexual interaction; ▪ whether a person was conscious or unconscious; ▪ whether and when a person
became sick due to intoxication; ▪ a person’s ability to communicate and/or slurred speech; ▪ a person’s coordination and physical control of the person’s own body (ex. ability to walk, dress/undress, perform simple tasks); and ▪ any other action that would be indicative of a level of cognitive and physical functioning.
c. In most circumstances, a minor person under the age of 17 does not have capacity to consent to sexual activity under Texas law. d. Incapacitation may also exist because of a mental, physiological or developmental disability that impairs the ability to Consent.
Also consider The University of Oklahoma’s policy which states that:
Use of alcohol, medications, or other drugs will not excuse behavior that violates this policy. Examples of when a person should know the other
is incapacitated and may be unable to give consent include, but are not limited to:
• the amount of alcohol, medication, or drugs consumed
• imbalance or stumbling
• slurred speech
• lack of consciousness or inability to control bodily functions or movements
• vomiting
• legal incapacity,suchasin the caseofaminorand/orpersons under legal guardianship.
By contrast, Texas Christian University devotes approximately three pages to describing consent and incapacitation including explaining that incapacitation is, “a state beyond intoxication,” that occurs when a person is physically helpless or unconscious.
Similar to being tasked with learning a new set of procedural rules when a client faces sexual misconduct charges at a new University, the attorney must also become familiar with a new standard of consent and incapacitation at each University as well.
Once the investigation is complete and the university notifies the parties of the hearing date, the attorney can prepare the student through rigorous preparation or rehearsal. Along with a hearing date, the university must notify the parties who will be the hearing officer for the case. The parties typically have several days to challenge the assigned hearing officer on several bases. It is a good idea to spend some time gathering information on the hearing officer’s social
media pages and perhaps even any papers they have written/published.
Because the Title IX rules simply allow for the advisor to cross examine witnesses, the student must act as his own advocate otherwise. That means he must give an opening statement, testify, and make closing argument.
Most universities will call one of the investigators or a student conduct officer as their first witness. This witness will have no first hand knowledge of the incident but will read into the record the report summarizing the information gathered during the investigation. There are no rules against hearsay, and so the university witness will testifyabout what each witness said and what the university rules are.
Cross-examination of the university investigator or conduct officer is fertile ground to expose the shortcomings of university’s procedures and investigative process. Prior to UT amending its definition of “capacity,” forexample,the investigatoris always asked, “Can you define the term incapacitation without also using the word capacity in the definition?” Students have receivedutterly incomprehensibleanswersas a result.
Another area ripe for cross examination of the investigator is questioning relating to their failure to ask reasonable inquisitive questions to the complaining witness. Questions like, “You didn’t ask her why she took so long to report this, did you?” and “She told you she didn’t remember consenting to sex, but you didn’t ask if she thought she was actually unconscious, or just blackedout,didyou?”highlighttheproblems with the way university investigators approach fact finding in these cases.
University investigators are trained to not so much as consider asking any question to complaining witness that could be construed as “victim blaming.” The resulting effect is that the complaining witness is treated with kid gloves throughout the investigation process, and the only time she will ever face tough questioning in the case is during cross examination.
8. Appeal and Exhaustion of Remedies After the outcome of a hearing or investigation is reached at the school, most schools offer a student some kind of appeal process after they have been found responsible of a misconduct violation either at a hearing or by investigation.
As a practical matter, the basis for most University appeals are very limited.
For that reason, the appeal process will itself often be intrinsically fruitless, however, it is a process that cannot be ignored for two reasons that have to do with an eye toward potentially filling a lawsuit in the future.
First, while filing a lawsuit against a university for their conduct resulting from their Title IX procedures does not technically require “exhaustion of remedies”, for a lawsuit to be successful the university’s action against the accused student must reach a state of finality.
Generally, the final step in a university’s process is an appeal, and by availing himself of his right to appeal and being denied relief, the student can easily establish that the university’s adverse action against him has reached its final state.
The second reason is that it is important to show the court in a future lawsuit that the student has attempted to avail himself to whatever relief the university could
hypothetically offer. The appeal is another opportunity for the student to air his grievances relating to procedural fairness and discrimination, of which there will often be many.
Especially in the context of a claim for violations of procedural due process, it is importanttoasktheschoolforthedirectlyfor the procedural relief to which the student believes he is entitled and be specifically denied by the school. An explicit denial strengthens the claim of a procedural violations.
A university’s disciplinary process implicates two complicated and distinct bodies of law: Title IX and Due Process. As a result, these types of disciplinary cases are fertile ground for litigation stemming from the university’s conduct. Universities face lawsuits from both accused students and complaining witnesses alleging that the school has mishandled the sexual assault investigation or adjudication.
A detailed discussion of the requirements of filing a due process claim, or a Title IX discrimination claim against a university are beyond the scope of this paper. Potential causes of action under due process could arise when:
1. A student is suspended or expelled andnotprovidedadetailedaccountof the complaining witness’s accusation
2. Not provided any opportunity to cross examine the complaining witness (either in writing or through a third party)
3. Not provided any opportunity to present his own evidence
4. Not provided any opportunity to give testimony
5. Not provided an opportunity to receive the advice of an attorney in the disciplinary process
6. Not provided with a neutral decision makerin thehearingprocess
Similarly, an accused student may have grounds to file a Title IX claim against the University if the student has been the target of gender based discrimination in the disciplinary process. See Yusef v. Vassar, 827 F. Supp. 952 (S.D.N.Y. 1993) (for the leading case describing three frameworks for Title IX liability in disciplinary cases).
Just as integral as the legal basis for filing a potential lawsuit on due process or discrimination grounds, successful lawsuits in this area tend to include strong fundamental fairness issues that are raised by the facts of the case.
Bear in mind that public relations can tend to drivetheoutcomeinthesetypesofcases.The law discussed in this paper depends significantly on the discretionary decisionmakingoftrialjudges.Apowerfulsetoffacts can be just as persuasive as the legal merits of the claim.
As a general proposition, if a colorable legal claim can be made against a university for their actions in a Title IX disciplinary case, it is in the client’s interest to strongly consider filing suit. In some instances, despite the cost involved, it is the only way to generate positive leverage on the client’s side.
RepresentingstudentsinTitleIXdisciplinary cases is uniquely challenging because of the intersection of politics, media, and the law
which drives the competing interests involved. This paper is not an exhaustive compendium of every legal issue raised by these types of cases, it is only a collection of highlights. It is important to be open minded and creative when representing a client in Title IX case, as the case law and advocacy techniques are consistently developing and changing in this relatively young topic.
The stakes for students charged with these violations and the student’s families are very high. Even though criminal consequences are almost never on the line, the client is often a high achieving undergraduate student who has never been in trouble before. The prospect of a significant suspension or an expulsion from his university represents an extreme negative shock to his ultimate earning potential and career path. With knowledge of Title IX, Due Process, and rigorous preparation, the student can be prepared to be the best possible advocate for himself that he can be in the university’s disciplinary process.
TCDLA began more than 45 years ago as a small, nonprofit association and has grown into a state-of-the-art organization, providing assistance, support, and continuing education to its members. TCDLA provides a statewide forum for criminal defense lawyers and is one of the few voices in the legislature interested in basic fairness in the defense of criminal cases. We are proud that many of our 3,800 members are elite criminal defense professionals in Texas. TCDLA hosts more than 60 seminars each year, providing the highest-quality legal education available for new lawyers as well as seasoned veterans. Our seminars are attended regularly by our members, non-members, judges, and professionals in related fields. Our yearly seminars have increased to over 9,000 people continuing their educational opportunities each year.
Join today and become part of a long history of providing services and assistance in the great state of Texas, while accessing valuable resources, services, support, and discounts on seminars, travel, and technology.
Submit an application online at tcdla.com Email application to mduarte@tcdla.com
Mail application to: Texas Criminal Defense Lawyers Association 6808 Hill Meadow Drive Austin, TX 78736
See the full list at tcdla.com
Resources:
• Networking opportunities with the best criminal defense lawyers in Texas
• Strike Force
• TCDLA APP includes criminal codes, statutes, and case law
• Online Resources, a library including motions, transcripts, briefs, seminars, & more
• Voice for the Defense magazine, the only statewide magazine written specifically for criminal defense lawyers
• Listserv connecting our community on important issues
• Significant Decisions Report emailed weekly
• Legislature lobbyists advocating on behalf of Members
• Expert list for experts in a multitude of practice areas
• Moot Court provided on request
Services:
• Ethics Hotline the only anonymous ethics hotline
• Membership Directory provided annually and updated online daily • TCDLA logo for websites and social media • Lawyer Locator member publication
Savings: • Continuing Legal Education seminars & legal publications • LawPay • Lenovo • Professional Liability Insurance • GAP/Disability Insurance • Brooks Brothers Corporate Membership Program • La Quinta Inn & Suites • Enterprise Car Rental
 
    $_______ $100 First-time ($100 for each of the first two years)
$_______ $180 Regular member
$_______ $60 Public defender (must be a PD employee)
$_______ $330 Voluntary sustaining (required for TCDLA officers and directors)
$_______ $100 TCDLA past president
$_______ $80 Distinguished member (70+ years old)
$_______ $20 Law student (not auto-renew)
$_______ $80 Affiliate (: q Paralegal q Investigator q Expert q Other (law professors & others approved by board) I prefer not to participate in auto-renewal
$_______ Total
q I’m interested in serving on a committee—send information.
q Send me a Board application.
q Yes! Include me in the online Lawyer Locator.** You may list up to three areas of specialty in criminal defense law for public access (example: DWI, sexual assault, appeals).
**Disclaimer: Provider makes no promises, guarantees, or warranties regarding the attorneys listed on its Lawyer Locator. Said attorneys are TCDLA members who have requested inclusion on provider’s website to provide the public with choices for possible legal services. Provider expressly disclaims all warranties, including the warranties of merchantability, fitness for a particular purpose, and non-infringement. Moreover, content contained on or made available through this website is not intended to and does not constitute legal advice, and no attorney-client relationship is formed. The accuracy, completeness, adequacy, or currency of the content is not warranted or guaranteed. Your use of information on the website or materials linked from the website is at your own risk.
For your convenience, TCDLA uses AUTO RENEWAL for all membership dues, using your checking account or credit card. You will be automatically enrolled in the autorenewal program so you do not have to do anything while continuing to enjoy membership benefits every year! You can always opt out of auto-renewal anytime by simply contacting TCDLA by emailing mrendon@tcdla.com or by checking the opt-out option above.
As the account holder at the financial institution I have designated for Automatic Draft, I authorize TCDLA to automatically draft the account I have designated and I authorize my financial institution to debit my payments automatically from the Draft Account on the date the payment is due. I further understand and agree as follows:
• This authorization will remain in effect until TCDLA receives a written notification of cancellation at least 10 business days in advance of the next payment due date.
Type Name to Authorize Payment Date
q Checking Account
Name of Institution* Financial Institution 9-Digit Routing # Account # q Credit card (Visa, Mastercard, Amex, or Discover)
Credit Card Number
Expiration Date
Tax Notice: $36 of your annual dues ($19 if a student member) is for a one-year subscription to the Voice for the Defense. Dues to TCDLA are not deductible as a charitable contribution but may be deducted as an ordinary business expense. The non-deductible portion of regular and initial membership dues is $39 in accordance with IRC sec. 6033. Information will be used for TCDLA communication (legislative, SDRs, seminars, events, and other announcements related to criminal defense). Contact office to opt out. For refunds please note credit cards may take 2-5 business
 
    TCDLA is seeking enthusiastic and motivated individuals for upcoming openings to its 2022–2023 committees. Committee descriptions and mission statements are listed on the website. Complete the form below and check one or more of the committees that you would be interested in serving on.
Responsibilities of a TCDLA Committee Member:
 
    1. Member of TCDLA.
2. Committees will provide advice, guidance and recommendations to the TCDLA President and/or Board of Directors on relevant matters related to their particular committee. 3. Committees will have assigned responsibilities associated with TCDLA’s strategic plan and objectives.
4. Meet throughout the year via conference call and/or at quarterly board meetings. 5. Members are expected to review and respond to email requests in a timely fashion. 6. Committee Chairs are expected to prepare written reports for inclusion in the board packets for each board meeting. Any items requiring a decision of the Board should be included on agenda. Committee members will assist chairs in the preparation of reports.
Email this completed form with a brief resume. Form may include a personal statement describing your interest in serving on the committee to ksteen@tcdla.com no later than July 1, 2022.
 
    Choose a fund that’s near and dear to you:
For the ASSOCIATE FELLOWS FUND ($750) FELLOWS FUND ($1500) SUPER FELLOWS FUND ($3000) In one lump sum Quarterly Monthly In ____ payments of $________. I would like to designate this donation for use on these specific funds: CHARLES BUTTS Law Student Scholarship in the amount of $_________ Financial CLE SCHOLARSHIPS $___________ For the COMANCHE CLUB in the amount of $_________ For CHRISTINE S. CHENG MEMORIAL Asian-American Scholarship & Travel fund in the amount of $___________ BERTHA MARTINEZ TRIAL COLLEGE Travel Scholarship in the amount of $___________ KELLY PACE MEMORIAL NEW LAWYER TRAVEL FUND in the amount of $___________
 
    A. Super Fellow—A member of the Institute becomes eligible for election as a Super Fellow Member by (a) making outstanding contributions to the Institute, or (b) contributing at least $3,000 in cash or pledge to the Institute or (c) a person who has in the opinion of the Board of Texas Criminal Defense Lawyers Educational Institute made a contribution of time and effort in the furtherance of the education and training of criminal defense attorneys in the State of Texas. An affirmative vote of the majority of the Board of Directors of the Institute is required to elect a member as a Super Fellow.
B. Fellow—A member of the Institute becomes eligible for election as a Fellow Member by (a) making outstanding contributions to the Institute, or (b) contributing at least $1,500 in cash or pledge to the Institute or (c) a person who has in the opinion of the Board of Texas Criminal Defense Lawyers Educational Institute made a contribution of time and effort in the furtherance of the education and training of criminal defense attorneys in the State of Texas. An affirmative vote of the majority of the Board of Directors of the Institute is required to elect a member as a Fellow.
C. Associate Fellow—A member of the Institute becomes eligible for election as an Associate Fellow Member by (a) making outstanding contributions to the Institute, or (b) contributing at least $750 in cash or pledge to the Institute or (c) a person who has in the opinion of the Board of Texas Criminal Defense Lawyers Educational Institute made a contribution of time and effort in the furtherance of the education and training of criminal defense attorneys in the State of Texas. An affirmative vote of the majority of the Board of Directors of the Institute is required to elect a member as an Associate Fellow.
q
Associate Fellow—$750 q Fellow—$1,500 q Super Fellow—$3,000*
I, , pledge to contribute $ to TCDLEI.
q Enclosed is the full pledge amount
Associate Fellow q 3 payments of $250 q monthly
q Scheduled payments ( select one): q every other month
Fellow 1-year plan—$1,500 Super Fellow 1-year plan Super Fellow 2-year plan
q 3 payments of $500 (quarterly) q 3 payments of $1,000 (quarterly) q 6 payments of $500 (quarterly) q 5 payments of $300 (every other month) q 5 payments of $600 (every other month) q 10 payments of $300 (every other month) q 12 payments of $125 (monthly) q 12 payments of $250 (monthly) q 24 payments of $125 (monthly)
*If you are currently a TCDLEI Fellow, a second contribution of $1,500 will make you a Super Fellow.