

![]()




Transform Transport is a non-profit research foundation based in Milan (Italy) focused on innovation in mobility and transport planning. It explores innovative, inclusive, and sustainable mobility solutions for shaping the future of society and cities worldwide.
It is grounded on 35 years of Systematica’s expertise in the field, and explores how disruptive technologies, increasingly and rapidly influencing urban mobility, can have a positive impact on cities. This is done under the framework of a multi-disciplinary approach that looks at people, places and technologies in an integrated approach.
Transform Transport collaborates with public and private bodies and actively participates in academic partnerships to foster open dialogue and share knowledge and expertise with students. It also develops in-house research studies focused on its three main areas of research – urban mobility metrics, livable streets and inclusive mobility – disseminating them to urban actors, the scientific community and the open public through self-printed publications, peer-reviewed articles, conferences, workshops and speaking events.

We focus on:
+ Urban Mobility Metrics
+ Livable Streets
+ Inclusive Mobility





Research and Innovation in Mobility and Transport Planning
Involvement
We are a non-profit organization established to improve the quality of our cities and people’s lives. We are committed to exclusively focus on research initiatives that can have a positive impact on our society and environment.

We acknowledge the complexity and diversity of mobility challenges in different environments. Our team has extensive experience in a wide array of different social, geographical and climate contexts around the globe.
We tackle complex challenges through an experimental approach, including multidisciplinary expertise within the process. We collaborate with Universities, research centers, innovation hubs, and technology providers.


Encouraging the shift towards sustainable urban mobility strategies is one of the main challenges of European cities, since they are increasingly facing problems of traffic congestion, road safety, energy dependency, and air pollution linked to the urbanization global trend.
As highlighted by the 2030 UN’s Agenda for Sustainable Development (SDG 11.2-Sustainable Transport for All), urban mobility should be designed to be more inclusive, with attention to the needs of all users.
“By 2030, provide access to safe, affordable, accessible and sustainable transport systems for all, improving road safety, notably by expanding public transport, with special attention to the needs of those in vulnerable situations, women, children, persons with disabilities and older persons”.


UN SDGs tackled through our research activities

Climate Action
Good Health and Well-Being
Sustainable Cities and Communities

Gender Equality








































Case Study: 100+ NET ZERO CITIES
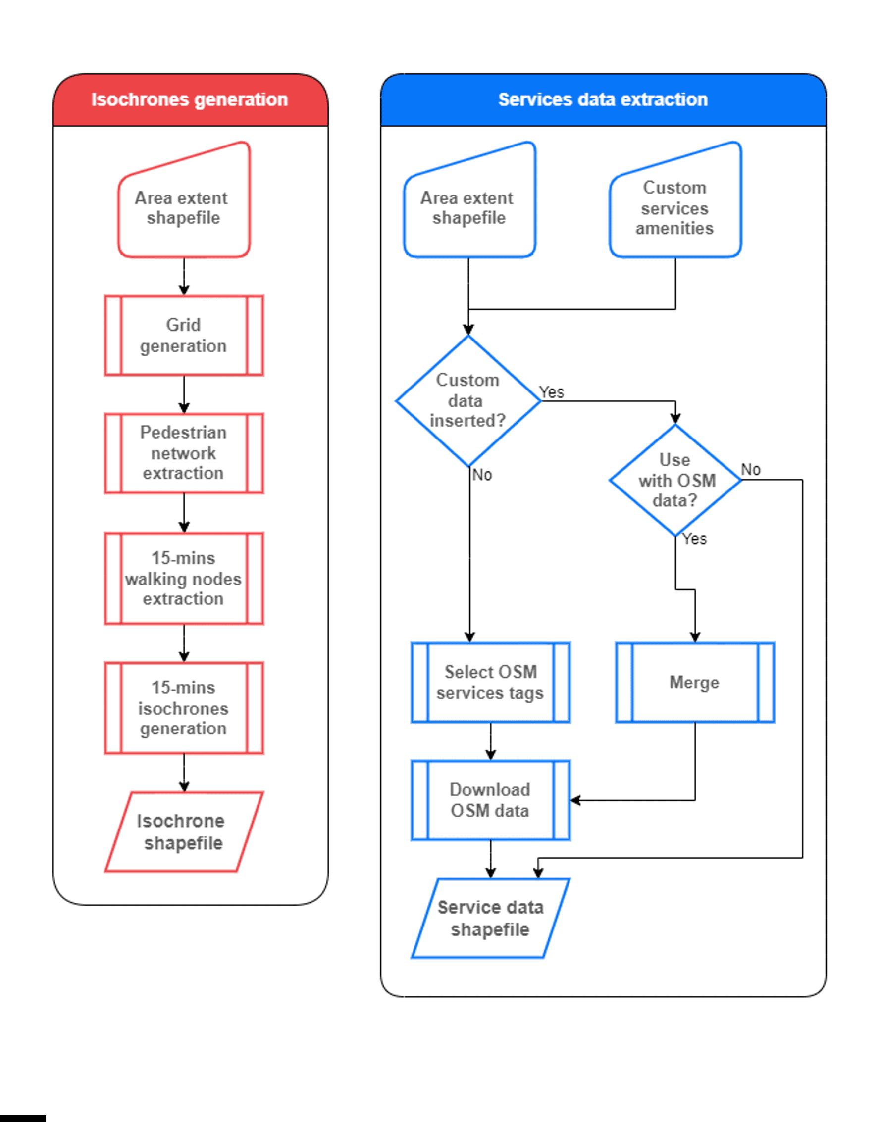
The 15min City Score Toolkit is a python tool to quickly assess the Walk Score, a widespread walkability measure, identifying the availability of proximity essential services in urban areas.




Transform Transport & Fondazione
per lo Sviluppo Sostenibile 2023 and 2024
Case Study: Bologna & Cagliari, Italy
The goal of this study was to extract the main spatial mobility patterns in the city of Bologna and Cagliari relying on the GPS data to support the decision-making process of local administrations.




Video analytics reveal pedestrian dynamics in Milan’s main square, distinguishing tourists from commuters in the popular Piazza Duomo.



Transform Transport
2021 Case Study: Milan, Italy

Carsharing data analysis reveals the occasional mobility nature of carsharing in Milan and its noncompetitiveness with public transport options.





Transform Transport
2024 Case Study: Bologna, Italy

This study aims to understand the influence of the CittĂ 30 policy in Bologna on travel times and speeds using TomTom datasets. It reveals low impact on travel times and significant reduction in average speeds, especially during peak hours.



Case Study: Milan, Italy
Cycling accounts for 6% of trips but 20% of road accidents. This study investigates the relationship between cycling safety, infrastructure, and traffic conditions, highlighting how protected bike lanes can enhance ridership and reduce risks. Transform Transport


Transform Transport
2023

Case Study: Milan, Italy
This study aims to understand the relationship between climatic conditions and pedestrian behavior in different urban environments across Milan




A large-scale analysis of sidewalk conditions across Milan revealed that 45% of sidewalks in the city are unfit for adequate social distancing



Recognizing the diversity of user-urban relationships, a routing system is developed that prioritizes user-centric outcomes by computing optimized routes that balance the shortest path with various user-specific walkability factors.



Case Study: Milan, Italy
Through a bivariate index, this study identifies areas in Milan that exhibit both a high concentration of vulnerable residents and low access to public transport, revealing significant intraurban disparities.



Transform Transport, TeMA Lab, Sex & the City, Walk21 2024
Case Study: Milan, Italy
This project aims to study women’s perceptions of safety while walking at night in the city of Milan in relation to the urban characteristics of its public spaces




Transform Transport & Fondazione Innovazione Urbana 2022

Case Study: Bologna, Italy
The impact of a tactical urbanism intervention in the city of Bologna is studied through the analysis of public space use using video analytics
LEARN MORE
Pedestrians are nudged to available sidewalks
Crossing area is not used despite necessities
Unsafe walking path
Activation of the new public space
Jaywalking phenomena



www.transformtransport.org
info@transformtransport.org
