
5 minute read
Department of Judicial Administration
Hope Whitehead, Director
ADOPTED FY23 BUDGET
Advertisement
$33,433,785
Department Mission
FULL TIME EQUIVALENTS
368.4
The Department of Judicial Administration serves the citizens of St. Louis County by providing access to a fair, impartial, prompt, and cost‐effective system of justice that ensures that all are treated with courtesy and dignity, and that fosters the respect and confidence of the public in an independent judicial system.
Budget Overview
The 2023 adopted budget for the Department of Judicial Administration is $33,433,785, an increase of $1,133,094 or 3.5 percent from the 2022 adjusted budget of $32,300,691. Personnel costs comprise 80.7 percent of the budget for 407 positions (368.4 full time equivalents). Operating and capital expenses account for the remaining 19.3 percent of the budget.
Significant Changes
The 2023 adopted budget includes an additional $678,000 (fully reimbursed by the State) to provide Family Court services associated with “Raise the Age” law.
Core Business Functions
The Department of Judicial Administration is responsible for the management of:
→ Providing access to justice using jury and bench trials
→ Alternative treatment courts to serve veterans, individuals with substance use disorders (including opioid addiction), mental health issues, alcohol‐related driving offenses and domestic violence issues
→ Substance Abusing Families Engaged in Treatment and Intervention (SAFETI) Court to provide close monitoring of parents with substance abuse problems who have children involved in the child welfare system
→ Execution of court orders for attachment, replevin, levy under general execution, eviction, and garnishment of execution
→ Execution of court orders to apprehend and transport alleged mentally ill, dangerous, and/or incompetent persons to and from mental health facilities and court for hearings
→ Programs and services to protect children from abuse and neglect
→ Programs and services for delinquent youth
→ Prosecution of juvenile delinquency matters
→ Safe and secure custody of juveniles within the Court’s Juvenile Detention Center
→ Multi‐lingual automated assistance and referrals for victims of domestic violence
→ Free marriage ceremonies for all couples who come to the courthouse with a St. Louis County marriage license
→ Expanded community partnerships to provide support, counseling, and alternatives to detention for court‐involved youth
→ The Exchange Center, which provides a safe, secure environment for the transfer and supervision of children in families with court‐ordered visitation
→ The Parent Education Program to help adults understand and cope with the impact of separation and divorce on their children
PROGRAMS & SERVICES Family Court
In 1993, several judicial divisions of the St. Louis County Circuit Court were consolidated into the Family Court of St. Louis County under the direction of an Administrative Judge. Judges and commissioners assigned to these divisions exclusively hear cases involving children and families. Their training and experience equip them to deal with all types of family issues.
The Family Court operates under the principle of “One Family – One Judge.” All matters involving a particular family are assigned to the same judge or commissioner whenever possible, bringing increased continuity and consistency to the judicial process.
The Family Court has sole authority to hear a variety of cases including domestic relations actions, motions to modify, adult abuse cases and juvenile proceedings. In addition, the court handles some matters referred from other non‐Family Court divisions such as guardianships transferred from the Probate Division.

2023 Allocation Of Resources
In addition to hearing cases, the Family Court provides numerous support services for juveniles and adults who come to the attention of the Court. Individual and group counseling, probationary services, mediation, parent education classes and restitution programs are among the many programs offered on a sliding payment scale or free of charge.
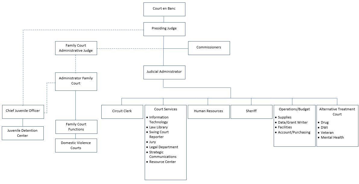
Judicial Administration
Judicial Administration appropriates funds for the following activities:
Court en Banc
The Circuit Court en Banc consists of all the judges of the 21st Judicial Circuit Court of Missouri acting collectively. Every two years, the Court en Banc votes to select one of its members to serve as Presiding Judge. The Court en Banc determines questions of policy for the Court and promulgates court rules. Each judge of the Court is assigned one or more dockets of cases. Staff assists the Court with administrative and clerical matters, including the calling of jurors.
Alternative Treatment Courts
Alternative Treatment Courts operate under the auspices of the Circuit Court and include separate dockets for Drug Treatment, DWI Treatment, Veterans Treatment, Domestic Violence and Mental Health Treatment. Alternative treatment courts were developed as alternatives to incarceration for nonviolent criminal defendants. Treatment courts strive to strike an appropriate balance between the need to protect community safety and the need to improve the health and well‐being of defendants and their families. These courts offer highly structured, supervised, progressive treatment services while holding individuals accountable for their actions. Clients are subject to frequent, random drug and alcohol testing and are required to appear in court for the judge to review their progress. Clients receive awards and incentives for doing well and sanctions for not fulfilling their obligations.
The St. Louis County Circuit Court is proud to have developed the first Civil Domestic Violence (DV) Court in the State of Missouri. This project has grown to provide comprehensive services whose primary goals are to enhance the safety of victims of domestic violence, hold persons who batter and abuse their intimate partners accountable for their behavior and establish a coordinated community response to domestic violence from the justice system and partner agencies.
Approximately 4,000 adult abuse cases involving intimate partners come before the court each year when persons seek civil Orders of Protection. Victims of domestic violence receive advocacy services from the time they file their petitions through the post‐resolution phases of their cases. Abusers must complete batterer intervention programs, mental health services, substance abuse treatment and in some cases surrender their firearms. Criminal contempt dockets are conducted to hold accountable persons who violate their court orders.
Sheriff’s Department
The St. Louis County Sheriff’s Department performs multiple court support functions. It serves court papers including writs of execution, levy, possession, and replevin; evictions; assists in transporting individuals involuntarily committed to mental health facilities and enforces court orders including orders of protection. The Department assigns bailiffs to provide security in each division of the Court and maintain order and decorum in the courtrooms.
Circuit Clerk
The Circuit Clerk plans, assigns, coordinates, administers, and supervises more than 225 state and county employees who provide clerical and administrative support to the 21st Judicial Circuit. Their duties are to:
• File, maintain and docket court cases and records
• Develop, revise, and maintain information systems for the Court
• Assess, collect, account, and disburse court costs and fees
• Record monies deposited into the registry of the Court
• Prepare reports as required by the Supreme Court and Circuit Court pertaining to cases filed and heard in the circuit
Strategic Priorities And Performance Metrics
Expansion of treatment courts: Allow for alternative treatment of individuals with additions and mental health issues (HS ‐ Reform Criminal Justice)
Serve the public and foster a professional, accessible judicial environment, treating all individuals with dignity, respect, honesty, and fairness with a diverse population (GG ‐ Constituent Experience)
Preserve the integrity of traditional court practices and procedures, while using alternative courts to enhance delivery of justice to the public (HS ‐ Reform Criminal Justice)
Comply with the directives of the Missouri Supreme Court and the General Assembly of the State of Missouri for the disposition of designated cases within established time standards (GG ‐ Efficient and Responsible)
Measure and communicate information regarding the operation and performance of the court with full transparency and accessibility (GG ‐ Efficient and Responsible)
Respect the interests of the taxpayers of St. Louis County and the State of Missouri by continuously seeking cost‐effective methods to improve the delivery of justice services to the public (GG ‐ Efficient and Responsible)
Expansion of services to older youth from the Raise the Age Legislation (GG ‐ Improve Effectiveness)
Seek additional resources for satellite courts in underserved areas of St. Louis County (GG ‐ Constituent Experience)
Organizational Chart
Historical data has been adjusted to reflect the creation of the "Judicial Administration" division in 2019
