


OUR MISSION
At San Francisco University High School, we engage our community of diverse voices in a transformational experience that embraces the spirited pursuit of learning and empowers purpose larger than self.


![]()



At San Francisco University High School, we engage our community of diverse voices in a transformational experience that embraces the spirited pursuit of learning and empowers purpose larger than self.


University High School seeks to provide every student with a broad foundation in the liberal arts and sciences The curriculum combines core academic requirements with a wide range of electives and opportunities for independent study, allowing students to explore their interests while developing the intellectual breadth and depth that define a UHS education
This Program Guide is designed to help students and families understand graduation requirements and navigate the many options available when planning a course of study at UHS
At University High School, students play an active role in shaping their academic experience. While graduation requirements establish the foundation of a liberal arts education, students have meaningful flexibility in choosing courses and co-curricular commitments that reflect their interests, strengths, and goals
As you plan your program, we encourage you to take both a short-term and long-term view of your education. Consider your intellectual interests, areas you may wish to explore for the first time, and your aspirations for future study and careers At the same time, aim to build a schedule that provides appropriate academic challenge while maintaining a sustainable balance of work, activities, and personal wellbeing.
Academic planning at UHS is a collaborative process Students are encouraged to discuss their plans with mentors, teachers, and advisors, who can help guide decisions about course selection, workload, special programs, and opportunities for deeper study.
1 UNDERSTAND GRADUATION REQUIREMENTS REVIEW REQUIRED COURSEWORK ACROSS DEPARTMENTS
2
3
EXPLORE COURSES & ELECTIVES DISCOVER ADVANCED COURSES AND AREAS OF INTEREST
CONSULT WITH YOUR ADVISORS & MENTORS DISCUSS PLANS WITH MENTORS, TEACHERS AND COLLEGE COUNSELORS
4 BUILD A BALANCED SCHEDULE CREATE A PROGRAM THAT CHALLENGES YOU WHILE REMAINING SUSTAINABLE
At University High School, students design an academic experience that reflects both intellectual curiosity and personal purpose. The graduation requirements establish the foundation of the UHS program, ensuring that every student engages deeply with the liberal arts and sciences while contributing meaningfully to a vibrant community of learners
Guided by the UHS mission to engage diverse voices in a transformational experience that embraces the spirited pursuit of learning and empowers purpose larger than self the curriculum invites students to explore ideas across disciplines, challenge assumptions, and discover new passions.
The requirements below represent the minimum coursework necessary to earn a University High School diploma In practice, many students exceed these minimums as they pursue advanced courses and areas of personal interest
4 YEARS
Students are required to take a minimum of four years of English: English I, English II, and one Honors English Seminar each semester of 11 and 12 grade th th
3 YEARS
Students are required to take a minimum of three years of UHS courses in a single language
3 YEARS
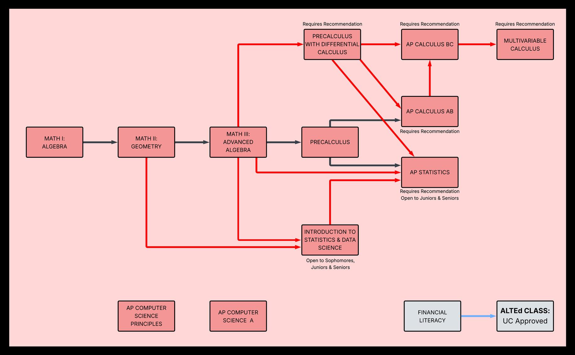
Students are required to take a minimum of three years of UHS mathematic courses
2 YEARS
Students are required to take Physics and Chemistry; Biology is strongly recommended, but not required
2 YEARS
Students are required to take Civilization and the Arts and two semesters of Arts Electives
2 YEARS
Students are required to take History I: Non-Western Civilizations and Honors US History
2 YEARS
Students are required to take after-school P E classes, interscholastic sports, or an alternate activity, divided into seasonal trimesters for six trimesters over four years
4 YEARS
Students are required to take grade-specific requirements in Ethnic Studies, Metacognition & Neurodiversity, Health & Wellness, and Community Engagement all four years at UHS
The graduation requirements define the foundation of a UHS education, not its limits
Across departments, students will find opportunities to pursue advanced coursework, interdisciplinary study, and creative exploration. Working closely with mentors, teachers, and advisors, students are encouraged to design a program that both fulfills these requirements and reflects their individual passions, strengths, and aspirations
In doing so, students embody the central goal of a UHS education: a spirited pursuit of learning in service of a purpose larger than oneself
Students carry a minimum of 5 courses per semester. Independent Studies, Teaching Assistantships, or a course meeting outside of the A-H schedule does not satisfy the 5 course policy. The maximum number of courses students may carry per semester is 6.

Class of 2029 will be required to take a semester world elective in 11th or 12th grade.

Student and Family Data Portal (Blackbaud EM)


Because UHS offers a wide range of courses, many particularly at the junior and senior level are offered in a single section. As a result, it is not always possible to accommodate every student’s first or second course choice. Scheduling conflicts may occur when two single-section courses meet at the same time (for example, a math course scheduled concurrently with an arts course)
The Registrar and the Dean of Academics work carefully over the summer to build and refine student schedules in order to minimize these conflicts whenever possible. Despite these efforts, some conflicts are unavoidable, and students may occasionally need to select alternate courses.
For this reason, students are often asked to rank multiple elective preferences during program planning
It is expected that each student will take at least five courses each semester.
Some courses require teacher approval If a course isn’t available to you, contact your current teacher
Due to scheduling constraints, requests for specific teachers cannot be accomodated.
The first five class meetings of each semester are considered a “Grace Period” for schedule changes. During this time, students may request changes to their schedule through the Academic Office
1 DISCUSS THE REQUEST WITH YOUR MENTOR.
2 SUBMIT THE SCHEDULE CHANGE REQUEST FORM.
3 THE ACADEMIC OFFICE REVIEWS THE REQUEST IN CONSULTATION WITH MENTORS AND COLLEGE COUNSELORS.
4 IF APPROVED, AN UPDATED SCHEDULE WILL BE ISSUED.
After the Grace Period, students are generally not permitted to add or drop courses. Students may not drop a full-year course at the start of the Spring Semester.
An exception may be made if the teacher, mentor, and Dean of Academics determine that a student has been placed in an inappropriate course level In these cases, the Academic Office will work with the student and parents to adjust the schedule as soon as possible.
In rare circumstances, a student may need to withdraw from a course (WD) or withdraw for medical reasons (MED) When this occurs, the student will work with their mentor and the deans to develop an appropriate plan, which may include a reduced course load
To encourage students to explore courses outside their usual areas of strength, UHS allows enrollment in certain classes on a Credit/No Credit basis. Under this option, students receive Credit for a grade of C– or higher, and No Credit for a grade of D+ or below The following guidelines apply:
Credit/No Credit is not available for required or prerequisite courses.
Students may take up to two semester courses or one full-year course on a Credit/No Credit basis during their four years at UHS
Approval is required from the student’s parent/guardian, mentor, Dean of Academics, and College Counselor
A completed Credit/No Credit application (available from the Registrar) must be submitted to the Academic Office by the end of the Grace Period (the first five class meetings of the term)
Once approved, the decision to take a course on a Credit/No Credit basis cannot be reversed
The AltEd Program at UHS offers courses that provide learning experiences outside the traditional classroom model These courses may meet virtually, outside the regular school day, or through a hybrid approach
AltEd courses emphasize student agency, responsiveness, and community while encouraging students to develop metacognitive skills that support independent learning Because these courses operate differently from traditional classes, teachers establish structures that maintain strong connections between students and instructors while ensuring a workload comparable to a standard UHS course (approximately 5–6 hours per week)
Students enrolling in an AltEd course must have a free period in their schedule AltEd courses count as a 5th or 6th class and cannot be taken as a 7th class
Many AltEd courses include required field learning experiences Students should expect mandatory field trips that may take place on weekends or during school breaks These expectations will be communicated to students and families ahead of time (ideally by midsummer), and families should plan accordingly when scheduling travel or other commitments When considering an AltEd course, students and families should also assess how extracurricular activities, including athletics, may affect participation in these field learning opportunities
AltEd at a Glance
5-6 HOURS PER WEEK
5 OR 6 CLASS TH TH
REQUIRES A FREE PERIOD
FIELD TRIPS ON WEEKENDS OR BREAKS
INDEPENDENT LEARNING FOCUS
Scheduling & Enrollment
REQUIRES AN OPEN FREE PERIOD
COUNTS AS A 5 OR 6 CLASS TH TH
CONSIDER EXTRACURRICULAR IMPACTS
ExperientIal Field Learning
INCLUDES MANDATORY FIELD TRIPS
Weekends & Breaks
Off-campus locations
PLAN AHEAD FOR TRAVEL & ACTIVITIES
ARTS
ENGLISH LANGUAGE HISTORY
MATHEMATICS
SCIENCE
RESPONSIVE EDUCATION
PHYSICAL EDUCATION
* PLACEMENT:
Incoming students complete placement assessments in MATHEMATICS and LANGUAGE before starting classes at UHS. The sequence shown reflects the most common starting points; however, students may begin at a higher level based on their placement results.
The Arts program is designed to fulfill two central functions in the student’s growth and development. The first is to develop an understanding of the richness of the arts, the contributions that they have made and continue to make to humankind, and the basic elements that are the foundations of Visual Arts, Music, and Theater. The second function is to offer students an opportunity to participate directly in the creative process through entry level courses in each discipline as well as through upper level courses for those students who wish to pursue depth and mastery in a particular art. The Arts curriculum is designed to allow students to develop in both the understanding and the creation of the arts
The foundation of the student’s understanding of the arts is provided by Civilization and the Arts: A Transcultural History of the West and the World, an interdisciplinary course which is required for sophomores and is taught by a team of teachers representing the fields of Art, Music, and History The history, cultural concepts, theories, elements, and facts presented in this course are echoed in the studio and performing classes, in the analysis of works, and in student project designs
The Arts curriculum also offers a rich selection of studio and performing courses in Visual Arts, Music, and Theater and focuses on building skills which will enable students to fulfill their creative visions. Students may take any entry-level course in the three disciplines as well as pursue greater depth and skill development through upper level courses such as the level III Studio courses, the upper division performing ensembles, AP Studio Art, Advanced Projects in Theater II, AP Music Theory and AP Art History.
The graduation requirement includes two semesters of Arts courses in addition to Civilization and the Arts: A Transcultural History of the West and the World
2 YEARS



1 YEAR
1 YEAR
Admission requirements vary at each private college or university and for many out of state schools as well.
Work with our college counseling department to research all colleges and universities in which you are interested to ensure you fulfill the requirements.






FullYearCourse
Opento: 10, 11, 12
Prerequisite(s): None
Civilization and the Arts: A Transcultural History of the West and the World is a landmark class at University High School. Since the founding of UHS, it has served as the cornerstone of the Humanities program. Required in the sophomore year, "Civ" has evolved over time into an interdisciplinary course that investigates the relationship among art, music and history and is taught by a team of teachers in each of these three disciplines Civ surveys cultural developments from the Ancient Middle East to the globalized 21st century and examines the transcultural relationship between the west and the world.
At the heart of the program is the development of critical skills: close reading of primary sources, writing and research, critical viewing and listening. Integral to Civ is the direct experience of art and music outside the classroom where students often take trips to local music venues, museums, and sacred spaces Civ students also write concert and museum gallery reviews based on their experiences. Building on these field studies, students end their time in Civ with a research project rooted in a historical analysis of the art and music of a particular time and place
This course is designed to complement the other Arts Department graduation requirement in the performing and studio arts and reflects the departmental philosophy that graduates of UHS should have both a cultural understanding of the arts as well as a strong experience in their creation. Civ further bridges the curricular goals of research and writing between the History Department's freshman and junior year requirements.
FullYearCourse
Opento: 11, 12
Prerequisite(s): Civilization and the Arts: A Transcultural History of the West and the World APCourseRequirement: Students who enroll in this AP class are required to take the AP exam and will be asked to register with a join code; the family will be billed by the school for the cost of registration, prorated by their financial aid award
Since the beginnings of human consciousness, people have been making art. They have been painting on surfaces, observing light, making objects, and building spaces to inhabit It is part of the way that we, as people, have communicated the stories of our lives with each other for millennia. This material culture is the product of our needs, desires, and expressions. We can read the history of ideas and values through the study of art, but we can also experience art, whether from 30,000 years ago or from last year, as a present and persisting event Through a survey based on 250 key artworks, we will study the history of art, from both global traditions, questioning the role of aesthetics, societal values, historical context, material connections, and personal expression in the making of painting, photography, sculpture, architecture, etc This class is both a broader and more in-depth study of work and periods familiar to students from Civilization and the Arts.
Class work is based on discussion Homework consists of completing Image Notes, reading from the primary textbook, and writing essays/responses that are either based on library research or “field” research of Bay Area institutions. This class also serves as preparation for the AP exam given in May each year.
FullYearCourse
Opento: 11, 12
Prerequisite(s): Ceramics II and permission of the instructor
In this advanced course, individual expression, creative experimentation, and technical skill is applied to each students’ cohesive body of projects in which students explore thematic ideas and develop a critical method to art making. Having learned the fundamental ceramic repertoire (craftsmanship) and being adept at three-dimensional thinking and problem solving (design), students in this course are expected to have a motivating interest in contemporary art and criticism. The work and writing of contemporary artists and art-critics guide seminar style discussions, group, and in-progress critiques, and select field trips on a frequent basis Critiques in this course demand more active participation and will hone: technical skill, self-assessment, metacognition, and conceptual understanding. The conceptual throughline of this course is meant to help students extrapolate their creative learning in the three-dimensional medium to other art mediums and larger artistic dialogues Students can expect to develop a strong and robust sculptural portfolio and be prepared to continue study for AP Studio Art or College level art courses.
FullYearCourse
Opento: 10, 11, 12
Prerequisite(s): Drawing II or Painting II and permission of the instructor
In this advanced level interdisciplinary art course, students will strengthen their artistic communication skills, articulate their personal and artistic identity, and connect with one another and the community through critical reflection and empathy-based initiatives Individual expression and experimentation are combined with deep introspection and vulnerability to produce several cohesive series of work in which students explore united themes In addition, throughout the year, students will be responsible for an equity-driven art initiative which demonstrates civic engagement. Students will develop stories to accompany their series - as well as an artist’s statement. Class time will be used for studio work, and equity projects will be completed inside and outside of class throughout the year Critiques will focus on storytelling and connection Contemporary art and civic engagement will serve as a significant point of reference for discussion, slide shows, and field trips. This course assumes a thorough understanding of and proficiency in the elements and principles of design, composition, perspective, and drawing from life The student should also possess an existing body of work that demonstrates an ability to manipulate a variety of drawing and/or painting media such as pencil, charcoal, colored pencil, ink, acrylic, oil, watercolor and/or mixed media.
FullYearCourse
Opento: 11, 12
Prerequisite(s): Photography II and permission of the instructor
This course provides an in-depth exploration of a student’s creative vision in relation to current technological and cultural practices of image making Students will build upon the darkroom skills learned in Photo I and Photo II by incorporating the use of digital photography, Adobe Lightroom, and Photoshop. Assignments are geared toward producing a comprehensive body of work and will culminate in a printed book. Digital cameras will be available for use from the Arts Department
FullYearCourse
Opento: 11, 12
Prerequisite(s): Ceramics III, Drawing & Painting III or Photography III; permission of the instructor
APCourseRequirement: Students are encouraged to submit their portfolio for AP credit, and may be required to by their teacher depending on the subject area If required, they will be automatically registered; the family will be billed by the school for the cost of registration, prorated by their financial aid award. If not required, they will be informed by the teacher how to go about registration in the Fall
Advanced Placement Studio Art is a college-level course in which students create an extensive body of artwork united around one consistent theme. If students choose to submit their portfolio to the College Board, they must conform to the Advanced Placement requirements, although there is latitude within those requirements to accommodate all media. For the AP portfolio, students will be expected to produce approximately 15-20 works of art in their area of skill (work from previous art classes is allowed). All work must be original Students will learn how to develop a body of work, as well as an artist’s statement They will be expected to work independently in school and at home throughout the school year. Students will learn how to document work for submission to the Advanced Placement and will also receive support for college art portfolios. Much of the work students create will be showcased in an AP Studio Art Exhibit at UHS in March/April, and all work for the College Board must be completed by early May. Students must acquire permission of the instructor in the spring of their junior year (through the process of a portfolio review), as well as a verbal recommendation from their level III arts instructor before gaining entry into this class
FullYearCourse
Opento: 9, 10, 11, 12
Prerequisite(s): None
Note: This course may be repeated for credit annually
New Notes Ensemble is for beginners and advanced beginners who are learning to play an instrument. Students will learn the fundamentals of playing an instrument, reading music, and performing ensemble and solo literature They will attain, in this full year course, the musical proficiency equivalent to that of a third-year instrumentalist. Students are also exposed to non-Western music through the viewing of videos and through instructor presentations. Introduction to composition and improvisation is also provided. String, wind, and percussion instrumentalists are participants in this class, although we do not teach guitar or beginning strings. Instruments taught from the beginning level: Flute, clarinet, saxophone, bassoon, trumpet, trombone, baritone horn, electric bass, drums, vibraphone, piano. Many students who take this course advance to one or more of our fine performing ensembles: Jazz Combo Class, Jazz Ensemble, and Chamber Orchestra We encourage students to take this course early in their tenure at UHS so that they may participate in other performing groups.
FullYearCourse
Opento: 9, 10, 11, 12
Prerequisite(s): Audition
Note: This course may be repeated for credit annually
The Chamber Orchestra is a select performing ensemble of advanced string, woodwind, and brass players whose primary interest is music from the classical and Romantic eras. Admission is by audition during the spring semester of the previous year Chamber Orchestra gives three major performances during the year as well as at other school and community events. Class activities will also include study of historical styles, individual technique, sightreading, musicianship, basic theory, critical listening, and conducting. Students may also perform in smaller chamber music ensembles and receive coaching from professional guest artists. Since such an ensemble is dependent on the contribution of each player, private lessons are strongly encouraged.
FullYearCourse
Opento: 9, 10, 11, 12
Prerequisite(s): Audition
Note: This course may be repeated for credit annually
The Jazz and Contemporary Music Ensemble is a year-long elective course made up of students who are accepted for membership based upon audition. The study and performance of Jazz/ Contemporary music at the advanced level is the focus of this course. Some of the styles studied and performed include: Swing, Bebop, Blues, Gospel, Latin Jazz, Afro-Cuban Jazz, Fusion, and Progressive Jazz Along with the performance requirements, instruction in improvisation, music theory, jazz history, and participation in regional jazz festivals are aspects of this course.
FullYearCourse
Opento: 9, 10, 11, 12
Prerequisite(s): Audition
Note: This course may be repeated for credit annually
Chorale is a year-long ensemble open for beginning to advanced singers looking to join the UHS music community. Students develop and expand their aural skills, cultivate a strong vocal technique to support healthy vocal production, while exploring music from around the world Instruction includes music-reading, part-singing, tone production, vocal technique, diction, music notation, and beginning music theory. Chorale is an ensemble meant for all singers; for people both new to singing, as well as looking to broaden their knowledge of different styles of performance
FullYearCourse
Opento: 9, 10, 11, 12
Prerequisite(s): Audition
Note: This course may be repeated for credit annually
Camerata is a year-long ensemble audition for advanced singers looking for rigorous rehearsal/performance experiences, while building on vocal techniques and ensemble skills necessary to perform in vocal collegiate or professional ensembles. Our repertoire comes from multiple time periods, expanding across genres such as musical theatre, folk, jazz, and from various cultures from around the world Additionally, singers will study diction, learn how to use the International Phonetic Alphabet (IPA), and have opportunities to arrange/compose their own pieces. Camerata will perform actively throughout the year, both locally and nationally, in collaboration with Chorale and other UHS Ensembles
FullYearCourse
Opento: 11
Prerequisite(s): Theater Production I (Fall Play, Spring Musical), Acting II, or Technical Theater II; Permission of the instructor
Co-requisite: Concurrent enrollment in one of the Theatre Production I courses: Fall Play or Spring Musical is required
Note: Advanced Projects in Theater I fulfills a semester of the Arts Requirement and also qualifies as a full PE credit; This course may be repeated for credit
“Projects” is a course designed for the serious theater student who has had practical experiences in UHS mainstage productions and/or training in the acting and/or technical theater classes and who has an interest in creating their own work There are three components to the course:
1 Advanced acting, movement, voice, and theater-making instruction in a workshop setting through the Monday afternoon classes
2.Critical analysis training through viewing and critiquing plays produced by professional theater companies.
3 Development of a theater project focused on one or more of the following: acting, directing, playwriting, devising, composing, choreography, design, or production management.
The project culminates with a first draft presentation of the work in the fall Once this first draft presentation is complete, each Projects I student becomes an assistant director and stage manager to a student in Advanced Projects II and helps them bring their project to fruition in the Student Drama Series, presented in the early spring This assistantship does not preclude the students in Advanced Projects I from participating in the Student Drama Series in other ways, i.e., as a performer, designer, or technician.
Once students have signed up for this course, they will meet with the instructor to discuss possible project ideas However, admission does not depend on having a clear idea for said project. Admission to this course does not affect UHS production casting decisions, which are based solely on the audition process. Please be advised that, although this class maintains a typical number of credit hours in total, due to the nature of theater production, outside-ofclass work in the weeks leading up to the Student Drama Series will be substantial.
FullYearCourse
Opento: 12
Prerequisite(s): Theatre Production I (Fall Play, Spring Musical), Acting II, or Technical Theater II; Permission of the instructor
Co-requisite: Concurrent enrollment in one of the Theatre Production I courses: Fall Play or Spring Musical is required
Note: Advanced Projects in Theater II fulfills a semester of the Arts Requirement and also qualifies as a full P.E. credit; This course may be repeated for credit.
“Projects” is a course designed for the serious theater student who has had practical experiences in UHS mainstage productions and/or training in the acting and/or technical theater classes and who has an interest in creating their own work. There are three components to the course:
1 Advanced acting, movement, voice, and theater-making instruction in a workshop setting through the Monday afternoon classes.
2.Critical analysis training through viewing and critiquing plays produced by professional theater companies
3.Development of a theater project focused on one or more of the following: acting, directing, playwriting, devising, composing, choreography, design, or production management.
The project culminates with a first draft presentation of the work in the fall. Once this first draft presentation is complete, each Projects I student becomes an assistant director and stage manager to a student in Advanced Projects II and helps them bring their project to fruition in the Student Drama Series, presented in the early spring This assistantship does not preclude the students in Advanced Projects I from participating in the Student Drama Series in other ways, i.e., as a performer, designer, or technician.
Once students have signed up for this course, they will meet with the instructor to discuss possible project ideas. However, admission does not depend on having a clear idea for said project. Admission to this course does not affect UHS production casting decisions, which are based solely on the audition process Please be advised that, although this class maintains a typical number of credit hours in total, due to the nature of theater production, outside-ofclass work in the weeks leading up to the Student Drama Series will be substantial.
FullYearCourse
Opento: 10, 11, 12
Prerequisite(s): Permission of the instructor
APCourseRequirement: Students who enroll in this AP class are required to take the AP exam and will be asked to register with a join code; the family will be billed by the school for the cost of registration, prorated by their financial aid award
This is an advanced level, College Board-approved, course for students who can read music and who want to attain the proficiency in understanding the elements of music that a second-year college music student would have attained after courses in beginning harmony and musicianship. Reading treble, bass and C Clefs, learning the scales of the basic diatonic system, 18th century voice-leading as gleaned from the study of Bach chorales, intervals, chords, instrument transpositions, music notation, score analysis, arranging, composition, and a brief introduction to musical style periods have been covered in past classes. While students do receive basic musicianship training in performance ensembles at UHS, this course is designed for students who wish to augment and improve their understanding of these elements with a view towards arranging and composing for small and large vocal and instrumental ensembles. Students enrolled in this class are expected to take the AP Music Theory Examination.
FullYearCourse
Opento: 10, 11, 12
Prerequisite(s): At least one semester of Technical Theater II and permission of the instructor Note: Technical Theater III fulfills a semester of the Arts Requirement and also qualifies as a full P.E. credit; This course may be repeated for credit.
This is a course that is reserved for students with an interest in design or stage management. Tech III students will be full collaborators in our mainstage productions either as a designer or a stage manager. Proficiency in your area of interest is necessary to join this class. An example of this as a designer is: Understanding how our lighting equipment works, the ability to create lighting plots, hang and focus lights and efficiently programming the light board to create the necessary light cues for a production. Examples of this as a stage manager are: Full understanding on how to properly annotate blocking on a script Organizational and leadership skills to manage schedules and take notes of all production/design meetings and to run a crew and properly call the cues during our performances.
Designers and stage managers will be expected to be at all production and design meetings and designer runs. Stage managers will follow the rehearsal schedule and are excused from attending regular Tech classes
Students in this class will be working side by side with the director and the technical director to make our plays come to life as well as serve as mentors to students in Tech I and II.
Students are encouraged to repeat the course as many times as they like By doing so, they will grow as artists and leaders. Members of this class are also qualified to be a Teacher’s Assistant.
SemesterCourse
Opento: 9, 10, 11, 12
Prerequisite(s): None
Note: Technical Theater I fulfills a semester of the Arts Requirement and also qualifies as a full P.E. credit; This course may be repeated for credit.
In this course students will learn the history of technical theater and the needed terminology to get around our theater comfortably and safely. Students will also learn, through hands-on experiences, some basic scenic carpentry and painting, basic electrical and sound engineering (as they relate to the theater), and how to program and run the lighting and sound consoles.
Students in this class will also become a member of the stage crew The stage crew provides support to all events that happen in the theater and in the pavillion, including: all school meetings, concerts, sport celebrations, assemblies, admission open houses and our three main stage productions.
This class meets after school during the G and H blocks. The class also sometimes meets during weekends as we approach the opening of our productions. The schedule for the week of performances is a rigorous one, so please check the Redbook to make sure that you are available during that week
SemesterCourse
Opento: 9, 10, 11, 12
Prerequisite(s): At least one semester of Technical Theater I
Note: Technical Theater II fulfills a semester of the Arts Requirement and also qualifies as a full PE credit; This course may be repeated for credit
In this second level course, students will choose one or two areas to focus on (i.e.: lighting and/or sound design). By assisting one of our Tech III student designers or stage managers, Tech II students will delve deeper into how our control boards and systems work and may learn how to create a floor plan, draft scenery, how to create a lighting plot, how to create sound cues, how to read a script from the perspective of a stage manager.
As an assistant to a designer, this means you will be required to attend all production and design meetings. As an assistant to the stage manager, you will have to attend all rehearsals.
Students that develop an interest to design or stage manage and that show basic artistic and organizational skill to do so, may move to Tech III (dependent on teacher’s approval) Students that would prefer to remain as part of the crew can repeat Tech II as many times as they like. By doing so, they gain increased proficiency in tech and are better equipped to take on more advanced assignments in the future
SemesterCourse
Opento: 9, 10, 11, 12
Prerequisite(s): Audition
Note: This course may be repeated for credit.
Jazz Combo class is designed for instrumentalists at the intermediate level who wish to perform Jazz/ Contemporary music but have not had training in Jazz styles The course includes the study and performance of Swing, Bebop, Blues, Gospel, Latin, Jazz, Afro-Cuban, Fusion, and Progressive Jazz styles. In addition to performance at the school concerts, improvisational skills, jazz theory, and jazz history are provided Field trips are offered as opportunities arise.
SemesterCourse
Opento: 9, 10, 11, 12
Prerequisite(s): Concurrent enrollment in Jazz Combo, Jazz Ensemble, New Notes Ensemble, Chamber Orchestra, Chorale, or Camerata; Permission of the instructor
Note: This course may be repeated for credit.
This course offers students the opportunity to pursue styles or aspects of music that are not provided in the regular music curriculum Projects in Music students meet once a week and receive ½ semester credit for their work. Including class and home practice time, this adds up to a minimum of 45 hours of work per semester.
In general, the goal of their work is a performance: a concert, ASM performance, recital, Tri School Arts Night, Recording, etc. Examples of Projects in Music include Jazz, rock, or pop combo, String quartet, Saxophone quartet, Brass choir, Music composition (acoustic and/or electronic), Music arranging and preparation, Live concert recording and podcast production
For beginning students who already play in a performance group and who are learning an additional instrument in order to fill a gap in our instrumentation, their work should result in their attainment of a level of proficiency on that instrument to be able to join in that desired ensemble. Their success would be measured by their performance of graded music etudes and exercises using a band/private instruction method book.
To accommodate students who want to participate in an offered music class, but who are not able to enroll due a schedule conflict, they may enroll in Projects in Music until they can enroll in the music class. Students interested in enrolling in Projects in Music should reach out to the appropriate music teacher to request permission
SemesterCourse
Opento: 9, 10, 11, 12
Prerequisite(s): None
Ceramics I is a hands-on introductory course that transforms student-led ideas into physical form across a series of projects. Foundational handbuilding and glazing techniques are introduced as students gain inspiration from images and short videos of historical and contemporary art and design Craftsmanship (skill), creativity (problem-solving), self discovery, and personal expression are developed as students practice effort, rest, strength, failure, endurance, observation, reflection, research, and communication. While becoming adept at three-dimensional sculpting, students will realize their own visual language and creative process as they take note of each other’s stylistic choices, creative intentions, and work preferences. Within this shared studio environment, students gain best practices for studio maintenance, learn how to manage time for durational projects, and participate in group critiques Ceramics I serves as a prerequisite for Ceramics II, Pottery Projects and/or Glaze Chemistry
SemesterCourse
Opento: 9, 10, 11, 12
Prerequisite(s): None
This is an introductory course in drawing and studio practice. Students learn to incorporate basic drawing principles and elements through hands-on work. The majority of the class time is spent actually drawing in a mellow, relaxed atmosphere Students will use charcoal, graphite, and ink in a variety of exercises that are energetic and engaging All of the projects build foundational skills and visual language that are used in all the other studio art courses. Students participate in class critiques as well as learn studio practice. In addition, students will keep a sketchbook in which to practice drawing from life, composition, and mixed media which will be collected approximately every two weeks. Midpoint and final critiques take place throughout the semester.
SemesterCourse
Opento: 9, 10, 11, 12
Prerequisite(s): None
In this beginning studio course, students will be introduced to painting in acrylic through the study of the elements and principles of design, composition, color theory and form Students will begin with a foundation in basic painting skills; classroom exercises include working from photographs and from life, and with a variety of subjects such as the still-life, figure, landscape, and abstraction Students will be encouraged to experiment and take risks and they will learn about studio practices and proper clean up In addition, they will keep a sketchbook in which to practice drawing from life, composition, and mixed media which will be collected approximately every two weeks. Midpoint and final critiques take place throughout the semester
SemesterCourse
Opento: 9, 10, 11, 12
Prerequisite(s): None
This course introduces students to the technical, aesthetic, and conceptual elements of Black and White Film and Color Digital photography. Assignments concentrate on camera functions and how they contribute to aesthetics and meaning within the photograph. Students are taught traditional darkroom skills such as film processing, printing, and presentation and an introduction to digital post-production. There is an emphasis on Fine Art Photography and Visual Literacy. Slide discussions are used to introduce photographers’ work. Digital and film cameras are available for use from the Arts Department.
SemesterCourse
Opento: 9, 10, 11, 12
Prerequisite(s): None
In a workshop setting, students will learn the basic concepts and skills of acting Through games, improvisations, and exercises, students will learn the skills and techniques of concentration, developing given circumstances, sense memory, emotion portrayal, physical agility, vocal control, and character development Students will also develop skills in critique and will contemplate issues and factors regarding the art of acting As a final exercise, each student will develop an original character and perform that character in a scene with other actors.
SemesterCourse
Opento: 9, 10, 11, 12
Prerequisite(s): Audition
Note: Theatre Production I fulfills a semester of the Arts Requirement and also qualifies as a full PE credit; this course may be repeated for credit
The Fall Play will be a mainstage production of a significant dramatic work. Auditions for the play will occur during the first week of school, and rehearsals will begin immediately thereafter The course involves an intensive after school rehearsal schedule culminating in two performances in the Fall.
SemesterCourse
Opento: 9, 10, 11, 12
Prerequisite(s): None
This course is designed for both musicians and non-musicians, especially those interested in learning how much of the music heard today is produced. Students employ the synthesizers and recording hardware in the UHS MIDI LAB/RECORDING STUDIO to collaborate to produce two songs using the state-of-the-art sequencing software Along the way, students also learn to digitally record live performances Students may choose just about ANY style of music; Hip-hop, Jazztronica, Rock, Blues, Ragtime, Pop, Techno, Jazz, Folk, Classical, Fusion, and original student compositions have all been produced in this class. The final project (7-12 songs) is a class CD Student work is also posted on the UHS Website MUSIC CHANNEL
SemesterCourse
Opento: 11, 12
Prerequisite(s): Civilization and the Arts
Students will investigate and interrogate museum exhibits/exhibitions in the Bay Area, exploring how museums shape the stories we believe about the past and present. Through guided site visits, students will analyze what objects are shown, how they are presented, and whose histories are centered (or left out)
Students will engage in both collaborative and independent research to contextualize selected works using the tools of art history (established in Civ) and cultural history (established in History 1) Along the way, we will grapple with larger questions about how museums build their collections, what kinds of artistry are valued, and how historical legacies continue to shape museum practices today. This course emphasizes close looking, critical thinking, discussion, and real-world engagement with cultural institutions
Throughout the semester, students will be required to visit a minimum of four museums; two will be whole-class field trips, and two will be up to individual student choice. Please note that this class will meet on an alternative schedule to account for the multiple off-campus site visits; class will meet on at least 2 weekends
SemesterCourse
Opento: 9, 10, 11, 12
Prerequisite(s): Ceramics I
While making studio practice concrete, students will further develop their technical literacy by learning large scale sculpting and wheel-throwing. Primarily, project-work will be handson studio learning and is the central orientation of this course. A required field-trip, a regularly maintained sketchbook, and developing individual creativity are expected
SemesterCourse
Opento: 9, 10, 11, 12
Prerequisite(s): Drawing I
This course enables students to challenge themselves further in drawing through an expanded vocabulary of skills and media. Students enrolled in this course are expected to have previously mastered basic drawing techniques and to have a firm grasp of the elements and principles of design Assignments are more complex than in Drawing I and require students to challenge themselves with each project. Students will be introduced to problems dealing with the concepts of proportion and the figure as well as explorations in markmaking and more conceptual drawing. These works will be executed using a variety of traditional materials such as pen and ink, graphite, and charcoal as well as mixed and alternative media like Xerox transfer and silkscreen. In-class critiques, working sketchbook and a final drawing project are some of the required elements of the class.
SemesterCourse
Opento: 9, 10, 11, 12
Prerequisite(s): Painting I
Building upon what is taught in Painting I, students will learn more advanced techniques in all forms of painting from acrylic, watercolor, oil and mixed media, and will expand upon and refine their own personal style. Students will be introduced to more critical thinking and investigations around the artistic process. This class will also introduce students to more advanced studio practices such as stretching and priming canvas, and safety, storage, and disposal of solvents Assignments are designed to encourage more in-depth explorations in subjects such as self-portraiture, abstraction, and master studies, as well as those of the student’s choice. In addition to class work, students are expected to keep a sketchbook for skills practice and creative development; these are collected approximately every two weeks Midpoint and final critiques take place throughout the semester.
SemesterCourse
Opento: 9, 10, 11, 12
Prerequisite(s): Photography I
This course assumes a fundamental understanding of camera controls, darkroom techniques, photographic aesthetics and ideas. It introduces students to advanced exposure methods and allows for an exploration in portraiture, lighting, staged vs. candid, narrative series, and alternative processes Assignments concentrate on self-expression Slide discussions are used to introduce contemporary issues in photography and to begin a critical reading of images. Film and digital cameras will be available for use from the Arts Department.
SemesterCourse
Opento: 9, 10, 11, 12
Prerequisite(s): Acting I
This course enables students who have developed a firm foundation in acting an opportunity to develop their craft in greater depth Actors will further develop their skills in physical, vocal, and emotional expressions by working with scenes and plays. Through improvisations, exercises, and script work, actors will build and perform a series of short pieces. Actors will be exposed to a variety of acting concepts and exercises and will be encouraged to push the boundaries of their expressive range and character portrayals
SemesterCourse
Opento: 9, 10, 11, 12
Prerequisite(s): Audition
Note: Theater Production I fulfills a semester of the Arts Requirement and also qualifies as a fell P.E. credit; this course may be repeated for credit.
The Spring Musical has become a UHS tradition that is enjoyed by the entire community It is a collaborative work that involves: Visual Arts, Music, Dance and Drama Performances, held at the end of April, culminate an intensive rehearsal schedule that begins in February. Auditions for the Spring Musical are held at the end of the Fall Semester.
SemesterCourse
Opento: 9, 10, 11, 12
Prerequisite(s): Electronic Music I
Electronic Music II explores advanced techniques in mixing, mastering, and sound design using Logic Pro X This intermediate-level course is designed for students with a basic understanding of music production who are ready to elevate their skills
The course focuses on mixing and mastering audio tracks as well as sound design. Students learn to balance and enhance elements within a mix, apply audio effects, use automation, and achieve professional-quality sound
Through project-based learning, students apply these techniques to music projects in Logic Pro X, refining their skills, experimenting with different approaches, and receiving feedback to strengthen their work.
Reading, writing, and discussion are central to a student’s transformational development in high school, and the graduation requirements of University High School include four years of English.
The English department teaches students to think critically and nimbly, with curiosity, complexity, and self-awareness. Students read all kinds of texts, learning to develop their attention to detail in language and their sense of connection to the questions raised by our texts. Students write in a variety of genres and modes, working toward ever greater precision and originality, and engaging in a writing process that involves feedback and revision. In all of our classes, students develop agency by engaging thoughtfully and collaboratively in discussions of texts and ideas.
In 9th and 10th grades, students take a core program (English I and English II) that emphasizes reading, writing, and critical thinking They read a wide variety of literary works and write and revise continually
In 11th and 12th grades, students take semester-long electives, choosing from a variety of options each term The elective approach allows students to be exposed to a diverse array of texts and to a variety of contexts in which to read them To encourage students to take advantage of the breadth available to them, we recommend that they think about their choices in light of what they have already taken and what they hope to take Some courses are organized around a genre, such as poetry, while others take a theme as a guiding principle Still others focus on the literature of a region or nation Our hope is that, as juniors and seniors, our students will discover increasingly wider circles of their own interests and that they will be inspired to make connections among these interests.



Admission requirements vary at each private college or university and for many out of state schools as well.
Work with our college counseling department to research all colleges and universities in which you are interested to ensure you fulfill the requirements
9TH GRADE
10TH GRADE
ENGLISH I
ENGLISH II
Students select an English Seminar each semester during their junior and senior years Seminar offerings vary from year-to-year, listed below are courses offered for the 2026-2027 academic year
LITERARY HEROINES AI STORIES
ASIAN AMERICAN REIMAGINING
CRIME FICTION
THE BIG QUESTION GAME OF CROWNS
HAUNTED
POETRY & POSSIBILITY KAFKA
WHAT IS SCHOOL FOR?
WILD TONGUES
AMERICAN DRAMA
CRAFTING THE SHORT STORY
EXPERIMENTS IN FICTION
FOOD FOR THOUGHT
GREEK TRAGEDY
RUSSIAN LITERATURE
REMAKING MASCULINITY
REIMAGINING PLACE
REVOLUTIONARY LOVE
UNASSIMILABLE WORK AND PLAY
WHAT IS SCHOOL FOR?
Reimagining Place: Writing and Thinking About the Environment is an ALTEd Class from the English Department; the course is awaiting UC approval
REQUIRED COURSE
ELECTIVE COURSE
FULL YEAR SEMESTER
FullYearCourse
Opento: 9
Note: This course is required for all students in 9 grade th
In English I, we strive to cultivate a love of reading and writing in our students while introducing them to the thinking and discussion skills that they will continue to practice throughout their time at UHS and beyond Through a variety of texts and genres as well as types of assignments, we raise student awareness of their own writing processes and guide them as they become skilled students of literature, learning to reflect on personal experience, examine with empathy the experiences of others, and think critically about the world around them
FullYearCourse
Opento: 10
Note: This course is required for all students in 10 grade th
English II continues and expands upon the introduction to literature students receive in English I. We want sophomores to ask questions about literature, about their beliefs, and about the world Through the study of works in a variety of genres, students practice sustained and focused discussion, critical and literary analysis, and writing in multiple modes Sophomores read short stories, novels, poetry, non-fiction, and drama that reflect a diversity of voices, and which encourage reflection on the significance, place and role of the individual in society
To encourage students to explore upper-division English seminar courses from a diverse range of teachers, all course requests are subject to approval by the student’s current teacher and/or the English Department
SemesterCourse
Opento: 11, 12
Prerequisite(s): English I and English II
We are a nation obsessed with mysteries Whether it’s the newest crime fiction release or the most popular true crime podcast, American audiences dive in, certain that we can solve the mystery and catch the killer. Bizarrely, many of us (including me) read crime fiction for relaxation, turning toward violence to get our minds off the pressures of our own lives. In this class, we’ll read contemporary crime fiction, exploring the genre’s breadth from queer mystery to female detectives to the challenges of being a Black Texas Ranger. We’ll puzzle out the “rules” of this flexible genre and talk about the psychological power it holds over the popular imagination Towards the end of the semester, we’ll also turn our attention to true crime stories to puzzle out their fascination The plan is to read a lot and to read quickly so we can cover multiple novels, some short stories, and a few podcasts. Written work will include literary analysis, first-person exploration of your own interest in crime fiction, and an opportunity to either write a case report on a true crime or craft a short mystery story of your own.
SemesterCourse
Opento: 11, 12
Prerequisite(s): English I and English II
“One need not be a chamber – to be haunted –” Emily Dickinson
“The past is never dead It’s not even past” William Faulkner
What does it mean to be haunted? If ghosts are specters from the past who refuse to leave us alone, what exactly do they want from us? How do we understand their enduring presence in literature, art, and culture? We’ll begin by considering one of the classic literary tropes of haunting: the haunted house. Reading modern spins on the gothic literary tradition, we’ll examine the spatial, psychological, and gendered underpinnings of haunting We’ll then explore the more personal side of haunting through a collection of poems, podcasts, and memoirs. How does one represent the haunted self? And how do these more personal ghosts both influence and reflect the shifting meaning of haunting across different cultures, family structures, etc? Moving from the intensely personal, our work will also use the concept of haunting to ask even bigger questions: how can we think about haunting as embedded deep in the American psyche? As part of the unresolved histories of enslavement and Indigenous displacement? While much of our focus will be on and with the past, the materials in this course will also ask us to think critically and imaginatively about how the past shapes not only the present, but our sense of the future. Students will complete the class with an exploration of the real or metaphorical ghosts that haunt their own personal and/or cultural psyches.
Selected texts for this class might include Helen Oyeyemi’s White is for Witching, Diana Khoi Nguyen’s Ghost Of, Carmen Maria Machado’s In the Dream House, Tessa Hull’s Feeding Ghosts, and Jesmyn Ward’s Sing, Unburied, Sing, as well as episodes of the TV show Reservation Dogs and short fiction by Karen Russell, Ling Ma, and others
SemesterCourse
Opento: 11, 12
Prerequisite(s): English I and English II
The term “Asian American” was created in 1968 by Yuji Ichioka and Emma Gee, graduate students and activists at UC Berkeley. The Bay Area is the birthplace of the Asian American Movement. We will study written work by Asian American writers who used to live in the Bay Area, currently live in the Bay Area, and/or set their work in the Bay Area This course will focus on how these writers address, resist, and negate the meaning(s) and meaninglessness of Asian American as a racial category. As we look at various written works, we will discuss how literature answers “Who is us?” and what, if at all, defines and unifies Asian American literature As we read, we will consider what it means to write as an Asian American, the value of Asian American literature, and more broadly, what determines Asian American identity. Through the lens of racial and ethnic identity, we will explore notions of gender and sexuality, the model minority, the individual versus the collective, the threat of the Other, as well as other topics All students are welcome and encouraged to enroll regardless of racial and ethnic identity.
Texts may include: Stay True (Hua Hsu), The Woman Warrior (Maxine Hong Kingston), A Man of Two Faces (Viet Thanh Nguyen), Afterparties (Anthony Veasna So), Monstress (Lysley Tenorio), How Much of These Hills is Gold (C Pam Zhang).
SemesterCourse
Opento: 11, 12
Prerequisite(s): English I and English II
Franz Kafka could be accused of creating the world we inhabit. One of the most influential writers of the 20th century, he has even given rise to his own adjective: “Kafkaesque” is defined by the Merriam Webster dictionary as “having a nightmarishly complex, bizarre, or illogical quality.” In this class, we’ll spend the whole semester delving into the surreal, darkly funny world of Kafka’s fictions, a place where allegories, dreams, and fables collide with maze-like systems of modern bureaucracy We’ll range widely over his work, reading short stories, a novel, parables, diary entries, and letters, paying particular attention to the way Kafka’s imagination maps onto our contemporary reality. Why does Kafka interrogate existential and even spiritual questions through the language of stifling bureaucracy? Why do insects, animals, and circus performers play such central roles in his work? After reckoning analytically with the warped coordinates of the Kafkaesque universe, we’ll launch into some creative projects: students will be required to write Kafkaesque fictions, keep a Kafkaesque journal, and even make Kafkaesque films In other words, we’ll plunge wholeheartedly into the disorienting maze Kafka made for us and hope to emerge wiser by the end
SemesterCourse
Opento: 11, 12
Prerequisite(s): English I and English II
“Poetry is the way we help give name to the nameless so it can be thought The farthest external horizons of our hopes and fears are cobbled by our poems, carved from the rock experiences of our daily lives.” Audre Lorde
In this poetry workshop, we will study how contemporary poets build liberatory worlds in their work. In addition to reading and commenting on each other’s poems, we will look at recent collections by poets of color, whose experimentations with different forms, languages, and media ask us to rethink what is possible in poetry and in the world How does poetry offer a space for imagining new worlds when the structures of oppression that define our present seem unalterable? And how can we, as writers responding to the present, use poetry as a way to work through some of the oppressive constraints on our creativity? How can we quiet our inner censors to “give name to the nameless”? Over the course of the semester, you will complete an analytical study of a poet’s work, and practice developing your own voice through weekly writing exercises. By the end of the course, you will revise some of your poems and compile them into a small chapbook of 6 to 8 poems
SemesterCourse
Opento: 11, 12
Prerequisite(s): English I and English II
Despite the bombastic headlines that depict AI as an existential threat to literature (among other things), the very idea of AI and elements of its designs are grounded in a literary and cultural corpus that is largely shared and often invoked by those involved with AI’s development: whether they be “doomer” or “boomer”
This class will teach you how to study an emerging phenomenon. We will read the ur-texts that inform both our basic understandings of what artificial intelligence actually is, and the various values and concerns we associate with it Along the way, you will practice discerning how our values and biases influence what we make, and see how these paradigm-shifting technologies derive their power and sense of inevitability not simply on the basis of what they can do, but rather because of the stories that are spun about them.
SemesterCourse
Opento: 11, 12
Prerequisite(s): English I and English II
What is the meaning of life? A big question indeed, and one that has been asked since the dawn of time. From the ancient Greeks and Hindus all the way to modern cognitive science, this class will explore how different cultures have tried to answer, or at least grapple with, this question Along the way, we’ll consider, among other things, the nature of the self, individual potential, love, transcendence, and absurdity and despair Ultimately, what makes our lives meaningful may just be up to each of us, but this class will provide valuable context, so we can formulate our own answers, whatever they may be. Some or all of the following will be included: The Bhagavad-Gita, Buddhist scripture, Tao de Ching, Aristotle, Leo Tolstoy, Martin Luther King Jr, TedTalks, films, and more
SemesterCourse
Opento: 11, 12
Prerequisite(s): English I and English II
“Pity the land that thinks it needs a hero, or doesn’t know it has lots and what they look like” Rebecca Solnit
“I don’t believe I shall ever marry,” declares Jo March, the beloved heroine of Louisa May Alcott’s Little Women “I’m happy as I am, and love my liberty too well to be in a hurry to give it up.” Jo’s quest for a creative life, collaboration with other women, and a story that takes her beyond the romantic has resonated deeply with readers across generations. In this course, we’ll search for Jo’s legacy in our contemporary cultural landscape, reading fiction, memoir, and film by and about women with a special emphasis on work that seeks to correct, complicate, explode, and/or abandon the literary canon. Some artists reimagine history and mythology, with an eye for overlooked perspectives and new interpretations, while others conjure anti-heroes, subverting gender norms and genre boundaries We’ll ask what centering women’s experiences can illuminate about topics like mental health, sexuality, race, gender identity, education, friendship and, of course, the hero’s journey. We’ll root our studies in feminist theory, using what we learn to interrogate our own relationships to patriarchal power and imagine what a liberatory feminist practice might entail, on an individual and a collective scale. Projects will involve both critical and creative writing, with a chance to bring in other art forms and activism. Students of all gender identities are welcomed.
Texts may include Fun Home by Alison Bechdel, as well as work by Claire-Louise Bennett, Danielle Evans, Melissa Febos, bell hooks, Cathy Park Hong, Katie Kitamura, Carmen Maria Machado, Vivek Shraya, Jia Tolentino, Vanessa Angélica Villareal, and Rafia Zakaria
SemesterCourse
Opento: 11, 12
Prerequisite(s): English I and English II
In the play Hamlet, Prince Hamlet uses these words to describe the purpose of art to his actors, moments before they engage in the dangerous business of telling the true-to-life story of his murderous Uncle – with that Uncle in the audience. Using this line as a jumpingoff point, we will explore Shakespeare’s plays as an art form that grew out of a time of revolutionary humanism, when exciting and often dangerous ideas were being explored onstage. We will meet various characters grappling with personal, often philosophical challenges that stretch, inspire, and often force them to change themselves or change the world around them We will examine a range of Shakespeare’s plays a tragedy, a comedy, and one of his unique “problem plays” – and consider how he uses each genre to raise powerful and revolutionary questions that are as relevant today as they were at the time they were written. Some questions we will grapple with may include: Is it possible to live a free life? How can we construct an individual identity within a world of predetermined social roles? Can revenge be justified? What qualities make up a truly good leader? How do we create and justify authority? How can or should people govern themselves?
We will do close readings, explore the poetry and the structure of the plays, and also watch and compare performances and contemporary re-imaginings – with the added goal of discovering links between the themes of his plays and those of our own lives and world today Possible texts include: The Tempest, King Lear, Much Ado about Nothing, and Henry V, along with contemporary essays and creative pieces that will add a modern spin to these stories. Students will write a combination of essays, one performance review, and a series of creative re-imaginings.
SemesterCourse
Opento: 11, 12
Prerequisite(s): English I and English II
In “How to Tame a Wild Tongue,” writer and scholar Gloria Anzaldúa compares the pressure to use “Standard English” to the experience of having her tongue controlled at a dentist’s office. Reflecting on the other languages within her speech—among them “working class and slang English,” “Chicano Spanish,” “Tex-Mex,” and “Pachuco (called caló)” she describes her tongue in terms of its wilderness, its refusal to be neatly categorized or confined. “Wild tongues,” she concludes, “can’t be tamed. They can only be cut out.” In this class, we will explore English from the perspective of linguists, interlingual writers, and intralingual writers, all of whom recognize what linguistic research has long established: that the borders between languages are fluid and ever-changing, that communicative effectiveness is not the same as grammaticality, and that the existence of a single “Standard” English is, in large part, a myth
At the heart of our work will be our own relationships to the English language the varied markers of geography, culture, community, and history that comprise our personal wildernesses and render us at once intelligible and ineffable to others When so many of the systems we inhabit seem to believe in and demand linguistic conformity, what allows us to choose idiosyncrasy? If we accept that “Standard English” is indeed a myth, what do we gain from its preservation? Its dismantling? Through projects and pilgrimages both creative and critical, we will test the following proposition: that by attuning ourselves to the differences between our tongues, we will emerge better able to read, write, and be read better able, as well, to listen and to speak.
Opento: 11, 12
Prerequisite(s): English I and English II
Note: This course is offered both Fall and Spring Semesters; May be retaken for credit.
This experimental class requires a high level of motivation, commitment, independence, and creativity. Work for the class may involve field studies, interviews, off-campus excursions, and the co-creation of programming for the wider UHS community. The class is designed as a yearlong sequence in which the first semester is devoted to the critical interrogation of schools, and the second semester is devoted to practices of resistance and radical imagination.
In 1975, French theorist and critic Michel Foucault wrote that schools, much like prisons, served to “define, classify, control, and regulate” bodies in a room. Now, half a century later, our classrooms continue to replicate the disciplinary DNA of their ancestors. At once theoretical and deeply personal, this experimental, co-constructed class will ask you to interrogate how the systems of power that govern our society––particularly colonialism, white supremacy, capitalism, ableism and patriarchy––dictate the way we define and measure success, intelligence, and achievement. Possible topics may include: the end(s) of productivity culture, writing in the age of ChatGPT, the limits of liberalism, student protests across college campuses, what schools can’t talk about,and the role of language in the struggle against state violence and institutional, capitalist, and colonial power. Our explorations may take us away from the classroom, from schoolwork, and even from linear time
This class is for anyone who has ever wondered about the point of an education, literary or otherwise, wanted to examine what K. Wayne Yang calls the “hidden curriculum of institutions, media, family, and nations,” or believed enough in the radical potential of school to bother asking what it’s really for.
To encourage students to explore upper-division English seminar courses from a diverse range of teachers, all course requests are subject to approval by the student’s current teacher and/or the English Department
SemesterCourse
Opento: 11, 12
Prerequisite(s): English I and English II
“What, I ask, is fairness in a world that fears there is never enough, in which one need always scrapes against another? I only believe that the tongue, dumb beast, is not selfish in its instinctive cant toward pleasure The question that follows me through the seasons of my life is what comes after hunger is sated; whether that pleasure is guarded, or shared” C Pam Zhang
We consume words and food daily What we read and eat reveals our desires, tastes, and attitudes In the words of Michael Twitty, “your plate is your flag” Transcending human necessity, food and the written word are symbols of culture, politics, and identity. Words and food can comfort, nourish, and tempt us, from Winnie the Pooh’s love for honey to the serpent tempting Adam and Eve to eat the forbidden fruit in the Garden of Eden In this course, we’ll explore the relationship between food and literature and discuss why food writing is necessary, especially in our post-pandemic era. Why do writers turn to food? What can we gain from reading about food? How can taste, such as sweet or bitter or salty, be used to analyze literary works? We will also focus on “food justice,” and the social and ethical implications that surround food. Students of this course will develop a robust portfolio centered around the following pieces: a food memory essay, restaurant review, story imitation, etc We will not only put forth our ideas onto the discussion table, but will also share our food stories, and, hopefully, exchange a meal or two Bring your appetite
Texts may include: Bite by Bite (Aimee Nezhukumatathil), Land of Milk and Honey (C Pam Zhang), My First Popsicle: An Anthology of Food and Feelings (Zosia Mamet), All Consuming (Ruby Tandoh), and restaurant reviews by MacKenzie Chung Fegan, Jonathan Gold, Cesar Hernandez, and Soleil Ho.
SemesterCourse
Opento: 11, 12
Prerequisite(s): English I and English II
It’s curious that Greek tragedy, obsessed as it is with incest and violence, self-destruction and unavoidable doom, flourished at the height of Greek civilization Why would such a grim view of human life appear in a thriving society? In a culture that prided itself on the strength of its citizen-soldiers, why do so many tragedies question the morality of war? What underlying fears about family do these plays expose in a culture built on the strength of the household? What situation could possibly drive a mother to murder her children? And why do the most compelling characters always need to be punished and pulled back into the fold, or permanently destroyed? Reading plays like Oedipus the King by Sophocles, The Oresteia by Aeschylus, and The Bacchae by Euripides, we’ll explore these questions alongside critics of the genre like Aristotle and Nietzsche Throughout the semester, we will connect the issues this genre raises about personality and fate to the world around us. While we may not ascribe to a fated existence ourselves, the stories these tragedies tell are more connected to our lives than we might initially believe
SemesterCourse
Opento: 11, 12
Prerequisite(s): English I and English II
Work and Play are the two broad and seemingly absolute categories of life Every purchase, service, place and conscious experience seems firmly describable in terms of one or the other. The two concepts constitute our social spheres, our legal selves, our desires and our duties But though we put a lot of thought into whether we’ll work or play, or what kind of work we will do, or how we want to play, these concepts remain strangely foreign to us: motivating us even as we lack coherent understandings of what each one is, and why we do them. The interplay between these two concepts is especially vexed when it comes to literature
In this class, we will study personal accounts, short stories, poems and novels alongside some of the foundational scholarship on labor philosophy and ludology (the study of games) that critically engage with mundane topics such as domestic labor, homework, sports, and video games as well as the more existential issues related to both topics, such as: should labor be meaningful? Should leisure? How should one approach both to live the kind of life one wants to? In such a high-performing school, where you are constantly asked to work hard and play hard, this class is designed to help you consider what you are doing, why you are doing it, and how you could do it better.
SemesterCourse
Opento: 11, 12
Prerequisite(s): English I and English II
“To know love, men must be able to let go of the will to dominate. They must be able to choose life over death” bell hooks
“Being queer saved my life…queerness demanded an alternative innovation from me. I had to make alternative routes; it made me curious; it made me ask, Is this enough for me?” —Ocean Vuong
What do cisheteropatriarchy, white supremacy, colonialism, ableism, and capitalism have in common? The course invites you to explore the ethic of domination that lies at the heart of oppressive systems in and around us, and to understand their manifestations in our individual and collective lives. Together, we will study the cost of traditional masculinity, consider how power is constructed, reproduced, and policed, and imagine queer, non-normative forms of kinship and relationality We’ll find ways to queer, twist, hijack, explode, and remake dominant ways of thinking about gender, community, family, bodies, money, intimacy, institutions, language, narrative, and even this class. We will operate from an intersectional framework, embracing what E. Patrick Johnson calls a “quar” paradigm, which centers those “for whom sexual and gender identities always already intersect with racial subjectivity,” and explore how racialized misandry has been wielded against men of color to justify colonial projects.
Drawing from the work of queer ancestors, we will create our own acts of defiance against normative culture’s mandates of oppression, apathy, and dehumanization. The shape of our class, and of the texts and assignments you’ll engage with, will often be intentionally and delightfully queer, “off-center,” “strange,” insurgent, and unruly
Students of all identities are welcome.
SemesterCourse
Opento: 11, 12
Prerequisite(s): English I and English II
What is the relationship between love and transformative action? And what’s language got to do with it? This course is about the words we use when we aspire not only to love ourselves and each other, but also to understand whether and how love alters the conditions of our lives Over the course of this semester, we will critically examine what love means to each of us and how our beliefs about love manifest in our speech and writing. From Plato to M. Scott Peck, Roland Barthes to bell hooks, we will map the terrain of love as theory exploring and challenging the ways in which our relational investments (romantic, platonic, familial, and otherwise) have been determined and defined over time In particular, we will grapple with essays, poems, stories, and perspectives that draw a direct line between definition and possibility, suggesting that how we define love individually and collectively determines what exactly love can do and making a case for definitions of love that are inextricable from revolution
At the heart of our conversations will be the writing, thinking, and research we choose for ourselves From journal entries and personal essays to critical projects and creative experiments, each assignment is designed to surface the questions about love that matter most to each of us and to deepen our ability to talk about love with one another. Come prepared to take communicative risks and to learn more about yourself, your peers, and your relationship to love and language than you might think possible
SemesterCourse
Opento: 11, 12
Prerequisite(s): English I and English II
In this class, we’ll plunge into the bizarre, often disorienting world of experimental fiction. We’ll read a wide range of work, from surrealism to science fiction, political satire to speculative fantasy, absurdism to minimalism Since experimental fiction seeks to subvert the norms of traditional narrative, we won’t spend much time dwelling on character arcs and conflict, climax and resolution. Instead, we’ll focus on what authors are doing with words, on the way stylistic devices can alter our perception In other words, we’ll study the impact of experimental tropes on our experience and understanding of the world What do we learn when we view reality through an experimental literary lens? Though the class will include a couple of analytical assignments, the bulk of our work will be creative, with a specific emphasis on imitations The goal will be for students to develop their own experimental styles through a process of imitating others. Possible authors might include Stacey Levine, Renée Gladman, Julio Cortázar, Vi Khi Nao, Rita Bullwinkel, Donald Barthelme, and others.
SemesterCourse
Opento: 11, 12
Prerequisite(s): English I and English II
In English, the verb assimilate means “to absorb, incorporate, or make similar” Within a cultural context, too, the process of assimilation entails incorporating oneself into or making oneself similar to a dominant group in order to access power or a sense of belonging. In the US, for example, we typically think of assimilation as the process by which immigrant communities become Americanized and gain access to the rights and privileges of American life. However, as the texts we’ll investigate in class show, this process can often be destructive–an erasure of the defining parts of oneself or one’s culture. What, then, would it mean to resist or undo the ruinous effects of assimilation and the structures of power that it reinforces? What would it mean to be unassimilable? To think through these questions, we’ll engage with texts in a variety of different genres: academic essays, stories, poems, TV episodes, films, and music Some topics we’ll explore include: the history of settler colonialism and white supremacy in the US, racial double consciousness, the tension between race and ethnicity, the model minority myth, respectability politics, the rise of immigration enforcement in a post-9/11 world.
SemesterCourse
Opento: 11, 12
Prerequisite(s): English I and English II
Russia, even to many Russians, is a land of mystery, a land of contradictions. For centuries, Russia has long sought to answer the question of what it is. Does it participate in Western Europe, Asia, or act independently and insularly? This profound search for identity has led to one of the world’s most fascinating and absorbing literary traditions Russian literature addresses many questions about the nature of existence: Is society a constructive or destructive force on identity? What does it mean to live under oppression and censorship? Ultimately, how can we live an independent life? In this class, you’ll also learn about the deep roots of the current war in Ukraine, while also discovering some unlikely parallels with the United States. We’ll travel through the short works of Pushkin, Gogol, Dostoevsky, Tolstoy, Chekhov, Anna Akhmatova, Tatyana Tolstaya, and watch Russian film, eat Russian food, and more
SemesterCourse
Opento: 11, 12
Prerequisite(s): English I and English II
Note: This course is offered both Fall and Spring Semesters; May be retaken for credit.
This experimental class requires a high level of motivation, commitment, independence, and creativity. Work for the class may involve field studies, interviews, off-campus excursions, and the co-creation of programming for the wider UHS community. The class is designed as a yearlong sequence in which the first semester is devoted to the critical interrogation of schools, and the second semester is devoted to practices of resistance and radical imagination.
In 1975, French theorist and critic Michel Foucault wrote that schools, much like prisons, served to “define, classify, control, and regulate” bodies in a room Now, half a century later, our classrooms continue to replicate the disciplinary DNA of their ancestors. At once theoretical and deeply personal, this experimental, co-constructed class will ask you to interrogate how the systems of power that govern our society––particularly colonialism, white supremacy, capitalism, ableism and patriarchy––dictate the way we define and measure success, intelligence, and achievement. Possible topics may include: the end(s) of productivity culture, writing in the age of ChatGPT, the limits of liberalism, student protests across college campuses, what schools can’t talk about,and the role of language in the struggle against state violence and institutional, capitalist, and colonial power. Our explorations may take us away from the classroom, from schoolwork, and even from linear time
This class is for anyone who has ever wondered about the point of an education, literary or otherwise, wanted to examine what K. Wayne Yang calls the “hidden curriculum of institutions, media, family, and nations,” or believed enough in the radical potential of school to bother asking what it’s really for.
SemesterCourse
Opento: 11, 12
Prerequisite(s): English I and English II
Throughout U.S. history, American drama has been filled with complex, three-dimensional characters whose needs and desires challenge and expand the basic assumptions of what living as an individual in America really means In this course, we will focus on plays that have been groundbreaking at key moments in American history and the ways these plays have “spoken back” to dominant ideas of the time. Our journey will examine issues such as American definitions of success, the power of family and belonging, the hunger to define one’s own identity, and the continual emergence of new, exciting voices and perspectives that reshape the parameters of what it means to be American. The focus of the course is literary, but we will also view various productions on film as well as attend one field trip to watch a live play Our course of study will include some (but not all) of the following plays: Arthur Miller’s Death of a Salesman, Luis Valdez’s Zoot Suit, Edward Albee’s The American Dream, August Wilson’s The Piano Lesson, Lloyd Suh’s The Far Country, Heidi Schreck’s What the Constitution Means to Me, and Tony Kushner’s Angels in America.
SemesterCourse
Opento: 11, 12
Prerequisite(s): English I and English II
“There is a vitality, a life force, an energy, a quickening that is translated through you into action, and because there is only one of you in all of time, this expression is unique. And if you block it, it will never exist through any other medium and it will be lost. The world will not have it It is not your business to determine how good it is nor how valuable nor how it compares with other expressions. It is your business to keep it yours clearly and directly, to keep the channel open.”
Martha Graham
Once upon a time, you told stories without ever being taught how to, any time you drew a picture or played with others as a child. You probably still tell stories: to your friends to make them laugh, to yourself to understand who you are and why things are. Narrative is essential to how we make sense of the world
This class invites you to build a creative writing practice and discover who you are as a storyteller. Our class will be an artist’s studio, where we experiment regularly with language and form in creative exercises, deepening our imagination and learning to recognize in our daily lives the potential for a story. Though our primary texts will be short fiction, we’ll draw voraciously from personal experience and from other modes of story-telling: film and comics, myth and fairy tale, music and poetry. We’ll study craft elements like characterization, voice, and world-building, paying special attention to the role of memory, time, and place in creative work. When we share our writing, our goal won’t be to correct errors or compare ourselves, but to be curious and collaborative, helping each other recognize the wild possibilities of our pieces
You don’t need any fiction-writing skills to join this class; you just need to be brave and sincere. You’ll work throughout the course to develop a generative artistic practice and a sense of agency and authority as a story-teller and you’ll end the semester with a portfolio of revised short stories
Readings may include works by Lynda Barry, Jamel Brinkley, Anthony Veasna So, Ling Ma, George Saunders, Zadie Smith, Ayşegül Savaş, Carmen Maria Machado, Jhumpa Lahiri, and Lydia Conklin.
SemesterCourse
Opento: 11, 12
Prerequisite(s): English I and English II
How can deep and sustained attention to place reshape the way we understand the environment and our responsibility to it? This interdisciplinary course bridges the humanities and environmental studies to explore the connections between storytelling, ecology, and justice Through field-based experiences in both urban and rural landscapes students will engage as writers, naturalists, and activists, cultivating awareness, curiosity, and care that centers around the natural world. Readings from writers such as Henry David Thoreau, Robin Wall Kimmerer, Camille Dungy, and Rebecca Solnit will invite students to consider how narratives shape environmental consciousness and can lead to community action In this course, students will keep an ongoing nature journal, read texts and landscapes, engage in creative and critical writing, and collaborate on advocacy or awareness projects that link the self, the local community, and the global environment By the end of the course, students will have developed a deeper sense of place and an understanding of how creative engagement with the natural world through observation, storytelling, and art can inspire more joy, justice, and action for the living world.
This is a hybrid, low-occupancy course, with multiple modes of attending, such as wholeclass field days, independent place-based assignments, and regular online modules. While we will not have an assigned classroom on the SFUHS campus, we will make use of shared outdoor spaces on campus, such as the Upper courtyard and the California terrace We plan to visit urban green spaces that are available to us in the city of San Francisco (such as the Presidio, Alta Plaza Park, Golden Gate Park) and nearby more rural locations. You will be required to attend three whole class, full-day Saturday sessions (one in January, one in March, and one in May); we will also organize additional outdoor meetups after school or over school breaks, and we will expect each student to attend at least two of these. Course work will also include asynchronous reading and writing assignments via Canvas modules, and 1:1 meetings between students and instructor(s) to individually guide students as they develop their sense of place and connection to the natural world
This interdisciplinary course will be co-taught by Katie Bondy (English) and Rochelle Devault (Science)
The study of language and culture offers new dimensions to students’ lives, as it opens doors to the world; it also provides them with the opportunity to gain new perspectives on their own languages and cultures.
A shared goal of language study is the close reading and interpretation of a range of texts in the target language, with emphasis on literary texts as windows into diverse cultural and philosophical points of view. An equal goal is to ensure that students can communicate proficiently, and that they have a broad understanding of the places and cultures where the language is used In so doing, students are empowered to attain the linguistic precision, cultural empathy, and sheer enjoyment that come from the spirited pursuit of knowledge
The graduation requirement for languages consists of three consecutive years of one of four languages offered: Chinese, French, Latin, and Spanish A student can enroll in two languages as early as 9th grade Students benefit most from language study when they pursue the same language to the highest possible level Therefore, if they choose to enroll in two languages, we recommend they plan to complete the highest level possible in at least one of them.
Werecognizetheinfluenceof languageoverideas,feelings,and valuesystems
Wewelcomegenderidentitiesthat don’tfitwithinthemasculine/feminine binary
Weavoidthegenericmasculine,which presentsgroupsofmixed-gender identitiesasamonolith. Wewelcomenon-genderedforms whereappropriate.



3 YEARS OF STUDY IN THE SAME LANGUAGE
2 YEARS MINIMUM IN THE SAME LANGUAGE (3 RECOMMENDED)
2 YEARS MINIMUM IN THE SAME LANGUAGE (3 RECOMMENDED)
Admission requirements vary at each private college or university and for many out of state schools as well.
Work with our college counseling department to research all colleges and universities in which you are interested to ensure you fulfill the requirements.
CHINESE I

CHINESE II

CHINESE III

CHINESE IV HONORS

CHINESE V HONORS

CHINESE HONORS SEMINAR
C H I N E S E
FRENCH I

FRENCH II

FRENCH III

FRENCH IV HONORS

FRENCH HONORS LITERATURE

LATIN I

LATIN II

LATIN III

LATIN IV HONORS
SPANISH I

SPANISH II

SPANISH III

SPANISH IV HONORS

FRENCH HONORS SEMINAR
F R E N C H
INTRO TO ANCIENT GREEK
L A T I N
SPANISH V HONORS LITERATURE

SPANISH HONORS SEMINAR
S P A N I S H

ALTEd CLASS: UC APPROVED
FullYearCourse
Opento: 9, 10, 11, 12
Prerequisite(s): None
This course introduces all four skills of listening, speaking, reading, and writing, and assumes no prior knowledge of the language. Particular stress is placed on developing a solid grasp of the tonal structure and other aspects of the pronunciation of Mandarin Chinese. In addition to daily oral practice in the classroom, and sessions in the language lab, the course uses the phonetic Romanization system, pinyin, to reinforce students’ speaking and listening skills. Approximately 500 simplified Chinese characters are introduced for reading comprehension. While a knowledge of stroke order and the ability to write legibly by hand are expected of all students, some writing assignments are to be completed using Chinese word processing software.
FullYearCourse
Opento: 9, 10, 11, 12
Prerequisite(s): Chinese I or equivalent
This course builds on the foundational skills learned in Chinese I to further strengthen and develop students’ communicative abilities It significantly expands the repertoire of vocabulary and sentence patterns, including complex structures such as the use of “ba”, subordinate clauses, topic-comment patterns, terms expressing politeness, and idiomatic expressions. As more advanced vocabulary is introduced, students complete paragraphlength writing assignments designed to establish a basic competency in written communication on topics of daily life. Reading assignments begin to incorporate short selections of authentic materials from newspapers and other sources. By the end of the year, students’ proficiency reaches the low-intermediate level in all four skills.
FullYearCourse
Opento: 9, 10, 11, 12
Prerequisite(s): Chinese II or equivalent
This intermediate-level course is designed to significantly enhance students’ skills in oral and written communication on a wide variety of subjects. This includes expanding vocabulary and discourse strategies that enable them to articulate their opinions during classroom discussions on current events, cultural issues, personal interests, and academic subjects Students also produce longer writing assignments on topics that are closely coordinated with reading and oral assignments and, by the end of the year, are expected to expand their repertoire of vocabulary considerably. Regular review of vocabulary and grammatical structures further develops the students’ confidence in responding spontaneously to a variety of language situations Reading assignments continue to stress structures and vocabulary shared between the written and spoken languages.
FullYearCourse
Opento: 9, 10, 11, 12
Prerequisite(s): Chinese III or equivalent
This course further develops students’ linguistic and cultural competence Through a variety of textual, audio, and video materials, students expand and enrich their repertoire of linguistic skills, and broaden their familiarity with cultural issues. Class activities and assignments provide opportunities to engage in oral and written communication, and to increase their aural and written proficiency. The curriculum encompasses significant themes of Chinese language and culture, history, and contemporary events, such as societal relationships, political trends, festivals, cuisine, generational changes, and the modernization of China in recent years
FullYearCourse
Opento: 10, 11, 12
Prerequisite(s): Chinese IV Honors
This course is designed for students who have reached a solid understanding of Chinese language and culture, and want to further polish their communicative abilities in oral Chinese as well as enrich their understanding of Chinese literature Students continue to acquire essential grammatical structures and level-appropriate vocabulary in rich cultural contexts, while learning new idiomatic expressions as they further develop fluency. Authentic texts and materials are introduced in this course to help students understand Chinese culture and history
FullYearCourse
Opento: 11, 12
Prerequisite(s): Chinese V Honors or Chinese Honors Seminar
This course is designed to help students consolidate, expand, and advance their knowledge of Chinese and skills acquired in Honors V Honors. Students will continue to expand their mastery of all four skills of the Chinese language through exploring materials which are drawn from several different types of authentic media and present varied views on the issues under discussion as well as reflect a wide range of topics related to the rapid development of contemporary China. This course will equip students with the necessary advanced level Chinese language proficiency that will enable them to conduct research in Chinese and other related work
FullYearCourse
Opento: 9, 10, 11, 12
Prerequisite(s): None
This introductory course to French language and culture is designed for students with little or no prior knowledge of French. The fundamentals of the language are presented through a balanced development of all four skills: listening, speaking, reading, and writing. Cultural lessons are interwoven into the curriculum to provide a basic overview of France and other French speaking countries. The importance of communication and cultural awareness is stressed through a wide variety of in-class and online activities, which encourage students to explore, actively learn and build the confidence they need to use their French skills outside the classroom This course is taught almost exclusively in the target language
FullYearCourse
Opento: 9, 10, 11, 12
Prerequisite(s): French I or equivalent
This intermediate course conducted in French continues to build on the proficiency skills developed in French I. New vocabulary and structure are introduced systematically and assimilated through guided practice and role-playing Testing requires demonstration of competency in listening, speaking, reading, and writing We will continue to study the culture of France and other French-speaking countries. Students are expected to participate fully in all class activities, using only French. The textbook offers an integrated program of DVDs to support student learning and to provide exposure to a variety of native speakers and cultural settings.
FullYearCourse
Opento: 9, 10, 11, 12
Prerequisite(s): French II or equivalent
This course is designed to further increase students' communicative proficiency in listening, speaking, reading and writing while simultaneously expanding their cultural awareness and knowledge Students learn and use more sophisticated vocabulary, complex grammatical structures and verb tenses and moods. They develop the ability to use the language not only for daily life situations but also to read, discuss, analyze and debate more sophisticated material such as current events, historical events, unabridged literary short-stories and important social issues More emphasis is placed on form, content and structure as students are guided to write well-organized, coherent essays. They also continue to deepen their knowledge of the French speaking world and culture. This course includes regular use of French websites and media and is conducted entirely in French
FullYearCourse
Opento: 9, 10, 11, 12
Prerequisite(s): French III or equivalent
French IV Honors develops students’ linguistic and cultural competence while strengthening their analytical and communicative skills. The course is grounded in the three modes of communication: interpersonal, interpretive, and presentational, as outlined in the Standards for Foreign Language Learning Students review advanced grammar, expand vocabulary and idiomatic expressions, and engage in creative writing, oral presentations, and analytical essays. Literary study includes unabridged works such as Un papillon dans la cité by Gisèle Pineau, Le voyageur sans bagage by Jean Anouilh, and selected short stories by major Francophone authors Students regularly watch TV5Monde news and use other authentic resources to discuss current events in France and the Francophone world. All instructions and discussions are conducted exclusively in French.
FullYearCourse
Opento: 10, 11, 12
Prerequisite(s): French IV Honors or French Honors Seminar
This course offers an overview of French literature from the 17th to the 21st century, focusing on the relationship between the individual and society Students explore how literature reflects, reinforces, or challenges societal norms and movements. Additionally, the study of key authors and literary movements lends students the critical tools and vocabulary to analyze, discuss, and write about texts Through in-class discussions and written assignments, students practice interpreting texts and continue developing their oral and written expression in French. Selected readings will be drawn from the following authors: Molière, Voltaire, Rimbaud, Baudelaire, Victor Hugo, Aimé Césaire, Léopold Senghor, Albert Camus, Jean-Paul Sartre, Marguerite Duras, Mariama Bâ, and Laetitia Colombani All readings and discussions are conducted exclusively in French.
FullYearCourse
Opento: 10, 11, 12
Prerequisite(s): French IV Honors or French Honors Literature
In the Fall, the French Honors Seminar explores the diversity of contemporary French society, politics and culture through both recent fiction by renowned authors and a variety of media (press, films, videos, and online resources) Students strengthen grammar and vocabulary and deepen their cultural knowledge through readings, discussions, presentations, and written work. In the Spring, students explore “the seventh art” by examining the historical, political, and cultural dimensions of contemporary French cinema Students analyze films by major directors, develop critical and technical vocabulary, and engage with related articles and literary texts. Coursework includes discussions and writing assignments, culminating in the creation and performance of an original film script scene. All readings and discussions are conducted exclusively in French
FullYearCourse
Opento: 9, 10, 11, 12
Prerequisite(s): None
Latin I provides an introduction to the basic phonology, morphology, and syntax of classical Latin The course aims to prepare students to read and discuss Latin literature in the original language with understanding and appreciation Readings are based on selections from ancient authors and are supplemented with linguistic, literary, and historical background materials. Special attention is devoted to the influence of Latin on English vocabulary and grammar
FullYearCourse
Opento: 9, 10, 11, 12
Prerequisite(s): Latin I or equivalent
Latin II begins with a review of basic morphology and syntax and then moves on to the study of more advanced grammar. As in Latin I, readings are based on selections from ancient authors and supplemented with linguistic, literary, and historical background materials. Students read increasingly more sophisticated passages of Latin prose, both as homework and at sight, and they do elementary exercises in prose composition. The goal is for students to build a broad base of Latin vocabulary, a mastery of forms and syntax, and strong skills in reading, writing, and speaking Latin.
FullYearCourse
Opento: 10, 11, 12
Prerequisite(s): Latin II or equivalent
In Latin III students continue to develop their reading, writing, and speaking fluency in Latin both by systematically reviewing grammar and vocabulary from Latin I-II and by working with a variety of readings covering Roman history and mythology. While some readings are adapted from primary sources, others are unadapted and serve as a first encounter with historically and culturally significant texts in Latin Students likewise continue to cultivate writing and speaking skills, and they complete a variety of exercises in prose and poetry analysis and composition. The goal is for students to solidify their knowledge of Latin grammar and vocabulary through the reading of Roman history and mythology, stories which provide a general foundation for understanding Classical Latin literature of all kinds
FullYearCourse
Opento: 11, 12
Prerequisite(s): Latin III or equivalent
Latin IV Honors is meant to be a capstone course for the Latin program in which students focus on reading and analyzing unadapted, primary source texts in Latin ranging from prose to poetry Students will continue to review grammar and vocabulary, but the goal of the class is not merely to understand Latin but also to enjoy, interpret, and analyze primary source literature in and through Latin. Students will continue to cultivate writing and speaking skills as tools for textual analysis and communication, and readings will cover both prose and poetry Students will also encounter secondary scholarship in English relevant to the Latin texts they are reading with the goal of entering into scholarly conversations around these texts.
FullYearCourse
Opento: 9, 10, 11, 12
Prerequisite(s): None
Spanish I develops competence in all four language skills–listening, speaking, reading, and writing–while exposing students to the cultural diversity of the Spanish-speaking world. Activities that foster the precise use of the language include developing personal glossaries, translating meaningfully from English to Spanish, and engaging in analytical and creative writing. Upon completion of this class, students are expected to be able to communicate using foundational grammar such as the form and function of the infinitive, the present participle and the past participle, and the following tenses: present, present progressive, preterit, imperfect In the fourth quarter students begin to engage with unabridged literary texts, such as short stories and poems.
FullYearCourse
Opento: 9, 10, 11, 12
Prerequisite(s): Spanish I or equivalent
Spanish II strengthens the four language skills–listening, speaking, reading, and writing–developed at foundational levels In addition, students hone interpretive skills through the reading and discussion of short stories, poems and short films Activities that foster the precise use of the language include developing personal glossaries, translating meaningfully from English to Spanish, and engaging in analytical and creative writing. Upon completion of this class, students are expected to be able to communicate using progressive and present tenses as well as the preterit and imperfect past tenses, the present and the pluperfect, the future, the conditional, and commands. Summer reading is required before taking this class.
FullYearCourse
Opento: 9, 10, 11, 12
Prerequisite(s): Spanish II or equivalent
Spanish III continues to develop the students' four language skills as well as their knowledge of the literature and culture of the Spanish-speaking world These goals are achieved through the review and practice of the grammar introduced in previous levels, and the presentation of the subjunctive mood in noun, adjective, adverb, and hypothetical clauses. In addition, there is a marked emphasis on the study of vocabulary and idiomatic expressions through the reading and discussion of unabridged texts by authors such as Marco Denevi, Jorge Luis Borges, María de Montserrat, Ana María Matute, Gabriel García Márquez, and Sergio Vodanovich–texts that highlight some of the realities of the Spanish-speaking world. Summer reading is required before taking this class
FullYearCourse
Opento: 9, 10, 11, 12
Prerequisite(s): Spanish III or equivalent
Spanish IV Honors strengthens the students grasp of spoken and written Spanish through the review and practice of grammar introduced in previous levels, with special emphasis placed on the recognition and production of the subjunctive mood in noun, adjective, adverb, and hypothetical clauses Additionally, students explore some of the realities of the Spanishspeaking worlds through the careful study of works by authors such as Alfonsina Storni, Emilia Pardo Bazán, Juan Rulfo, Gabriel García Márquez, Juana de Ibarborou, and Federico García Lorca. Summer reading is required before taking this class.
FullYearCourse
Opento: 10, 11, 12
Prerequisite(s): Spanish IV Honors
Spanish V Honors Literature further develops the skills and habits of mind required to attain the close reading, analysis and appreciation of literary texts and the lived experiences of the Spanish-speaking world. Students read poems, short stories, a novel (San Manuel Bueno, mártir by Miguel de Unamuno) and a play (Federico García Lorca's Bodas de sangre) Student-led discussions and speaking and writing assignments provide opportunities for independent thought, creativity, and the authentic application of language. Summer reading is required before taking this class.
FullYearCourse
Opento: 11, 12
Prerequisite(s): Spanish V Honors Literature or Spanish Honors Seminar
The Spanish Honors Seminar resembles an elective in that it’s traditionally co-taught (a different teacher and curriculum per semester); also, it alternates its curriculum every other year so that students entering the program in level IV may take it consecutively in their junior and senior year. Recent offerings have included texts (understood broadly as visual and written) that question and offer alternatives to dominant patriarchal structures in class, race, gender and geopolitics. Recent topics have included the (re)construction of America as both a continent and an idea through maps, written text, documentaries and films; the repression by authoritarian regimes of progressive social movements in Latin America during the Cold War, and subsequent efforts by survivors, artists and democratic governments to represent this trauma; literary and artistic rupture in the Hispanic world, from 20th-century surrealism and visual poetry to contemporary multilingual and experimental literature.
SemesterCourse
Opento: 11, 12
Prerequisite(s): None
This course offers an introduction to the Ancient Greek language Occurring in the Spring semester, students learn foundational elements of ancient Greek and consider themes including daily life, mythology, and ancient history. Course work involves reading and writing in Ancient Greek and English, and students will speak Ancient Greek in basic conversation Throughout the term students complete a reading project, reading in translation a work of Classical Greek literature and presenting this work at our final in-person meeting. This class is part of the AltEd program and does not meet during the school day but rather 1x per week in the evening on Zoom (date and time to be decided according to students’ schedules) During the school day students attend office hours and have space to work together on coursework. We also meet in-person 3-5 times on weekends to build class community, go on field trips, and practice on-site at museums
The study of history is an essential part of University High School’s comprehensive academic program. To deepen the students’ understanding of the past and present as well as to build and refine their skills in service of historical analysis and argumentation, the History department offers a four-year curriculum of core courses and electives. History I: Non-Western Civilizations introduces students to the practice of historical inquiry and is required of all freshmen The multidisciplinary course Civilization and the Arts, although housed in the Arts Department, furthers sophomores’ historical reasoning skills All students must take Honors United States History in their Junior or Senior year The capstone is our rich elective program which allows juniors and seniors to do further investigation and skills refinement in area studies and/or theme-based courses




Admission requirements vary at each private college or university and for many out of state schools as well.
Work with our college counseling department to research all colleges and universities in which you are interested to ensure you fulfill the requirements.
HISTORY I: NONWESTERN CIV
10TH GRADE CIVILIZATION AND THE ARTS REQUIRED
HONORS US HISTORY
12TH
Civilization and the Arts: A Transcultural History of the West and the World is an Arts Department course; the course is a cornerstone of UHS’s Humanities program and is required for all sophomores.
YEAR LONG
ELECTIVES
AP AFRICAN AMERICAN STUDIES FALL ELECTIVES
US GOV’T & POLITICS
HISTORY OF MODERN VIETNAM GLOBAL HISTORY OF COLD WAR
ORGANIZED CRIME
MODERN MIDDLE EAST
ECONOMIC POLICY
AMERICAN LIVES: ASIAN AMERICA CIA AND AMERICAN DEMOCRACY
SPORTS AS A SOCIAL ISSUE
CULTURAL HIST OF HONG K & TAIWAN
ECONOMIC POLICY
FullYearCourse
Opento: 11, 12
Prerequisite(s): None
Note: This course is required for all students during their Junior year
This yearlong course compels students to grapple with critical issues in the shaping of the American nation from the colonial period through the 21st century, including slavery and the Civil War, industrialization and immigration, periods and varieties of reform, and American foreign policy. The course adopts a chronological focus to help students develop context and perspective, understanding the present day through historical causation: How have race, gender, class, and other identity markers impacted the American experience?
As this is a course with honors designation, students are expected to internalize assigned work in preparation for active engagement every lesson, including maintaining detailed notes in preparation for cumulative exams Students will also deepen research skills taught in previous history classes by conducting multiple research projects throughout the year
FullYearCourse
Opento: 11, 12
Prerequisite(s): Honors US History
APCourseRequirement: Students who enroll in this AP class are required to take the AP exam and will be asked to register with a join code; the family will be billed by the school for the cost of registration, prorated by their financial aid award.
Advanced Placement African American Studies is a full year history elective that examines the diverse experiences of Black communities in the broader history of Africa and the African diaspora. The course prioritizes Black voices and perspectives and digs more deeply into material introduced in Honors US History The approach is interdisciplinary, drawing from primary and secondary sources in the fields of literature, art, film, music, and popular culture. Topics include pre-colonial African societies and cultures, early African engagement with Europe, Asia and the Americas, music and art in the African diaspora, the literature of resistance, Black politics and internationalism, Black education, Black feminism, intersectionality, sports activism, and the Black Lives Matter movement. The course culminates in a required AP examination and individual AP research project.
SemesterCourse
Opento: 11, 12
Prerequisite(s): None
In 1787, when asked whether the new nation would be a republic or a monarchy, Benjamin Franklin replied, “A republic, if you can keep it.” That question animates this U.S. Government and Politics course. As we approach the 2026 midterm, state, and local elections, students examine the Constitution’s core principles, how elections and public opinion shape political power, and how the legislative, executive, and judicial branches operate in practice. Students study how a bill becomes law, the powers of the presidency, and how the Supreme Court interprets the Constitution, while exploring the distinction between civil liberties and civil rights and the debates surrounding them today Blending history with current events, the course prepares students to think critically about politics and participate meaningfully in American democracy.
SemesterCourse
Opento: 11, 12
Prerequisite(s): None
In 2019, authorities in Culiacán captured Joaquín “El Chapo” Guzmán’s son Ovidio Guzmán but released him hours later after cartel gunmen unleashed chaos across the city Was this a tactical retreat or evidence that organized crime can rival state power? This one-semester course explores how criminal enterprises not only break laws but shape them. Students examine case studies such as the American Mafia’s influence in US cities and the rise of Mexican cartels as transnational actors. What conditions allow these organizations to thrive? How do they shape economies and communities? The course does not glorify criminals; instead, it critically analyzes the intersection of power, crime, and governance, investigating why these groups persist and what strategies may weaken their influence
SemesterCourse
Opento: 11, 12
Prerequisite(s): Honors U.S. History
This semester-long course on the history of Vietnam in the 19th and 20th centuries focuses on recent Vietnamese history and the struggles for independence and national unification visa-vis French colonialism, Japanese occupation, and American intervention The course covers the historical roots and the contemporary contexts of revolution and war, the objectives and motivations of its Vietnamese participants, and the enormous human cost of more than a century of conflict. Finally, the course addresses the profound changes brought about in Vietnamese culture and society and probes the wars' lasting political, economic, moral, and intellectual legacies primarily from a Vietnamese perspective Readings are mostly first hand accounts, memoirs, and other primary sources. Major assessments include in-class and athome analytical and interpretive papers/projects, class presentations, and a final project.
SemesterCourse
Opento: 11, 12
Prerequisite(s): None
After we learn some basic facets of Islamic history and culture, this class will focus on major events in the Middle East over the past few decades. What happened, and why? Students will take a map quiz, complete and revise two question sets on Islamic history, and pursue individual research projects, culminating with a final presentation (paper, podcast, video) on a topic you develop. We will read numerous articles and primary-source excerpts, and each section of the course will ask you to undertake your own research.
SemesterCourse
Opento: 11, 12
Prerequisite(s): None
The aftermath of WWII saw a new global order being constructed–older European empires reckoned with a massive wave of nationalism and demands for independence, while two major new powers–the U.S. and U.S.S.R.–sought to lead world orders based on their own ideologies and visions for the future. Efforts to find a third way or non-aligned status were often met with hostility from both superpowers How did societies attempt to navigate this new reality? By examining particular histories of societies in Latin America, Africa, the Middle East, and Asia, students will get a rich sense of the complex challenges of these decades and how the global picture shifted after the fall of the Soviet Union.
SemesterCourse
Opento: 12
Prerequisite(s): None
Note: This course is offered both Fall and Spring Semesters
Economics is the study of the material well-being of society; Economic Policy concerns the government’s role in managing that economy. We will master supply and demand fundamentals before applying and extending those models to critical concerns: market power, antitrust, international trade, tax policy, inequality, housing, and capital markets We will also examine the regulation of healthcare, utilities, and the environment.
This is an economic citizenship class Our goal is to equip you with the analytical tools to evaluate economic arguments in the public sphere, prioritizing real-world application over abstract theory. As a multidisciplinary field, economics is both qualitative and quantitative, requiring critical reading, writing, mathematical problem-solving, and data analysis.
SemesterCourse
Opento: 11, 12
Prerequisite(s): None
This course explores the complex histories of Hong Kong and Taiwan through a cultural lens How did these regions develop unique identities during the 20th century both in relation to and independent of Mainland China? How did similarities and differences in their experiences of colonialism shape the respective societies that emerged? How have the trajectories of Hong Kong and Taiwan overlapped and diverged in the 21st century as both wrestled with questions of sovereignty and cultural heritage? What aspects of Hong Kong and Taiwanese cultural identities have been lost, reformed, and redefined in the first quarter of the 21st century?
While familiarity with Mandarin, Cantonese, and/or Traditional Chinese characters is not a requirement to enroll in this course, we will be engaging with a wide variety of cultural artifacts (films, music, literature, art, comics, etc) in both dialects so students should be prepared to work with subtitles and translation tools.
SemesterCourse
Opento: 11, 12
Prerequisite(s): None
This semester-long course provides an overview of the United States Intelligence Community (IC) with an emphasis on the Central Intelligence Agency Students begin by defining intelligence and examining the purpose and functions of intelligence agencies, including the intelligence cycle of collection, analysis, and dissemination to policymakers. The course traces the development of the U.S. Intelligence Community, exploring tensions inherent in maintaining secret institutions within an open democracy Students analyze major reforms following the September 11 attacks and shifting intelligence priorities. Using films, simulations, case studies, and comparisons with foreign intelligence agencies, the course examines debates about oversight, effectiveness, and ethics, ultimately exploring the evolving role of intelligence in American democracy and its future challenges
SemesterCourse
Opento: 11, 12
Prerequisite(s): Honors US History
This course will introduce students to the histories of Asian Americans from the nineteenth to the beginning of the twenty-first century. Primarily arranged by topic, the course will begin with a brief chronological survey of the historical development of Asian America Among the themes in Asian American history and culture we will explore are: immigration and exclusion, labor, race and gender relations, community formation and social movements, and the relationship between the diaspora and the homeland. The primary goal of this course is to examine critically the ways in which Asians in America have constituted and positioned their identities in relation to the cultural and political history of the United States. Class discussions, films, papers, and field trips can be expected.
SemesterCourse
Opento: 11, 12
Prerequisite(s): None
How do sports highlight processes of inclusion and exclusion? We'll begin by exploring sports and race, with topics that might include the integration of baseball, basketball and football, or to what degree the French national soccer team integrates players from formerly colonized countries Then we’ll consider how different sports have reinforced and challenged notions of gender and identity. Finally, we’ll examine how national rivalries are expressed/exaggerated/softened in cricket, soccer, and international competitions like the Olympics. You’ll pursue a project of your own interest in each area, only one of which can concern the US This class will require fewer full-class meetings and more independent work, research, and consultation.
SemesterCourse
Opento: 12
Prerequisite(s): None
Note: This course is offered both Fall and Spring Semesters
Economics is the study of the material well-being of society; Economic Policy concerns the government’s role in managing that economy We will master supply and demand fundamentals before applying and extending those models to critical concerns: market power, antitrust, international trade, tax policy, inequality, housing, and capital markets. We will also examine the regulation of healthcare, utilities, and the environment
This is an economic citizenship class. Our goal is to equip you with the analytical tools to evaluate economic arguments in the public sphere, prioritizing real-world application over abstract theory As a multidisciplinary field, economics is both qualitative and quantitative, requiring critical reading, writing, mathematical problem-solving, and data analysis.
SemesterCourse
Opento: 9
Prerequisite(s): None
Note: This course is required for all students during their freshman year
In this spring semester course, students are introduced to the foundational skills of historical thinking and inquiry, from analyzing primary sources to evaluating claims in secondary sources to crafting original arguments through independent research. Students will explore the theme of transculturation in three units about civilizations connected by the Silk Road, Trans-Saharan & East African Trade, and Mesoamerican regional networks While learning about the specific context of how one society’s politics, economics, and culture impacted another over time, students will also hone their ability to substantiate an argument with a wide-range of evidence from text-based and visual sources in both written essays and student-led discussions
The Mathematics requirement for graduation consists of six semesters of UHS math courses. Most students begin in Math I, II or III which emphasize modes of mathematical reasoning and techniques of problem solving through the traditional topics of algebra, geometry, and right-triangle trigonometry. Students can then continue their study of mathematics, choosing from a variety of electives including Precalculus, Precalculus with Differential Calculus, Intro to Statistics, AP Calculus, AP Statistics, AP Computer Science A, AP Computer Science Principles and Multivariable Calculus There is also a changing menu of various special electives that are offered occasionally, including NonEuclidean Geometry, Chaos Theory, Game Theory, and Introduction to Logic

Our Mathematics Department focuses on inquiry and deep learning at all levels In classes from Math I to AP Calculus, students are asked to make connections between multiple representations, to solve authentic problems and to communicate math verbally and symbolically In support of these goals, we expect students to engage in an active learning environment in the classroom
Initial placement in math courses at levels above Math I is based on the results of a placement test, previous coursework and the recommendation of your current teacher. Please keep in mind that the number of years of study or the course title may not necessarily coincide with the level in which you will be placed. The most common placement is in Math I or Math II; advanced proficiency and academic maturity may make placement in higher levels appropriate.
For qualified students, we offer acceleration opportunities through summer courses in Math II and Precalculus, allowing students to create a more personalized program.
Admission requirements vary at each private college or university and for many out of state schools as well.
Work with our college counseling department to research all colleges and universities in which you are interested to ensure you fulfill the requirements.

FullYearCourse
Opento: 9
Prerequisite(s): None
This is a course in first-year algebra covering basic and intermediate topics. Basic skills and concepts are introduced and consistently reinforced Students focus on the interrelationships of the most important ideas: ratios, graphing, problem-solving strategies, and writing and solving equations. The course is built around problems lots of problems which address these important ideas in a variety of contexts A strong foundation in this course is valuable for all future math and science courses
FullYearCourse
Opento: 9, 10
Prerequisite(s): Math I or an eighth grade course in Algebra and a satisfactory performance on a placement examination
In this course we will study plane Euclidean geometry from a deductive approach. We will introduce the concept of proof, which is, to the mathematician, what the painting is to the artist Students will learn, occasionally prove and frequently apply the classical theorems concerning lines, angles, polygons, and will be introduced to inductive logic and the trigonometric ratios tangent, cosine, and sine. The course develops an awareness of shape and form, as well as an enhancement of visualization skills Cooperative learning will form a major part of the pedagogy.
FullYearCourse
Opento: 9, 10, 11
Prerequisite(s): Math II or an eighth grade course in Geometry and a satisfactory performance on a placement examination
This course covers concepts and techniques of advanced algebra. Topics covered include an algebraic and graphical investigation of functions (linear, quadratic, polynomial, exponential, logarithmic, rational), the unit circle, right triangle trigonometry, counting and probability, an introduction to imaginary numbers, solving equations (linear, quadratic, rational, root, exponential, logarithmic), equations of circles on the coordinate plane, and the binomial theorem
FullYearCourse
Opento: 9, 10, 11, 12
Prerequisite(s): Math III
Note: We strongly recommend students earn a B+ or higher in this course before considering enrollment in Precalculus
Precalculus is for students intending to take a rigorous college course in Calculus (or our own AB Calculus AP) Topics include a review of linear and quadratic functions, higher degree polynomial functions, rational functions, inverse functions, transformations of functions and conic sections. This course also focuses on trigonometric functions and applications. Topics include: trig equations and applications; identities, addition, double-angle and half-angle formulas; polar coordinates, parametric equations, complex numbers, sequences & series and an introduction to limits as a preview of calculus.
FullYearCourse
Opento: 9, 10, 11, 12
Prerequisite(s): An A grade in Math III
This two-semester sequence in precalculus is an accelerated course covering all of Precalculus plus selected topics from differential Calculus, with no review of Algebra 2. Students study polynomials, rationals, piecewise, logarithmic, exponential and trig functions as well as polar, parametric and conic representations in an integrated format, giving students early exposure to Calculus. The course is designed around problem-solving and stretches students through connections to geometry, algebraic proof and applications. The course prepares students to take AP Calculus BC the following year.
FullYearCourse
Opento: 10, 11, 12
Prerequisite(s): Precalculus or Precalculus with Differential Calculus with a grade of B+ or higher in Spring Semester
APCourseRequirement: Students who enroll in this AP class are required to take the AP exam and will be asked to register with a join code; the family will be billed by the school for the cost of registration, prorated by their financial aid award.
A one-year study of the basic topics of differential and integral calculus including functions (polynomial, rational, irrational, trigonometric, and logarithmic), limits, the derivative and applications of differentiation, curve sketching, the integral, and applications such as rectilinear motion, area and volumes This class is for those able and motivated in mathematics and students will be expected to sit for the AB advanced placement exam
FullYearCourse
Opento: 10, 11, 12
Prerequisite(s): AP Calculus AB or Precalculus with Differential Calculus with a grade of B+ or higher in Spring Semester
APCourseRequirement: Students who enroll in this AP class are required to take the AP exam and will be asked to register with a join code; the family will be billed by the school for the cost of registration, prorated by their financial aid award
BC calculus includes a review of differential calculus, then begins with integration techniques and applications Students study u-substitution, partial fractions, trigonometric functions, and integration by parts The course progresses through first order differential equations, parametric equations, polar graphs, and infinite series. Students will be expected to sit for the BC advanced placement exam.
FullYearCourse
Opento: 10, 11, 12
Prerequisite(s): Completion of, or concurrent enrollment in, Math III
This two-semester introductory statistics sequence is designed to give students a fundamental understanding of statistics and to enable them to solve problems involving the collection and analysis of meaningful data Topics covered in this first semester are design of experiments, measures of central tendency, measures of variability, graphical representation of data, correlation, and least squares regression. Topics covered in the second semester are finite probability and probability distributions, sampling techniques, parameter estimation, and hypothesis testing with real-world applications. Students will be introduced to R, a statistical programming language. Students will work on a term project each semester where they will develop their own research questions, collect data, summarize and analyze findings, and draw conclusions based on the findings This course can be taken as a stand-alone or can be followed up with AP Statistics.
FullYearCourse
Opento: 11, 12
Prerequisite(s): Intro to Statistics & Data Science or Grade of B+ or higher in Spring Semester of Math III
APCourseRequirement: Students who enroll in this AP class are required to take the AP exam and will be asked to register with a join code; the family will be billed by the school for the cost of registration, prorated by their financial aid award
How is data collected? How is it described? What, if anything, do these descriptions mean? These are the central questions of statistics This rigorous, year-long course will focus on the descriptions of one and two variable data and the inferences that can be drawn from them. We will address such topics as: study design and bias, sample surveys, the normal distribution, correlation, linear and non-linear regression, probability, confidence intervals, and tests of significance This course will include the conceptual elements of Intro to Statistics, & Data Science but will also add a layer of formality and symbolism. Additionally, it will cover more content and therefore move at a faster pace. Effective and precise technical and verbal communication of statistical concepts will be emphasized throughout the year, as we prepare for the Advanced Placement Examination in May
FullYearCourse
Opento: 11, 12
Prerequisite(s): AP Calculus BC
This advanced course covers differential, integral, and vector calculus for functions of more than one variable. The course begins with a study of vectors and vector-valued functions, followed by differentiation of multivariate functions including optimization problems and Lagrange multipliers, then integration including multiple integrals and applications such as surface area and center of mass. The course concludes with vector calculus including divergence and curl, Green’s theorem and Stoke’s theorem.
FullYearCourse
Opento: 10, 11, 12
Prerequisite(s): Math III or recommendation from the department
APCourseRequirement: Students who enroll in this AP class are required to take the AP exam and will be asked to register with a join code; the family will be billed by the school for the cost of registration, prorated by their financial aid award.
This is a first course in Computer Science and requires no prior computer or programming experience. Using the Java programming language, we will explore Computer Science fundamentals such as data types, logical operators, control statements, arrays, recursion, sorting, and searching. In addition, we will focus on the larger architecture of program design, that is, how do you design a program to effectively model a physical situation, answer a given research question, or import and process data sets. By studying objectoriented design, we will see how to create self-contained, reusable objects that call each other in order to carry out different tasks In addition to becoming fluent in a new language (Java), you will have ample opportunity to develop and apply your creativity and your logical reasoning skills by designing and writing your own programs. In May, all students will sit for the Computer Science A - AP Exam. Students are expected to bring a reliable, fully functional laptop to class each day
FullYearCourse
Opento: 10, 11, 12
Prerequisite(s): Math II
APCourseRequirement: Students who enroll in this AP class are required to take the AP exam and will be asked to register with a join code; the family will be billed by the school for the cost of registration, prorated by their financial aid award.
In this survey course, students are introduced to the field of computer science through units on data, creative design, algorithms & programming, systems & networks and the impact of computing on modern life. We will discuss questions pertaining to digital copyright, AI, closing the technology gap created by economic inequity, how the internet functions, data abstraction, and algorithms The course encourages student collaboration and creativity, using Python as the basis for our coding exercises. The year culminates in an individual student performance task where students design a program to solve a problem, enable innovation or express their creativity
SemesterCourse
Opento: 10, 11, 12
Prerequisite(s): Concurrent or prior enrollment in Math III
This interdisciplinary course uses a variety of case studies to explore topics in personal finance Broadly, it looks at behavioral economics, the mathematics of budgeting, personal banking, credit and borrowing, and taxes and insurance More particularly, it focuses on the challenges and economic distortions seen in the Bay Area. Concepts are presented and practiced through a combination of readings, videos, discussions and assignments, while field trips and guest speakers provide personal experiences Assessments are project-based and may be collaborative or individual.
Format: This is a hybrid course that meets in person once a week, with the remainder of the work completed asynchronously Students taking this course should be comfortable working independently.
University High School requires all students to complete two years of science to graduate. This requirement is fulfilled through Physics in 9th grade and Chemistry in 10th grade.
While only two years are required, students are strongly encouraged to graduate with a foundation in all three fundamental sciences: biology, chemistry, and physics. Students are also encouraged to explore their interests in STEM by taking advantage of the wide range of science electives offered in the upper grades.
Advanced electives we expect to offer in upcoming years include Advanced Projects in Physics, Applied Chemistry: Art and Archaeology, Advanced Topics in Modern Chemistry, AP Environmental Science, Global Infectious Disease, and Advanced Biology electives such as Human Physiology, Neuroscience, Genetics & Biotechnology, and Sports Medicine In our maker-space, the ULab, students may also take a variety of designoriented courses, including Computer Aided Design, Engineering & Design, Intro to Industrial Design, and Architectural Principles and Design
Courses labeled “AP,” “Advanced,” or “Honors” are considered college-level courses Enrollment in some advanced courses requires permission from the instructor and the science department, and decisions are based on a student’s prior performance in science courses. Students wishing to take more than one science course in the same year must receive department approval and enroll only if space is available. During the scheduling process, students taking a single science course will be placed first.
Because UHS follows a physics-first sequence, transfer students must arrange an appropriate science placement with the Science Department Chair, the Dean of Academics, and the Registrar.


Admission requirements vary at each private college or university and for many out of state schools as well.
Work with our college counseling department to research all colleges and universities in which you are interested to ensure you fulfill the requirements.
CHEMISTRY
ASTRONOMY
CAD: INTEGRATED DESIGN AND PROTOTYPING
PHYSICS
APPLIED BIOLOGY
HONORS BIOLOGY
ASTRONOMY
THE HISTORY, PHILOSOPHY, AND COMMUNICATION OF SCIENCE
ADVANCED PROJECTS IN PHYSICS: MACHINES AND MOTION
ARCHITECTURE: PRINCIPLES AND DESIGN
INTRODUCTION TO INDUSTRIAL DESIGN
APPLIED CHEMISTRY: ART AND ARCHEOLOGY
ADVANCED PROJECTS IN PHYSICS: MATHEMATICAL METHODS
ADVANCED TOPICS IN MODERN CHEMISTRY
GLOBAL INFECTIOUS DISEASE
INTRODUCTION TO ENGINEERING AND DESIGN
MICROCONTROLLERS IN ROBOTICS AND AUTOMATION
CAD: INTEGRATED DESIGN AND PROTOTYPING
ADVANCED PLACEMENT (AP) ENVIRONMENTAL SCIENCE
ADVANCED TOPICS IN BIOLOGY: SPORTS SCIENCE
ADVANCED TOPICS IN BIOLOGY: GENETICS AND BIOTECHNOLOGY
ADVANCED TOPICS IN BIOLOGY: HUMAN PHYSIOLOGY
ADVANCED TOPICS IN BIOLOGY: NEUROSCIENCE
FullYearCourse
Opento: 9
Prerequisite(s): None
Note: This course is required for all students in 9 grade. th
As a foundational science, physics examines the properties of matter and energy, and the interactions between them Strong grounding in these concepts will position students well for the study of chemistry and biology in later years. In this course, we will explore the evolution of scientific inquiry, from early Babylonian astronomers to present-day theorists, and consider the interplay between culture, society, and our scientific models The structure of the class is framed around hands-on qualitative, quantitative, and computational investigations. Topics of study include measurement, optics, kinematics, Newtonian mechanics, conservation laws, harmonic motion, wave interactions, sound, electricity, and modern physics Through this course, students will construct a coherent, personal model of how the universe works and gain historical and philosophical perspective on the nature of scientific inquiry.
FullYearCourse
Opento: 10
Prerequisite(s): Physics
Note: This course is required for all students in 10 grade. th
In this course, you’ll apply what you’ve learned in Physics class to answer the big questions of Chemistry: What is matter made of, and how do we know? What holds atoms and molecules together, and how does this change when substances react? How can we model these changes, and why do they occur? Students in this course will come to better understand the nature of science as a human process of model making via a focus on inquiry within the lab setting. After instruction to help you gain the practical and quantitative skills needed to design, carry out, and analyze results from experiments, you’ll uncover important chemical relationships and concepts via experimentation and model exploration in a guided inquiry setting. Peer review, revising procedures to reduce error, and iterative model refinement will be expected as you generate your own conceptual understanding of the material world based on evidence you gather Applications of this understanding to products and problems in your everyday life through class and individual projects, and discussion of related ethical questions, will ground your work. Key chemistry concepts covered include the particulate nature of matter, bonding and interactions, thermodynamics and spontaneity, equilibrium, kinetic theory, and a range of reaction types including ionic synthesis, precipitation, acidbase, redox, combustion, and organic dehydration/hydrolysis
FullYearCourse
Opento: 11, 12
Prerequisite(s): Chemistry
Applied Biology is a hands-on science course that explores how living things are built, how they function, and how they change over time Students investigate life from the molecular level (biomolecules, enzymes, and DNA) to cells, organisms, and ecosystems, asking big questions like “What are living things made of?” and “How does life persist and evolve?” Along the way, students connect biology to real-world issues such as nutrition, medicine, genetic disorders, biotechnology, climate change, and conservation The course emphasizes learning by doing. Students design experiments, analyze data, build models, and communicate scientific ideas through quizzes, discussion, projects, presentations, and scientific writing. Applied Biology focuses on using biological knowledge to solve problems and make sense of the world, while also building strong academic habits like collaboration, organization, and active learning. This course is ideal for students who are curious about how life works and want to see how biology applies beyond the classroom to our broader society today
FullYearCourse
Opento: 11, 12
Prerequisite(s): Chemistry and recommendation from the Science Department
This full-year biology course is meant as both an introductory survey of the biological sciences and the capstone of our science curriculum. As such, it will build heavily on the foundations of molecular interactions you learned in Chemistry, and the understandings about the nature and practice of science we’ve built over two years Units are structured to address central questions of biology, including “What are living things made of?”, “How do cells get things done?”, “How do cells and organisms reproduce?” and “How do organisms adapt and interact?” Examples from across the kingdoms of life will be used to investigate these and related questions In parallel, we will learn and apply the tools and techniques of modern biology, including lab and field experimentation, simulation, and computational modeling. Themes of evolution and ecological relationships will be woven through the course, as we expand from molecular to cellular to organismal scale The relevance of what you learn to societal problems and daily life (including genetic modification, reproductive technology, and climate change) will be an integrated part of the course. At the end of the year, each student will develop a project building from one of the content areas covered. This project can involve experimentation, quantitative biology tools (simulations/coding) or a societal lens This course differs from Biology in the higher reading level of the textbook, a high expectation around independent learning, and an increased emphasis on the biochemical mechanisms playing out within cells. Recommended for students who feel confident in their understanding of chemistry
FullYearCourse
Opento: 12
Prerequisite(s): Physics, Chemistry and Applied Biology or Honors Biology; recommendation from the Science Department
APCourseRequirement: Students who enroll in this AP class are required to take the AP exam and will be asked to register with a join code; the family will be billed by the school for the cost of registration, prorated by their financial aid award
This course matches academically advanced students with their interest in the environmental sciences Students in this class have the opportunity to develop a better understanding of the Earth's constantly changing environment. We will examine the natural systems of the planet, the anthropogenic effects of the ever-growing human population, and sustainable practices that offer alternative solutions to traditional use of resources and disposal of wastes. Throughout this course, students will develop and hone their personal sense of environmental stewardship and will adopt a sense of agency to help make our society more sustainable in our fragile world. Our course includes a wide range of course topics that are congruent with the AP Environmental Science exam content, but more importantly that will help students to understand our living world, the expansion of the human population, our available natural resources and capital, our energy use and waste production, and the global change our planet is facing with each new generation.
SemesterCourse
Opento: 12
Prerequisite(s): A strong record in Chemistry and Biology; permission from the Science Department with recommendation from current science instructor or department chair Note: This course is offered both Fall and Spring Semesters
This fast-paced course offers an extensive study of a few human systems, rather than a general survey course of all organ systems. Students will study the intricacies of the human body through dissection of tissues, organs, and animals, case studies, laboratory experiments, guest speakers, and online simulations and videos Systems studied may include nervous, cardiovascular, respiratory, endocrine, reproductive, etc. The course will require consistent independent work outside of class. This course also involves examining case studies to explore how the intricacies of the workings of the body are affected by the world around us and the importance of public health policy and education
SemesterCourse
Opento: 11, 12
Prerequisite(s): Physics and concurrent enrollment in or completion of Precalculus or equivalent
This semester course will introduce students to the interplay between three distinct aspects of modern physics research: The first is conceptual/modeling physics, in which students will review and extend topics from their introductory physics course as well as encounter new concepts in order to identify relevant parts of real-world problems and make qualitative predictions. The second is mathematical/analytical physics, in which students will learn to translate physical scenarios into symbolic expressions, applying tools from calculus, differential equations, and linear algebra in order to draw quantitative conclusions. Lastly, students will engage in numerical/computational physics, learning how to approximate solutions, make use of algorithms in addressing complex physics problems, and ultimately enable computers to perform calculations that would be intractable or impossible to do by hand. Students will address a variety of topics from classical and modern physics using all three of these methodologies in order to develop a sense of the range and utility of contemporary theoretical methods in physics Topics may include rectilinear and curvilinear motion, rotation and angular momentum, harmonic motion and waves, circuits, thermodynamics, and/or quantum phenomena, while mathematical content will include numerical integration and differentiation, stochastic sampling, linear algebra and eigenvector problems, Fourier series, and ordinary differential equations
SemesterCourse
Opento: 12
Prerequisite(s): Applied Biology or Honors Biology
How many of you have heard the claim that we only use 10% of our brains? And how many of you believed it? This course challenges common misconceptions like this while exploring how the brain truly works. Students will examine how the brain communicates with the rest of the body, and how everyday experiences shape and influence the nervous system. Throughout the course, we will investigate current understandings of neurological conditions and mental health, while also questioning how we define and measure intelligence By incorporating comparative neuroanatomy, students will explore how brain structures differ across species and consider what these differences reveal about cognition, behavior, and the nature of intelligence itself
SemesterCourse
Opento: 11, 12
Prerequisite(s): A- or better in Chemistry and completion or concurrent enrollment in Precalculus; Permission of the Science Department with recommendation from the current science instructor or department chair
The foundations of chemistry have not changed much since the early 20th century, but chemistry is not a dead science! This course will both prepare you for success in college courses AND give you a taste of a few “flavors” of modern chemistry. It is designed as an honors-level course for students who intend to study chemistry in college, and with an interest in scientific research or medicine. Our main focus will be examining the atomic-level structure and bonding of different classes of materials, starting with solids of all types and closing with organic “drug like” molecules. We’ll apply a quantum mechanical molecular orbital model for bonding in both cases Significant work in the lab will complement quantitative, computational, and theoretical ways of thinking about molecules and reactions. Typical topics from college level introductory classes including chemical equilibrium problem solving, stereochemistry, organic nomenclature, and organic mechanisms will help prepare you for future challenges
SemesterCourse
Opento: 11, 12
Prerequisite(s): Physics
This course aims to merge engineering problem-solving with creative idea development as you explore engineering and design fundamentals. You'll learn the systematic design process that transforms constraints into opportunities and ideas into functional solutions Instruction in Fusion 360 builds from 2D sketching foundations to comprehensive 3D modeling, enabling you to prototype and, ultimately, fabricate necessary parts to assemble your projects. Through carefully structured projects, you'll apply what you learn to increasingly complex challenges before completing a final project that synthesizes the technical skills you gained and content you learned throughout the semester. You’ll develop the skills needed to take ideas from concept to completion while building practical skills in both engineering principles and design thinking Students comfortable with self-directed learning will find satisfaction in creating functional solutions that balance technical requirements with basic aesthetic considerations. Students are expected to bring a reliable, fully functional laptop to class each day.
SemesterCourse
Opento: 12
Prerequisite(s): Applied Biology or Honors Biology
The scientific world has long thought that the genes that we inherit solely determined who we are as people However, it has now become more evident that the environment also plays a role in whether certain genes are switched on or off. This Genetics and Biotechnology course includes an overview of the structure of DNA and protein synthesis and how this pertains to various inheritance patterns and genetic disorders We will also dive deep into epigenetics and how generational factors and environmental exposures affect gene expression. Knowing this information we will explore the ways that biotechnology is developing and what potential paths we have to move forward to prevent disease but also the ethical dilemmas that continue to plague this realm
SemesterCourse
Opento: 11, 12
Prerequisite(s): Physics
Dive into the world of microcontrollers—the programmable devices behind modern automation, robotics, and interactive systems This hands-on course focuses on Arduino (with an option to explore Raspberry Pi) to introduce you to the fundamentals of microcontroller programming and their wide array of applications. You’ll begin with essential DC circuit concepts, learning to interpret and construct circuits from schematic diagrams. Next, you’ll progress to learning programming syntax, functions, and logic fundamentals using Arduino IDE. The guided activities done through the units will demonstrate what’s possible before you undertake personalized projects that reflect your individual interests. Through your projects, you'll work with various sensors and components while developing unique solutions that aim to demonstrate your technical understanding and creative problem-solving No prior coding experience is necessary, making this course accessible to beginners while offering depth for those with background knowledge. Students comfortable with self-directed project work will find this exploration particularly fulfilling Students are expected to bring a reliable, fully functional laptop to class each day
SemesterCourse
Opento: 10, 11, 12
Prerequisite(s): Physics
Note: 10 grade students may enroll with permission from their Physics instructor th
Master the principles of parametric design and digital fabrication through this hands-on, project-based CAD course You'll develop proficiency in Fusion as you learn to create precise, constraint-driven models that can be easily modified and adapted. The course emphasizes real-world application, teaching you how to design parts that account for manufacturing tolerances, integrate hardware components, and incorporate electronics. You'll progress from fundamental 2D sketching and 3D modeling to complex assemblies with motion joints and realistic renderings. Through iterative prototyping, you'll learn to design for fabrication whether 3D printing or laser cutting considering fit types, material properties, and assembly methods The course integrates hardware selection and electronic component integration, preparing you to create functional prototypes that combine mechanical design with basic circuitry. Your capstone project challenges you to design a complete product with moving parts, embedded electronics, and documentation suitable for manufacturing. This course is perfect for students interested in product design, engineering, robotics, or maker culture who want to transform their ideas into functional, fabricated reality Students are expected to bring a reliable, fully functional laptop to class each day.
SemesterCourse
Opento: 12
Prerequisite(s): A strong record in Chemistry and Biology; Permission from the Science Department with recommendation from current science instructor or department chair Note: This course is offered both Fall and Spring Semesters
This fast-paced course offers an extensive study of a few human systems, rather than a general survey course of all organ systems. Students will study the intricacies of the human body through dissection of tissues, organs, and animals, case studies, laboratory experiments, guest speakers, and online simulations and videos Systems studied may include nervous, cardiovascular, respiratory, endocrine, reproductive, etc. The course will require consistent independent work outside of class. This course also involves examining case studies to explore how the intricacies of the workings of the body are affected by the world around us and the importance of public health policy and education
SemesterCourse
Opento: 11, 12
Prerequisite(s): Chemistry
How can chemistry be used as a tool to expand our understanding and appreciation of culture, art, and history? We'll consider questions about how art is made and what we make it with, how we can tell the age and authenticity of a piece, what historical context it was created in, and how to best restore and conserve works of art and cultural heritage. In service of these goals, this course provides upper level students with a second exposure to more advanced principles and topics in chemistry (including molecular orbital theory, radiometric dating, oxidation-reduction reactions, thermodynamics, and spectroscopy) A field trip to an art museum and guest speakers will expose students to the science of art preservation and conservation. You'll also get experience reading scientific primary sources to find out what problems people working in the field are working in, and find answers Daily classwork will include wet lab experiments, analysis of data sets from real artworks, structured discussion and debate of controversies in the world of art history and conservation, and optional creative art projects. Multiple forms of assessment will be utilized to gauge each student's synthesis and understanding of the material, including quizzes, laboratory reports, oral presentations, structured debates, and a final project that synthesizes the chemical concepts you've learned and applies them to a real issue in the field.
SemesterCourse
Opento: 11, 12
Prerequisite(s): Introduction to Engineering and Design or CAD: Integrated Design and Prototyping
Industrial Design is the discipline of creating products for mass consumption that thoughtfully integrate aesthetics, functionality, manufacturing considerations, and user experience. In this hands-on course, you'll explore fundamental principles through progressive projects that teach design process, aesthetic evaluation, functional assessment, rapid prototyping, and sustainable design practices You'll develop concepts through sketching before using Fusion 360 to design, test, and prepare files for fabrication using laser cutters and 3D printers. The course culminates in an extensive second-quarter project that takes you from concept to finished product, demonstrating your understanding of core principles, creativity, originality, design-thinking, and ability to balance form with function. Students comfortable with independent, hands-on project work that combines creativity with functionality will find this course particularly fulfilling. Students are expected to bring a reliable, fully functional laptop to class each day
SemesterCourse
Opento: 11, 12
Prerequisite(s): None
Discover the art and science of architecture through this hands-on, project-based course. You’ll start by developing your spatial reasoning and design thinking skills, focusing on human-centered design principles The course will show you how to create functional and aesthetically pleasing spaces through sketching, model making, and design charrettes You will gain proficiency in technical drawing and CAD modeling using FreeCAD, and discover how digital fabrication tools can enhance your design process. Finally, you’ll investigate the properties of common building materials and the importance of sustainable design, understanding how material choices impact both users and the environment The capstone project challenges you to design a community space, emphasizing site analysis, user needs, and sustainable design strategies. Through iterative design processes and detailed presentations, you’ll learn to communicate your design vision effectively This course is perfect for students passionate about creating spaces that positively impact their communities and the environment. Students are expected to bring a reliable, fully functional laptop to class each day.
SemesterCourse
Opento: 11, 12
Prerequisite(s): Chemistry and completion of or concurrent enrollment in Applied Biology or Honors Biology
This is an interdisciplinary semester-long course that combines the studies of microbiology, epidemiology, and global public health. Our goal will be to examine the factors that contribute to the spread and mitigation of human disease Our work will include background on the basic biology of microorganisms (bacteria, viruses, parasites, fungi, etc) as well as the human immune system. We will strive to understand the role of microbes in the natural world and the human body/microbiome, including their morphology, reproduction, metabolism and modes and mechanisms of infection We’ll take a look at the connections between microbes, human disease, and societal causes and impacts using specific case studies, including current outbreaks and public health challenges as they develop. As a final project, students will independently research an outbreak, pathogen, or public health concern and design a teaching lesson plan including assessment to carry out with their classmates
SemesterCourse
Opento: 11, 12
Prerequisite(s): Physics and completion of Precalculus or higher math course
Explore the intersection of physics and engineering in this hands-on course about machines and motion Building on Newton's Laws, you will learn how forces can be harnessed to create purposeful mechanical systems. You begin by examining simple machines and the energy principles that explain how they function. Next, you will learn about more complex machines and the mechanisms they’re built with (like gear boxes and hydraulic systems) As you experiment with machines and mechanisms through the unit, you’ll be able to design systems that accomplish specific goals by combining the content you learned with the skills you developed. You will engage in designing, prototyping, testing, and constructing your own mechanical systems through the unit projects On select team projects, you'll take responsibility for specific components while developing the communication skills essential for successful collaboration. The course structure rewards independent workers who enjoy creative problem-solving, providing a practical application of theoretical physics concepts. Students are expected to bring a reliable, fully functional laptop to class each day
SemesterCourse
Opento: 10, 11, 12
Prerequisite(s): Physics and completion of or concurrent enrollment in Chemistry
Have you ever read about the distance to a star and wondered: “How do they know that?” Techniques to answer this question – as well as many other tools that can tell us myriads of physical properties of celestial objects – constitute a major focus of this class. Throughout history, people have looked up at the sky and tried to make sense of what they saw The desire to understand what the stars are and how and why they move the way they do was the critical driving force in the early development of science and mathematics. In the modern day, images of space are ubiquitous, but no less thought provoking and mesmerizing Over the last century in particular, we have experienced a phenomenal leap in our ability to make precise measurements of these very distant objects, leading to dramatic conclusions about the history, future, and fundamental nature of our Universe, its contents, and our place within it In this course, we will try to contextualize our place in the cosmos and better understand the mechanisms that have led to our own existence. To do this, we will start by looking at some foundational observational techniques, then work with the astrophysics of stellar evolution, and finally zoom out to study the development of larger structures, such as star clusters, galactic evolution and cosmology The course will end in a project focused on analyzing data sets to simulate how astrophysicists might craft theories about the nature of the Universe.
SemesterCourse
Opento: 12
Prerequisite(s): Applied Biology or Honors Biology
This course provides a comprehensive study of the principles and practices that underpin athletic performance, fitness, and overall well-being Designed for students with a keen interest in sports, exercise, and human physiology, this course delves deeper into the science of movement, biomechanics, cardiovascular and muscular fitness, nutrition, psychology, injury prevention and recovery techniques and advancements in AI that assists with sports performance Through hands-on activities and real-world applications, students will learn how to assess athletic performance, develop personalized training plans, and understand the physiological responses to different types of exercise.
SemesterCourse
Opento: 11, 12
Prerequisite(s): None
Contemporary science moves at the speed of the internet Increasingly, the modern citizen accesses scientific developments not through contemporary news, but social media, personal blogs, and other means inconceivable two decades ago. This course aims to provide students the tools to address three broad questions: “What is science?”, “How is science conducted?”, and “How is science communicated?” Through readings and discussions, we will examine historical and modern arguments about the purposes and methods of science as a discipline and as a way of thinking. We will then explore the ways those arguments influence contemporary work in the natural and social sciences, specifically addressing issues of subjectivity, bias, political pressure, and job security The last third of the course will tackle the ways students interface with science: how it is reported, where it is reported, and how that reporting can be fact-checked. We will use news articles, journal articles, blog posts, and other media to address contemporary topics in science reporting, such as climate change, vaccination, or nutrition/health science
The Physical Education (PE) program at University High School is designed to ignite a lifelong passion for fitness and well-being. Emphasizing a holistic approach to student health, the program engages students in diverse physical activities that foster enjoyment, skill development, and injury prevention through mobility and flexibility training.
UHS operates on a trimester system aligned with the athletic seasons: fall, winter, and spring. Students must fulfill one Physical Education (PE) requirement per trimester for two years, for a total of six trimesters.
Students may complete the PE requirement in one of the following ways:
1 PARTICIPATION ON A UHS INTERSCHOLASTIC ATHLETIC TEAM
2 ENROLLMENT IN A UHS PHYSICAL EDUCATION CLASS
3 APPROVAL THROUGH THE ALTERNATE ACTIVITY PROGRAM

Over 80% of UHS students participate in at least one interscholastic team. In the spring season alone, approximately 60% of students are active across 14 different teams an offering that rivals many collegiate athletic programs.
For students not participating in a sport during a given season, UHS offers a variety of after-school PE classes. These typically meet twice a week and are intentionally small to provide personalized instruction. Course offerings include:
STRENGTH AND CONDITIONING
Intro to strength training focused on proper technique, injury prevention, and lifelong fitness
NEXT LEVEL SPORTS PERFORMANCE
Advanced training for student-athletes focusing on speed, power, agility, and endurance
YOGA
Building flexibility, strength, balance, and mindfulness
ADVANCED LAWN GAMES
Low-impact recreational activities offered in winter and spring
WINTER RUNNING CLUB
Guided group runs for all experience levels, meeting three times per week during the winter
POWERLIFTING FOR GIRLS
Strength training for all experience levels in a supportive environment at The Yard
STUDENT ATHLETIC TRAINING
Hands-on experience supporting sports medicine and UHS athletic teams
BADMINTON (FALL AND WINTER)
Recreational lunchtime badminton open to all skill levels, offered three times per week
SCORE: SPORTS MEDIA COLLAB & GAME OPS
Working with athletic department on game-day operations, media, and event management.
TEAM MANAGER ROLES
Students earn PE credit assisting teams with stats, filming, scoreboard operation, or practice support
This program supports students pursuing physical activities outside of UHS offerings. Approved examples include ballet, martial arts, cycling, ice hockey, gymnastics, figure skating, Pilates, horseback riding, and participation on club teams
Students must:
Submit a signed contract to the Director of Physical Education at the start of the trimester
Complete and return an activity log by the trimester deadline



Preparing Students for Thoughtful Leadership, Wellness, and Community Engagement
Responsive Education (REd) provides grade-specific programming in areas that are integral to the holistic development of University High School students.
Led by Corinne Linbach
& Community
Led by E-chieh Lin & Demond Walker Metacognition & Neurodiversity
Led by De Shan Lett Health & Wellness
Impact
Led by Nicole Hunter
9 GRADE & 10 GRADE TH TH
9th and 10th graders will be learning about metacognition, health, and relevant current educational issues Students will be enrolled into these courses automatically
Studies
by the Committee on Sustainability
11 GRADE & 12 GRADE TH TH
11th and 12th graders will have college counseling meetings, class meetings, and periodically other scheduled events
FullYearCourse
Opento: 9, 10, 11, 12
Prerequisite(s): None
At UHS we aim to be active participants in our local community. This includes social impact service with partner organizations that work in the areas that matter most to our students We start in 9th grade with a class wide service project at the start of the second quarter and a cluster project in the second semester. In 10th grade students work with their cluster to articulate their personal values, identify issues that they care about, research local organizations and volunteer with that organization In 11th and 12th grade students will work on projects they develop with their cluster with the aim of each student completing at least 15 hours of service with a targeted organization.
Semester Course
Opento: 9
Prerequisite(s): None
Note: This course is required for all students in 9 grade. th
Ethnic Studies introduces students to the systems, histories, and strategies that shape racialization, power, and resistance. Through critical analysis and creative engagement, students will examine how hegemonic power operates across contexts to maintain inequity, and how individuals and communities have continually challenged such systems through art, storytelling, music, and collective action. Grounded in the 4 Cs of Ethnic Studies at UHS Critique, Creation, Collaboration, and Communication—this course cultivates foundational literacy in the workings of systemic power and the skills necessary to approach learning and community life through a justice-oriented lens
To support students in pursuing self-directed learning, University High School offers a robust Independent Study Program. Rooted in the belief that students learn best when they take ownership of their education, the program allows students to earn transcript credit for self-initiated projects and academic experiences. Independent Study at UHS is offered in five primary formats:
INDEPENDENT STUDY TUTORIAL
INDEPENDENT STUDY PROJECT
COMMUNITY ENGAGEMENT BADGED PROJECT
TEACHING ASSISTANT SENIOR PROJECT
All Independent Study projects are evaluated on a credit/no credit basis rather than a letter grade Proposals must be approved by the relevant academic department
Students interested in pursuing an Independent Study should complete the following steps (described in greater detail in the Independent Study Instructions Document):
1.Write a brief paragraph describing the proposed project.
2.Choose a sponsoring academic department (Arts, English, History, Languages, Science, Math, Responsive Education, or Physical Education).
3.Consider the level of guidance and subject-matter expertise needed from a faculty sponsor.
4.Secure a UHS faculty sponsor from the selected department.
5.Indicate interest in pursuing an Independent Study on the Program Planning form.
6.Complete the full proposal using the provided template and submit it to the Registrar, who will share it with the relevant department(s) for approval.
7.During course registration, request the Independent Study course like any other course.