EVALUATION OF POST DISASTER TEMPORARY SHELTER

Page 1

GuruGobindSinghIndraprasthaUniversity Sector-16C,Dwarka,NewDelhi-110078 DISSERTATION 2023-2024 PostdisastertemporaryshelterEvaluation B.ARCH FOURTHYEAR (SEMESTER8) SUBMITTEDBY RITIKSHAH-05317301619 SUBMITTEDTO GUID-AsstProf.DilipSinghKushwaha
UNIVERSITYSCHOOLOFARCHITECTUREANDPLANNING

UNIVERSITYSCHOOLOFARCHITECTUREANDPLANNING

GuruGobindSinghIndraprasthaUniversity

Sector-16C,Dwarka,NewDelhi-110078

APPROVAL CERTIFICATE

ResearchPapertitle:Postdisastertemporaryshelterevaluation

The following study is hereby approved as a creditable work on the approved subject, carried out and presented in a manner sufficiently satisfactory towarrantitsacceptanceasaprerequisitefortheBachelor ofArchitectureprogram.

It is to be understood that by this approval, the undersigned does not necessarilyendorseorapproveany statement made, opinion expressed or conclusion drawn therein, but approves the study for the purpose forwhichitissubmitted.

Date:June142023

Submittedby:-

RitikShah -05317301619

Guide:

Asst.Prof.DILIPSinghKushwaha

SignatureoftheAuthor

SignatureoftheGuide

SeminarCo-ordinators

SignatureoftheJuror

Prof (Dr)NeerajaLuganiSethi Asst.Prof.Parvesh
2

ACKNOWLEDGEMENT

I would like to express my deepest appreciation and gratitude to the individualswhohavecontributedto the completion of this academic dissertation Without their unwavering support, guidance, and encouragement,thisworkwouldnothavebeenpossible

We would like to express my token of gratitude to my guide Asst Prof. DILIP SINGH KUSHWAH for their guidance and constant supervision in completing the paper. Their valuable insights, constructive feedback, and constant encouragement have been instrumental in shaping and refining this dissertation. Theirdedicationandcommitmenttoacademicexcellencehavetrulyinspiredme.

I am deeply indebted to the faculty members at University school of architecture andplanningvcwhose teachings and contributions have broadened my intellectual horizons and enriched my understanding of the subject matter Their passion for knowledge and dedication to research have set a high standard for academicpursuits.

My sincere appreciation also goes to myfamily,friends,andlovedonesfortheirunwaveringsupportand understanding throughout this demanding endeavor Their patience, encouragement, and belief in my abilitieshaveprovidedmewiththemotivationandstrengthtoovercomechallengesandpersevere.

3
TABLEOFCONTENT Abstract..........................................................................................................................................................5 Introduction..............................................................................................................5 11Backgroundstudy 5 12Significanceandrationaleforconductingthestudy 7 1.3AIM.......................................................................................................................................................7 1.4 Researchobjective...............................................................................................................................7 15RESEARCHQUESTION 8 17Scopeandlimitation 8 LITERATUREREVIEW............................................................................................................................9 2.1Whatispostdisaster?........................................................................................................................9 22THEROLEOFSHELTER 10 23Afteradisasterspontaneoussheltersandprovidedshelters 10 2.4Typesofshelters..............................................................................................................................12 2.5Livingspacerequirement................................................................................................................14 26Commonprobleminshelters 16 27 Currentpostdisastershelter 17 2.8Modernexperiencetobuildtemporaryshelterfast.........................................................................19 2.9Designapproachfortemporaryshelter...........................................................................................20 210RoleofNGOsandgovernmentagenciesinpostdisastertemporaryshelters 21 211Conclusion 22 Casestudy........................................................................................................................23 3.1Selectionofshelter...........................................................................................................................23 1 AshiyanatemporaryshelterbyNCPDP 24 2 Insitutemporaryshelterandpaperloghouseinindiabyarchitectshigeruban 27 3.THELIVINGSHELTER,MALAYSIA............................................................................................29 METHODOLOGY.....................................................................................................................................32 31Literaturereview 32 32Secondarydatacollection 32 3.3Primarydatacollection...................................................................................................................32 3.4Quantitativeanalysis.......................................................................................................................33 3.5Sampleselectioncriteria.................................................................................................................33 Resultsandfindings..................................................................................................................................35 41Comparativeanalysis 35 4.2Questionnaire..................................................................................................................................38 4.3Feedbacks.........................................................................................................................................39 Analysisanddiscussion ............................................................................................................................40 Conclusion..................................................................................................................................................41 4
1. FIGURE1-SHELTEROPTIONAFTERDISASTER 10 2 FIGURE2-CONTAINERHOUSING,JAPAN 11 3. FIGURE3- UNHCRTENTSTOACCOMMODATESURVIVORS……………………………12 4. FIGURE4-STAGESOFPOSTDISASTERRELIEF 13 5 FIGURE5-TENTSUSEDINNEPAL 15 6 FIGURE6-THEFUSEDDEPOSITIONMODELINGMETHOD 17 7. FIGURE7-DESIGNAPPROACHFORTEMPORARYSHELTER…………………….19 8 FIGURE8-CARESHELTERPROJECTSOVERVIEW 20 9. FIGURE9-STAGESOFSHELTER………………………………………………………21 10. FIGURE10-UTTRAKHANDTEMPORARYSHELTER………………………………..22 11 FIGURE11-PAPERLOGSHELTER 22 12. FIGURE12-ASHIYANASHELTERBYNCPDC………………………………………..25 13. FIGURE13-UTTARAKHANDTEMPORARYSHELTER……………………………….25 14 FIGURE14-UTTRAKHANDTEMPORARYSHELTER 25 15. FIGURE15-BHUJSHELTER…………………………………………………………… 26 16 FIGURE16-MODULESIZEANDVIEW,MALAYSIA 27 17 FIGURE17- STATICSOFLIVINGSTYLE SHELTER 29 18. FIGURE18-CONSTRUCTIONMETHODOFSHELTER………………………………..29 19 FIGURE19- FLOWDIAGRAMOFMETHODOLOGY 30 20. FIGURE20- QUESTIONNAIREGRAPHS……………………………………………… 31 5
Listoffigure

Abstract

When disasters strike, people often need quick housing solutions to help them transition from emergency situations back to their normal lives Temporary shelters play a crucial role in providing these solutions These shelters are designed to be lightweight, transportable, and easy to assemble, making them ideal for use in disaster situations. They provide displaced individuals and families with a safe, secure space to sleep, eat, and live while they work to rebuild their lives Temporary shelters may be made from a variety of materials, ranging from wood and metal to plastic and canvas Their design often focuses on providing basic amenities such as shelter, warmth, and privacy while also ensuring durability and sustainability in the long term Overall, temporary shelters are an essential part of disaster relief efforts, helping people to maintain a sense of normalcy and stability during times of crisis

After a disaster, it can take a considerable amount of time for everyone to stabilize, especially if the disaster was severe and caused the collapse of buildings, as seen in the Gujarat earthquake of 2001 Providing temporary shelters becomes crucial in such situations so that people have a stable place to stay while the process of permanent housing construction is underway Earlier, people used to make temporary shelters using whatever materials they could find, but this often led to problems such as leaks during rains and lack of space. However, with advancements in technology and construction materials, it is now possible to provide high-quality temporary shelters in a short period These shelters are designed to be safe, comfortable, and easy to assemble in a short amount of time, enabling people to return to a sense of normalcy sooner. This dissertation will explore the different technologies and construction materials available and how they can be effectively utilized for the rapid provision of temporary shelters in post-disaster situations

keyword:-post-disaster,shelters,temporaryshelters,technologies,material,

Introduction 1.1Backgroundstudy

In the aftermath of a disaster, whetheritbeanaturalcalamitylikeanearthquake,flood,orhurricane,ora human-made crisis such as armed conflict, one of the most pressing challenges faced by affected communities is the need for immediate and suitable shelter. Disasters often result in the displacement of individuals and communities, leaving them vulnerable and in need of safe and secure housing solutions. Post-disaster temporary shelters play a critical role in addressing these urgent needs and providing a semblance of stability during the recovery process, However, the context surrounding post-disaster temporary shelter presents several complex problems that need to be addressed effectively These challenges include the scale and magnitude of displacement, limited resources and disrupted infrastructure, time sensitivity, safety and resilience considerations, cultural and social factors, and the need for long-term sustainability The scale and magnitude of displacement are often immense in the wake of a disaster. Entire communities or even regionscanbeuprooted,leadingtoamassivedemandfor temporary shelter solutions. The challenge lies in providing immediate housing to a large number of

Evaluationofdifferenttechnologyandmaterialsofpostdisastershelter
6

people in a timely manner.Limitedresourcesanddisruptedinfrastructurefurthercomplicatetheprovision of post-disaster temporary shelter. Disasters often lead to the destruction or damage of critical infrastructure, including transportation networks, utilities, and communication systems This limits the availability and accessibility of resources necessary for temporary shelter construction. Delivering construction materials, skilled labor, andsupportservicestoremoteorinaccessibledisaster-affectedareas becomesalogisticalchallenge

Time sensitivity is another significant factor in post-disaster temporary shelter Immediate response and swift action are crucial to ensure the safety, well-being, and dignity of theaffectedpopulation Delaysin providing shelter can exacerbate the suffering and increase the risks faced by displaced individuals and communities However, constructing temporary shelters withinashorttimeframecanbechallengingdue tologisticalconstraints,resourcelimitations,andtheneedforthoroughplanninganddesign. Safety and resilience are paramount in temporary shelter solutions. Disasters often leave affected areas prone to environmental and physical hazards, such as extreme weather conditions, seismic activity, flood-prone regions, or conflict zones. Temporary shelters must be designed to withstand these challenges, ensuring the safety and well-being of occupants Resilience is equally important, as the shelters should be able to withstand aftershocks or secondary disasters, offering alevelofprotectionand stabilityforthedisplacedpopulations.

Cultural and social considerations play a crucial role in post-disaster temporary shelter. Communities affected by disasters have diverse cultural backgrounds, social norms, and demographic characteristics. Temporary shelter solutions should be sensitive to these factors, providing spaces that respect cultural practices, gender-specific needs, privacy requirements, and communal living arrangements. Failure to address these considerations can lead to the marginalization or exclusion of certain groups within the affectedpopulation

Additionally, long-term sustainability is a crucial aspect to consider in post-disaster temporary shelter. While thesesheltersareintendedtobetemporary,theyneedtobesustainableandsupportthetransitionto permanent housing solutions Sustainable materials, design principles, and community engagement are vital for minimizing the environmental impact, ensuring the efficient use of resources, and fostering communityresilienceinthefaceoffuturedisasters

Addressing the complex problem context in post-disaster temporary shelter requires a comprehensive understanding of the specific challenges faced in each disaster scenario It necessitates coordination among various stakeholders, including humanitarian organizations, government agencies, local communities, and experts in architecture, engineering, and disaster management By acknowledging and proactively addressing these challenges, it becomes possible to develop effective and context-specific solutionsthatprovidesafe,dignified,andsustainabletemporaryshelterfortheaffectedpopulations.

1.2 Significanceandrationaleforconductingthestudy

Its potential to address the urgent need for quick and effective housing solutions in post-disaster situations. Temporary shelters are an essentialpartofdisasterreliefefforts,buttheyoftenfacechallenges such as lack of availability, suitability, durability, and sustainability. By exploring the different technologies and construction materials available for temporary shelters, this study aims to fill a gap in

7

the existing literature and provide new insights and perspectives on how to improve the quality and efficiency of temporary shelterprovision.Thisstudyalsohaspracticalrelevancefordisastermanagement practitioners, policymakers, and stakeholders who can benefit fromthefindingsandrecommendationsof this study to make informed decisions and implement best practices for temporary shelter provision. Furthermore, this study has broader implications for society and the environment, as it can contribute to enhancing the well-being, dignity, and resilience of disaster-affected communities and reducing the negativeimpactsoftemporarysheltersonnaturalresourcesandecosystems.

1.3AIM

● Evaluationofdifferenttechnologyandmaterialsofpostdisastershelter

Thisstudyevaluatesdifferenttechnologyandmaterialsofpostdisastershelterbasedontheirspeed,cost, environmentalimpact,andtechnicalperformance,usingamultiscaleanalysisofconstructivetechnology, shelterunit,andpost-disastertemporaryshelters,

1.4 ResearchObjective

● To Study about the different technology and local materials that are commonly used or have a potentialforuseintemporaryshelterfor modernandexisting

● Toreviewthesuccessfulandinnovativetemporaryshelter,andextractbestpracticeforfuture designandimplementation.

● Tounderstandthelivingrequirementintem

1.5 ResearchObjective

● What is the future of modern construction in post disaster housing/shelters construction like prefabrication,modular,3dprinting,kitofparttechnologyinindiancontext?

In the Indiancontext,wherethefrequencyandimpactofnaturaldisastersaresignificant,leveragingthese modern construction techniques can greatly enhance the speed, efficiency, and effectiveness of post-disaster shelter construction efforts. Thesemethodscanhelpprovideimmediateanddurablehousing solutions, reduce costs, promotesustainability,andenablecustomizationtocatertothespecificneedsand culturalcontextsofaffectedcommunities

1.6 Scopeandlimitation

Mystudyislimitedtopostdisastertemporarystructureanddoesn’tconcernthepre-disastermeasure

Thisstudydoesn’tlookatthepsychologicalimpactofthedesignontheafflictedpopulation.

Inotherresearchpaperthatwerereferenced,mostlytheresearcherfocusedonstudyingguidelinesthatare proposed for design of temporary shelter for architectural and urban design point of view - the type of

8

spatial setting ( linear, central, and hybrid) ofshelters,thesituationofneighboringtexture(regardingthe orientationandformconsideration)andaccesswayareamongtheissueswhicharediscussed.

Internal setting of spaces by consideration of behavioral patterns of the stricken community,thelocation of open areas, and the users, expectation will be briefly mentioned but none will be the focus when analyzingthecasestudies

The analysis is not restricted to the Indian subcontinent because it is important to realize the difference betweenwhat’shappeninginIndiaandinternationallywhenitcomestotransitionalshelters. Due to time constraints and for including variation the case study will be internet based Also, the study willbelimitedtoonlydevelopmentandtheanalysisofitseffectsonarchitecture

LITERATUREREVIEW

2.1Whatispostdisaster?

Post disaster is a term that referstotheperiodafteradisasterhasoccurred,whentheaffectedcommunity tries to recover from the impacts and losses caused by the disaster A disaster is a sudden and extreme event that disrupts the normal functioning of a society or an ecosystem and causes human, material, economic orenvironmentaldamagesthatexceedthecopingcapacityoftheaffectedcommunity Disasters canbenaturalorman-made,andtheycanhavedifferenttypes,scalesanddurations

The post disaster period can be divided into three overlapping phases: response, recovery and reconstruction The response phase involves the immediate actions taken to save lives, protect property and provide relief to the survivors of the disaster. The response phase usuallylastsfromafewhourstoa fewdaysafterthedisaster.Therecoveryphaseinvolvestherestorationofessentialservicesandfunctions, such as water, electricity, health, education and communication The recovery phase also aims to reduce the vulnerability and enhance the resilience of the affected community to future disasters. The recovery phase can last from a few weeks toafewmonthsafterthedisaster Thereconstructionphaseinvolvesthe long-term rebuilding of physicalinfrastructure,socialsystemsandeconomicactivitiesthatweredamaged ordestroyedbythedisaster.Thereconstructionphasealsoseekstoaddresstherootcausesandunderlying risks of the disaster and promote sustainable development The reconstruction phase can last from afew monthstoafewyearsafterthedisaster

(Elsevier B.V,(2015). managing post-disaster housing reconstruction.sciencedirect.com)

The post disaster period is a critical time for the affected community, as it offers opportunities and challenges for achieving rapid and durable recovery The post disaster period requires effective coordination and collaboration among variousstakeholders,suchasgovernments,humanitarianagencies, civil society organizations, private sector and local communities The post disaster period also requires adequate resources, capacities and information to support the recovery and reconstruction efforts The post disaster period is influenced by various factors, such as the type and magnitude of the disaster, the pre-disaster conditions and preparedness of the affected community, the availability and accessibility of externalassistance,andthepoliticalandsocio-culturalcontextoftheaffectedarea

Thepostdisasterperiodisanimportantpartofdisastermanagement,whichisacontinuousandintegrated process of planning, organizing, coordinating and implementing measures to prevent, mitigate, prepare for, respond to, recover from and reconstruct after disasters. Disaster management aims to reduce the

9

human and environmental impacts of disasters and enhance the well-being and resilience of individuals and communities. Disaster management also contributes to achieving sustainable development goalsand buildingasaferworldforall

(Elsevier B.V,(2015). managing post-disaster housing reconstruction.sciencedirect.com)

2.2 Theroleofshelter

Shelter is essential for people’s safety, security and protection during and after a disaster People may need to find shelter in different places, such as their own homes, other people’s homes, vehicles, public sheltersortemporaryshelters,dependingonthesituationandavailability.Shelterismorethanjustaplace to sleep or rest It also provides a sense of security, personal safety and protection from poor weather conditions, a place to store personal belongings and valuables, and access to food, water and medical treatmentfortheaffectedcommunitycomposedoffamiliesandindividuals

Shelters have different roles and forms depending on the disaster timeline Before a disaster strikes, a shelter is a safe place to stay. These shelters can be one’s own home, a public emergency shelter, or another person’s home. Afteradisaster,ashelterisaplacetostartrecoveryandaimfornormalcyassoon aspossible Therearethreeshelteroptionsavailable:

1)emergencyshelters,

2)temporaryshelters,and

3)permanenthousing

(Daniel Felix(2021) The Role of Temporary Accommodation Buildings for Post-disaster Housing Reconstruction,Journal of Housing and the Built Environment)

2.3Afteradisasterspontaneoussheltersandprovidedshelters

There are numerous examples of spontaneous shelters organized by disaster survivors and theirrelatives and friends These examples range from purchasing building materials and services after receiving remittance gifts or loans from relatives or friends to staying with host families or in mass shelters to constructing improvised shelters by disaster survivors themselves. Some affected families or individuals can temporarily stay with familymembersorfriendsifthedisasterhasimpactedtheirhomes Thisoption allows for a quicker response before emergency agencies arrive and long after they leave. This also reduces the need for emergency accommodations However, other families and individuals do not have that option available Therefore, they stay in their damaged homes or try to repair them as a means of survival and safety before receiving emergency aid. Ian Davis and David Alexander have observed an astonishing array of ingenuity by disaster survivors as they improvise shelters and reconstruct their dwellings, often using debris theyhavesalvaged.Inaddition,survivorsdosotomanagetheirownshelter needs.

Figure1:ShelterOptionsAfteraDisaster
10
Source: Recovery from Disaster by Ian Davis and David Alexander)

While there are spontaneous shelter options, there are also provided shelters The first option is hotel accommodations, which may be convenient if sufficient capacity isavailable.However,thisoptionisthe most expensive and may be far from one’s previous residence or workplace The second option is caravans, mobile homes, or containers For example, Japanese architect Shigeru Ban designed blocks of three-story container housing in Onagawa in Miyagi Prefecture, Japan, following the 2011 Tohoku earthquake and tsunami Shipping containers were convertedtoprovidetemporaryaccommodationswith approximately 189apartmentsinthesixthree-storyandthreetwo-storyapartmentblocks Theseprovided shelters offer a more structured and organized approach to temporary housing,providingindividualsand familieswithasaferandmorestablelivingenvironmentduringthepost-disasterrecoveryperiod

● Thethirdoptionforpost-disastershelteristheuseoftentsprovidedbyemergencyagenciessuch astheUNHCR

● Thesetentsserveastemporarysheltersandaretypicallysetupindesignatedcampsites.

● Followingthe2010Haitiearthquake,alargenumberofcampsiteswereestablishedto accommodatetheaffectedpopulation

● Approximately1.5millionsurvivorswerelivingintentsonthesecampsitesjustonemonthafter thedisaster

● However,itisimportanttonotethatmanyindividualsremainedinthesecampsforseveralyears, facingsignificanthardships.

● Theprovisionofcampsitesandtentsisacrucialimmediateresponsetoprovideshelterto displacedindividuals.

● However,ithighlightsthelong-termchallengesofpost-disasterrecoveryandthetimeittakesto restorenormalcy

Figure2:ContainerHousing,ShigeruBanArchitects,Onagawa,MiyagiPrefecture,Japan (Source: Architectural Record, photo by Yasushi Takeuchi)
11

● Sustainablesolutionsforhousingandlivelihoodrestorationareessentialtosupportindividualsin transitioningoutoftemporaryshelters.

● Therecoveryphaseafteracatastrophiceventlikeanearthquakecanextendforyearsbefore affectedcommunitiescanfullyrebuildandresumetheirlives.

● Comprehensiveeffortsareneededtoaddressthecomplexneedsofdisplacedpopulationsand facilitatetheirtransitiontomorepermanenthousingsolutions

● Regenerateresponse

Two additional options for post-disaster shelter include providing plastic sheeting, materials, and tools

Local governments often leave these supplies on the sides of roads, allowing the community to collect them free of charge. This enables individuals to make repairs to their homes or construct improvised shelters using their creativity and skills Despite the damage caused by the catastrophic disaster, these resources empower displaced communities to create livable conditions and restore a sense ofshelterand security. It showcases the resilience and resourcefulness of the affected population in utilizing available materialstorebuildtheirhomesandensuretheirbasicneedsaremet

(Oggioni, Chiara,(2019),Challenges and Opportunities

Post-disaster Temporary Housing Provision.)

2.4Typesofshelters

for Pre- disaster Strategic Planning in

The International Federation of Red Cross and Red Crescent Societies (IFRC) recognizesthatthedesign of post-disaster shelters should not only focus on the physical structure but also consider the overall shelter process. The terminologyusedtodescribethesesheltersreflectsanapproachratherthanaspecific response phase It acknowledges that the affected population themselves often play a crucial role in

Figure 3 : UNHCR Tents to Accommodate Survivors in the Tacloban Area of the Philippines After HurricaneHaiyan (Source: Recovery from Disaster by Ian Davis and David Alexander, photo by David Alexander )
12

constructing, improving, and maintaining the shelters. TheIFRCemphasizestheimportanceofinvolving the community and empowering them to actively participate in the shelter-relatedactivities,highlighting theself-relianceandresilienceoftheaffectedindividualsinrebuildingtheirlivesafteradisaster

2.4.1EmergencyShelter

Short term shelter that provides life- saving support, the most basic shelterssupportthatcanbeprovided immediatelyafterthedisaster,

2.4.2T-shelters

Atermoftenusedtomeaneithertemporaryshelterortransitionalshelter

2.4.3Temporaryshelters

Post disaster household shelters designed as a rapid shelters solution By prioritising speed and limiting costsoftheconstruction,thelifetimeofthesheltermaybelimited

2.4.4Progressiveshelters

Post disaster rapid household shelter planned and designed to be later upgraded to a more permanent status this isachievedbyintegratingfuturetransformationandalterationpossibilitiesinstructuralbasisof theunit

Figure4:OverlappingStagesofPost-DisasterReliefShelters (Source: Post-disaster Shelter: Ten Designs by IFRC (2013))
13

2.4.5Coreshelter/Oneroomshelters

Post disaster household shelters planned and designed as permanent dwellings, to be the part of future permanent housing , allowing and facilitating thefutureprocessofextensionbythehousehold,following its own means and resources. The aim of a core shelter is to create one or two rooms, providing safe post-disaster shelter that reaches permanent housing standards, and facilitates development, but not completingafullpermanenthouse (Krisen

, AN

THE

2.5 Livingspacerequirment

● Living space is a fundamental human need and right, providing a place for individuals and familiestodwell,feelsafe,andcarryoutessentialdomesticactivities.

● Adequate living space should cater to daily activities such as sleeping, food preparation, eating, washing,dressing,andstorageoffoodandpossessions.

● Living spaces should be designed in a manner that respects and aligns with local cultural and socialnorms

● Privacy and separation between sexes, age groups, and families should be ensured within the livingspace.

● Living spaces contribute toindividuals'overallwell-beingbyprovidingaconduciveenvironment thatsupportstheirphysical,emotional,andsocialneeds.

● Accesstosuitablelivingspacespromotesdignityandqualityoflifeforindividualsandfamilies

● Designing living spaces that meet the requirements of individuals and their communities contributestosustainableandinclusivedevelopment.

● Provision of adequate living spaces is essential for disaster-affected populations during the recoveryandreconstructionphases.

● Consideration of cultural and social factors in living space design helps foster a sense of belonging,identity,andculturalcontinuitywithincommunities

● Access to safe and adequate living spaces is a key element in promoting social justice and equalityforallindividuals,regardlessoftheirsocio-economicbackground

The Sphere Handbook, along with the UNHCR Emergency Handbook and the Humanitarian Shelter Guidelines, establishes a minimum standard for living space in shelters These guidelines, reflected in Table, are applicableduringtheemergencyphaseandfortemporaryortransitionalsheltersolutions They specify the minimum requirements for shelter size and height. However, it is important to note that meeting the minimum requirement does not necessarily ensure adequate living conditions, and these guidelines do not mandate a fixed amount of spaceinallcircumstances.Itiscrucialtocarefullyconsider the implications of adopting minimum calculated spaces, as they significantly influence shelter design,

14

logistics requirements, and costs. Balancing these factors is essential in providing suitable living spaces fordisaster-affectedpopulations.

Table1:AComparisonofSelectiveDemographicsbetweenDominica,Indonesia,andOʻahu(2020)

Source: The Sphere Handbook (2018 edition) and UNHCR (4th edition)

Inadditiontotheminimumspacerequirement,livingspacesinsheltersshouldconsiderseveralother factors.Theseinclude:

1. Functionality and division: The design of living spaces should take into accounthowfamiliesor individuals gather within the space and how different areas are divided inside and outside the shelter Itshouldconsiderthechanginguseofspaceduringdifferenttimesoftheday

2. Enclosed spaces for various activities: Shelters should provide enclosed spaces with adequate floor area for activities such as sleeping, playing, cooking/eating, washing,andotherdailytasks Thisensuresthecommunity'sdignity,security,andprivacy

3. Risk of overcrowding: The risk of overcrowding should be carefully assessed and managed to avoid an increase in illnesses or the potential spread of diseases Sufficient space should be providedtomaintainahealthyandhygieniclivingenvironment.

4. Accessibility: It is important to consider accessibility within the living spaces, especially for individuals with disabilities Additional space may be required to accommodate their specific needsandensureequalaccesstoallfacilities.

When designing a temporary shelter, it is important to begin with the minimum standard space requirement and then adjust the size based on the specific needs of the local community For example, families with a larger number of members or extended relatives, typically three or more individuals, shouldbeprovidedwithmorespaceorsquarefootagecomparedtoindividualsorcouples Thisallowsfor sufficient sleeping space, larger dining areas, and additional storage capacity, which are essential for families during a disaster. By considering the specific requirements of different household sizes, the design of temporary shelters can better meet the needs of the affected population and provide a more comfortableandfunctionallivingenvironment.

15

By considering these aspects, shelter designs can enhance the quality of living spaces, promote communitywell-being,andprovideasafeandinclusiveenvironmentforthoseaffectedbydisasters.

2.6Commonprobleminshelters

Over the past decade, considerable progresshasbeenmadeindevelopingvarioussolutionsandstrategies for temporary shelters to assist vulnerable regions and communities in times of need. However, despite these advancements, there are still persistent challenges that have not been effectively addressed in the contextoftemporaryshelters Theseissuesinclude:

2.6.1 Lack of local and cultural considerations: Oneoftheprimarychallengeswithtemporaryshelters is the lack of local and cultural considerations. This stems from a lack of understanding about the post-disaster circumstances experienced by affected communities. In many cases, shelter solutions are developed in a different region by governments, organizations, or international aid agencies who are not familiar with the local area.Thelocalcommunityisoftennotconsultedtounderstandtheirspecificneeds and expectations This disconnect between professionals and the local community can lead to misunderstandings and inadequate solutions that may be culturally inappropriate and unsuitable for the affectedpopulation.

To address these issues, it is crucial to involve the local community in the design process, considering their cultural norms, preferences, and specific contextual requirements. Emphasizing locally appropriate and culturally sensitive designs can result in more effective and sustainable shelter solutions that better meettheneedsandexpectationsoftheaffectedpopulation.

2.6.2 High costs:Thesecondchallengepertainstothehighcostsassociatedwithtemporaryshelters This issue arises because shelters are often produced inforeigncountriesandthenimportedandtransportedto the disaster site The transportation process significantly increases the overall price of each shelter, including external production costs, transportation expenses, and material costs This problem persists because shelters do not utilize the readily available local resources in the affected region or country. In addition to the financial burden, transportation also leads to delays inshelterdeliveriesanddistributions, leaving the affected community in critical conditions without proper shelter. To addressthischallenge,it is important to explore local resources and construction methods that can reduce costs and expedite the shelterresponseindisaster-affectedareas

2.6.3 Future use of units: The final challenge associated with temporary shelters is their lack of future use and the resulting environmental impact Many temporary shelterunitsremainingoodconditioneven after they are no longer needed, but they are often dismantled without consideration for their potential future use. This results in a significant waste of resources and materials. Moreover,thesiteswherethese units were located are often left polluted and not restored to their original condition before the disaster These cultural, economic,andenvironmentalissuesareparticularlyprevalentintemporarysheltersdueto longer-than-anticipated usage periods and the need for additional infrastructure and resources during challenging times To addressthischallenge,itisessentialtoexploreoptionsforrepurposingorreusing

16

temporary shelters after theirinitialuseandtoimplementpropersiterestorationpracticestominimizethe environmentalimpact.

(Krisen Moodley,(2014) , AN OVERVIEW OF THE DESIGN OF DISASTER RELIEF SHELTERS)

2.7 Currentpostdisastershelter

271Tents

● Tentsareportableandtemporaryshelterstructures.

● Theyaretypicallymadeoffabricorflexiblematerials

● Tentsareconstructedbystretchingthematerialoveraframeworkofpolesorropes

● Theyprovidebasicprotectionfromtheelements,suchasrain,wind,andsunlight.

● Tentscomeinvarioussizesanddesignstoaccommodatedifferentnumbersofoccupantsand specificneeds.

● Theyarecommonlyusedforoutdooractivities,camping,andemergencysituations.

● Tentsofferasimpleandaffordablesolutionfortemporaryshelterneeds

● Theycanbesetupquicklyandeasilywithouttheneedforextensiveconstruction.

● Tentscanbeusedindividuallyorcombinedtocreatelargerlivingareas.

● Theyareportableandcanbeeasilytransportedandstoredwhennotinuse Buttentaspost-disasterhousinghasmanydisadvantagessuchas:-

● Tentsmaynotprovideadequateprotectionforpropertyandfoodstorage

● Theyoftenlackfacilitiesforlightingandenergyproduction,makingitchallengingtomeetbasic needs.

● Tentsmaynotberesistanttovariousweatherconditions,suchasheavyrain,strongwinds,or extremetemperatures.

● Thelackofinsulationcanresultinwaterinfiltrationduringrainyconditions.

● Insufficientventilationintentscanleadtopooraircirculationanddiscomfort

● Tentsmaynotwithstandstrongwinds,posingarisktotheoccupants.

● Thelimitedspaceintentscanmakeitdifficulttostorebelongingsandsuppliesadequately

17
Figure5 Tentsbeingusedinnepalpost-earthquake Source:-nationalobserver.com

2.7.2Shippingcontainer

Shipping containers are widely used for transportation and storagepurposes,buttheycanalsobereused as temporary shelters for people who have been displaced by disasters. Shipping containers have some advantages as temporary shelters, such as their strength, durability, portability,andavailability.Theycan also be modified and adapted to suit different needs and preferences of the users, such as adding insulation, windows, doors, partitions, and utilities. However, shipping containers also have some challengesandlimitationsastemporaryshelters,suchastheirsize,shape,weight,cost,andenvironmental impact They may not be suitable for all contexts and climates, and they may require expertsupportand additional resources to install and maintain. Therefore, shipping containers shouldbecarefullyevaluated and compared with other shelter options before being used as temporary shelters in post-disaster situations.

(ling,philip,(2018),Shipping Container as Shelter ProvisionSolution for Post-Disaster Reconstruction)

2.8Modernexperiencetobuildtemporaryshelterfast

2.8.13Dprintingtechnology

The process of 3D printing startswithcreatingadigital3Dmodelusingspecializedsoftware Thismodel is then sliced into layers, generating a file that can be read by a 3D printer. The printer uses various materials based on the design and chosen 3D printing technique Therearedifferenttypesof3Dprinting methods, including liquid-based (SLA), powder-based (SLS), and solid-based techniques. One popular technique is Fusion Deposition Modeling (FDM), which involves extruding material through a nozzle layer by layer FDM is widely used due to its affordability, versatility in material options, and its development by S. Scott Crump in 1989. It is a stable and common 3D printing method in the industry today

18
Figure6.TheFusedDepositionModellingmethod.(FDM).Source:(Russell,2015)

The use of materials in 3D printing has expanded to include plastics, metals, ceramics, and sand, which are commonly usedinindustrialprototypingandproductionapplications.Theavailabilityofmaterialsfor 3D printing has significantly improved over time, with a widerangeofoptionsofferedindifferentforms such as powder, filament, pellets, granules, and resins. In the construction industry, there is a growing emphasis on reducing raw material consumption to enhance economic and environmental efficiency In line with this, the proposed research aims to explore the use of local and sustainable materials, particularly earth materials (soil), forconstructingtemporaryhousingafterdisasters.Earthmaterialshave the advantages of being readily available, having low embodied energy, being easily recyclable, and adaptabletothespecificrequirementsoftemporaryorpermanenthousingsolutions

(BOOK,Subramanya, Karthik,(2021),Exploring Utilization of the 3D Printed Housing as Post-Disaster Temporary Shelter for Displaced People)

2.9Designapproachfortemporaryshelter

(Source: The Sphere Handbook (2018 edition)

The functions of appropriate shelters, as defined in "What Shelters Provide"fromTheSphereHandbook (2018), encompass critical aspects that address the needs of individuals and families in times of crisis

Thesefunctionsinclude:

1 Protection from the weather: Shelters offer a safe and secure space that shields occupants from theelements,ensuringtheirphysicalwell-being.

2 Health: Shelters should provide a healthy environmentthatsupportshygienepractices,sanitation facilities,andaccesstocleanwater,promotingtheoverallhealthoftheresidents.

Figure7:WhatShelterProvides
19

3. Support for family and community life: Shelters serve as a platform for maintaining family and community bonds, allowing individuals to connect, share experiences, and support one another duringchallengingtimes

4. Dignity: Shelters should uphold the dignityofindividualsbyprovidingaspacethatrespectstheir privacy,culturalpractices,andindividualrights

5 Security: Shelters offer a sense of safety and protection, mitigating risks and vulnerabilities that individualsmayfaceinpost-disastersituations.

6 Livelihoods: Shelters can play a role in supporting individuals' livelihoods by providing a base fromwhichtheycanaccessresources,employmentopportunities,andregaineconomicstability

(Krisen Moodley,(2014) , AN OVERVIEW OF THE DESIGN OF DISASTER RELIEF SHELTERS)

2.10RoleofNGOsandgovernmentagenciesinpostdisastertemporaryshelters
20
Figure8:OverviewoftheCAREshelterprojects source:careindia org

NGOs (Non-Governmental Organizations) play a crucial role in post-disaster shelters by providing supportandassistancetoaffectedcommunities HerearesomekeyrolesthatNGOsfulfill:

1 Emergency Response: NGOs areoftenamongthefirstrespondersindisaster-affectedareas They provide immediate relief and emergency shelter to displaced individuals and families This includes distributing tents, blankets, hygiene kits, and other essential items to meet the basic needsofsurvivors

2 Coordination and Collaboration: NGOs work closely with government agencies, international organizations, and other stakeholders to coordinate efforts andensureacomprehensiveresponse. They collaborate with local communities, conducting needs assessments and engaging in participatoryplanningtodesignandimplementeffectivesheltersolutions

3. Shelter Design and Construction:NGOscontributetothedesignandconstructionofpost-disaster shelters They utilize their expertise and knowledgetodevelopinnovativeandsustainableshelter modelsthataresafe,durable,andculturallyappropriate.Thisinvolvesconsideringfactorssuchas local building practices, climate resilience, and the specific needs of vulnerable groups, such as women,children,andpeoplewithdisabilities

(Barenstein, Duyne(2008),From Gujarat to Tamil Nadu: Owner-driven vs. contractor-driven housing reconstruction in India,irec,)

2.11CONCLUSION

Different types of disasters have varying impacts on populations. While some disasters like floods may cause temporary displacement, allowing families to return homeafterafewweeks,otherslikehurricanes or tsunamis can destroy entire communities, leaving them without a physical place to return to In such cases, temporary shelters play a crucial role in bridging the gap between the aftermath of a disaster and theresumptionofdailyactivitiesfortheaffectedcommunity

Temporary shelters are deployed during the early recovery phase and are designed to last longer than emergency shelters. They serve as a transitional solution, providing the affected community with basic needs and asenseofnormalcyduringthepost-disasterperiod Whiletheyarenotpermanenthousing,itis important to acknowledge that the term "temporary" can extend for a considerable period, depending on thetimerequiredforrecovery.Displacedsurvivorsmayresideinthesesheltersformonthsorevenyears. Considering the extended duration of stay, temporary shelters should prioritize comfort, privacy, and security to ensure the well-being and stability of the affected community. These shelters should provide adequate amenities to promote good health and a stable living environment,acknowledgingthepotential long-termnatureoftheiroccupancy

21
Figure9:differentstageofshelter

CASESTUDY

3.1Selectionofshelter

The shelter have been selected from location that suffered high magnitude disasters, In these region the possibilityofre-buildingatthesamesitewasanissuebecauseoflargeamountofdebrisofflooding

They were provided at a place where accessibility could have been an issue and the help would have pouredslowlyovertime.Theyneededaquickdisasterresponsetohousethevictim.

These shelters were provided in a place where land rights were yet to be allocated in new places, where the victims were to be rehabilitated. The whole reconstruction of permanent shelter would have taken sometimehencethetemporarypatternoflifewasadoptedforashorttimeperiod

Theseallottedtemporarysheltersweretransactionalinnatureinonewayortheother.The Cases where tents were provided for temporary shelters were nottakenintoconsiderationbecausethatis anearlystageofthedisasterreconstructionphaseanddoesnotconcernthetopicofthisresearchpaper.

Soihavechosenthefollowingdisasterandshelterassociationwiththem

1. Floodinuttarakhand,2013

2. Earthquakeinbhujgujarat,2001

3. Thelivingstylemalaysia

-AshiyanashelterbyNTPDC

-papertubeshelterbyshigeruban

-module/collapsibleshelter

Figure10:makingoftheshelter
22
figure11:.bhujgujaratshelterpapertube source:foundation.amarujala.com

AshiyanatemporaryshelterbyNCPDP

Figure12: selfmadetemporaryshelter

Source: reliance foundation

Disaster:flashfloodinuttarakhand2013(andkashmir-2010,2013)

It’s an earthquake and wind resistant house built with most easily available materials and vernacular architectureofthehillyarea.

In June 2013, a multi-day cloudburst centered on the north india state of uttarakhand causeddevastating floodsandlandslidesbecomingthecountry’sworstnaturaldisastersincethe2004tsunami.

In Uttarakhand and kashmir, the need for the mid-term shelter arose before long. People needed something where they could stay warm and with minimumdiscomfortsincewinterwasnottoofaraway. Later when the permanent houses get built this house could be easily dismantled and all the materials reusedintheextensiontothenewconstruction.

Using this design in Uttarakhand threeorganizationshadbuiltmorethan300semi-permanenthousesfor the affected people. Now more than 15 months after the disasteraspeoplearegettingreadytomoveinto their permanent houses many are refusing to dismantle their midterm houses since they are earthquake andcycloneresistant,andarespacious.

(Ashiyaanaa' for Disaster Affected Kashmir.(n.d.),ncpdp india.org)

23

LOCATION Pithoragarh

PROJECTSTATUS Built

YEARCOMPLETED October2013

TYPE Recyclable

PROJECTTYPE self-builttemporaryshelter,n0technicalsupportrequired

NO OFSHELTERCONSTRUCTED 300

SHELTERSIZE 192sqft

TOTALCOSTOFSHELTER Rs.86,000/-

They do not feel like tin sheds, but feel like a house We call this house ashiyana This house could be easilymademorecomfortablebyinstallingawoodenfloorandinsulationunderthetinroof.

Mid-termshelter(singleroom)-constructionsequence

STEP1-Excavationforfoundation

STEP2-Installationofmaintimberpost

STEP3-Masonryforfoundationplinthandwalls

STEP4-Installationoftimberwallplatewallplateanditsstiffeners

STEP5-Installationofridgebeam

STEP6-InstallationofraftersandpurlinsandCGIsheetroofing

STEP7 -Installationcladdinganddoorandwindowonendwalls

STEP8 -Finishingbythebeneficiary

(Ashiyaanaa' for Disaster Affected Kashmir.(n.d.),ncpdp india.org)

This mid-term shelter is specifically designed to accommodate beneficiaries for an extended duration, typically ranging from one to two years. It is constructed with the understanding that

Figure13:makingofshelter figure14:shelteroverallstructure
24

once a permanent shelter is established, the occupants will relocate, dismantling this structure and repurposingitscomponentsforfutureuse,minimizingmaterialwasteandpromotingsustainability. However, it is worth noting that this shelteroffersmorethanjustatemporarysolution Intheeventthata beneficiary wishes to transform it into a permanent structure, the design allows for adaptability. By extending the walls to a height of 7 or 8 feet and incorporating a concrete band and wire reinforcement, the shelter can be upgraded to provideincreasedstructuralstabilityanddurability,offeringthepossibility ofalonger-termorevenpermanenthousingoption.

This approach not only facilitates a smooth transition for individuals and families as they rebuild their lives, but it also promotes resourcefulness and resilience in post-disaster scenarios By providing the flexibility to adapt the shelter according to evolving needs and preferences, it empowers beneficiariesto create a living space that meets their specific requirements and fosters a sense ofstabilityandcontinuity intheirdailylives.

Disaster:Bhujearthquake,Gujrat,January2001

Background

On January 26th, 2001, a devastating earthquake measuring magnitude 69 struck, resulting in a significant loss of life and extensive damage Tragically, around 20,000 people lost their lives, while an additional 167,000 individuals were injured. The earthquake left over one million people homeless, impacting 7,633 villages and completely destroying 450 villages The destruction was widespread, with 344,000housescompletelydestroyedand888,000housesreportingdamages.

In the aftermath of the earthquake, non-governmental organizations (NGOs) and contractors worked collaboratively with affected villages to provide ready-made temporary shelters on the victims' own properties These shelters served multiple purposes: they offered families a safe and secure livingspace, allowing themtimetorecoverfromthetraumatheyexperienced Additionally,theprovisionoftemporary shelters granted planners and victims the opportunity to thoroughly assess and study theirreconstruction options, ensuring that the subsequentpermanentsolutionswouldmeetthelong-termneedsoftheaffected communities.

The temporary shelters were constructed using locallyavailablematerialssuchasbricks,wood,andtiles

This approach facilitated the recycling and repurposing of materials for the improvement of future housing. Owners had the flexibility to reuse the materials from the temporary shelters to enhance their newly constructed houses For instance, the temporary shelter could be transformed into a kitchen, a storageroom,oranadditionalhabitableroom,basedonthespecificneedsofthehouseholds.

While these temporary shelters provided immediate relief and a senseofsecurity,theywerenotintended as permanent solutions due to their limited size and capacity The focus was on providing a transitional living space that would facilitate the recovery process and allow communities to plan for long-term reconstruction The flexibility of the shelter design, allowing for material recycling and adaptation,

2.temporaryshelterandpaperloghouseinindiabyarchitectshigeruban
25

empowered the affected individuals to gradually improve their living conditions as they moved towards permanenthousingsolutions.

This approach not only addressed the immediate needs of the earthquake-affected populations but also fostered resilience and community participation in the reconstruction process By utilizing locally available materials and incorporating the input and preferencesofthehomeowners,thetemporaryshelter initiative contributed to the sustainable recovery and reconstruction efforts, allowing communities to rebuildtheirlivesontheirownterms (Shigeru Ban Architect(n.d.), Paper Log House,shigeruban.net)

LOCATION Bhuj

PROJECTSTATUS Built

YEARCOMPLETED 2001

TYPE Reusable

Figure15:bhujshelter

Source: shigerubanarchitects com

PROJECTTARGET POPULATION 180,536Completely

Destroyed913,297partiallydamaged

SHELTERSIZE Approximately3mx2.5m

26

Post-earthquakereliefprojectbasedonprevioussettlementdesignedforkobeandturkey

Construction

● Paper tubes which are erected in galvanized iron channels and heldfirmlyinplacesbyplasterof paris,areusedforthewallsofthe3by48meter,water-resistantstructure

● The floor is made of mud mixed with cow dung, and locally available bamboo is used for the vaultandroof

● Criteria for the houses include the use of inexpensive and recyclable materials, simple constructionmethodandsatisfactoryinsulationproperties

● Rubblefromdestroyedbuilding Wasusedforthefoundationinsteadofbeercrates, Whichcouldnotbefoundinthisarea Itwascoatedwithatraditionalmudfloor

● For the roof, split bamboo was applied to the ribvaultsandwholebamboototheridgebeams A locally woven cane mat was placed over the bambooribs,followedbyaclearplastictarpaulinto protectagainstrain,thenanothercanemat.

● Ventilation was provided through the gables, where small holes in the mats allowed air to circulate. This ventilation also allowed cooking to be done inside, with the added benefits of repellingmosquitoes

● Ban incorporates many local materials, such a plastic beer boxes from local beer companies to useasthefoundation

● Hisapproachtotemporaryhousingistocreateahomelikeenvironmentforatemporaryperiodof time.

● In hispapershelterheteachesthepeopleofthecommunitytobuildthesehouses,whichresultsin thesebuildingsbeingabletobuildthesestructuresinarelativelyquickamountoftime. (Shigeru Ban Architect(n.d.), Paper Log House,shigeruban.net)

INTERNATIONALCASESTUDY

3.THELIVINGSHELTER,MALAYSIA

● TheLivingShelterisanaffordablecollapsiblecapsuledesignedbyWY-TO.

● Itiseasytoshipandassemble,requiringnotoolsforsetup.

27

● The shelter is specifically designed for Southeast Asia's climate, geography, andcultural habits.

● Inspiredbytraditional'kampung'houses,itfeaturesopeningsfornaturalventilation.

● The engineering system ensures sturdiness and adaptability to hot and humid weather conditions.

● Allcomponentsandsystemscanbeeasilydismantledandreusedinnewbuildings.

● The shelter provides privacy, security, and basic needs such as electricity, water, and furniture.

● It includes a waterbagforcollectingwater,abuilt-insolarpanelforchargingphonesand providinglight,andfoldablefurniturelikebeds,hammocks,andshelves.

● Theshelteraimstoeasetheburdenofaffectedpopulationsduringdisasterreliefefforts.

● Itisergonomic,safe,anddurable,fulfillingthebasicneedsofdwellers.

Source:Living Shelter, A Solution for Disaster Relief

MORETHANJUSTASHELTER

● TheLivingShelterrespondstobothemergencyandtransitionalphasesindisasterrelief.

● All components and systems of the shelter can be easily dismantled and reused in new buildingsforlong-termdurability.

● The shelter provides privacy, security, and basic needs such as electricity, water, and furniture.

28

● It includes a water bag for water collection and a built-in solar panel on the roof for phonechargingandlighting.

● The shelter features built-in foldable furniture like beds, hammocks,andshelves,aswell asportablefurniture.

● Allthenecessaryamenitiesareconvenientlypackedinaflatpackdesign.

● The Living Shelter aims to alleviate the challenges faced by affected populations during disasterreliefefforts.

● Its adaptability, ergonomic design, and inclusionofessentialresourcesmakeitasafeand durablesolutionforthoseinneed.

The Living Shelter effectively reduces the burden on affected populations during disaster relief by meeting their basic dwelling needs. This shelter is designed to be ergonomic, safe, and fulfilling these essential disasters.

Source - divisare.com
29

Source :- author

3.1LITERATUREREVIEW

We did literature reviewtoidentify,select,process,andanalyze informationaboutourresearchproposal. We have done a literature review of 10 to 12 research papers and understand the process of temporary shelter,itstypes,problems,casestudy andhowfastwecanmaketemporaryshelter.

3.2SECONDARYDATACOLLECTION

Some part of understanding the process of post disaster temporary shelter is done from the articles associated with it online The stats and numbers supporting the research are also collected from the internetandarethereforepartsofthesecondarydatacollection.

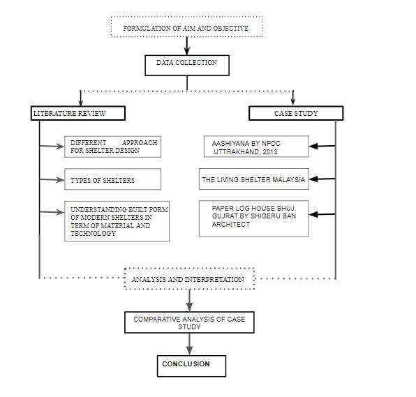
3.METHODOLOGY
Figure 19 Flow diagram of methodology
30
3.3PRIMARYDATACOLLECTION

We conducted a primary data collection process for post-disaster temporary shelters using an online questionnaire. The questionnaire was designed to gather information from architects and students of architecture regarding existing technologies, construction methods, and the best materials for fast construction.

The questionnaire included targetedquestionstoassessthecurrenttechnologiesusedintemporaryshelter construction, including innovative solutions and advancements. It also aimed to identify efficient and time-effectiveconstructionmethodssuitableforpost-disastersituations Additionally, we sought insights into the best materials for temporary shelter construction, considering factors such as durability, cost-effectiveness, ease of procurement, and adaptability to different environmentalconditions

The questionnaire was distributed online to a diverse sample of architects and students of architecture, chosen based on their expertise and practical experience in the field Ethical considerations were taken intoaccounttoensuretheconfidentialityofparticipants'responses. By employing this questionnaire-based approach, we collected valuable primary data on post-disaster temporary shelters The information obtained from experts in the fieldwillcontributetoouranalysisand evaluationofvariousapproachestotemporaryshelterconstruction.

3.4QUANTITATIVEANALYSIS

● Closedendquestionnaire (Architect&Architectstudents)

● Thequantitativeanalysisispurelybasedonsecondarydatacollectedfromtheinternet Otherdata hasbeenusedtodoquantitativeanalysis.

● Existingdata(partofsecondarydata)

3.5SAMPLESELECTIONCRITERIA

In the research methodology of my dissertation, I applied specific selection criteria and determined the samplesizeforthecasestudiesconducted.

1. Relevance :- The cases selected were directly relevant to the topic of post-disaster temporary shelters They represented real-world examples of temporary shelter projects implemented in differentdisaster-affectedareas.

2 Diversity :- I aimed to include a diverse range of cases to capture variations in geographical locations, types of disasters, and cultural contexts. This ensured a comprehensive understanding oftemporaryshelterpracticesindifferentsettings

31

3. Availability of Data :- Theselectedcaseshadsufficientdataavailable,includingdocumentation, reports, and other relevant sources. This ensured that I could access and analyze the necessary informationtoconductathoroughstudy

4 Variation in Construction Methods and Materials :- I soughtcasesthatexhibitedavarietyof construction methods and materials used in temporary shelter projects This allowed for a comprehensiveassessmentofdifferentapproachesandtheireffectiveness.

The sample size for the case studies was determined based on the principle of saturation, which aims to achieve data saturation, where further data collection does not yield substantially new insights or information. The specific sample size may vary depending on the nature of the research, the complexity ofthecases,andtheamountofavailabledata

For this study on post-disaster temporary shelters, I determined that three case studies would be appropriate to provide a comprehensive understandingofthesubjectmatter Thissamplesizeallowedfor in-depthanalysisandcomparisonwhilemaintainingfeasibilitywithinthescopeoftheresearch.

The selection of the case studies was carried out meticulously, considering the established selection criteria. These criteria weredesignedtoensurethattheselectedcasesalignedwiththeresearchobjectives andprovidedvaluableinsights Byadheringtothesecriteriaanddetermininganappropriatesamplesize,I aimed to enhance the credibility and reliability of the findings and ensure a comprehensive analysis of post-disastertemporaryshelters.

Designparameter PITHORAGARH BHUJ MALESIALIVING SHELTER FORM Rectangularstructurewith pitchedroof Rectangularwithrib vault Rectangular AREA 196sqft 3x2.5m 2.7x3.2m VENTILATION ACCESS 1Window 1door Throughgables perforationincanemat 1door 1window 1door Culturalfit Yes Yes No 32
4.RESULTSANDFINDING COMPARATIVEANALYSISOFCASESTUDY(TABULARANALYSIS)

MATERIALS

● TINRoof

Papertube,erectedin galvanizediron

● Foldedbed

● Folded furniture

● gutterto channelrain water

CGIRoof
Woodenflooring
Timberframing
Randomrubble
masonery
channelsheldfirmlyin
areusedforthewallsof
placebyplasterofparis,
the3by4.8meter
insulated panelforroof
Structural
Hollow aluminum lightweight
structure
Structural insulatedwall
Solarpanel
NO.OFUNIT REPLICABILITY 300 113 COST 86,000 1,45,000 Undisclosed TIMETO CONSTRUCT 1month 15days Lessthan24hours CONSTRUCTION TEAM, 5people Vernacularstylepeople participationpossible 7people 2people COMMUNITY PARTICIPATION Vernacularstylepeople participationpossible Yes,simpleconstruction methods No STRUCTURELIFE SPAN 10yearseasily 2-3yeareasily 10-15yeareasily Maintenancerequired Yes Yes No PRIVACY Yes Yes Highprivacy MATERIALS PROCURED Locallyavailable materials Locallyavailable materials Modularconstruction 33

STRUCTURE FOUNDATION

Supportedonrubble foundationcoated,mud on top

Beercratesuseasa foundations

Retractableand adjustablelegs

ASSEMBLY METHOD IN-SITU KIT-OF-PIT MODULE

STRUCTURE FLOORINGAND ROOFING MATERIALS

Timberframe Galvanizedchanneland bambooframe

Structuralinsulated panelforroof Withsolarpanel

FLOOR MATERIALS - Mudmixedwithcow dung Insulatedpanels

AFTERSHIFTED TOPERMANENT HOUSINGTHEN SHELTERCANBE USEAS

Source:- author

LESSONLEARNED

(Fromtable)

Stillbeingusedas permanenthousesome upgradeandre-usedthe materials

Stillbeingusedas permanenthousesome upgradeandre-usedthe materials

Usedasstoragearea ormovetoother disasterpronearea

● Shelters that locally procured materials are cost effective over time and provide good opportunitiesforscale-up,

● Shelters with area around 3.5 sq m per person, they provides better living space and livelihoodopportunities;

● The time of making shelter in india context is higher than malaysia project and the amenitiesarebetterprovidedtofullfillthedailyusage

● In the context of India, the potential for allowing temporary shelters to be used as permanent houses is a significant consideration in post-disaster scenarios. However, it is important to note that currently, the concept of temporary shelters transitioning into permanent houses is not widespread in India. This indicates a gap between the existing practice and the potential for utilizing well-designed temporary shelters as permanent housingsolutions.

34

QUESTIONNAIRE (Resultsandresponses)

Source: author

Figure21:Graphofresponses

Source:author

Figure20:questiongraph
35

FEEDBACKS

● For instance, it's actually how fast can the temporary shelters be put up and also how cheap they are to put up that I think are the most important aspects.. the choice of materialisactuallysecondary

● Temporary shelter material is ok but as post disastersituationvictimswantshelteronhis headassoonaspossiblesothehowrapidconstructionhappeninthisfieldisthinkable

● ShippingcontainerandLGStechnologycanbegoodforfastconstruction

● Temporarysheltersshouldbedesignedwithportabilityandeaseofassemblyinmind. Thematerialsandtechnologyusedshouldbelightweightandeasytotransport.

● Evaluate the materials' ability to repel water and their resistance to leakage. Waterproof orwater-resistantmaterials

ANALYSISANDFINDING(QUESTIONNAIRE)

36

● The conclusion could be that prefabricated modularunitsand3Dprintingtechnologyare highly regarded as effective and efficient methods for fast construction of temporary shelterspost-disaster.

● lightweight composite materials are seen as a favorable technology due totheirstrength, durability, and potential for rapid construction. Modular construction is also highly regarded for its flexibility, scalability, and ease of assembly Shipping containers, although selected by a smaller number of participants, can still be a viable optiondueto their availability and potential for repurposing. 3D printing, while receiving fewer responses, is a technology with promising potential foron-siteconstructionoftemporary sheltersusingvariousmaterials.

● timber and bamboo are preferred due to their abundance, sustainability, and ease of construction. High-strength composite materials are also considered favorable for their strength, durability, and versatility. Steel and aluminum, although chosen by fewer respondents,

● The responses indicate a diverse range of perspectives. While a majority believe that modern technology and materials can provide improved durability and resilience, others emphasize the suitability of traditional methods or acknowledge the importance of consideringthespecificcontextandavailableresources.

● the responses highlight the multiple benefits that modern materials can bring to post-disaster temporary shelters, including faster construction, improved energy efficiency, enhanced safety, and reduced maintenance requirements Incorporating these materials can contribute to more effectiveandefficientsheltersolutionsforaffectedcommunities.

In conclusion, incorporating modern technologies and materials in post-disaster temporary shelters can greatly improve their effectiveness and efficiency. These advancements offer benefits such as enhanced structural stability, improved insulation and energy efficiency, faster construction and assembly, and reduced maintenance requirements. While traditional materials and techniques may still have relevance, the use of modern materials, such as lightweight composites,canprovidedurableandresilientsheltersolutions.However,thespecificcontextand available resources should be considered when making decisions about technology andmaterial choicesforpost-disastershelters.

37

MATERIALSFINDING (Forfoundation) (forwall)

(Forframing) (Forroofing)

38

CONCLUSION

The durationrequiredforpermanenthousingsolutions,asstated,canbequitelong,rangingfrom 3-5 years. Sometimes it canbemore.However,immediatelyafteradisaster,itbecomesessential to provide temporary shelter to meet the immediate needs of the affected population. Subsequently, NGOs and government agencies work towards developing permanent housing solutions.

In the Indian context,peopleoftenviewtemporarysheltersasapotentialpermanentsolutiondue to the prolonged duration required for permanent housing. However, the lack of availability of materialsposesachallengeinmakingtemporarysheltersmeettheminimumrequirements.

3d module and 3d printed technology is generally fast in making temporary shelter but not proper apply in most the state in india, but in the future3dmoduletemporaryshelterwillbethe immediate need for post disaster shelters, if a major disaster weretooccur,itmaybenecessary to utilize new technology for prompt rapid response and action. Because the permanent reconstruction may be took long time to construct the houses , in the tents not proper amenities availabletolivelife

Moduleandprefabricationbecometheunavoidabledemandinpostdisastershelterearlystage tentsandtextilesheltersarenotanaoptionforlongtermwaitforpermanenthouse,

Evaluationofmaterialsandtechnologies(conclusion)

Basedontheevaluationofmaterialsandtechnologiesforpost-disastertemporaryshelters, severalkeyfindingsandconclusionscanbedrawn:

● Differentmaterialswereassessedfortheirsuitabilityintermsofavailability, cost-effectiveness,durability,andenvironmentalimpact.

● Localandsalvageablematerialsshowedpotentialastheyfosteredasenseofcommunity ownership,reducedcosts,andminimizedenvironmentalimpact

● Variousconstructiontechnologieswereanalyzed,includingprefabrication,modular systems,and3Dprinting.

● Prefabricationtechniquesdemonstratedbenefitssuchasfasterconstructiontime, improvedqualitycontrol,andstandardizationofcomponents.

● However,technologicalconstraints,affordability,andscalabilityneedtobeaddressedfor widespreadimplementationintheIndiancontext.

● Theconsiderationofculturalaspectsinshelterdesignandconstructioniscrucialto ensuretheacceptanceandappropriatenessofthesheltersinthelocalcontext.

39

● Self-buildshelterapproachesallowfortheincorporationofculturalvaluesand communityparticipationintheconstructionprocess.

REFERENCES

Assaf,S.,Al-Hejji,S.,2006.CausesofDelayinLargeConstructionProjects.InternationalJournalof ProjectManagement24(4),349-357 Barakat,S,2003 HousingReconstructionafterConflictand Disaster.HumPolGroup,NetworkPapers43,1-40.

Barenstein,J D,2006 HousingReconstructioninPost-EarthquakeGujarat:AComparativeAnalysis OverseasDevelopmentInstitute(ODI).Humanitarianpracticenetwork(HPN).

Benson,C,Twigg,J,2007 ToolsforMainstreamingDisasterRiskReduction:GuidanceNotesfor DevelopmentOrganisations.InternationalFederationofRedCrossandRedCrescentSocieties.

Ashiyaanaa' for Disaster Affected Kashmir(n d ),ncpdp india org

(ElsevierBV,(2015) managingpost-disasterhousingreconstructionsciencedirectcom

(Daniel Felix(2021) The Role of Temporary Accommodation Buildings for Post-disaster Housing Reconstruction,JournalofHousingandtheBuiltEnvironment)

(Oggioni, Chiara,(2019),ChallengesandOpportunitiesforPre-disasterStrategicPlanninginPost-disaster TemporaryHousingProvision)

(KrisenMoodley,(2014),ANOVERVIEWOFTHEDESIGNOFDISASTERRELIEFSHELTERS)

(ling,philip,(2018),ShippingContainerasShelterProvisionSolutionforPost-DisasterReconstruction)

Sphereproject.HumanitarianCharterandMinimumStandardsinDisasterResponse2011.

PerrowRW WhatIsADisaster?TheHandbookofDisasterResearch RodriguezH;EnricoLQ eds Springer:NewYork,

Biswas,A 2008 “Researchtechniquesinhousing”J IndianInst Architects78:1–8

puriya,ansul (nd) Comparative Assessment of Indian Post-Disaster Temporary Housing Strategies,reasearchgate

Davidson, C H, Johnson, C, Lizarralde, G, Dikmen, N, Sliwinski, A, 2007 Truths and Myths about CommunityParticipationinPost-DisasterHousingProjects.HabitatInternational31(1),100-115

40

TheSphereHandbook(2018edition)andUNHCR(4thedition)

Barenstein, J D, 2006 Housing Reconstruction in Post-Earthquake Gujarat: A Comparative Analysis OverseasDevelopmentInstitute(ODI).Humanitarianpracticenetwork(HPN).

“Living Shelter, A Solution for Disaster Relief,” Divisare, accessed October 15, 2021, https://divisare.com/projects/316552-wy-to-living-shelter-a-solution-for-disaster-relief.

Daniel Felix et al, “The Role of Temporary Accommodation Buildings for Post-disaster Housing Reconstruction,” Journal of Housing andtheBuiltEnvironment30(4).pp683-699,accessedOctober01, 2021,DOI

Montreal, Que(nd),Impacts of prefabricated temporary housing after disasters: 1999 earthquakes in Turkey,CanadaH3C3J7

Arnstein, S R (1969) A ladder of citizen participation Journal of the American Institute of Planners, 35(4),216–224

41

Turn static files into dynamic content formats.

Create a flipbook
Issuu converts static files into: digital portfolios, online yearbooks, online catalogs, digital photo albums and more. Sign up and create your flipbook.