AVANTE - RELAÇÕES PÚBLICAS

Page 1

UNIVERSIDADE CRUZEIRO DO SUL

Ana Estella Lima Bruna Costa Damasceno Carla Pierotti doAmaral JaquelineAnjos Sousa Lethicia Gomes de Deus Rosa

PEX -TRABALHO DE CONCLUSÃO DE CURSO

Mentes Notáveis

Paulo

São
2022

UNIVERSIDADE CRUZEIRO DO SUL

Ana Estella Lima Bruna Costa Damasceno Carla Pierotti doAmaral JaquelineAnjos Sousa Lethicia Gomes de Deus Rosa

PEX -TRABALHO DE CONCLUSÃO DE CURSO

Mentes Notáveis

Trabalho apresentado ao curso de Relações Públicas da Universidade Cruzeiro do Sul como parte da nota semestral e requisito para o trabalho de conclusão de curso (TCC)

Orientador (a): Prof. Ma. Elisete Duarte Baião

CARTADEAPRESENTAÇÃO

Carta de apresentação

2

CARTADEACEITE

Carta de aceite

3
4 CARÔMETRO Carômetro

1

1.1

1.2

SUMÁRIO

CARTADEAPRESENTAÇÃO 2

CARTADEACEITE 4

CARÔMETRO 6

APRESENTAÇÃO 10

PROFISSÃO DE RELAÇÕES PÚBLICAS: 10

O PROJETO EXPERIMENTAL(PEX) 11

1.3 UNIVERSIDADE 12

1.4 EMPRESACLIENTE 13

2

QUEM SOMOS 14

2.1 ÁREADEATUAÇÃO 14

2.1.1

Comunicação Mercadológica 15

2.1.2 Comunicação Interna 16

2.1.3 ComunicaçãoAdministrativa 16

2.2 NOME, SLOGAN E MARCA 17

2.2.1 NOME 17 2.2.2 SLOGAN 17

2.3 MARCA 19

2.4 IDENTIDADE CORPORATIVA 20

2.5

3

4

5

6

7

8

9

10

OBJETIVO GERAL E ESPECÍFICO 23

HISTÓRICO 25

BRIEFING 28

MERCADO DEATUAÇÃO 34

ANÁLISE DO SISTEMADE COMUNICAÇÃO 39

ANÁLISE SWOT

PÚBLICOS

PESQUISA 43

REFERÊNCIAS 44

1.

APRESENTAÇÃO

1.1 PROFISSÃO DE RELAÇÕES PÚBLICAS:

A profissão de Relações Públicas foi criada em 1914 na The São Paulo Tramway, Light and Power Company Limited, que atualmente é a AES Eletropaulo, mas a profissão começou a ser desenvolvida apenas em 1950 na Companhia Siderúrgica Nacional (CSN). A profissão de Relações Públicas foi regulamentada em 1967 pela Lei nº 5377/67. Em 1967, a Universidade de São Paulo (USP) lançou a primeira graduação de Relações Públicas.

As relações públicas são muito importantes para qualquer instituição, para planejar e fazer ações estratégicas de comunicação dentro de uma empresa ou em uma pessoa. O profissional de relações públicas pode atuar em diversas áreas e uma delas é a área de comunicação interna, relações governamentais, gerenciamento de crise, eventos, pesquisa, produção de conteúdo, assessoria de imprensa etc.

As Relações Públicas são responsáveis por planejar estrategicamente a comunicação e o relacionamento entre as organizações e seus públicos de interesse para alcançar seus objetivos. O profissional de Relações Públicas auxilia as organizações a estabelecer e a manter um relacionamento eficaz e duradouro com os seus públicos.

Para Kunsch (2003) As relações públicas são a disciplina científica e uma atividade profissional a relação de poder do sistema organização públicos, utilizando para isso meios de comunicação. (...) o objetivo final das relações públicas final é a harmonia no sistema de organização públicos.

O profissional de Relações Públicas busca estabelecer e manter confiança e credibilidade entre as organizações e seus públicos de interesse. Devido a sua natureza o profissional de Relações públicas pode realizar diversas atividades. Como área profissional podem atuar em organizações do 1º, 2º e 3º setores, no governo, em corporações e em organizações sem fins lucrativos.

A atividade profissional das Relações Públicas possui como objeto a organização e seus públicos, pode atuar em pesquisa, consultoria, assessoria,

6

comunicação interna, comunicação do terceiro setor, eventos, relacionamento com mídia, comunicação governamental, relações públicas digitais em multinacionais ou em agências de relações públicas.

As Relações Públicas são responsáveis por administrar a comunicação entre as organizações e seus públicos de interesse para que seus objetivos sejam alcançados, e para que isso ocorra promove a compreensão e entendimento mútuo, influencia a opinião pública ajudando a organização a atrair, influenciar e mobilizar seus públicos de interesse.

Além disso, proporciona o diálogo, agrega valor à organização, busca o equilíbrio entre os interesses das organizações e de seus públicos, mediar conflitos, auxilia a harmonizar os objetivos da organização e os da sociedade através de uma comunicação bidirecional.

O profissional de Relações Públicas também fortalece o lado institucional, auxilia a organização a cumprir a sua missão, abre canais de comunicação entre as organizações e os seus públicos, identifica oportunidades, usando pesquisa e planejamento, com técnicas e instrumentos e estratégias adequadas com auxílio de outros setores em uma perspectiva de comunicação integrada.

1.2

O PROJETO EXPERIMENTAL(PEX)

Os projetos Experimentais consistem em trabalhos teórico-práticos desenvolvidos a partir de metodologias científicas específicas que possibilitam a demonstração do nível de aprendizado do aluno e a sua capacidade de experimentar, desenvolver e empreender uma pesquisa aplicada a temas pertinentes ao Curso que está matriculado. Os Projetos Experimentais são realizados comoTCC (Trabalho de Conclusão de Curso).

O Projeto Experimental da Universidade Cruzeiro do Sul, curso de Relações Públicas, turma de 7º e 8º semestres, é dividido em duas etapas e tem como

7

objetivo proporcionar ao aluno uma experiência teórico-prática sobre a vivência do dia a dia do trabalho pós curso. É uma etapa em que os alunos têm o primeiro contato de um cliente real, possibilitando assim o seu desenvolvimento profissional, favorecendo também práticas empreendedoras.

1.3 UNIVERSIDADE

A Universidade Cruzeiro do Sul é uma instituição de ensino superior tradicional que possui mais de 50 anos de atuação. É um dos maiores grupos educacionais do país, com tradição e história no setor educacional, oferece cursos na área da educação básica, graduação, pós graduação e extensão nas modalidades presencial e a distância.

Possui corpo docente formado por profissionais mestres e doutores com ampla experiência que proporciona formação acadêmica e profissional de qualidade para que os alunos sejam capazes de desenvolver ideias em ações com liderança, criatividade, responsabilidade social e inovação.

A Universidade Cruzeiro do Sul é parte de um dos maiores grupos educacionais do país, (reconhecida pelo MEC) uma das melhores universidades particulares do estado de São Paulo de acordo com o MEC, possui campus com excelente localização, infraestrutura de ponta e utiliza uma das melhores plataformas de ensino à distância.

A Universidade Cruzeiro do Sul atua nacionalmente e tem o compromisso de desenvolver profissionais de excelência e formar cidadãos, possui convênios com instituições de ensino internacionais, programas de Mestrado e Doutorado reconhecido pelo CAPES, programas de incentivo à pesquisa além de ser uma instituição socialmente responsável.

As ciências humanas também conhecidas como humanidades são a área do conhecimento que tem como objeto de estudo o homem e suas relações em

8

sociedade. Como ser social, os seres humanos estabelecem relações uns com os outros e a disciplina de ciências humanas busca compreender como se formam estas relações e de que maneira se estabelecem ao longo do tempo.

O campo das ciências humanas analisa os fenômenos sociais, suas mudanças e tendências, compreende grupos e comportamentos, observa as mudanças e complexidades da vida em sociedade. Como área do conhecimento científico que possui como objetivo o estudo do ser humano em sociedade, tem disciplinas como Comunicação Social que estuda os processos comunicativos em uma sociedade.

1.4 EMPRESACLIENTE

Em março de 2022, a Assessoria Avante escolheu a Mentes Notáveis para realizar o Pex assim que os termos foram alterados e autorizaram o trabalho na empresa onde os integrantes do grupo trabalham.

Antes de mudarem os termos, nós estávamos procurando uma segunda opção no ramo do 2° setor, mas não achamos uma empresa que encantasse a assessoria como a Mente Notáveis, por ser uma empresa que tem o propósito tão bonito que é a educação, então fazer o trabalho na Mente Notáveis era o nosso maior objetivo.

Na assessoria Avante tem duas integrantes que são colaboradoras da empresa, o que tornou o nosso trabalho mais empolgante e promissor.

A realização do Projeto Experimental (PEX) é para obter experiência em Relações Públicas na área acadêmica e também para a nossa vida profissional, colocando em prática todos os conhecimentos que foram formados durante o curso.

9

2. QUEM SOMOS

ASSESSORIAAVANTE

A AVANTE é uma assessoria que surgiu durante a elaboração do Projeto Experimental para o curso de Relações Públicas 2020, na Universidade Cruzeiro do Sul. Os sócios-fundadores: Ana Estella Lima, Hesdras Carla Pierotti, Lethicia Gomes, juntos idealizaram o projeto a fim de ingressar no mercado profissional e atender as organizações. Bruna Costa Damasceno e Jaqueline Anjos Sousa integraram a equipe nos anos de 2021 e 2022 respectivamente.

A assessoria visa administrar as diretrizes de comunicação na organização, incentivar o alinhamento com seus públicos, definir e executar estratégias de comunicação e posicionamento de marca no mercado, respeitando a cultura, valores e objetivos da organização, entregando um trabalho satisfatório e qualificado recebendo títulos e certificações importantes nos trabalhos executados .

“A Equipe Avante, valoriza o trabalho em equipe, feito com comprometimento e dedicação. Nossa sinergia proporciona excelência e bons resultados nas entregas para os clientes e empresas parceiras. Levamos nosso jeito e animação para o mercado de comunicação.”

-AvanteAssessoria

2.1 ÁREADEATUAÇÃO

A comunicação é fundamental para a sobrevivência da organização e também para um bom relacionamento com seus diferentes públicos, e a comunicação organizacional tem ocupado um espaço relevante no mundo corporativo.

“Comunicação organizacional'', “comunicação empresarial” e “comunicação corporativa” são terminologias usadas indistintamente no Brasil para designar todo o trabalho de comunicação levado a efeito pelas organizações em geral. Fenômeno inerente aos agrupamentos de pessoas que integram uma organização ou a ela se ligam, a comunicação organizacional configura as diferentes modalidades

10

comunicacionais que permeiam sua atividade. Compreende, dessa forma, a comunicação institucional, a comunicação mercadológica, a comunicação interna e a comunicação administrativa (Kunsch, 2003, p. 149).

A comunicação integrada consiste no processo de planejar e executar ações em diferentes canais. A partir de esforços, estratégias e produtos de comunicação, planejados e desenvolvidos. Essa interligação tem a finalidade de fortalecer a marca, consolidar sua imagem e identidade, perante o mercado e sociedade. É fundamental estabelecer uma comunicação planejada e integrada para alcançar um vínculo com o seu público.

A Avante, sobretudo, tem a comunicação integrada como principal área de atuação, assim garantido um trabalho amplo que abrange diversos segmentos. Desse modo, nós trabalhamos para prevenir ruídos, diminuir chances de crises e boatos entre o público interno, construir um posicionamento sólido para impactar positivamente e promover a imagem da marca perante seus públicos.

A comunicação institucional é a responsável pela imagem e reputação da empresa, com o intuito de estabelecer ações que promovam o diálogo e interação com seus públicos, sejam eles internos ou externos. Como revela a Margarida Kunsh Comunicação institucional refere-se a uma edificação e ratificação da imagem e identidade corporativa. A autora ainda acrescenta que essa edificação, quando feita de maneira eficiente, possibilita a formatação de uma marca forte e positiva perante seus públicos e seus concorrentes”

O profissional de Relações Públicas precisa saber estruturar a imagem da organização e Assessoria Avante atua nesse segmento com propósito de criar e fortalecer a identidade de uma marca ou instituição.

2.1.1 Comunicação Mercadológica

11

A comunicação mercadológica é uma vertente da comunicação empresarial que caracteriza a divulgação de produtos e serviços das empresas, auxilia no posicionamento e na valorização de uma marca. A especialista em Relações Públicas, Margarida Kunsch, define a comunicação mercadológica como aquela que “[…] é responsável por toda a produção comunicativa em torno dos objetivos mercadológicos, tendo em vista a divulgação publicitária dos produtos ou serviços de uma empresa. Ela está vinculada diretamente ao marketing de negócios”.

Portanto, a comunicação mercadológica tem o propósito de divulgar produtos, posicionar a marca, aumentar as vendas, criar preferências e encurtar processos de compra

2.1.2 Comunicação Interna Comunicação interna é aquela que atua dentro da organização com o plano de estabelecer relacionamento com o público interno (colaboradores) através de canais que possibilitem esse relacionamento, o seu papel é tornar comum a mensagem. Por meio desse tipo de comunicação, há o fortalecimento da cultura organizacional, estímulo do bom comportamento e clareza no impacto que cada colaborador tem na empresa. De acordo com João José Azevedo Cuvello ‘’A comunicação empresarial interna exerce papel estratégico na construção de um universo simbólico, que, aliado às políticas de administração de recursos humanos, visa aproximar e integrar os públicos aos princípios e objetivos centrais da empresa.’’

Portanto, isso reflete diretamente nos resultados da empresa uma vez que representam a organização perante os públicos externos, sendo parte importante da imagem da empresa, ou seja, o seu propósito é motivar, estimular, promover agentes e difundir os ideais da organização.

12

2.1.3

ComunicaçãoAdministrativa

A comunicação administrativa está ligada à área de recursos humanos, visto que remete a comunicação do cotidiano da gestão, sua função é de dar clareza aos processos e procedimentos dentro de uma organização.

Margarida Kunsch define comunicação administrativa como: entende-se que é “aquela que se processa dentro da organização, no âmbito das funções administrativas; é a que permite viabilizar todo sistema organizacional, por meio de uma confluência de fluxos e redes”

Apresenta características impositivas e disciplinares, e possui também, hierarquia (ordem fundamentada por autoridade, ou seja, vem de cima para baixo), normas (rotinas e diretrizes que devem ser seguidas), e legislação (apresenta quais são os seus deveres).

2.2 NOME, SLOGAN E MARCA

NOME

Segundo as normas padrão da língua portuguesa, Avante significa estar sempre adiante e em movimentação. Por isso, a assessoria Avante escolheu o nome para destacar o direcionamento para frente.

De acordo com a definição de Negri (2011), nomeia-se slogan como a assinatura verbal de uma marca, ou de determinados produtos e serviços de destaque ou com forte presença mercadológica.

13

A assessoria expressa a vontade de avançar, continuar o desenvolvimento e seguir em frente. Inovar é um dos nossos principais valores e é por isso que sempre estamos direcionados para a inovação e avançando nas nossas estratégias.

Para o alto e avante! - Superman

Justificativa:

Slogan
14
2.2.1 SLOGAN

Um dos personagens mais famosos da DC Comics, o Clark Kent mais conhecido como Superman usa a frase ‘’para o alto e avante’’ nas histórias dos quadrinhos sempre quando levanta voo.

Segundo Perez (2004), além do slogan, as marcas se comunicam através do logotipo, das formas e design, dos produtos, rótulos, cor, jingles, personagem que a representa, mascote, além de outros recursos e do contexto organizacional, envolvendo funcionários e parceiros e sua relação com o meio social.

A assessoria Avante escolheu essa frase como slogan para representar que sempre estamos indo pra cima sem medo dos desafios, mas sempre fazendo de tudo para solucionar e obter resultados, assim como Clark Kent.

Nós acreditamos que sempre podemos fazer o melhor para os nossos clientes, a equipe Avante trabalha com confiança, respeito, transparência e inovação, esse slogan representa a nossa essência.

2.2.3 MARCA

Logo
15

A Avante escolheu cores fortes e marcantes para representar a assessoria seguindo a psicologia das cores, para assim transmitir a nossa essência para os clientes, a representação do foguete, é para identificar que é para o alto e para frente o foco.

De acordo com Cristiane Thiel, a identidade da marca é a mensagem que o consumidor recebe. Isso envolve não somente o visual da marca, mas como ela fala, como ela se comporta, como ela faz as pessoas se sentirem.

A Assessoria Avante quer ser vista pelo nosso público como uma marca inovadora, estratégica, criativa e transparente, que é um dos nossos valores e uma marca em que os nossos clientes podem confiar a sua empresa de olhos fechados para a realização de projetos e ações, porque trabalhamos para obter os melhores resultados.

Cores:

Azul: Segundo a psicologia das cores, a cor azul significa confiança e profissionalismo e de acordo com a CONRERP, a cor azul é a cor das Relações Públicas.

Vermelho: A cor primária está diretamente ligada a ação e ao se movimentar, conhecida pela tomada de decisão. A cor vermelha também se destaca das demais cores e tem mais poder de persuasão.

Amarelo e Laranja: A mistura das cores amarela e laranja, no marketing, segundo a psicologia das cores, são conhecidas pelo otimismo, alegria, diversão e sociabilidade. Por isso, na assessoria, é apresentado como um degradê, causando harmonia na imagem.

16

Branco: Na psicologia das cores, a representatividade da cor branca é a pureza, transparência e positividade. Além de representar o início e a vontade de começar algo novo.

2.2.4

IDENTIDADE CORPORATIVA

Missão:

Através de um olhar estratégico de Relações Públicas, trazer as melhores soluções de comunicação para o fortalecimento da marca e relacionamento com seus públicos de interesse.

Para a profissão de Relações Públicas, é necessário ter uma missão focada no resultado e por isso é importante sempre ter definida o objetivo alcançado para direcionar os colaboradores e identificar para o setor qual caminho seguir, como afirma Kotler: “Uma missão bem difundida desenvolve nos funcionários um senso comum de oportunidade, direção, significância e realização. Uma missão bem explícita atua como uma mão invisível que guia os funcionários para um trabalho independente, mas coletivo, na direção da realização dos potenciais da empresa.

Visão:

Tornar-se referência como Assessoria de Relações Públicas e enaltecer a importância da profissão e seu exercício na comunicação.

É necessário estar sempre em busca de uma meta e saber onde quer chegar, por isso sempre deve ter uma visão estratégica para sempre ter um objetivo, Collins

17

e Porra (1998) diz que “Os grandes navegadores sempre sabem onde fica o norte. Sabem aonde querem ir e o que fazer para chegar a seu destino. Com as grandes empresas acontece a mesma coisa: elas têm visão. É isso que lhes permite administrar a continuidade e a mudança simultaneamente.”

Valores:

● Colaboração;

● Compromisso com crescimento e resultados;

● Criatividade e inovação;

● Respeito, transparência e honestidade;

São a cultura organizacional da empresa e os processos internos, o que os colabores cultivam na empresa, como identifica Tamayo (1998) “Valores organizacionais são princípios ou crenças, organizados hierarquicamente, relativos a condutas ou metas organizacionais desejáveis, que orientam a vida da organização e estão a serviço de interesses individuais, coletivos ou ambos.”

Políticas:

São os princípios organizacionais onde estão relacionadas as normas da empresa, conhecidas como as guias orientadoras da organização para guiar os colaboradores pelo caminho traçado pela instituição. Para Buskirk (1971, p. 146), são cinco as funções das políticas institucionais, a saber: garantir a uniformidade do comportamento na organização; garantir a continuidade das decisões; facilitar o sistema de comunicação entre a alta administração e funcionários; facilitar a tomada de decisão e servir de proteção contra pressões imediatas.

18

Política de Comunicação daAvante:

2.2.5

● Estabelecer estratégias de posicionamento da instituição.

● Definir estratégias e planejamentos da comunicação mercadológica, interna e institucional.

● Reconhecimento do público alvo

● Clareza nas informações

OBJETIVO GERAL E ESPECÍFICO

Os objetivos surgem no planejamento da pesquisa, ela serve para identificar qual é a definição do problema e a construção da hipótese. Como demonstra Marconi Lakatos 2007: Toda pesquisa deve ter um objetivo determinado para saber o que se vai procurar e o que se pretende alcançar, sendo assim, os objetivos identificam qual o foco do estudo realizado.

Os objetivos revelam o foco do estudo, e são classificados em dois tipos: Objetivos Gerais e Específicos.

Objetivo Geral:

O objetivo geral é uma visão mais ampla do problema. Ele é apresentado de forma direta e mais objetiva, revela o foco do estudo em uma frase como menciona

19

Cervo, Bervian e da Silva, o objetivo geral se caracteriza por determinar de forma clara e objetiva a intenção de se realizar a pesquisa.

Para a Assessoria Avante o objetivo geral do estudo direciona: Oferecer ao cliente uma comunicação mais estratégica e identificar soluções para a autoridade de marca.

Objetivo Específico:

Os objetivos específicos tem a função intermediadora, servem para determinar como será o passo-a-passo para alcançar o objetivo geral. Serve para apresentar o problema de forma mais detalhada.

O autor deve expor suas metas para chegar ao objetivo geral da pesquisa, como identifica Cervo, Bervian e da Silva (2007), “definir os objetivos específicos significa aprofundar as intenções expressas nos objetivos gerais”. Portanto, nesta parte. As metas consistem em várias etapas que devem ser realizadas para que se consiga alcançar o resultado desejado.

Para o estudo do objetivo geral da Avante, foi identificado os seguintes objetivos específicos:

● Desenvolver estratégias para posicionamento de marca

● Desenvolver pesquisas de mercado e público-alvo

● Analisar as deficiências comunicacionais da empresa

● Fortalecer o engajamento dos públicos internos e externos

20

HISTÓRICO

Mentes Notáveis é uma empresa de tecnologia educacional, 100% brasileira, atuando na Educação Básica, desde 2012.

Tem como maior objetivo disponibilizar recursos tecnológicos interdisciplinares para o desenvolvimento de práticas pedagógicas inovadoras que articulam teoria e prática nos processos de ensino e aprendizagem, e, assim, contribuir para a construção das competências e habilidades exigidas pela Base Nacional Comum Curricular (BNCC) e o Sistema Nacional deAvaliação da Educação Básica (SAEB).

Com uma equipe apaixonada por educação e inovação (pais e mães também), acreditam que a educação seja a única maneira de garantir o futuro de nossos filhos.

Mentes Notáveis iniciou suas atividades no bairro do Tatuapé, em um pequeno escritório na Rua Coelho Lisboa. Nesse escritório foram desenvolvidos os primeiros personagens inspirados em familiares e amigos de quem idealizou a plataforma, Alexandre Felício. Sofia, Pedrinho, Filó, Senhor Lobão, Chico, Cadu, Belinha, Quito e os professores: Fronesis e Bia. A plataforma atendia alunos do ensino fundamental 1 e era formada apenas por animações e jogos educativos e fecharam o ano com três clientes.

Em 2013, a base de clientes aumentou e mudaram para um prédio na Rua Cantagalo, pois havia a necessidade de suprir o aumento das contratações. Apresentações em várias cidades e também nas escolas particulares no estado de SP, deram a oportunidade da empresa mudar a cara da plataforma: login e senha individuais para os alunos e professores, relatórios em tempo real, video aulas, jogos multiplayers e avatar, foram alguns dos pedidos atendidos de professores e alunos.

A empresa acredita que o maior termômetro para avaliação se está no caminho certo é quem usa diariamente a plataforma.

Em 2014, criaram o Jardim Notável para atender o público infantil (crianças a partir de 3 anos) e também iniciaram a implantação dos conteúdos do Fundamental 2. Personagens novos também vieram para complementar o ciclo: Vovó Nina, o robozinho MGU3 e Vitória.

21 3.

Entre os anos de 2015 e 2018, criaram a maioria dos conteúdos educacionais compostos na plataforma com foco nas matérias de Língua Portuguesa e Matemática.

Em 2019, a empresa fechou um de seus maiores contratos: a cidade de Barueri que conta com 50 mil alunos e 3 mil professores. Dividiram e renomearam os produtos: Jardim Notável para o público infantil e Jovens Notáveis para o fundamental 1 e 2. Com essa divisão o nome “Mentes Notáveis” que era usado também para as plataformas, passa a ser o nome da empresa, como razão social e nome fantasia.

2020 iniciaram um novo e arrojado projeto voltado para o Terceiro Setor: “Pequenas ações geram grandes mudanças”. A equipe notável acredita que é possível transformar realidades através de uma boa formação e de qualificação profissional. Iniciaram o projeto com o Centro Social Carisma na cidade de Osasco e depois incluíram o Projeto Jatobá em Interlagos e Projeto Jurubatuba na Zona Sul da Cidade de São Paulo.

Em 2012 mais uma personagem surgiu: Rafaela, nossa personagem apaixonada por Geometria e a implantação completa dos conteúdos de Ciências.

2022, após perceberam a defasagem nos anos iniciais devido a pandemia, desenvolveram um material com o foco na alfabetização. Além de toda a tecnologia que tem, agregaram também um e-book, ficando a critério do professor a impressão. Contam hoje com a plataforma do aluno, professor, coordenador pedagógico, diretor e secretário da educação. Cada plataforma atende a necessidade de seu público alvo.

Ao todo, a plataforma sofreu 4 mudanças significativas, levando sempre em consideração tudo o que o cliente final aponta.

Na plataforma do aluno, há como objeto pedagógico as animações, videoaulas, quizzes, desafios, jogos e os e-books, esses conteúdos são divididos por módulos, onde o aluno trilha uma jornada de aprendizado conforme sua vontade de aprender ou orientação do professor Essa jornada é como se fosse seu livro. O aluno também tem acesso a uma plataforma de Xadrez e lógica de programação. O

22

aluno consegue interagir com o Avatar, o Banco Notável e um carrossel com as atualizações e recomendações que a IA (Inteligência Artificial) do sistema indica para ele. Toda a plataforma é gamificada e como recompensa os alunos ganham Eurekas (moedas da plataforma).

A plataforma do professor conta com indicações de atividades conforme a necessidade dos alunos, simulados para diversos tipos de avaliações, relatórios de todo o histórico do que o aluno fez ou está fazendo na plataforma em tempo real. Nos relatórios os professores conseguem visualizar os acertos e erros de acordo com a Teoria de resposta aotem (Tri) e o banco de perguntas disponibilizadas são niveladas conformeTaxonomia de Bloom.

As plataformas do coordenador, diretor e secretário de educação, contam com recursos de acordo com sua necessidade, número total de acessos dos alunos individuais, por sala, por escola. Relatórios de atividades indicadas e simulados.

23

BRIEFING

4.1 DADOS GERAIS DAMENTES NOTÁVEIS

INSTITUCIONAL / ESTRUTURAL Dados cadastrais do cliente FICHA TÉCNICA

Razão Social:

MENTES NOTAVEIS SISTEMAS E CONSULTORIA DE INFORMATICA LTDA

Data da Constituição: 31/08/1994

Órgão de Registro: DREI

Tipo de Constituição: SOCIEDADE EMPRESÁRIA LIMITADA

Capital Social: 1440000 00

Ramo de Atividade: CONSULTORIA EM TECNOLOGIA DA INFORMAÇÃO

Endereço: RUA DOUTOR PRUDENTE DE MORAIS, 660 Sala 03

Bairro: CENTRO

Cidade: Taquaritinga

CEP: 15900 053

CNPJ: 32.131.669/0001 09

Telefone (11) 3253 4041

E mail: atendimento@mentesnotaveis com br

Site: www mentesnotaveis com br Instagram notaveismentes

Facebook https://www facebook com/notaveismentes

Linkedin https://br.linkedin.com/company/mentes-not%C3%A1 veis

Data da fundação e alterações da Razão Social

Fundação em 01/02/2012 e última alteração Razão Social: 28/11/2018

Número de funcionários 48

Possui filias? Extensão do escritório: Alameda Jaú, 48 11º andar

HORÁRIO DE FUNCIONAMENTO

Horário de funcionamento administrativo 8:00 às 19h

Horário de funcionamento operacional 7:00 às 22h

24 4.

4.2 LOGOMARCA

4.3 ESTRUTURAORGANIZACIONAL

A estrutura organizacional é como a empresa se organiza nas divisões de atividades para cumprir os objetivos da instituição, De acordo com Stoner (1992), a estrutura organizacional é a forma pela qual as atividades são divididas, organizadas e coordenadas. Na estrutura organizacional existem dois tipos de divisão, a formal e a informal.

Formal: A estrutura organizacional formal segue a linha hierárquica, e é representada por organograma, onde mostra as autoridades e departamentos. Esse tipo de estrutura organizacional precisa passar pelo processo judicialmente para ser validado.

Informal: A estrutura informal já é mais flexível e não precisa passar por processo burocrático como a formal e não segue a linha hierárquica, o que faz o relacionamento interpessoal da organização ser mais colaborativo.

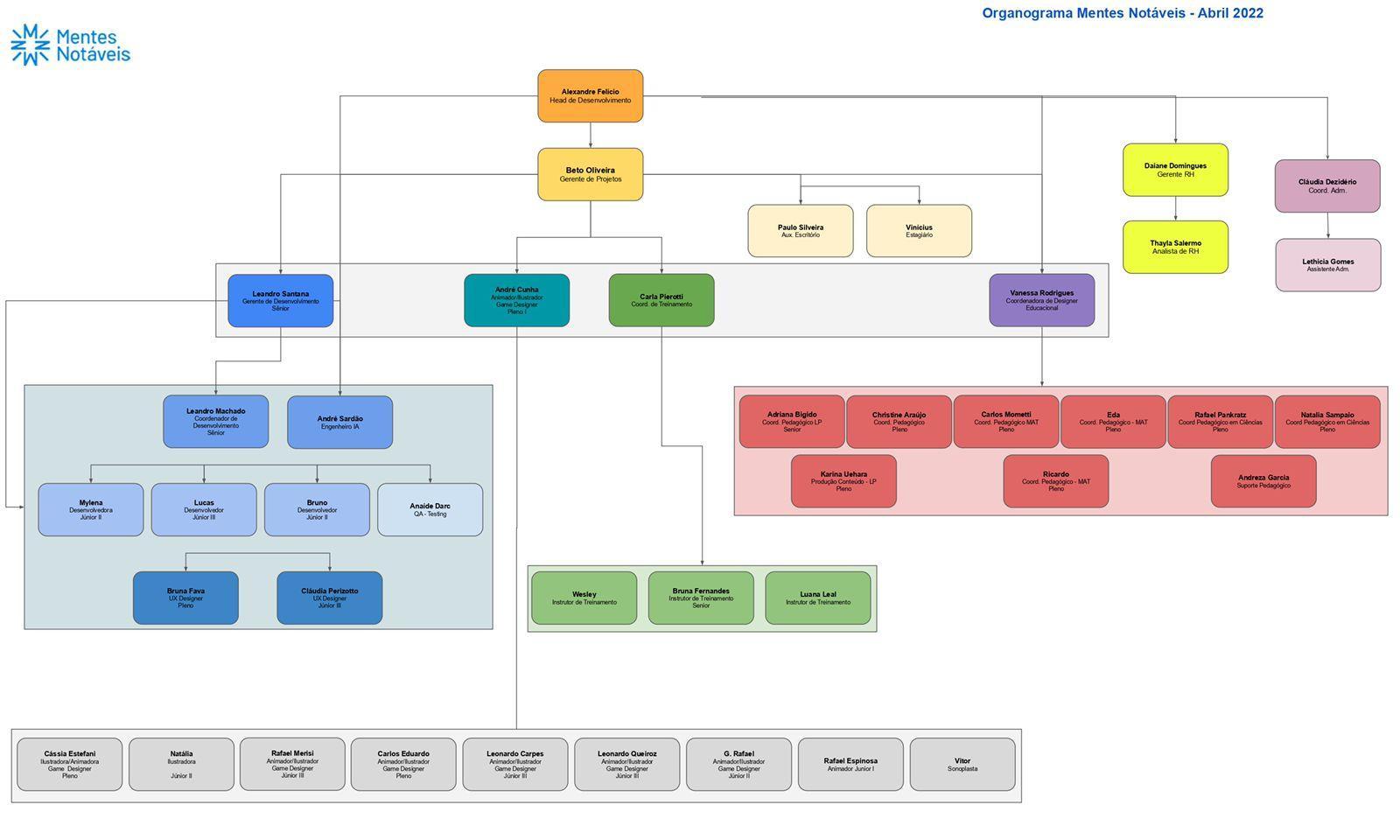
A empresa-cliente Mentes Notáveis segue a estrutura organizacional formal, mesmo conversando entre si, eles tem um organograma e seguem a hierarquia organizacional.

Nome da pessoa responsável pelos atendimentos so grupo Alexandre Felício
25

ORGANOGRAMA

DESCRIÇÃO DAS TAREFAS

Pedagógico Composto por coordenadores pedagógicos, suporte pedagógico e produção de conteúdo. Responsáveis por produzir os conteúdos educacionais que serão inseridos na plataforma, elaboração de questões segundo BNCC, roteiros de vídeo aulas e animações, além de realizar curadoria dos conteúdos.

26 4.4
4.5
Desenvolvimento

Composto por desenvolvedores de sistemas, como o nome já diz, responsáveis por desenvolver sistemas, como softwares e hardwares. Eles desenvolvem todo o sistema pensando na usabilidade dos programas que serão inseridos no portal.

UX Designers, design da experiência do usuário, é responsável pelo processo de criação de designs de interação entre usuários e seus produtos e sites. Criar desenho e projeção da interface, elaboração de mapas de navegação do usuário, testes de usabilidade, criação, prototipação, fluxo do usuário e de processos. Manutenção e criação para a plataforma Web e apps da empresa.

Engenheiro de IA, fica à frente de pesquisa para o desenvolvimento de projetos de inteligência artificial. Responsável por projetar e desenvolver sistemas de aprendizado de máquina e de aprendizagem profunda.

QA Testing, o teste do software, que investiga o software com o objetivo de fornecer informações sobre a qualidade e execução do mesmo.

Administração e Recursos Humanos

Administrativo/ Financeiro coordena as contas a pagar e receber, crédito e cobrança, tesouraria e faturamento. Acompanha fluxo de caixa e notas fiscais eletrônicas.

Gerente de RH e Analista de RH, o recursos humanos da Mentes Notáveis, a frente de contratações, folhas de pagamentos, clima organizacional, cargos e salários. Muitas vezes junto com o assistente administrativo, em elaboração de comunicação interna e ações de endomarketing.

Vendas

A área comercial fica responsável por criar e manter relacionamentos com as escolas e cidades. Bem como, da captação de novos clientes.

27

Treinamento eAtendimento

Além do comercial, essa é uma das áreas fundamentais da Mentes Notáveis. Esse departamento fica responsável por treinar os professores que são um dos principais usuários da plataforma, e dar todo o suporte necessário, desse modo ela passa a ser usada da maneira mais adequada e funcional

28

PRINCÍPIOS ORGANIZACIONAIS

MISSÃO:

Somos uma empresa nacional brasileira do setor de educação digital. Nossa missão é oferecer aos nossos alunos as soluções mais inovadoras, funcionais e tecnológicas para o ensino infantil e fundamental.

BENEFÍCIOS

Os benefícios que são oferecidos pela Mente Notáveis aos seus colaboradores são:

● ValeAlimentação

● Vale Refeição

● ValeTransporte

● Auxílio Educação

● Plano Odontológico

● Plano de Saúde

PRODUTOS E SERVIÇOS

Jovens Notáveis

Jovens Notáveis é uma plataforma educacional digital complementar, projetada para crianças de 6 a 14 anos. O cargo chefe da Mentes Notáveis, o produto mais acessado. Através de diversas ferramentas de aprendizagem, que reforçam o conhecimento trabalhado em sala de aula pelo professor. A plataforma conta com uma trilha de aprendizagem chamada de “jornada” onde os alunos

29 4.6

encontram "módulos" que contém conteúdos de suas disciplinas. Dentro dos módulos, o aluno pode encontrar: uma vídeo-aula, uma animação, um quiz, um desafio, e até um jogo sobre determinado tema.

Existem dois painéis na plataforma, o painel do aluno em que ele interage e aprende se divertindo com os recursos, e o painel administrativo do professor, que além dele configurar os conteúdos dos alunos, ele também consegue visualizar todo progresso, comparar dados e análises por meio dos “relatórios”. A partir disso, o professor possui visão ampla de como seus alunos estão se desempenhando para poder customizar suas trilhas de aprendizagem.

Jardim Notável

Jardim Notável é uma plataforma de ensino digital, desenvolvido especialmente para alunos da Educação Infantil, crianças de 4 a 5 anos e 11 meses.

Nesta plataforma destinada aos pequenos, existem cinco recursos de aprendizagem: “jogos”, “animações”, “cantigas”, “livros” e “pet”.

E na área do professor, ele configura quais são os recursos que estarão disponíveis para seus alunos.

Easy Chess

A prática do xadrez melhora, nos estudantes de 6 a 16 anos, a capacidade de captação e abstração verbal, atenção e concentração, resistência à distração, organização perceptiva, análise, síntese, coordenação visual-motora, rapidez, planejamento, previsão e criatividade. O aluno adquire maior desenvoltura e maturidade intelectual.

30

O Easy Chess é uma ferramenta de aprendizagem super divertida para seus usuários, eles aprendem o nome de cada peça, para que serve e seu movimento. Os fundamentos do xadrez e seus benefícios, e também, tutoriais.

Ucode

O projeto de Lógica de Programação, que visa introduzir os alunos à tecnologia como ferramenta de criação. Os alunos aprendem por meio de desafios lúdicos que os auxiliam na construção da capacidade lógica e de abstração, base para o pensamento computacional.

31

5. MERCADO DEATUAÇÃO

Analisar o mercado de atuação é totalmente importante para os negócios de uma empresa. Essa análise trata-se de uma pesquisa profunda e bem analisada sobre o mercado de atuação que a empresa se encontra, e como ela está impactando os públicos. É com essa análise que a empresa qual contexto se encontra dentro do mercado.

A seguir, apresentamos o levantamento de dados dos fornecedores, clientes, concorrentes e a análise de ambientes da Mentes Notáveis.

5.1

CLIENTES

A Mentes Notáveis possui clientes em São Paulo, mas o forte da empresa é em Barueri, são 50 mil alunos atendidos nas escolas do município, ensino infantil, ensino fundamental I e II, e EJA. Os clientes utilizam todos os produtos, mas os principais são os Jovens Notáveis e o Jardim Notável.

Ademais, tem como clientes escolas particulares, como o Colégio Norte Pionneiro, que fica situado na zona norte de São Paulo, com 80 alunos do fundamental I utilizando o Jovens Notáveis, e o Colégio Sagrada Família na cidade de Jandira em São Paulo, com 173 alunos do fundamental I e II também utilizando o Jovens Notáveis.

5.2

CONCORRÊNCIA

A necessidade de suprir as necessidades e os desejos do público alvo é de suma importância para os negócios. De acordo com Zajac e Bazerman ‘’A análise de concorrentes, como parte fundamental da tomada de decisão, deve ser feita de forma mais realista possível, gerando informações úteis para a tomada de decisão (ZAJAC; BAZERMAN, 1991)’’. E é por isso que a organização precisa conhecer os seus concorrentes para trazer algo inovador e que atenda o público alvo e também saia na frente dos concorrentes.

32

Existem dois tipos de concorrência, concorrentes diretos e indiretos. Os concorrentes diretos são empresas que têm produtos, público alvo e faixa de preço semelhantes, já o público indireto, são empresas que têm produtos diferentes mas com o mesmo público alvo.

Nas duas situações é importante sempre identificar se os concorrentes são diretos ou indireto, para assim fazer planejamentos e estratégias de marketing corretamente para cada situação.

Perfis dos Concorrentes

A Mente Notáveis considera como concorrentes diretos as seguintes empresas: Cloe, Geekie One, Somos Educação eArco Educação

CLOE: A Cloe é uma empresa que oferece uma plataforma de aprendizagem digital com apostilas em português e inglês para as escolas. Os materiais de aprendizagem de ambos idiomas são feitos pelos especialistas da Columbia University

Geekie One: Geekie One é uma empresa com uma plataforma com material didático completo e material oficial para o enem com certificação do MEC, e a empresa também trabalha com consultoria pedagógica e inteligência de dados.A plataforma trabalha com o ensino infantil, ensino fundamental I e II e o novo ensino médio.

Somos Educação: A Somos Educação é uma empresa que oferece soluções educacionais como sistema de ensino, editoras e ensino complementar e que conta com uma plataforma de aprendizagem digital.

Arco Educação: A empresa Arco Educação oferece soluções educacionais com metodologia própria para escolas privadas de todo o Brasil. A empresa tem o foco na educação infantil ao ensino médio. Perfis dos Concorrentes

33

5.3AMBIENTES

Ambiente Sociocultural

A variável sociocultural refere-se à situação socio-econômica de uma população e está relacionada também à importância que as empresas necessitam ter principalmente no “mundo de hoje, quando as organizações para bem se relacionar devem entender e falar a linguagem do universo”. Kunsch (2003). Precisam atender e se adaptar às expectativas das comunidades locais e/ou regionais que possuem cultura própria. Indicadores são desigualdade social, emprego, rendimento, relações de trabalho, nível de alfabetização, indústria do entretenimento e comunicações, estrutura educacional entre outros.

De acordo com o IBGE o desemprego se refere às pessoas com idade para trabalhar com mais de 14 anos, não estão trabalhando, mas estão disponíveis e tentam encontrar um trabalho. No Brasil houve estabilidade no número de desempregados em 11,9 milhões de pessoas. Já a população ocupada, estimada em 95,3 milhões, diminuiu 0,5%, ficando 472 mil pessoas a menos no mercado de trabalho no primeiro trimestre de 2022.

O salário médio mensal em 2019 era de 4.1 salários mínimos. A proporção de pessoas empregadas em relação à população total ficou de 47.1. Com base nos dados do IBGE - Instituto Brasileiro de Geografia e Estatística, em domicílios com rendimentos mensais de até meio salário mínimo por pessoa, tinha 31.6% da população na cidade de São Paulo.

Em 2020, a economia brasileira e o mercado de trabalho já estavam com resultados insatisfatórios para melhorar as condições de vida da população que sofreram outro impacto devido à pandemia, o que piorou de seus resultados. As remunerações relacionadas aos Serviços foram mais prejudicadas em 2020. A estimativa do rendimento mensal do trabalho foi reduzida de R$ 218 bilhões para R$ 206 bilhões, entre 2019 e 2020, queda de 5,2%.

34

Os segmentos de educação, administração pública, saúde e serviços sociais tiveram rendimento de R$ 3 528 e Informação financeira R$ 3 322, registraram os valores mais elevados e ficaram acima da média de 2020. Os maiores percentuais de empregos com carteira assinada foram em Santa Catarina (88,2%) e em São Paulo (82,4%) de acordo com o documento Síntese de Indicadores Sociais do IBGE.

O valor dos rendimentos do trabalho é consequência da inserção do trabalhador no mercado de trabalho e um dos principais indicadores de qualidade dos empregos.

Os maiores rendimentos foram no Distrito Federal de R$ 4.144 e em São Paulo, R$ 3.013. O rendimento mensal da população empregada aumentou 3,8% em passando de R$ 2. 285 para R$ 2.372 entre 2019 e 2020.

As estimativas baseadas nos dados trimestrais da PNAD demonstram um processo de recuperação do mercado de trabalho no país, em março de 2022, a população ocupada no país era 96,5 milhões de pessoas, aumentando 11,6% na comparação com o mesmo período do ano passado.

A quinta edição do Sistema de Informações e Indicadores Culturais SIIC1 (2009-2020) apresenta as estatísticas de cultura referentes ao entretenimento, à socialização, ao lazer e à economia. No tocante a este último setor, compreende-se que a cultura é um importante segmento gerador de renda e emprego.

Cerca de 338,7 mil organizações atuaram nos ramos do setor cultural, correspondendo a 6,5% do total das organizações formais no ano de 2019 e foram responsáveis pela ocupação de 2,0 milhões de pessoas em 31 de dezembro, representando cerca de 1,6 milhão de assalariados (3,4%) no País. Neste setor cultural, os trabalhadores por conta própria representaram 41,6% das pessoas ocupadas com 14 anos ou mais de idade.

35

As atividades formais são divididas por atividades culturais centrais, cujo foco possui relação mais próxima com o âmbito cultural (apresentações artísticas e celebrações, patrimônio natural e cultural, artesanato, imprensa e livro, mídias audiovisuais e interativas, serviços criativos e design, educação e capacitação e esportes e recreação) e atividades culturais periféricas relativas aos materiais de apoio e equipamentos (reúnem as atividades propriamente culturais e aquelas exclusivamente ou não associadas à cultura)

Destaque para as atividades culturais periféricas que evidenciam sua relevância para o desenvolvimento da Educação Digital, por exemplo, telecomunicações sem fio e via satélite (criação e licenciamento de softwares), aplicativos para celulares, interfaces e web design, tratamento de dados, Internet e serviços afins.

Já sobre as atividades culturais centrais, ressaltamos os segmentos de mídias audiovisuais e interativas; de livro e imprensa; design e serviços criativos. Estes trazem alguns dados pelo qual se permite levantar com mais proximidade possibilidades de atuação e surgimento de novas oportunidades.

Quando observamos certos indicadores, tais como os custos dos produtos predominantemente utilizados para fins culturais, bem como a despesa média mensal das famílias com cultura e a finalidade do acesso a estes bens culturais é possível traçar, ainda que não seja um perfil rígido de consumidores, mais roteiros que aprimorem serviços, produtos e estratégias que atendam as demandas e interesses que forem identificadas.

Ressaltamos os dados do Índice de Preços da Cultura IPCult que revela o comportamento, no decorrer do tempo, os preços de determinada cesta fixa de majoritariamente utilizados com finalidade cultural.

36

Entre os anos de 2012 a 2019, com base nas duas últimas Pesquisas de Orçamentos Familiares POFs que tem por objetivo mensurar consumo, rendimentos e gastos das famílias, possibilita refletir um perfil das condições de vida da população, foram identificadas novas tendências de consumo com especial distinção ao surgimento e aumento da relevância de produtos e serviços tecnológicos, tais como serviços de streaming e de combos de telefonia, Internet e TV por assinatura. Observou-se, ainda, o decréscimo na utilização de outros produtos e serviços, tais como CDs e DVDs suas locações.

Com base nesta pesquisa, foi constatado que existe o acesso/consumo de produtos e serviços culturais estreitamente ligados à posse e ao uso dos aparelhos celulares, sobretudo smartphones. A PNAD utiliza, desde 2016, um módulo de Tecnologia da Comunicação e da Informação TIC para análise do potencial de acesso à cultura, investigando aspectos significativos sobre o acesso à tecnologia por domicílios e pela população acima de 10 anos.

No âmbito de acesso à Internet, em 2019, considerando esta população de 10 anos ou mais de idade, atingiu o número de 180,8 milhões de pessoas. O celular foi o responsável pela maior utilização, com uso por 141,7 milhões de pessoas (98,6%), ficando à frente do microcomputador, usado por 66,4 milhões (46,2%) das pessoas com 10 anos ou mais. Em seguida consta o subgrupo TV/Outro equipamento, usado por 46,7 milhões (32,5%) e por último, o acesso por Tablet, utilizado 15,7 milhões (10,9%) de pessoas desta mesma faixa de idade (acima dos 10 anos).

No que se refere à finalidade de acesso, foi constatado que entre as mais citadas foram o envio e recebimento de e-mail, o envio e recebimento de mensagens de texto/voz/imagens por aplicativos diversos ao e-mail, também para assistir a vídeos, séries, filmes demais e programas e para conversas via chamadas de voz ou vídeo.

Ambiente Político-legal

37

As variáveis político-legais estão relacionadas às políticas estabelecidas por um país no governo federal, estadual e municipal. Referem-se também às leis que regulamentam as áreas trabalhista, comercial, criminalista e tributária de um país. São indicadores desta variável as estruturas de poder, políticas e ideológicas, administradas pelos poderes públicos e pelos partidos, a política internacional, o lobby, decretos, normas e portarias.

O planejamento governamental é um sistema de orientação para escolha de políticas públicas e estabelecimento de prioridades com o objetivo de reduzir as desigualdades, aperfeiçoar a destinação de recursos, melhorar o ambiente social e econômico.

O Plano Plurianual da União (PPA) é um instrumento de planejamento do governo com o propósito de viabilizar a implementação de seus Programas, de acordo com o artigo 165 da Constituição Federal.

A elaboração do PPA 2020-2023 teve com contribuições das Secretarias do MCTI e de outros ministérios como o Ministério da Educação. Esses programas consideram um conjunto de políticas públicas financiadas pelo orçamento público e por investimentos.

Esses são alguns dos programas e ações, realizados pela Secretaria de Educação Básica (SEB);

O Programa Institucional de Fomento e Indução da Inovação da Formação Inicial Continuada de Professores e Diretores Escolares PRIL tem como objetivo, aumentar a oferta de cursos de licenciaturas e de formação continuada inovadoras, para atender à política curricular do BNCC da educação básica e da formação de professores e diretores de escolas para atuarem na Educação Básica através de metodologias ativas, uso pedagógico das tecnologias, ensinos híbridos e empreendedorismo.

38

O Programa de Inovação Educação Conectada (PIEC) que tem como objetivo universalizar o acesso à internet em alta velocidade e promover o uso pedagógico de tecnologias digitais no ensino básico.

O Laboratório de Inovação à Educação Básica do Brasil possui o objetivo de fortalecer a Política de Inovação Educação Conectada, foi criada a parceria estabelecida entre o Ministério da Educação (MEC), da Universidade Federal do Mato Grosso (UFMT), e da Rede Brasileira de Certificação, Pesquisa e Inovação (RBCIP), para capacitar estudantes de universidades federais, gestores das secretarias municipais de educação e professores locais das escolas que participam do projeto, para promover a inovação e uso de novas tecnologias no Ensino Básico do país.

O Programa Laboratórios de Criatividade e Inovação para a Educação Básica (LABCRIE) a iniciativa infraestrutura para a formação continuada de professores da rede pública de ensino para inovação pedagógica e para utilização educacional das tecnologias além de formação em cultura digital, aprendizagem baseada em projetos/problemas, gamificação, metodologias ativas, pensamento computacional, cultura maker e robótica.

A Secretaria de Alfabetização (Sealf) implementou a Política Nacional de Alfabetização (PNA) tem por objetivo elevar a qualidade da alfabetização em todo o país, combater o analfabetismo e para melhorar os processos e resultados de alfabetização no Brasil .

O programa Tempo de Aprender utiliza sistemas on-line, softwares de apoio à alfabetização e recursos digitais como o GraphoGame é um jogo que auxilia os alunos da pré-escola e anos iniciais do ensino fundamental a aprender a ler principalmente para crianças que estão aprendendo as relações entre sons e letras.

É um aplicativo educativo com sons e instruções em português.

39

Como parte das políticas públicas para o setor de telecomunicações no Brasil foi realizado pelo Ministério da Ciência, Tecnologia, Inovações e Comunicações e a Secretaria de Telecomunicações Departamento de Serviços de Telecomunicações o lançamento das diretrizes para a implantação da tecnologia 5G no país com a elaboração da Estratégia Brasileira para Redes de Quinta Geração (5G)

A tecnologia das redes móveis de quinta geração (redes 5G) possui papel importante no processo de transformação digital da sociedade. Em todo o mundo é esperado um aumento no número de dispositivos móveis conectados à internet e conexão máquina a máquina baseada em Internet das Coisas (IoT).

A Tecnologia 5G permite que mais dispositivos acessem a internet móvel ao mesmo tempo, maior velocidade, conectividade e maior capacidade de banda o que possibilitará realizar serviços críticos que necessitam alta confiabilidade das comunicações, por exemplo, em aplicações utilizadas procedimentos de saúde à distância, em cidades inteligentes, veículos autônomos, uso de robótica na produção e serviços que se tornarão parte do nosso cotidiano.

Referente ao Lobby no Brasil o Projeto de Lei 4391/21, do Poder Executivo, que tramita na Câmara dos Deputados estabelece normas para atividade conhecida como lobby que é a “representação privada de interesses junto a agentes públicos” tem como objetivo de torná-la mais clara e dar maior efetividade na repressão de condutas inapropriadas.

A definição de representação privada de interesses é a interação entre um agente privado e um agente público com o objetivo de influenciar as decisões da administração pública, como por exemplo, na formulação de políticas públicas ou na criação de um decreto.

40

De acordo com estudo realizado por institutos de transparência e relações com o governo o lobby das Big Tech é o mais poderoso da Europa e sendo que Facebook, Google e Microsoft são as empresas que lideram com 97 milhões de euros (R$ 600 milhões) os investimentos no setor para influenciar novas políticas e decisões sobre economia digital da União Europeia.

Por meio do Decreto nº 9.765, de 11 de abril de 2019 ficou instituída a Política Nacional de Alfabetização que implementou programas e ações voltados à promoção da alfabetização com base em evidências científicas, com o objetivo de melhorar a qualidade da alfabetização no país e combater o analfabetismo educação básica.

A Lei nº 14.180, de 1º de julho de 2021, institui a Política de Inovação Educação Conectada para apoiar a universalizar do acesso à internet e promover a utilização de forma pedagógica tecnologias digitais no ensino básico.

A Lei de Diretrizes e Bases da Educação Nacional (LDB) nº 9.394, de 20 de Dezembro de 1996 disciplina a educação escolar, que se desenvolve através do ensino em instituições próprias. O Plano Nacional da Educação PNE, tem como objetivo a erradicação do analfabetismo e universalizar o atendimento escolar foi instituída pela Lei n 13.005 de 25 de Junho de 2014.

A Lei Complementar nº 177, de 12 de janeiro de 2021 foi instituída para vetar a limitação financeira das despesas relacionadas à inovação e desenvolvimento científico e tecnológico. A Lei nº 13.971, de 27 de dezembro de 2019 institui o Plano Plurianual da União para o período de 2020 a 2023 (PPA 2020-2023) é instrumento de planejamento do governo de médio prazo que determina objetivos e metas com finalidade de implementar os programas.

41

Essa lei possui alguns Programas sob a responsabilidade do Ministério da Ciência, Tecnologia e Inovações que refletem as políticas públicas da União definidas como áreas de competência do MCTI, entre eles a Tecnologias Aplicadas, Inovação e Desenvolvimento Sustentável.

O Decreto nº 9.612 de 17 de Dezembro de 2018 dispõe sobre as políticas públicas de telecomunicação e tem como objetivo as políticas públicas de telecomunicações promover o acesso às telecomunicações, a expansão do acesso à internet banda larga móvel e fixa com alta qualidade e velocidade.

Realização pela Agência Nacional de Telecomunicações Anatel, agência reguladora para o desenvolvimento das telecomunicações no Brasil criada através da Lei Geral de Telecomunicações (Lei 9.472, de 16 de julho de 1997), em 5 de novembro de 1997 sobre leilão de faixas de radiofrequências para a tecnologia 5G; estabelecer diretrizes para licitação das faixas de radiofrequências de 700 MHz, 2,3 GHz, 3,5 GHz e 26 GHz e os critérios para a proteger dos usuários que recebem sinais de TV aberta e gratuita através de antenas parabólicas na Banda C via satélite, próxima à faixa de 3,5 GHz pela Publicação da Portaria nº 1.924, de 29 de janeiro de 2021.

Ambiente Econômico

Relacionada à análise de todo o sistema econômico no qual a organização está inserida, tal como localidade, cidade, estado, região, país e continente, observando, ainda, as tendências de mercado internacionais. Dentre seus principais indicadores podemos citar o PIB, distribuição de renda, níveis de emprego, políticas tributárias e fiscais e competitividade.

Os indicadores de atividade econômica foram negativos devido à pandemia da Covid-19, mas a melhora desse quadro irá contribuir para a recuperação econômica. A guerra na Ucrânia piorou as previsões dos níveis de inflação do Brasil e do exterior, mesmo assim a previsão de crescimento do PIB em 2022 em 1,1% em 2022 foi mantida de acordo com Instituto de Pesquisa EconômicaAplicada – IPEA.

42

A taxa de juros nominal ficará em 12,75% até o fim deste ano. A partir de 2023, a expectativa é que a taxa de juros seja reduzida e encerre o ano em 9%, seguindo a queda nas taxas de inflação, e da taxa Selic em 8,9% no fim de 2023.

As contas públicas apresentaram melhora em vários indicadores em 2022, comparado ao ano passado. No acumulado deste ano, até março, o superávit primário do Tesouro Nacional foi de R$ 51,3 bilhões e em 2021 foi R$ 27,6 bilhões. O aumento do superávit é devido, principalmente, ao crescimento da receita líquida em 12,7%, enquanto a despesa cresceu apenas 7,4%.

O setor externo apresenta um cenário sólido. O saldo comercial em fevereiro de 2022 foi de US $4,05 bilhões, aumento de 109% em relação ao mesmo período do ano passado, de acordo com a Secretaria de Comércio Exterior (Secex). O valor das exportações alcançou recorde histórico para o mês de fevereiro (US$ 22,9 bilhões), favorecido pela alta do preço das commodities.

Referente à política fiscal, este cenário pressupõe a manutenção de regras fiscais compatíveis com a disciplina fiscal e manter sob controle as contas públicas. Diante deste cenário a previsão para o crescimento do PIB em 2023 é de 1,7%.

No que se refere à inflação, as previsões pioraram no mundo todo devido aos impactos econômicos causados pela guerra na Ucrânia. A alta dos preços das commodities no mercado internacional e do petróleo elevou as estimativas de inflação do IPCA Índice Nacional de Preços ao Consumidor Amplo – IPCA que mede a inflação de um conjunto de produtos e serviços comercializados no varejo, referentes ao consumo das famílias de 5,6% para 6,5% em 2022,

Ambiente Natural

Ligadas à sustentabilidade e à preservação de recursos naturais, seus indicadores são, entre outros, as condições ambientais e índices de poluição visual, atmosférica, hidrográfica e sonora.

A Política Nacional do Meio Ambiente, instituída pela Lei n. 6.938, de 31.08.1981, tem o objetivo de promover a gestão compartilhada da política ambiental para preservação e conservação do meio ambiente, fundamentais para a qualidade de vida dessas gerações atuais e em benefício das próximas gerações.

43

Com base na publicação da Pesquisa de Informações Básicas Municipais - Munic 2020, que traça um perfil sobre as condições dos municípios brasileiros, verificou que 66,2 % dos municípios registraram presença de impacto ambiental. Queimadas, condições climáticas extremas (enxurradas, secas) e falta de saneamento foram as ações que mais causaram esses tipos de impacto.

Na edição de 2020 a Pesquisa de Informações Básicas Estaduais – Estadic, a gestão de recursos hídricos foi o tema prioritário escolhido por 15 municípios para a gestão do meio ambiente, incluindo São Paulo.

Na Região Norte, onde está localizado o Bioma Amazônia, a questão ambiental é muito debatida nacionalmente e internacionalmente, mas o repasse de recursos financeiros ainda é bastante reduzido, alcançando apenas 1% do total do orçamento no país.

Ambiente Demográfico

Considera os fatores relacionados à densidade demográfica, pelos quais são analisadas informações como crescimento e envelhecimento populacional, tamanho, distribuição e densidade da população, etnia, religião, estrutura familiar, entre outros. A População no Brasil está em mais de 215 milhões de habitantes. A densidade demográfica no Brasil é de 8.510.345, 540 hab/km2 e a estimativa da população brasileira é 214.613.250 em 2021. O índice de natalidade foi 1,76 milhões no ano passado, de acordo com IBGE Instituto Brasileiro de Geografia e Estatística.

Houve queda na distribuição da população que mora no País por grupos etários de pessoas com menos de 30 anos de idade: em 2012 a estimativa era de 47,7%, e foi para 42,3% em 2019 - destaca-se a queda entre pessoas de 10 a 13 anos de idade (de 6,8% para 5,5%) e de 14 a 17 anos (de 7,2% para 5,9%) de acordo com a Pesquisa Nacional por Amostra de Domicílios Contínua (PNAD Contínua) 2019.

44

Os grupos que incluíam pessoas de 18 a 19, de 20 a 24 e 25 a 29 anos de idade correspondiam, respectivamente, a 3,2%, 7,6% e 7,3% da população residente no Brasil.

A população com mais de 30 anos de idade registrou crescimento em 2019 com 57,7% maior que a estimativa de 2012 em 52,4%. Os grupos etários de 30 a 39 anos, 40 a 49 anos, 50 a 59 anos e de 60 a 64 anos correspondiam a 15,8%, 13,8%, 12,4% e 4,9% da população, respectivamente. A parcela de pessoas com 65 anos de idade ou mais representava 10,8% da população para 8,8% em 2012.

Da população de 209,5 milhões de pessoas residentes no Brasil, as mulheres totalizam 108,4 milhões, um percentual de 51,8%, e os homens, 101,1 milhões de pessoas, 48,2%. O alargamento do topo da pirâmide etária e o estreitamento da base desta estrutura demonstra a tendência de envelhecimento da população.

O desemprego se refere às pessoas com idade para trabalhar, mas não estão trabalhando, no entanto estão disponíveis e tentam encontrar um trabalho, foi de 11,1% no primeiro trimestre de 2022.

No Brasil, de acordo com a Pesquisa Nacional por Amostra de Domicílios Contínua (PNAD Contínua) realizada em 2019 a taxa de escolarização foi 9,7% em 2019. Essa taxa se refere ao percentual de pessoas entre 6 a 14 anos que frequenta escola em relação ao total de pessoas no Brasil do mesmo grupo etário. A taxa de analfabetismo é o percentual de pessoas analfabetas com 15 anos ou mais relacionadas ao total de pessoas do mesmo grupo etário foi de 6,6 % no mesmo ano (11 milhões de analfabetos).

Na Região Sudeste a taxa de escolarização de 6 a 14 anos em 2019 foi de 99,7%. A taxa de analfabetismo estimada foi 3,3%. A população estimada na cidade de São Paulo em 2021 foi de 12.396.372 pessoas. No último censo em 2010 foi de 11.253.503 pessoas. A taxa de natalidade foi de 1,76 filhos por mulher em 2012. A densidade demográfica foi 7.389,26 hab/km2.

1.19.6

Ambiente Tecnológico

Relacionadas à capacidade do aprimoramento dos processos da organização com base na adaptação e inovação dos recursos tecnológicos. Alguns de seus

45

indicadores são os níveis de pesquisa e desenvolvimento do país, bem como os incentivos governamentais nesta área, marcas e patentes, velocidade de respostas quanto às constantes mudanças e avanços tecnológicos.

O Instituto Brasileiro de Geografia e Estatística IBGE realiza desde 2000 a Pesquisa de Inovação - Pintec 1 que tem como objetivo a construção de indicadores das atividades de inovação no país e nas empresas dos setores da indústria de eletricidade e gás, serviços selecionados como telecomunicações, serviços de tecnologia da informação, hospedagem na Internet e tratamento de dados.

A pesquisa estimou em um universo de 116 962 empresas com 10 ou mais pessoas ocupadas, aproximadamente 1/3 foram inovadoras em processo ou produto, taxa geral de inovação de 33,6% entre 2015 e 2017.

Os gastos em atividades inovativas das empresas inovadoras foram de R$ 67,3 bilhões em 2017, 1,95% da receita líquida de vendas nas empresas. Em atividades internas de P&D foram gastos R$ 25,6 bilhões, R$ 21,2 bilhões na aquisição de máquinas e equipamentos, e R$ 7,0 bilhões na aquisição externa de P&D.

No Brasil, a inovação de processo molda o comportamento da taxa de inovação. As empresas que inovaram apenas em processo (14,8%) diminuíram em relação aos períodos anteriores, o percentual de empresas que inovaram em produto e processo (13,7%) também, mas cresceu a proporção de empresas que inovaram somente em produto (5,1%).

No geral foi registrado taxa de 33,6%, 2,4 % menor que nos anos anteriores entre 2009-2011 (35,7%) e 2012- 2014 (36,0%). Os dispêndios realizados em atividades internas de P&D foram de R$ 25,6 bilhões, aquisição de máquinas e equipamentos R$ 21,2 bilhões, em atividades externas de P&D foi R$ 7,0 bilhões.

Na composição dos gastos pelas empresas para inovar, fazem parte P&D interno e externo, máquinas e equipamentos, introdução das inovações tecnológicas, projeto industrial e outras preparações técnicas, software, aquisição de

46

outros conhecimentos externos e treinamento, a liderança nos dispêndios em atividades inovativas em 2017 foi em P&D interno.

O triênio 2015-2017 registrou 26,2% na proporção de empresas inovadoras que foram beneficiadas com apoio à inovação, indicando queda em relação aos anos anteriores (2012-2014) 39,9%.

No Índice Global de Inovação (IGI) o Brasil está no 62ª colocação, entre 131 países no ano de 2020 de acordo com a classificação da Organização Mundial da Propriedade Intelectual (OMPI WIPO, na sigla em inglês), com a parceria com a Universidade de Cornell (https://www.cornell.edu/) e a Insead (https://www.insead.edu/). Entre os países mais bem colocados no ranking de inovação estão a Suíça, Suécia, Estados Unidos, Reino Unido entre outros.

47

6.ANÁLISE DO SISTEMADE COMUNICAÇÃO

Os meios de comunicação são essenciais para o marketing das empresas, sendo assim, precisa ser frequentemente atualizado e em sinergia entre cada um para gerar engajamento e resultados efetivos como menciona James R. Ogden (2002, p. XI) “as empresas e profissionais de marketing devem certificar-se que as mensagens que chegam aos consumidores sobre produtos e serviços sejam claras, concisas e integradas”

A Mentes Notáveis está presente nas mídias digitais, entretanto, não são atualizados com frequência, impactando diretamente no branding e consequentemente limita a possibilidade de futuros clientes e empresas parceiras.

O controle de toda parte comunicacional é realizado pelos responsáveis dentro da empresa, assim como todo o conteúdo proposto em todos os canais, onde é mostrado e colocado em vitrine os projetos, ações e eventos realizados.

INSTAGRAM

O instagram é uma rede social ativa e com uma identidade visual marcante e com cores padronizadas. A Mentes Notáveis abriga postagens relacionadas ao cotidiano.

A Assessoria Avante identificou a falta de um calendário editorial e um padrão nas postagens servindo como vitrine, porém não atualizada com frequência.

Atualmente, a página consiste com 569 seguidores e 110 publicações e uma média de 20 curtidas por publicação, eles são ativos com vídeos reels e vídeos, e não engajam nos stories com frequência.

48
FACEBOOK

O facebook da Mentes Notáveis com diversas informações e publicações e vídeos, na plataforma são mais ativos que as outras mídias sociais com posts mais recentes e atualizados.

A plataforma consiste em 5.776 seguidores, 5.835 curtidas e 35 pessoas fizeram check-in YOUTUBE

A página no youtube consiste atualmente em 82,1 mil inscritos e aproximadamente 100 a 300 mil visualizações e possui diversos vídeos educativos e é ideal para o público infantil.

Os vídeos são atrativos, porém não são atualizados com frequência, o último vídeo feito upload no canal foi há 8 meses e os anteriores há 3 anos.

SITE

O Site da Mentes Notáveis é um site institucional que consiste nas informações da empresa, além de acesso ao portal do aluno e do professor que estão disponíveis aos benefícios da plataforma.

Ele é dividido no menu por: sobre nós, produtos, social e acessar Apesar de ser um site curto é rico em diversas informações que centraliza, divulga as informações da empresa e explica os projetos.

LINKEDIN

O linkedin é usado para fins institucionais para compartilhar premiações, novidades, eventos e informações corporativas. No caso da Mentes Notáveis é percebido que é uma rede social criada recentemente, com poucas publicações e intervalo de posts a cada semana.

49

COMUNICAÇÃO INTERNA

A Mentes Notáveis usa como meio de comunicação interna ferramentas simples e objetivas, porém com eficiência para conversar entre as equipes. São eles:

E-mail:

A Mentes Notáveis, usa a Ferramenta para conversas internas formais e envio de documentos empresariais.

Whatsapp: Ferramenta para conversas informais entre equipe, informações rápidas e objetivas.

Google Hangout:

É uma multiplataforma para organização empresarial interna e comunicação instantânea, videoconferência, sms e outras utilidades.

Monday:

A Monday é utilizada para organização de tarefas, usado para centralizar trabalhos, processos, atividades, prazos em uma única ferramenta. A Mentes Notáveis, organiza as atividades cotidianas e projetos na ferramenta

Comunicação Interna/ Endormaketing:

50

A Mentes Notáveis também possui ações de endomarketing para motivar e engajar cada vez mais os colaboradores em eventos sazonais de dia das mães, dia dos pais, natal etc.

51

7.ANÁLISE SWOT

SWOT

Forças:

Equipe interna engajada com baixo turnover

Plataforma complementar interativa com diferencial no mercado

Toda a produção é feita dentro da Mentes Notáveis, os serviços não são terceirizados

Ações de endomarketing.

Oportunidades:

Avanço e inovação da tecnologia no ambiente educacional

Maior utilização do meio digital no segmento de educação

Defasagem da educação devido a pandemia Segmento inovador

Fraquezas:

Deficiência na promoção da marca Mentes Notáveis no mercado

Falta de organização dos conteúdos e cronograma nas postagens das redes sociais

Falta de uma equipe estruturada de vendas Não contempla todo o conteúdo da BNCC.

Ameaças:

Política, troca de prefeitos nas cidades

Instabilidade no mercado financeiro

Crise econômica

Crescimento de novas empresas no segmento

8. PÚBLICOS

É imprescindível conhecer quais são os públicos que estão inseridos na organização e sua classificação, para que assim, a comunicação seja eficaz e a organização obtenha sucesso nos seus objetivos.

Segundo FRANÇA (2004, p. 32) Os manuais são unânimes em afirmar que é fundamental identificar os públicos, conhecê-los e saber lidar com eles para que as organizações sejam bem sucedidas nesse relacionamento. A partir desse preceito, apresentam extenso rol de públicos, considerados principais e prioritários para a

52

empresa, enquanto necessita relacionar-se com eles por motivos institucionais, promocionais e de negócios.

Na Mentes Notáveis, os públicos são classificados da seguinte forma:

Referências: França, 2004. Grunig, Ferrari e França, 2009.

Contextualização

53
9. PESQUISA

O projeto de pesquisa em Relações Públicas é necessário para a análise e direcionamento de ações comunicacionais dentro da organização. Margarida Kunsch, especialista em comunicação e Relações Públicas, enumera como objetivos da pesquisa em: (..) conhecer a opinião dos públicos; construir diagnósticos da área ou setor de comunicação organizacional/institucional; conhecer em profundidade a organização, sua comunicação e seus públicos para elaboração de planos, projetos e programas especiais de comunicação; fazer análise ambiental interna e externa, verificando quais as implicações que possam afetar os relacionamentos. (2003, p. 278)

Para iniciar o projeto, foi realizada uma reunião para ouvir as dores da Mentes Notáveis e foi identificado a necessidade de entender a percepção dos pais dos alunos e também dos professores que utilizam a plataforma educacional e assim, identificar em qual ranking a marca se encontra no mercado.Após o alinhamento de ideias, foi identificado quem são os públicos da Mentes Notáveis e percebido que são as pessoas que a utilizam constantemente.

Por se tratar de uma plataforma infanto-juvenil, que trabalha com crianças a partir de 7 anos de idade, será realizado a pesquisa para os pais dos alunos, pois eles acompanham a evolução cognitiva e educacional dos filhos e também será aplicada uma pesquisa para os professores, pois eles utilizam a plataforma com frequência e trazem uma visão profissional e pedagógica da plataforma.

Ao entender a necessidade do cliente e quais os públicos-alvo, foi estruturada a pesquisa por meio de um Google Forms, acompanhado na Universidade Cruzeiro do Sul com auxílio da professora e pesquisas individuais.As pesquisas possuem o mesmo objetivo de entender qual a posição da marca no mercado e contam com perguntas de múltiplas escolhas para identificar qual o perfil dos públicos, acompanhamento nas redes sociais, benchmarking e etc.

54

Pesquisa

9.1 Tema: Qual a percepção dos pais dos alunos que consomem a marca Mentes Notáveis

9.1.1 Objetivo:

Os objetivos determinam qual o foco da pesquisa para Marconi & Lakatos (2002, p.24) “toda pesquisa deve ter um objetivo determinado para saber o que se vai procurar e o que se pretende alcançar.” É importante entender para onde a pesquisa vai direcionar, e eles são divididos em objetivo primário e secundário.

A. Primário: Identificar qual a percepção do público perante a marca no mercado para os pais dos utilizadores da plataforma

B. Secundário:

● Qual a posição da marca no mercado

● Como o público analisa as redes sociais da marca

● Quais as características dos consumidores

● Identificar quais outras plataformas os usuários conhecem

● Analisar a experiência do público com a marca

9.1.2 Pergunta problema:

Apergunta problema é o assunto e a problemática do tema para entender a pesquisa e justificá-la.Ao analisar o conceito de Lakatos e Marconi (2003, p. 159), “problema é uma dificuldade, teórica ou prática, no conhecimento de alguma coisa de real importância, para a qual se deve encontrar uma solução.” Como a marca Mente Notáveis é percebida no mercado para os utilizadores da plataforma?

9.1.3 Justificativa

Aprincipal motivação para realizar a pesquisa, consiste na importância de avaliar o posicionamento da marca atualmente.

55
1

Para identificar o cenário da educação digital, foi realizado uma pesquisa no Portal G1 e identificado que apenas 16% dos estudantes da rede pública e privada declararam ter participado de cursos online e somente 24% fizeram simulados e provas em tempos de pandemia como mostra o gráfico a seguir:

Fonte: G1 - Quase 40% dos alunos de escolas públicas não têm computador ou tablet em casa, aponta estudo 2020

Ou seja, o percentual que alunos que estudaram efetivamente caiu no período de aulas online por conta da pandemia, com a pesquisa para identificar o posicionamento esperamos compreender e analisar os dados presentes na pesquisa para a relevância da marca e futuros estudos, para assim, poder realizar ações comunicacionais de promoção de marca para mudar o cenário da tecnologia na educação.

56

9.1.4

Metodologia:

Ametodologia é o caminho que o processo irá percorrer para alcançar o resultado esperado, ou seja, a forma de conduzir a pesquisa, de acordo com Demo (1987), a metodologia é uma preocupação instrumental, que trata do caminho para a ciência tratar a realidade teórica e prática e centra-se, geralmente, no esforço de transmitir uma iniciação aos procedimentos lógicos voltados para questões da causalidade, dos princípios formais da identidade, da dedução e da indução, da objetividade, etc. Dessa forma, com natureza de objetivo de uma pesquisa aplicada, aAssessoria

Avante usará a forma de abordagem híbrida, pois conduz a pesquisa com abordagem quantitativa e qualitativa. Objetivo da pesquisa será exploratória e o delineamento de estudos Survey no local em campo

Ametodologia consiste em traçar a melhor estratégia para identificar a posição que a marca se encontra perante os professores que aplicam a plataforma e identificar como a marca é percebida no mercado perante os pais dos alunos e assim, obter dados estatísticos e a percepção dos consumidores da marca.

9.1.5 Hipóteses:

● AMentes Notáveis não tem uma forte presença de marca no mercado

● Aempresa possui baixa visibilidade no mercado comparação aos concorrentes

● Não possui o posicionamento de marca nos diversos meios de comunicação

9.1.6 Públicos

O público define para quem faz a pesquisa e onde achar as respostas necessárias para entregar a mensagem ideal para o público certo, ao analisar os conceitos de público-alvo para Philip Kotler, possíveis compradores dos produtos da empresa, usuários atuais, pessoas que decidem ou influenciam; indivíduos, grupos, públicos específicos ou o público em geral. O público-alvo exerce uma influência fundamental nas decisões do comunicador sobre o que, como, quando, onde e para quem dizer.”

57

Apesquisa daAssessoria, usará duas pesquisas para entender qual a posição da Marca no mercado e a percepção dos consumidores

9.1.7 Questionário: https://docs.google.com/forms/d/e/1FAIpQLSfk8R-Br54sc4O95uiuinZ5Eqk-eK w-9UfiDssVqEXmN2VWMw/viewform?usp=sf_link

1-

58

3-

59 2-

5-

60 4-

7-

61 6-

910-

62 8-

12-

63 11-
64 1314-
65 1516-

9.1.8 Estratégia deAplicação:

Apesquisa consiste em um estudo de posicionamento de marca e análise de público-alvo. Para iniciar a pesquisa, foi necessário entender as dores do cliente estudado e logo após analisar quais os públicos que consomem a marca. Em paralelo foi realizado um estudo de micro e macro ambientes para entender mais a fundo a empresa.

Identificamos que o público a ser pesquisado são os pais dos alunos, pois são eles que acompanham o crescimento intelectual da criança.

Ao longo da pesquisa, foi percebido a necessidade de ampliar as pesquisas para conhecimento aprofundado do público e redes sociais da marca, e assim, identificar em qual ranking a Mentes Notáveis se encontra em comparação aos concorrentes.

Para a aplicação da pesquisa, será realizado um levantamento com dados internos para o dos pais dos alunos que utilizam a plataforma para ser disparado via e-mail a pesquisa de percepção de marca.

66 1718-

Maiores dificuldades eAprendizados

Ao realizar o estudo de pesquisa, a maior dificuldade na elaboração da pesquisa foi estruturar a pesquisa, em qual ordem faria sentido cada questão e na elaboração do sumário.AAssessoriaAvante teve dificuldade em identificar quais perguntas irá trazer a resposta que aAssessoria pretende encontrar.

Os aprendizados que aAssessoria obteve foi no entendimento prático da matéria de Pesquisa em Relações Públicas, que podem e serão usados no âmbito profissional e educacional de cada membro da equipe, além de preparar pesquisas de mercado. Pesquisa 2

9.2 Tema: Como a Mentes Notáveis é percebida perante os professores

9.2.2 Objetivo

A. Primário: identificar a percepção dos professores perante a marca Mentes Notáveis

B. Secundário:

● Qual a posição da marca no mercado

● Quais as características dos consumidores

● Identificar quais outras plataformas os usuários conhecem

● Analisar a experiência do público com a marca

9.2.3 Pergunta Problema: Qual a percepção dos professores perante a Marca Mentes Notáveis?

9.2.4 Justificativa:

67

Apesquisa consiste na identificação da posição da marca no mercado perante o público de interesse.

Em um estudo realizado no Portal G1, percebeu que os professores apresentaram maior dificuldade em relação ao uso da internet para se comunicar com os alunos na pandemia. Estudos mostram que apenas 31% dos professores afirmaram que receberam trabalhos ou lições dos alunos pela Internet

Os professores também relatam a dificuldade de migrar do ambiente presencial para o digital sem a inserção de um curso para elaborar as aulas, 53% dos pesquisados dificultam muito a falta de preparo. Como mostra o gráfico a seguir:

Fonte: G1 - Quase 40% dos alunos de escolas públicas não têm computador ou tablet em casa, aponta estudo 2020

Com isto, é necessário a pesquisa para conseguir identificar qual o posicionamento da plataforma para ações comunicacionais de fortalecimento de marca, e promover a Mentes Notáveis no auxílio com a plataforma aumentando o cenário da tecnologia na educação.

9.2.5 Metodologia

68

Para identificar a percepção dos professores perante a marca Mentes Notáveis, foi realizada a pesquisa com natureza de objetivo de uma pesquisa aplicada, a AssessoriaAvante usará a forma de abordagem híbrida, pois conduz a pesquisa com abordagem quantitativa e qualitativa. O objetivo da pesquisa será exploratória e o delineamento de estudos Survey no local em campo. Com a pesquisa será possível obter dados e estatísticas e a percepção dos professores que aplicam a plataforma como um apoiador no sistema de ensino dele, e assim, traçar o melhor caminho para chegar no objetivo esperado.

9.2.6 Hipótese

● A Mentes Notáveis não tem uma marca forte no mercado

● Possui baixa visibilidade no trabalho que a empresa oferece em comparação aos concorrentes

● Não possui o posicionamento de marca nos diversos meios de comunicação

9.2.7 Públicos: Professores

9.2.8 Questionário: https://docs.google.com/forms/d/e/1FAIpQLSeofI5KhmQQIhXfgeqyNY0LGbdvQS0K Lollll77pOn_dZIzcA/viewform?usp=sf_link

69

2-

70 1-

4-

71 3-
72 56-
73 789-

11-

74 10-
75 12-
76 1314-
77 1516-

9.2.9 Estratégia deAplicação:

Após identificar quais as dores do cliente, identificamos qual o público seria estudado, e percebemos que a opinião dos professores perante a marca é de suma importância para realizarmos a estratégia, pois são eles que aplicam a plataforma constantemente e acompanham a evolução educacional dos estudantes.

Ao entender qual o público-alvo, precisávamos entender qual o perfil dos consumidores e suas características e qual o sentimento do público perante a marca, além de pesquisa de benchmark para identificar em qual ranking a Mentes Notáveis se encontra em comparação aos concorrentes.

Para a aplicação da pesquisa, será enviado o link do Google Forms via e-mail marketing para os professores para a pesquisa de percepção de marca.

78 1718-

Maiores Dificuldades:

Para a pesquisa em Relações Públicas, a dificuldade foi em identificar qual ordem ficava cada questão para fazer sentido na pesquisa, se estava de acordo com as normas e as orientações propostas, além de discernir o uso de citações ou não na pesquisa 2, já mencionado ao longo da pesquisa.

79

REFERENCIAS

UNIFAC - Associação de Ensino de Botucatu. Elementos formais e informais. Disponível em: https://www.unifac.edu.br/images/materiais_de_apoio/2015/rh/elementos_formais_e_ informais_2015.pdf Acesso em: 13 mai. 2022

IBGE Educa. Conheça o Brasil - População PIRÂMIDE ETÁRIA. Disponível em: https://educa.ibge.gov.br/jovens/conheca-o-brasil/populacao/18318-piramide-etaria.ht ml Acesso em: 24 mai. 2022

Carta Conjura. Indicador Ipea de Consumo Aparente de Bens Industriais março de 2022. Disponível em: https://www.ipea.gov.br/cartadeconjuntura/index.php/category/atividade-economica/ Acesso em: 23 mai. 2022

Carta Conjura. Panorama fiscal: evolução recente. Disponível em: https://www.ipea.gov.br/cartadeconjuntura/index.php/2022/05/panorama-fiscal-evoluc ao-recente Acesso em: 23 mai. 2022

Governo Federal. Programas e Ações. Disponível em: https://www.gov.br/mec/pt-br/acesso-a-informacao/institucional/secretarias/secretaria -de-alfabetizacao/programas-e-acoesAcesso em: 20 mai. 2022

Ministério da Educação. Grapho Game. Disponível em: http://alfabetizacao.mec.gov.br/grapho-game Acesso: 25 mai. 2022

Educação Conectada. PROGRAMA DE INOVAÇÃO EDUCAÇÃO CONECTADA. Disponível: https://educacaoconectada.mec.gov.br/o-programa/sobre Acesso em: 25 mai. 2022

80

Ministério da Educação. Programa de Inovação Educação Conectada (PIEC). Disponível em: https://www.gov.br/mec/pt-br/acesso-a-informacao/institucional/secretarias/secretaria -de-educacao-basica/programas-e-acoes/piec Acesso em: 21 mai. 2022

Ministério da Educação. Programa Institucional de Fomento e Indução da Inovação da Formação Inicial Continuada de Professores e Diretores Escolares (PRIL). Disponível em: https://www.gov.br/mec/pt-br/acesso-a-informacao/institucional/secretarias/secretaria -de-educacao-basica/programas-e-acoes/pril Acesso em: 22 mai. 2022

Ministério da Educação. Laboratório de Criatividade e Inovação para a Educação Básica - LABCRIE. Disponível em: https://www.gov.br/mec/pt-br/acesso-a-informacao/institucional/secretarias/secretaria -de-educacao-basica/programas-e-acoes/laboratorio-de-criatividade-e-inovacao-para -a-educacao-basica-labcrie Acesso em: 22 mai. 2022

Ministério da Educação. Formação Educação e Tecnologia Disponível em: https://www.gov.br/mec/pt-br/acesso-a-informacao/institucional/secretarias/secretaria -de-educacao-basica/programas-e-acoes/formacao-educacao-e-tecnologia Acesso em: 23 mai. 2022

Análise de concorrentes: apreciação evolutiva das pesquisas. Disponível em: https://anaiscbc.emnuvens.com.br/anais/article/download/3878/3879 Acesso em: 01 mai. 2022

Take Blipblog. Educação Digital: o que é, importância e tecnologias. Disponível em: https://www.take.net/blog/tecnologia/educacao-digital/ Acesso em: 18 mai. 2022

81

Tutor Mundi. Como a tecnologia educacional está transformando a educação. Disponível em: https://tutormundi.com/blog/tecnologia-educacional/ Acesso em: 18 mai. 2022

Tutor Mundi. A importância das TDICs para a educação. Disponível em: https://tutormundi.com/blog/importancia-das-tdics-para-a-educacao/o Acesso em: 18 mai. 2022

Saraiva Educação. Tudo que você precisa saber sobre educação digital. Disponível em: https://blog.saraivaeducacao.com.br/educacao-digital/ Acesso em: 18 mai. 2022

Saraiva Educação. Guia completo para a aplicação de metodologias ativas no ensino superior. Disponível em: https://blog.saraivaeducacao.com.br/metodologias-ativas-no-ensino-superior/#concei toAcesso em: 18 mai. 2022

Saraiva Educação. Como desenvolver as metodologias ativas com uso de tecnologias digitais?. Disponível em: https://blog.saraivaeducacao.com.br/metodologias-ativas-com-uso-de-tecnologias-di gitais/Acesso em: 18 mai. 2022

Habto. O que é Metodologia Ativa de aprendizagem?. Disponível em: https://www.habto.com/blog/o-que-e-metodologia-ativa-de-aprendizagem Acesso em: 20 mais. 2022

Take Blipblog. Educação Digital: o que é, importância e tecnologias. Disponível em: https://www.take.net/blog/tecnologia/educacao-digital/ Acesso em: 20 mais. 2022

Instituto Brasileiro de Coaching. ENTENDA O CONCEITO DE CONCORRÊNCIA DIRETA E INDIRETA. Disponível em:

82

https://www.ibccoaching.com.br/portal/mercado-trabalho/conceito-de-concorrencia-di reta-e-indireta/ Acesso em: 24 mai. 2022

Blog de Gestão de Segurança Privada. Políticas Organizacionais: O que são? Conceitos, Definições e Tipos. Disponível: https://gestaodesegurancaprivada.com.br/politicas-organizacionais-conceitos/#:~:text =As%20Pol%C3%ADticas%20Organizacionais%20s%C3%A3o%20guias,qualquer% 20n%C3%ADvel%20dentro%20da%20organiza%C3%A7%C3%A3o. Acesso em: 12 mai. 2022

Conselho Regional de Profissionais de Relações Públicas. Atividade Profissional. Disponível em: https://www.conrerp3.org.br/atividade-profissional/ Acesso em: 15 abr. 2022

Google Books. Relações Públicas. Disponível em: https://www.google.com.br/books/edition/RELA%C3%87%C3%95ES_P%C3%9ABLI CAS/GSprDwAAQBAJ?hl=ptBR&gbpv=0 Acesso em: 13 mai. 2022

Centro Internacional de Estudos Peirceanos. Signos da Marca: expressividade e sensorialidade da marca, de Clotilde Perez São Paulo: Pioneira Thomson Learning, 2004. Disponível em: https://estudospeirceanos.files.wordpress.com/2012/07/signos-da-marca-por-edmun do-benigno-neto.pdf Acesso em: 13 abr. 2022

MARCONI & LAKATOS, Marina & Eva Maria, Especificação de Objetivos. IN MARINA MARCONI e EVAMARIALAKATOS. Fundamentos de Metodologia Científica. São Paulo:ATLAS 2003 página 156

CERVO, BERVIAN E DASILVA,Amado Luiz, Pedro e Roberto. Fases da Elaboração da Pesquisa IN Metodologia e Pesquisa. Metodologia Científica. São Paulo: PEARSON 2007 página 75

83

CERVO, BERVIAN E DASILVA,Amado Luiz, Pedro e Roberto. Fases da Elaboração da Pesquisa IN Metodologia e Pesquisa. Metodologia Científica. São Paulo: PEARSON 2007 página 75

MARCONI & LAKATOS, Marina & Eva Maria, Especificação de Objetivos. IN MARINA MARCONI e EVAMARIALAKATOS. Fundamentos de Metodologia Científica. São Paulo:ATLAS 2003 página 159

Americanas Marketing On. 4 dicas para definir e conhecer melhor o seu público-alvo. BlogAmericanas, 12 deAbril de 2021. Disponível em: https://blog.americanasmarketplace.com.br/2021/04/12/4-dicas-para-definir-e-conhec er-melhor-o-seu-publico-alvo/#:~:text=O%20que%20%C3%A9%20p%C3%BAblico% 2Dalvo,ou%20o%20p%C3%BAblico%20em%20geral Acesso em 31 de Maio de 2022

MARCONI & LAKATOS, Marina & Eva Maria, Especificação de Objetivos. IN BPDEA.Técnica de Pesquisa. São Paulo: ATLAS 2002 página 24

KUNSCH, Margarida Maria Krohling. Planejamento de relações públicas na comunicação integrada. SP: Summus, 2002

Oliveira, Elida. Quase 40% dos alunos de escolas públicas não têm computador ou tablet em casa, aponta estudo. Portal G1. 06 Junho de 2020, Disponível em: https://g1.globo.com/educacao/noticia/2020/06/09/quase-40percent-dos-alunos-de-e scolas-publicas-nao-tem-computador-ou-tablet-em-casa-aponta-estudo.ghtml. Acesso em 31 de Maio de 2022

KUNSCH, M. M.. Krohling. .Comunicação organizacional: conceitos e dimensões dos estudos e das práticas In: MARCHIORI,Marlene. Faces da cultura e da comunicação organizacional. São Caetano do Sul: Difusão Editora, 2006, pp.167-190.

Organicom. Cenário histórico das relações públicas. Disponível em: https://www.revistas.usp.br/organicom/article/view/139324 Acesso em: 24 abr. 2022

FASAM. História das Relações Públicas. Disponivel em: https://fasam.edu.br/wp-content/uploads/2020/07/Hist%C3%B3ria-das-Rela%C3%A7 %C3%B5es-P%C3%BAblicas.pdf Acesso em: 24 abr. 2022

84

UNOESTE. AINFLUÊNCIADO SLOGAN NAPERCEPÇÃO DOS VALORES DA MARCAPELOS CONSUMIDORES. Disponível em: http://www.unoeste.br/site/enepe/2016/suplementos/area/Socialis/Comunica%C3%A 7%C3%A3o/A%20INFLU%C3%8ANCIA%20DO%20SLOGAN%20NA%20PERCEP %C3%87%C3%83O%20DOS%20VALORES%20DA%20MARCA%20PELOS%20CO NSUMIDORES.pdf Acesso em: 26 abr. 2022

SEMEAD. POSSÍVEIS DEFINIÇÕES PARAAS POLÍTICAS EMPRESARIAIS: UM ESTUDO BIBLIOGRÁFICO. Disponível em: https://sistema.semead.com.br/7semead/paginas/artigos%20recebidos/Pnee/PNEE1 4_-_Poss%EDveis_defini%E7%F5es_pol%EDticas_empres.PDF Acesso em: 18 mai. 2022

FRANÇA, Fábio. Origem e Evolução do Conceito de Público. In: Fábio França. Públicos Como Identificá-los Em uma Nova Visão Estratégica. São Paulo: 2004. p. 32

THIEL, Cristiane. Psicologia das Cores no Marketing. In: Qual a diferença entre logo e marca. São Paulo: 2019. p.72

85

Turn static files into dynamic content formats.

Create a flipbook
Issuu converts static files into: digital portfolios, online yearbooks, online catalogs, digital photo albums and more. Sign up and create your flipbook.