
12 minute read
Floor Plan That Rock! New Drastic Sound Reduction
FLOOR PLANS THAT ROCK! NEW DRASTIC SOUND REDUCTION
In the last 60 years manufacturers have There are several problematic elements made major improvements in grooming common to all stationary pet grooming equipment, tools and operations. They negasupplies making our FLOOR PLAN OBJECTIVES tively affect productiviwork easier, more pro- ty, client satisfaction, ductive and reliable. 1. Sound reduction for health people and pet safety What continues to 2. Comfort and visual appeal and the ability of work against many 3. Safety for people and pets groomers to optimize groomers is their build- 4. Clean and sanitary client referrals. They ing design. Structural, 5. Space efficient are so pervasive every space and materials 6. Energy efficient square foot of floor planning can reduce 7. Optimized natural lighting space, and sometimes groomer stress, burn- 8. Groomer friendly every cubic foot of air out and improve men- 9. Cost efficient space, is subject to detal clarity, focus, well- 10. Employee friendly generation. They are: being and safety. Effec• Noise tive design also saves money. • Dirt, dander and haircoat Experienced members of the grooming • Excessive heat and humidity industry may have never experienced • Fleeing or off-leash petsour solutions for design and working environment problems common to thou- • Pet Distraction sands of stationary grooming business- C.A.P. is an abbreviation for three direces. Don’t come to quick conclusions. We tives whose mission is to address and base our designs on over 60 years of resolve these design floor plan prob32 hands- Copyright © 2013 Find A Groomer Inc. All rights reservedon grooming industry experience. Subscribe www.egroomer.com (Continued on page 34)
Advertisement

lems. We developed these decades ago, and they are often copied and written about by others. They are: your operational costs. C.A.P. directives make an incredible difference in your floor plan design and operation.
CONTAIN ABATE PREVENT CONTAIN
When we don’t incorporate these directives into the design of a grooming business, productivity is lost. Owners running businesses alone, or staff, are left doing more mundane tasks to contain, abate and prevent grooming operational problems. Groomers groom less and endure environmental stress. The result is loss of income. For example, groomers raise their voices over excessive noise every workday. Loose hair, dirt and dander travels throughout grooming businesses requiring more cleaning tasks. Air conditioning works harder and energy costs rise. C.A.P. directives lead to solutions and create happier groomers with less burnout. Containment is the prime directive. How well we master containment in our floor plan design ideas affects our ability to successfully implement the two remaining C.A.P. directives, abate, and prevent. Noise, dirt, dander, haircoat, excess heat, humidity and fleeing pets can be contained with smart design. Traditional grooming design does little to contain these problems. We’re going in the opposite direction. Contain is our prime directive. It is best achieved by wall placement and materials, and gates and doors.
ABATE
Once large containment measures such as walls, doors and gates are in place, your floor plan should look to abate the targeted problematic elements previDon’t let your grooming environment wear out people and pets because its design doesn’t contain, abate and preously mentioned. Environmental factors such as noise, heat and humidity are prime conditions for abatement. vent noise, excessive heat, humidity, Most grooming businesses are excesfleeing pets, dirt, dander and haircoat. sively noisy. Some groomers wear ear Let groomers groom as much as possi- plugs. Disregard barking and you still 34 Copyright © 2013 Find A Groomer Inc. All rights reservedble. That’s what they do best. Lower Subscribe www.egroomer.com(Continued on page 35)
have very noisy environments from equipment. It only gets worse when you have two or more groomers and other staff.
Noisy environments tire the body and mind of both people and pets. Noise is the leading stress factor in every grooming business. We telephone pet groomers on a daily basis and most have to raise their voices. Some even yell when equipment is running in the background and dogs are barking. Carpeting helps to absorb sound, but it never belongs in a grooming business. Noise bounces on hard surfaces in grooming environments. Drop ceilings with acoustic boards and walls treated with acoustic dampening treatments offer a way to abate noise. It may cost extra but the relief is worth it. You can learn more about acoustic treatments by searching the Web. Our solutions include acoustic sound absorption materials, heat exhaust fans and strategic placement of A/C vents, walls and contained rooms for staff.
Two advanced abatement features for midsize and large businesses are: 1. Noise Abatement Room
2. Silent Room of noise. Yes, 100%. You cannot even hear a jack hammer through the Silent Room walls with minimal materials invetment. Want proof?
AcoustiBlok®
Go to YouTube and search their registered trademarked name. Prepare to be blown away. Line the walls of a room with this liner material that comes in convenient rolls. Search for compatible materials too. If you are framing new walls you can apply it to the framing below the sheet rock. Boom! Invisible sound deafening that blocks jack hammer noise, and for groomers, your loud machinery or barking. We have also prescribed this solution to pet boutiques add grooming departments. No one wants to shop retail listening to loud dryers and barking dogs. Some groomers put HV dryers inside noise abatement rooms lined with materials like this, the only noise you have to address is nozzle air. However, if you line the walls of the bathing department you can eliminate nozzle noise everywhere else but the cordoned off bathing room.
Now you have an extraordinary groom-

ing environment. You enter it during the busiest period of the day with several pets being groomed and only hear the soft hum of clippers and soft music. No vacuums of any kind, HV nozzle or box dryer noise.
PREVENT
Can we expect building design to help us prevent undesirable events involving pets and people? We know containment helps to prevent fleeing pets from making successful escapes. But what about accidents or health conditions that cannot be predicted? Prevention is the best solution.
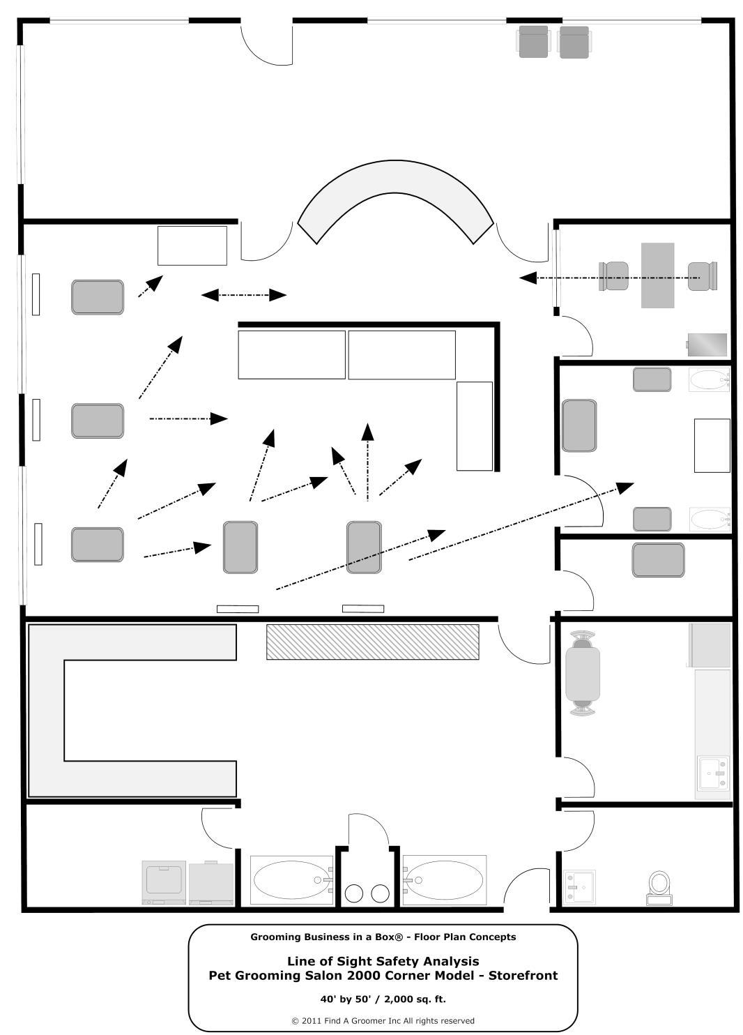
Who prevents? Groomers do. Place their workstations strategically giving them natural line of sight access to accommodated pets not actively being groomed. We make copies of our floor plans and mark them up with a Line of Sight Safety Analyses.
To get started, state your floor plan objectives. We’ve provided you with our list and it is suitable for all grooming departments or stationary locations. Next, get ready to draw your design. You may want to use floor plan software, but paper, pencil and ruler is adequate for most groomers with a little knowledge of maintain scale.. Every time you draw a wall, place a workstation or tub, or indicate any other design feature, stop and ask yourself, “Is my floor plan working for me? Am I optimizing the use of C.A.P. directives?” Keep adjusting to meet all objectives ▲
Amazing Benefits of Counter Dr ying
Every Stationary Grooming Business Benefits from a Separate Bathing Department
.As grooming business owners we served over 400,000 pets and their owners. Some say quantity means no quality. We hand-dried over 400,000 pets, every pet we ever groomed. They were never left alone in a cage to dry. How is that worthy of negative grooming-related colloquialisms? It isn’t of course
(Continued on page 38)
Thousands of groomers have never worked in a grooming business furnished with drying counters. Instead pets are dried on grooming tables, in tubs or cage-dried. We know from decades of hands-on experience that handdrying on drying counters was the best experience for us.
There’s nothing wrong with drying pets on tables, or in cages or tubs. However, we know counter drying outperforms other methods with advantages in addition to hand-drying. It may cost more to hand dry every pet but we were never known for charging high prices. Counter drying cut the cost of the luxury of handdrying because it is faster and easier for most pet bathers. Taking care of our bathers was an important business goal and many stayed with us as employees for eight or more years. Drying counters defined the perimeter of our bathing department supporting our Contain-Abate-Prevent (C.A.P.) objectives. Here are the key benefits of drying counters: Faster drying times. Assume you have a dog on a drying counter along a wall of your bathing department. Face the counter and wall. The pet is between you and the wall, and positioned parallel lengthwise with the wall. Some of the heated or room temperature air blown onto the dog spreads around and past the dog and bounces back off the wall. The coat facing the wall is simultaneously drying at a slower pace. We found the bounce effect so pronounced we kept spray bottles of water handy for stretch-drying pets. By the time groomers finish the front side with stretch drying, some areas of the back side may be curled and almost dry. Quick sprays of water wetting the curled spots solved the problems. This minor problem is testimony to how fast counter drying works. Containment and Abatement Success. Counter drying within a bathing department enables the building design to noticeably contain and abate noise, moving air, heat and humidity. The walls prevent these problems from spreading throughout the grooming environment where it is not desired or useful for any reason.
Table Drying Consequences. Drying on a grooming table is counterproductive to C.A.P. goals to contain, abate and prevent. In fact, drying on grooming tables in open areas is one the worst environmental quality practices for professional grooming environments. It’s not wrong for pets. (Continued on page 39) 38 Copyright © 2013 Find A Groomer Inc. All rights reserved Subscribe www.egroomer.com
When you dry in the open on a groom- calmer pets. It’s easier to dry a pet that ing table there is no containment. feels protected. The groomer stands on Blown air, heat and humidity travel one side of the dog and the opposite across the pet and across the room. side is a wall. Some pets love to rest Groomers working on any adjacent ta- against it. bles may receive blasts of air and noise. The wall reduces visual pet distraction. Groomers trying to “stay in zone” con- It prevents looped pets from moving centrating on the art of finish grooming sideways. Fortunately the pet retains get plenty distracted. Why do stylists forward vision, the most important di-have to overlook and have their zone challenged by noisy equipment includ- rection if they are to feel comfortable and less restrained. Counter drying ing dryers, nozzles and vacuums? Re- done properly by pet bathers supports solving these issues creates natural pet satisfaction with the grooming expe-productivity, and less stress. rience. Blown air sends big and little hairs out Pets on open grooming tables receive into the open adding to cleaning duties 360 degrees of distraction. Information in all departments. Some groomers flip the drying nozzle around, up, down, comes at them from all sides. They can more readily struggle away from groom-here, there, left and right and heat and ers even when looped to a grooming humidity are being shot everywhere. arm. Pet positioning becomes more of a Dirt, dust and dander already at rest on task when compared to counter drying. objects, furniture and fixtures become Missing counter walls are like third airborne again and sail throughout the business. If you have a retail area, you arms helping groomers to keep pets positioned comfortably.are forever dusting. Dryer and nozzle noise fans out 360 degrees too. In summary, what are the advantages of drying pets on grooming tables? Ab-Overall, C.A.P. directives fail when dry- solutely none. It’s not wrong. It’s simply ing on tables in traditionally designed without advantages. Counter drying shops. done correctly successfully allows pets Prevention Improves with Counter Dry- to dry faster with hands-on attention, ing. A dog securely looped to a fixed po- contain noise, heat and humidity and sition on a walled drying counter has loose dirt, dander and haircoat. What eGroomer Journal Copyright © 2011 Find A Groomer Inc. All rights reservedmore security, and security makes for 39 (Continued on page 40)
more can a professional ask for? Well, how about a lot of extra storage space without taking up more floor space? Here are some additional tips. Construction. Drying counters may be mounted on walls leaving open space below them. There’s no problem with that design. However the empty space below the counter could be used for significant storage, and additional counter support. Construct storage cabinets and secure them to the walls of the bathing department as indicated on your floor plan. Build countertops secured to top of the storage cabinets and the result is a very stable drying counter solution with plenty of storage. Some of our floor plans incorporate more than 100 cubic foot of storage under drying counters. What does that mean? You need less square footage and that lowers rent. Countertops. They should extend about six inches forward from the front face of the cabinets. This air space is also leg space for pet bathers sitting on stools while they dry pets. It also allows some room for dryer stand bases and rollers.
can catch on them. Instead use hardware that is flush with the surface of the cabinets. Raise the cabinets on feet creating some air space between the bottom of the cabinets and the floor. Bathing departments are wet areas and you don’t want water seeping under cabinets with solid bottoms resting on floors. Seeping water can rot wood and harbor sanitation problems. Pet Positioning Safety. Secure very strong eyelets into the studs of the counter wall. Strong but comfortable grooming loops should be able to attach to the eyelets. Never allow pets of different families to commingle on drying counters. Space pets on your drying counters so they cannot touch one another. Then attach their grooming loops maintaining the separation. The pets are now safe at all times from touching or harming one another. Pets should never be left unattended on grooming tables, and the same is true for drying counters. Grooming loops attached to a counter wall should never be relied upon when a bather needs to temporarily step away. Instead, bathers use temporary holding cages the same Don’t use cabinet hardware that sticks as groomers. ▲ out from the face of the cabinets, such as handles and knobs. Bathers could 40 Copyright © 2013 Find A Groomer Inc. All rights reservedbruise their knees on them, and cords Subscribe www.egroomer.com








