

![]()


THE MESSAGE
WEBSITE & DIGITAL MEDIA
SOCIAL MEDIA, WEB ADVERTISING & INFLUENCERS
TRIP ADVISOR
STASH LOYALTY REWARDS
ONLINE TRAVEL AGENCIES
TOPAZ RESERVATION CALL CENTER
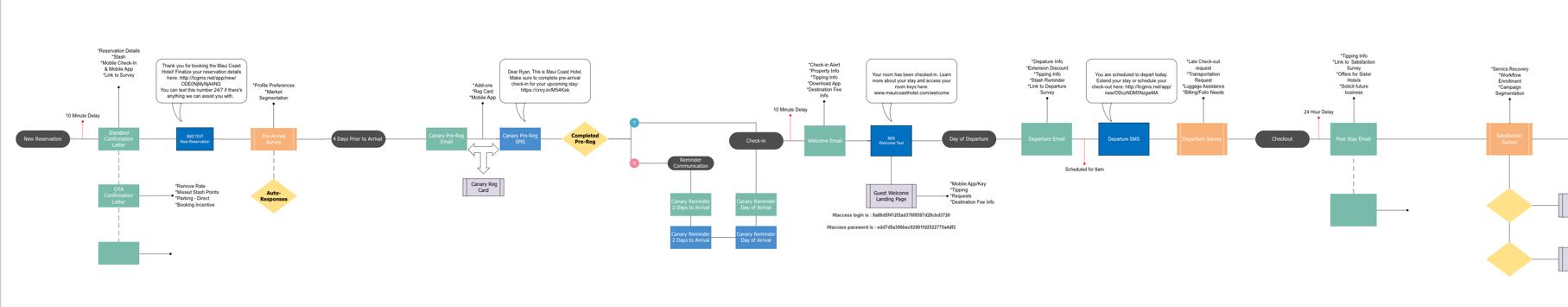
THE GUEST JOURNEY

Do not limit your gratitude to the things and people you already have in your life. Learn how to reflect forward and become happy for the things you don’t have (yet).
Message

Tomorrow will be here before you know it. Plan wisely.



She thinks you’re a genius.
Reserve your suite in the brand-new luxury Kai Tower at the Maui Coast Hotel. Coming Summer 2024.








Reserve your suite today in the brand-new luxury Kai Tower at the Maui Coast Hotel. Opening Summer 2024.















Tiffany Rose & ChrisNorberg
Where marketing expertise meets innovation on the beautiful island of Maui.
At the helm of Maui Accommodations Guide are Tiffany and Chris, bringing together a collective experience of over two decades of appealing to Maui traveler audiences and building social media expertise through formal education combined with learned experience.
A focus on raising awareness of the allure Splendor, and unparalleled beauty of Maui with cultural awareness and passion. .


MauiHawaii.org
www.mauihawaii.org/ hotels-condos/maui-coast-hotel/ www.mauihawaii.org/maui-shopping/kihei-shopping/ www.mauihawaii.org/kihei-map/ https://www.mauihawaii.org/hotels-condos/
MauiInformationGuide.com
www.mauiinformationguide.com/ mauiaccommodations.php www.mauiinformationguide.com/restaurants.php. www.mauiinformationguide.com/kihei.php
MauiGuide.com
https://mauiguide.com/hawaii/ lodging-reviews/ https://mauiguide.com/maps/kihei/ https://mauiguide.com/hawaii/restaurant-reviews/ MauiWebCameras.com https://mauiwebcameras.com/8day-maui-itinerary/
MauiGoodness.com
Maalaea.com https://maalaea.com/ accommodations/ https://maalaea.com/kihei-things-todo/
MauiWeddingNetwork.com https:// mauiweddingnetwork.com/ accommodations/


























Stay Cycle Transactional Emails & SMS Messaging









