Mars 2025
TACK för att du har köpt den här produkten. För att säkerställa korrekt installation, följ dessa instruktioner noggrant och vidarebefordra dem sedan till en ansvarig person för bevarande och framtida referens.
SÄKERHET Produkten är konstruerad för att installeras av lämplig kvalificerad personal och i enlighet med tillämpliga bygg- och elföreskrifter. Spänningen måste slås av innan installation eller underhåll kan genomföras.

INSTALLATIONSSUPPORT Om du behöver installationsråd eller tillbehör, vänligen kontakta oss. Vi kommer att göra vårt yttersta för att hjälpa till. När du rapporterar ett misstänkt fel eller söker installationssupport kommer problemet sannolikt att lösas snabbast om du har fullständig produktinformation till hands, samt information om när och var den köptes.
INSTALLATION

• Nödljuskitet är utformat för att fungera med Atlanta och Augusta.
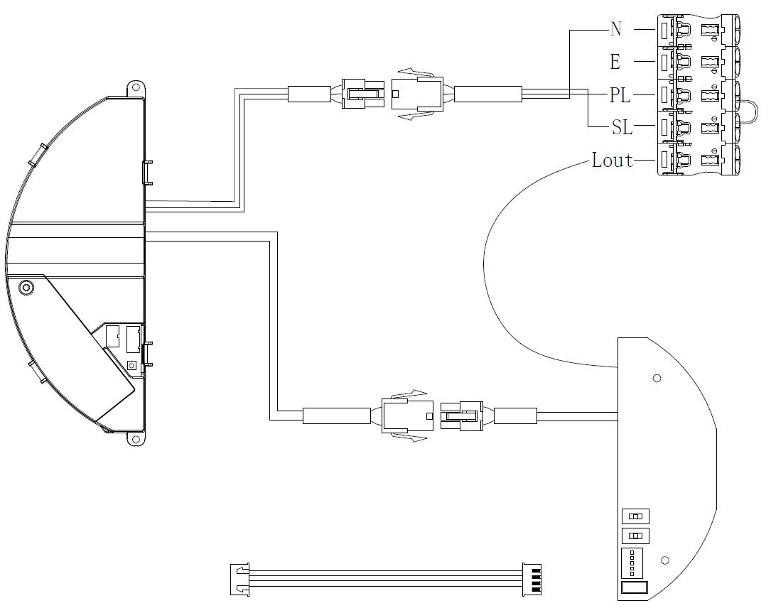
• För att installera batterimodulen, ta först bort bakstycket på beslaget enligt bilden nedan


• Montera batterimodulen på baksidan av armaturen så att de två sidohålen är placerade för att skruvas på plats med hjälp av de medföljande fästena.

• OBS! Batterimodulen levereras med batteriet frånkopplat. BATTERIET MÅSTE ANSLUTAS FÖRE ANVÄNDNING.
• Dra anslutningarna som visas på bilden nedan


• Återanslut strömförsörjningen och kontrollera att den fungerar korrekt.
• OBS! GÖR INTE ISOLATIONSTEST.
• När strömförsörjningen återansluts, kontrollera att indikatorlampan lyser grönt för att säkerställa att batteriet laddas. Batteriet bör laddas i minst 24 timmar, utan avbrott innan ett fullständigt urladdningstest utförs för att kontrollera att den fulla nominella varaktigheten är uppfylld.
**************************** VARNING ****************************
Armaturen använder litiumjärnfosfatbatterier (LiFeP04). Dessa batterier har överladdningsskyddskretsar och en negativ temperaturkoefficient (NTC) som hjälper till att kontrollera termisk rusning. När batteriet inte längre kan ge sin fulla nominella varaktighet måste det bytas ut mot en identisk typ.
UNDERHÅLL
När lampan drivs av batteriet kommer ljusnivån att vara reducerad. Se till att armaturerna är rena och underhållna för att inte påverka prestandan.
TESTNING AV NÖDLJUSARMATURER
Bör utföras enligt de rekommenderade rutinmässiga testprocedurerna i BS 5266 och BS EN 50172:2004. Dessa standarder ger vägledning om design, installation, och underhåll av nödbelysningssystem
Månatligt funktionstest
• Simulera ett strömavbrott genom att bryta strömmen (se till att det är säkert att göra detta) eller använd en testnyckelbrytare om den finns installerad.
• Utför testet tillräckligt länge för att säkerställa att armaturen lyser som den ska.
• När testet är klart, återställ strömförsörjningen och kontrollera att den gröna LED-laddningsindikatorn lyser.
• Anteckna resultat och kommentarer i byggnadens loggbok.
Årlig urladdningsprovning
• Simulera ett strömavbrott genom att bryta strömmen (se till att det är säkert att göra detta) eller använd en testnyckelbrytare om den finns installerad.
• Testet ska pågå under hela den angivna varaktighetsperioden för armaturen, t.ex. M3 = bibehållen i 3 timmar.
• Kontrollera att armaturen lyser som den ska och förblir tänd under hela testperioden.
• När testet är klart, återställ strömförsörjningen och kontrollera att den gröna LED-laddningsindikatorn lyser.
• Anteckna resultat och kommentarer i byggnadens loggbok.
