Ruta de reparación colectiva para la paz y la memoria en la hoya del Río Suárez

Page 1

RUTA DE REPARACIÓN COLECTIVA PARA LA PAZ Y LA MEMORIA EN LA HOYA DEL RÍO SUÁREZ

Titulo original de la obra: Ruta de reparación colectiva para la paz y la memoria en la hoya del Río Suárez

Autora: Maria Paula Vega Gualdrón

Bogotá D. C, Colombia. Año 2022

No se permite la reproducción parcial o total de esta obra, ni su incorporación a un sistema informático, ni su transmisión por cualquier medio sin consentimiento y autorización previa y por escrito del autor. Todos los derechos reservados.

Nota:

Articulo 23 de la resolución N°13 de Julio de 1946

“La Universidad no se hace responsable por los conceptos emitidos por sus alumnos en sus trabajos de grado. Solo velará porque no se publique nada contrario al dogma y a la moral católica y porque las tesis no contengan ataques personales contra persona alguna, antes bien se vea en ellas el anhelo de buscar la verdad y la justicia”.

AGRADECIMIENTOS

En primer lugar agradezco el infinito apoyo y confianza que me han brindado mis padres y mi hermano a lo largo de mi trayecto personal y educativo.

Gracias a Isabel por sus enseñanzas, motivación y por ser el soporte que me ayudó a sostener este proyecto día a día. A cada profesor que hizo parte de mi recorrido como profesional y me ayudó a seguir tejiendo el amor y respeto que tengo por esta profesión.

Finalmente, agradezco a mis compañeros que me acompañaron en el proceso de aprendizaje y me tendieron una mano en circunstancias complicadas.

INTRODUCCIÓN

1.1 Resumen 1.2 Antecedentes 1.3 Preguntas de investigación

PROBLEMA OBJETIVOS MARCO CONCEPTUAL

2.1 Problemática 2.2 Problema 3.1 Objetivo general 3.2 Objetivos específicos

4.1 El conflicto a hoy 4.2 Línea del tiempo 4.3 Marco normativo 4.4 Construcción de la memoria 4.5 “Aquí pasó algo, un contexto del conflicto en Santander ” 4.6 “Entre memorias e historia: la problemática de los lugares” 4.7 “Sobre la memoria y la arquitectura: Construir la ausencia” 4.8 Conceptos

MARCO DE REFERENCIA

5.1 Referentes estudiados 5.2 Camino de Santiago de Compostela 5.3 Colorín Colorado 5.4 MIM de los Montes de María 5.5 Proyecto ganador para el paseo temático todos hermanos en San Luis 5.6 El atrapasueños

9 11 12 13 13 15 15 33 34 35 36 37 38

17 21 25 26 27 29 30 31

3 ÍNDICE
01 02 03 04 05

PROPUESTA

6.1 Análisis 6.2 Diagnóstico 6.2.1 Conflictos 6.2.2 Cifras 6.2.3 Reparación 6.2.4 Síntesis 6.3 Planteamiento territorial 6.4 Alcance

ESTRATEGIAS PROPUESTAS MUNICIPALES

8.1 Localización municipios a intervenir 8.2 Análisis municipales 8.3 Trabajo de campo 8.4 Tipología de intervenciones 8.5 Características de la ruta 8.6 Imaginarios

ANEXOS

8.6.1 Sembrar el recuerdo 8.6.2 Revitalización de fragmentos 8.6.3 Naufragios vivientes 8.6.4 Pasaje de la memoria 8.7 Detalles constructivos 8.8 Arborización 8.9 Modelo de gestión 9.1 Laminas

BIBLIOGRAFÍA

39 52 55 57 61 63 65 66 69 71 78 79 87 88 89 91 92 92 95 97 100

67 101 107

4
06 07 08 09 10

TABLA DE FIGURAS

Figura No. 1. Collage pasaje de la memoria. Elaboración propia.

Figura No. 2. Fotografía. Personas de la comunidad de Chocó afectadas por el conflicto. Amnesty International.

Figura No. 3. Fotografía. Llanogrande, Zona Veredal Transitoria de Normalización ubicada en Dabeiba por Julio César Herrera Y Donaldo zuluaga. El Colombiano.

Figura No. 4. Fotografía. Fragmentos, Espacio de Arte y Memoria. Universes in universe.

Figura No. 5. Collage de elementos característicos del territorio. Elaboración propia.

Figura No. 6. Collage objetivos de la ruta. Elaboración propia.

Figura No. 7. Collage titulares del conflicto en Colombia. Elaboración propia.

Figura No. 8. Mapa de localización Colombia. Elaboración propia.

Figura No. 9, Localización ecorregión Suárez-Chicamocha. Elaboración propia.

Figura No. 10. Cifras del conflicto en Colombia. The economist (2015). RNI (2018). SPRI (2017). Vanguardia (2010).

Figura No. 11. Portada del libro “¡Aquí pasó algo!”. Unicienciabga.

Figura No. 12. Mapa conceptual de los tipos de violencia. Victor de Currea-Lugo. Elaboración propia.

Figura No. 13. Portada del libro Les Lieux de mémore. Pierre Nora.

Figura No. 14. Portada del artículo “Sobre la memoria y la arquitectura: construir la ausencia”. Camilo Isaak.

Figura No. 15. Fotografía Etapa 1- St. Jean Pied de Port-Roncesvalles. Mujeres nomadas.

Figura No. 16 Fotografía una peregrina en pleno camino de Santiago. El plural.

Figura No. 17. Fotografía. Un 98,6% de los caminantes recomienda a otros realizar la ruta jacobea. Hosteltur.

Figura No. 18. Fotografía Colorín Colorado / Ruta 4 arquitectura. Imagen Cortesía de Ruta 4. Archdaily.

Figura No. 19. Fotografía Colorín Colorado / Ruta 4 arquitectura. Imagen Cortesía de Ruta 4. Archdaily.

Figura No. 20. Fotografía Colorín Colorado / Ruta 4 arquitectura. Imagen Cortesía de Ruta 4. Archdaily.

Figura No. 21. Fotografía Museo Itinerante de la Memoria y la Identidad de los Montes de María. Archdaily. Sergio Gómez.

Figura No. 22. Fotografía Museo Itinerante de la Memoria y la Identidad de los Montes de María. Archdaily. Sergio Gómez.

Figura No. 23. Fotografía Museo Itinerante de la Memoria y la Identidad de los Montes de María. Archdaily. Sergio Gómez.

Figura No. 24. Render Paseo Temático Todos Hermanos cortesía de Estudio BNAA - Bravo Nieto Arquitectos Asociado. Archdaily.

Figura No. 25. Render Paseo Temático Todos Hermanos cortesía de Estudio BNAA - Bravo Nieto Arquitectos Asociado. Archdaily.

Figura No. 26. Render Paseo Temático Todos Hermanos cortesía de Estudio BNAA - Bravo Nieto Arquitectos Asociado. Archdaily.

10 12 12 12 14 16 18 19 20 20 27 28 29 30 34 34 34 35 35 35 36 36 36 37 37 37

5

Figura No. 27. Fotografía TSL Canoa 2017: El Atrapasueños / Natura Futura Arquitectura + Ruta

4. Archdaily. Imagen Nicolás Valencia.

Figura No. 28. Fotografía TSL Canoa 2017: El Atrapasueños / Natura Futura Arquitectura + Ruta

4. Archdaily. Imagen Nicolás Valencia.

Figura No. 29. Fotografía TSL Canoa 2017: El Atrapasueños / Natura Futura Arquitectura + Ruta

4. Archdaily. Imagen Nicolás Valencia.

Figura No. 30. Fotografía del territorio, entrada al municipio de Güepsa. Elaboración propia.

Figura No. 31. Mapa localización de la ecorregión Suárez-Chicamocha. Adaptado de Shutterstock. Elaboración propia.

Figura No. 32. Portada del libro “Espacio, territorio y región: conceptos básicos para un proyecto nacional”. Ovidio Delgado Mahecha.

Figura No. 33. Sección longitudinal 1 del territorio. Adaptada de Google Earth. Elaboración propia. Figura No. 34. Sección longitudinal 2 del territorio adaptada de Google Earth. Elaboración propia. Figura No. 35. Planta de localización del territorio dentro de la ecorregión. Elaboración propia. Figura No. 36. Planta del territorio con la localización de los municipios. Elaboración propia.

Figura No. 37. Secciones transversales a lo largo del territorio. Adaptado de Google earth. Elaboración propia.

Figura No. 38. Plano de afluentes hídricos del territorio. Adaptado de ArcGis. Elaboración propia. Figura No. 39. Plano de conflictos sociales en el territorio. Adaptado de ArcGis. Elaboración propia.

Figura No. 40. Collage periódicos con noticias sobre denuncias en Santander. Elaboración propia.

Figura No. 41. Plano áreas naturales y actividades extractivas del territorio. Adaptado del desarrollo de la etapa de formulación del Plan de Ordenamiento Departamental-POD de Santander. Elaboración propia.

Figura No. 42. Plano Ordenamiento Ambiental del territorio. Adaptado del desarrollo de la etapa de formulación del Plan de Ordenamiento Departamental-POD de Santander. Elaboración propia.

Figura No. 43. Plano de centralidades urbanas en el territorio. Adaptado de ArcGis. Elaboración propia.

Figura No. 44. Plano diagnóstico del territorio. Elaboración propia.

Figura No. 45. Plano localización de los municipios en el territorio. Elaboración propia.

Figura No. 46. Plano de los conflictos en el territorio. Elaboración propia.

Figura No. 47. Plano de cifras y relatos acontecidos por el conflicto. Elaboración propia.

Figura No. 48. Testimonios de las víctimas. Recuperado del libro “Aquí pasó algo” un contexto del conflicto en Santander.

Figura No. 49. Plano de acciones de reparación que dan frente al conflicto. Elaboración propia.

Figura No. 50. Plano síntesis del territorio. Elaboración propia.

Figura No. 51. Mapa conceptual del planteamiento teórico del proyecto. Elaboración propia.

Figura No. 52. Fotografía del Río Suárez. Elaboración propia.

Figura No. 53. Ilustración relatos de las estrategias. Elaboración propia.

Figura No. 54. Plano base de los municipios intervenidos en la ruta. Elaboración propia.

Figura No. 55. Plano general del diagnóstico por municipio. Elaboración propia.

38 38 38 40 41 42 42 42 43 44 45 46 47 48 49 50 51 52 53 55 57 59 61 63 65 66 68 70 71

6

Figura No. 56. Esquema de análisis del municipio de Barbosa. Elaboración propia.

Figura No. 57. Esquema de análisis del municipio de Guepsa. Elaboración propia.

Figura No. 58. Esquema de análisis del municipio de San José de pare y Santana. Elaboración propia.

Figura No. 59. Esquema de análisis del municipio de Oiba. Elaboración propia.

Figura No. 60. Esquema de análisis del municipio de Simacota, Socorro y Palmas del Socorro. Elaboración propia.

Figura No. 61. Esquema de análisis del municipio de San Gil. Elaboración propia.

Figura No. 62. Fotografías de los municipios. Elaboración propia

Figura No. 63. Diagrama tipología 1 de intervenciones propuestas en el territorio. Elaboración propia.

Figura No. 64. Diagrama tipología 2 de intervenciones propuestas en el territorio. Elaboración propia.

Figura No. 65. Diagrama tipología 3 de intervenciones propuestas en el territorio. Elaboración propia.

Figura No. 66. Diagrama tipología 4 de intervenciones propuestas en el territorio. Elaboración propia.

Figura No. 67. Diagrama esquemático características de la ruta. Elaboración propia

Figura No. 68. Planta de la ruta con la localización de los municipios. Elaboración propia. Figura No. 69. Planta 1. Bosque del recuerdo en el municipio de Güepsa. Elaboración propia.

Figura No. 70. Planta 2. Bosque del recuerdo en el municipio de Güepsa. Elaboración propia.

Figura No. 71. Imaginario proyectual del Bosque del recuerdo en el municipio de Güepsa. Elaboración propia.

Figura No. 72. Esquema revitalización de fragmentos en el municipio de Palmas del Socorro. Elaboración propia.

Figura No. 73. Sección de las exposiciones en naufragios vivientes en el municipio de Simacota. Elaboración propia.

Figura No. 74. Planta 1. Mirador del recuerdo en el municipio de San José. Elaboración propia.

Figura No. 75. Planta 2. Mirador del recuerdo en el municipio de San José. Elaboración propia.

Figura No. 76. Imaginario proyectual de la revitalización de fragmentos en el municipio de San Gil. Elaboración propia.

Figura No. 77. Imaginario proyectual del mirador del recuerdo en el municipio de San José de Pare. Elaboración propia.

Figura No. 78. Esquema del proceso constructivo de la tapia pisada. Con base en la Asociación Colombiana de Ingeniería Sísmica. Elaboración Propia.

71 72 73 74 75 77 78 79 81 83 85 87 88 89 89 90 91 92 92 92 93 94 95

7

Figura No. 79. Esquema del proceso constructivo de senderos en piedra. Con base en Prefectura El Oro. Elaboración propia.

Figura No. 80. Fotografía fachada de una residencia en tapia pisada. Sacada de PropiedadES Home y leaving.

Figura No. 81. Fotografía del camino real en Barichara. Sacado de Saberes Patiamarillos Barichara.

Figura No. 82. Fotografías de especies para la atracción de fauna que se implementan en el proyecto. Sacadas de Plant Identification Tools - Field Museum.

Figura No. 83. Fotografías de especies de menor escala que se implementan en el proyecto. Sacadas de NaturalistaCo.

Figura No. 84. Fotografías de especies de mayor escala que se implementan en el proyecto. Sacadas de Plant Identification Tools - Field Museum.

Figura No. 85. Esquema básico de gestión. Elaboración propia.

Figura No. 86. Folleto con la información para realizar la ruta. Elaboración propia.

96 95 96 97 98 99 100 102

8

INTRODUCCIÓN

RESUMEN 1.1

El trabajo de grado propone una alternativa de ruta de la reparación para la paz y la memoria en la hoya del río Suárez, a través de espacios públicos conmemorativos que tramiten la invisibilización de los múltiples conflictos que lo han azotado en las últimas décadas.

El entender la violencia silenciada que transformó el territorio, es fundamental para el diagnóstico y lo que deriva a una primera propuesta territorial, la “ruta de reparación colectiva para la paz y la memoria”. Partiendo de lo anterior, se genera una reflexión en torno a la arquitectura de la memoria, como por medio de esta se puede lograr dar frente a la tragedia de naturalizar la guerra y visibilizar lo acontecido en el territorio.

La ruta de reparación aporta a todo este proceso de reconocimiento, significación y sanación para el territorio y sus habitantes. Se localizan espacios estratégicos que han sido base para la conexión de estos sectores que conforman el trayecto y propician espacios de reconocimiento y paz.

9 01

Figura No. 1. Collage pasaje de la memoria. Elaboración propia.

10

ANTECEDENTES

Desde pequeña me surge el interes por los temas sociales que siguen azotando al país, pues desde la generación de mis bisabuelos se ha vivido la violencia ya sea directa o indirectamente en relación a mi grupo familiar. En aquellas épocas vivían en casas rurales y les tocaba caminar varios tramos en vías carreteables para llegar a la escuela con el temor de no saber si iban a regresar a la casa. Existen múltiples relatos sobre intentos de secuestros, atentados, desplazamiento que entretejieron mi empatía por estos temas desde la infancia y el escuchar lo normalizado que tenían estos sucesos al momento de compartirlos, me sorprendía.

En este contexto los interrogantes empezaron a surgir ¿desde cuándo el miedo al secuestro se convierte en la cotidianidad? ¿solo queda conformarse y acostumbrarse? El convertir estos sucesos en una realidad impuesta en la que no se ven soluciones desde el panorama de los habitantes no permite una calidad de vida digna ni garantías a los derechos humanos fundamentales y es una realidad que en todo el país se ha vivido, ya sea directa o indirectamente. Debido a esto, varios habitantes del país son indiferenteres a lo que sucede en las zonas que afectan la violencia directamente y prefieren ignorar los hechos, asi como lo narra Victor de Currea-Lugo en el texto “aqui pasó algo” un contexto del conflicto en Santander:

“Sin leer el país que tenemos, cualquier propuesta de paz será un fracaso. Pero el problema es en otro sentido: el país urbano ya tiene su propia lectura de la realidad. Una gran cantidad de colombianos son indiferentes al debate de guerra y paz, un número no despreciable apoya la guerra, amplios sectores de la sociedad rechazan incluso adentrarse en los debates de las causas del conflicto, el asesinato de líderes sociales no importa y hasta se “justifica” cuando las víctimas son excombatientes. Esa Colombia no se mira al espejo de la realidad porque se basta a sí misma en sus versiones y, además, ya tiene el veredicto: sabe, es decir, cree saber cuáles son los buenos y cuáles son los malos.” (Currea-Lugo, 2020)

Cuando en realidad aquí no hay buenos ni malos, hay víctimas y víctimarios que requieren de una reparación individual y/o colectiva que les permita reconocer la verdad, reestructurar su cotidianidad, sanar las heridas que este conflicto les ha dejado en las últimas décadas.

11
1.2

PREGUNTAS DE INVESTIGACIÓN 1.3

Para la formulación de este proyecto, se plantearon tres preguntas fundamentales que dieron guía a la elaboración y estructuración del trabajo. Partiendo, de aquellas inquietudes que me han acompañado desde mi crecimiento personal y profesional.

¿ QUÉ SE QUIERE INVESTIGAR ?

Los territorios que desde mi infancia tengo un arraigo y han sido afectados por el conflicto armado, lugares en los que la intervención del estado ha sido precaria y en muchos de estos sectores no se ha reconocido las afectaciones que han sufrido.

¿ PARA QUÉ LO QUIERO INVESTIGAR ?

Para generar una reflexión y visibilización en torno a cómo esta normalización de los conflictos, tanto los armados, sociales, ambientales, culturales, entre otros; generan que los territorios sean más propensos a ser afectados por diversos fenómenos y secuelas nefastas. Asimismo, evidenciar como por medio de la arquitectura se puede dar frente a este olvido y normalización.

¿ CÓMO LO QUIERO INVESTIGAR ?

La forma en la que se va abordar la investigación, es a partir de la unión de lo simbólico y lo funcional. El proyecto está orientado a la formulación de una trayectoria de reconocimiento, sanación y resignificación, para las personas que han llevado esta carga con tanto tiempo sin ser vistas ni escuchadas. Tambien, evidenciar como por medio de la arquitectura se pueden propiciar ambientes y/o espacios de comprensión, que respondan a las necesidades de los habitantes y del territorio.

12
Figura No. 2. Fotografía. Personas de la comuni dad de Chocó afectadas por el conflicto. Amnesty International. Figura No. 3. Fotografía. Llanogrande, Zona Veredal Transitoria de Normalización ubicada en Dabeiba por Julio César Herrera Y Donaldo zuluaga. El Colombiano Figura No. 4. Fotografía. Fragmentos, Espacio de Arte y Memoria. Universes in universe.

PROBLEMA

2.1 2.2

PROBLEMÁTICA

El desplazamiento forzado por la violencia.

PROBLEMA

La desmemoria que ha constreñido casi al olvido de los actos violentos que ha sufrido el teritorio de la hoya del río Suárez.

Colombia ha sido víctima, durante más de sesenta años, del conflicto interno que ha generado el incremento de cifras en el desplazamiento interno, secuestros, torturas, abusos, entre otros; que han cobrado la vida de muchos habitantes a lo largo de la nación. Del mismo modo, la vulnerabilidad, el deterioro socio territorial y la carente presencia e intervención por parte del Estado en los territorios rurales de Colombia, han generado un hábitat con condiciones precarias para la población.

Si bien, posterior al año dos mil dieciseis, se concreta el “Acuerdo Final para la Terminación del Conflicto y la Construcción de una Paz Estable y Duradera” ha producido que se vaya abriendo poco a poco los ojos de muchos a esta realidad, contada por las mismas víctimas y se hayan realizado Programas de Desarrollo con Enfoque Territorial (PDET) que son un instrumento de gestión y planificación por parte del estado que buscan impulsar el desarrollo de aquellas zonas del país más afectadas por el conflicto armado interno. Sin embargo, varios sectores en las que el conflicto no ha sido reportado, no se incluyeron en estos planes de desarrollo como lo fue la zona sur de santander.

13
02

Figura No. 5. Collage de elementos característicos del territorio. Elaboración propia.

14

03 OBJETIVOS

3.1 3.2

OBJETIVO GENERAL

Formulación

Diseñar una ruta de reparación colectiva a lo largo de la hoya del río Suárez, que atienda la tragedia de naturalizar la guerra y entreteja las numerosas narrativas que se han desconocido.

OBJETIVOS ESPECÍFICOS

a. Reconocer el sentido de identidad y comunidad para revitalizar y vincular lugares en desuso para convertirlos en lugares de memoria.

b. Identificar y reconocer los elementos centrales de la memoria sobre ellos para generar espacios de reflexión que permitan expresar el dolor de las pérdidas que se han sufrido a lo largo de los años.

c. Valorar y potenciar los espacios productivos del territorio y las iniciativas de las organizaciones sociales locales.

15

Figura No. 6. Collage objetivos de la ruta. Elaboración propia.

16

04 MARCO CONCEPTUAL

EL CONFLICTO HOY 4.1

Colombia es un país que ha vivido una violencia constante por más de seis décadas y es uno de los conflictos armados internos que más años ha durado en el mundo contemporáneo. A pesar de que esta violencia no se ha vivido con la misma intensidad en todos los sectores, cabe resaltar que no hay lugar en Colombia que no haya sido afectado por este conflicto.

Si bien el territorio ha pasado por gran cantidad de hechos violentos y se encuentra en esta posición crucial dentro del conflicto armado, se evidencia como la población en varios lugares, prefieren guardar silencio y omitir todos estos hechos, por la misma desconfianza creada por el estado por su ausencia e indiferencia. Tanto las víctimas como el territorio no han recibido un ejercicio de memoria histórica y/o una reparación colectiva, ni una garantía de no repetición.

En consecuencia, en el imaginario colectivo de los habitantes del territorio se percibe un proceso de desmemoria que ha constreñido casi al olvido de todos estos actos violentos y se plantea ¿Cómo, por medio de la arquitectura, se puede tramitar la reflexión de lo que paso y las afectaciones a sus habitantes en un territorio en el que estos eventos se invisibilizan ? ¿Cómo reparar a partir de lugares y memoria?

17
18
Figura No. 7. Collage titulares del conflicto en Colombia. Elaboración propia.

CONTEXTO CONFLICTO ARMADO EN COLOMBIA Localización

Figura No. 8. Mapa de localización Colombia. Elaboración propia.

19
N

La situación con el conflicto armado en Colombia

A lo largo de la historia, el territorio colombiano se ha ido consolidando como un país centralizado, a pesar de que constitucionalmente no es así. Ya que, en ciertas partes del territorio, como lo son las zonas rurales, no se cuenta con las mismas oportunidades y garantías de los derechos humanos. Lo anterior, produce que la población de las zonas rurales sea desplazada a las grandes ciudades en la constante búsqueda de oportunidades laborales y mejoras en las condiciones de vida.

Este desplazamiento interno en Colombia se ha producido por causas económicas, sociales y políticas. Según el informe más reciente del Observatorio Global del desplazamiento interno, en Colombia, realizado en el 2021; a diciembre de 2020, había aproximadamente 4.9 millones de personas desplazadas internamente como consecuencia del conflicto armado. Y la cifra reportada en el presente año por el Gobierno Nacional, según el Registro Único de Victimas (RUV) tiene un acumulado histórico de 8.1 millones de desplazados, desde 1985 hasta diciembre del 2020.

En cuanto a las causas, de acuerdo con el informe del Comité Internacional de la Cruz Roja (CICR) presentado en marzo de 2008, las principales causas del desplazamiento individual han sido: amenazas de muerte (66.54%), amenaza de reclutamiento forzado (10.9%), enfrentamientos forzados (4.43%), muerte de un familiar a raíz del conflicto (3.93%), entre otras. Con lo anterior vemos que todas estas causas van relacionadas con el conflicto y en lo principal a la disputa por el control de tierras y las persecuciones por motivos ideológicos o políticos.

Ecorregión Suárez Chicamocha

Acoge parte de los departamentos de Santander y Boyacá

46,1% 19,9% 8,8% 8% 60% 40%

+4.9 Millones de personas desplazadas internamente +90mil Personas desaparecidas +27mil Víctimas de secuestro 2.552 Masacres entre 1980 - 2014 23.161 Asesinatos selectivos

Fue desplazado por grupos paramilitares.

Fue desplazado por la Guerrilla.

Fue desplazado por grupos posdesmovilización.

Fue desplazado por agentes del estado.

+ 220.000 Personas en situación de desplazamiento 82% de las víctimas del conflicto armado documentadas en el departamento.

Provenían del sur del Cesar, Sur de Bolívar, Norte de Santander y Nororiente Antioqueño

Del propio Magdalena Medio Santandereano y Barrancabermeja

N

Figura No. 10. Cifras del conflicto en Colombia. The economist (2015). RNI (2018). SPRI (2017). Vanguardia (2010). Figura No. 9. Localización ecorregión Suárez-Chicamocha. Elaboración propia.

20

LÍNEA DEL TIEMPO DEL CONFLICTO SILENCIADO EN EL TERRITORIO 4.2

Fueron asesinados 12 funcionarios judiciales que se encontraban investigando varios delitos en la zona. (La Rochela, Simacota)

Magistrados asesinados en la masacre de la Rochela.

Once campesinos son hallados muertos y en el informe revelan que no fueron asesinados en el lugar donde se encontraron los cuerpos sino en áreas diferentes.

Masacre de Explanación en el Carmen Bajo.

1988 1990 1992

Masacre a doce taladores en la vereda San Tropel.

Secuestro ganadero en Puente Nacional.

Ataque Bomba contra agentes de la policía, vía Barranca - Bucaramanga.

Asesinato en la finca El Porvenir, San Vicente de Chucurí.

En el municipio de Concepción, fueron secuestradas varias personas por parte de 15 miembros del Ejercito de Liberación Nacional.

Seguido, se presentó un enfrentamiento entre algunos uniformados del Batallón García Rovira y el ELN, dando lugar a la muerte de un cabo, dos guerrilleros y tres civiles.

Masacre El estadero, Barrancabermeja.

Amenaza de las Autodefensas llegaron a la provincia de Guanentá.

Quema de buses en Velez.

Masacre en Cimitarra.

Toma del municipio de Mogotes (1997).

Masacre en Barrancabermeja (1997-1998)

El corregimiento del Riachuelo perteneciente al municipio de Charalá, entre los años 2000-2006, fue víctima cruel de la acción paramilitar del Frente Comuneros Cacique Guanentá La Asociación Santandereana de Servidores Públicos recibe un sobre con varias amenazas de muerte.

1995 2000 2005

15 Hombres armados asesinan a un grupo de campesinos en la vereda de El Centro de Güepsa. (1999)

Masacre del bar Gato Negro, un grupo de paramilitares del Bloque Central Bolívar arremetieron contra los clientes en un bar de Barbosa.

San Joaquín sufrió de 27 actos terroristas debido a los constantes ataques en la zona rural por parte del ELN. (2000)

“Águilas Negras” amenazaron por correo electrónico a profesores, estudiantes y trabajadores de la Universidad Industrial de Santander, en Bucaramanga.

La masacre en Barrancabermeja, que estuvo a cargo del comando armado de las Autodefensas Unidas de Santander y Sur del Cesar (Ausac) 2006.

Fue asesinado Cristian Jaimes, líder de la comuna 10 de Bucaramanga (2018).

Incrementan las amenazas a lideres comunales desde Puerto Wilches, Bucaramanga, San Gil, concepción, entre otros.

Se inicia el proceso de diálogos para el proceso de paz 2012.

Fue asesinada Katherine Castillo, presidente de la defensa civil en el municipio de Socorro (2017).

Fue asesinado Victor H. Martínez, representante legal de la Asociación campesina (2018).

2010 2015 2020

Surge la Agencia para la Reincorporación y la Normalización (2011).

Surge el Centro de Memoria Histórica con el decreto 1084 del 2015.

Se inicia el proceso de diálogos para el proceso de paz (2012).

Se crea la Unidad de Víctimas (2012).

Asesinato a varios lideres sociales, entre ellos: Miguel Ángel Pabón, Edgar Vidales y Katherine Escalante Castillo.

Se siguieron presentando hechos de amenazas y violencias en diferentes sectores sociales, principalmente en docentes.

Ceremonia de firma del acuerdo final de paz el 26 de septiembre de 2016.

MARCO NORMATIVO DE RECONOCIMIENTO Y APOYO A VÍCTIMAS 4.3

En cuanto a la normativa, se consideran varios decretos que se deben presentar que apoyan los proyectos relacionados que buscan garantizar las ayudas a las víctimas del conflicto armado. Por lo anterior, se crea la Unidad Administrativa Especial para la Atención y Reparación Integral a las Víctimas como entidad con personería y autonomía que conlleva el compromiso de iniciar procesos que garanticen el goce efectivo de los Derechos Humanos a todas las personas e ir acreditándolos paulatinamente”.

El decreto 4802 de 2011 en su articulo 21 establece que la dirección de reparación tiene entre sus funciones “ Coordinar la implementación de planes, programas y proyectos encaminados a la reparación individual y colectiva con el fin de promover el goce efectivo de los derechos de las víctimas”

En el artículo 151 de la ley 1448 de 2011, se comprenderán las medidas de restitución, indemnización, rehabilitación, satisfacción y garantías de no repetición, en los componentes político, material y simbólico. La reparación colectiva estará dirigida al reconocimiento y dignificación de los sujetos de reparación colectiva, la recuperación psicosocial, a la inclusión ciudadana como sujetos plenos de derecho, a la reconstrucción del tejido social, a la reconstrucción de confianza de la sociedad en el Estado en las zonas y territorios afectados por el conflicto armado, a la recuperación y/o fortalecimiento de la institucionalidad del Estado Social de Derecho para la consecución de la reconciliación nacional y la convivencia pacífica”.

Según la Corte Constitucional en la Sentencia C-753 de 2013 señala que “el derecho a la reparación de las víctimas es fundamental y no puede ser limitado, negado o desconocido por razones de sostenibilidad fiscal ya que se ha considerado que este es solo un criterio orientador de las ramas del poder para conseguir los fines del Estado. Bajo la misma lógica, la estabilidad fiscal tampoco se constituye en un criterio que pueda limitar o socavar los derechos fundamentales”.

Para finalizar, ya expuestos los fundamentos, se evidencia que hay un soporte teórico, leal y normativo que esta tomando iniciativas y acciones para ayudar a las víctimas del conflicto armado. No obstante, al momento de iniciar los proyectos que implementen las acciones que contribuyan a reparar los daños ocasionados, no se evidencia una puesta en marcha en varios territorios donde la violencia, a pesar de que fue silenciosa, dejo su rastro.

25

CONSTRUCCIÓN DE MEMORIA

Para poder proponer proyectos que den frente al conflicto se debe entender este en un primer lugar, desde su historia, que no ha sido lineal sino que ha sucedido en varios momentos al mismo tiempo. Los impactos del conflicto en las víctimas demandan el ejercicio de memoria y reconocimiento de la verdad para la no repetición, comprender y superar nuestra historia de violencia y asi evitar que se siga repitiendo.

Para este objetivo organizaciones como la Comisión de la Verdad han llevado a cabo el programa de “encuentros por la verdad” que son actos donde se reconoce tanto en el ambito público como privado que aportan a la comprensión colectiva de lo acontecido. La verdad se convierte en un pilar fundamental para este proceso de reparación y sanación ya que, es el primer paso a enmendar los derechos que les han sido vulnerados a las víctimas; así como lo expone Carlos Lozada en una entrevista para a comisión:

“Es muy importante el diálogo que se pueda tener con las víctimas por parte de quienes generamos esa victimización y poder de esa manera ir aportando verdad en un hecho que es un proceso, más que un acto de verdad. Es un proceso que permite ir construyendo como un relato múltiple de la realidad de lo que sucedió en el conflicto” (Lozada, 2020. Pág 7).

Por otro lado, el exponer la verdad permite un proceso de dignificación a todas las personas fallecidas pero también a sus familiares y abre camino hacia la reconciliación. Del mismo modo, el hacer este esclarecimiento de la verdad en un momento “postconflicto” donde el calor de la confrontación, la rabia y el odio no estan tan inmediatos ayuda a que el proceso de reflexión, autoanálisis y reconocimiento se realice de una mejor manera. Al ser este un proceso individual, se debe tener en cuenta que se habla de una verdad que no es absouta, ya que son relatos desde la perspectiva de cada uno de los intervinientes que asume el compromiso ético y moral de aportar lo que conoce a la construcción de una versión de la verdad colectiva. Con la unión de estas piezas es que se va entretejiendo el relato del conflicto y se puede ver reflejado la conciencia colectiva, la imagen de ese dolor, desde la violencia, desde la guerra y se genera la construcción de una memoria colectiva.

26
4.4

“AQUÍ PASÓ ALGO, UN CONTEXTO DEL CONFLICTO EN SANTANDER”

En este texto, realizado por el colectivo de universidades de la mano de varias conexiones territoriales del Sistema Integral de Verdad, Justicia, Reparación y No Repetición (SIVJRNR), se redactó un contexto en el marco de comprensión de la violencia que ha vivido el departamento de Santander y que ha sido in-visibilizada en el transcurso de los años.

De igual forma, se sostiene que se necesita esta construcción de los relatos en conjunto con varios actores, de manera articulada, para continuar trabajando por el país y la reconstrucción de nuestro tejido social. Para la elaboración de

Figura No. 11. Portada del libro “¡Aquí pasó algo!”. Unicienciabga.

estos contenidos se juntaron los saberes institucionales, que son aquello que se reconocen y se encuentran en el ámbito académico; con los saberes del “día a día” que son aquellos provenientes de la experiencia directa de los marcos interpretativos conceptuales de las víctimas.

El texto cuenta con un marco metodológico y un marco legal donde se exponen las normas, leyes y acuerdos creados que forman las bases jurídicas de todo lo relacionado a la justicia transicional en Colombia; de igual forma el libro aborda un contexto general departamental con los datos demográficos, geográficos, productivos, entre otros. También aborda un contexto histórico desde la época de los setenta abordando los diferentes acontecimientos violentos que sucedieron en el territorio a lo largo de estos años.

Si bien se concluye con la importancia de visibilizar lo acontecido en el territorio para poder realizar una reconstrucción social a presente y futuro. Se recalca la carente intervención gubernamental tanto territorial como nacional, que apoyen la construcción de unas condiciones sociales, políticas, económicas y culturales que brinden garantías de acceso a los derechos fundamentales a la población que ha sido víctima del conflicto.

27
Autor:
4.5

Cabe resaltar la explicación que realiza el médico y periodista Victor de Currea-Lugo acerca de los tres tipos de violencia, explica que la violencia directa es la armada, los actos de guerra como los asesinatos, homicidios, atentados, etc. La social, se entiende como la discriminación basada en los estigmas que se tiene sobre varios grupos étnicos y culturas. Por último, la violencia estructural como el abuso de poder que segrega y perpetúa las injusticias, el autor pone como ejemplo una frase que manifiesta un líder de bahía solano “¿usted cree que uno puede tener paz cuando tiene más goteras en el techo que vasijas para recoger el agua ? Y eso cuando usted tiene techo”. (Víctor de Currea-Lugo, 2020. p.6).

28
Figura No. 12. Mapa conceptual de los tipos de violencia. Victor de Currea-Lugo. Elaboración propia.

“ENTRE MEMORIAS E HISTORIA: LA PROBLEMÁTICA DE LOS LUGARES”

En este texto documentado de Pierre Nora, un catedrático e historiador francés que ha realizado varios trabajos en torno a la memoria, la historia y a la identidad francesa, reflexiona sobre la importancia de los lugares para la memoria. Partiendo de la diferencia entre memoria e historia. A lo largo del texto, mientras se relata esta diferenciación, también se va exponiendo como ejemplo a Francia desde la revolución de 1799, el problema del consenso nacional político en el transcurso de los años y como la institucionalización de la memoria ha saturado de documentación mientras se va perdiendo la memoria tradicional.

El concepto de “Lugares para la memoria” son aquellos espacios donde se refugia la memoria colectiva.

Nora sostiene que memoria e historia funcionan en dos registros radicalmente diferentes, aun cuando ambas tienen relaciones estrechas y que la historia se apoya, nace, de la memoria. “La memoria es el recuerdo de un pasado vivido o imaginado. Por esa razón, la memoria siempre es portada por grupos de seres vivos que experimentaron los hechos o creen haberlo hecho” dice en una entrevista reciente. “La memoria es siempre un fenómeno colectivo, aunque sea psicológicamente vivida como individual”. La memoria advierte contra su naturaleza afectiva, emotiva y por ende es “vulnerable a toda manipulación, susceptible de permanecer latente durante largos períodos y de bruscos despertares”. (Nora, 1984. p. 3).

La historia en cambio “es una construcción siempre problemática e incompleta de aquello que ha dejado de existir, pero que dejó rastros” (Nora, 1984. p.3). Rastros con los que el historiador “trata de reconstituir lo que pudo pasar y, sobre todo, integrar esos hechos en un conjunto explicativo”. Por eso afirma: “La historia reúne; la memoria divide”. (Nora, 1984. p.4)

29
4.6
Figura No. 13. Portada del libro Les Lieux de mémore. Pierre Nora.

“SOBRE LA MEMORIA Y LA ARQUITECTURA: CONSTRUIR LA AUSENCIA”

En este texto, del arquitecto e historiador Camilo Isaak (2016), relata como la dimensión fundamental de la arquitectura es la memoria, que prepara el escenario para conectar el pasado con el presente y el futuro. Existe un potencial en la arquitectura en su capacidad de narrar la memoria de los pueblos ya que la memoria está intrínseca en ella. Este texto plantea la arquitectura como un dispositivo útil para crear vínculos afectivos con el espacio y con el lugar, para preservar y evocar remanentes específicos, conectados con tiempos pasados, memorias y transformaciones en referencia a nuestra vida actual.

14.

La arquitectura tiene el potencial de hacer presente y construir la ausencia. Isaak menciona también que los lugares de la experiencia son “evocadores de reminiscencias del pasado, lugares construidos que invitan a tomar conciencia y posición frente al pasado, lugares que invitan a tomar una postura política frente al uso de la memoria y particularmente frente a la barbarie del ser humano contra sí mismo.” (Isaak, 2016. p.8). También toma como referente a Susan Sontag quien recuerda que “la memoria es, dolorosamente, la única relación que podemos tener con los muertos. Así la creencia de que la memoria es una acción ética yace en lo más profundo de nuestra naturaleza humana”. (Sontang, 2003). Recordar es una acción ética y la arquitectura tiene la responsabilidad de permitir el recuerdo.

No obstante, el proceso del recuerdo implica la memoria y va acompañado de memoria, ya que uno recuerda en el presente lo que uno ha visto o vivido en el pasado. Y cuando uno no puede recordar, bien sea porque lo ha olvidado o porque no lo ha vivido, necesita la mediación de otro agente que tenga el potencial de buscar en las impresiones sensoriales para así evocar aquello que está ausente. La arquitectura tiene una gran fuerza y un poder de evocación considerable, ya que la memoria es una parte intrínseca de la arquitectura, una parte fundamental, porque sin saber dónde hemos estado, no tenemos idea de hacia dónde vamos, no tendríamos ninguna orientación.

30
4.7
Figura No. Portada del artículo “Sobre la memoria y la arquitectura: construir la ausencia”. Camilo Isaak.

CONEPTOS QUE ARTICULAN EL PROYECTO 4.8

Con base en varios documentos indagados para la profundización de los diferentes temas que se exponen en el documento, se realizó una serie de definiciones base que se tuvieron en cuenta y fueron tomados como referente de distintas fuentes consultadas.

a. Territorio c. Territorialidad

Delgado Mahecha, O. (1998).

El territorio es el espacio donde concurren y se sobreponen distintas territorialidades locales, regionales, nacionales y mundiales con intereses distintos, con percepciones, valoraciones y actitudes territoriales diferentes que generan relaciones de complementación, cooperación y conflictos.

Es el sentido de pertenencia e identidad, el de conciencia regional, al igual que el ejercicio de la ciudadanía y de acción ciudadana, solo adquieren la existencia real a partir de su expresión de territorialidad. En un mismo espacio se sobreponen múltiples territorialidades y múltiples lealtades. El territorio no es fijo, sino móvil, mutable y desequilibrado. La realidad geosocial es cambiante y requiere permanente nuevas formas de organización territorial.

b. Desterritorialización

Delgado Mahecha, O. (1998).

Proceso de pérdida del territorio derivados de la dinámica territorial y de los conflictos de poder entre los distintos agentes territoriales. Una empresa puede expandir su territorio a costa de la desterritorialización total o parcial de otra.

Delgado Mahecha, O. (1998).

La territorialidad se entiende como la identidad, el conjunto de prácticas y sus expresiones materiales y simbólicas capaces de garantizar que se generan una apropiación y deseo de permanencia de un determinado territorio por un determinado agente social. Se asocia con la apropiación y ésta con la identidad y afectiviad espacial, que se combinan definiendo territorios apropiados de derecho, de hecho y afectivamente.

d. Memoria

Nora, P. (1984).

Momento en el que la conciencia de la ruptura con el pasado se confunde con el sentimiento de un recuerdo desgarrado; pero en el que el desgarramiento despierta aún bastante memoria para que pueda plantearse el problema de su encarnación.

31

e. Lugares de la memoria i. Reconocer

Recuperado de Comisión de la Verdad

“Hay lugares de memoria porque no hay más medios de memoria; la curiosidad por los lugares donde se cristaliza y se refugia la memoria está ligada a este momento particular de nuestra historia.”

Estos reconocimientos, hacen parte del compromiso de este grupo de contribuir al esclarecimiento de la verdad, al contar lo ocurrido en el marco del conflicto armado y asumir las responsabilidades de su participación, como una forma de reparar a las víctimas.

f. Justicia restaurativa j. Sanación

Recuperado de Ley Penal colombiana Ámbito Psicológico

Todo proceso en el que la víctima y el imputado, acusado o sentenciado participan conjuntamente de forma activa en la resolución de cuestiones derivadas de delito en busca de un resultado restaurativo, con o sin la participación de un facilitador.

g. Espacio colectivo

Nora, P. (1984). Recuperado de Taller de espacio público

Sanar heridas emocionales no implica olvidar, significa por encima de todo conseguir que ellas dejen de controlar nuestras vidas. Algo así requiere un meticuloso proceso de transformación donde entender que no, que ya no volveremos a ser los mismos, porque la curación no es un retorno sino una hábil reconstrucción donde dar forma a alguien nuevo, alguien más fuerte y más valioso.

k. Resignificación

Ámbito Psicológico

h. Paz

Recuperado de UNESCO

Se entiende como aquel sistema unitario de espacios englobados en el territorio que tiene una incidencia sobre la vida colectiva que definen un uso común que constituyen la sede y los lugares de su experiencia colectiva. Es vista como la capacidad de otorgar un sentido diferente al pasado a partir de una nueva comprensión y apreciación en el presente. En pocas palabras, dar un nuevo sentido al presente, tras una interpretación distinta del pasado.

La paz no puede consistir únicamente en la ausencia de conflictos armados, sino que entraña principalmente un proceso de progreso, de justicia y respeto mutuo, destinado a garantizar la edificación de una sociedad en la que cada cual pueda encontrar su verdadero lugar y gozar de la parte de los recursos intelectuales y materiales del mundo que le corresponde

l. Reparación

Recuperado de Unidad de Víctimas

Propende por reconocer el daño causado, contribuir a la reconstrucción del proyecto de vida, devolver a la víctima su estatus y la garantía de sus derechos.

32

MARCO DE REFERENCIA 5.1

MARCO DE REFERENCIA

Referentes estudiados

Para la formulación de la propuesta que respondiera de la mejor manera al problema, surgió el interrogante de “¿Cómo por medio de la arquitectura se le puede dar frente a un proceso de invisibilización y normalización de la violencia?” y para guiar el proceso, se analizaron varios referentes teóricos y arquitectónicos que ayudaron a establecer las bases de diseño del proyecto.

33 05

REFERENTES DE DISEÑO 5.2

5.5.1

CAMINO DE SANTIAGO DE COMPOSTELA

Localizado en: España, Portugal y Francia

Año: Nace en la edad media

Primera guía moderna: año 1965 por el Ministerio de Información y Turismo.

Fuente: Ladera sur, teetravel, pilgrim.es

El proyecto consiste en: El camino de Santiago nace en la Edad Media con el hallazgo de la tumba del apóstol Santiago el Mayor, lo cual desata una ola de peregrinaciones católicos que tiene como propósito o meta llegar a la catedral de Santiago de Compostela en donde se ubica su cripta. Es el camino más antiguo y concurrido de Europa, alcanzado la categoría de “gran centro de peregrinación” junto con Roma y Jerusalén. Cada año atrae a más de 250mil peregrinos y tres de sus rutas fueron declaradas Patrimonio de la Humanidad por la UNESCO.

Aportes:

Se resalta que no es sólo un camino de peregrinación religiosa, sino que ha tenido un papel clave en el desarrollo de la identidad europea, su comunicación y el intercambio de ideas y proyectos. Hoy en día el camino se convirtió en el gran evento cultural y religioso del continente donde las motivaciones de los peregrinos varia, pueden ser motivos religiosos, espiritual, cultural, por arte, por naturaleza, por arquitectura, por gastronomía, deporte, etc.

34
Figura No. 15. Fotografía Etapa 1- St. Jean Pied de Port-Roncesvalles. Mujeres nomadas. Figura No. 16 Fotografía una peregrina en pleno camino de Santiago. El plural. Figura No. 17. Un 98,6% de los caminantes recomienda a otros realizar la ruta jacobea. Hosteltur.

Colorín Colorado: equipamientos rurales como espacios de reivindicación frente al conflicto colombiano

Localizado en: Vereda El Abejero, Belén De Umbría, Colombia.

Año: 2016 Arquitectos: Ruta 4 Fuente: Archdaily.co

El proyecto consiste en: Este proyecto nace de la necesidad de confrontar los episodios de violencia generalizada en la vereda El Abejero a través de espacios de re-significación que devuelvan a la comunidad su ancestral relación con el territorio. Como un gesto que propicia el reencuentro de la vida en el campo, la intervención rescata los valores de la construcción vernácula, en su sentido más natural, reconstruyendo un lugar a partir de sí mismo.

Aportes:

A través de un proyecto de integración con la comunidad, Ruta 4 ha conseguido iniciar un nuevo periodo de resignificación para el sector con la construcción del parque Colorín Colorado, el cual a través de intervenciones puntuales y usando materiales locales, dio forma a un nuevo paisaje de interacción y recreación para la juventud, al mismo tiempo que avivó en la comunidad, la importancia de la cooperación y el emprendimiento colectivo en la posguerra.

35
5.5.1
Figura No. 18. Fotografía Colorín Colorado / Ruta 4 arquitectura. Image Cortesía de Ruta 4. Archdaily. Figura No. 19. Fotografía Colorín Colorado / Ruta 4 arquitectura. Imagen Cortesía de Ruta 4. Archdaily. Figura No. 20. Fotografía Colorín Colorado / Ruta 4 arquitectura. Imagen Cortesía de Ruta 4. Archdaily.

5.5.2

MIM — Museo Itinerante

de la

Memoria y

la

Identidad de los Montes de María / AEU

Localizado en: Región de los Montes de María, Departamentos de Bolívar y Sucre, Colombia

Año: 2019 Arquitectos: AEU Fuente: Archdaily.co

El proyecto consiste en: un dispositivo itinerante para recuperar la palabra y la voz de las comunidades con el objetivo de hacer de la memoria un camino para el reencuentro, la superación del miedo y el dolor. Este museo representa una plataforma concreta de reparación simbólica ante las huellas dejadas por el conflicto armado, buscando fortalecer la convivencia, la organización y movilización social, a través de los diálogos y confluencias del pensamiento en su itineraria por el territorio.

Aportes:

Se resalta como los contenidos audiovisuales y narraciones orales se exponen en un espacio que recuerda las casas tradicionales de la región, recurriendo a la memoria y la identidad a través de las narrativas de sus habitantes, sus experiencias en medio del conflicto y las proyecciones que hacen sobre su territorio.

36
Figura No. 21. Fotografía Museo Itinerante de la Memoria y la Identidad de los Montes de María. Archdaily. Sergio Gómez. Figura No. 22. Fotografía Museo Itinerante de la Memoria y la Identidad de los Montes de María. Archdaily. Sergio Gómez Figura No. 23. Fotografía Museo Itinerante de la Memoria y la Identidad de los Montes de María. Archdaily. Sergio Gómez.

El proyecto ganador para el Paseo Temático Todos Hermanos en San Luis, Argentina

Localizado en: El extremo noreste de la provincia de San Luis.

Año: 2022

Arquitectos: Gutiérrez Corvalan y Estudio BNAA

Fuente: Archdaily.co

El proyecto consiste en: Crear un espacio público abierto destinado a la reflexión sobre los conceptos de paz y fraternidad involucrando temáticas como la superación de conflictos sociales, culturales, religiosos, ambientales, etc y a su vez, actuando de soporte para actividades recreativas, culturales, de contemplación del paisaje, de descanso y otras que interpelen a la ciudadanía.

Aportes:

La intención de que el tiempo sea el protagonista y pueda cumplir un papel fundamental a partir del desgaste y la transformación de los espacios; el moho, el óxido y la vejez representan de alguna manera el tiempo y el trayecto de la vida, en la cual sumado a una apropiación del ser vivo se cuenta una historia.

37
5.5.3
Figura No. 24. Render Paseo Temático Todos Hermanos cortesía de Estudio BNAA - Bravo Nieto Arquitectos Asociado. Archdaily. Figura No. 25. Render Paseo Temático Todos Hermanos cortesía de Estudio BNAA - Bravo Nieto Arquitectos Asociado. Archdaily. Figura No. 26. Render Paseo Temático Todos Hermanos cortesía de Estudio BNAA - Bravo Nieto Arquitectos Asociado. Archdaily.

5.5.4

TSL Canoa 2017: El atrapasueños

Localizado en: Región de los Montes de María, Departamentos de Bolívar y Sucre, Colombia

Año: 2019

Arquitectos: Natura Futura Arquitectura + Ruta 4

Fuente: Archdaily.co

El proyecto consiste en: Un dispositivo público pensado y construido en conjunto con 60 estudiantes hispanoamericanos en el marco del Taller Social Latinoamericano. El atrapasueños es una reflexión alrededor del objetivo de ser un artefacto que configura una referencia simbólica dentro del paisaje, posibilitando la construcción de vivencias en el espacio y la modificación en los códigos de relación preestablecidos en redes comunitarias.

Aportes:

Como este espacio polivalente para sentir, vivir y reencontrarse con un paisaje olvidado, al final de la ruta turística, es símbolo de una tragedia del pasado y se construyó para tejer los sueños del futuro. Un lugar que sin estar en el pueblo es para el pueblo, como imán de propios y extraños.

38
Figura No. 27. Fotografía TSL Canoa 2017: El Atrapasueños / Natura Futura Arquitectura + Ruta 4. Archdaily. Imagen Nicolás Valencia. Figura No. 28. Fotografía TSL Canoa 2017: El Atrapasueños / Natura Futura Arquitectura + Ruta 4. Archdaily. Imagen Nicolás Valencia. Figura No. 29. Fotografía TSL Canoa 2017: El Atrapasueños / Natura Futura Arquitectura + Ruta 4. Archdaily. Imagen Nicolás Valencia.
39 06
TERRITORIO
ANÁLISIS
PROPUESTA 6.1
40
Figura No. 30. Fotografía del territorio, entrada al municipio de Güepsa. Elaboración propia.

ECORREGIONES DULCEACUÍCULAS

Instituto Humbolt

Teniendo en cuenta el territorio a analizar, se estudian las ecorregiones demarcadas por el instituto Humbolt; en su propuesta de una visión integral del territorio que prioriza unidades de análisis para la ordenación y gestión del recurso hídricoscon base en las fronteras de las cuencas hídricas. La ecoregión de estudio es la número quince, que contempla la cuenca del río Suarez y del río Chicamocha, en la cordillera oriental al nororiente del país.

15. Suárez - Chicamocha

Río Chicamocha

Río Suárez

Figura No. 31. Mapa localización de la ecorregión Suárez-Chicamocha. Adaptado de Shutterstock. Elaboración propia.

Cordillera oriental

N

41

Figura No. 32. Portada del libro “Espacio, territo rio y región: conceptos básicos para un proyecto nacional”. Ovidio Delgado Mahecha.

Secciones Longitudinales

El concepto de “territorio” se toma de referencia del autor Ovidio Delgado en su texto “Espacio, territorio y región: conceptos básicos para un proyecto nacional” (Mahecha, O. 1998). El cual, se entiende como el escenario de las relaciones sociales y la capacidad espacial de diferentes actores de poder crear, apropiar, recrear, distintas territorialidades en aquellos espacios de poder y dominio. Es un espacio móvil mutable, y desequilibrado; una realidad geosocial cambiante que requiere nuevas formas de organización territorial.

TERRITORIO

Figura No. 33. Sección longitudinal 1 del territorio. Adaptada de Google Earth. Elaboración propia.

Figura No. 34. Sección longitudinal 2 del territorio. Adaptada de Google Earth. Elaboración propia.

42

CARACTERIZACIÓN DEL TERRITORIO

La hoya del río Suarez

Iniciando la década de los setenta, varios grupos armados como las Farc (Fuerzas Armadas Revolucionarias de Colombia) decidieron adoptar una estrategia de desdoblamiento de frentes, con el objetivos de tener un frente por departamento, por lo que la cordillera oriental sería un eje estratégico para desarrollar esta idea. Por ende, esta ecorregión fue el eje estratégico de despliegue y tránsito de varios actores involucrados en el conflicto interno del país, ha sido receptora de miles de víctimas y ha sido el corredor de abastecimiento para varios de los grupos.

Si nos adentramos más en el territorio y acorde al análisis evidenciado anteriormente, vemos como la parte noroccidental de la ecorregión no solo ha sufrido con el conflicto armado interno, sino con diferentes conflictos ambientales, agroindustriales e hidrográficos; principalmente sobre la cuenca del río Suárez entre los municipios de Barbosa y San Gil. Es por esto que el territorio a analizar a profundidad es la hoya del río Suárez, o también conocida como la cuenca

media del Suárez, es un sector que se extiende entre los departamentos de Santander y Boyacá y desarrolla su economía principalmente a base del cultivo de la caña panelera.

N

Figura No. 35. Planta de localización del territorio dentro de la ecorregión. Elaboración propia.

Este cultivo se caracteriza por ser uno de los que produce un alimento representativo del pueblo colombiano como lo es la Panela. Rodríguez (2002) menciona que la panela es uno de los productos de mayor importancia en la economía agrícola del país, no solo por el área destinada al cultivo de caña y la participación agrícola, sino también por la importancia social traducida en la participación en el empleo rural generado y en la fuente de ingresos para más de 70.000 familias campesinas. El sector del río Suárez abarca aproximadamente 300 cultivos de caña, comprendidos en 13 municipios y es la principal región productora de panela en Colombia, contribuyendo al 32% de la producción nacional.

Este territorio abarca una parte del cañón del Chicamocha, el segundo cañón más grande del mundo, con mas de 2.000m de profundidad; colinda con el Parque Nacional Natural Serranía de los Yariguíes que corresponde al remanente boscoso más conservado y de mayor proporción en todo el departamento de Santander y se ha convertido en un área de especiación.

43

N

Figura No. 36. Planta del territorio con la localización de los municipios. Elaboración propia.

44

Secciones transversales

Figura No. 37. Secciones transversales a lo largo del territorio. Adaptado de Google earth. Elaboración propia.

45

1

N

Figura No. 38. Plano de afluentes hídricos del territorio. Adaptado de ArcGis. Elaboración propia.

Plano de cuerpos hídricos esc 1:250.000

CONVENCIONES

1. Río Magdalena

2. Río Suárez

3. Río chicamocha

4. Río Fonce

5. Río Mogoticos

6. Puerto Boyacá

7. Embalse Fúquene

Municipios aledaños al Río Suárez

En este análisis se evidencia como la principal fuente hídrica es el río Suárez, que nace de la laguna de Fúquene desemboca en el río Sogamoso, que es uno de los principales afluentes del río Magdalena. De igual forma, de río Suárez desprenden múltiples fuentes hídricas que son fuente de vida para varios municipios aledaños a lo largo de sus cuencas.

46 ANÁLISIS REGIONAL

Plano presencia de grupos armados esc 1:250.000

CONVENCIONES

Las FARC

Frente 12 Frente 23 Frente 45

El ELN

Frente Adonay Ardila Pinilla

Frente Guillermo Antonio Vásquez

Frente Capitán Palermo

Los frentes del BCB

Frente Comuneros Cacique Guanentá

Frente Lanceros Vélez y Boyacá

En cuanto a lo social, se evidencia que ha sido un territorio abatido por varios actores armados ya sean paramilitares, las farc, el ELN con el frente y los frentes del BCB y el Frente Lanceros Vélez y Boyacá. Una de las razones del por qué se asentaron varios de estos grupos en el territorio fue que esta ecorregión era el eje estratégico de despliegue y tránsito de varios actores involucrados en el conflicto interno del país, ha sido receptora de miles de víctimas y ha sido el corredor de abastecimiento para varios de los grupos.

47
Figura No. 39. Plano de conflictos sociales en el territorio. Adaptado de Verdadabierta.com. Elaboración propia. N
48
Figura No. 40. Collage periódicos con noticias sobre denuncias en Santander. Elaboración propia.

N

Figura No. 41. Plano áreas naturales y actividades extractivas del territorio. Adaptado del Desarrollo de la etapa de formulación del Plan de Ordenamiento Departamental-POD de Santander. Elaboración propia.

Plano de Actividades extractivas y Áreas protegidas esc 1:250.000 Áreas protegidas Distrito de manejo integrado Parque Nacional Natural Santuario de Fauna y Flora

CONVENCIONES

Actividades extractivas Títulos Mineros Bloques petroleros Erosión indiferenciada

Fenómeno de remoción en masa Deslizamientos

En cuanto a la investigación de las actividades extractivas y áreas protegidas, se evidencia un conflicto, ya que varias actividades como la minería, bloques petroleros y erosiones indiferenciadas, se encuentran en áreas de protección ambiental, distritos de manejo integrado, santuarios de fauna y flora y parques nacionales naturales.

49

N

Figura No. 42.

tal-POD de Santander. Elaboración propia.

Plano de Actividades extractivas y Áreas protegidas esc 1:250.000

CONVENCIONES

Ordenamiento sostenible institucional para ordenamiento sostenible de plantaciones

Bosque natural intervenido Bosque natural secundario Cultivo anual limpio o transitorio Cultivo permanente Cultivo semipermanente Potreros con pastos naturales Tierras eriales Vegetación de páramo Vegetación xerofítica

En cuanto al uso de suelos, se observa una mayor cantidad de bosques naturales intervenidos, cultivos semipermanentes y potreros con pastos naturales. Al norte, se localiza vegetación xerofítica y vegetación de páramos. De igual forma, hay varias actividades de erosión en diversas áreas dedicadas a los cultivos y bosques.

50
Plano Ordenamiento Ambiental del territorio. Adaptado Adaptado del Desarrollo de la etapa de formulación del Plan de Ordenamiento Departamen

N

Figura No. 43. Plano de centralidades urbanas en el territorio. Adaptado de ArcGis. Elaboración propia.

Plano de Centralidades y conexiones esc 1:250.000 Índice de centralidad 2100,7 31,38

CONVENCIONES

Municipios Acorde a la población Conexiones Regional Municipal

En cuanto a las centralidades urbanas, notamos el asentamiento de la mayoría de los municipios a lo largo de la cuenca del río Suárez por donde pasa la ruta interdepartamental 45A. En cuanto a extensión territorial e indice de centralidad, los municipios de Barbosa y San Gil son los principales polos tensores de esta cuenca hidrográfica.

51

Territorial

N

Figura No. 44. Plano diagnóstico del territorio. Elaboración propia.

Plano Síntesis esc 1:250.000

CONVENCIONES

Conflictos sociales

Las FARC

Frente Adonay Ardila Pinilla

Frente Comuneros Cacique Guanentá

Conflictos ambientales

Títulos mineros Erosiones indiferenciadas Distrito de manejo integrado

Conclusión

Teniendo en cuenta los análisis realizados anteriormente, notamos que donde se han asentado la mayoría de estos conflictos socio-ambientales, estan localizados al noroccidente del territorio; principalmente a lo largo de la cuenca del río Suárez, también llamada la hoya del río Suárez.

52
DIAGNÓSTICO
6.2
río
BARBOSA VELEZ GÜEPSA
RÍO
SIMACOTA Escala 1:50.000 SANTANA PALMAS
TERRITORIO La hoya del
Suarez
SAN JOSÉ
SUÁREZ
SOCORRO

SOCORRO

OIBA

PALMAS DEL SOCORRO N

SANTANA

Figura No. 45. Plano localización de los municipios en el territorio. Elaboración propia.

SAN GIL

6.2.1 CONFLICTOS

Escala 1:50.000

Figura No. 46. Plano de los conflictos en el territorio. Elaboración propia.

N

6.2.2 RELATOS Y CIFRAS

Escala 1:50.000

Figura No. 47. Plano de cifras y relatos acontecidos por el conflicto. Elaboración propia.

N

VISIBILIZACIÓN A PARTIR DE LOS RELATOS

Tomado como referencia del texto “Aquí pasó algo”

Figura No. 48. Testimonios de las víctimas. Recuperado del libro “Aquí pasó algo” un contexto del conflicto en Santander.

59
60

6.2.3 REPARACIÓN

Escala 1:50.000

Figura No. 49. Plano de acciones de reparación que dan frente al conflicto. Elaboración propia.

N

CONCLUSIONES

Escala 1:50.000

6.2.4

Figura No. 50. Plano síntesis del territorio. Elaboración propia.

N

Figura No. 51. Mapa conceptual del planteamiento teórico del proyecto. Elaboración propia.

65
6.3
PLANTEAMIENTO TERRITORIAL

ALCANCE

Proyecto Ínter-escalar con desarrollo territorial y arquitectónico en nueve municipios asentados a lo largo del eje de la hoya del río Suárez.

Figura No. 52. Fotografía del Río Suárez. Elaboración propia.

66
6.4

ESTRATEGIAS

ESTRATEGIAS CONCEPTUALES

FORMULACIÓN

Se plantean tres conceptos relacionados con el pasado, el presente y el futuro para el desarrollo de las estrategias los cuales son evocar, vincular y prever. La estrategia de evocar un pasado se basa en generar espacios que posibiliten el rememorar y reconocer lo que le sucedió a las víctimas y al territorio.

La segunda estrategia parte del hecho de que los ejercicios de memoria no descentralizados y heterogéneas en un mismo territorio hay diversas formas de construir y hacer memoria; por esto se busca vincular todos estos diferentes relatos, consolidando varios trayectos que articulen y fortalezcan la ruta colectiva. Por último, el prever consiste en buscar restablecer las condiciones físicas que resalten la dignidad virtual de lo memorable y permitan difundir aquellos saberes ancestrales para generar un entorno dinámico multidisciplinar.

67 07

Figura No. 53. Ilustración relatos de las estrategias. Elaboración propia.

68

PROPUESTAS MUNICIPALES

8.1

MUNICIPIOS A INTERVENIR RUTA

La ruta se enmarca en el trayecto que va a lo largo de la ruta nacional 45A desde los municipios de Barbosa hasta San Gil, comprende a los municipios de Güep sa San José de Pare, Santana, Oiba, Socorro, Simacota, Palmas del Socorro y San Gil. Son aproximadamente 140km que se pueden realizar de varias formas y en varios sistemas de transporte.

69
08

Figura No. 54. Plano base de los municipios intervenidos en la ruta. Elaboración propia.

70
N

ANÁLISIS MUNICIPALES

Municipio de Barbosa

Figura No. 56. Esquema de análisis del municipio de Barbosa. Elaboración propia.

71
8.2

Municipio de Güepsa

Figura No. 57. Esquema de análisis del municipio de Güepsa. Elaboración propia.

72

Municipio de San José de Pare y Santana

73
Figura No. 58. Esquema de análisis del municipio de San José de pare y Santana. Elaboración propia.

Municipio de Güepsa

Figura No. 59. Esquema de análisis del municipio de Oiba. Elaboración propia.

74

Municipio de Simacota, Palmas del Socorro y Socorro

Figura No. 60. Esquema de análisis del municipio de Simacota, Socorro y Palmas del Socorro. Elaboración propia.

75
76

Municipio de Simacota, Palmas del Socorro y Socorro

Figura No. 61. Esquema de análisis del municipio de San Gil. Elaboración propia.

77
78
COLLAGE TRABAJO DE CAMPO 8.2
Figura No. 62. Fotografías de los municipios. Elaboración propia

TIPOLOGÍA DE INTERVENCIONES

Acciones - rememorar

Esta acción trata de una siembra para la conservación de las especies nativas del territorio, generando varios bosques como nuevos pulmones a lo largo de la ruta.

Trayectos latientes permite conectar con las diferentes acciones a lo largo de la ruta generando espacios de permanencia y encuentro.

8.4

Esta acción trata de sembrar un árbol en nombre de una persona que falleció a raíz de los conflictos que acontecieron en el territorio.

Senderos de conciliación permite conectar con las diferentes acciones a lo largo de la ruta por medio de caminos naturales.

Figura No. 63. Diagrama tipología 1 de intervenciones propuestas en el territorio. Elaboración propia.

ACCIONES DE - REMEMORAR, VINCULAR

Esta acción trata de situar varios dispositivos informativos que relaten y visibilicen los conflictos que se vivieron.

El abanico de experiencias sensoriales proporciona varios espacios con elementos y materiales diferentes que asemejan a lo que las víctimas en su momento vivieron.

Esta acción busca darle un nuevo significado aquellos vestigios que se encuentran en desuso y permitir que se re-articulen a la red de dinámicas actual y futura.

Naufragios vivientes surge de propiciar lugares que denoten la ausencia y otros efectos negativos que dejaron marca en el territorio.

Figura No. 64. Diagrama tipología 2 de intervenciones propuestas en el territorio. Elaboración propia.

Aquellos pasajes de la memoria, son los miradores entre copas de los arboles, los relieves montañosos o cerca al río, que permiten contemplar el territorio y los paisajes que lo componen.

ACCIONES DE - VINCULAR

Canales de diálogo genera espacios de re-conexión y permanencia en un entorno natural.

Aquellos espacios para re-conectar, recordar y rememorar, son los que aborda la contemplación del recuerdo.

Figura No. 65. Diagrama tipología 3 de intervenciones propuestas en el territorio. Elaboración propia.

Conservación nativa son lugares dedicados a talleres donde se comparta el conocimiento que se tiene de las especies nativas del territorio, su origen, conservación y producción.

ACCIONES DE LAS ESTRATEGIAS - PREVER

Historias ambulantes surge como el soporte comercial efímero transportable y de difundir a las acciones descritas anteriormente.

Enseñanzas ancestrales son lugares dedicados a talleres donde se comparta el conocimiento que se tiene de las diferentes técnicas artesanales y/o productivas del territorio como las vasijas en cerámica, los tejidos en fique, la producción de papel orgánico, entre otros.

Figura No. 66. Diagrama tipología 4 de intervenciones propuestas en el territorio. Elaboración propia.

UBICACIONES A LO LARGO DE LA RUTA

Datos de la ruta

Figura No. 67. Diagrama esquemático características de la ruta. Elaboración propia

CONVENCIONES

Cantidad de hoteles Restaurantes típicos Servicios culturales Parque principal Mirador Conexión indirecta con el río Conexión directa con el río

Producción de panela Iglesia principal Basílica Bosque natural Producción en fique Deportes extremos Hospedaje

87
8.5

N

Figura No. 68. Planta de la ruta con la localización de los municipios. Elaboración propia.

88

IMAGINARIOS

8.6.1 SEMBRAR EL RECUERDO

N N

“Sembrar el recuerdo” consiste en generar un bosque que revitalice los espacios en estado de abandono de los municipios y se regenere vida a partir de la siembra de especies naticas. De igual forma, se propone un espacio donde las víctimas pueden sembrar una semilla en nombre de un ser querido que falleció a raíz del conflicto armado .

Figura No. 69. Planta 1. Bosque del recuerdo en el municipio de Güepsa. Ela boración propia.

Para la localización de estos espacios se propone el municipio de Güepsa, en un lote al nororiente que conecta con el parque principal por medio de unas escaleras de 4m de ancho. Este espacio tambien conecta con una de las vías perimetrales del municipio y con la red ambiental. Esta parada en la ruta permite un proceso de reconocimiento y sanación aquellas tragedias que sucedieron en consecuencia de los diferentes conflictos

Figura No. 70. Planta 2. Bosque del recuerdo en el municipio de Güepsa. Ela boración propia.

89
8.6

Figura No. 71. Imaginario proyectual del Bosque del recuerdo en el municipio de Güepsa. Elaboración propia.

90

8.6.2 REVITALIZACIÓN DE FRAGMENTOS

Zona de cultivos

Especies nativas de conservación y producción a escala municipal y departamental.

Fragmentos en desuso que se revitalizan por medio de las diferentes estrategias y acciones.

Zona comercial Soporte económico y de difusión a las zonas productivas.

Espacio culturales Casas de cultura, museos de identidad y memoria que se conectan por medio de los espacios conmemorativos.

Figura No. 72. Esquema revitalización de fragmentos en el municipio de Palmas del Socorro. Elaboración propia.

91

8.6.3 NAUFRAGIOS VIVIENTES

Figura No. 73. Sección de las exposiciones en naufragios vivientes en el municipio de Simacota. Elaboración propia.

8.6.4 PASAJE DE LA MEMORIA

N N

Figura No. 74. Planta 1. Mirador del recuerdo en el municipio de San José. Elaboración propia.

Figura No. 75. Planta 2. Mirador del recuerdo en el municipio de San José. Elaboración propia.

92

Figura No. 76. Imaginario proyectual de la revitalización de fragmentos en el municipio de San Gil. Elaboración propia.

93

Figura No. 77. Imaginario proyectual del mirador del recuerdo en el municipio de San José de Pare. Elaboración propia.

94

DETALLES CONSTRUCTIVOS

Construcción con tapia pisada

Tapia

Parales del tapial

Compuerta de tapial Hoja de tapial

Tapia compactada seca Junta horizontal Sobrecimiento en piedra

Figura No. 78. Esquema del proceso constructivo de la tapia pisada. Con base en la Asociación Colombiana de Ingeniería Sísmica. Elaboración Propia.

Esta técnica de tapia pisada se basa en compactar capas dentro de una formaleta denominada tapial en un sobrecimiento de piedra, generalmente de 50cm que tiene como objetivo proteger el muro de tierra en tapia de la humedad, goteo u otra acción agresiva a nivel de piso.

Figura No. 80. Fotografía fachada de una residencia en tapia pisada. Sacada de PropiedadES Home y leaving.

95
8.7

Construcción de senderos en piedra

Terreno

Suelo compactado

Junta horizontal

Piedras

Vegetación entre piedras

Figura No. 79. Esquema del proceso constructivo de senderos en piedra. Con base en Prefectura El Oro. Elaboración propia.

Para la construcción de los senderos en piedra se comienza con el replanteo del ancho del sendero y la división acorde a los desniveles. Luego se colocan tablones a la altura de lo que será el sendero, se aplana la tierra existente y se colocan las rocas de diferentes tamaños de tal forma que en la parte superior queden niveladas.

81.

96
Figura No. Fotografía del camino real en Barichara. Sacado de Saberes Patia marillos Barichara.
97 ARBORIZACIÓN 8.8
Platanillo
Cordoncillo Peralejo
Clusia columnaris
Yaruma Miconia minutiflora Velero
Calathea Latifolia
Especies para atracción de fauna
Figura No. 82. Fotografías de especies para la atracción de fauna que se implementan en el proyecto. Sacadas de Plant Identification Tools - Field Museum.
98
Azuceno
Búcaro
Pajaritos Árnica Quassia Amara
Venturosa
Calliandro Canutillo Morado Espacios de menor escala Figura No. 83. Fotografías de especies de menor escala que se implementan en el proyecto. Sacadas de NaturalistaCo.
99 Guayacán Altura: 12-15m Diámetro: 0.6m Caracolí Altura: 30m Diámetro: 7-15m Duraznillo velitas Altura: 20m Diámetro: 12-15m Clavenillo Altura: 3m Diámetro: 2-5m Borrachero Altura: 5m Diámetro: 3-6m Ceibo Altura: 12m Diámetro: +10m Abarco Altura: 40m Diámetro: 7-14m Caoba Altura: 25m Diámetro: 7-14m Espacios de mayor escala Figura No. 84. Fotografías de especies de mayor escala que se implementan en el proyecto. Sacadas de Plant Identification Tools - Field Museum.

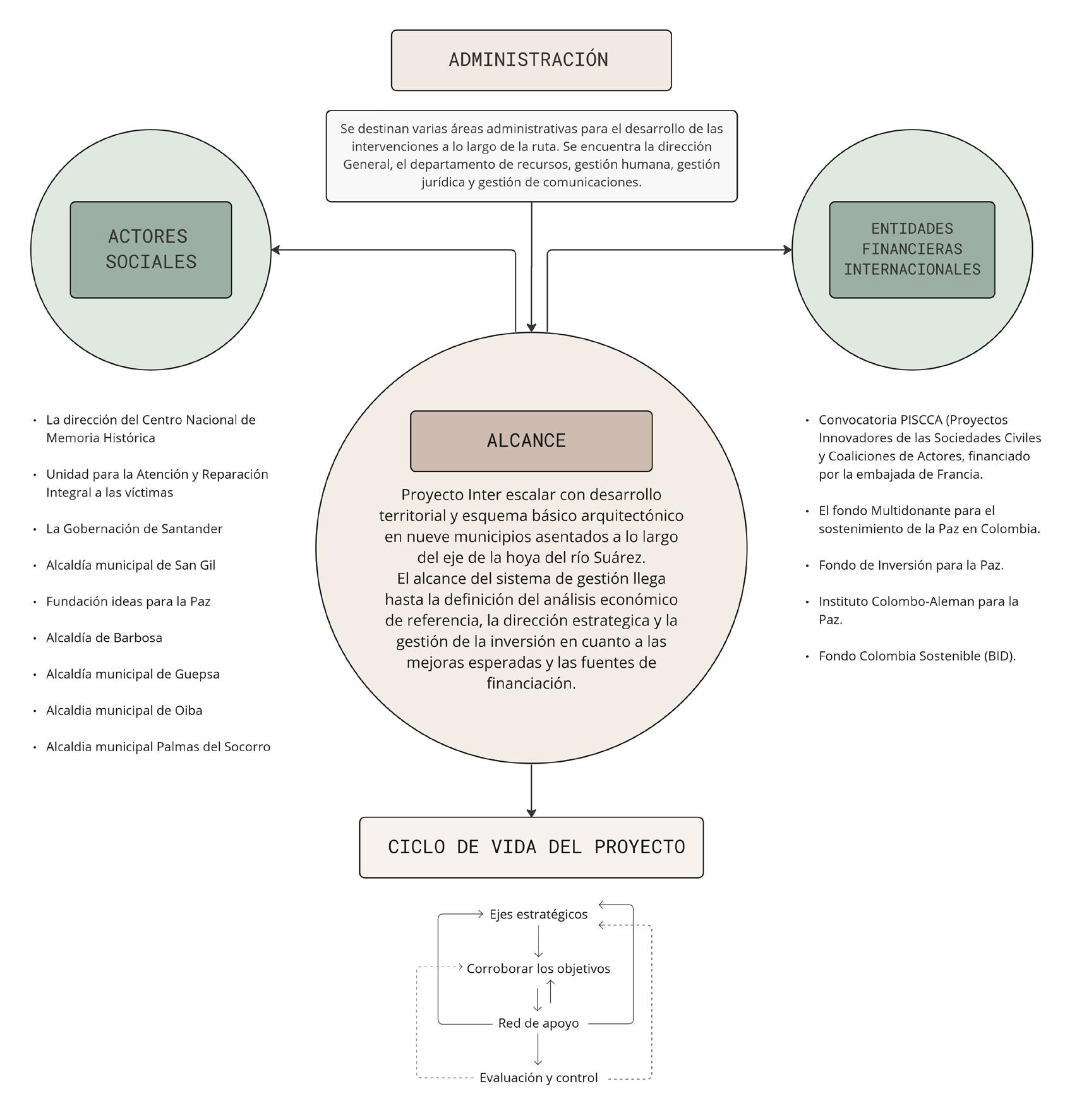
MODELO DE GESTIÓN

Actores y fuentes de financiación

Figura No. 85. Esquema básico de gestión. Elaboración propia.

100 8.9

ANEXOS

101 09
102

BIBLIOGRAFÍA

107 10

Adriana, A. C.; Reina, J. S., y Vargas, T. A. (2014). Análisis de factibilidad de un proyecto productivo que utilice el bagazo de caña panelera como materia prima para la producción de bioetanol y papel. Bogotá, Colombia: Tesis de pregrado Universidad del Rosario.

Alcaldía Municipio San Benito Santander. (8 de septiembre de 2016). Recuperado de http://www. sanbenito-santander.gov.co/informacion_general.shtml

Borray, G. R. y Gottret, M. V. (2000). Correspondencia entre el desarrollo de tecnología para la agroindustria de la panela con el alivio de la pobreza y la protección del ambiente y los recursos naturales: El caso de la Hoya del Río Suarez (Colombia). Recuperado de: http://ciat-library.ciat.cgiar.org/paper_pobreza/073.pdf

Bucaramanga, A. d. (2022). Catálogo de especies nativas Bucaramanga. Bucaramanga .

Castro, J. A. y Colmenares, I. A. (2011). Caracterización de la cadena de abastecimiento de Panela para la provincia de Bajo Magdalena – Cundinamarca. Ingeniería, Universidad Distrital Francisco José de Caldas, 107-124.

Catálogo de árboles urbanos en Colombia . (2022). Obtenido de https://catalogoarbolesurbanos.eia. edu.co/species/2

Centro Nacional de Memoria Histórica. (2018). Obtenido de Construir memoria desde todos los enfoques : https://www.centrodememoriahistorica.gov.co/micrositios/balances-jep/enfoque.html

Colombia, U. d. (Diciembtre de 2017). OCHA Colombia. Obtenido de Tendencias Humanitarias Colombia: https://www.humanitarianresponse.info/sites/www.humanitarianresponse.info/files/documents/ files/180621_tendencias_humanitarias_periodo_2015_a_2017_vf_.pdf

Cosoy, N. (13 de 11 de 2016). BBC News Mundo. Obtenido de ¿En qué se diferencia el nuevo acuerdo de paz entre el gobierno de Colombia y las FARC del que fue rechazado en el plebiscito?: https://www.bbc. com/mundo/noticias-america-latina-37965382

DeGrazier, D. (22 de 08 de 2009). San Diego Reader. Obtenido de https://www.sandiegoreader.com/ news/2009/aug/22/travel-la-ciudad-perdida-santa-marta-colombia/ Departamento, segundo productor de panela. (24 de septiembe de 2012). El Nuevo Siglo.

El Nuevo Siglo. (24 de septiembre de 2012). Departamento, segundo productor de panela. Recuperado de: https://www.elnuevosiglo.com.co/articulos/9-2012-departamento-segundo-productor-de-panela Fajardo, D. (2014). Estudio sobre los orígenes del conflicto social armado, razones de su persistencia y sus efectos más profundos en la sociedad colombiana. Bogotá: Centro Nacional de Memoria Histórica. FARC-EP, G. N. (12 de 11 de 2016). Jurisdicción Especial para la Paz. Obtenido de ACUERDO FINAL PARA LA TERMINACIÓN DEL CONFLICTO Y LA CONSTRUCCIÓN DE UNA PAZ ESTABLE Y DURADERA: https://www.jep.gov.co/Marco%20Normativo/Normativa_v2/01%20ACUERDOS/Texto-Nuevo-AcuerdoFinal.pdf?csf=1&e=0fpYA0

Fisas, V. (2010). El proceso de paz en Colombia. 11. Obtenido de ibdigital.uib.es/greenstone/sites/ localsite/collect/cd2/index/assoc/ecp0022-1.dir/ecp0022.pdf

108

García, C. L. y Pinzón, É. C. (2011). Plan de manejo ambiental para el sector panelero en la vereda Melgas, Municipio de Chaguaní, Cundinamarca. Gestión Integral en Ingeniería Neogranadina.

García, G. A. (2015). Proyecto de prefactibilidad para un plan de negocios en la diversificación de productos de la panela en una finca productora de caña de azúcar. Tesis especialización en evaluación y desarrollo de proeyctos. Bogotá: Colegio Mayor Nuestra Señora del Rosario.

García, M. C. (2002). Hornillas paneleras evaluación de su impacto ambiental. Recuperado de: http:// www.panelamonitor.org/media/docrepo/document/files/hornillas-paneleras-evaluacion-de-suimpacto-ambiental.pdf

García, M. C. (3 de octubre de 2003). Hornillas Paneleras – Evaluación de su impacto ambiental. Recuperado de: http://www.panelamonitor.org: http://www.panelamonitor.org/documents/409/ hornillas-paneleras-evaluacion-de-su-impacto-ambie/

Gerald, R. (06 de 01 de 2017). Archdaily. Obtenido de Colorín Colorado: equipamientos rurales como espacios de reivindicación frente al conflicto colombiano: https://www.archdaily.co/co/802934/colorincolorado-equipamientos-rurales-como-espacios-de-reivindicacion-frente-al-conflicto-colombiano

Iñiguez, A. (18 de 05 de 2022). Archdaily. Obtenido de Gutiérrez Corvalan y Estudio BNAA diseñan el proyecto ganador para el Paseo Temático Todos Hermanos en San Luis, Argentina: https://www.archdaily.co/ co/982168/estudio-bnaa-disena-el-proyecto-ganador-para-el-paseo-tematico-todos-hermanos-en-sanluis-argentina?ad_source=search&ad_medium=projects_tab&ad_source=search&ad_medium=search_ result_all

Leguizamon Sierra, G. I. y Yepes Gonzalez, N. V. (2014). Estudio Descriptivo Mediante Análisis Multicriterio de la Cadena Agroalimentaria de La Panela. Publicaciones e Investigación, 8(1), 161 – 183. doi:https:// doi.org/10.22490/25394088.1298.

Lozada, C. A. (21 de 10 de 2020). Agencia de Información Laboral. Obtenido de Escuela Nacional Sindical: https://ail.ens.org.co/noticias/que-significa-para-colombia-el-reconocimiento-de-responsabilidades-defarc/

Machado, A. (2009). La Reforma rural: una deuda social y política. Bogotá D.C.

Manrique, R. (2007). Programa: Mejoramiento genético y agronómico del cultivo de la caña panelera en zonas productoras de Colombia. Recuperado de: https://slideplayer.es/slide/3104335/

Martínez-Allier, J. (2015). El ambientalismo y ecologismo Latinoamericano. En F. de Castro, Gobernanza Ambiental en América Latina (págs. 39-73). Buenos Aires: Fluxus Estudio.

Matias Camargo, S. R. (2021). La Reforma Rural Integral, la terminación del conflicto armado y el problema agrario en Colombia. Diálogos De Saberes, (46), 19–39. https://doi.org/10.18041/0124-0021/ dialogos.46.1436

Minagricultura. (mayo de 2018). Cadena agroindsutrial de la panela indicadores e instrumentos. Recuperado de: https://sioc.minagricultura.gov.co/Panela/Documentos/002%20-%20Cifras%20 Sectoriales/002%20-%20Cifras%20Sectoriales%20-%202018%20Mayo%20Panela.pdf

109

Nora, P. (1984). Les lieux de mémoire (Vol. 1). (E. Trilce, Trad.) Paris, Francia: Gallimard Osorio, G. (2007). Manual: Buenas Prácticas Agrícolas -BPA- y Buenas Prácticas de Manufactura -BPMen la Producción de Caña y Panela. Bogotá Colombia: Corpoica.

Ott, C. (18 de 01 de 2021). Archdaily. Obtenido de MIM — Museo Itinerante de la Memoria y la Identidad de los Montes de María / AEU: https://www.archdaily.co/co/954954/mim-museo-itinerante-de-lamemoria-y-la-identidad-de-los-montes-de-maria-aeu

Pérez, M. A. (2014). Procesos de fabricación de panela y su aplicación a proyectos de automatización para el caso Colombiano. Bogotá D.C: Especialización en Gerencia Integral de Proyectos, Trabajo de grado, Universidad Militar Nueva Granada.

Posso, C. (2015). La paz en el Plan Nacional de Desarrollo 2014-2018: Todos por un nuevo país. Bogotá D.C.: Arfo Editores.

Ramírez Durán, J. I. (2014). Comportamiento agroindustrial de diez variedades de caña de azúcar para producción de panela en Santander, Colombia. Ciencia y Tecnología Agropecuaria, 15(2), 183-195. Recuperado de: http://www.scielo.org.co/scielo.php?script=sci_arttext&pid=S012287062014000200005&lng=en&tlng=es.

Red de Arboles. (2022). Obtenido de Tipos de arboles plantados : https://www.reddearboles.org/fichatecnica&tag=ficha-tecnica&pagina_actual=2#contenedorCatalogo Rodríguez, B. (junio de 2015). Economías para la paz en medio de la guerra: el reto de la economía social. Recuperado el 13 de octubre de 2016, de Grupo Semillas: https://semillas.org.co/es/publicaciones/eltema-de-tierras-y-desarrollo-rural-en-el-acuerdo-preliminar-para-la-terminaci

Valencia, N. (12 de 04 de 2018). Archdaily. Obtenido de ¿Puede la arquitectura social ser más que una anécdota?: https://www.archdaily.co/co/892007/puede-la-arquitectura-social-ser-mas-que-unaanecdota w

Verdad Abierta. (26 de 08 de 2014). Obtenido de Los líos de la reintegración en Santander: https:// verdadabierta.com/los-lios-de-la-reinsercion-en-santander/

Víctor de Currea-Lugo. (2020). ¡Aquí pasó algo! Un contexto del conflicto en Santander. Santander, Colombia.

(FIN/AMA/COG). (20 de 05 de 2021). Reliefweb. Obtenido de Más de 2,2 millones de víctimas de desplazamiento en Colombia han avanzado hacia soluciones duraderas: https://reliefweb.int/report/ colombia/m-s-de-22-millones-de-v-ctimas-de-desplazamiento-en-colombia-han-avanzado-hacia

110

Turn static files into dynamic content formats.

Create a flipbook
Issuu converts static files into: digital portfolios, online yearbooks, online catalogs, digital photo albums and more. Sign up and create your flipbook.
Ruta de reparación colectiva para la paz y la memoria en la hoya del Río Suárez by Maria Paula Vega G. - Issuu